Showing:

Annotations
Attributes
Diagrams
Facets
Instances
Model
Properties
Source
Used by
Main schema spase-2.7.1.xsd (generated 2025-11-26)
Namespace http://www.spase-group.org/data/schema
Properties
attribute form default unqualified
element form default qualified
version 2.7.1
Element spase:Spase
Namespace http://www.spase-group.org/data/schema
Diagram
Diagramspase-2_7_1_xsd.tmp#http___www.spase-group.org_data_schema_Spase_langspase-2_7_1_xsd.tmp#http___www.spase-group.org_data_schema_Spase_Versionspase-2_7_1_xsd.tmp#http___www.spase-group.org_data_schema_Spase_Statusspase-2_7_1_xsd.tmp#http___www.spase-group.org_data_schema_Spase_MetadataRightsListspase-2_7_1_xsd.tmp#http___www.spase-group.org_data_schema_Spase_Catalogspase-2_7_1_xsd.tmp#http___www.spase-group.org_data_schema_Spase_DisplayDataspase-2_7_1_xsd.tmp#http___www.spase-group.org_data_schema_Spase_NumericalDataspase-2_7_1_xsd.tmp#http___www.spase-group.org_data_schema_Spase_Granulespase-2_7_1_xsd.tmp#http___www.spase-group.org_data_schema_Spase_Instrumentspase-2_7_1_xsd.tmp#http___www.spase-group.org_data_schema_Spase_Observatoryspase-2_7_1_xsd.tmp#http___www.spase-group.org_data_schema_Spase_Personspase-2_7_1_xsd.tmp#http___www.spase-group.org_data_schema_Spase_Registryspase-2_7_1_xsd.tmp#http___www.spase-group.org_data_schema_Spase_Repositoryspase-2_7_1_xsd.tmp#http___www.spase-group.org_data_schema_Spase_Servicespase-2_7_1_xsd.tmp#http___www.spase-group.org_data_schema_Spase_Annotationspase-2_7_1_xsd.tmp#http___www.spase-group.org_data_schema_Spase_Documentspase-2_7_1_xsd.tmp#http___www.spase-group.org_data_schema_Spase_Softwarespase-2_7_1_xsd.tmp#http___www.spase-group.org_data_schema_Spase_Collectionspase-2_7_1_xsd.tmp#http___www.spase-group.org_data_schema_Spase_Modelspase-2_7_1_xsd.tmp#http___www.spase-group.org_data_schema_Spase_ModelRunspase-2_7_1_xsd.tmp#http___www.spase-group.org_data_schema_Spase_DisplayOutputspase-2_7_1_xsd.tmp#http___www.spase-group.org_data_schema_Spase_NumericalOutputspase-2_7_1_xsd.tmp#http___www.spase-group.org_data_schema_Spase
Type spase:Spase
Properties
content complex
Model
Children spase:Annotation, spase:Catalog, spase:Collection, spase:DisplayData, spase:DisplayOutput, spase:Document, spase:Granule, spase:Instrument, spase:MetadataRightsList, spase:Model, spase:ModelRun, spase:NumericalData, spase:NumericalOutput, spase:Observatory, spase:Person, spase:Registry, spase:Repository, spase:Service, spase:Software, spase:Status, spase:Version
Instance
<spase:Spase lang="en" xmlns:spase="http://www.spase-group.org/data/schema">
  <spase:Version>{1,1}</spase:Version>
  <spase:Status>{0,1}</spase:Status>
  <spase:MetadataRightsList>{0,1}</spase:MetadataRightsList>
  <spase:Catalog>{1,1}</spase:Catalog>
  <spase:DisplayData>{1,1}</spase:DisplayData>
  <spase:NumericalData>{1,1}</spase:NumericalData>
  <spase:Granule>{1,1}</spase:Granule>
  <spase:Instrument>{1,1}</spase:Instrument>
  <spase:Observatory>{1,1}</spase:Observatory>
  <spase:Person>{1,1}</spase:Person>
  <spase:Registry>{1,1}</spase:Registry>
  <spase:Repository>{1,1}</spase:Repository>
  <spase:Service>{1,1}</spase:Service>
  <spase:Annotation>{1,1}</spase:Annotation>
  <spase:Document>{1,1}</spase:Document>
  <spase:Software>{1,1}</spase:Software>
  <spase:Collection>{1,1}</spase:Collection>
  <spase:Model>{1,1}</spase:Model>
  <spase:ModelRun>{1,1}</spase:ModelRun>
  <spase:DisplayOutput>{1,1}</spase:DisplayOutput>
  <spase:NumericalOutput>{1,1}</spase:NumericalOutput>
</spase:Spase>
Attributes
QName Type Default Use
lang xsd:string en optional
Source
<xsd:element name="Spase" type="spase:Spase"/>
Element spase:Spase / spase:Version
Namespace http://www.spase-group.org/data/schema
Diagram
Diagramspase-2_7_1_xsd.tmp#Version
Type spase:Version
Properties
content simple
minOccurs 1
maxOccurs 1
Facets
enumeration 2.7.1
Source
<xsd:element name="Version" type="spase:Version" minOccurs="1" maxOccurs="1"/>
Element spase:Spase / spase:Status
Namespace http://www.spase-group.org/data/schema
Diagram
Diagramspase-2_7_1_xsd.tmp#Status
Type spase:Status
Properties
content simple
minOccurs 0
maxOccurs 1
Facets
enumeration Completed
Static dataset (current version).
enumeration Deprecated
Superseded dataset.
enumeration Ongoing
Dynamic (constantly updating) dataset.
enumeration Unavailable
No longer available dataset.
enumeration Withdrawn
Officially removed dataset.
Source
<xsd:element name="Status" type="spase:Status" minOccurs="0" maxOccurs="1"/>
Element spase:Spase / spase:MetadataRightsList
Namespace http://www.spase-group.org/data/schema
Diagram
Diagramspase-2_7_1_xsd.tmp#MetadataRightsList_Rightsspase-2_7_1_xsd.tmp#MetadataRightsList
Type spase:MetadataRightsList
Properties
content complex
minOccurs 0
maxOccurs 1
Model
Children spase:Rights
Instance
<spase:MetadataRightsList xmlns:spase="http://www.spase-group.org/data/schema">
  <spase:Rights>{1,unbounded}</spase:Rights>
</spase:MetadataRightsList>
Source
<xsd:element name="MetadataRightsList" type="spase:MetadataRightsList" minOccurs="0" maxOccurs="1"/>
Element spase:MetadataRightsList / spase:Rights
Namespace http://www.spase-group.org/data/schema
Diagram
Diagramspase-2_7_1_xsd.tmp#Rights_SchemeURIspase-2_7_1_xsd.tmp#Rights_RightsIdentifierSchemespase-2_7_1_xsd.tmp#Rights_RightsIdentifierspase-2_7_1_xsd.tmp#Rights_RightsURIspase-2_7_1_xsd.tmp#Rights_RightsNamespase-2_7_1_xsd.tmp#Rights_Notespase-2_7_1_xsd.tmp#Rights
Type spase:Rights
Properties
content complex
minOccurs 1
maxOccurs unbounded
Model
Children spase:Note, spase:RightsIdentifier, spase:RightsIdentifierScheme, spase:RightsName, spase:RightsURI, spase:SchemeURI
Instance
<spase:Rights xmlns:spase="http://www.spase-group.org/data/schema">
  <spase:SchemeURI>{0,1}</spase:SchemeURI>
  <spase:RightsIdentifierScheme>{0,1}</spase:RightsIdentifierScheme>
  <spase:RightsIdentifier>{0,1}</spase:RightsIdentifier>
  <spase:RightsURI>{1,1}</spase:RightsURI>
  <spase:RightsName>{0,1}</spase:RightsName>
  <spase:Note>{0,1}</spase:Note>
</spase:Rights>
Source
<xsd:element name="Rights" type="spase:Rights" minOccurs="1" maxOccurs="unbounded"/>
Element spase:Rights / spase:SchemeURI
Namespace http://www.spase-group.org/data/schema
Diagram
Diagramspase-2_7_1_xsd.tmp#SchemeURI
Type spase:SchemeURI
Properties
content simple
minOccurs 0
maxOccurs 1
fixed https://spdx.org/licenses/
Source
<xsd:element name="SchemeURI" type="spase:SchemeURI" minOccurs="0" maxOccurs="1" fixed="https://spdx.org/licenses/"/>
Element spase:Rights / spase:RightsIdentifierScheme
Namespace http://www.spase-group.org/data/schema
Diagram
Diagramspase-2_7_1_xsd.tmp#RightsIdentifierScheme
Type spase:RightsIdentifierScheme
Properties
content simple
minOccurs 0
maxOccurs 1
fixed SPDX
Source
<xsd:element name="RightsIdentifierScheme" type="spase:RightsIdentifierScheme" minOccurs="0" maxOccurs="1" fixed="SPDX"/>
Element spase:Rights / spase:RightsIdentifier
Namespace http://www.spase-group.org/data/schema
Diagram
Diagramspase-2_7_1_xsd.tmp#RightsIdentifier
Type spase:RightsIdentifier
Properties
content simple
minOccurs 0
maxOccurs 1
Source
<xsd:element name="RightsIdentifier" type="spase:RightsIdentifier" minOccurs="0" maxOccurs="1"/>
Element spase:Rights / spase:RightsURI
Namespace http://www.spase-group.org/data/schema
Diagram
Diagramspase-2_7_1_xsd.tmp#RightsURI
Type spase:RightsURI
Properties
content simple
minOccurs 1
maxOccurs 1
Source
<xsd:element name="RightsURI" type="spase:RightsURI" minOccurs="1" maxOccurs="1"/>
Element spase:Rights / spase:RightsName
Namespace http://www.spase-group.org/data/schema
Diagram
Diagramspase-2_7_1_xsd.tmp#RightsName
Type spase:RightsName
Properties
content simple
minOccurs 0
maxOccurs 1
Source
<xsd:element name="RightsName" type="spase:RightsName" minOccurs="0" maxOccurs="1"/>
Element spase:Rights / spase:Note
Namespace http://www.spase-group.org/data/schema
Diagram
Diagramspase-2_7_1_xsd.tmp#Note
Type spase:Note
Properties
content simple
minOccurs 0
maxOccurs 1
Source
<xsd:element name="Note" type="spase:Note" minOccurs="0" maxOccurs="1"/>
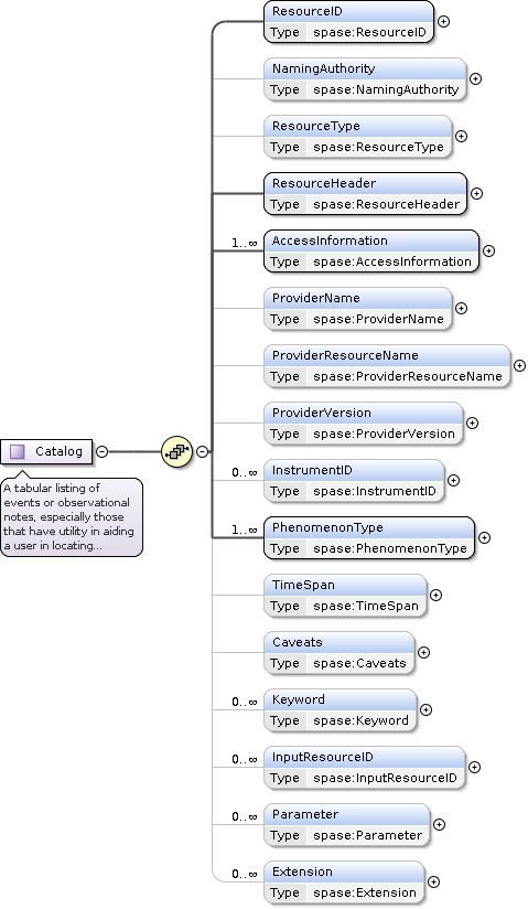
Element spase:Spase / spase:Catalog
Namespace http://www.spase-group.org/data/schema
Diagram
Diagramspase-2_7_1_xsd.tmp#Catalog_ResourceIDspase-2_7_1_xsd.tmp#Catalog_NamingAuthorityspase-2_7_1_xsd.tmp#Catalog_ResourceTypespase-2_7_1_xsd.tmp#Catalog_ResourceHeaderspase-2_7_1_xsd.tmp#Catalog_AccessInformationspase-2_7_1_xsd.tmp#Catalog_ProviderNamespase-2_7_1_xsd.tmp#Catalog_ProviderResourceNamespase-2_7_1_xsd.tmp#Catalog_ProviderVersionspase-2_7_1_xsd.tmp#Catalog_InstrumentIDspase-2_7_1_xsd.tmp#Catalog_PhenomenonTypespase-2_7_1_xsd.tmp#Catalog_TimeSpanspase-2_7_1_xsd.tmp#Catalog_Caveatsspase-2_7_1_xsd.tmp#Catalog_Keywordspase-2_7_1_xsd.tmp#Catalog_InputResourceIDspase-2_7_1_xsd.tmp#Catalog_Parameterspase-2_7_1_xsd.tmp#Catalog_Extensionspase-2_7_1_xsd.tmp#Catalog
Type spase:Catalog
Properties
content complex
Model
Children spase:AccessInformation, spase:Caveats, spase:Extension, spase:InputResourceID, spase:InstrumentID, spase:Keyword, spase:NamingAuthority, spase:Parameter, spase:PhenomenonType, spase:ProviderName, spase:ProviderResourceName, spase:ProviderVersion, spase:ResourceHeader, spase:ResourceID, spase:ResourceType, spase:TimeSpan
Instance
<spase:Catalog xmlns:spase="http://www.spase-group.org/data/schema">
  <spase:ResourceID>{1,1}</spase:ResourceID>
  <spase:NamingAuthority>{0,1}</spase:NamingAuthority>
  <spase:ResourceType>{0,1}</spase:ResourceType>
  <spase:ResourceHeader>{1,1}</spase:ResourceHeader>
  <spase:AccessInformation>{1,unbounded}</spase:AccessInformation>
  <spase:ProviderName>{0,1}</spase:ProviderName>
  <spase:ProviderResourceName>{0,1}</spase:ProviderResourceName>
  <spase:ProviderVersion>{0,1}</spase:ProviderVersion>
  <spase:InstrumentID>{0,unbounded}</spase:InstrumentID>
  <spase:PhenomenonType>{1,unbounded}</spase:PhenomenonType>
  <spase:TimeSpan>{0,1}</spase:TimeSpan>
  <spase:Caveats>{0,1}</spase:Caveats>
  <spase:Keyword>{0,unbounded}</spase:Keyword>
  <spase:InputResourceID>{0,unbounded}</spase:InputResourceID>
  <spase:Parameter>{0,unbounded}</spase:Parameter>
  <spase:Extension lang="en">{0,unbounded}</spase:Extension>
</spase:Catalog>
Source
<xsd:element name="Catalog" type="spase:Catalog"/>
Element spase:Catalog / spase:ResourceID
Namespace http://www.spase-group.org/data/schema
Diagram
Diagramspase-2_7_1_xsd.tmp#ResourceID
Type spase:ResourceID
Type hierarchy
Properties
content simple
minOccurs 1
maxOccurs 1
Facets
pattern [^:]+://[^/]+/.+
Source
<xsd:element name="ResourceID" type="spase:ResourceID" minOccurs="1" maxOccurs="1"/>
Element spase:Catalog / spase:NamingAuthority
Namespace http://www.spase-group.org/data/schema
Diagram
Diagramspase-2_7_1_xsd.tmp#NamingAuthority
Type spase:NamingAuthority
Properties
content simple
minOccurs 0
maxOccurs 1
Source
<xsd:element name="NamingAuthority" type="spase:NamingAuthority" minOccurs="0" maxOccurs="1"/>
Element spase:Catalog / spase:ResourceType
Namespace http://www.spase-group.org/data/schema
Diagram
Diagramspase-2_7_1_xsd.tmp#ResourceType
Type spase:ResourceType
Properties
content simple
minOccurs 0
maxOccurs 1
Facets
enumeration Annotation
Information which is explanatory or descriptive which is associated with another resource.
enumeration Catalog
A tabular listing of events or observational notes, especially those that have utility in aiding a user in locating data. Catalogs include lists of events, files in a product, and data availability. A Catalog resource is a type of "data product" which is a set of data that is uniformly processed and formatted, from one or more instruments, typically spanning the full duration of the observations of the relevant instrument(s). A data product may consist of a collection of granules of successive time spans, but may be a single high-level entity.
enumeration Collection
An aggregation of resources, which may encompass collections of one resource type as well as those of mixed types. A collection is described as a group. Its parts may also be separately described. An example is an experiment which uses the data from multiple instruments (or sensors). Another example is a research effort that uses a set of display images of the Sun and Energetic particle data from the corresponding times for the images, and FITS files of AIA images, etc. All the resources that are part of the research effort can be described as a Collection. Yet another example is a coordinated set of time series used for determining an index.
enumeration DisplayData
A graphical representation of data wherein the underlying numeric values are not (readily) accessible for analysis. Examples are line plots and spectrograms. A Display Data resource is a type of "data product" which is a set of data that is uniformly processed and formatted, from one or more instruments, typically spanning the full duration of the observations of the relevant instrument(s). A data product may consist of a collection of granules of successive time spans, but may be a single high-level entity.
enumeration DisplayOutput
A graphical representation of data wherein the underlying numeric values are not (readily) accessible for analysis. Examples are line plots and spectrograms. A Display Data resource is a type of "data product" which is a set of data that is uniformly processed and formatted, from one or more instruments, typically spanning the full duration of the observations of the relevant instrument(s). A data product may consist of a collection of granules of successive time spans, but may be a single high-level entity.
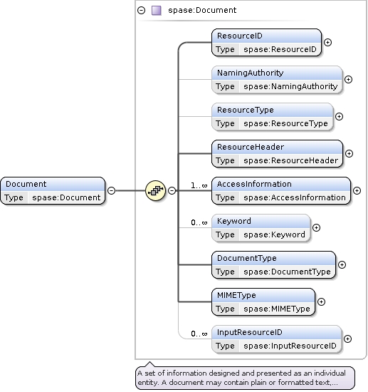
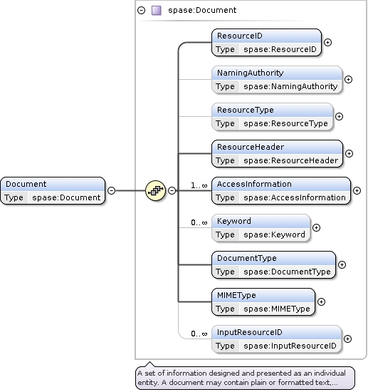
enumeration Document
A set of information designed and presented as an individual entity. A document may contain plain or formatted text, in-line graphics, sound, other multimedia data, or hypermedia references. A Document resource is intended for use on digital objects that have no other identifier (e.g., DOI or ISBN).
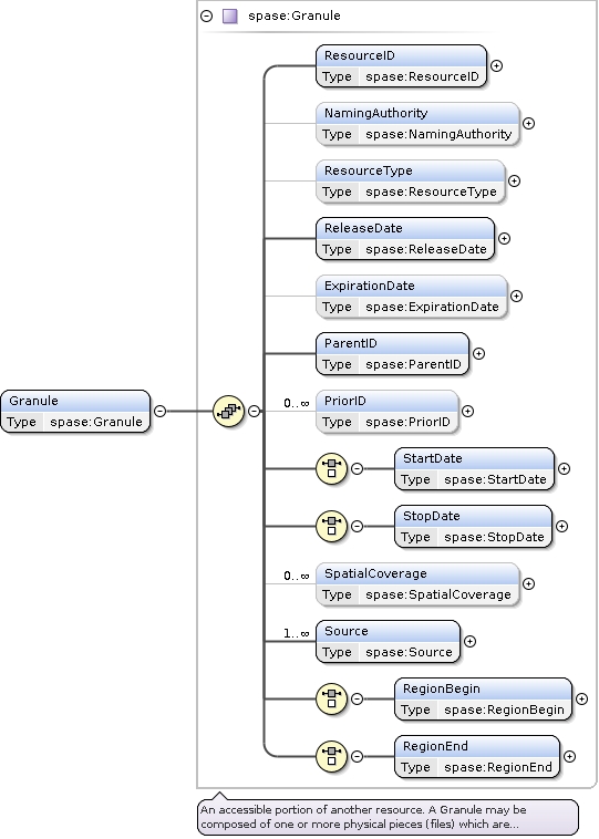
enumeration Granule
An accessible portion of another resource. A Granule may be composed of one or more physical pieces (files) which are considered inseparable. For example, a data storage format that maintains metadata and binary data in separate, but tightly coupled files. Granules should not be used to group files that have simple relationships or which are associated through a parent resource. For example, each file containing a time interval data for a Numerical Data resource would each be considered a Granule. The ParentID of a Granule resource must be a NumericalData resource. The attributes of a Granule supersede the corresponding attributes in the NumericalData resource.
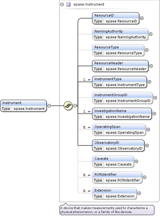
enumeration Instrument
A device that makes measurements used to characterize a physical phenomenon, or a family of like devices.
enumeration Model
Attributes of a model.
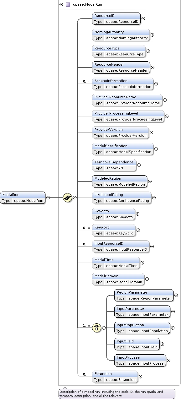
enumeration ModelRun
Description of a model run, including the code ID, the run spatial and temporal description, and all the relevant inputs.
enumeration NumericalData
Data stored as numerical values in one or more specified formats. A Numerical Data resource is a type of "data product" which is a set of data that is uniformly processed and formatted, from one or more instruments, typically spanning the full duration of the observations of the relevant instrument(s). A data product may consist of Parameters stored in a collection of granules of successive time spans or a single data granule.
enumeration NumericalOutput
Data stored as numerical values in a specified format. A Numerical Data resource is a type of "data product" which is a set of data that is uniformly processed and formatted, from one or more instruments, typically spanning the full duration of the observations of the relevant instrument(s). A data product may consist of a collection of granules of successive time spans, but may be a single high-level entity.
enumeration Observatory
The host (spacecraft, network, facility) for instruments making observations, or a family of closely related hosts.
enumeration Person
An individual human being.
enumeration Registry
A location or facility where resources are cataloged.
enumeration Repository
A location or facility where resources are stored.
enumeration Service
A location or facility that can perform a well-defined task.
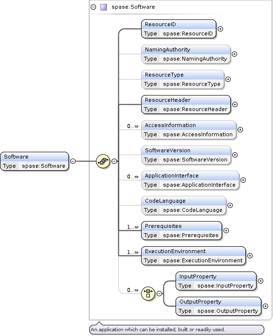
enumeration Software
An application which can be installed, built or readily used.
Source
<xsd:element name="ResourceType" type="spase:ResourceType" minOccurs="0" maxOccurs="1"/>
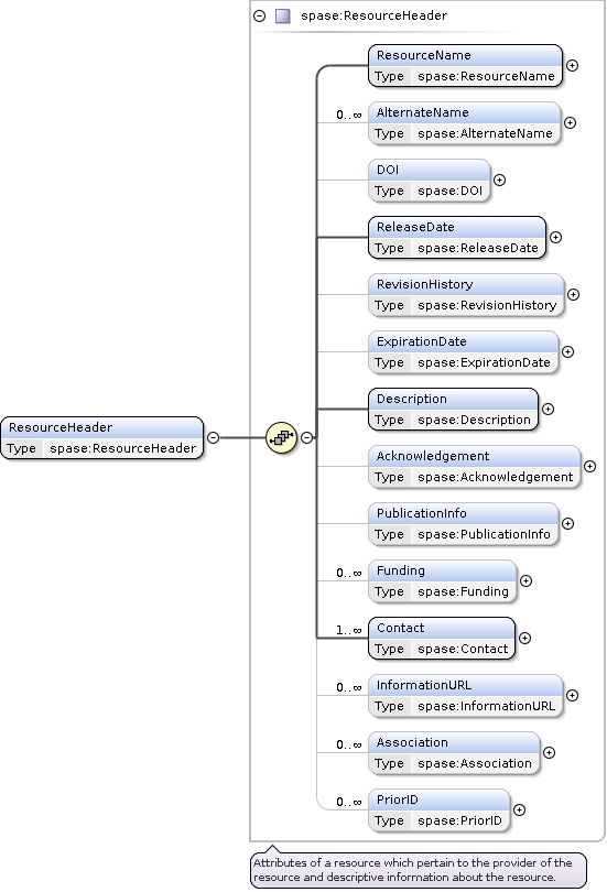
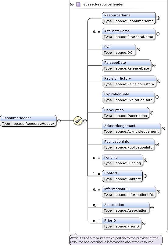
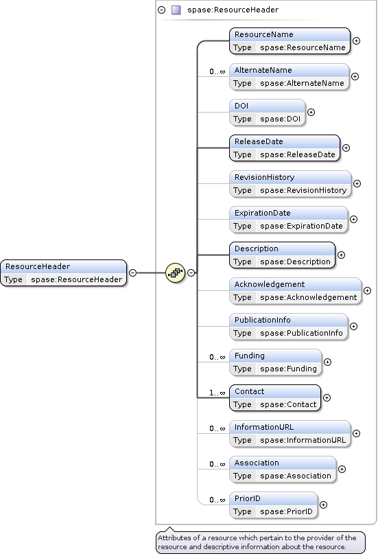
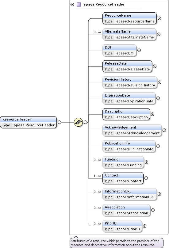
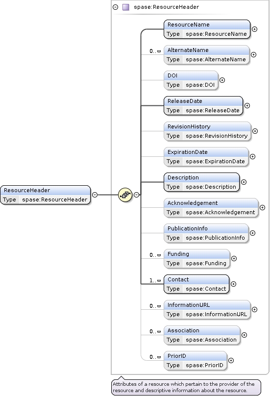
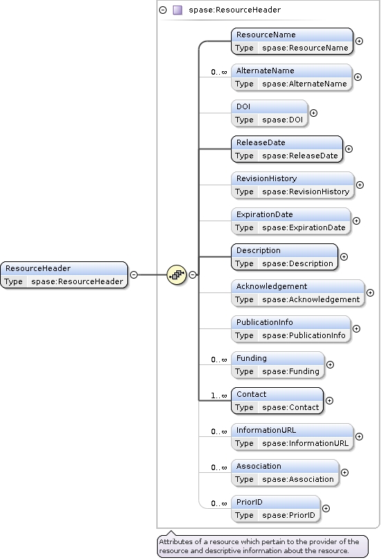
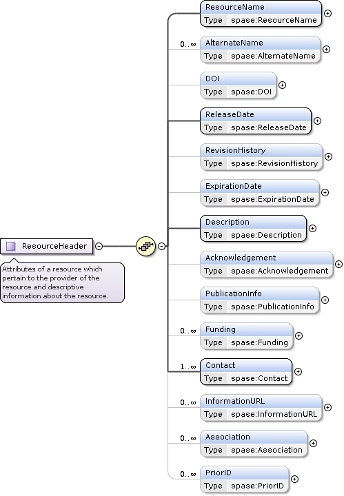
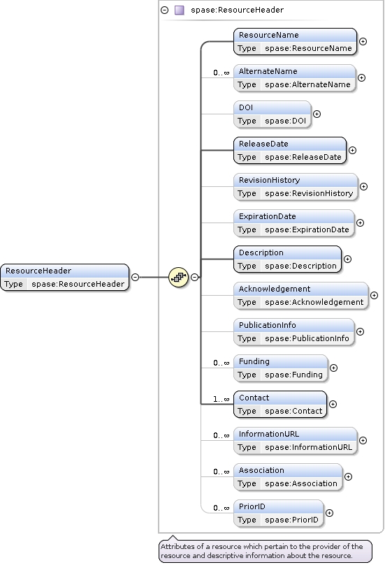
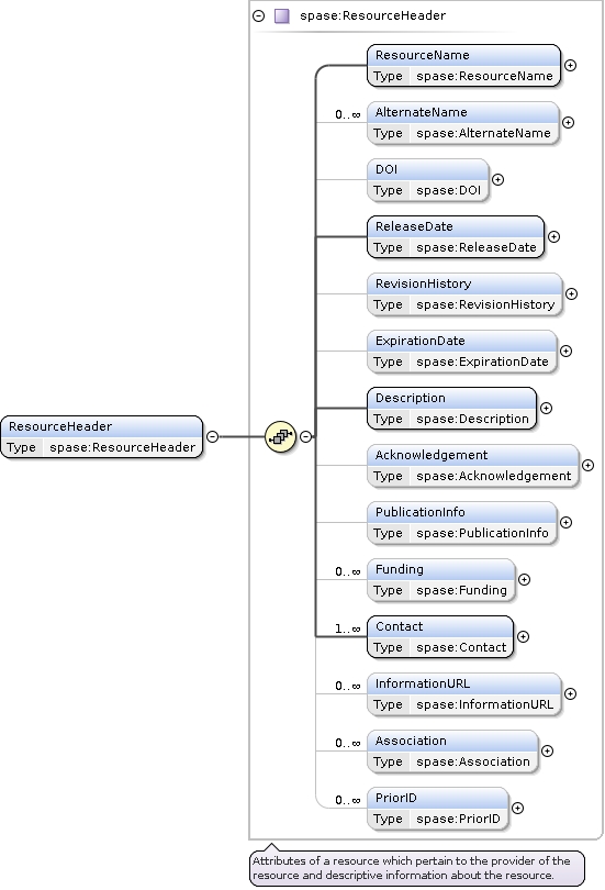
Element spase:Catalog / spase:ResourceHeader
Namespace http://www.spase-group.org/data/schema
Diagram
Diagramspase-2_7_1_xsd.tmp#ResourceHeader_ResourceNamespase-2_7_1_xsd.tmp#ResourceHeader_AlternateNamespase-2_7_1_xsd.tmp#ResourceHeader_DOIspase-2_7_1_xsd.tmp#ResourceHeader_ReleaseDatespase-2_7_1_xsd.tmp#ResourceHeader_RevisionHistoryspase-2_7_1_xsd.tmp#ResourceHeader_ExpirationDatespase-2_7_1_xsd.tmp#ResourceHeader_Descriptionspase-2_7_1_xsd.tmp#ResourceHeader_Acknowledgementspase-2_7_1_xsd.tmp#ResourceHeader_PublicationInfospase-2_7_1_xsd.tmp#ResourceHeader_Fundingspase-2_7_1_xsd.tmp#ResourceHeader_Contactspase-2_7_1_xsd.tmp#ResourceHeader_InformationURLspase-2_7_1_xsd.tmp#ResourceHeader_Associationspase-2_7_1_xsd.tmp#ResourceHeader_PriorIDspase-2_7_1_xsd.tmp#ResourceHeader
Type spase:ResourceHeader
Properties
content complex
minOccurs 1
maxOccurs 1
Model
Children spase:Acknowledgement, spase:AlternateName, spase:Association, spase:Contact, spase:DOI, spase:Description, spase:ExpirationDate, spase:Funding, spase:InformationURL, spase:PriorID, spase:PublicationInfo, spase:ReleaseDate, spase:ResourceName, spase:RevisionHistory
Instance
<spase:ResourceHeader xmlns:spase="http://www.spase-group.org/data/schema">
  <spase:ResourceName>{1,1}</spase:ResourceName>
  <spase:AlternateName>{0,unbounded}</spase:AlternateName>
  <spase:DOI>{0,1}</spase:DOI>
  <spase:ReleaseDate>{1,1}</spase:ReleaseDate>
  <spase:RevisionHistory>{0,1}</spase:RevisionHistory>
  <spase:ExpirationDate>{0,1}</spase:ExpirationDate>
  <spase:Description>{1,1}</spase:Description>
  <spase:Acknowledgement>{0,1}</spase:Acknowledgement>
  <spase:PublicationInfo>{0,1}</spase:PublicationInfo>
  <spase:Funding>{0,unbounded}</spase:Funding>
  <spase:Contact>{1,unbounded}</spase:Contact>
  <spase:InformationURL>{0,unbounded}</spase:InformationURL>
  <spase:Association>{0,unbounded}</spase:Association>
  <spase:PriorID>{0,unbounded}</spase:PriorID>
</spase:ResourceHeader>
Source
<xsd:element name="ResourceHeader" type="spase:ResourceHeader" minOccurs="1" maxOccurs="1"/>
Element spase:ResourceHeader / spase:ResourceName
Namespace http://www.spase-group.org/data/schema
Diagram
Diagramspase-2_7_1_xsd.tmp#ResourceName
Type spase:ResourceName
Properties
content simple
minOccurs 1
maxOccurs 1
Source
<xsd:element name="ResourceName" type="spase:ResourceName" minOccurs="1" maxOccurs="1"/>
Element spase:ResourceHeader / spase:AlternateName
Namespace http://www.spase-group.org/data/schema
Diagram
Diagramspase-2_7_1_xsd.tmp#AlternateName
Type spase:AlternateName
Properties
content simple
minOccurs 0
maxOccurs unbounded
Source
<xsd:element name="AlternateName" type="spase:AlternateName" minOccurs="0" maxOccurs="unbounded"/>
Element spase:ResourceHeader / spase:DOI
Namespace http://www.spase-group.org/data/schema
Diagram
Diagramspase-2_7_1_xsd.tmp#DOI
Type spase:DOI
Properties
content simple
minOccurs 0
maxOccurs 1
Source
<xsd:element name="DOI" type="spase:DOI" minOccurs="0" maxOccurs="1"/>
Element spase:ResourceHeader / spase:ReleaseDate
Namespace http://www.spase-group.org/data/schema
Diagram
Diagramspase-2_7_1_xsd.tmp#ReleaseDate
Type spase:ReleaseDate
Properties
content simple
minOccurs 1
maxOccurs 1
Source
<xsd:element name="ReleaseDate" type="spase:ReleaseDate" minOccurs="1" maxOccurs="1"/>
Element spase:ResourceHeader / spase:RevisionHistory
Namespace http://www.spase-group.org/data/schema
Diagram
Diagramspase-2_7_1_xsd.tmp#RevisionHistory_RevisionEventspase-2_7_1_xsd.tmp#RevisionHistory
Type spase:RevisionHistory
Properties
content complex
minOccurs 0
maxOccurs 1
Model
Children spase:RevisionEvent
Instance
<spase:RevisionHistory xmlns:spase="http://www.spase-group.org/data/schema">
  <spase:RevisionEvent>{1,unbounded}</spase:RevisionEvent>
</spase:RevisionHistory>
Source
<xsd:element name="RevisionHistory" type="spase:RevisionHistory" minOccurs="0" maxOccurs="1"/>
Element spase:RevisionHistory / spase:RevisionEvent
Namespace http://www.spase-group.org/data/schema
Diagram
Diagramspase-2_7_1_xsd.tmp#RevisionEvent_ReleaseDatespase-2_7_1_xsd.tmp#RevisionEvent_Notespase-2_7_1_xsd.tmp#RevisionEvent
Type spase:RevisionEvent
Properties
content complex
minOccurs 1
maxOccurs unbounded
Model
Children spase:Note, spase:ReleaseDate
Instance
<spase:RevisionEvent xmlns:spase="http://www.spase-group.org/data/schema">
  <spase:ReleaseDate>{1,1}</spase:ReleaseDate>
  <spase:Note>{1,1}</spase:Note>
</spase:RevisionEvent>
Source
<xsd:element name="RevisionEvent" type="spase:RevisionEvent" minOccurs="1" maxOccurs="unbounded"/>
Element spase:RevisionEvent / spase:ReleaseDate
Namespace http://www.spase-group.org/data/schema
Diagram
Diagramspase-2_7_1_xsd.tmp#ReleaseDate
Type spase:ReleaseDate
Properties
content simple
minOccurs 1
maxOccurs 1
Source
<xsd:element name="ReleaseDate" type="spase:ReleaseDate" minOccurs="1" maxOccurs="1"/>
Element spase:RevisionEvent / spase:Note
Namespace http://www.spase-group.org/data/schema
Diagram
Diagramspase-2_7_1_xsd.tmp#Note
Type spase:Note
Properties
content simple
minOccurs 1
maxOccurs 1
Source
<xsd:element name="Note" type="spase:Note" minOccurs="1" maxOccurs="1"/>
Element spase:ResourceHeader / spase:ExpirationDate
Namespace http://www.spase-group.org/data/schema
Diagram
Diagramspase-2_7_1_xsd.tmp#ExpirationDate
Type spase:ExpirationDate
Properties
content simple
minOccurs 0
maxOccurs 1
Source
<xsd:element name="ExpirationDate" type="spase:ExpirationDate" minOccurs="0" maxOccurs="1"/>
Element spase:ResourceHeader / spase:Description
Namespace http://www.spase-group.org/data/schema
Diagram
Diagramspase-2_7_1_xsd.tmp#Description
Type spase:Description
Properties
content simple
minOccurs 1
maxOccurs 1
Source
<xsd:element name="Description" type="spase:Description" minOccurs="1" maxOccurs="1"/>
Element spase:ResourceHeader / spase:Acknowledgement
Namespace http://www.spase-group.org/data/schema
Diagram
Diagramspase-2_7_1_xsd.tmp#Acknowledgement
Type spase:Acknowledgement
Properties
content simple
minOccurs 0
maxOccurs 1
Source
<xsd:element name="Acknowledgement" type="spase:Acknowledgement" minOccurs="0" maxOccurs="1"/>
Element spase:ResourceHeader / spase:PublicationInfo
Namespace http://www.spase-group.org/data/schema
Diagram
Diagramspase-2_7_1_xsd.tmp#PublicationInfo_Titlespase-2_7_1_xsd.tmp#PublicationInfo_Authorsspase-2_7_1_xsd.tmp#PublicationInfo_PublicationDatespase-2_7_1_xsd.tmp#PublicationInfo_PublishedByspase-2_7_1_xsd.tmp#PublicationInfo_LandingPageURLspase-2_7_1_xsd.tmp#PublicationInfo
Type spase:PublicationInfo
Properties
content complex
minOccurs 0
maxOccurs 1
Model
Children spase:Authors, spase:LandingPageURL, spase:PublicationDate, spase:PublishedBy, spase:Title
Instance
<spase:PublicationInfo xmlns:spase="http://www.spase-group.org/data/schema">
  <spase:Title>{0,1}</spase:Title>
  <spase:Authors>{1,1}</spase:Authors>
  <spase:PublicationDate>{1,1}</spase:PublicationDate>
  <spase:PublishedBy>{1,1}</spase:PublishedBy>
  <spase:LandingPageURL>{0,1}</spase:LandingPageURL>
</spase:PublicationInfo>
Source
<xsd:element name="PublicationInfo" type="spase:PublicationInfo" minOccurs="0" maxOccurs="1"/>
Element spase:PublicationInfo / spase:Title
Namespace http://www.spase-group.org/data/schema
Diagram
Diagramspase-2_7_1_xsd.tmp#Title
Type spase:Title
Properties
content simple
minOccurs 0
maxOccurs 1
Source
<xsd:element name="Title" type="spase:Title" minOccurs="0" maxOccurs="1"/>
Element spase:PublicationInfo / spase:Authors
Namespace http://www.spase-group.org/data/schema
Diagram
Diagramspase-2_7_1_xsd.tmp#Authors
Type spase:Authors
Properties
content simple
minOccurs 1
maxOccurs 1
Source
<xsd:element name="Authors" type="spase:Authors" minOccurs="1" maxOccurs="1"/>
Element spase:PublicationInfo / spase:PublicationDate
Namespace http://www.spase-group.org/data/schema
Diagram
Diagramspase-2_7_1_xsd.tmp#PublicationDate
Type spase:PublicationDate
Properties
content simple
minOccurs 1
maxOccurs 1
Source
<xsd:element name="PublicationDate" type="spase:PublicationDate" minOccurs="1" maxOccurs="1"/>
Element spase:PublicationInfo / spase:PublishedBy
Namespace http://www.spase-group.org/data/schema
Diagram
Diagramspase-2_7_1_xsd.tmp#PublishedBy
Type spase:PublishedBy
Properties
content simple
minOccurs 1
maxOccurs 1
Source
<xsd:element name="PublishedBy" type="spase:PublishedBy" minOccurs="1" maxOccurs="1"/>
Element spase:PublicationInfo / spase:LandingPageURL
Namespace http://www.spase-group.org/data/schema
Diagram
Diagramspase-2_7_1_xsd.tmp#LandingPageURL
Type spase:LandingPageURL
Properties
content simple
minOccurs 0
maxOccurs 1
Source
<xsd:element name="LandingPageURL" type="spase:LandingPageURL" minOccurs="0" maxOccurs="1"/>
Element spase:ResourceHeader / spase:Funding
Namespace http://www.spase-group.org/data/schema
Diagram
Diagramspase-2_7_1_xsd.tmp#Funding_Agencyspase-2_7_1_xsd.tmp#Funding_Projectspase-2_7_1_xsd.tmp#Funding_AwardNumberspase-2_7_1_xsd.tmp#Funding
Type spase:Funding
Properties
content complex
minOccurs 0
maxOccurs unbounded
Model
Children spase:Agency, spase:AwardNumber, spase:Project
Instance
<spase:Funding xmlns:spase="http://www.spase-group.org/data/schema">
  <spase:Agency>{1,1}</spase:Agency>
  <spase:Project>{1,1}</spase:Project>
  <spase:AwardNumber>{0,1}</spase:AwardNumber>
</spase:Funding>
Source
<xsd:element name="Funding" type="spase:Funding" minOccurs="0" maxOccurs="unbounded"/>
Element spase:Funding / spase:Agency
Namespace http://www.spase-group.org/data/schema
Diagram
Diagramspase-2_7_1_xsd.tmp#Agency
Type spase:Agency
Properties
content simple
minOccurs 1
maxOccurs 1
Source
<xsd:element name="Agency" type="spase:Agency" minOccurs="1" maxOccurs="1"/>
Element spase:Funding / spase:Project
Namespace http://www.spase-group.org/data/schema
Diagram
Diagramspase-2_7_1_xsd.tmp#Project
Type spase:Project
Properties
content simple
minOccurs 1
maxOccurs 1
Source
<xsd:element name="Project" type="spase:Project" minOccurs="1" maxOccurs="1"/>
Element spase:Funding / spase:AwardNumber
Namespace http://www.spase-group.org/data/schema
Diagram
Diagramspase-2_7_1_xsd.tmp#AwardNumber
Type spase:AwardNumber
Properties
content simple
minOccurs 0
maxOccurs 1
Source
<xsd:element name="AwardNumber" type="spase:AwardNumber" minOccurs="0" maxOccurs="1"/>
Element spase:ResourceHeader / spase:Contact
Namespace http://www.spase-group.org/data/schema
Diagram
Diagramspase-2_7_1_xsd.tmp#Contact_PersonIDspase-2_7_1_xsd.tmp#Contact_Rolespase-2_7_1_xsd.tmp#Contact_StartDatespase-2_7_1_xsd.tmp#Contact_StopDatespase-2_7_1_xsd.tmp#Contact_Notespase-2_7_1_xsd.tmp#Contact
Type spase:Contact
Properties
content complex
minOccurs 1
maxOccurs unbounded
Model
Children spase:Note, spase:PersonID, spase:Role, spase:StartDate, spase:StopDate
Instance
<spase:Contact xmlns:spase="http://www.spase-group.org/data/schema">
  <spase:PersonID>{1,1}</spase:PersonID>
  <spase:Role>{1,unbounded}</spase:Role>
  <spase:StartDate>{0,1}</spase:StartDate>
  <spase:StopDate>{0,1}</spase:StopDate>
  <spase:Note>{0,1}</spase:Note>
</spase:Contact>
Source
<xsd:element name="Contact" type="spase:Contact" minOccurs="1" maxOccurs="unbounded"/>
Element spase:Contact / spase:PersonID
Namespace http://www.spase-group.org/data/schema
Diagram
Diagramspase-2_7_1_xsd.tmp#PersonID
Type spase:PersonID
Type hierarchy
Properties
content simple
minOccurs 1
maxOccurs 1
Facets
pattern [^:]+://[^/]+/.+
Source
<xsd:element name="PersonID" type="spase:PersonID" minOccurs="1" maxOccurs="1"/>
Element spase:Contact / spase:Role
Namespace http://www.spase-group.org/data/schema
Diagram
Diagramspase-2_7_1_xsd.tmp#Role
Type spase:Role
Properties
content simple
minOccurs 1
maxOccurs unbounded
Facets
enumeration ArchiveSpecialist
An individual who is an expert on a collection of resources and may also be knowledgeable of the phenomenon and related physics represented by the resources. This includes librarians, curators, archive scientists and other experts.
enumeration Author
The composer or creator of an artifact. This can include presentations, articles, books, white papers, data products or any similar published work. In SPASE, Author is a Role under Person resource description.
enumeration CoInvestigator
An individual who is a scientific peer and major participant in an investigation.
enumeration Contributor
An entity responsible for making contributions to the content of the resource.
enumeration CoPI
An individual who is peer of a principal investigator and is an administrative and scientific lead for an investigation.
enumeration DataProducer
An individual who generated the resource and is familiar with its provenance.
enumeration DeputyPI
An individual who is an administrative or scientific leader for an investigation operating under the supervision of a Principal Investigator.
enumeration Developer
The developer of a system to imitate a situation or process.
enumeration FormerPI
An individual who had served as the administrative and scientific lead for an investigation, but no longer assumes that role.
enumeration GeneralContact
An individual who can provide information on a range of subjects or who can direct you to a domain expert.
enumeration HostContact
An individual who can provide specific information with regard the hosting of a resource or supporting software.
enumeration InstrumentLead
An individual who is the designated leader of an instrument or instrument package.
enumeration InstrumentScientist
A scientist associated with a science instrument team with special familiarity and expertise on specific aspects of the design and operations of the instrument and the responsibility of ensuring the measurement capabilities of the instrument.
enumeration MetadataContact
An individual who can affect a change in the metadata describing a resource.
enumeration MissionManager
A Mission Manager is a role name used by the ESA. The Mission Manager corresponds to the Project Manager role used by NASA but the Mission Manager role only begins after the launch of the mission.
enumeration MissionPrincipalInvestigator
An individual who is the administrative and scientific lead for a mission.
enumeration OperationsManager
The person who manages the instrument operation plans.
enumeration PrincipalInvestigator
An individual who is the administrative and scientific lead for an investigation.
enumeration ProgramManager
An individual whose major task entails direction of program team members such that the full organization achieves the objectives and goals of a program. The Program Manager is expected to provide clear guidance and resolve conflicts and issues while maintaining focus on achieving program success.
enumeration ProgramScientist
A program scientist is someone who performs a range of scientific program planning duties, takes responsibility for the science content of flight mission programs or projects. A program scientist develops, reviews, and provides recommendations for proposed program requirements, expected results, budgetary estimates and also establishes methods and procedures to reduce program costs, provides expert advice to management on strategic planning and program development, develops and manages research program, and presents issues and proposes solutions to senior management.
enumeration ProjectEngineer
An engineer tasked with the full suite of responsibilities as a project undergoes the transition from the requirements derivation and preliminary design phases to controlled hardware development, assembly and environmental testing. The Project Engineer manages a team while developing the cadence of hardware manufacturing and assembly until instrument deployment and through the end of the mission.
enumeration ProjectManager
An individual whose major task entails direction of project team members such that the full organization achieves the objectives and goals of the mission. The Project Manager is expected to provide clear guidance and resolve conflicts and issues while maintaining focus on achieving mission success.
enumeration ProjectScientist
An individual who is an expert in the phenomenon and related physics explored by the project. A project scientist may also have a managerial role within the project.
enumeration Publisher
An individual, organization, institution or government department responsible for the production and dissemination of a document.
enumeration Scientist
An individual who is an expert in the phenomenon and related physics represented by the resource.
enumeration TeamLeader
An individual who is the designated leader of an investigation.
enumeration TeamMember
An individual who is a major participant in an investigation.
enumeration TechnicalContact
An individual who can provide specific information with regard to the resource or supporting software.
enumeration User
An individual who utilizes a resource or service.
Source
<xsd:element name="Role" type="spase:Role" minOccurs="1" maxOccurs="unbounded"/>
Element spase:Contact / spase:StartDate
Namespace http://www.spase-group.org/data/schema
Diagram
Diagramspase-2_7_1_xsd.tmp#StartDate
Type spase:StartDate
Properties
content simple
minOccurs 0
maxOccurs 1
Source
<xsd:element name="StartDate" type="spase:StartDate" minOccurs="0" maxOccurs="1"/>
Element spase:Contact / spase:StopDate
Namespace http://www.spase-group.org/data/schema
Diagram
Diagramspase-2_7_1_xsd.tmp#StopDate
Type spase:StopDate
Properties
content simple
minOccurs 0
maxOccurs 1
Source
<xsd:element name="StopDate" type="spase:StopDate" minOccurs="0" maxOccurs="1"/>
Element spase:Contact / spase:Note
Namespace http://www.spase-group.org/data/schema
Diagram
Diagramspase-2_7_1_xsd.tmp#Note
Type spase:Note
Properties
content simple
minOccurs 0
maxOccurs 1
Source
<xsd:element name="Note" type="spase:Note" minOccurs="0" maxOccurs="1"/>
Element spase:ResourceHeader / spase:InformationURL
Namespace http://www.spase-group.org/data/schema
Diagram
Diagramspase-2_7_1_xsd.tmp#InformationURL_Namespase-2_7_1_xsd.tmp#InformationURL_URLspase-2_7_1_xsd.tmp#InformationURL_Descriptionspase-2_7_1_xsd.tmp#InformationURL_Languagespase-2_7_1_xsd.tmp#InformationURL
Type spase:InformationURL
Properties
content complex
minOccurs 0
maxOccurs unbounded
Model
Children spase:Description, spase:Language, spase:Name, spase:URL
Instance
<spase:InformationURL xmlns:spase="http://www.spase-group.org/data/schema">
  <spase:Name>{0,1}</spase:Name>
  <spase:URL>{1,1}</spase:URL>
  <spase:Description>{0,1}</spase:Description>
  <spase:Language>{0,1}</spase:Language>
</spase:InformationURL>
Source
<xsd:element name="InformationURL" type="spase:InformationURL" minOccurs="0" maxOccurs="unbounded"/>
Element spase:InformationURL / spase:Name
Namespace http://www.spase-group.org/data/schema
Diagram
Diagramspase-2_7_1_xsd.tmp#Name
Type spase:Name
Properties
content simple
minOccurs 0
maxOccurs 1
Source
<xsd:element name="Name" type="spase:Name" minOccurs="0" maxOccurs="1"/>
Element spase:InformationURL / spase:URL
Namespace http://www.spase-group.org/data/schema
Diagram
Diagramspase-2_7_1_xsd.tmp#URL
Type spase:URL
Properties
content simple
minOccurs 1
maxOccurs 1
Source
<xsd:element name="URL" type="spase:URL" minOccurs="1" maxOccurs="1"/>
Element spase:InformationURL / spase:Description
Namespace http://www.spase-group.org/data/schema
Diagram
Diagramspase-2_7_1_xsd.tmp#Description
Type spase:Description
Properties
content simple
minOccurs 0
maxOccurs 1
Source
<xsd:element name="Description" type="spase:Description" minOccurs="0" maxOccurs="1"/>
Element spase:InformationURL / spase:Language
Namespace http://www.spase-group.org/data/schema
Diagram
Diagramspase-2_7_1_xsd.tmp#Language
Type spase:Language
Properties
content simple
minOccurs 0
maxOccurs 1
Source
<xsd:element name="Language" type="spase:Language" minOccurs="0" maxOccurs="1"/>
Element spase:ResourceHeader / spase:Association
Namespace http://www.spase-group.org/data/schema
Diagram
Diagramspase-2_7_1_xsd.tmp#Association_AssociationIDspase-2_7_1_xsd.tmp#Association_AssociationTypespase-2_7_1_xsd.tmp#Association_Notespase-2_7_1_xsd.tmp#Association
Type spase:Association
Properties
content complex
minOccurs 0
maxOccurs unbounded
Model
Children spase:AssociationID, spase:AssociationType, spase:Note
Instance
<spase:Association xmlns:spase="http://www.spase-group.org/data/schema">
  <spase:AssociationID>{1,1}</spase:AssociationID>
  <spase:AssociationType>{1,1}</spase:AssociationType>
  <spase:Note>{0,1}</spase:Note>
</spase:Association>
Source
<xsd:element name="Association" type="spase:Association" minOccurs="0" maxOccurs="unbounded"/>
Element spase:Association / spase:AssociationID
Namespace http://www.spase-group.org/data/schema
Diagram
Diagramspase-2_7_1_xsd.tmp#AssociationID
Type spase:AssociationID
Type hierarchy
Properties
content simple
minOccurs 1
maxOccurs 1
Facets
pattern [^:]+://[^/]+/.+
Source
<xsd:element name="AssociationID" type="spase:AssociationID" minOccurs="1" maxOccurs="1"/>
Element spase:Association / spase:AssociationType
Namespace http://www.spase-group.org/data/schema
Diagram
Diagramspase-2_7_1_xsd.tmp#AssociationType
Type spase:AssociationType
Properties
content simple
minOccurs 1
maxOccurs 1
Facets
enumeration ChildEventOf
A descendant or caused by another resource.
enumeration DerivedFrom
A transformed or altered version of a resource instance.
enumeration ObservedBy
Detected or originating from another resource.
enumeration Other
Not classified with more specific terms. The context of its usage may be described in related text.
enumeration PartOf
A portion of a larger resource.
enumeration RevisionOf
A modified version of a resource instance.
enumeration SupersededBy
Used to indicate that the current resource description has been replaced by another. The ResourceID of the replacement resource should be listed as the AssociationID.
enumeration Supersedes
Used to indicate that the current resource description replaces another. The ResourceID of the replaced resource should be listed as the AssociationID.
Source
<xsd:element name="AssociationType" type="spase:AssociationType" minOccurs="1" maxOccurs="1"/>
Element spase:Association / spase:Note
Namespace http://www.spase-group.org/data/schema
Diagram
Diagramspase-2_7_1_xsd.tmp#Note
Type spase:Note
Properties
content simple
minOccurs 0
maxOccurs 1
Source
<xsd:element name="Note" type="spase:Note" minOccurs="0" maxOccurs="1"/>
Element spase:ResourceHeader / spase:PriorID
Namespace http://www.spase-group.org/data/schema
Diagram
Diagramspase-2_7_1_xsd.tmp#PriorID
Type spase:PriorID
Type hierarchy
Properties
content simple
minOccurs 0
maxOccurs unbounded
Facets
pattern [^:]+://[^/]+/.+
Source
<xsd:element name="PriorID" type="spase:PriorID" minOccurs="0" maxOccurs="unbounded"/>
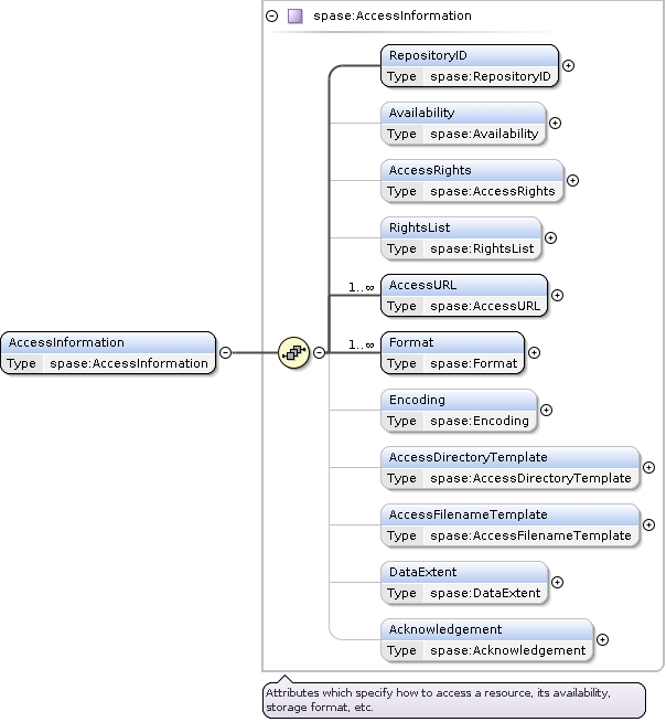
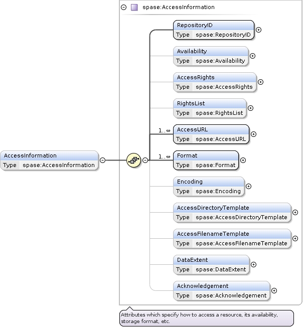
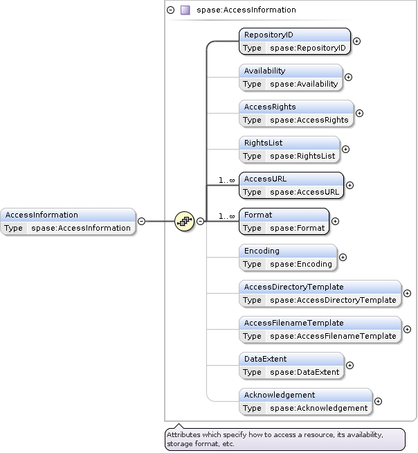
Element spase:Catalog / spase:AccessInformation
Namespace http://www.spase-group.org/data/schema
Diagram
Diagramspase-2_7_1_xsd.tmp#AccessInformation_RepositoryIDspase-2_7_1_xsd.tmp#AccessInformation_Availabilityspase-2_7_1_xsd.tmp#AccessInformation_AccessRightsspase-2_7_1_xsd.tmp#AccessInformation_RightsListspase-2_7_1_xsd.tmp#AccessInformation_AccessURLspase-2_7_1_xsd.tmp#AccessInformation_Formatspase-2_7_1_xsd.tmp#AccessInformation_Encodingspase-2_7_1_xsd.tmp#AccessInformation_AccessDirectoryTemplatespase-2_7_1_xsd.tmp#AccessInformation_AccessFilenameTemplatespase-2_7_1_xsd.tmp#AccessInformation_DataExtentspase-2_7_1_xsd.tmp#AccessInformation_Acknowledgementspase-2_7_1_xsd.tmp#AccessInformation
Type spase:AccessInformation
Properties
content complex
minOccurs 1
maxOccurs unbounded
Model
Children spase:AccessDirectoryTemplate, spase:AccessFilenameTemplate, spase:AccessRights, spase:AccessURL, spase:Acknowledgement, spase:Availability, spase:DataExtent, spase:Encoding, spase:Format, spase:RepositoryID, spase:RightsList
Instance
<spase:AccessInformation xmlns:spase="http://www.spase-group.org/data/schema">
  <spase:RepositoryID>{1,1}</spase:RepositoryID>
  <spase:Availability>{0,1}</spase:Availability>
  <spase:AccessRights>{0,1}</spase:AccessRights>
  <spase:RightsList>{0,1}</spase:RightsList>
  <spase:AccessURL>{1,unbounded}</spase:AccessURL>
  <spase:Format>{1,unbounded}</spase:Format>
  <spase:Encoding>{0,1}</spase:Encoding>
  <spase:AccessDirectoryTemplate>{0,1}</spase:AccessDirectoryTemplate>
  <spase:AccessFilenameTemplate>{0,1}</spase:AccessFilenameTemplate>
  <spase:DataExtent>{0,1}</spase:DataExtent>
  <spase:Acknowledgement>{0,1}</spase:Acknowledgement>
</spase:AccessInformation>
Source
<xsd:element name="AccessInformation" type="spase:AccessInformation" minOccurs="1" maxOccurs="unbounded"/>
Element spase:AccessInformation / spase:RepositoryID
Namespace http://www.spase-group.org/data/schema
Diagram
Diagramspase-2_7_1_xsd.tmp#RepositoryID
Type spase:RepositoryID
Type hierarchy
Properties
content simple
minOccurs 1
maxOccurs 1
Facets
pattern [^:]+://[^/]+/.+
Source
<xsd:element name="RepositoryID" type="spase:RepositoryID" minOccurs="1" maxOccurs="1"/>
Element spase:AccessInformation / spase:Availability
Namespace http://www.spase-group.org/data/schema
Diagram
Diagramspase-2_7_1_xsd.tmp#Availability
Type spase:Availability
Properties
content simple
minOccurs 0
maxOccurs 1
Facets
enumeration Offline
Not directly accessible electronically. This includes resources which may to be moved to an online status in response to a given request.
enumeration Online
Directly accessible electronically.
Source
<xsd:element name="Availability" type="spase:Availability" minOccurs="0" maxOccurs="1"/>
Element spase:AccessInformation / spase:AccessRights
Namespace http://www.spase-group.org/data/schema
Diagram
Diagramspase-2_7_1_xsd.tmp#AccessRights
Type spase:AccessRights
Properties
content simple
minOccurs 0
maxOccurs 1
Facets
enumeration Open
Access is granted to everyone.
enumeration PartiallyRestricted
Some portions of the resource have restricted access, the rest is open access. Typically, this is for accumulating data collections where some data is under review before being publicly released.
enumeration Restricted
Access to the product is regulated and requires some form of identification.
Source
<xsd:element name="AccessRights" type="spase:AccessRights" minOccurs="0" maxOccurs="1"/>
Element spase:AccessInformation / spase:RightsList
Namespace http://www.spase-group.org/data/schema
Diagram
Diagramspase-2_7_1_xsd.tmp#RightsList_Rightsspase-2_7_1_xsd.tmp#RightsList
Type spase:RightsList
Properties
content complex
minOccurs 0
maxOccurs 1
Model
Children spase:Rights
Instance
<spase:RightsList xmlns:spase="http://www.spase-group.org/data/schema">
  <spase:Rights>{1,unbounded}</spase:Rights>
</spase:RightsList>
Source
<xsd:element name="RightsList" type="spase:RightsList" minOccurs="0" maxOccurs="1"/>
Element spase:RightsList / spase:Rights
Namespace http://www.spase-group.org/data/schema
Diagram
Diagramspase-2_7_1_xsd.tmp#Rights_SchemeURIspase-2_7_1_xsd.tmp#Rights_RightsIdentifierSchemespase-2_7_1_xsd.tmp#Rights_RightsIdentifierspase-2_7_1_xsd.tmp#Rights_RightsURIspase-2_7_1_xsd.tmp#Rights_RightsNamespase-2_7_1_xsd.tmp#Rights_Notespase-2_7_1_xsd.tmp#Rights
Type spase:Rights
Properties
content complex
minOccurs 1
maxOccurs unbounded
Model
Children spase:Note, spase:RightsIdentifier, spase:RightsIdentifierScheme, spase:RightsName, spase:RightsURI, spase:SchemeURI
Instance
<spase:Rights xmlns:spase="http://www.spase-group.org/data/schema">
  <spase:SchemeURI>{0,1}</spase:SchemeURI>
  <spase:RightsIdentifierScheme>{0,1}</spase:RightsIdentifierScheme>
  <spase:RightsIdentifier>{0,1}</spase:RightsIdentifier>
  <spase:RightsURI>{1,1}</spase:RightsURI>
  <spase:RightsName>{0,1}</spase:RightsName>
  <spase:Note>{0,1}</spase:Note>
</spase:Rights>
Source
<xsd:element name="Rights" type="spase:Rights" minOccurs="1" maxOccurs="unbounded"/>
Element spase:AccessInformation / spase:AccessURL
Namespace http://www.spase-group.org/data/schema
Diagram
Diagramspase-2_7_1_xsd.tmp#AccessURL_Namespase-2_7_1_xsd.tmp#AccessURL_URLspase-2_7_1_xsd.tmp#AccessURL_Stylespase-2_7_1_xsd.tmp#AccessURL_ProductKeyspase-2_7_1_xsd.tmp#AccessURL_Descriptionspase-2_7_1_xsd.tmp#AccessURL_Languagespase-2_7_1_xsd.tmp#AccessURL
Type spase:AccessURL
Properties
content complex
minOccurs 1
maxOccurs unbounded
Model
Children spase:Description, spase:Language, spase:Name, spase:ProductKey, spase:Style, spase:URL
Instance
<spase:AccessURL xmlns:spase="http://www.spase-group.org/data/schema">
  <spase:Name>{0,1}</spase:Name>
  <spase:URL>{1,1}</spase:URL>
  <spase:Style>{0,1}</spase:Style>
  <spase:ProductKey>{0,unbounded}</spase:ProductKey>
  <spase:Description>{0,1}</spase:Description>
  <spase:Language>{0,1}</spase:Language>
</spase:AccessURL>
Source
<xsd:element name="AccessURL" type="spase:AccessURL" minOccurs="1" maxOccurs="unbounded"/>
Element spase:AccessURL / spase:Name
Namespace http://www.spase-group.org/data/schema
Diagram
Diagramspase-2_7_1_xsd.tmp#Name
Type spase:Name
Properties
content simple
minOccurs 0
maxOccurs 1
Source
<xsd:element name="Name" type="spase:Name" minOccurs="0" maxOccurs="1"/>
Element spase:AccessURL / spase:URL
Namespace http://www.spase-group.org/data/schema
Diagram
Diagramspase-2_7_1_xsd.tmp#URL
Type spase:URL
Properties
content simple
minOccurs 1
maxOccurs 1
Source
<xsd:element name="URL" type="spase:URL" minOccurs="1" maxOccurs="1"/>
Element spase:AccessURL / spase:Style
Namespace http://www.spase-group.org/data/schema
Diagram
Diagramspase-2_7_1_xsd.tmp#Style
Type spase:Style
Properties
content simple
minOccurs 0
maxOccurs 1
Facets
enumeration EPNTAP
Europlanet (EPN) Table Access Protocol (TAP) is a framework, which is using TAP with the EPNcore metadata dictionary. The EPNcore metadata dictionary defines the core components that are necessary to perform data discovery in the Solar System related science fields, see https://github.com/ivoa-std/EPNTAP.
enumeration File
Access to a file containing the data.
enumeration Git
Git is a version control system for tracking changes in any set of files. It is known for its speed, data integrity, and support for distributed, non-linear workflows.
enumeration HAPI
A Heliophysics Application Programmer Interface (HAPI) specification compliant access point.
enumeration Listing
A listing of files either through FTP or HTTP.
enumeration Overview
A web page that provides and overview of available data and links.
enumeration Search
A web search interface that requires additional input.
enumeration TAP
The table access protocol (TAP) defines a service protocol for accessing general table data, including astronomical catalogs as well as general database tables. Access is provided for both database and table metadata as well as for actual table data. https://wiki.ivoa.net/twiki/bin/view/IVOA/TableAccess.
enumeration Template
A URI template that contains special fields as defined in URI Template specification http://tsds.org/uri_templates.
enumeration WebService
A Web-based service that uses SOAP, WSDL or UDDI open standards.
Source
<xsd:element name="Style" type="spase:Style" minOccurs="0" maxOccurs="1"/>
Element spase:AccessURL / spase:ProductKey
Namespace http://www.spase-group.org/data/schema
Diagram
Diagramspase-2_7_1_xsd.tmp#ProductKey
Type spase:ProductKey
Properties
content simple
minOccurs 0
maxOccurs unbounded
Source
<xsd:element name="ProductKey" type="spase:ProductKey" minOccurs="0" maxOccurs="unbounded"/>
Element spase:AccessURL / spase:Description
Namespace http://www.spase-group.org/data/schema
Diagram
Diagramspase-2_7_1_xsd.tmp#Description
Type spase:Description
Properties
content simple
minOccurs 0
maxOccurs 1
Source
<xsd:element name="Description" type="spase:Description" minOccurs="0" maxOccurs="1"/>
Element spase:AccessURL / spase:Language
Namespace http://www.spase-group.org/data/schema
Diagram
Diagramspase-2_7_1_xsd.tmp#Language
Type spase:Language
Properties
content simple
minOccurs 0
maxOccurs 1
Source
<xsd:element name="Language" type="spase:Language" minOccurs="0" maxOccurs="1"/>
Element spase:AccessInformation / spase:Format
Namespace http://www.spase-group.org/data/schema
Diagram
Diagramspase-2_7_1_xsd.tmp#Format
Type spase:Format
Properties
content simple
minOccurs 1
maxOccurs unbounded
Facets
enumeration AVI
Audio Video Interleave (AVI) a digital format for movies that conforms to the Microsoft Windows Resource Interchange File Format (RIFF).
enumeration Binary
A direct representation of the bits which may be stored in memory on a computer.
enumeration CDF
Common Data Format (CDF). A binary storage format developed at Goddard Space Flight Center (GSFC).
enumeration CEF
Cluster Exchange Format (CEF) is a self-documenting ASCII format designed for the exchange of data. There are two versions of CEF which are not totally compatible.
enumeration CEF1
Cluster Exchange Format (CEF), version 1, is a self-documenting ASCII format designed for the exchange of data. The metadata contains information compatible with the ISTP recommendations for CDF.
enumeration CEF2
Cluster Exchange Format (CEF), version 2, is a self-documenting ASCII format designed for the exchange of data and introduced for Cluster Active Archive. Compared to version 1, the metadata description of vectors and tensors is different.
enumeration CSV
Comma Separated Value - A data exchange format defined by RFC 4180.
enumeration Excel
A Microsoft spreadsheet format used to hold a variety of data in tables which can include calculations.
enumeration FITS
Flexible Image Transport System (FITS) is a digital format primarily designed to store scientific data sets consisting of multi-dimensional arrays (1-D spectra, 2-D images or 3-D data cubes) and 2-D tables containing rows and columns of data.
enumeration GIF
Graphic Interchange Format (GIF) first introduced in 1987 by CompuServe. GIF uses LZW compression and images are limited to 256 colors.
enumeration Hardcopy
A permanent reproduction, or copy in the form of a physical object, of any media suitable for direct use by a person.
enumeration Hardcopy.Film
An image recording medium on which usually a negative analog image is registered. A positive analog image can be recovered or reproduced from film, which is usually made of flexible materials for ease of storage and transportation.
enumeration Hardcopy.Microfiche
A sheet of microfilm on which many pages of material have been photographed. A magnification system is used to read the material.
enumeration Hardcopy.Microfilm
Film rolls on which materials are photographed at greatly reduced size. A magnification system is used to read the material.
enumeration Hardcopy.Photograph
An image (positive or negative) registered on a piece of photo-sensitive paper.
enumeration Hardcopy.PhotographicPlate
A rigid (typically glass) medium that functions like film. Its rigidity is for guarding against image distortion due to medium deformation (caused by heat and humidity). Photographic plates are often used for astronomical photography.
enumeration Hardcopy.Print
A sheet of any written or printed material which may include notes or graphics. Multiple printed pages may be bound into a manuscript or book.
enumeration HDF
Hierarchical Data Format.
enumeration HDF4
Hierarchical Data Format, Version 4.
enumeration HDF5
Hierarchical Data Format, Version 5.
enumeration HTML
A text file containing structured information represented in the Hypertext Mark-up Language (HTML), see http://www.w3.org/MarkUp/.
enumeration IDFS
Instrument Data File Set (IDFS) is a set of files written in a prescribed format which contain data, timing data, and metadata. IDFS was developed at Southwest Research Institute (SwRI).
enumeration IDL
Interactive Data Language (IDL) save set. IDL is a proprietary format.
enumeration JPEG
A binary format for still images defined by the Joint Photographic Experts Group.
enumeration JSON
JavaScript Object Notation - A lightweight data-interchange format.
enumeration MATLAB_4
MATLAB Workspace save set, version 4. MAT-files are double-precision, binary, MATLAB format files. MATLAB is a proprietary product of The MathWorks.
enumeration MATLAB_6
MATLAB Workspace save set, version 6. MAT-files are double-precision, binary, MATLAB format files. MATLAB is a proprietary product of The MathWorks.
enumeration MATLAB_7
MATLAB Workspace save set, version 7. MAT-files are double-precision, binary, MATLAB format files. Version 7 includes data compression and Unicode encoding. MATLAB is a proprietary product of The MathWorks.
enumeration MPEG
A digital format for movies defined by the Motion Picture Experts Group.
enumeration NCAR
The National Center for Atmospheric Research (NCAR) format. A complete description of that standard is given in appendix C of the "Report on Establishment & Operation of the Incoherent-Scatter Data Base", dated 1984-08-23, obtainable from NCAR, P.O. Box 3000 Boulder, Colorado 80307-3000.
enumeration NetCDF
The Network Common Data Form (NetCDF) supported and maintained by the Unidata Program Center. A self-describing portable data format for array-oriented data access, see http://my.unidata.ucar.edu/content/software/netcdf.
enumeration PDF
A document expressed in the Portable Document Format (PDF) as defined by Adobe.
enumeration PDS3
The. Planetary Data System, version 3 (PDS3) standard provides guidelines on how a data producer should construct a data set suitable for long-term archiving. The standard contains a number of requirements in terms of dataset structure and documentation that should allow for any PDS compliant data set to be used and understood in the long term. Each PDS3 data product must be labeled in ASCII with full details on the structure and content of the product. The label can be attached to the data file itself or detached in a separate "label" file with the suffix LBL. The PDS3 standard is described at: https://pds.jpl.nasa.gov/datastandards/pds3/standards/. Since 2011, PDS3 has superseded by the PDS4 archiving standard. However, many data files still exist that are stored by using the PDS3 standard.
enumeration PDS4
The Planetary Data System, version 4 (PDS4) standard provides guidelines on how a data producer should construct a data set suitable for long-term archiving. The standard contains a number of requirements in terms of dataset structure and documentation that should allow for any PDS compliant data set to be used and understood in the long term. Each PDS4 bundle consists of two files, one containing the data and the other an eXtensible Markup Language (XML) file containing the label. PDS4 recognises four base data structures, array, table, parse-able byte stream and encoded byte stream with arrays and tables most commonly in use. The PDS4 standard is described at: https://pds.jpl.nasa.gov/datastandards/documents/current-version.shtml. The PDS4 archiving standard has been required for data archives from NASA-funded planetary missions and for small data archives since 2011.
enumeration PNG
A digital format for still images. Portable Network Graphics (PNG).
enumeration Postscript
A page description programming language created by Adobe Systems Inc. that is a device-independent industry standard for representing text and graphics.
enumeration QuickTime
A format for digital movies, as defined by Apple Computer, see http://developer.apple.com/quicktime/.
enumeration RINEX2
Receiver Independent Exchange Format (RINEX) - version 2.*, is a data interchange format for raw satellite navigation system data. https://files.igs.org/pub/data/format/rinex211.txt.
enumeration RINEX3
Receiver Independent Exchange Format (RINEX) - version 3.*, is a data interchange format for raw satellite navigation system data. https://files.igs.org/pub/data/format/rinex300.pdf.
enumeration Text
A sequence of characters which may have an imposed structure or organization.
enumeration Text.ASCII
A sequence of characters that adheres to American Standard Code for Information Interchange (ASCII) which is a 7-bit character-coding scheme.
enumeration Text.Unicode
Text in multi-byte Unicode format.
enumeration TFCat
Time-Frequency Catalogue (TFCat) is a catalogue model & transfer format for spectro-temporal features. https://gitlab.obspm.fr/maser/catalogues/catalogue-format.
enumeration TIFF
A binary format for still pictures. Tagged Image Format File (TIFF). Originally developed by Aldus and now controlled by Adobe.
enumeration UDF
Universal Data Format (UDF). The Optical Technology Storage Association Universal Disk Format, based on ISO 13346, see http://www.osta.org/specs/index.htm.
enumeration VOTable
A proposed IVOA standard designed as a flexible storage and exchange format for tabular data.
enumeration XML
eXtensible Mark-up Language (XML). A structured format for representing information, see http://www.w3.org/XML/.
Source
<xsd:element name="Format" type="spase:Format" minOccurs="1" maxOccurs="unbounded"/>
Element spase:AccessInformation / spase:Encoding
Namespace http://www.spase-group.org/data/schema
Diagram
Diagramspase-2_7_1_xsd.tmp#Encoding
Type spase:Encoding
Properties
content simple
minOccurs 0
maxOccurs 1
Facets
enumeration ASCII
A sequence of characters that adheres to American Standard Code for Information Interchange (ASCII) which is a 7-bit character-coding scheme.
enumeration Base64
A data encoding scheme whereby binary-encoded data is converted to printable ASCII characters. It is defined as a MIME content transfer encoding for use in Internet e-mail. The only characters used are the upper-case and lower-case Roman alphabet characters (A-z), the numerals (0-9), and the "+" and "/" symbols, with the "=" symbol as a special suffix (padding) code.
enumeration BZIP2
An open standard algorithm by Julian Seward using Burrows-Wheeler block sorting and Huffman coding, see http://www.bzip.org/.
enumeration GZIP
An open standard algorithm distributed by GHU based on LZ77 and Huffman coding, see http://www.gnu.org/software/gzip/gzip.html or http://www.gzip.org/.
enumeration None
A lack or absence of anything.
enumeration S3_BUCKET
A container of objects that comply with the Amazon Simple Storage Service (S3) specifications. A bucket has a unique, user-assigned key (name). A bucket can contain any number of objects with an aggregate size of 5 gigabytes. A bucket may be accompanied by up to 2 kilobytes of metadata.
enumeration TAR
A file format used to collate collections of files into one larger file, for distribution or archiving, while preserving file system information such as user and group permissions, dates, and directory structures. The format was standardized by POSIX.1-1988 and later POSIX.1-2001.
enumeration Unicode
Text in multi-byte Unicode format.
enumeration ZIP
An open standard for compression which is a variation of the LZW method and was originally used in the PKZIP utility.
Source
<xsd:element name="Encoding" type="spase:Encoding" minOccurs="0" maxOccurs="1"/>
Element spase:AccessInformation / spase:AccessDirectoryTemplate
Namespace http://www.spase-group.org/data/schema
Diagram
Diagramspase-2_7_1_xsd.tmp#AccessDirectoryTemplate
Type spase:AccessDirectoryTemplate
Properties
content simple
minOccurs 0
maxOccurs 1
Source
<xsd:element name="AccessDirectoryTemplate" type="spase:AccessDirectoryTemplate" minOccurs="0" maxOccurs="1"/>
Element spase:AccessInformation / spase:AccessFilenameTemplate
Namespace http://www.spase-group.org/data/schema
Diagram
Diagramspase-2_7_1_xsd.tmp#AccessFilenameTemplate
Type spase:AccessFilenameTemplate
Properties
content simple
minOccurs 0
maxOccurs 1
Source
<xsd:element name="AccessFilenameTemplate" type="spase:AccessFilenameTemplate" minOccurs="0" maxOccurs="1"/>
Element spase:AccessInformation / spase:DataExtent
Namespace http://www.spase-group.org/data/schema
Diagram
Diagramspase-2_7_1_xsd.tmp#DataExtent_Quantityspase-2_7_1_xsd.tmp#DataExtent_Unitsspase-2_7_1_xsd.tmp#DataExtent_Perspase-2_7_1_xsd.tmp#DataExtent
Type spase:DataExtent
Properties
content complex
minOccurs 0
maxOccurs 1
Model
Children spase:Per, spase:Quantity, spase:Units
Instance
<spase:DataExtent xmlns:spase="http://www.spase-group.org/data/schema">
  <spase:Quantity>{1,1}</spase:Quantity>
  <spase:Units>{0,1}</spase:Units>
  <spase:Per>{0,1}</spase:Per>
</spase:DataExtent>
Source
<xsd:element name="DataExtent" type="spase:DataExtent" minOccurs="0" maxOccurs="1"/>
Element spase:DataExtent / spase:Quantity
Namespace http://www.spase-group.org/data/schema
Diagram
Diagramspase-2_7_1_xsd.tmp#Quantity
Type spase:Quantity
Properties
content simple
minOccurs 1
maxOccurs 1
Source
<xsd:element name="Quantity" type="spase:Quantity" minOccurs="1" maxOccurs="1"/>
Element spase:DataExtent / spase:Units
Namespace http://www.spase-group.org/data/schema
Diagram
Diagramspase-2_7_1_xsd.tmp#Units
Type spase:Units
Properties
content simple
minOccurs 0
maxOccurs 1
Source
<xsd:element name="Units" type="spase:Units" minOccurs="0" maxOccurs="1"/>
Element spase:DataExtent / spase:Per
Namespace http://www.spase-group.org/data/schema
Diagram
Diagramspase-2_7_1_xsd.tmp#Per
Type spase:Per
Properties
content simple
minOccurs 0
maxOccurs 1
Source
<xsd:element name="Per" type="spase:Per" minOccurs="0" maxOccurs="1"/>
Element spase:AccessInformation / spase:Acknowledgement
Namespace http://www.spase-group.org/data/schema
Diagram
Diagramspase-2_7_1_xsd.tmp#Acknowledgement
Type spase:Acknowledgement
Properties
content simple
minOccurs 0
maxOccurs 1
Source
<xsd:element name="Acknowledgement" type="spase:Acknowledgement" minOccurs="0" maxOccurs="1"/>
Element spase:Catalog / spase:ProviderName
Namespace http://www.spase-group.org/data/schema
Diagram
Diagramspase-2_7_1_xsd.tmp#ProviderName
Type spase:ProviderName
Properties
content simple
minOccurs 0
maxOccurs 1
Source
<xsd:element name="ProviderName" type="spase:ProviderName" minOccurs="0" maxOccurs="1"/>
Element spase:Catalog / spase:ProviderResourceName
Namespace http://www.spase-group.org/data/schema
Diagram
Diagramspase-2_7_1_xsd.tmp#ProviderResourceName
Type spase:ProviderResourceName
Properties
content simple
minOccurs 0
maxOccurs 1
Source
<xsd:element name="ProviderResourceName" type="spase:ProviderResourceName" minOccurs="0" maxOccurs="1"/>
Element spase:Catalog / spase:ProviderVersion
Namespace http://www.spase-group.org/data/schema
Diagram
Diagramspase-2_7_1_xsd.tmp#ProviderVersion
Type spase:ProviderVersion
Properties
content simple
minOccurs 0
maxOccurs 1
Source
<xsd:element name="ProviderVersion" type="spase:ProviderVersion" minOccurs="0" maxOccurs="1"/>
Element spase:Catalog / spase:InstrumentID
Namespace http://www.spase-group.org/data/schema
Diagram
Diagramspase-2_7_1_xsd.tmp#InstrumentID
Type spase:InstrumentID
Type hierarchy
Properties
content simple
minOccurs 0
maxOccurs unbounded
Facets
pattern [^:]+://[^/]+/.+
Source
<xsd:element name="InstrumentID" type="spase:InstrumentID" minOccurs="0" maxOccurs="unbounded"/>
Element spase:Catalog / spase:PhenomenonType
Namespace http://www.spase-group.org/data/schema
Diagram
Diagramspase-2_7_1_xsd.tmp#PhenomenonType
Type spase:PhenomenonType
Properties
content simple
minOccurs 1
maxOccurs unbounded
Facets
enumeration ActiveRegion
A localized, transient volume of the solar atmosphere in which PLAGEs, SUNSPOTS, FACULAe, FLAREs, etc. may be observed.
enumeration Aurora
A natural electrical phenomenon characterized by the appearance of streamers of reddish or greenish light in the sky, especially near the northern or southern magnetic pole. The effect is caused by the interaction of charged particles from the sun with atoms in the upper atmosphere. In northern and southern regions, it is respectively called aurora borealis or Northern Lights and aurora australis or Southern Lights.
enumeration BowShockCrossing
A crossing of the boundary between the undisturbed (except for foreshock effects) solar wind and the shocked, decelerated solar wind of the magnetosheath.
enumeration CoronalHole
An extended region of the corona, exceptionally low in density and associated with unipolar photospheric regions. A coronal hole can be an open magnetic field in the corona and (perhaps) inner heliosphere which has a faster than average solar wind outflow velocity. A region of lower than quiet coronal ion densities and electron densities in the corona or a coronal region with lower peak electron temperature than that found under quiet coronal conditions.
enumeration CoronalMassEjection
A solar event (CME) that involves a burst of plasma ejected into the interplanetary medium. CMEs may be observed remotely relatively near the Sun or in situ in the interplanetary medium. Note that CMEs are often referred to as Interplanetary CMEs (ICMEs).
enumeration EITWave
A wave in the corona of the Sun that generates shock waves in the solar chromosphere (Moreton Waves). EIT Waves are produced by large solar flare and expand outward at about 1,000 km/s. It usually appears as a slowly moving diffuse arc of brightening in H-alpha, and may travel for several hundred thousand km.
enumeration EnergeticSolarParticleEvent
An enhancement of interplanetary fluxes of energetic ions accelerated by interplanetary shocks and/or solar flares.
enumeration ForbushDecrease
A rapid decrease in the observed galactic cosmic ray intensity following the passage of an outwardly convecting interplanetary magnetic field disturbance, such as those associated with large CMEs, that sweep some galactic cosmic rays away from Earth.
enumeration GeomagneticStorm
A magnetospheric disturbance typically defined by variations in the horizontal component of the surface magnetic field on the Earth. The variation typically starts with a field enhancement associated with a solar wind pressure pulse and continues with a field depression associated with an enhancement of the diamagnetic magnetospheric ring current.
enumeration InterplanetaryCoronalMassEjection
An Interplanetary Coronal Mass Ejection (ICME) is a Coronal Mass Ejection (CME) observed in the solar wind far away from the Sun.
enumeration InterplanetaryShock
A shock propagating generally anti-sunward through the slower solar wind, often seen in front of CME-associated plasma clouds.
enumeration MagneticCloud
A transient event observed in the solar wind characterized as a region of enhanced magnetic field strength, smooth and large-scale rotation of the magnetic field vector, low proton temperature, and low plasma beta.
enumeration MagnetopauseCrossing
A crossing of the interface between the shocked solar wind in the magnetosheath and the magnetic field and plasma in the magnetosphere.
enumeration RadioBurst
Emissions of the Sun in radio wavelengths from centimeters to dekameters, under both quiet and disturbed conditions. Radio Bursts can be Type I consisting of many short, narrow-band bursts in the metric range (80 MHz to 200 MHz). Type II consisting of narrow-band emission that begins in the meter range (150 MHz) and sweeps slowly (tens of minutes) toward dekameter wavelengths (20 MHz). Type III consisting of narrow-band bursts that sweep rapidly (seconds) from decimeter to dekameter wavelengths (500 MHz to 20 MHz) and Type IV consisting of a smooth continuum of broadband bursts primarily in the meter range (10 MHz to 200 MHz).
enumeration SectorBoundaryCrossing
A sector boundary crossing is a transit by a spacecraft across the heliospheric current sheet separating the dominantly outward (away from the Sun) interplanetary magnetic field of one hemisphere of the heliosphere from the dominantly inward (towards the Sun) polarity of the other hemisphere. Such crossings have multi-day intervals of opposite IMF dominant polarities on either side.
enumeration SolarFlare
An explosive event in the solar atmosphere which produces electromagnetic radiation across the electromagnetic spectrum at multiple wavelengths from long-wave radio to the shortest wavelength gamma rays.
enumeration SolarWindExtreme
Intervals of unusually large or small values of solar wind attributes such as flow speed and ion density.
enumeration StreamInteractionRegion
The region where two solar wind streams, typically having differing characteristics and solar sources, abut up against (and possibly partially interpenetrate) each other. The abbreviation SIR is commonly used in place of Stream Interaction Region.
enumeration Substorm
A process by which plasma in the magnetotail becomes energized at a fast rate.
Source
<xsd:element name="PhenomenonType" type="spase:PhenomenonType" minOccurs="1" maxOccurs="unbounded"/>
Element spase:Catalog / spase:TimeSpan
Namespace http://www.spase-group.org/data/schema
Diagram
Diagramspase-2_7_1_xsd.tmp#TimeSpan_StartDatespase-2_7_1_xsd.tmp#TimeSpan_StopDatespase-2_7_1_xsd.tmp#TimeSpan_RelativeStopDatespase-2_7_1_xsd.tmp#TimeSpan_Notespase-2_7_1_xsd.tmp#TimeSpan
Type spase:TimeSpan
Properties
content complex
minOccurs 0
maxOccurs 1
Model
Children spase:Note, spase:RelativeStopDate, spase:StartDate, spase:StopDate
Instance
<spase:TimeSpan xmlns:spase="http://www.spase-group.org/data/schema">
  <spase:StartDate>{1,1}</spase:StartDate>
  <spase:StopDate>{1,1}</spase:StopDate>
  <spase:RelativeStopDate>{1,1}</spase:RelativeStopDate>
  <spase:Note>{0,unbounded}</spase:Note>
</spase:TimeSpan>
Source
<xsd:element name="TimeSpan" type="spase:TimeSpan" minOccurs="0" maxOccurs="1"/>
Element spase:TimeSpan / spase:StartDate
Namespace http://www.spase-group.org/data/schema
Diagram
Diagramspase-2_7_1_xsd.tmp#StartDate
Type spase:StartDate
Properties
content simple
minOccurs 1
maxOccurs 1
Source
<xsd:element name="StartDate" type="spase:StartDate" minOccurs="1" maxOccurs="1"/>
Element spase:TimeSpan / spase:StopDate
Namespace http://www.spase-group.org/data/schema
Diagram
Diagramspase-2_7_1_xsd.tmp#StopDate
Type spase:StopDate
Properties
content simple
Source
<xsd:element name="StopDate" type="spase:StopDate"/>
Element spase:TimeSpan / spase:RelativeStopDate
Namespace http://www.spase-group.org/data/schema
Diagram
Diagramspase-2_7_1_xsd.tmp#RelativeStopDate
Type spase:RelativeStopDate
Properties
content simple
Source
<xsd:element name="RelativeStopDate" type="spase:RelativeStopDate"/>
Element spase:TimeSpan / spase:Note
Namespace http://www.spase-group.org/data/schema
Diagram
Diagramspase-2_7_1_xsd.tmp#Note
Type spase:Note
Properties
content simple
minOccurs 0
maxOccurs unbounded
Source
<xsd:element name="Note" type="spase:Note" minOccurs="0" maxOccurs="unbounded"/>
Element spase:Catalog / spase:Caveats
Namespace http://www.spase-group.org/data/schema
Diagram
Diagramspase-2_7_1_xsd.tmp#Caveats
Type spase:Caveats
Properties
content simple
minOccurs 0
maxOccurs 1
Source
<xsd:element name="Caveats" type="spase:Caveats" minOccurs="0" maxOccurs="1"/>
Element spase:Catalog / spase:Keyword
Namespace http://www.spase-group.org/data/schema
Diagram
Diagramspase-2_7_1_xsd.tmp#Keyword
Type spase:Keyword
Properties
content simple
minOccurs 0
maxOccurs unbounded
Source
<xsd:element name="Keyword" type="spase:Keyword" minOccurs="0" maxOccurs="unbounded"/>
Element spase:Catalog / spase:InputResourceID
Namespace http://www.spase-group.org/data/schema
Diagram
Diagramspase-2_7_1_xsd.tmp#InputResourceID
Type spase:InputResourceID
Type hierarchy
Properties
content simple
minOccurs 0
maxOccurs unbounded
Facets
pattern [^:]+://[^/]+/.+
Source
<xsd:element name="InputResourceID" type="spase:InputResourceID" minOccurs="0" maxOccurs="unbounded"/>
Element spase:Catalog / spase:Parameter
Namespace http://www.spase-group.org/data/schema
Diagram
Diagramspase-2_7_1_xsd.tmp#Parameter_Namespase-2_7_1_xsd.tmp#Parameter_Setspase-2_7_1_xsd.tmp#Parameter_ParameterKeyspase-2_7_1_xsd.tmp#Parameter_Descriptionspase-2_7_1_xsd.tmp#Parameter_UCDspase-2_7_1_xsd.tmp#Parameter_Caveatsspase-2_7_1_xsd.tmp#Parameter_Cadencespase-2_7_1_xsd.tmp#Parameter_CadenceMinspase-2_7_1_xsd.tmp#Parameter_CadenceMaxspase-2_7_1_xsd.tmp#Parameter_Unitsspase-2_7_1_xsd.tmp#Parameter_UnitsConversionspase-2_7_1_xsd.tmp#Parameter_CoordinateSystemspase-2_7_1_xsd.tmp#Parameter_RenderingHintsspase-2_7_1_xsd.tmp#Parameter_Structurespase-2_7_1_xsd.tmp#Parameter_ValidMinspase-2_7_1_xsd.tmp#Parameter_ValidMaxspase-2_7_1_xsd.tmp#Parameter_FillValuespase-2_7_1_xsd.tmp#Parameter_Fieldspase-2_7_1_xsd.tmp#Parameter_Particlespase-2_7_1_xsd.tmp#Parameter_Wavespase-2_7_1_xsd.tmp#Parameter_Mixedspase-2_7_1_xsd.tmp#Parameter_Supportspase-2_7_1_xsd.tmp#Parameter_SpatialCoveragespase-2_7_1_xsd.tmp#Parameter
Type spase:Parameter
Properties
content complex
minOccurs 0
maxOccurs unbounded
Model
Children spase:Cadence, spase:CadenceMax, spase:CadenceMin, spase:Caveats, spase:CoordinateSystem, spase:Description, spase:Field, spase:FillValue, spase:Mixed, spase:Name, spase:ParameterKey, spase:Particle, spase:RenderingHints, spase:Set, spase:SpatialCoverage, spase:Structure, spase:Support, spase:UCD, spase:Units, spase:UnitsConversion, spase:ValidMax, spase:ValidMin, spase:Wave
Instance
<spase:Parameter xmlns:spase="http://www.spase-group.org/data/schema">
  <spase:Name>{1,1}</spase:Name>
  <spase:Set>{0,unbounded}</spase:Set>
  <spase:ParameterKey>{0,1}</spase:ParameterKey>
  <spase:Description>{0,1}</spase:Description>
  <spase:UCD>{0,1}</spase:UCD>
  <spase:Caveats>{0,1}</spase:Caveats>
  <spase:Cadence>{0,1}</spase:Cadence>
  <spase:CadenceMin>{0,1}</spase:CadenceMin>
  <spase:CadenceMax>{0,1}</spase:CadenceMax>
  <spase:Units>{0,1}</spase:Units>
  <spase:UnitsConversion>{0,1}</spase:UnitsConversion>
  <spase:CoordinateSystem>{0,1}</spase:CoordinateSystem>
  <spase:RenderingHints>{0,unbounded}</spase:RenderingHints>
  <spase:Structure>{0,1}</spase:Structure>
  <spase:ValidMin>{0,1}</spase:ValidMin>
  <spase:ValidMax>{0,1}</spase:ValidMax>
  <spase:FillValue>{0,1}</spase:FillValue>
  <spase:Field>{1,1}</spase:Field>
  <spase:Particle>{1,1}</spase:Particle>
  <spase:Wave>{1,1}</spase:Wave>
  <spase:Mixed>{1,1}</spase:Mixed>
  <spase:Support>{1,1}</spase:Support>
  <spase:SpatialCoverage>{0,unbounded}</spase:SpatialCoverage>
</spase:Parameter>
Source
<xsd:element name="Parameter" type="spase:Parameter" minOccurs="0" maxOccurs="unbounded"/>
Element spase:Parameter / spase:Name
Namespace http://www.spase-group.org/data/schema
Diagram
Diagramspase-2_7_1_xsd.tmp#Name
Type spase:Name
Properties
content simple
minOccurs 1
maxOccurs 1
Source
<xsd:element name="Name" type="spase:Name" minOccurs="1" maxOccurs="1"/>
Element spase:Parameter / spase:Set
Namespace http://www.spase-group.org/data/schema
Diagram
Diagramspase-2_7_1_xsd.tmp#Set
Type spase:Set
Properties
content simple
minOccurs 0
maxOccurs unbounded
Source
<xsd:element name="Set" type="spase:Set" minOccurs="0" maxOccurs="unbounded"/>
Element spase:Parameter / spase:ParameterKey
Namespace http://www.spase-group.org/data/schema
Diagram
Diagramspase-2_7_1_xsd.tmp#ParameterKey
Type spase:ParameterKey
Properties
content simple
minOccurs 0
maxOccurs 1
Source
<xsd:element name="ParameterKey" type="spase:ParameterKey" minOccurs="0" maxOccurs="1"/>
Element spase:Parameter / spase:Description
Namespace http://www.spase-group.org/data/schema
Diagram
Diagramspase-2_7_1_xsd.tmp#Description
Type spase:Description
Properties
content simple
minOccurs 0
maxOccurs 1
Source
<xsd:element name="Description" type="spase:Description" minOccurs="0" maxOccurs="1"/>
Element spase:Parameter / spase:UCD
Namespace http://www.spase-group.org/data/schema
Diagram
Diagramspase-2_7_1_xsd.tmp#UCD
Type spase:UCD
Properties
content simple
minOccurs 0
maxOccurs 1
Source
<xsd:element name="UCD" type="spase:UCD" minOccurs="0" maxOccurs="1"/>
Element spase:Parameter / spase:Caveats
Namespace http://www.spase-group.org/data/schema
Diagram
Diagramspase-2_7_1_xsd.tmp#Caveats
Type spase:Caveats
Properties
content simple
minOccurs 0
maxOccurs 1
Source
<xsd:element name="Caveats" type="spase:Caveats" minOccurs="0" maxOccurs="1"/>
Element spase:Parameter / spase:Cadence
Namespace http://www.spase-group.org/data/schema
Diagram
Diagramspase-2_7_1_xsd.tmp#Cadence
Type spase:Cadence
Properties
content simple
minOccurs 0
maxOccurs 1
Source
<xsd:element name="Cadence" type="spase:Cadence" minOccurs="0" maxOccurs="1"/>
Element spase:Parameter / spase:CadenceMin
Namespace http://www.spase-group.org/data/schema
Diagram
Diagramspase-2_7_1_xsd.tmp#CadenceMin
Type spase:CadenceMin
Properties
content simple
minOccurs 0
maxOccurs 1
Source
<xsd:element name="CadenceMin" type="spase:CadenceMin" minOccurs="0" maxOccurs="1"/>
Element spase:Parameter / spase:CadenceMax
Namespace http://www.spase-group.org/data/schema
Diagram
Diagramspase-2_7_1_xsd.tmp#CadenceMax
Type spase:CadenceMax
Properties
content simple
minOccurs 0
maxOccurs 1
Source
<xsd:element name="CadenceMax" type="spase:CadenceMax" minOccurs="0" maxOccurs="1"/>
Element spase:Parameter / spase:Units
Namespace http://www.spase-group.org/data/schema
Diagram
Diagramspase-2_7_1_xsd.tmp#Units
Type spase:Units
Properties
content simple
minOccurs 0
maxOccurs 1
Source
<xsd:element name="Units" type="spase:Units" minOccurs="0" maxOccurs="1"/>
Element spase:Parameter / spase:UnitsConversion
Namespace http://www.spase-group.org/data/schema
Diagram
Diagramspase-2_7_1_xsd.tmp#UnitsConversion
Type spase:UnitsConversion
Properties
content simple
minOccurs 0
maxOccurs 1
Source
<xsd:element name="UnitsConversion" type="spase:UnitsConversion" minOccurs="0" maxOccurs="1"/>
Element spase:Parameter / spase:CoordinateSystem
Namespace http://www.spase-group.org/data/schema
Diagram
Diagramspase-2_7_1_xsd.tmp#CoordinateSystem_CoordinateRepresentationspase-2_7_1_xsd.tmp#CoordinateSystem_CoordinateSystemNamespase-2_7_1_xsd.tmp#CoordinateSystem
Type spase:CoordinateSystem
Properties
content complex
minOccurs 0
maxOccurs 1
Model
Children spase:CoordinateRepresentation, spase:CoordinateSystemName
Instance
<spase:CoordinateSystem xmlns:spase="http://www.spase-group.org/data/schema">
  <spase:CoordinateRepresentation>{1,1}</spase:CoordinateRepresentation>
  <spase:CoordinateSystemName>{1,1}</spase:CoordinateSystemName>
</spase:CoordinateSystem>
Source
<xsd:element name="CoordinateSystem" type="spase:CoordinateSystem" minOccurs="0" maxOccurs="1"/>
Element spase:CoordinateSystem / spase:CoordinateRepresentation
Namespace http://www.spase-group.org/data/schema
Diagram
Diagramspase-2_7_1_xsd.tmp#CoordinateRepresentation
Type spase:CoordinateRepresentation
Properties
content simple
minOccurs 1
maxOccurs 1
Facets
enumeration Cartesian
A representation in which a position vector or a measured vector (e.g., field or flow) is specified by its components along the base axes of the coordinate system.
enumeration Cylindrical
A coordinate representation of a position vector or measured vector (field or flow) by its k-component, the magnitude of its projection into the i-j plane, and the azimuthal angle of the i-j plane projection.
enumeration Spherical
A coordinate representation of a position vector or of a measured vector by its magnitude and two direction angles. The angles are relative to the base axes of the coordinate system used. Typically, the angles are phi [azimuth angle, =arctan (j/i)] and theta, where theta may be a polar angle, arctan {[sqrt(i^2+j^2)]/k}, or an elevation angle, arctan [k/sqrt(i^2+j^2)].
Source
<xsd:element name="CoordinateRepresentation" type="spase:CoordinateRepresentation" minOccurs="1" maxOccurs="1"/>
Element spase:CoordinateSystem / spase:CoordinateSystemName
Namespace http://www.spase-group.org/data/schema
Diagram
Diagramspase-2_7_1_xsd.tmp#CoordinateSystemName
Type spase:CoordinateSystemName
Properties
content simple
minOccurs 1
maxOccurs 1
Facets
enumeration Carrington
A coordinate system which is centered at the Sun and is fixed with respect to the synodic rotation rate. The mean synodic value is about 27.2753 days. The Astronomical Almanac gives a value for Carrington longitude of 349.03 deg at 0000 UT on 1 January 1995.
enumeration CGM
Corrected Geomagnetic - A coordinate system from a spatial point with GEO radial distance and geomagnetic latitude and longitude, follow the epoch-appropriate IGRF/DGRF model field vector through to the point where the field line crosses the geomagnetic dipole equatorial plane. Then trace the dipole magnetic field vector Earthward from that point on the equatorial plane, in the same hemisphere as the original point, until the initial radial distance is reached. Designate the dipole latitude and longitude at that point as the CGM latitude and longitude of the original point, see http://nssdc.gsfc.nasa.gov/space/cgm/cgmm_des.html.
enumeration CSO
Corrected Solar Orbital - A coordinate system related to Earth where x-axis is anti-sunward and the y-axis points in the orbital velocity direction.
enumeration DM
Dipole Meridian - A coordinate system centered at the observation point. The z-axis is parallel to the dipole axis of the Earth, positive northward. x-axis is in the plane defined by the z-axis and the line linking the observation point with the center of the Earth. The y-axis is positive eastward, see http://cdpp.cnes.fr/00428.pdf.
enumeration ECD
Eccentric Dipole (ECD) coordinate system that aligns with a dipole whose origin and orientation may be different from the physical center and spin axis of the containing body. The IGRF-12 coefficients for 2015 are used to determine the origin for the Earth. The 2015 positions are North dip pole: latitude: 86.29, longitude -160.06. South dip pole latitude: -64.28, longitude: 136.59, North geometric pole latitude: 80.37, longitude: -72.63, South geomagnetic pole latitude: -80.37, longitude: 107.37. ECD is defined in doi:10.1186/s40623-015-0228-9.
enumeration ECEF
The Earth-Centered, Earth-Fixed (ECEF) coordinate system has point (0,0,0) defined as the center of mass of the Earth. Its axes are aligned with the International Reference Pole (IRP) and International Reference Meridian (IRM). The x-axis intersects the sphere of the Earth at 0 deg latitude (Equator) and 0 deg longitude (Greenwich). The z-axis points north. The y-axis completes the right-handed coordinate system.
enumeration ENP
ENP (also called PEN) - The P-axis points northward, perpendicular to orbital plane. For an orbit with zero inclination, the P-axis is parallel to spin axis of the Earth. The E-axis is perpendicular to the P and N directions and points earthward. The N-axis is perpendicular to P and E and is positive eastward.
enumeration GEI
GEI Geocentric Equatorial Inertial - A coordinate system where the z-axis is along spin axis of the Earth, positive northward. The x-axis points towards the first point of Aries (from the Earth towards the Sun at the vernal equinox), see Russell, 1971. When the x-axis is the direction of the mean vernal equinox of J2000, the coordinate system is also called GCI. Then the z-axis is also defined as being normal to the mean Earth equator of J2000.
enumeration GEO
Geographic - geocentric corotating - A coordinate system where the z-axis is along spin axis of the Earth, positive northward. The x-axis lies in Greenwich meridian, positive towards Greenwich, see Russell, 1971.
enumeration GPHIO
Kronian Solar Orbital - A coordinate system related to Saturn where the x-axis is anti-sunward and the y-axis points in the orbital velocity direction.
enumeration GSE
Geocentric Solar Ecliptic - A coordinate system where the x-axis is from Earth to Sun. The z-axis is normal to the ecliptic, positive northward, see Russell, 1971.
enumeration GSEQ
Geocentric Solar Equatorial - A coordinate system where the x-axis is from Earth to Sun. The y-axis is parallel to solar equatorial plane. The z-axis is positive northward, see Russell, 1971.
enumeration GSM
Geocentric Solar Magnetospheric - A coordinate system where the x-axis is from Earth to Sun, z-axis is northward in a plane containing the x-axis and the geomagnetic dipole axis, see Russell, 1971.
enumeration HAE
Heliocentric Aries Ecliptic - A coordinate system where the z-axis is normal to the ecliptic plane, positive northward. The x-axis is positive towards the first point of Aries (from Earth to Sun at vernal equinox). Same as SE below, see Hapgood, 1992.
enumeration HCC
Heliocentric Cartesian - A 3-D orthonormal coordinate system that is primarily intended to specify with two dimensions a point on the solar disk. The z-axis points toward the observer. The y-axis lies in the plane defined by the solar spin vector and the z-axis is positive northward. The x-axis is perpendicular to the y-axis and z-axis, positive toward solar west. Standard representation for this system is based on (x,y) position of the point of interest expressed either as physical distances or as fractions of the solar disk radius.
enumeration HCI
Heliographic Carrington Inertial.
enumeration HCR
Heliocentric Radial - A 3-D orthonormal coordinate system that is primarily intended to specify with two dimensions a point on the solar disk. The z-axis points toward the observer. The y-axis lies in the plane defined by the solar spin vector and the z-axis, positive northward. The x-axis is perpendicular to the y-axis and z-axis, positive toward solar west. Standard representation for this system is based on distance rho from the z-axis (sqrt(x**2+y**2)) and the phase angle psi measured counterclockwise from the positive y-axis (arctan(-y/x)) of the point of interest.
enumeration HEE
Heliocentric Earth Ecliptic - A coordinate system where the z-axis is normal to the ecliptic plane, positive northward. The x-axis points from Sun to Earth, see Hapgood, 1992.
enumeration HEEQ
Heliocentric Earth Equatorial - A coordinate system where the z-axis is normal to the solar equatorial plane, positive northward. The x-axis is generally Earthward in the plane defined by the z-axis and the Sun-Earth direction, see Hapgood, 1992.
enumeration HERTN
Helio-Ecliptic Radial Tangential Normal coordinate system. Typically centered at a spacecraft. The x-axis (radial) is set as the primary-axis, and is defined as the axis pointing from the spacecraft to the Sun. The z-axis (tangential) is set as the secondary-axis, and is defined as that portion of the ecliptic rotational axis which is perpendicular to the primary-axis. The y-axis (Normal) is defined as Z cross X.
enumeration HG
Heliographic - A heliocentric rotating coordinate system where the z-axis is normal to the solar equatorial plane, positive northward. The x-axis and y-axis rotate with a period of 25.38 days. The zero longitude (x-axis) is defined as the longitude that passed through the ascending node of the solar equator on the ecliptic plane on 1 January, 1854 at 12 UT, see http://nssdc.gsfc.nasa.gov/space/helios/coor_des.html.
enumeration HGI
Heliographic Inertial - A heliocentric coordinate system where the z-axis is normal to the solar equatorial plane, positive northward. The x-axis is along the intersection line between solar equatorial and ecliptic planes. The x-axis was positive at SE longitude of 74.367 deg on January 1, 1900. (See SE below.) See http://nssdc.gsfc.nasa.gov/space/helios/coor_des.html.
enumeration HGRTN
Heliocentric Radial Tangential Normal coordinate system (also known as RTN). Typically centered at a spacecraft. Used for IMF and plasma V vectors. The x-axis (radial) is set as the primary-axis, and is defined as the axis pointing from the spacecraft to the Sun. The z-axis (tangential) is set as the secondary-axis, and is defined as that portion of the solar North rotational axis which is perpendicular to the primary-axis. The y-axis (normal) is defined as Z cross X.
enumeration HPC
Helioprojective Cartesian=A 3-D orthonormal (left-handed) coordinate system that is primarily intended to specify with two dimensions a point on the solar disk. The z-axis points from the observer to the center of the solar disk. The y-axis lies in the plane defined by the solar spin vector and the z-axis, positive northward. The x-axis is perpendicular to the y-axis and z-axis, positive toward solar west. Given as the distance between the observer and the center of the solar disk, the standard representation of an (x,y) point on the solar disk is latitude (arctan(y/d)) and longitude (arctan (x/d)) of the point of interest.
enumeration HPR
Helioprojective Radial - A 3-D orthonormal (left-handed) coordinate system that is primarily intended to specify with two dimensions a point on the solar disk. The z-axis points from the observer to the center of the solar disk. The y-axis lies in the plane defined by the solar spin vector and the z-axis, positive northward. The x-axis is perpendicular to the y-axis and z-axis, positive toward solar west. Given as the distance between the observer and the center of the solar disk, the standard representation for this system of an (x,y) point on the solar disk is latitude angle theta (arctan(sqrt(x**2+y**2)/d))) or equivalent declination parameter delta (theta-90 deg) and the phase angle psi as measured counterclockwise from the positive y-axis (psi=arctan(-y/x)) of the point of interest.
enumeration HSM
Heliospheric Solar Magnetospheric - A coordinate system where the x-axis is from Earth to Sun, z-axis is northward in a plane containing the x-axis and the geomagnetic dipole axis.
enumeration J2000
An astronomical coordinate system which uses the mean equator and equinox of Julian date 2451545.0 TT (Terrestrial Time), or January 1, 2000, noon TT to define a celestial reference frame.
enumeration JSM
Jovian Solar Magnetospheric - A coordinate system related to Jupiter where the x-axis is from Jupiter to Sun, z-axis is northward in a plane containing the x-axis and the Jovian dipole axis.
enumeration JSO
Jovian Solar Orbital - A coordinate system related to Jupiter where x-axis is anti-sunward and the y-axis points in the orbital velocity direction.
enumeration KSM
Kronian Solar Magnetospheric - A coordinate system related to Saturn where the x-axis is anti-sunward, z-axis is northward in a plane containing the x-axis and the Kronian dipole axis.
enumeration KSO
Kronian Solar Orbital - A coordinate system related to Saturn where x-axis is anti-sunward and the y-axis points in the orbital velocity direction.
enumeration LGM
Local Geomagnetic - A coordinate system used mainly for Earth surface or near-Earth surface magnetic field data. The x-axis northward from observation point in a geographic meridian. The z-axis downward towards center of the Earth. In this system, the total horizontal component, H, is equal to sqrt(Bx^2+By^2) and declination angle, D is equal to arctan(By/Bx).
enumeration LocalGeographic
A coordinate system used mainly for Earth surface or near-Earth surface magnetic field or other vector measurements. The X-axis points northward from observation point in a geographic meridian in the horizontal plane. The Y-axis points eastward from observation point in a geographic latitude in the horizontal plane. The Z-axis points downward towards center of the Earth.
enumeration LocalGeomagnetic
A coordinate system used mainly for Earth surface or near-Earth surface magnetic field data. The H-axis points northward toward the north magnetic pole from observation point in a geomagnetic meridian in the horizontal plane. The D-axis points eastward from observation point in a geomagnetic latitude in the horizontal plane. The Z-axis points downward towards center of the Earth.
enumeration MAG
Geomagnetic - geocentric. The z-axis is parallel to the geomagnetic dipole axis, positive north. The x-axis is in the plane defined by the z-axis and the rotation axis of the Earth. If N is a unit vector from the center of the Earth to the north geographic pole, the signs of the y-axis and x-axis are given by the vector cross products N cross z and y cross z, respectively, see Russell, 1971 and http://cdpp.cnes.fr/00428.pdf.
enumeration MFA
Magnetic Field Aligned - A coordinate system spacecraft-centered system with the z-axis in the direction of the ambient magnetic field vector. The x-axis is in the plane defined by the z-axis and the spacecraft-Sun line, positive sunward, see http://cdpp.cnes.fr/00428.pdf.
enumeration MSO
Mars/Mercury Solar Orbital A coordinate system related to Mars or Mercury. A coordinate system where, depending on the body (Mars or Mercury), the x-axis is anti-sunward and the y-axis points in the orbital velocity direction.
enumeration RTN
Radial Tangential Normal. Typically centered at a spacecraft. Used for IMF and plasma V vectors. The x-axis (radial) is set as the primary-axis, and is defined as the axis pointing from the spacecraft to the Sun. The z-axis (tangential) is set as the secondary-axis, and is defined as that portion of the solar North rotational axis which is perpendicular to the primary-axis. The y-axis (normal) is defined as Z cross X.
enumeration SC
Spacecraft - A coordinate system defined by the spacecraft geometry and/or spin. Often has z-axis parallel to spacecraft spin vector. The x-axis and y-axis may or may not corotate with the spacecraft, see SR and SR2 below.
enumeration SE
Solar Ecliptic - A heliocentric coordinate system where the z-axis is normal to the ecliptic plane, positive northward. The x-axis is positive towards the first point of Aries (from Earth to Sun at vernal equinox). Same as HAE above, see http://nssdc.gsfc.nasa.gov/space/helios/coor_des.htmlr.
enumeration SensorCoordinates
A coordinate system defined by the instrument or measuring geometry.
enumeration SM
Solar Magnetic - A geocentric coordinate system where the z-axis is northward along dipole axis of the Earth, x-axis is in plane of z-axis and Earth-Sun line, positive sunward, see Russell, 1971.
enumeration SpacecraftOrbitPlane
A coordinate system where x-axis lies in the plane normal to and in the direction of motion of the spacecraft, the z-axis is normal to this plane and the y-axis completes the triad to form a right-handed coordinate system.
enumeration SR
Spin Reference - A special case of a Spacecraft (SC) coordinate system for a spinning spacecraft. The z-axis is parallel to the spacecraft spin vector. The x-axis and y-axis rotate with the spacecraft, see http://cdpp.cnes.fr/00428.pdf.
enumeration SR2
Spin Reference 2 - A special case of a Spacecraft (SC) coordinate system for a spinning spacecraft. The z-axis is parallel to the spacecraft spin vector while the x-axis is in the plane defined by the z-axis and the spacecraft-Sun line, positive sunward, see http://cdpp.cnes.fr/00428.pdf.
enumeration SSE
Spacecraft Solar Ecliptic - A coordinate system used for deep space spacecraft, i.e., consider the Helios spacecraft with the x-axis from spacecraft to Sun, the z-axis normal to ecliptic plane positive northward. Note that the angle between the normal to ecliptic plane and the normal to the Helios orbital plane is ~0.25 deg.
enumeration SSE_L
Selenocentric Solar Ecliptic - The x-axis points from the center of the Moon to the Sun, the z-axis is normal to the ecliptic plane, positive northward. And the y-axis completes the right-handed set of axes.
enumeration StonyhurstHeliographic
The origin of the Stonyhurst heliographic coordinate system is at the intersection of the solar equator and the central meridian as seen from Earth. Thus, the coordinate system remains fixed with respect to Earth, while the Sun rotates (synodically) underneath it. The latitude and longitude angles, theta and phi, respectively, are given in degrees, with theta increasing towards solar North, and phi increasing towards the solar West limb. The distance r is either a physical distance in meters, or is relative to the solar photospheric radius R approximately equal to 6.96 x 10^8 m. This coordinate system is demonstrated in An alternative to the r coordinate is the height h = r - R relative to the solar surface, where h is positive above the surface and negative below the surface.
enumeration TIIS
Kronian Solar Orbital - A coordinate system related to Saturn where the x-axis is anti-sunward and the y-axis points in the orbital velocity direction.
enumeration VSO
Venus Solar Orbital - A coordinate system related to Venus where the x-axis is anti-sunward and the y-axis point along the orbital velocity direction.
enumeration WGS84
The World Geodetic System (WGS) defines a reference frame for the Earth, for use in geodesy and navigation. The WGS84 uses the zero meridian as defined by the Bureau International de l'Heure.
Source
<xsd:element name="CoordinateSystemName" type="spase:CoordinateSystemName" minOccurs="1" maxOccurs="1"/>
Element spase:Parameter / spase:RenderingHints
Namespace http://www.spase-group.org/data/schema
Diagram
Diagramspase-2_7_1_xsd.tmp#RenderingHints_DisplayTypespase-2_7_1_xsd.tmp#RenderingHints_AxisLabelspase-2_7_1_xsd.tmp#RenderingHints_RenderingAxisspase-2_7_1_xsd.tmp#RenderingHints_Indexspase-2_7_1_xsd.tmp#RenderingHints_ValueFormatspase-2_7_1_xsd.tmp#RenderingHints_ScaleMinspase-2_7_1_xsd.tmp#RenderingHints_ScaleMaxspase-2_7_1_xsd.tmp#RenderingHints_ScaleTypespase-2_7_1_xsd.tmp#RenderingHints
Type spase:RenderingHints
Properties
content complex
minOccurs 0
maxOccurs unbounded
Model
Children spase:AxisLabel, spase:DisplayType, spase:Index, spase:RenderingAxis, spase:ScaleMax, spase:ScaleMin, spase:ScaleType, spase:ValueFormat
Instance
<spase:RenderingHints xmlns:spase="http://www.spase-group.org/data/schema">
  <spase:DisplayType>{0,1}</spase:DisplayType>
  <spase:AxisLabel>{0,1}</spase:AxisLabel>
  <spase:RenderingAxis>{0,1}</spase:RenderingAxis>
  <spase:Index>{0,1}</spase:Index>
  <spase:ValueFormat>{0,1}</spase:ValueFormat>
  <spase:ScaleMin>{0,1}</spase:ScaleMin>
  <spase:ScaleMax>{0,1}</spase:ScaleMax>
  <spase:ScaleType>{0,1}</spase:ScaleType>
</spase:RenderingHints>
Source
<xsd:element name="RenderingHints" type="spase:RenderingHints" minOccurs="0" maxOccurs="unbounded"/>
Element spase:RenderingHints / spase:DisplayType
Namespace http://www.spase-group.org/data/schema
Diagram
Diagramspase-2_7_1_xsd.tmp#DisplayType
Type spase:DisplayType
Properties
content simple
minOccurs 0
maxOccurs 1
Facets
enumeration Image
A 2-D representation of data with values at each element of the array related to an intensity or a color.
enumeration Plasmagram
The characterization of signal strengths in active sounding measurements as a function of virtual range or signal delay time and sounding frequency. A Plasmagram is also referred to as an Ionogram.
enumeration Spectrogram
The characterization of signal strengths as a function of frequency (or energy) and time.
enumeration StackPlot
A representation of data showing multiple sets of observations on a single plot, possibly offsetting each plot by some uniform amount.
enumeration TimeSeries
A representation of data showing a set of observations taken at different points in time and charted as a time series.
enumeration WaveForm
Spatial or temporal variations of wave amplitude over wave period time scales.
Source
<xsd:element name="DisplayType" type="spase:DisplayType" minOccurs="0" maxOccurs="1"/>
Element spase:RenderingHints / spase:AxisLabel
Namespace http://www.spase-group.org/data/schema
Diagram
Diagramspase-2_7_1_xsd.tmp#AxisLabel
Type spase:AxisLabel
Properties
content simple
minOccurs 0
maxOccurs 1
Source
<xsd:element name="AxisLabel" type="spase:AxisLabel" minOccurs="0" maxOccurs="1"/>
Element spase:RenderingHints / spase:RenderingAxis
Namespace http://www.spase-group.org/data/schema
Diagram
Diagramspase-2_7_1_xsd.tmp#RenderingAxis
Type spase:RenderingAxis
Properties
content simple
minOccurs 0
maxOccurs 1
Facets
enumeration ColorBar
A spectrum or set of colors used to represent data values.
enumeration Horizontal
Parallel to or in the plane of the horizon or a base line.
enumeration Vertical
Perpendicular to the plane of the horizon or a base line.
Source
<xsd:element name="RenderingAxis" type="spase:RenderingAxis" minOccurs="0" maxOccurs="1"/>
Element spase:RenderingHints / spase:Index
Namespace http://www.spase-group.org/data/schema
Diagram
Diagramspase-2_7_1_xsd.tmp#Index
Type spase:Index
Type hierarchy
Properties
content simple
minOccurs 0
maxOccurs 1
Source
<xsd:element name="Index" type="spase:Index" minOccurs="0" maxOccurs="1"/>
Element spase:RenderingHints / spase:ValueFormat
Namespace http://www.spase-group.org/data/schema
Diagram
Diagramspase-2_7_1_xsd.tmp#ValueFormat
Type spase:ValueFormat
Properties
content simple
minOccurs 0
maxOccurs 1
Source
<xsd:element name="ValueFormat" type="spase:ValueFormat" minOccurs="0" maxOccurs="1"/>
Element spase:RenderingHints / spase:ScaleMin
Namespace http://www.spase-group.org/data/schema
Diagram
Diagramspase-2_7_1_xsd.tmp#ScaleMin
Type spase:ScaleMin
Properties
content simple
minOccurs 0
maxOccurs 1
Source
<xsd:element name="ScaleMin" type="spase:ScaleMin" minOccurs="0" maxOccurs="1"/>
Element spase:RenderingHints / spase:ScaleMax
Namespace http://www.spase-group.org/data/schema
Diagram
Diagramspase-2_7_1_xsd.tmp#ScaleMax
Type spase:ScaleMax
Properties
content simple
minOccurs 0
maxOccurs 1
Source
<xsd:element name="ScaleMax" type="spase:ScaleMax" minOccurs="0" maxOccurs="1"/>
Element spase:RenderingHints / spase:ScaleType
Namespace http://www.spase-group.org/data/schema
Diagram
Diagramspase-2_7_1_xsd.tmp#ScaleType
Type spase:ScaleType
Properties
content simple
minOccurs 0
maxOccurs 1
Facets
enumeration LinearScale
Intervals which are equally spaced.
enumeration LogScale
Intervals which are spaced proportionally to the logarithms of the values being represented.
Source
<xsd:element name="ScaleType" type="spase:ScaleType" minOccurs="0" maxOccurs="1"/>
Element spase:Parameter / spase:Structure
Namespace http://www.spase-group.org/data/schema
Diagram
Diagramspase-2_7_1_xsd.tmp#Structure_Sizespase-2_7_1_xsd.tmp#Structure_Descriptionspase-2_7_1_xsd.tmp#Structure_Elementspase-2_7_1_xsd.tmp#Structure
Type spase:Structure
Properties
content complex
minOccurs 0
maxOccurs 1
Model
Children spase:Description, spase:Element, spase:Size
Instance
<spase:Structure xmlns:spase="http://www.spase-group.org/data/schema">
  <spase:Size>{1,1}</spase:Size>
  <spase:Description>{0,1}</spase:Description>
  <spase:Element>{0,unbounded}</spase:Element>
</spase:Structure>
Source
<xsd:element name="Structure" type="spase:Structure" minOccurs="0" maxOccurs="1"/>
Element spase:Structure / spase:Size
Namespace http://www.spase-group.org/data/schema
Diagram
Diagramspase-2_7_1_xsd.tmp#Size
Type spase:Size
Type hierarchy
Properties
content simple
minOccurs 1
maxOccurs 1
Source
<xsd:element name="Size" type="spase:Size" minOccurs="1" maxOccurs="1"/>
Element spase:Structure / spase:Description
Namespace http://www.spase-group.org/data/schema
Diagram
Diagramspase-2_7_1_xsd.tmp#Description
Type spase:Description
Properties
content simple
minOccurs 0
maxOccurs 1
Source
<xsd:element name="Description" type="spase:Description" minOccurs="0" maxOccurs="1"/>
Element spase:Structure / spase:Element
Namespace http://www.spase-group.org/data/schema
Diagram
Diagramspase-2_7_1_xsd.tmp#Element_Namespase-2_7_1_xsd.tmp#Element_Qualifierspase-2_7_1_xsd.tmp#Element_Indexspase-2_7_1_xsd.tmp#Element_ParameterKeyspase-2_7_1_xsd.tmp#Element_Unitsspase-2_7_1_xsd.tmp#Element_UnitsConversionspase-2_7_1_xsd.tmp#Element_ValidMinspase-2_7_1_xsd.tmp#Element_ValidMaxspase-2_7_1_xsd.tmp#Element_FillValuespase-2_7_1_xsd.tmp#Element_RenderingHintsspase-2_7_1_xsd.tmp#Element
Type spase:Element
Properties
content complex
minOccurs 0
maxOccurs unbounded
Model
Children spase:FillValue, spase:Index, spase:Name, spase:ParameterKey, spase:Qualifier, spase:RenderingHints, spase:Units, spase:UnitsConversion, spase:ValidMax, spase:ValidMin
Instance
<spase:Element xmlns:spase="http://www.spase-group.org/data/schema">
  <spase:Name>{1,1}</spase:Name>
  <spase:Qualifier>{0,unbounded}</spase:Qualifier>
  <spase:Index>{1,1}</spase:Index>
  <spase:ParameterKey>{0,1}</spase:ParameterKey>
  <spase:Units>{0,1}</spase:Units>
  <spase:UnitsConversion>{0,1}</spase:UnitsConversion>
  <spase:ValidMin>{0,1}</spase:ValidMin>
  <spase:ValidMax>{0,1}</spase:ValidMax>
  <spase:FillValue>{0,1}</spase:FillValue>
  <spase:RenderingHints>{0,1}</spase:RenderingHints>
</spase:Element>
Source
<xsd:element name="Element" type="spase:Element" minOccurs="0" maxOccurs="unbounded"/>
Element spase:Element / spase:Name
Namespace http://www.spase-group.org/data/schema
Diagram
Diagramspase-2_7_1_xsd.tmp#Name
Type spase:Name
Properties
content simple
minOccurs 1
maxOccurs 1
Source
<xsd:element name="Name" type="spase:Name" minOccurs="1" maxOccurs="1"/>
Element spase:Element / spase:Qualifier
Namespace http://www.spase-group.org/data/schema
Diagram
Diagramspase-2_7_1_xsd.tmp#Qualifier
Type spase:Qualifier
Properties
content simple
minOccurs 0
maxOccurs unbounded
Facets
enumeration Amplitude
The maximum extent of a vibration or oscillation, measured from equilibrium.
enumeration Anisotropy
Direction-dependent property.
enumeration Array
A sequence of values corresponding to the elements in a rectilinear, n-dimension matrix. Each value can be referenced by a unique index.
enumeration AutoSpectrum
The Fourier transform of the auto correlation function for physical or empirical observations, which describes the general dependence of the time series data values at one instant on the time series data values at another instant.
enumeration Average
The statistical mean equal to the sum of a set of values divided by the number of values in the set.
enumeration Characteristic
A quantity which can be easily identified and measured in a given environment.
enumeration Circular
Relative to polarization, right-handed circularly polarized light is defined such that the electric field is rotating clockwise as seen by an observer towards whom the wave is moving. Left-handed circularly polarized light is defined such that the electric field is rotating counterclockwise as seen by an observer towards whom the wave is moving. The polarization of magnetohydrodynamic waves is specified with respect to the ambient mean magnetic field. Right-handed polarized waves have a transverse electric field component which turns in a right-handed sense (that of the gyrating electrons) around the magnetic field.
enumeration Coherence
The coherence between two signals x(t) and y(t), C<sub>xy</sub>, is a real-valued function. The square of the coherence is defined by using: Cxy^2=|Gxy(f)|^2/Gxx(f)Gyy(f) where Gxy(f) is equal to the cross-spectral density between two time series denoted as x and y, respectively, and Gxx(f) and Gyy(f) are equal to the auto-spectral densities of the same two time series. Values of Cxy^2 always lie in the range between zero and one, 0<=Cxy^2<=1, in accordance with the Cauchy-Schwarz inequality.
enumeration Column
A 2-D measure of a quantity. The column is the area over which the quantity is measured.
enumeration Component
Projection of a vector along one of the base axes of a coordinate system.
enumeration Component.I
Projection of a vector along the first named axis of a coordinate system. Typically, the x-axis, but could be the R-axis for an RTN coordinate system.
enumeration Component.J
Projection of a vector along the second named axis of a coordinate system. Typically, the y-axis, but could be the T-axis for an RTN coordinate system.
enumeration Component.K
Projection of a vector along the third named axis of a coordinate system. Typically, the z-axis, but could be the N-axis for an RTN coordinate system.
enumeration Confidence
An expression of how certain that a quantity is valid or accurate.
enumeration Core
The central or main part of an object or calculated distribution. For example, the part of a distribution of particles at low energies that is a thermal (Maxwellian) population.
enumeration CrossSpectrum
The Fourier transform of the cross correlation of two physical or empirical observations.
enumeration Deviation
The difference between an observed value and the expected value of a quantity.
enumeration Differential
A measurement within a narrow range of energy and/or solid angle.
enumeration Direction
The spatial relation between an object and another object, the orientation of the object or the course along which the object points or moves.
enumeration Directional
A measurement within a narrow range of solid angle.
enumeration DirectionAngle
An enumeration list of angular measures for specifying the direction of an n-dimensional vector within the n-dimensional coordinate system in use or the angular deviation of an n-dimensional vector from an (n-1)-dimensional plane, depending on the application. [Note: DirectionAngle must be used with a sub enumeration term: DirectionAngle.AzimuthAngle; DirectionAngle.ElevationAngle; DirectionAngle.PolarAngle].
enumeration DirectionAngle.AzimuthAngle
The angle between the projection into the I-J plane of a position or measured vector and the I-axis of the coordinate system. Mathematically defined as arctan(J/I). This term could be also applied to angles measured in different planes, i.e., the IMF clock angle defined as arctan(|By|/Bz).
enumeration DirectionAngle.ElevationAngle
The angle between the position or measured vector and the I-J plane of the coordinate system. Mathematically defined as arctan(K/sqrt(I^2+J^2)).
enumeration DirectionAngle.PolarAngle
The angle between the position or measured vector and the k-axis of the coordinate system. Mathematically defined as arctan([sqrt(i^2+j^2)]/k). This term could be also applied to angles between the vector and other components, for example the IMF cone angle defined as arccos(B<sub>x</sub>/B<sub>t</sub>).
enumeration DirectionCosine
The cosine of the angle between two vectors usually between a vector and one of the basis axes defining a Cartesian coordinate system. Three angles and thus three direction cosines are required to define a vector direction in a 3-D Euclidean space.
enumeration DirectionCosine.I
Projection of a vector along the first named axis of a coordinate system. Typically, the x-axis, but could be the R-axis for an RTN coordinate system.
enumeration DirectionCosine.J
Projection of a vector along the second named axis of a coordinate system. Typically, the y-axis, but could be the T-axis for an RTN coordinate system.
enumeration DirectionCosine.K
Projection of a vector along the third named axis of a coordinate system. Typically, the z-axis, but could be the N-axis for an RTN coordinate system.
enumeration EncodedParameter
A variable that uses successive bits to encode, this is bitwise encode, a set of conditions by using a composited multi-bit numeric value. A common example is a bitwise encoded flag that denotes whether various possible errors that may affect a particular measurement. For example, a bit value equal to zero may indicate the absence of a particular error condition while a value equal to one would indicate the possibility that the associated datum should be ignored or used with caution due to the same error categorization.
enumeration FieldAligned
The component of a quantity which is oriented in the same direction of a field.
enumeration Fit
Values that make a model agree with the data.
enumeration Group
An assemblage of values that a certain relation or common characteristic.
enumeration Halo
The part of an object or distribution surrounding some central body or distribution. For example, the particles above the core energies that show enhancements above the thermal population. Typically, a "power law tail" shows a break from the core Maxwellian at a particular energy.
enumeration ImaginaryPart
Any number z can in general be represented by its complex form with z=a+ib where i, which is defined as the square root of -1, signifies the imaginary component of the number z. The coefficient b is called the imaginary part of the complex number z.
enumeration Incident
Direction-dependent property.
enumeration Integral
A flux measurement in a broad range of energy and solid angle.
enumeration Integral.Area
Integration over the extent of a planar region, or of the surface of a solid.
enumeration Integral.Bandwidth
Integration over the width a frequency band.
enumeration Integral.SolidAngle
Integration over the angle in 3-D space that an object subtends at a point.
enumeration Linear
Polarization where the E-field vector is confined to a given plane.
enumeration LineOfSight
The line of sight is the line that connects the observer with the observed object. This expression is often used with measurements of Doppler velocity and magnetic field in magnetograms, where only the component of the vector field directed along the line of sight is measured.
enumeration Magnitude
A measure of the strength of a vector quantity or length of its representational vector.
enumeration MassMixingRatio
The ratio of the mass of one atomic or compound species to the total mass of all species in a given volume.
enumeration Maximum
The largest value of a batch or sample or the upper bound of a probability distribution.
enumeration Median
The measure of central tendency of a set of n values computed by ordering the values and taking the value at position (n+1)/2 when n is odd or the arithmetic mean of the values at positions n/2 and (n/2)+1 when n is even.
enumeration Minimum
The smallest value of a batch or sample or the lower bound of a probability distribution.
enumeration MixingRatio
The ratio of the abundance of one atomic or compound species to the total abundance of all species in a given volume.
enumeration Moment
Parameters determined by integration over a distribution function convolved with a power of velocity.
enumeration Parallel
Having the same direction as a given direction.
enumeration Peak
The maximum value for the quantity in question, over a period of time which is usually equal to the cadence.
enumeration Perpendicular
At right angles to a given direction.
enumeration Perturbation
Variations in the state of a system.
enumeration Phase
A point or portion in a recurring series of changes.
enumeration PhaseAngle
Phase difference between two or more waves, normally expressed in degrees.
enumeration PowerSpectralDensity
The Power Spectral Density, PSD, is the measure of signal power content versus frequency, energy, wave number, etc. A PSD is typically used to characterize broadband random signals. The amplitude of the PSD is normalized by the spectral resolution employed to digitize the signal.
enumeration Projection
A measure of the length of a position or measured vector as projected into a plane of the coordinate system.
enumeration Projection.IJ
A measure of the length of a position or measured vector projected into the I-J (typically X-Y) plane of the coordinate system.
enumeration Projection.IK
A measure of the length of a position or measured vector projected into the I-K (typically X-Z) plane of the coordinate system.
enumeration Projection.JK
A measure of the length of a position or measured vector projected into the J-K (typically Y-Z) plane of the coordinate system.
enumeration Pseudo
Similar to or having the appearance of something else. Can be used to indicate an estimation or approximation of a particular quantity.
enumeration Ratio
The relative magnitudes of two quantities.
enumeration RealPart
Any number z can in general be represented by its complex form with z= a+ib where i, which is defined as the square root of -1, signifies the imaginary component of the number z. The coefficient a is called the real part of the complex number z.
enumeration Scalar
A quantity that is completely specified by its magnitude and has no direction.
enumeration Spectral
Characterized as a range or continuum of frequencies.
enumeration StandardDeviation
The square root of the average of the squares of deviations about the mean of a set of data. Standard deviation is a statistical measure of spread or variability.
enumeration StokesParameters
A set of four parameters (usually called I,Q, U and V) which describe the polarization state of an electromagnetic wave propagating through space.
enumeration Strahl
A distribution of particles concentrated in a narrow energy band. The band may be may be aligned with a secondary feature. For example, it may occur in a narrow cone aligned with the mean magnetic field direction.
enumeration Superhalo
The part of an object or distribution surrounding some central body or distribution evident in a second break in the distribution function (e.g., a different power law). It consists of a population with energies higher than that of coexisting halo population.
enumeration Symmetric
Equal distribution about one or more axes.
enumeration Tensor
A generalized linear quantity or geometrical entity that can be expressed as a multi-dimensional array relative to a choice of basis of the particular space on which it is defined.
enumeration Total
The summation of quantities over all possible species.
enumeration Trace
The sum of the elements on the main diagonal (the diagonal from the upper left to the lower right) of a square matrix.
enumeration Uncertainty
A statistically defined discrepancy between a measured quantity and the true value of that quantity that cannot be corrected by calculation or calibration.
enumeration Variance
A measure of dispersion of a set of data points around their mean value. The expectation value of the squared deviations from the mean.
enumeration Vector
A set of parameter values each along some independent variable (e.g., components of a field in three orthogonal spatial directions, atmospheric temperature values at several altitudes, or at a given latitude and longitude).
Source
<xsd:element name="Qualifier" type="spase:Qualifier" minOccurs="0" maxOccurs="unbounded"/>
Element spase:Element / spase:Index
Namespace http://www.spase-group.org/data/schema
Diagram
Diagramspase-2_7_1_xsd.tmp#Index
Type spase:Index
Type hierarchy
Properties
content simple
minOccurs 1
maxOccurs 1
Source
<xsd:element name="Index" type="spase:Index" minOccurs="1" maxOccurs="1"/>
Element spase:Element / spase:ParameterKey
Namespace http://www.spase-group.org/data/schema
Diagram
Diagramspase-2_7_1_xsd.tmp#ParameterKey
Type spase:ParameterKey
Properties
content simple
minOccurs 0
maxOccurs 1
Source
<xsd:element name="ParameterKey" type="spase:ParameterKey" minOccurs="0" maxOccurs="1"/>
Element spase:Element / spase:Units
Namespace http://www.spase-group.org/data/schema
Diagram
Diagramspase-2_7_1_xsd.tmp#Units
Type spase:Units
Properties
content simple
minOccurs 0
maxOccurs 1
Source
<xsd:element name="Units" type="spase:Units" minOccurs="0" maxOccurs="1"/>
Element spase:Element / spase:UnitsConversion
Namespace http://www.spase-group.org/data/schema
Diagram
Diagramspase-2_7_1_xsd.tmp#UnitsConversion
Type spase:UnitsConversion
Properties
content simple
minOccurs 0
maxOccurs 1
Source
<xsd:element name="UnitsConversion" type="spase:UnitsConversion" minOccurs="0" maxOccurs="1"/>
Element spase:Element / spase:ValidMin
Namespace http://www.spase-group.org/data/schema
Diagram
Diagramspase-2_7_1_xsd.tmp#ValidMin
Type spase:ValidMin
Properties
content simple
minOccurs 0
maxOccurs 1
Source
<xsd:element name="ValidMin" type="spase:ValidMin" minOccurs="0" maxOccurs="1"/>
Element spase:Element / spase:ValidMax
Namespace http://www.spase-group.org/data/schema
Diagram
Diagramspase-2_7_1_xsd.tmp#ValidMax
Type spase:ValidMax
Properties
content simple
minOccurs 0
maxOccurs 1
Source
<xsd:element name="ValidMax" type="spase:ValidMax" minOccurs="0" maxOccurs="1"/>
Element spase:Element / spase:FillValue
Namespace http://www.spase-group.org/data/schema
Diagram
Diagramspase-2_7_1_xsd.tmp#FillValue
Type spase:FillValue
Properties
content simple
minOccurs 0
maxOccurs 1
Source
<xsd:element name="FillValue" type="spase:FillValue" minOccurs="0" maxOccurs="1"/>
Element spase:Element / spase:RenderingHints
Namespace http://www.spase-group.org/data/schema
Diagram
Diagramspase-2_7_1_xsd.tmp#RenderingHints_DisplayTypespase-2_7_1_xsd.tmp#RenderingHints_AxisLabelspase-2_7_1_xsd.tmp#RenderingHints_RenderingAxisspase-2_7_1_xsd.tmp#RenderingHints_Indexspase-2_7_1_xsd.tmp#RenderingHints_ValueFormatspase-2_7_1_xsd.tmp#RenderingHints_ScaleMinspase-2_7_1_xsd.tmp#RenderingHints_ScaleMaxspase-2_7_1_xsd.tmp#RenderingHints_ScaleTypespase-2_7_1_xsd.tmp#RenderingHints
Type spase:RenderingHints
Properties
content complex
minOccurs 0
maxOccurs 1
Model
Children spase:AxisLabel, spase:DisplayType, spase:Index, spase:RenderingAxis, spase:ScaleMax, spase:ScaleMin, spase:ScaleType, spase:ValueFormat
Instance
<spase:RenderingHints xmlns:spase="http://www.spase-group.org/data/schema">
  <spase:DisplayType>{0,1}</spase:DisplayType>
  <spase:AxisLabel>{0,1}</spase:AxisLabel>
  <spase:RenderingAxis>{0,1}</spase:RenderingAxis>
  <spase:Index>{0,1}</spase:Index>
  <spase:ValueFormat>{0,1}</spase:ValueFormat>
  <spase:ScaleMin>{0,1}</spase:ScaleMin>
  <spase:ScaleMax>{0,1}</spase:ScaleMax>
  <spase:ScaleType>{0,1}</spase:ScaleType>
</spase:RenderingHints>
Source
<xsd:element name="RenderingHints" type="spase:RenderingHints" minOccurs="0" maxOccurs="1"/>
Element spase:Parameter / spase:ValidMin
Namespace http://www.spase-group.org/data/schema
Diagram
Diagramspase-2_7_1_xsd.tmp#ValidMin
Type spase:ValidMin
Properties
content simple
minOccurs 0
maxOccurs 1
Source
<xsd:element name="ValidMin" type="spase:ValidMin" minOccurs="0" maxOccurs="1"/>
Element spase:Parameter / spase:ValidMax
Namespace http://www.spase-group.org/data/schema
Diagram
Diagramspase-2_7_1_xsd.tmp#ValidMax
Type spase:ValidMax
Properties
content simple
minOccurs 0
maxOccurs 1
Source
<xsd:element name="ValidMax" type="spase:ValidMax" minOccurs="0" maxOccurs="1"/>
Element spase:Parameter / spase:FillValue
Namespace http://www.spase-group.org/data/schema
Diagram
Diagramspase-2_7_1_xsd.tmp#FillValue
Type spase:FillValue
Properties
content simple
minOccurs 0
maxOccurs 1
Source
<xsd:element name="FillValue" type="spase:FillValue" minOccurs="0" maxOccurs="1"/>
Element spase:Parameter / spase:Field
Namespace http://www.spase-group.org/data/schema
Diagram
Diagramspase-2_7_1_xsd.tmp#Field_Qualifierspase-2_7_1_xsd.tmp#Field_FieldQuantityspase-2_7_1_xsd.tmp#Field_FrequencyRangespase-2_7_1_xsd.tmp#Field
Type spase:Field
Properties
content complex
Model
Children spase:FieldQuantity, spase:FrequencyRange, spase:Qualifier
Instance
<spase:Field xmlns:spase="http://www.spase-group.org/data/schema">
  <spase:Qualifier>{0,unbounded}</spase:Qualifier>
  <spase:FieldQuantity>{1,1}</spase:FieldQuantity>
  <spase:FrequencyRange>{0,1}</spase:FrequencyRange>
</spase:Field>
Source
<xsd:element name="Field" type="spase:Field"/>
Element spase:Field / spase:Qualifier
Namespace http://www.spase-group.org/data/schema
Diagram
Diagramspase-2_7_1_xsd.tmp#Qualifier
Type spase:Qualifier
Properties
content simple
minOccurs 0
maxOccurs unbounded
Facets
enumeration Amplitude
The maximum extent of a vibration or oscillation, measured from equilibrium.
enumeration Anisotropy
Direction-dependent property.
enumeration Array
A sequence of values corresponding to the elements in a rectilinear, n-dimension matrix. Each value can be referenced by a unique index.
enumeration AutoSpectrum
The Fourier transform of the auto correlation function for physical or empirical observations, which describes the general dependence of the time series data values at one instant on the time series data values at another instant.
enumeration Average
The statistical mean equal to the sum of a set of values divided by the number of values in the set.
enumeration Characteristic
A quantity which can be easily identified and measured in a given environment.
enumeration Circular
Relative to polarization, right-handed circularly polarized light is defined such that the electric field is rotating clockwise as seen by an observer towards whom the wave is moving. Left-handed circularly polarized light is defined such that the electric field is rotating counterclockwise as seen by an observer towards whom the wave is moving. The polarization of magnetohydrodynamic waves is specified with respect to the ambient mean magnetic field. Right-handed polarized waves have a transverse electric field component which turns in a right-handed sense (that of the gyrating electrons) around the magnetic field.
enumeration Coherence
The coherence between two signals x(t) and y(t), C<sub>xy</sub>, is a real-valued function. The square of the coherence is defined by using: Cxy^2=|Gxy(f)|^2/Gxx(f)Gyy(f) where Gxy(f) is equal to the cross-spectral density between two time series denoted as x and y, respectively, and Gxx(f) and Gyy(f) are equal to the auto-spectral densities of the same two time series. Values of Cxy^2 always lie in the range between zero and one, 0<=Cxy^2<=1, in accordance with the Cauchy-Schwarz inequality.
enumeration Column
A 2-D measure of a quantity. The column is the area over which the quantity is measured.
enumeration Component
Projection of a vector along one of the base axes of a coordinate system.
enumeration Component.I
Projection of a vector along the first named axis of a coordinate system. Typically, the x-axis, but could be the R-axis for an RTN coordinate system.
enumeration Component.J
Projection of a vector along the second named axis of a coordinate system. Typically, the y-axis, but could be the T-axis for an RTN coordinate system.
enumeration Component.K
Projection of a vector along the third named axis of a coordinate system. Typically, the z-axis, but could be the N-axis for an RTN coordinate system.
enumeration Confidence
An expression of how certain that a quantity is valid or accurate.
enumeration Core
The central or main part of an object or calculated distribution. For example, the part of a distribution of particles at low energies that is a thermal (Maxwellian) population.
enumeration CrossSpectrum
The Fourier transform of the cross correlation of two physical or empirical observations.
enumeration Deviation
The difference between an observed value and the expected value of a quantity.
enumeration Differential
A measurement within a narrow range of energy and/or solid angle.
enumeration Direction
The spatial relation between an object and another object, the orientation of the object or the course along which the object points or moves.
enumeration Directional
A measurement within a narrow range of solid angle.
enumeration DirectionAngle
An enumeration list of angular measures for specifying the direction of an n-dimensional vector within the n-dimensional coordinate system in use or the angular deviation of an n-dimensional vector from an (n-1)-dimensional plane, depending on the application. [Note: DirectionAngle must be used with a sub enumeration term: DirectionAngle.AzimuthAngle; DirectionAngle.ElevationAngle; DirectionAngle.PolarAngle].
enumeration DirectionAngle.AzimuthAngle
The angle between the projection into the I-J plane of a position or measured vector and the I-axis of the coordinate system. Mathematically defined as arctan(J/I). This term could be also applied to angles measured in different planes, i.e., the IMF clock angle defined as arctan(|By|/Bz).
enumeration DirectionAngle.ElevationAngle
The angle between the position or measured vector and the I-J plane of the coordinate system. Mathematically defined as arctan(K/sqrt(I^2+J^2)).
enumeration DirectionAngle.PolarAngle
The angle between the position or measured vector and the k-axis of the coordinate system. Mathematically defined as arctan([sqrt(i^2+j^2)]/k). This term could be also applied to angles between the vector and other components, for example the IMF cone angle defined as arccos(B<sub>x</sub>/B<sub>t</sub>).
enumeration DirectionCosine
The cosine of the angle between two vectors usually between a vector and one of the basis axes defining a Cartesian coordinate system. Three angles and thus three direction cosines are required to define a vector direction in a 3-D Euclidean space.
enumeration DirectionCosine.I
Projection of a vector along the first named axis of a coordinate system. Typically, the x-axis, but could be the R-axis for an RTN coordinate system.
enumeration DirectionCosine.J
Projection of a vector along the second named axis of a coordinate system. Typically, the y-axis, but could be the T-axis for an RTN coordinate system.
enumeration DirectionCosine.K
Projection of a vector along the third named axis of a coordinate system. Typically, the z-axis, but could be the N-axis for an RTN coordinate system.
enumeration EncodedParameter
A variable that uses successive bits to encode, this is bitwise encode, a set of conditions by using a composited multi-bit numeric value. A common example is a bitwise encoded flag that denotes whether various possible errors that may affect a particular measurement. For example, a bit value equal to zero may indicate the absence of a particular error condition while a value equal to one would indicate the possibility that the associated datum should be ignored or used with caution due to the same error categorization.
enumeration FieldAligned
The component of a quantity which is oriented in the same direction of a field.
enumeration Fit
Values that make a model agree with the data.
enumeration Group
An assemblage of values that a certain relation or common characteristic.
enumeration Halo
The part of an object or distribution surrounding some central body or distribution. For example, the particles above the core energies that show enhancements above the thermal population. Typically, a "power law tail" shows a break from the core Maxwellian at a particular energy.
enumeration ImaginaryPart
Any number z can in general be represented by its complex form with z=a+ib where i, which is defined as the square root of -1, signifies the imaginary component of the number z. The coefficient b is called the imaginary part of the complex number z.
enumeration Incident
Direction-dependent property.
enumeration Integral
A flux measurement in a broad range of energy and solid angle.
enumeration Integral.Area
Integration over the extent of a planar region, or of the surface of a solid.
enumeration Integral.Bandwidth
Integration over the width a frequency band.
enumeration Integral.SolidAngle
Integration over the angle in 3-D space that an object subtends at a point.
enumeration Linear
Polarization where the E-field vector is confined to a given plane.
enumeration LineOfSight
The line of sight is the line that connects the observer with the observed object. This expression is often used with measurements of Doppler velocity and magnetic field in magnetograms, where only the component of the vector field directed along the line of sight is measured.
enumeration Magnitude
A measure of the strength of a vector quantity or length of its representational vector.
enumeration MassMixingRatio
The ratio of the mass of one atomic or compound species to the total mass of all species in a given volume.
enumeration Maximum
The largest value of a batch or sample or the upper bound of a probability distribution.
enumeration Median
The measure of central tendency of a set of n values computed by ordering the values and taking the value at position (n+1)/2 when n is odd or the arithmetic mean of the values at positions n/2 and (n/2)+1 when n is even.
enumeration Minimum
The smallest value of a batch or sample or the lower bound of a probability distribution.
enumeration MixingRatio
The ratio of the abundance of one atomic or compound species to the total abundance of all species in a given volume.
enumeration Moment
Parameters determined by integration over a distribution function convolved with a power of velocity.
enumeration Parallel
Having the same direction as a given direction.
enumeration Peak
The maximum value for the quantity in question, over a period of time which is usually equal to the cadence.
enumeration Perpendicular
At right angles to a given direction.
enumeration Perturbation
Variations in the state of a system.
enumeration Phase
A point or portion in a recurring series of changes.
enumeration PhaseAngle
Phase difference between two or more waves, normally expressed in degrees.
enumeration PowerSpectralDensity
The Power Spectral Density, PSD, is the measure of signal power content versus frequency, energy, wave number, etc. A PSD is typically used to characterize broadband random signals. The amplitude of the PSD is normalized by the spectral resolution employed to digitize the signal.
enumeration Projection
A measure of the length of a position or measured vector as projected into a plane of the coordinate system.
enumeration Projection.IJ
A measure of the length of a position or measured vector projected into the I-J (typically X-Y) plane of the coordinate system.
enumeration Projection.IK
A measure of the length of a position or measured vector projected into the I-K (typically X-Z) plane of the coordinate system.
enumeration Projection.JK
A measure of the length of a position or measured vector projected into the J-K (typically Y-Z) plane of the coordinate system.
enumeration Pseudo
Similar to or having the appearance of something else. Can be used to indicate an estimation or approximation of a particular quantity.
enumeration Ratio
The relative magnitudes of two quantities.
enumeration RealPart
Any number z can in general be represented by its complex form with z= a+ib where i, which is defined as the square root of -1, signifies the imaginary component of the number z. The coefficient a is called the real part of the complex number z.
enumeration Scalar
A quantity that is completely specified by its magnitude and has no direction.
enumeration Spectral
Characterized as a range or continuum of frequencies.
enumeration StandardDeviation
The square root of the average of the squares of deviations about the mean of a set of data. Standard deviation is a statistical measure of spread or variability.
enumeration StokesParameters
A set of four parameters (usually called I,Q, U and V) which describe the polarization state of an electromagnetic wave propagating through space.
enumeration Strahl
A distribution of particles concentrated in a narrow energy band. The band may be may be aligned with a secondary feature. For example, it may occur in a narrow cone aligned with the mean magnetic field direction.
enumeration Superhalo
The part of an object or distribution surrounding some central body or distribution evident in a second break in the distribution function (e.g., a different power law). It consists of a population with energies higher than that of coexisting halo population.
enumeration Symmetric
Equal distribution about one or more axes.
enumeration Tensor
A generalized linear quantity or geometrical entity that can be expressed as a multi-dimensional array relative to a choice of basis of the particular space on which it is defined.
enumeration Total
The summation of quantities over all possible species.
enumeration Trace
The sum of the elements on the main diagonal (the diagonal from the upper left to the lower right) of a square matrix.
enumeration Uncertainty
A statistically defined discrepancy between a measured quantity and the true value of that quantity that cannot be corrected by calculation or calibration.
enumeration Variance
A measure of dispersion of a set of data points around their mean value. The expectation value of the squared deviations from the mean.
enumeration Vector
A set of parameter values each along some independent variable (e.g., components of a field in three orthogonal spatial directions, atmospheric temperature values at several altitudes, or at a given latitude and longitude).
Source
<xsd:element name="Qualifier" type="spase:Qualifier" minOccurs="0" maxOccurs="unbounded"/>
Element spase:Field / spase:FieldQuantity
Namespace http://www.spase-group.org/data/schema
Diagram
Diagramspase-2_7_1_xsd.tmp#FieldQuantity
Type spase:FieldQuantity
Properties
content simple
minOccurs 1
maxOccurs 1
Facets
enumeration Current
It is the scalar quantity giving the net charge (summed over charged particle species) per unit time flowing across a given surface.
enumeration CurrentDensity
It is the vector quantity giving the net charge (summed over charged particle species) per unit cross-sectional area per unit time flowing through a given point. Measurements of current density are often provided in terms of the magnetic perturbations (superposed upon a background magnetic field, if present) associated with the current density.
enumeration Electric
The physical attribute that exerts an electrical force.
enumeration Electromagnetic
Electric and magnetic field variations in time and space that propagate through a medium or a vacuum. The wave propagation direction, electric field vector, and magnetic field vector form an orthogonal triad. Waves in this category are detected by having their field quantities measured.
enumeration Gyrofrequency
The number of gyrations around a magnetic guiding center (field line) a charged particle makes per unit time due to the Lorentz force.
enumeration Magnetic
The physical attribute attributed to a magnet or its equivalent.
enumeration PlasmaFrequency
A number density dependent characteristic frequency of a plasma.
enumeration Potential
The work required per unit charge to move a charge from a reference point to a point at infinity (electric potential is defined to be zero). The electric potential of a spacecraft is often referred to as the spacecraft potential. The spacecraft potential is the electric potential of the spacecraft relative to the potential of the nearby plasma. The spacecraft potential is non-zero because the spacecraft charges to the level that the emitted photoelectron flux going to infinity is balanced by the plasma electron flux to the spacecraft.
enumeration PoyntingFlux
Electromagnetic energy flux transported by a wave characterized as the rate of energy transport per unit area per steradian.
Source
<xsd:element name="FieldQuantity" type="spase:FieldQuantity" minOccurs="1" maxOccurs="1"/>
Element spase:Field / spase:FrequencyRange
Namespace http://www.spase-group.org/data/schema
Diagram
Diagramspase-2_7_1_xsd.tmp#FrequencyRange_SpectralRangespase-2_7_1_xsd.tmp#FrequencyRange_Lowspase-2_7_1_xsd.tmp#FrequencyRange_Highspase-2_7_1_xsd.tmp#FrequencyRange_Unitsspase-2_7_1_xsd.tmp#FrequencyRange_Binspase-2_7_1_xsd.tmp#FrequencyRange
Type spase:FrequencyRange
Properties
content complex
minOccurs 0
maxOccurs 1
Model
Children spase:Bin, spase:High, spase:Low, spase:SpectralRange, spase:Units
Instance
<spase:FrequencyRange xmlns:spase="http://www.spase-group.org/data/schema">
  <spase:SpectralRange>{0,1}</spase:SpectralRange>
  <spase:Low>{1,1}</spase:Low>
  <spase:High>{1,1}</spase:High>
  <spase:Units>{1,1}</spase:Units>
  <spase:Bin>{0,unbounded}</spase:Bin>
</spase:FrequencyRange>
Source
<xsd:element name="FrequencyRange" type="spase:FrequencyRange" minOccurs="0" maxOccurs="1"/>
Element spase:FrequencyRange / spase:SpectralRange
Namespace http://www.spase-group.org/data/schema
Diagram
Diagramspase-2_7_1_xsd.tmp#SpectralRange
Type spase:SpectralRange
Properties
content simple
minOccurs 0
maxOccurs 1
Facets
enumeration CaK
A spectrum with a wavelength of range centered near 393.5 nm. VSO nickname: Ca-K image with range of 391.9 nm to 395.2 nm.
enumeration ExtremeUltraviolet
A spectrum with a wavelength range of 10 nm to 125 nm. VSO nickname: EUV image with a range of 10 nm to 125 nm.
enumeration FarUltraviolet
A spectrum with a wavelength range of 122 nm to 200 nm. VSO nickname: FUV image with a range of 122 nm to 200 nm.
enumeration GammaRays
Photons with a wavelength range: 0.00001 nm to 0.001 nm.
enumeration Halpha
A spectrum with a wavelength range centered at 656.3 nm. VSO nickname: H-alpha image with a spectrum range of 655.8 nm to 656.8 nm.
enumeration HardXRays
Photons with a wavelength range: 0.001 nm to 0.1 nm and an energy range of 12 keV to 120 keV.
enumeration He10830
A spectrum with a wavelength range centered at 1082.9 nm. VSO nickname: an He 10830 image with a range of 1082.5 nm to 1083.3 nm.
enumeration He304
A spectrum centered around the resonance line of ionized helium at 304 Angstrom (30.4 nm).
enumeration Infrared
Photons with a wavelength range: 760 nm to 10^6 nm.
enumeration K7699
A spectrum with a wavelength range centered at 769.9 nm. VSO nickname: K-7699 dopplergram with a range of 769.8 nm to 770.0 nm.
enumeration LBHBand
Lyman-Birge-Hopfield band in the far ultraviolet range with wavelength range of 140 nm to 170 nm.
enumeration Microwave
Photons with a wavelength range: 10^6 nm to 1.5*10^7 nm.
enumeration NaD
A spectrum with a wavelength range of centered at 589.3 nm. VSO nickname: Na-D image with a range of 588.8 nm to 589.8 nm.
enumeration Ni6768
A spectrum with a wavelength range centered at 676.8 nm. VSO nickname: Ni-6768 dopplergram with a range of 676.7 nm to 676.9 nm.
enumeration Optical
Photons with a wavelength range: 380 nm to 760 nm.
enumeration RadioFrequency
Photons with a wavelength range: 10^5 nm to 10^11 nm.
enumeration SoftXRays
X-Rays with an energy range of 0.12 keV to 12 keV.
enumeration Ultraviolet
Photons with a wavelength range: 10 nm to 400 nm.
enumeration WhiteLight
Photons with a wavelength in the visible range for humans.
enumeration XRays
Photons with a wavelength range: 0.001 nm to 10 nm.
Source
<xsd:element name="SpectralRange" type="spase:SpectralRange" minOccurs="0" maxOccurs="1"/>
Element spase:FrequencyRange / spase:Low
Namespace http://www.spase-group.org/data/schema
Diagram
Diagramspase-2_7_1_xsd.tmp#Low
Type spase:Low
Properties
content simple
minOccurs 1
maxOccurs 1
Source
<xsd:element name="Low" type="spase:Low" minOccurs="1" maxOccurs="1"/>
Element spase:FrequencyRange / spase:High
Namespace http://www.spase-group.org/data/schema
Diagram
Diagramspase-2_7_1_xsd.tmp#High
Type spase:High
Properties
content simple
minOccurs 1
maxOccurs 1
Source
<xsd:element name="High" type="spase:High" minOccurs="1" maxOccurs="1"/>
Element spase:FrequencyRange / spase:Units
Namespace http://www.spase-group.org/data/schema
Diagram
Diagramspase-2_7_1_xsd.tmp#Units
Type spase:Units
Properties
content simple
minOccurs 1
maxOccurs 1
Source
<xsd:element name="Units" type="spase:Units" minOccurs="1" maxOccurs="1"/>
Element spase:FrequencyRange / spase:Bin
Namespace http://www.spase-group.org/data/schema
Diagram
Diagramspase-2_7_1_xsd.tmp#Bin_BandNamespase-2_7_1_xsd.tmp#Bin_Lowspase-2_7_1_xsd.tmp#Bin_Highspase-2_7_1_xsd.tmp#Bin
Type spase:Bin
Properties
content complex
minOccurs 0
maxOccurs unbounded
Model
Children spase:BandName, spase:High, spase:Low
Instance
<spase:Bin xmlns:spase="http://www.spase-group.org/data/schema">
  <spase:BandName>{0,1}</spase:BandName>
  <spase:Low>{1,1}</spase:Low>
  <spase:High>{1,1}</spase:High>
</spase:Bin>
Source
<xsd:element name="Bin" type="spase:Bin" minOccurs="0" maxOccurs="unbounded"/>
Element spase:Bin / spase:BandName
Namespace http://www.spase-group.org/data/schema
Diagram
Diagramspase-2_7_1_xsd.tmp#BandName
Type spase:BandName
Properties
content simple
minOccurs 0
maxOccurs 1
Source
<xsd:element name="BandName" type="spase:BandName" minOccurs="0" maxOccurs="1"/>
Element spase:Bin / spase:Low
Namespace http://www.spase-group.org/data/schema
Diagram
Diagramspase-2_7_1_xsd.tmp#Low
Type spase:Low
Properties
content simple
minOccurs 1
maxOccurs 1
Source
<xsd:element name="Low" type="spase:Low" minOccurs="1" maxOccurs="1"/>
Element spase:Bin / spase:High
Namespace http://www.spase-group.org/data/schema
Diagram
Diagramspase-2_7_1_xsd.tmp#High
Type spase:High
Properties
content simple
minOccurs 1
maxOccurs 1
Source
<xsd:element name="High" type="spase:High" minOccurs="1" maxOccurs="1"/>
Element spase:Parameter / spase:Particle
Namespace http://www.spase-group.org/data/schema
Diagram
Diagramspase-2_7_1_xsd.tmp#Particle_ParticleTypespase-2_7_1_xsd.tmp#Particle_Qualifierspase-2_7_1_xsd.tmp#Particle_ParticleQuantityspase-2_7_1_xsd.tmp#Particle_AtomicNumberspase-2_7_1_xsd.tmp#Particle_EnergyRangespase-2_7_1_xsd.tmp#Particle_AzimuthalAngleRangespase-2_7_1_xsd.tmp#Particle_PolarAngleRangespase-2_7_1_xsd.tmp#Particle_MassRangespase-2_7_1_xsd.tmp#Particle_PitchAngleRangespase-2_7_1_xsd.tmp#Particle_ChemicalFormulaspase-2_7_1_xsd.tmp#Particle_Populationspase-2_7_1_xsd.tmp#Particle_PopulationMassNumberspase-2_7_1_xsd.tmp#Particle_PopulationChargeStatespase-2_7_1_xsd.tmp#Particle_SourceRegionspase-2_7_1_xsd.tmp#Particle_SourceRegionExtentspase-2_7_1_xsd.tmp#Particle
Type spase:Particle
Properties
content complex
Model
Children spase:AtomicNumber, spase:AzimuthalAngleRange, spase:ChemicalFormula, spase:EnergyRange, spase:MassRange, spase:ParticleQuantity, spase:ParticleType, spase:PitchAngleRange, spase:PolarAngleRange, spase:Population, spase:PopulationChargeState, spase:PopulationMassNumber, spase:Qualifier, spase:SourceRegion, spase:SourceRegionExtent
Instance
<spase:Particle xmlns:spase="http://www.spase-group.org/data/schema">
  <spase:ParticleType>{1,unbounded}</spase:ParticleType>
  <spase:Qualifier>{0,unbounded}</spase:Qualifier>
  <spase:ParticleQuantity>{1,1}</spase:ParticleQuantity>
  <spase:AtomicNumber>{0,unbounded}</spase:AtomicNumber>
  <spase:EnergyRange>{0,1}</spase:EnergyRange>
  <spase:AzimuthalAngleRange>{0,1}</spase:AzimuthalAngleRange>
  <spase:PolarAngleRange>{0,1}</spase:PolarAngleRange>
  <spase:MassRange>{0,1}</spase:MassRange>
  <spase:PitchAngleRange>{0,1}</spase:PitchAngleRange>
  <spase:ChemicalFormula>{0,1}</spase:ChemicalFormula>
  <spase:Population>{0,1}</spase:Population>
  <spase:PopulationMassNumber>{0,1}</spase:PopulationMassNumber>
  <spase:PopulationChargeState>{0,1}</spase:PopulationChargeState>
  <spase:SourceRegion>{0,unbounded}</spase:SourceRegion>
  <spase:SourceRegionExtent>{0,unbounded}</spase:SourceRegionExtent>
</spase:Particle>
Source
<xsd:element name="Particle" type="spase:Particle"/>
Element spase:Particle / spase:ParticleType
Namespace http://www.spase-group.org/data/schema
Diagram
Diagramspase-2_7_1_xsd.tmp#ParticleType
Type spase:ParticleType
Properties
content simple
minOccurs 1
maxOccurs unbounded
Facets
enumeration Aerosol
A suspension of fine solid or liquid particles in a gas.
enumeration AlphaParticle
A positively charged nuclear particle that consists of two protons and two neutrons.
enumeration Atom
Matter consisting of a nucleus surrounded by electrons which has no net charge.
enumeration Dust
Free microscopic particles of solid material.
enumeration Electron
An elementary particle that has a negative charge equal to about 1.60218*10^-19 C and a rest mass equal to about 9.10938*10^-31 kg.
enumeration Ion
An atom that has acquired a net electric charge by gaining or losing one or more electrons (Note: Z>2).
enumeration Molecule
A group of atoms so united and combined by chemical affinity that they form a complete, integrated whole, being the smallest portion of any particular compound that can exist in a free state.
enumeration Muon
An elementary particle similar to the electron, with an electric charge equal to -1 elementary charge, -e, and spin -1/2 h-bar with a much mass -206.7682827(46) times that of the electron rest mass, m sub e.
enumeration Neutron
An elementary particle with neutral charge that is a constituent of atomic nuclei. Neutrons have a rest mass slightly large than that of a proton equal to about 1.67493*10^-24 kg.
enumeration Positron
An elementary particle that has a positive charge equal to about 1.60218*10^-19 C and a rest mass equal to about 9.10938*10^-31 kg.
enumeration Proton
An elementary particle that is a constituent of all atomic nuclei. Protons have a positive charge equal to about 1.60218*10^-19 C and a rest mass equal to about 1.67262*10^-27 kg.
Source
<xsd:element name="ParticleType" type="spase:ParticleType" minOccurs="1" maxOccurs="unbounded"/>
Element spase:Particle / spase:Qualifier
Namespace http://www.spase-group.org/data/schema
Diagram
Diagramspase-2_7_1_xsd.tmp#Qualifier
Type spase:Qualifier
Properties
content simple
minOccurs 0
maxOccurs unbounded
Facets
enumeration Amplitude
The maximum extent of a vibration or oscillation, measured from equilibrium.
enumeration Anisotropy
Direction-dependent property.
enumeration Array
A sequence of values corresponding to the elements in a rectilinear, n-dimension matrix. Each value can be referenced by a unique index.
enumeration AutoSpectrum
The Fourier transform of the auto correlation function for physical or empirical observations, which describes the general dependence of the time series data values at one instant on the time series data values at another instant.
enumeration Average
The statistical mean equal to the sum of a set of values divided by the number of values in the set.
enumeration Characteristic
A quantity which can be easily identified and measured in a given environment.
enumeration Circular
Relative to polarization, right-handed circularly polarized light is defined such that the electric field is rotating clockwise as seen by an observer towards whom the wave is moving. Left-handed circularly polarized light is defined such that the electric field is rotating counterclockwise as seen by an observer towards whom the wave is moving. The polarization of magnetohydrodynamic waves is specified with respect to the ambient mean magnetic field. Right-handed polarized waves have a transverse electric field component which turns in a right-handed sense (that of the gyrating electrons) around the magnetic field.
enumeration Coherence
The coherence between two signals x(t) and y(t), C<sub>xy</sub>, is a real-valued function. The square of the coherence is defined by using: Cxy^2=|Gxy(f)|^2/Gxx(f)Gyy(f) where Gxy(f) is equal to the cross-spectral density between two time series denoted as x and y, respectively, and Gxx(f) and Gyy(f) are equal to the auto-spectral densities of the same two time series. Values of Cxy^2 always lie in the range between zero and one, 0<=Cxy^2<=1, in accordance with the Cauchy-Schwarz inequality.
enumeration Column
A 2-D measure of a quantity. The column is the area over which the quantity is measured.
enumeration Component
Projection of a vector along one of the base axes of a coordinate system.
enumeration Component.I
Projection of a vector along the first named axis of a coordinate system. Typically, the x-axis, but could be the R-axis for an RTN coordinate system.
enumeration Component.J
Projection of a vector along the second named axis of a coordinate system. Typically, the y-axis, but could be the T-axis for an RTN coordinate system.
enumeration Component.K
Projection of a vector along the third named axis of a coordinate system. Typically, the z-axis, but could be the N-axis for an RTN coordinate system.
enumeration Confidence
An expression of how certain that a quantity is valid or accurate.
enumeration Core
The central or main part of an object or calculated distribution. For example, the part of a distribution of particles at low energies that is a thermal (Maxwellian) population.
enumeration CrossSpectrum
The Fourier transform of the cross correlation of two physical or empirical observations.
enumeration Deviation
The difference between an observed value and the expected value of a quantity.
enumeration Differential
A measurement within a narrow range of energy and/or solid angle.
enumeration Direction
The spatial relation between an object and another object, the orientation of the object or the course along which the object points or moves.
enumeration Directional
A measurement within a narrow range of solid angle.
enumeration DirectionAngle
An enumeration list of angular measures for specifying the direction of an n-dimensional vector within the n-dimensional coordinate system in use or the angular deviation of an n-dimensional vector from an (n-1)-dimensional plane, depending on the application. [Note: DirectionAngle must be used with a sub enumeration term: DirectionAngle.AzimuthAngle; DirectionAngle.ElevationAngle; DirectionAngle.PolarAngle].
enumeration DirectionAngle.AzimuthAngle
The angle between the projection into the I-J plane of a position or measured vector and the I-axis of the coordinate system. Mathematically defined as arctan(J/I). This term could be also applied to angles measured in different planes, i.e., the IMF clock angle defined as arctan(|By|/Bz).
enumeration DirectionAngle.ElevationAngle
The angle between the position or measured vector and the I-J plane of the coordinate system. Mathematically defined as arctan(K/sqrt(I^2+J^2)).
enumeration DirectionAngle.PolarAngle
The angle between the position or measured vector and the k-axis of the coordinate system. Mathematically defined as arctan([sqrt(i^2+j^2)]/k). This term could be also applied to angles between the vector and other components, for example the IMF cone angle defined as arccos(B<sub>x</sub>/B<sub>t</sub>).
enumeration DirectionCosine
The cosine of the angle between two vectors usually between a vector and one of the basis axes defining a Cartesian coordinate system. Three angles and thus three direction cosines are required to define a vector direction in a 3-D Euclidean space.
enumeration DirectionCosine.I
Projection of a vector along the first named axis of a coordinate system. Typically, the x-axis, but could be the R-axis for an RTN coordinate system.
enumeration DirectionCosine.J
Projection of a vector along the second named axis of a coordinate system. Typically, the y-axis, but could be the T-axis for an RTN coordinate system.
enumeration DirectionCosine.K
Projection of a vector along the third named axis of a coordinate system. Typically, the z-axis, but could be the N-axis for an RTN coordinate system.
enumeration EncodedParameter
A variable that uses successive bits to encode, this is bitwise encode, a set of conditions by using a composited multi-bit numeric value. A common example is a bitwise encoded flag that denotes whether various possible errors that may affect a particular measurement. For example, a bit value equal to zero may indicate the absence of a particular error condition while a value equal to one would indicate the possibility that the associated datum should be ignored or used with caution due to the same error categorization.
enumeration FieldAligned
The component of a quantity which is oriented in the same direction of a field.
enumeration Fit
Values that make a model agree with the data.
enumeration Group
An assemblage of values that a certain relation or common characteristic.
enumeration Halo
The part of an object or distribution surrounding some central body or distribution. For example, the particles above the core energies that show enhancements above the thermal population. Typically, a "power law tail" shows a break from the core Maxwellian at a particular energy.
enumeration ImaginaryPart
Any number z can in general be represented by its complex form with z=a+ib where i, which is defined as the square root of -1, signifies the imaginary component of the number z. The coefficient b is called the imaginary part of the complex number z.
enumeration Incident
Direction-dependent property.
enumeration Integral
A flux measurement in a broad range of energy and solid angle.
enumeration Integral.Area
Integration over the extent of a planar region, or of the surface of a solid.
enumeration Integral.Bandwidth
Integration over the width a frequency band.
enumeration Integral.SolidAngle
Integration over the angle in 3-D space that an object subtends at a point.
enumeration Linear
Polarization where the E-field vector is confined to a given plane.
enumeration LineOfSight
The line of sight is the line that connects the observer with the observed object. This expression is often used with measurements of Doppler velocity and magnetic field in magnetograms, where only the component of the vector field directed along the line of sight is measured.
enumeration Magnitude
A measure of the strength of a vector quantity or length of its representational vector.
enumeration MassMixingRatio
The ratio of the mass of one atomic or compound species to the total mass of all species in a given volume.
enumeration Maximum
The largest value of a batch or sample or the upper bound of a probability distribution.
enumeration Median
The measure of central tendency of a set of n values computed by ordering the values and taking the value at position (n+1)/2 when n is odd or the arithmetic mean of the values at positions n/2 and (n/2)+1 when n is even.
enumeration Minimum
The smallest value of a batch or sample or the lower bound of a probability distribution.
enumeration MixingRatio
The ratio of the abundance of one atomic or compound species to the total abundance of all species in a given volume.
enumeration Moment
Parameters determined by integration over a distribution function convolved with a power of velocity.
enumeration Parallel
Having the same direction as a given direction.
enumeration Peak
The maximum value for the quantity in question, over a period of time which is usually equal to the cadence.
enumeration Perpendicular
At right angles to a given direction.
enumeration Perturbation
Variations in the state of a system.
enumeration Phase
A point or portion in a recurring series of changes.
enumeration PhaseAngle
Phase difference between two or more waves, normally expressed in degrees.
enumeration PowerSpectralDensity
The Power Spectral Density, PSD, is the measure of signal power content versus frequency, energy, wave number, etc. A PSD is typically used to characterize broadband random signals. The amplitude of the PSD is normalized by the spectral resolution employed to digitize the signal.
enumeration Projection
A measure of the length of a position or measured vector as projected into a plane of the coordinate system.
enumeration Projection.IJ
A measure of the length of a position or measured vector projected into the I-J (typically X-Y) plane of the coordinate system.
enumeration Projection.IK
A measure of the length of a position or measured vector projected into the I-K (typically X-Z) plane of the coordinate system.
enumeration Projection.JK
A measure of the length of a position or measured vector projected into the J-K (typically Y-Z) plane of the coordinate system.
enumeration Pseudo
Similar to or having the appearance of something else. Can be used to indicate an estimation or approximation of a particular quantity.
enumeration Ratio
The relative magnitudes of two quantities.
enumeration RealPart
Any number z can in general be represented by its complex form with z= a+ib where i, which is defined as the square root of -1, signifies the imaginary component of the number z. The coefficient a is called the real part of the complex number z.
enumeration Scalar
A quantity that is completely specified by its magnitude and has no direction.
enumeration Spectral
Characterized as a range or continuum of frequencies.
enumeration StandardDeviation
The square root of the average of the squares of deviations about the mean of a set of data. Standard deviation is a statistical measure of spread or variability.
enumeration StokesParameters
A set of four parameters (usually called I,Q, U and V) which describe the polarization state of an electromagnetic wave propagating through space.
enumeration Strahl
A distribution of particles concentrated in a narrow energy band. The band may be may be aligned with a secondary feature. For example, it may occur in a narrow cone aligned with the mean magnetic field direction.
enumeration Superhalo
The part of an object or distribution surrounding some central body or distribution evident in a second break in the distribution function (e.g., a different power law). It consists of a population with energies higher than that of coexisting halo population.
enumeration Symmetric
Equal distribution about one or more axes.
enumeration Tensor
A generalized linear quantity or geometrical entity that can be expressed as a multi-dimensional array relative to a choice of basis of the particular space on which it is defined.
enumeration Total
The summation of quantities over all possible species.
enumeration Trace
The sum of the elements on the main diagonal (the diagonal from the upper left to the lower right) of a square matrix.
enumeration Uncertainty
A statistically defined discrepancy between a measured quantity and the true value of that quantity that cannot be corrected by calculation or calibration.
enumeration Variance
A measure of dispersion of a set of data points around their mean value. The expectation value of the squared deviations from the mean.
enumeration Vector
A set of parameter values each along some independent variable (e.g., components of a field in three orthogonal spatial directions, atmospheric temperature values at several altitudes, or at a given latitude and longitude).
Source
<xsd:element name="Qualifier" type="spase:Qualifier" minOccurs="0" maxOccurs="unbounded"/>
Element spase:Particle / spase:ParticleQuantity
Namespace http://www.spase-group.org/data/schema
Diagram
Diagramspase-2_7_1_xsd.tmp#ParticleQuantity
Type spase:ParticleQuantity
Properties
content simple
minOccurs 1
maxOccurs 1
Facets
enumeration AdiabaticInvariant
A property of a physical system usually related to periodic phenomena that remains constant under slowly varying conditions.
enumeration AdiabaticInvariant.BounceMotion
The second adiabatic invariant is associated with periodic bounce motion of charged particles trapped between two magnetic mirrors on a magnetic field line. The second invariant, termed J, is defined by using the integral J=m &int; v||*ds where m is the mass of the charged particle, v|| is the particle velocity along the field line, and ds represents elemental arc lengths along the field line. The second adiabatic invariant is conserved as long as changes in the background magnetic field occur at time scales much longer than the bounce time of the charged particles.
enumeration AdiabaticInvariant.DriftMotion
The third invariant for charged particle motion in a dipolar magnetic field is associated with drift of its guiding center in the equatorial plane. The conserved quantity, J<sub>2</sub>, is equal to q&phi; where q is the particle charge and &phi; is the magnetic flux enclosed within the particle drift path.
enumeration AdiabaticInvariant.MagneticMoment
A constant of motion related to the gyromotion of a particle in a magnetic field that is either static or slowly varying with respect to the gyroperiod. The magnetic moment is usually denoted by using the lower-case Greek letter for mu and can be calculated by using mu equal to m(u^2/2B) where m is the particle mass, u is the velocity of the particle perpendicular to the constant or average magnetic field direction, and B is the magnitude of the magnetic field strength.
enumeration ArrivalDirection
An angular measure of the direction from which an energetic particle or photon was incident on a detector. The angles may be measured in any coordinate system.
enumeration AtomicNumberDetected
The number of protons in the nucleus of an atom as determined by a detector.
enumeration AverageChargeState
A measure of the composite deficit (positive) or excess (negative) of electrons with respect to protons.
enumeration ChargeFlux
The number of ionized particles passing through a unit area per unit time, for instance as measured by a Faraday cup.
enumeration ChargeState
Charge of a fully or partially stripped ion, in units of the charge of a proton. Charge state of a bare proton is equal to one.
enumeration CountRate
The number of events per unit time.
enumeration Counts
The number of detection events occurring in a detector over the detector accumulation time.
enumeration Current
It is the scalar quantity giving the net charge (summed over charged particle species) per unit time flowing across a given surface.
enumeration CurrentDensity
It is the vector quantity giving the net charge (summed over charged particle species) per unit cross-sectional area per unit time flowing through a given point. Measurements of current density are often provided in terms of the magnetic perturbations (superposed upon a background magnetic field, if present) associated with the current density.
enumeration DynamicPressure
Dynamic pressure is a measure of the kinetic energy per unit volume of a fluid. For instance, the solar wind dynamic pressure or ram pressure for a purely proton plasma is equal to m<sub>p</sub> n V<sup>2</sup> where m<sub>p</sub> is the proton mass, n is the proton number density, and V is the solar wind speed.
enumeration Energy
The capacity for doing work as measured by the capability of doing work (potential energy) or the conversion of this capability to motion (kinetic energy).
enumeration EnergyDensity
The amount of energy per unit volume.
enumeration EnergyFlux
The amount of energy passing through a unit area in a unit time.
enumeration EnergyPerCharge
The kinetic energy, E, per unit net charge, q, that is E/q, for an electron or an ionized atom, molecule, or dust particle.
enumeration Entropy
A function of thermodynamic quantity, such as temperature, pressure, or composition, that is a measure of the energy that is not available for work during a thermodynamic process. It is often interpreted as the degree of disorder or randomness in the system.
enumeration FlowSpeed
The magnitude of the flow velocity.
enumeration FlowVelocity
The mean velocity of all particles in the flow, also referred to as bulk velocity or average flow velocity.
enumeration Fluence
The time integral of a flux. A fluence is a not a measurement of flux per unit time.
enumeration GeometricFactor
A measure of the gathering power of a particle detector. The geometric factor can be used to correct particle measurements by accounting for the fact that only a fraction of the source particles is able to gain entry through the aperture of a detector. For an isotopic source distribution, the geometric factor corresponds to the solid angle subtended by the aperture. In practice, determination of the geometric factor requires numerical modeling and depends on detector design and the characteristics of the source.
enumeration Gyrofrequency
The number of gyrations around a magnetic guiding center (field line) a charged particle makes per unit time due to the Lorentz force.
enumeration HeatFlux
Flow of thermal energy through a gas or plasma typically computed as third moment of a distribution function.
enumeration LShell
The L-shell is the magnetic equatorial radius (in units of planetary radii) of a dipole magnetic field line. For instance, if the L-shell value equals 6 say at Earth, the magnetic field lines cross the magnetic equator at six Earth radii. The L-shell concept can be applied generally to any magnetized planet or satellite with a dominant dipolar magnetic field moment.
enumeration Mass
The measure of inertia (mass) of individual objects (e.g., aerosols).
enumeration MassDensity
The mass of particles per unit volume.
enumeration MassNumber
The total number of protons and neutrons (together known as nucleons) in an atomic nucleus.
enumeration MassPerCharge
The mass, m, per unit net charge, q, that is m/q, for an electron or an ionized atom, molecule, or dust particle.
enumeration NumberDensity
The number of particles per unit volume.
enumeration NumberFlux
The number of particles passing a unit area in unit time, possibly also per unit energy (or equivalent) and/or per unit look direction.
enumeration ParticleRadius
The mean radius for a Gaussian distribution of particles with an axial ratio of 2 and a distribution width that varies as 0.5 radius. A value of zero means no cloud was detected.
enumeration ParticleRigidity
The particle momentum per unit charge. The particle Rigidity, R, is equal to pc/Ze.
enumeration PhaseSpaceDensity
The number of particles per unit volume in the six-dimensional space of position and velocity.
enumeration PlasmaFrequency
A number density dependent characteristic frequency of a plasma.
enumeration Pressure
The force per unit area exerted by a particle distribution or field.
enumeration SonicMachNumber
The ratio of the bulk flow speed to the speed of sound in the medium.
enumeration SoundSpeed
The speed at which sound travels through a medium.
enumeration Temperature
A measure of the kinetic energy of random motion with respect to the average. Temperature is properly defined only for an equilibrium particle distribution (Maxwellian distribution).
enumeration ThermalSpeed
A characteristic fluctuation speed of a distribution of particles about the bulk flow speed of the distribution. The value of the thermal speed depends on the dimensions and temperature of the distribution. Specific quantitative definition of thermal speed must be provided by the provider of a resource to be described in SPASE. [Note: Its quantitative definition depends on the nature of the particle distribution and how the random speed is characterized or calculated and must be specified in the description of the quantity used in the product described by the SPASE document].
enumeration Velocity
Rate of change of position. Also used for the average velocity of a collection of particles, also referred to as bulk velocity.
Source
<xsd:element name="ParticleQuantity" type="spase:ParticleQuantity" minOccurs="1" maxOccurs="1"/>
Element spase:Particle / spase:AtomicNumber
Namespace http://www.spase-group.org/data/schema
Diagram
Diagramspase-2_7_1_xsd.tmp#AtomicNumber
Type spase:AtomicNumber
Properties
content simple
minOccurs 0
maxOccurs unbounded
Source
<xsd:element name="AtomicNumber" type="spase:AtomicNumber" minOccurs="0" maxOccurs="unbounded"/>
Element spase:Particle / spase:EnergyRange
Namespace http://www.spase-group.org/data/schema
Diagram
Diagramspase-2_7_1_xsd.tmp#EnergyRange_Lowspase-2_7_1_xsd.tmp#EnergyRange_Highspase-2_7_1_xsd.tmp#EnergyRange_Unitsspase-2_7_1_xsd.tmp#EnergyRange_Binspase-2_7_1_xsd.tmp#EnergyRange
Type spase:EnergyRange
Properties
content complex
minOccurs 0
maxOccurs 1
Model
Children spase:Bin, spase:High, spase:Low, spase:Units
Instance
<spase:EnergyRange xmlns:spase="http://www.spase-group.org/data/schema">
  <spase:Low>{1,1}</spase:Low>
  <spase:High>{1,1}</spase:High>
  <spase:Units>{1,1}</spase:Units>
  <spase:Bin>{0,unbounded}</spase:Bin>
</spase:EnergyRange>
Source
<xsd:element name="EnergyRange" type="spase:EnergyRange" minOccurs="0" maxOccurs="1"/>
Element spase:EnergyRange / spase:Low
Namespace http://www.spase-group.org/data/schema
Diagram
Diagramspase-2_7_1_xsd.tmp#Low
Type spase:Low
Properties
content simple
minOccurs 1
maxOccurs 1
Source
<xsd:element name="Low" type="spase:Low" minOccurs="1" maxOccurs="1"/>
Element spase:EnergyRange / spase:High
Namespace http://www.spase-group.org/data/schema
Diagram
Diagramspase-2_7_1_xsd.tmp#High
Type spase:High
Properties
content simple
minOccurs 1
maxOccurs 1
Source
<xsd:element name="High" type="spase:High" minOccurs="1" maxOccurs="1"/>
Element spase:EnergyRange / spase:Units
Namespace http://www.spase-group.org/data/schema
Diagram
Diagramspase-2_7_1_xsd.tmp#Units
Type spase:Units
Properties
content simple
minOccurs 1
maxOccurs 1
Source
<xsd:element name="Units" type="spase:Units" minOccurs="1" maxOccurs="1"/>
Element spase:EnergyRange / spase:Bin
Namespace http://www.spase-group.org/data/schema
Diagram
Diagramspase-2_7_1_xsd.tmp#Bin_BandNamespase-2_7_1_xsd.tmp#Bin_Lowspase-2_7_1_xsd.tmp#Bin_Highspase-2_7_1_xsd.tmp#Bin
Type spase:Bin
Properties
content complex
minOccurs 0
maxOccurs unbounded
Model
Children spase:BandName, spase:High, spase:Low
Instance
<spase:Bin xmlns:spase="http://www.spase-group.org/data/schema">
  <spase:BandName>{0,1}</spase:BandName>
  <spase:Low>{1,1}</spase:Low>
  <spase:High>{1,1}</spase:High>
</spase:Bin>
Source
<xsd:element name="Bin" type="spase:Bin" minOccurs="0" maxOccurs="unbounded"/>
Element spase:Particle / spase:AzimuthalAngleRange
Namespace http://www.spase-group.org/data/schema
Diagram
Diagramspase-2_7_1_xsd.tmp#AzimuthalAngleRange_Lowspase-2_7_1_xsd.tmp#AzimuthalAngleRange_Highspase-2_7_1_xsd.tmp#AzimuthalAngleRange_Unitsspase-2_7_1_xsd.tmp#AzimuthalAngleRange_Binspase-2_7_1_xsd.tmp#AzimuthalAngleRange
Type spase:AzimuthalAngleRange
Properties
content complex
minOccurs 0
maxOccurs 1
Model
Children spase:Bin, spase:High, spase:Low, spase:Units
Instance
<spase:AzimuthalAngleRange xmlns:spase="http://www.spase-group.org/data/schema">
  <spase:Low>{1,1}</spase:Low>
  <spase:High>{1,1}</spase:High>
  <spase:Units>{1,1}</spase:Units>
  <spase:Bin>{0,unbounded}</spase:Bin>
</spase:AzimuthalAngleRange>
Source
<xsd:element name="AzimuthalAngleRange" type="spase:AzimuthalAngleRange" minOccurs="0" maxOccurs="1"/>
Element spase:AzimuthalAngleRange / spase:Low
Namespace http://www.spase-group.org/data/schema
Diagram
Diagramspase-2_7_1_xsd.tmp#Low
Type spase:Low
Properties
content simple
minOccurs 1
maxOccurs 1
Source
<xsd:element name="Low" type="spase:Low" minOccurs="1" maxOccurs="1"/>
Element spase:AzimuthalAngleRange / spase:High
Namespace http://www.spase-group.org/data/schema
Diagram
Diagramspase-2_7_1_xsd.tmp#High
Type spase:High
Properties
content simple
minOccurs 1
maxOccurs 1
Source
<xsd:element name="High" type="spase:High" minOccurs="1" maxOccurs="1"/>
Element spase:AzimuthalAngleRange / spase:Units
Namespace http://www.spase-group.org/data/schema
Diagram
Diagramspase-2_7_1_xsd.tmp#Units
Type spase:Units
Properties
content simple
minOccurs 1
maxOccurs 1
Source
<xsd:element name="Units" type="spase:Units" minOccurs="1" maxOccurs="1"/>
Element spase:AzimuthalAngleRange / spase:Bin
Namespace http://www.spase-group.org/data/schema
Diagram
Diagramspase-2_7_1_xsd.tmp#Bin_BandNamespase-2_7_1_xsd.tmp#Bin_Lowspase-2_7_1_xsd.tmp#Bin_Highspase-2_7_1_xsd.tmp#Bin
Type spase:Bin
Properties
content complex
minOccurs 0
maxOccurs unbounded
Model
Children spase:BandName, spase:High, spase:Low
Instance
<spase:Bin xmlns:spase="http://www.spase-group.org/data/schema">
  <spase:BandName>{0,1}</spase:BandName>
  <spase:Low>{1,1}</spase:Low>
  <spase:High>{1,1}</spase:High>
</spase:Bin>
Source
<xsd:element name="Bin" type="spase:Bin" minOccurs="0" maxOccurs="unbounded"/>
Element spase:Particle / spase:PolarAngleRange
Namespace http://www.spase-group.org/data/schema
Diagram
Diagramspase-2_7_1_xsd.tmp#PolarAngleRange_Lowspase-2_7_1_xsd.tmp#PolarAngleRange_Highspase-2_7_1_xsd.tmp#PolarAngleRange_Unitsspase-2_7_1_xsd.tmp#PolarAngleRange_Binspase-2_7_1_xsd.tmp#PolarAngleRange
Type spase:PolarAngleRange
Properties
content complex
minOccurs 0
maxOccurs 1
Model
Children spase:Bin, spase:High, spase:Low, spase:Units
Instance
<spase:PolarAngleRange xmlns:spase="http://www.spase-group.org/data/schema">
  <spase:Low>{1,1}</spase:Low>
  <spase:High>{1,1}</spase:High>
  <spase:Units>{1,1}</spase:Units>
  <spase:Bin>{0,unbounded}</spase:Bin>
</spase:PolarAngleRange>
Source
<xsd:element name="PolarAngleRange" type="spase:PolarAngleRange" minOccurs="0" maxOccurs="1"/>
Element spase:PolarAngleRange / spase:Low
Namespace http://www.spase-group.org/data/schema
Diagram
Diagramspase-2_7_1_xsd.tmp#Low
Type spase:Low
Properties
content simple
minOccurs 1
maxOccurs 1
Source
<xsd:element name="Low" type="spase:Low" minOccurs="1" maxOccurs="1"/>
Element spase:PolarAngleRange / spase:High
Namespace http://www.spase-group.org/data/schema
Diagram
Diagramspase-2_7_1_xsd.tmp#High
Type spase:High
Properties
content simple
minOccurs 1
maxOccurs 1
Source
<xsd:element name="High" type="spase:High" minOccurs="1" maxOccurs="1"/>
Element spase:PolarAngleRange / spase:Units
Namespace http://www.spase-group.org/data/schema
Diagram
Diagramspase-2_7_1_xsd.tmp#Units
Type spase:Units
Properties
content simple
minOccurs 1
maxOccurs 1
Source
<xsd:element name="Units" type="spase:Units" minOccurs="1" maxOccurs="1"/>
Element spase:PolarAngleRange / spase:Bin
Namespace http://www.spase-group.org/data/schema
Diagram
Diagramspase-2_7_1_xsd.tmp#Bin_BandNamespase-2_7_1_xsd.tmp#Bin_Lowspase-2_7_1_xsd.tmp#Bin_Highspase-2_7_1_xsd.tmp#Bin
Type spase:Bin
Properties
content complex
minOccurs 0
maxOccurs unbounded
Model
Children spase:BandName, spase:High, spase:Low
Instance
<spase:Bin xmlns:spase="http://www.spase-group.org/data/schema">
  <spase:BandName>{0,1}</spase:BandName>
  <spase:Low>{1,1}</spase:Low>
  <spase:High>{1,1}</spase:High>
</spase:Bin>
Source
<xsd:element name="Bin" type="spase:Bin" minOccurs="0" maxOccurs="unbounded"/>
Element spase:Particle / spase:MassRange
Namespace http://www.spase-group.org/data/schema
Diagram
Diagramspase-2_7_1_xsd.tmp#MassRange_Lowspase-2_7_1_xsd.tmp#MassRange_Highspase-2_7_1_xsd.tmp#MassRange_Unitsspase-2_7_1_xsd.tmp#MassRange_Binspase-2_7_1_xsd.tmp#MassRange
Type spase:MassRange
Properties
content complex
minOccurs 0
maxOccurs 1
Model
Children spase:Bin, spase:High, spase:Low, spase:Units
Instance
<spase:MassRange xmlns:spase="http://www.spase-group.org/data/schema">
  <spase:Low>{1,1}</spase:Low>
  <spase:High>{1,1}</spase:High>
  <spase:Units>{1,1}</spase:Units>
  <spase:Bin>{0,unbounded}</spase:Bin>
</spase:MassRange>
Source
<xsd:element name="MassRange" type="spase:MassRange" minOccurs="0" maxOccurs="1"/>
Element spase:MassRange / spase:Low
Namespace http://www.spase-group.org/data/schema
Diagram
Diagramspase-2_7_1_xsd.tmp#Low
Type spase:Low
Properties
content simple
minOccurs 1
maxOccurs 1
Source
<xsd:element name="Low" type="spase:Low" minOccurs="1" maxOccurs="1"/>
Element spase:MassRange / spase:High
Namespace http://www.spase-group.org/data/schema
Diagram
Diagramspase-2_7_1_xsd.tmp#High
Type spase:High
Properties
content simple
minOccurs 1
maxOccurs 1
Source
<xsd:element name="High" type="spase:High" minOccurs="1" maxOccurs="1"/>
Element spase:MassRange / spase:Units
Namespace http://www.spase-group.org/data/schema
Diagram
Diagramspase-2_7_1_xsd.tmp#Units
Type spase:Units
Properties
content simple
minOccurs 1
maxOccurs 1
Source
<xsd:element name="Units" type="spase:Units" minOccurs="1" maxOccurs="1"/>
Element spase:MassRange / spase:Bin
Namespace http://www.spase-group.org/data/schema
Diagram
Diagramspase-2_7_1_xsd.tmp#Bin_BandNamespase-2_7_1_xsd.tmp#Bin_Lowspase-2_7_1_xsd.tmp#Bin_Highspase-2_7_1_xsd.tmp#Bin
Type spase:Bin
Properties
content complex
minOccurs 0
maxOccurs unbounded
Model
Children spase:BandName, spase:High, spase:Low
Instance
<spase:Bin xmlns:spase="http://www.spase-group.org/data/schema">
  <spase:BandName>{0,1}</spase:BandName>
  <spase:Low>{1,1}</spase:Low>
  <spase:High>{1,1}</spase:High>
</spase:Bin>
Source
<xsd:element name="Bin" type="spase:Bin" minOccurs="0" maxOccurs="unbounded"/>
Element spase:Particle / spase:PitchAngleRange
Namespace http://www.spase-group.org/data/schema
Diagram
Diagramspase-2_7_1_xsd.tmp#PitchAngleRange_Lowspase-2_7_1_xsd.tmp#PitchAngleRange_Highspase-2_7_1_xsd.tmp#PitchAngleRange_Unitsspase-2_7_1_xsd.tmp#PitchAngleRange_Binspase-2_7_1_xsd.tmp#PitchAngleRange
Type spase:PitchAngleRange
Properties
content complex
minOccurs 0
maxOccurs 1
Model
Children spase:Bin, spase:High, spase:Low, spase:Units
Instance
<spase:PitchAngleRange xmlns:spase="http://www.spase-group.org/data/schema">
  <spase:Low>{1,1}</spase:Low>
  <spase:High>{1,1}</spase:High>
  <spase:Units>{1,1}</spase:Units>
  <spase:Bin>{0,unbounded}</spase:Bin>
</spase:PitchAngleRange>
Source
<xsd:element name="PitchAngleRange" type="spase:PitchAngleRange" minOccurs="0" maxOccurs="1"/>
Element spase:PitchAngleRange / spase:Low
Namespace http://www.spase-group.org/data/schema
Diagram
Diagramspase-2_7_1_xsd.tmp#Low
Type spase:Low
Properties
content simple
minOccurs 1
maxOccurs 1
Source
<xsd:element name="Low" type="spase:Low" minOccurs="1" maxOccurs="1"/>
Element spase:PitchAngleRange / spase:High
Namespace http://www.spase-group.org/data/schema
Diagram
Diagramspase-2_7_1_xsd.tmp#High
Type spase:High
Properties
content simple
minOccurs 1
maxOccurs 1
Source
<xsd:element name="High" type="spase:High" minOccurs="1" maxOccurs="1"/>
Element spase:PitchAngleRange / spase:Units
Namespace http://www.spase-group.org/data/schema
Diagram
Diagramspase-2_7_1_xsd.tmp#Units
Type spase:Units
Properties
content simple
minOccurs 1
maxOccurs 1
Source
<xsd:element name="Units" type="spase:Units" minOccurs="1" maxOccurs="1"/>
Element spase:PitchAngleRange / spase:Bin
Namespace http://www.spase-group.org/data/schema
Diagram
Diagramspase-2_7_1_xsd.tmp#Bin_BandNamespase-2_7_1_xsd.tmp#Bin_Lowspase-2_7_1_xsd.tmp#Bin_Highspase-2_7_1_xsd.tmp#Bin
Type spase:Bin
Properties
content complex
minOccurs 0
maxOccurs unbounded
Model
Children spase:BandName, spase:High, spase:Low
Instance
<spase:Bin xmlns:spase="http://www.spase-group.org/data/schema">
  <spase:BandName>{0,1}</spase:BandName>
  <spase:Low>{1,1}</spase:Low>
  <spase:High>{1,1}</spase:High>
</spase:Bin>
Source
<xsd:element name="Bin" type="spase:Bin" minOccurs="0" maxOccurs="unbounded"/>
Element spase:Particle / spase:ChemicalFormula
Namespace http://www.spase-group.org/data/schema
Diagram
Diagramspase-2_7_1_xsd.tmp#ChemicalFormula
Type spase:ChemicalFormula
Properties
content simple
minOccurs 0
maxOccurs 1
Source
<xsd:element name="ChemicalFormula" type="spase:ChemicalFormula" minOccurs="0" maxOccurs="1"/>
Element spase:Particle / spase:Population
Namespace http://www.spase-group.org/data/schema
Diagram
Diagramspase-2_7_1_xsd.tmp#Population
Type spase:Population
Properties
content simple
minOccurs 0
maxOccurs 1
Source
<xsd:element name="Population" type="spase:Population" minOccurs="0" maxOccurs="1"/>
Element spase:Particle / spase:PopulationMassNumber
Namespace http://www.spase-group.org/data/schema
Diagram
Diagramspase-2_7_1_xsd.tmp#PopulationMassNumber
Type spase:PopulationMassNumber
Properties
content simple
minOccurs 0
maxOccurs 1
Source
<xsd:element name="PopulationMassNumber" type="spase:PopulationMassNumber" minOccurs="0" maxOccurs="1"/>
Element spase:Particle / spase:PopulationChargeState
Namespace http://www.spase-group.org/data/schema
Diagram
Diagramspase-2_7_1_xsd.tmp#PopulationChargeState
Type spase:PopulationChargeState
Properties
content simple
minOccurs 0
maxOccurs 1
Source
<xsd:element name="PopulationChargeState" type="spase:PopulationChargeState" minOccurs="0" maxOccurs="1"/>
Element spase:Particle / spase:SourceRegion
Namespace http://www.spase-group.org/data/schema
Diagram
Diagramspase-2_7_1_xsd.tmp#SourceRegion
Type spase:SourceRegion
Properties
content simple
minOccurs 0
maxOccurs unbounded
Source
<xsd:element name="SourceRegion" type="spase:SourceRegion" minOccurs="0" maxOccurs="unbounded"/>
Element spase:Particle / spase:SourceRegionExtent
Namespace http://www.spase-group.org/data/schema
Diagram
Diagramspase-2_7_1_xsd.tmp#SourceRegionExtent
Type spase:SourceRegionExtent
Properties
content simple
minOccurs 0
maxOccurs unbounded
Source
<xsd:element name="SourceRegionExtent" type="spase:SourceRegionExtent" minOccurs="0" maxOccurs="unbounded"/>
Element spase:Parameter / spase:Wave
Namespace http://www.spase-group.org/data/schema
Diagram
Diagramspase-2_7_1_xsd.tmp#Wave_WaveTypespase-2_7_1_xsd.tmp#Wave_Qualifierspase-2_7_1_xsd.tmp#Wave_WaveQuantityspase-2_7_1_xsd.tmp#Wave_EnergyRangespase-2_7_1_xsd.tmp#Wave_FrequencyRangespase-2_7_1_xsd.tmp#Wave_WavelengthRangespase-2_7_1_xsd.tmp#Wave_SourceRegionspase-2_7_1_xsd.tmp#Wave_SourceRegionExtentspase-2_7_1_xsd.tmp#Wave
Type spase:Wave
Properties
content complex
Model
Children spase:EnergyRange, spase:FrequencyRange, spase:Qualifier, spase:SourceRegion, spase:SourceRegionExtent, spase:WaveQuantity, spase:WaveType, spase:WavelengthRange
Instance
<spase:Wave xmlns:spase="http://www.spase-group.org/data/schema">
  <spase:WaveType>{0,1}</spase:WaveType>
  <spase:Qualifier>{0,unbounded}</spase:Qualifier>
  <spase:WaveQuantity>{1,1}</spase:WaveQuantity>
  <spase:EnergyRange>{0,1}</spase:EnergyRange>
  <spase:FrequencyRange>{0,1}</spase:FrequencyRange>
  <spase:WavelengthRange>{0,1}</spase:WavelengthRange>
  <spase:SourceRegion>{0,unbounded}</spase:SourceRegion>
  <spase:SourceRegionExtent>{0,unbounded}</spase:SourceRegionExtent>
</spase:Wave>
Source
<xsd:element name="Wave" type="spase:Wave"/>
Element spase:Wave / spase:WaveType
Namespace http://www.spase-group.org/data/schema
Diagram
Diagramspase-2_7_1_xsd.tmp#WaveType
Type spase:WaveType
Properties
content simple
minOccurs 0
maxOccurs 1
Facets
enumeration Electromagnetic
Electric and magnetic field variations in time and space that propagate through a medium or a vacuum. The wave propagation direction, electric field vector, and magnetic field vector form an orthogonal triad. Waves in this category are detected by having their field quantities measured.
enumeration Electrostatic
Collective longitudinal electric-field and plasma oscillations trapped within a body of plasma.
enumeration Hydrodynamic
Periodic or quasi-periodic oscillations of fluid quantities.
enumeration MHD
Hydrodynamic waves in a magnetized plasma in which the background magnetic field plays a key role in controlling the wave propagation characteristics.
enumeration Photon
Electromagnetic waves detected by techniques that utilize their corpuscular character (e.g., CCD, CMOS, or Photomultiplier).
enumeration PlasmaWaves
Self-consistent collective oscillations of particles and fields (electric and magnetic) in a plasma.
Source
<xsd:element name="WaveType" type="spase:WaveType" minOccurs="0" maxOccurs="1"/>
Element spase:Wave / spase:Qualifier
Namespace http://www.spase-group.org/data/schema
Diagram
Diagramspase-2_7_1_xsd.tmp#Qualifier
Type spase:Qualifier
Properties
content simple
minOccurs 0
maxOccurs unbounded
Facets
enumeration Amplitude
The maximum extent of a vibration or oscillation, measured from equilibrium.
enumeration Anisotropy
Direction-dependent property.
enumeration Array
A sequence of values corresponding to the elements in a rectilinear, n-dimension matrix. Each value can be referenced by a unique index.
enumeration AutoSpectrum
The Fourier transform of the auto correlation function for physical or empirical observations, which describes the general dependence of the time series data values at one instant on the time series data values at another instant.
enumeration Average
The statistical mean equal to the sum of a set of values divided by the number of values in the set.
enumeration Characteristic
A quantity which can be easily identified and measured in a given environment.
enumeration Circular
Relative to polarization, right-handed circularly polarized light is defined such that the electric field is rotating clockwise as seen by an observer towards whom the wave is moving. Left-handed circularly polarized light is defined such that the electric field is rotating counterclockwise as seen by an observer towards whom the wave is moving. The polarization of magnetohydrodynamic waves is specified with respect to the ambient mean magnetic field. Right-handed polarized waves have a transverse electric field component which turns in a right-handed sense (that of the gyrating electrons) around the magnetic field.
enumeration Coherence
The coherence between two signals x(t) and y(t), C<sub>xy</sub>, is a real-valued function. The square of the coherence is defined by using: Cxy^2=|Gxy(f)|^2/Gxx(f)Gyy(f) where Gxy(f) is equal to the cross-spectral density between two time series denoted as x and y, respectively, and Gxx(f) and Gyy(f) are equal to the auto-spectral densities of the same two time series. Values of Cxy^2 always lie in the range between zero and one, 0<=Cxy^2<=1, in accordance with the Cauchy-Schwarz inequality.
enumeration Column
A 2-D measure of a quantity. The column is the area over which the quantity is measured.
enumeration Component
Projection of a vector along one of the base axes of a coordinate system.
enumeration Component.I
Projection of a vector along the first named axis of a coordinate system. Typically, the x-axis, but could be the R-axis for an RTN coordinate system.
enumeration Component.J
Projection of a vector along the second named axis of a coordinate system. Typically, the y-axis, but could be the T-axis for an RTN coordinate system.
enumeration Component.K
Projection of a vector along the third named axis of a coordinate system. Typically, the z-axis, but could be the N-axis for an RTN coordinate system.
enumeration Confidence
An expression of how certain that a quantity is valid or accurate.
enumeration Core
The central or main part of an object or calculated distribution. For example, the part of a distribution of particles at low energies that is a thermal (Maxwellian) population.
enumeration CrossSpectrum
The Fourier transform of the cross correlation of two physical or empirical observations.
enumeration Deviation
The difference between an observed value and the expected value of a quantity.
enumeration Differential
A measurement within a narrow range of energy and/or solid angle.
enumeration Direction
The spatial relation between an object and another object, the orientation of the object or the course along which the object points or moves.
enumeration Directional
A measurement within a narrow range of solid angle.
enumeration DirectionAngle
An enumeration list of angular measures for specifying the direction of an n-dimensional vector within the n-dimensional coordinate system in use or the angular deviation of an n-dimensional vector from an (n-1)-dimensional plane, depending on the application. [Note: DirectionAngle must be used with a sub enumeration term: DirectionAngle.AzimuthAngle; DirectionAngle.ElevationAngle; DirectionAngle.PolarAngle].
enumeration DirectionAngle.AzimuthAngle
The angle between the projection into the I-J plane of a position or measured vector and the I-axis of the coordinate system. Mathematically defined as arctan(J/I). This term could be also applied to angles measured in different planes, i.e., the IMF clock angle defined as arctan(|By|/Bz).
enumeration DirectionAngle.ElevationAngle
The angle between the position or measured vector and the I-J plane of the coordinate system. Mathematically defined as arctan(K/sqrt(I^2+J^2)).
enumeration DirectionAngle.PolarAngle
The angle between the position or measured vector and the k-axis of the coordinate system. Mathematically defined as arctan([sqrt(i^2+j^2)]/k). This term could be also applied to angles between the vector and other components, for example the IMF cone angle defined as arccos(B<sub>x</sub>/B<sub>t</sub>).
enumeration DirectionCosine
The cosine of the angle between two vectors usually between a vector and one of the basis axes defining a Cartesian coordinate system. Three angles and thus three direction cosines are required to define a vector direction in a 3-D Euclidean space.
enumeration DirectionCosine.I
Projection of a vector along the first named axis of a coordinate system. Typically, the x-axis, but could be the R-axis for an RTN coordinate system.
enumeration DirectionCosine.J
Projection of a vector along the second named axis of a coordinate system. Typically, the y-axis, but could be the T-axis for an RTN coordinate system.
enumeration DirectionCosine.K
Projection of a vector along the third named axis of a coordinate system. Typically, the z-axis, but could be the N-axis for an RTN coordinate system.
enumeration EncodedParameter
A variable that uses successive bits to encode, this is bitwise encode, a set of conditions by using a composited multi-bit numeric value. A common example is a bitwise encoded flag that denotes whether various possible errors that may affect a particular measurement. For example, a bit value equal to zero may indicate the absence of a particular error condition while a value equal to one would indicate the possibility that the associated datum should be ignored or used with caution due to the same error categorization.
enumeration FieldAligned
The component of a quantity which is oriented in the same direction of a field.
enumeration Fit
Values that make a model agree with the data.
enumeration Group
An assemblage of values that a certain relation or common characteristic.
enumeration Halo
The part of an object or distribution surrounding some central body or distribution. For example, the particles above the core energies that show enhancements above the thermal population. Typically, a "power law tail" shows a break from the core Maxwellian at a particular energy.
enumeration ImaginaryPart
Any number z can in general be represented by its complex form with z=a+ib where i, which is defined as the square root of -1, signifies the imaginary component of the number z. The coefficient b is called the imaginary part of the complex number z.
enumeration Incident
Direction-dependent property.
enumeration Integral
A flux measurement in a broad range of energy and solid angle.
enumeration Integral.Area
Integration over the extent of a planar region, or of the surface of a solid.
enumeration Integral.Bandwidth
Integration over the width a frequency band.
enumeration Integral.SolidAngle
Integration over the angle in 3-D space that an object subtends at a point.
enumeration Linear
Polarization where the E-field vector is confined to a given plane.
enumeration LineOfSight
The line of sight is the line that connects the observer with the observed object. This expression is often used with measurements of Doppler velocity and magnetic field in magnetograms, where only the component of the vector field directed along the line of sight is measured.
enumeration Magnitude
A measure of the strength of a vector quantity or length of its representational vector.
enumeration MassMixingRatio
The ratio of the mass of one atomic or compound species to the total mass of all species in a given volume.
enumeration Maximum
The largest value of a batch or sample or the upper bound of a probability distribution.
enumeration Median
The measure of central tendency of a set of n values computed by ordering the values and taking the value at position (n+1)/2 when n is odd or the arithmetic mean of the values at positions n/2 and (n/2)+1 when n is even.
enumeration Minimum
The smallest value of a batch or sample or the lower bound of a probability distribution.
enumeration MixingRatio
The ratio of the abundance of one atomic or compound species to the total abundance of all species in a given volume.
enumeration Moment
Parameters determined by integration over a distribution function convolved with a power of velocity.
enumeration Parallel
Having the same direction as a given direction.
enumeration Peak
The maximum value for the quantity in question, over a period of time which is usually equal to the cadence.
enumeration Perpendicular
At right angles to a given direction.
enumeration Perturbation
Variations in the state of a system.
enumeration Phase
A point or portion in a recurring series of changes.
enumeration PhaseAngle
Phase difference between two or more waves, normally expressed in degrees.
enumeration PowerSpectralDensity
The Power Spectral Density, PSD, is the measure of signal power content versus frequency, energy, wave number, etc. A PSD is typically used to characterize broadband random signals. The amplitude of the PSD is normalized by the spectral resolution employed to digitize the signal.
enumeration Projection
A measure of the length of a position or measured vector as projected into a plane of the coordinate system.
enumeration Projection.IJ
A measure of the length of a position or measured vector projected into the I-J (typically X-Y) plane of the coordinate system.
enumeration Projection.IK
A measure of the length of a position or measured vector projected into the I-K (typically X-Z) plane of the coordinate system.
enumeration Projection.JK
A measure of the length of a position or measured vector projected into the J-K (typically Y-Z) plane of the coordinate system.
enumeration Pseudo
Similar to or having the appearance of something else. Can be used to indicate an estimation or approximation of a particular quantity.
enumeration Ratio
The relative magnitudes of two quantities.
enumeration RealPart
Any number z can in general be represented by its complex form with z= a+ib where i, which is defined as the square root of -1, signifies the imaginary component of the number z. The coefficient a is called the real part of the complex number z.
enumeration Scalar
A quantity that is completely specified by its magnitude and has no direction.
enumeration Spectral
Characterized as a range or continuum of frequencies.
enumeration StandardDeviation
The square root of the average of the squares of deviations about the mean of a set of data. Standard deviation is a statistical measure of spread or variability.
enumeration StokesParameters
A set of four parameters (usually called I,Q, U and V) which describe the polarization state of an electromagnetic wave propagating through space.
enumeration Strahl
A distribution of particles concentrated in a narrow energy band. The band may be may be aligned with a secondary feature. For example, it may occur in a narrow cone aligned with the mean magnetic field direction.
enumeration Superhalo
The part of an object or distribution surrounding some central body or distribution evident in a second break in the distribution function (e.g., a different power law). It consists of a population with energies higher than that of coexisting halo population.
enumeration Symmetric
Equal distribution about one or more axes.
enumeration Tensor
A generalized linear quantity or geometrical entity that can be expressed as a multi-dimensional array relative to a choice of basis of the particular space on which it is defined.
enumeration Total
The summation of quantities over all possible species.
enumeration Trace
The sum of the elements on the main diagonal (the diagonal from the upper left to the lower right) of a square matrix.
enumeration Uncertainty
A statistically defined discrepancy between a measured quantity and the true value of that quantity that cannot be corrected by calculation or calibration.
enumeration Variance
A measure of dispersion of a set of data points around their mean value. The expectation value of the squared deviations from the mean.
enumeration Vector
A set of parameter values each along some independent variable (e.g., components of a field in three orthogonal spatial directions, atmospheric temperature values at several altitudes, or at a given latitude and longitude).
Source
<xsd:element name="Qualifier" type="spase:Qualifier" minOccurs="0" maxOccurs="unbounded"/>
Element spase:Wave / spase:WaveQuantity
Namespace http://www.spase-group.org/data/schema
Diagram
Diagramspase-2_7_1_xsd.tmp#WaveQuantity
Type spase:WaveQuantity
Properties
content simple
minOccurs 1
maxOccurs 1
Facets
enumeration Absorption
Decrease of radiant energy (relative to the background continuum spectrum).
enumeration ACElectricField
Alternating electric field component of a wave.
enumeration ACMagneticField
Alternating magnetic field component of a wave.
enumeration Albedo
The ratio of reflected radiation from the surface to incident radiation upon it.
enumeration DopplerFrequency
Change in the frequency of a propagating wave due to motion of the source, the observer, the reflector, or the propagation medium.
enumeration Emissivity
The energy emitted spontaneously per unit bandwidth (typically frequency) per unit time per unit mass of source. Emissivity is usually integrated over all directions/solid angles.
enumeration EnergyFlux
The amount of energy passing through a unit area in a unit time.
enumeration EquivalentWidth
The spectral width of a total absorption line having the amount of absorbed radiant energy being equivalent to that in an observed absorption line.
enumeration Frequency
The number of occurrences of a repeating event per unit time.
enumeration Gyrofrequency
The number of gyrations around a magnetic guiding center (field line) a charged particle makes per unit time due to the Lorentz force.
enumeration Intensity
The measurement of radiant or wave energy per unit detector area per unit bandwidth per unit solid angle per unit time.
enumeration LineDepth
The measure of the amount of absorption below the continuum (depth) in a particular wavelength or frequency in an absorption spectrum.
enumeration LowerHybridFrequency
Lower hybrid oscillations involve longitudinal motions of electrons and ions in a magnetized plasma. The propagation of lower hybrid waves must be close to perpendicular to the background magnetic field in so that electrons cannot move along field lines thus preventing wave growth. The lower hybrid frequency, &phi;<sub>LH</sub>, can be calculated by using &phi;<sub>LH</sub>=[(&omega;<sub>ce</sub>&omega;<sub>ci</sub>)<sup>-1</sup>+&phi;<sub>pi</sub><sup>-2</sup>]<sup>-1/2</sup> where &omega;<sub>ce</sub> and &omega;<sub>ci</sub> are the electron and ion cyclotron frequencies, respectively, and $phi;<sub>LH</sub> is the ion plasma frequency.
enumeration MagneticField
A region of space near a magnetized body where magnetic forces can be detected (as measured by methods such as Zeeman splitting, etc.).
enumeration ModeAmplitude
In helioseismology the magnitude of oscillation of waves of a particular geometry.
enumeration PlasmaFrequency
A number density dependent characteristic frequency of a plasma.
enumeration Polarization
Direction of the electric vector of an electromagnetic wave. The wave can be linearly polarized in any direction perpendicular to the direction of travel, circularly polarized (clockwise or counterclockwise), unpolarized, or mixtures of the above.
enumeration PoyntingFlux
Electromagnetic energy flux transported by a wave characterized as the rate of energy transport per unit area per steradian.
enumeration PropagationTime
Time difference between transmission and reception of a wave in an active wave experiment.
enumeration StokesParameters
A set of four parameters (usually called I,Q, U and V) which describe the polarization state of an electromagnetic wave propagating through space.
enumeration UpperHybridFrequency
Upper hybrid oscillations involve longitudinal motions of electrons perpendicular to the magnetic field. The upper hybrid frequency, &phi;<sub>UH</sub>, is governed by the relationship &phi;<sub>UH</sub>^2=&phi;<sub>pe</sub>^2+&theta;<sub>ce</sub>^2 where &phi;<sub>pe</sub> is electron plasma frequency and &theta;<sub>ce</sub> is the electron cyclotron frequency.
enumeration Velocity
Rate of change of position. Also used for the average velocity of a collection of particles, also referred to as bulk velocity.
enumeration VolumeEmissionRate
The volume emission rate, e(r,t,l), is the number of photons emitted per unit source volume per second (photons/m^3/s), as measured along the line of sight between the source point and the observer. The Volume Emission Rate is in general a function of the line-of-sight distance, r, time, t, and wavelength, l. The Volume Emission Rate is actually not a directly measurable quantity. However, the term has been commonly used in both data product descriptions and research publications.
enumeration Wavelength
The peak-to-peak distance over one wave period.
enumeration WavePhase
Position of a wave within its cycle at a given point in time.
Source
<xsd:element name="WaveQuantity" type="spase:WaveQuantity" minOccurs="1" maxOccurs="1"/>
Element spase:Wave / spase:EnergyRange
Namespace http://www.spase-group.org/data/schema
Diagram
Diagramspase-2_7_1_xsd.tmp#EnergyRange_Lowspase-2_7_1_xsd.tmp#EnergyRange_Highspase-2_7_1_xsd.tmp#EnergyRange_Unitsspase-2_7_1_xsd.tmp#EnergyRange_Binspase-2_7_1_xsd.tmp#EnergyRange
Type spase:EnergyRange
Properties
content complex
minOccurs 0
maxOccurs 1
Model
Children spase:Bin, spase:High, spase:Low, spase:Units
Instance
<spase:EnergyRange xmlns:spase="http://www.spase-group.org/data/schema">
  <spase:Low>{1,1}</spase:Low>
  <spase:High>{1,1}</spase:High>
  <spase:Units>{1,1}</spase:Units>
  <spase:Bin>{0,unbounded}</spase:Bin>
</spase:EnergyRange>
Source
<xsd:element name="EnergyRange" type="spase:EnergyRange" minOccurs="0" maxOccurs="1"/>
Element spase:Wave / spase:FrequencyRange
Namespace http://www.spase-group.org/data/schema
Diagram
Diagramspase-2_7_1_xsd.tmp#FrequencyRange_SpectralRangespase-2_7_1_xsd.tmp#FrequencyRange_Lowspase-2_7_1_xsd.tmp#FrequencyRange_Highspase-2_7_1_xsd.tmp#FrequencyRange_Unitsspase-2_7_1_xsd.tmp#FrequencyRange_Binspase-2_7_1_xsd.tmp#FrequencyRange
Type spase:FrequencyRange
Properties
content complex
minOccurs 0
maxOccurs 1
Model
Children spase:Bin, spase:High, spase:Low, spase:SpectralRange, spase:Units
Instance
<spase:FrequencyRange xmlns:spase="http://www.spase-group.org/data/schema">
  <spase:SpectralRange>{0,1}</spase:SpectralRange>
  <spase:Low>{1,1}</spase:Low>
  <spase:High>{1,1}</spase:High>
  <spase:Units>{1,1}</spase:Units>
  <spase:Bin>{0,unbounded}</spase:Bin>
</spase:FrequencyRange>
Source
<xsd:element name="FrequencyRange" type="spase:FrequencyRange" minOccurs="0" maxOccurs="1"/>
Element spase:Wave / spase:WavelengthRange
Namespace http://www.spase-group.org/data/schema
Diagram
Diagramspase-2_7_1_xsd.tmp#WavelengthRange_SpectralRangespase-2_7_1_xsd.tmp#WavelengthRange_Lowspase-2_7_1_xsd.tmp#WavelengthRange_Highspase-2_7_1_xsd.tmp#WavelengthRange_Unitsspase-2_7_1_xsd.tmp#WavelengthRange_Binspase-2_7_1_xsd.tmp#WavelengthRange
Type spase:WavelengthRange
Properties
content complex
minOccurs 0
maxOccurs 1
Model
Children spase:Bin, spase:High, spase:Low, spase:SpectralRange, spase:Units
Instance
<spase:WavelengthRange xmlns:spase="http://www.spase-group.org/data/schema">
  <spase:SpectralRange>{0,1}</spase:SpectralRange>
  <spase:Low>{1,1}</spase:Low>
  <spase:High>{1,1}</spase:High>
  <spase:Units>{1,1}</spase:Units>
  <spase:Bin>{0,unbounded}</spase:Bin>
</spase:WavelengthRange>
Source
<xsd:element name="WavelengthRange" type="spase:WavelengthRange" minOccurs="0" maxOccurs="1"/>
Element spase:WavelengthRange / spase:SpectralRange
Namespace http://www.spase-group.org/data/schema
Diagram
Diagramspase-2_7_1_xsd.tmp#SpectralRange
Type spase:SpectralRange
Properties
content simple
minOccurs 0
maxOccurs 1
Facets
enumeration CaK
A spectrum with a wavelength of range centered near 393.5 nm. VSO nickname: Ca-K image with range of 391.9 nm to 395.2 nm.
enumeration ExtremeUltraviolet
A spectrum with a wavelength range of 10 nm to 125 nm. VSO nickname: EUV image with a range of 10 nm to 125 nm.
enumeration FarUltraviolet
A spectrum with a wavelength range of 122 nm to 200 nm. VSO nickname: FUV image with a range of 122 nm to 200 nm.
enumeration GammaRays
Photons with a wavelength range: 0.00001 nm to 0.001 nm.
enumeration Halpha
A spectrum with a wavelength range centered at 656.3 nm. VSO nickname: H-alpha image with a spectrum range of 655.8 nm to 656.8 nm.
enumeration HardXRays
Photons with a wavelength range: 0.001 nm to 0.1 nm and an energy range of 12 keV to 120 keV.
enumeration He10830
A spectrum with a wavelength range centered at 1082.9 nm. VSO nickname: an He 10830 image with a range of 1082.5 nm to 1083.3 nm.
enumeration He304
A spectrum centered around the resonance line of ionized helium at 304 Angstrom (30.4 nm).
enumeration Infrared
Photons with a wavelength range: 760 nm to 10^6 nm.
enumeration K7699
A spectrum with a wavelength range centered at 769.9 nm. VSO nickname: K-7699 dopplergram with a range of 769.8 nm to 770.0 nm.
enumeration LBHBand
Lyman-Birge-Hopfield band in the far ultraviolet range with wavelength range of 140 nm to 170 nm.
enumeration Microwave
Photons with a wavelength range: 10^6 nm to 1.5*10^7 nm.
enumeration NaD
A spectrum with a wavelength range of centered at 589.3 nm. VSO nickname: Na-D image with a range of 588.8 nm to 589.8 nm.
enumeration Ni6768
A spectrum with a wavelength range centered at 676.8 nm. VSO nickname: Ni-6768 dopplergram with a range of 676.7 nm to 676.9 nm.
enumeration Optical
Photons with a wavelength range: 380 nm to 760 nm.
enumeration RadioFrequency
Photons with a wavelength range: 10^5 nm to 10^11 nm.
enumeration SoftXRays
X-Rays with an energy range of 0.12 keV to 12 keV.
enumeration Ultraviolet
Photons with a wavelength range: 10 nm to 400 nm.
enumeration WhiteLight
Photons with a wavelength in the visible range for humans.
enumeration XRays
Photons with a wavelength range: 0.001 nm to 10 nm.
Source
<xsd:element name="SpectralRange" type="spase:SpectralRange" minOccurs="0" maxOccurs="1"/>
Element spase:WavelengthRange / spase:Low
Namespace http://www.spase-group.org/data/schema
Diagram
Diagramspase-2_7_1_xsd.tmp#Low
Type spase:Low
Properties
content simple
minOccurs 1
maxOccurs 1
Source
<xsd:element name="Low" type="spase:Low" minOccurs="1" maxOccurs="1"/>
Element spase:WavelengthRange / spase:High
Namespace http://www.spase-group.org/data/schema
Diagram
Diagramspase-2_7_1_xsd.tmp#High
Type spase:High
Properties
content simple
minOccurs 1
maxOccurs 1
Source
<xsd:element name="High" type="spase:High" minOccurs="1" maxOccurs="1"/>
Element spase:WavelengthRange / spase:Units
Namespace http://www.spase-group.org/data/schema
Diagram
Diagramspase-2_7_1_xsd.tmp#Units
Type spase:Units
Properties
content simple
minOccurs 1
maxOccurs 1
Source
<xsd:element name="Units" type="spase:Units" minOccurs="1" maxOccurs="1"/>
Element spase:WavelengthRange / spase:Bin
Namespace http://www.spase-group.org/data/schema
Diagram
Diagramspase-2_7_1_xsd.tmp#Bin_BandNamespase-2_7_1_xsd.tmp#Bin_Lowspase-2_7_1_xsd.tmp#Bin_Highspase-2_7_1_xsd.tmp#Bin
Type spase:Bin
Properties
content complex
minOccurs 0
maxOccurs unbounded
Model
Children spase:BandName, spase:High, spase:Low
Instance
<spase:Bin xmlns:spase="http://www.spase-group.org/data/schema">
  <spase:BandName>{0,1}</spase:BandName>
  <spase:Low>{1,1}</spase:Low>
  <spase:High>{1,1}</spase:High>
</spase:Bin>
Source
<xsd:element name="Bin" type="spase:Bin" minOccurs="0" maxOccurs="unbounded"/>
Element spase:Wave / spase:SourceRegion
Namespace http://www.spase-group.org/data/schema
Diagram
Diagramspase-2_7_1_xsd.tmp#SourceRegion
Type spase:SourceRegion
Properties
content simple
minOccurs 0
maxOccurs unbounded
Source
<xsd:element name="SourceRegion" type="spase:SourceRegion" minOccurs="0" maxOccurs="unbounded"/>
Element spase:Wave / spase:SourceRegionExtent
Namespace http://www.spase-group.org/data/schema
Diagram
Diagramspase-2_7_1_xsd.tmp#SourceRegionExtent
Type spase:SourceRegionExtent
Properties
content simple
minOccurs 0
maxOccurs unbounded
Source
<xsd:element name="SourceRegionExtent" type="spase:SourceRegionExtent" minOccurs="0" maxOccurs="unbounded"/>
Element spase:Parameter / spase:Mixed
Namespace http://www.spase-group.org/data/schema
Diagram
Diagramspase-2_7_1_xsd.tmp#Mixed_MixedQuantityspase-2_7_1_xsd.tmp#Mixed_ParticleTypespase-2_7_1_xsd.tmp#Mixed_Qualifierspase-2_7_1_xsd.tmp#Mixed
Type spase:Mixed
Properties
content complex
Model
Children spase:MixedQuantity, spase:ParticleType, spase:Qualifier
Instance
<spase:Mixed xmlns:spase="http://www.spase-group.org/data/schema">
  <spase:MixedQuantity>{1,1}</spase:MixedQuantity>
  <spase:ParticleType>{0,unbounded}</spase:ParticleType>
  <spase:Qualifier>{0,unbounded}</spase:Qualifier>
</spase:Mixed>
Source
<xsd:element name="Mixed" type="spase:Mixed"/>
Element spase:Mixed / spase:MixedQuantity
Namespace http://www.spase-group.org/data/schema
Diagram
Diagramspase-2_7_1_xsd.tmp#MixedQuantity
Type spase:MixedQuantity
Properties
content simple
minOccurs 1
maxOccurs 1
Facets
enumeration AkasofuEpsilon
A measure of the magnetopause energy flux and an indicator of the solar wind power available for subsequent magnetospheric energization. Defined as: V*B^2*l^2sin(theta/2)^4 where B is the IMF, l is an empirical scaling parameter equal to 7 R<sub>E</sub>, and theta=tan(By/Bz)^-1 the IMF clock angle.
enumeration AlfvenMachNumber
The ratio of the bulk flow speed to the Alfven speed.
enumeration AlfvenVelocity
Phase velocity of the Alfven wave. In SI units it is the velocity of the magnetic field divided by the square root of the mass density times the permeability of free space (&mu;<sub>0</sub>).
enumeration FrequencyToGyrofrequencyRatio
The ratio of the characteristic frequency of a medium to gyrofrequency of a particle.
enumeration IMFClockAngle
The clockwise angle of the direction of interplanetary magnetic field (IMF) measured in the plane of the body pole perpendicular to the line between the body and the Sun.
enumeration MagnetosonicMachNumber
The ratio of the velocity of fast mode waves to the Alfven velocity.
enumeration Other
Not classified with more specific terms. The context of its usage may be described in related text.
enumeration PlasmaBeta
The ratio of the plasma pressure (nkT) to the magnetic pressure (B^2/2&mu;<sub>0</sub>) in a single component plasma or the ratio of the plasma pressure sum over i of (n<sub>i</sub>kT<sub>i</sub>) for all species i to the magnetic pressure (B^2/2&mu;<sub>0</sub>) in a multi components plasma.
enumeration SolarUVFlux
The amount of ultraviolet energy originating from the Sun passing through a unit area in a unit time.
enumeration TotalPressure
In an MHD fluid it is the number density (N) times Boltzmann constant times the temperature in Kelvin.
enumeration VCrossB
The cross product of the charge velocity (V) and the magnetic field (B). It is the electric field exerted on a point charge by a magnetic field.
Source
<xsd:element name="MixedQuantity" type="spase:MixedQuantity" minOccurs="1" maxOccurs="1"/>
Element spase:Mixed / spase:ParticleType
Namespace http://www.spase-group.org/data/schema
Diagram
Diagramspase-2_7_1_xsd.tmp#ParticleType
Type spase:ParticleType
Properties
content simple
minOccurs 0
maxOccurs unbounded
Facets
enumeration Aerosol
A suspension of fine solid or liquid particles in a gas.
enumeration AlphaParticle
A positively charged nuclear particle that consists of two protons and two neutrons.
enumeration Atom
Matter consisting of a nucleus surrounded by electrons which has no net charge.
enumeration Dust
Free microscopic particles of solid material.
enumeration Electron
An elementary particle that has a negative charge equal to about 1.60218*10^-19 C and a rest mass equal to about 9.10938*10^-31 kg.
enumeration Ion
An atom that has acquired a net electric charge by gaining or losing one or more electrons (Note: Z>2).
enumeration Molecule
A group of atoms so united and combined by chemical affinity that they form a complete, integrated whole, being the smallest portion of any particular compound that can exist in a free state.
enumeration Muon
An elementary particle similar to the electron, with an electric charge equal to -1 elementary charge, -e, and spin -1/2 h-bar with a much mass -206.7682827(46) times that of the electron rest mass, m sub e.
enumeration Neutron
An elementary particle with neutral charge that is a constituent of atomic nuclei. Neutrons have a rest mass slightly large than that of a proton equal to about 1.67493*10^-24 kg.
enumeration Positron
An elementary particle that has a positive charge equal to about 1.60218*10^-19 C and a rest mass equal to about 9.10938*10^-31 kg.
enumeration Proton
An elementary particle that is a constituent of all atomic nuclei. Protons have a positive charge equal to about 1.60218*10^-19 C and a rest mass equal to about 1.67262*10^-27 kg.
Source
<xsd:element name="ParticleType" type="spase:ParticleType" minOccurs="0" maxOccurs="unbounded"/>
Element spase:Mixed / spase:Qualifier
Namespace http://www.spase-group.org/data/schema
Diagram
Diagramspase-2_7_1_xsd.tmp#Qualifier
Type spase:Qualifier
Properties
content simple
minOccurs 0
maxOccurs unbounded
Facets
enumeration Amplitude
The maximum extent of a vibration or oscillation, measured from equilibrium.
enumeration Anisotropy
Direction-dependent property.
enumeration Array
A sequence of values corresponding to the elements in a rectilinear, n-dimension matrix. Each value can be referenced by a unique index.
enumeration AutoSpectrum
The Fourier transform of the auto correlation function for physical or empirical observations, which describes the general dependence of the time series data values at one instant on the time series data values at another instant.
enumeration Average
The statistical mean equal to the sum of a set of values divided by the number of values in the set.
enumeration Characteristic
A quantity which can be easily identified and measured in a given environment.
enumeration Circular
Relative to polarization, right-handed circularly polarized light is defined such that the electric field is rotating clockwise as seen by an observer towards whom the wave is moving. Left-handed circularly polarized light is defined such that the electric field is rotating counterclockwise as seen by an observer towards whom the wave is moving. The polarization of magnetohydrodynamic waves is specified with respect to the ambient mean magnetic field. Right-handed polarized waves have a transverse electric field component which turns in a right-handed sense (that of the gyrating electrons) around the magnetic field.
enumeration Coherence
The coherence between two signals x(t) and y(t), C<sub>xy</sub>, is a real-valued function. The square of the coherence is defined by using: Cxy^2=|Gxy(f)|^2/Gxx(f)Gyy(f) where Gxy(f) is equal to the cross-spectral density between two time series denoted as x and y, respectively, and Gxx(f) and Gyy(f) are equal to the auto-spectral densities of the same two time series. Values of Cxy^2 always lie in the range between zero and one, 0<=Cxy^2<=1, in accordance with the Cauchy-Schwarz inequality.
enumeration Column
A 2-D measure of a quantity. The column is the area over which the quantity is measured.
enumeration Component
Projection of a vector along one of the base axes of a coordinate system.
enumeration Component.I
Projection of a vector along the first named axis of a coordinate system. Typically, the x-axis, but could be the R-axis for an RTN coordinate system.
enumeration Component.J
Projection of a vector along the second named axis of a coordinate system. Typically, the y-axis, but could be the T-axis for an RTN coordinate system.
enumeration Component.K
Projection of a vector along the third named axis of a coordinate system. Typically, the z-axis, but could be the N-axis for an RTN coordinate system.
enumeration Confidence
An expression of how certain that a quantity is valid or accurate.
enumeration Core
The central or main part of an object or calculated distribution. For example, the part of a distribution of particles at low energies that is a thermal (Maxwellian) population.
enumeration CrossSpectrum
The Fourier transform of the cross correlation of two physical or empirical observations.
enumeration Deviation
The difference between an observed value and the expected value of a quantity.
enumeration Differential
A measurement within a narrow range of energy and/or solid angle.
enumeration Direction
The spatial relation between an object and another object, the orientation of the object or the course along which the object points or moves.
enumeration Directional
A measurement within a narrow range of solid angle.
enumeration DirectionAngle
An enumeration list of angular measures for specifying the direction of an n-dimensional vector within the n-dimensional coordinate system in use or the angular deviation of an n-dimensional vector from an (n-1)-dimensional plane, depending on the application. [Note: DirectionAngle must be used with a sub enumeration term: DirectionAngle.AzimuthAngle; DirectionAngle.ElevationAngle; DirectionAngle.PolarAngle].
enumeration DirectionAngle.AzimuthAngle
The angle between the projection into the I-J plane of a position or measured vector and the I-axis of the coordinate system. Mathematically defined as arctan(J/I). This term could be also applied to angles measured in different planes, i.e., the IMF clock angle defined as arctan(|By|/Bz).
enumeration DirectionAngle.ElevationAngle
The angle between the position or measured vector and the I-J plane of the coordinate system. Mathematically defined as arctan(K/sqrt(I^2+J^2)).
enumeration DirectionAngle.PolarAngle
The angle between the position or measured vector and the k-axis of the coordinate system. Mathematically defined as arctan([sqrt(i^2+j^2)]/k). This term could be also applied to angles between the vector and other components, for example the IMF cone angle defined as arccos(B<sub>x</sub>/B<sub>t</sub>).
enumeration DirectionCosine
The cosine of the angle between two vectors usually between a vector and one of the basis axes defining a Cartesian coordinate system. Three angles and thus three direction cosines are required to define a vector direction in a 3-D Euclidean space.
enumeration DirectionCosine.I
Projection of a vector along the first named axis of a coordinate system. Typically, the x-axis, but could be the R-axis for an RTN coordinate system.
enumeration DirectionCosine.J
Projection of a vector along the second named axis of a coordinate system. Typically, the y-axis, but could be the T-axis for an RTN coordinate system.
enumeration DirectionCosine.K
Projection of a vector along the third named axis of a coordinate system. Typically, the z-axis, but could be the N-axis for an RTN coordinate system.
enumeration EncodedParameter
A variable that uses successive bits to encode, this is bitwise encode, a set of conditions by using a composited multi-bit numeric value. A common example is a bitwise encoded flag that denotes whether various possible errors that may affect a particular measurement. For example, a bit value equal to zero may indicate the absence of a particular error condition while a value equal to one would indicate the possibility that the associated datum should be ignored or used with caution due to the same error categorization.
enumeration FieldAligned
The component of a quantity which is oriented in the same direction of a field.
enumeration Fit
Values that make a model agree with the data.
enumeration Group
An assemblage of values that a certain relation or common characteristic.
enumeration Halo
The part of an object or distribution surrounding some central body or distribution. For example, the particles above the core energies that show enhancements above the thermal population. Typically, a "power law tail" shows a break from the core Maxwellian at a particular energy.
enumeration ImaginaryPart
Any number z can in general be represented by its complex form with z=a+ib where i, which is defined as the square root of -1, signifies the imaginary component of the number z. The coefficient b is called the imaginary part of the complex number z.
enumeration Incident
Direction-dependent property.
enumeration Integral
A flux measurement in a broad range of energy and solid angle.
enumeration Integral.Area
Integration over the extent of a planar region, or of the surface of a solid.
enumeration Integral.Bandwidth
Integration over the width a frequency band.
enumeration Integral.SolidAngle
Integration over the angle in 3-D space that an object subtends at a point.
enumeration Linear
Polarization where the E-field vector is confined to a given plane.
enumeration LineOfSight
The line of sight is the line that connects the observer with the observed object. This expression is often used with measurements of Doppler velocity and magnetic field in magnetograms, where only the component of the vector field directed along the line of sight is measured.
enumeration Magnitude
A measure of the strength of a vector quantity or length of its representational vector.
enumeration MassMixingRatio
The ratio of the mass of one atomic or compound species to the total mass of all species in a given volume.
enumeration Maximum
The largest value of a batch or sample or the upper bound of a probability distribution.
enumeration Median
The measure of central tendency of a set of n values computed by ordering the values and taking the value at position (n+1)/2 when n is odd or the arithmetic mean of the values at positions n/2 and (n/2)+1 when n is even.
enumeration Minimum
The smallest value of a batch or sample or the lower bound of a probability distribution.
enumeration MixingRatio
The ratio of the abundance of one atomic or compound species to the total abundance of all species in a given volume.
enumeration Moment
Parameters determined by integration over a distribution function convolved with a power of velocity.
enumeration Parallel
Having the same direction as a given direction.
enumeration Peak
The maximum value for the quantity in question, over a period of time which is usually equal to the cadence.
enumeration Perpendicular
At right angles to a given direction.
enumeration Perturbation
Variations in the state of a system.
enumeration Phase
A point or portion in a recurring series of changes.
enumeration PhaseAngle
Phase difference between two or more waves, normally expressed in degrees.
enumeration PowerSpectralDensity
The Power Spectral Density, PSD, is the measure of signal power content versus frequency, energy, wave number, etc. A PSD is typically used to characterize broadband random signals. The amplitude of the PSD is normalized by the spectral resolution employed to digitize the signal.
enumeration Projection
A measure of the length of a position or measured vector as projected into a plane of the coordinate system.
enumeration Projection.IJ
A measure of the length of a position or measured vector projected into the I-J (typically X-Y) plane of the coordinate system.
enumeration Projection.IK
A measure of the length of a position or measured vector projected into the I-K (typically X-Z) plane of the coordinate system.
enumeration Projection.JK
A measure of the length of a position or measured vector projected into the J-K (typically Y-Z) plane of the coordinate system.
enumeration Pseudo
Similar to or having the appearance of something else. Can be used to indicate an estimation or approximation of a particular quantity.
enumeration Ratio
The relative magnitudes of two quantities.
enumeration RealPart
Any number z can in general be represented by its complex form with z= a+ib where i, which is defined as the square root of -1, signifies the imaginary component of the number z. The coefficient a is called the real part of the complex number z.
enumeration Scalar
A quantity that is completely specified by its magnitude and has no direction.
enumeration Spectral
Characterized as a range or continuum of frequencies.
enumeration StandardDeviation
The square root of the average of the squares of deviations about the mean of a set of data. Standard deviation is a statistical measure of spread or variability.
enumeration StokesParameters
A set of four parameters (usually called I,Q, U and V) which describe the polarization state of an electromagnetic wave propagating through space.
enumeration Strahl
A distribution of particles concentrated in a narrow energy band. The band may be may be aligned with a secondary feature. For example, it may occur in a narrow cone aligned with the mean magnetic field direction.
enumeration Superhalo
The part of an object or distribution surrounding some central body or distribution evident in a second break in the distribution function (e.g., a different power law). It consists of a population with energies higher than that of coexisting halo population.
enumeration Symmetric
Equal distribution about one or more axes.
enumeration Tensor
A generalized linear quantity or geometrical entity that can be expressed as a multi-dimensional array relative to a choice of basis of the particular space on which it is defined.
enumeration Total
The summation of quantities over all possible species.
enumeration Trace
The sum of the elements on the main diagonal (the diagonal from the upper left to the lower right) of a square matrix.
enumeration Uncertainty
A statistically defined discrepancy between a measured quantity and the true value of that quantity that cannot be corrected by calculation or calibration.
enumeration Variance
A measure of dispersion of a set of data points around their mean value. The expectation value of the squared deviations from the mean.
enumeration Vector
A set of parameter values each along some independent variable (e.g., components of a field in three orthogonal spatial directions, atmospheric temperature values at several altitudes, or at a given latitude and longitude).
Source
<xsd:element name="Qualifier" type="spase:Qualifier" minOccurs="0" maxOccurs="unbounded"/>
Element spase:Parameter / spase:Support
Namespace http://www.spase-group.org/data/schema
Diagram
Diagramspase-2_7_1_xsd.tmp#Support_Qualifierspase-2_7_1_xsd.tmp#Support_SupportQuantityspase-2_7_1_xsd.tmp#Support
Type spase:Support
Properties
content complex
Model
Children spase:Qualifier, spase:SupportQuantity
Instance
<spase:Support xmlns:spase="http://www.spase-group.org/data/schema">
  <spase:Qualifier>{0,unbounded}</spase:Qualifier>
  <spase:SupportQuantity>{1,1}</spase:SupportQuantity>
</spase:Support>
Source
<xsd:element name="Support" type="spase:Support"/>
Element spase:Support / spase:Qualifier
Namespace http://www.spase-group.org/data/schema
Diagram
Diagramspase-2_7_1_xsd.tmp#Qualifier
Type spase:Qualifier
Properties
content simple
minOccurs 0
maxOccurs unbounded
Facets
enumeration Amplitude
The maximum extent of a vibration or oscillation, measured from equilibrium.
enumeration Anisotropy
Direction-dependent property.
enumeration Array
A sequence of values corresponding to the elements in a rectilinear, n-dimension matrix. Each value can be referenced by a unique index.
enumeration AutoSpectrum
The Fourier transform of the auto correlation function for physical or empirical observations, which describes the general dependence of the time series data values at one instant on the time series data values at another instant.
enumeration Average
The statistical mean equal to the sum of a set of values divided by the number of values in the set.
enumeration Characteristic
A quantity which can be easily identified and measured in a given environment.
enumeration Circular
Relative to polarization, right-handed circularly polarized light is defined such that the electric field is rotating clockwise as seen by an observer towards whom the wave is moving. Left-handed circularly polarized light is defined such that the electric field is rotating counterclockwise as seen by an observer towards whom the wave is moving. The polarization of magnetohydrodynamic waves is specified with respect to the ambient mean magnetic field. Right-handed polarized waves have a transverse electric field component which turns in a right-handed sense (that of the gyrating electrons) around the magnetic field.
enumeration Coherence
The coherence between two signals x(t) and y(t), C<sub>xy</sub>, is a real-valued function. The square of the coherence is defined by using: Cxy^2=|Gxy(f)|^2/Gxx(f)Gyy(f) where Gxy(f) is equal to the cross-spectral density between two time series denoted as x and y, respectively, and Gxx(f) and Gyy(f) are equal to the auto-spectral densities of the same two time series. Values of Cxy^2 always lie in the range between zero and one, 0<=Cxy^2<=1, in accordance with the Cauchy-Schwarz inequality.
enumeration Column
A 2-D measure of a quantity. The column is the area over which the quantity is measured.
enumeration Component
Projection of a vector along one of the base axes of a coordinate system.
enumeration Component.I
Projection of a vector along the first named axis of a coordinate system. Typically, the x-axis, but could be the R-axis for an RTN coordinate system.
enumeration Component.J
Projection of a vector along the second named axis of a coordinate system. Typically, the y-axis, but could be the T-axis for an RTN coordinate system.
enumeration Component.K
Projection of a vector along the third named axis of a coordinate system. Typically, the z-axis, but could be the N-axis for an RTN coordinate system.
enumeration Confidence
An expression of how certain that a quantity is valid or accurate.
enumeration Core
The central or main part of an object or calculated distribution. For example, the part of a distribution of particles at low energies that is a thermal (Maxwellian) population.
enumeration CrossSpectrum
The Fourier transform of the cross correlation of two physical or empirical observations.
enumeration Deviation
The difference between an observed value and the expected value of a quantity.
enumeration Differential
A measurement within a narrow range of energy and/or solid angle.
enumeration Direction
The spatial relation between an object and another object, the orientation of the object or the course along which the object points or moves.
enumeration Directional
A measurement within a narrow range of solid angle.
enumeration DirectionAngle
An enumeration list of angular measures for specifying the direction of an n-dimensional vector within the n-dimensional coordinate system in use or the angular deviation of an n-dimensional vector from an (n-1)-dimensional plane, depending on the application. [Note: DirectionAngle must be used with a sub enumeration term: DirectionAngle.AzimuthAngle; DirectionAngle.ElevationAngle; DirectionAngle.PolarAngle].
enumeration DirectionAngle.AzimuthAngle
The angle between the projection into the I-J plane of a position or measured vector and the I-axis of the coordinate system. Mathematically defined as arctan(J/I). This term could be also applied to angles measured in different planes, i.e., the IMF clock angle defined as arctan(|By|/Bz).
enumeration DirectionAngle.ElevationAngle
The angle between the position or measured vector and the I-J plane of the coordinate system. Mathematically defined as arctan(K/sqrt(I^2+J^2)).
enumeration DirectionAngle.PolarAngle
The angle between the position or measured vector and the k-axis of the coordinate system. Mathematically defined as arctan([sqrt(i^2+j^2)]/k). This term could be also applied to angles between the vector and other components, for example the IMF cone angle defined as arccos(B<sub>x</sub>/B<sub>t</sub>).
enumeration DirectionCosine
The cosine of the angle between two vectors usually between a vector and one of the basis axes defining a Cartesian coordinate system. Three angles and thus three direction cosines are required to define a vector direction in a 3-D Euclidean space.
enumeration DirectionCosine.I
Projection of a vector along the first named axis of a coordinate system. Typically, the x-axis, but could be the R-axis for an RTN coordinate system.
enumeration DirectionCosine.J
Projection of a vector along the second named axis of a coordinate system. Typically, the y-axis, but could be the T-axis for an RTN coordinate system.
enumeration DirectionCosine.K
Projection of a vector along the third named axis of a coordinate system. Typically, the z-axis, but could be the N-axis for an RTN coordinate system.
enumeration EncodedParameter
A variable that uses successive bits to encode, this is bitwise encode, a set of conditions by using a composited multi-bit numeric value. A common example is a bitwise encoded flag that denotes whether various possible errors that may affect a particular measurement. For example, a bit value equal to zero may indicate the absence of a particular error condition while a value equal to one would indicate the possibility that the associated datum should be ignored or used with caution due to the same error categorization.
enumeration FieldAligned
The component of a quantity which is oriented in the same direction of a field.
enumeration Fit
Values that make a model agree with the data.
enumeration Group
An assemblage of values that a certain relation or common characteristic.
enumeration Halo
The part of an object or distribution surrounding some central body or distribution. For example, the particles above the core energies that show enhancements above the thermal population. Typically, a "power law tail" shows a break from the core Maxwellian at a particular energy.
enumeration ImaginaryPart
Any number z can in general be represented by its complex form with z=a+ib where i, which is defined as the square root of -1, signifies the imaginary component of the number z. The coefficient b is called the imaginary part of the complex number z.
enumeration Incident
Direction-dependent property.
enumeration Integral
A flux measurement in a broad range of energy and solid angle.
enumeration Integral.Area
Integration over the extent of a planar region, or of the surface of a solid.
enumeration Integral.Bandwidth
Integration over the width a frequency band.
enumeration Integral.SolidAngle
Integration over the angle in 3-D space that an object subtends at a point.
enumeration Linear
Polarization where the E-field vector is confined to a given plane.
enumeration LineOfSight
The line of sight is the line that connects the observer with the observed object. This expression is often used with measurements of Doppler velocity and magnetic field in magnetograms, where only the component of the vector field directed along the line of sight is measured.
enumeration Magnitude
A measure of the strength of a vector quantity or length of its representational vector.
enumeration MassMixingRatio
The ratio of the mass of one atomic or compound species to the total mass of all species in a given volume.
enumeration Maximum
The largest value of a batch or sample or the upper bound of a probability distribution.
enumeration Median
The measure of central tendency of a set of n values computed by ordering the values and taking the value at position (n+1)/2 when n is odd or the arithmetic mean of the values at positions n/2 and (n/2)+1 when n is even.
enumeration Minimum
The smallest value of a batch or sample or the lower bound of a probability distribution.
enumeration MixingRatio
The ratio of the abundance of one atomic or compound species to the total abundance of all species in a given volume.
enumeration Moment
Parameters determined by integration over a distribution function convolved with a power of velocity.
enumeration Parallel
Having the same direction as a given direction.
enumeration Peak
The maximum value for the quantity in question, over a period of time which is usually equal to the cadence.
enumeration Perpendicular
At right angles to a given direction.
enumeration Perturbation
Variations in the state of a system.
enumeration Phase
A point or portion in a recurring series of changes.
enumeration PhaseAngle
Phase difference between two or more waves, normally expressed in degrees.
enumeration PowerSpectralDensity
The Power Spectral Density, PSD, is the measure of signal power content versus frequency, energy, wave number, etc. A PSD is typically used to characterize broadband random signals. The amplitude of the PSD is normalized by the spectral resolution employed to digitize the signal.
enumeration Projection
A measure of the length of a position or measured vector as projected into a plane of the coordinate system.
enumeration Projection.IJ
A measure of the length of a position or measured vector projected into the I-J (typically X-Y) plane of the coordinate system.
enumeration Projection.IK
A measure of the length of a position or measured vector projected into the I-K (typically X-Z) plane of the coordinate system.
enumeration Projection.JK
A measure of the length of a position or measured vector projected into the J-K (typically Y-Z) plane of the coordinate system.
enumeration Pseudo
Similar to or having the appearance of something else. Can be used to indicate an estimation or approximation of a particular quantity.
enumeration Ratio
The relative magnitudes of two quantities.
enumeration RealPart
Any number z can in general be represented by its complex form with z= a+ib where i, which is defined as the square root of -1, signifies the imaginary component of the number z. The coefficient a is called the real part of the complex number z.
enumeration Scalar
A quantity that is completely specified by its magnitude and has no direction.
enumeration Spectral
Characterized as a range or continuum of frequencies.
enumeration StandardDeviation
The square root of the average of the squares of deviations about the mean of a set of data. Standard deviation is a statistical measure of spread or variability.
enumeration StokesParameters
A set of four parameters (usually called I,Q, U and V) which describe the polarization state of an electromagnetic wave propagating through space.
enumeration Strahl
A distribution of particles concentrated in a narrow energy band. The band may be may be aligned with a secondary feature. For example, it may occur in a narrow cone aligned with the mean magnetic field direction.
enumeration Superhalo
The part of an object or distribution surrounding some central body or distribution evident in a second break in the distribution function (e.g., a different power law). It consists of a population with energies higher than that of coexisting halo population.
enumeration Symmetric
Equal distribution about one or more axes.
enumeration Tensor
A generalized linear quantity or geometrical entity that can be expressed as a multi-dimensional array relative to a choice of basis of the particular space on which it is defined.
enumeration Total
The summation of quantities over all possible species.
enumeration Trace
The sum of the elements on the main diagonal (the diagonal from the upper left to the lower right) of a square matrix.
enumeration Uncertainty
A statistically defined discrepancy between a measured quantity and the true value of that quantity that cannot be corrected by calculation or calibration.
enumeration Variance
A measure of dispersion of a set of data points around their mean value. The expectation value of the squared deviations from the mean.
enumeration Vector
A set of parameter values each along some independent variable (e.g., components of a field in three orthogonal spatial directions, atmospheric temperature values at several altitudes, or at a given latitude and longitude).
Source
<xsd:element name="Qualifier" type="spase:Qualifier" minOccurs="0" maxOccurs="unbounded"/>
Element spase:Support / spase:SupportQuantity
Namespace http://www.spase-group.org/data/schema
Diagram
Diagramspase-2_7_1_xsd.tmp#SupportQuantity
Type spase:SupportQuantity
Properties
content simple
minOccurs 1
maxOccurs 1
Facets
enumeration DataQuality
An ancillary parameter that denotes the standard or degree of accuracy, trustworthiness, or usefulness of another parameter.
enumeration Housekeeping
Parameters that indicate the status or health state of instruments or monitoring devices as measured in physical units such as that for current, voltage, or temperature. Housekeeping data can be analyzed to determine whether instruments are working correctly and the knowledge of their values may be used to avoid errors or even device failures.
enumeration InstrumentMode
An indication of a state (mode) in which the instrument is operating. How a mode influences the interpretation and representation of data is described in instrument related documentation.
enumeration Orientation
The specification of the directional alignment of an object or measurement in a reference coordinate system. The orientation such as a spacecraft spin axis attitude is usually expressed as one or more angles relative to the basis axes of some specified physical space usually together with the date/time of the observation.
enumeration Other
Not classified with more specific terms. The context of its usage may be described in related text.
enumeration Positional
The specification of the location of an object or measurement within a reference coordinate system. The position is usually expressed as a set of values corresponding to the location along a set of orthogonal axes together with the date/time of the observation.
enumeration Remark
A notice, comment, or observation.
enumeration RotationMatrix
A tensor that is used to perform vector data transformation from one coordinate system to another.
enumeration SpinPeriod
The time required for an object such as a spacecraft or planet to perform one full rotation in a given frame of reference.
enumeration SpinPhase
An angular based or normalized parameter that specifies the spin state of an object such as a spacecraft or planet in a specific coordinate system usually together with the date/time of the observation.
enumeration SpinRate
The angular rate of change of the spin angle of an object such as a spacecraft or planet.
enumeration Telemetry
Parameters that include full packets of data from monitoring devices or the memory addresses of datum within telemetry packets. The data comprising telemetry packets are typically expressed by using non-physical engineering units and may be used to express a variety of device operating conditions such as command acceptance/execution, housekeeping, event characterization, memory dumps, and science data. Telemetry packets may be raw or unpacked.
enumeration Temporal
Pertaining to time.
enumeration Velocity
Rate of change of position. Also used for the average velocity of a collection of particles, also referred to as bulk velocity.
enumeration WebResource
A Web page or file-based resource accessible by a URL.
enumeration WebService
A Web-based service that uses SOAP, WSDL or UDDI open standards.
Source
<xsd:element name="SupportQuantity" type="spase:SupportQuantity" minOccurs="1" maxOccurs="1"/>
Element spase:Parameter / spase:SpatialCoverage
Namespace http://www.spase-group.org/data/schema
Diagram
Diagramspase-2_7_1_xsd.tmp#SpatialCoverage_CoordinateSystemspase-2_7_1_xsd.tmp#SpatialCoverage_CenterLatitudespase-2_7_1_xsd.tmp#SpatialCoverage_NorthernmostLatitudespase-2_7_1_xsd.tmp#SpatialCoverage_SouthernmostLatitudespase-2_7_1_xsd.tmp#SpatialCoverage_CenterLongitudespase-2_7_1_xsd.tmp#SpatialCoverage_EasternmostLongitudespase-2_7_1_xsd.tmp#SpatialCoverage_WesternmostLongitudespase-2_7_1_xsd.tmp#SpatialCoverage_CenterElevationspase-2_7_1_xsd.tmp#SpatialCoverage_MinimumElevationspase-2_7_1_xsd.tmp#SpatialCoverage_MaximumElevationspase-2_7_1_xsd.tmp#SpatialCoverage_Acknowledgementspase-2_7_1_xsd.tmp#SpatialCoverage_Descriptionspase-2_7_1_xsd.tmp#SpatialCoverage
Type spase:SpatialCoverage
Properties
content complex
minOccurs 0
maxOccurs unbounded
Model
Children spase:Acknowledgement, spase:CenterElevation, spase:CenterLatitude, spase:CenterLongitude, spase:CoordinateSystem, spase:Description, spase:EasternmostLongitude, spase:MaximumElevation, spase:MinimumElevation, spase:NorthernmostLatitude, spase:SouthernmostLatitude, spase:WesternmostLongitude
Instance
<spase:SpatialCoverage xmlns:spase="http://www.spase-group.org/data/schema">
  <spase:CoordinateSystem>{1,1}</spase:CoordinateSystem>
  <spase:CenterLatitude>{0,1}</spase:CenterLatitude>
  <spase:NorthernmostLatitude>{0,1}</spase:NorthernmostLatitude>
  <spase:SouthernmostLatitude>{0,1}</spase:SouthernmostLatitude>
  <spase:CenterLongitude>{0,1}</spase:CenterLongitude>
  <spase:EasternmostLongitude>{0,1}</spase:EasternmostLongitude>
  <spase:WesternmostLongitude>{0,1}</spase:WesternmostLongitude>
  <spase:CenterElevation>{0,1}</spase:CenterElevation>
  <spase:MinimumElevation>{0,1}</spase:MinimumElevation>
  <spase:MaximumElevation>{0,1}</spase:MaximumElevation>
  <spase:Acknowledgement>{0,1}</spase:Acknowledgement>
  <spase:Description>{0,1}</spase:Description>
</spase:SpatialCoverage>
Source
<xsd:element name="SpatialCoverage" type="spase:SpatialCoverage" minOccurs="0" maxOccurs="unbounded"/>
Element spase:SpatialCoverage / spase:CoordinateSystem
Namespace http://www.spase-group.org/data/schema
Diagram
Diagramspase-2_7_1_xsd.tmp#CoordinateSystem_CoordinateRepresentationspase-2_7_1_xsd.tmp#CoordinateSystem_CoordinateSystemNamespase-2_7_1_xsd.tmp#CoordinateSystem
Type spase:CoordinateSystem
Properties
content complex
minOccurs 1
maxOccurs 1
Model
Children spase:CoordinateRepresentation, spase:CoordinateSystemName
Instance
<spase:CoordinateSystem xmlns:spase="http://www.spase-group.org/data/schema">
  <spase:CoordinateRepresentation>{1,1}</spase:CoordinateRepresentation>
  <spase:CoordinateSystemName>{1,1}</spase:CoordinateSystemName>
</spase:CoordinateSystem>
Source
<xsd:element name="CoordinateSystem" type="spase:CoordinateSystem" minOccurs="1" maxOccurs="1"/>
Element spase:SpatialCoverage / spase:CenterLatitude
Namespace http://www.spase-group.org/data/schema
Diagram
Diagramspase-2_7_1_xsd.tmp#CenterLatitude
Type spase:CenterLatitude
Properties
content simple
minOccurs 0
maxOccurs 1
Source
<xsd:element name="CenterLatitude" type="spase:CenterLatitude" minOccurs="0" maxOccurs="1"/>
Element spase:SpatialCoverage / spase:NorthernmostLatitude
Namespace http://www.spase-group.org/data/schema
Diagram
Diagramspase-2_7_1_xsd.tmp#NorthernmostLatitude
Type spase:NorthernmostLatitude
Properties
content simple
minOccurs 0
maxOccurs 1
Source
<xsd:element name="NorthernmostLatitude" type="spase:NorthernmostLatitude" minOccurs="0" maxOccurs="1"/>
Element spase:SpatialCoverage / spase:SouthernmostLatitude
Namespace http://www.spase-group.org/data/schema
Diagram
Diagramspase-2_7_1_xsd.tmp#SouthernmostLatitude
Type spase:SouthernmostLatitude
Properties
content simple
minOccurs 0
maxOccurs 1
Source
<xsd:element name="SouthernmostLatitude" type="spase:SouthernmostLatitude" minOccurs="0" maxOccurs="1"/>
Element spase:SpatialCoverage / spase:CenterLongitude
Namespace http://www.spase-group.org/data/schema
Diagram
Diagramspase-2_7_1_xsd.tmp#CenterLongitude
Type spase:CenterLongitude
Properties
content simple
minOccurs 0
maxOccurs 1
Source
<xsd:element name="CenterLongitude" type="spase:CenterLongitude" minOccurs="0" maxOccurs="1"/>
Element spase:SpatialCoverage / spase:EasternmostLongitude
Namespace http://www.spase-group.org/data/schema
Diagram
Diagramspase-2_7_1_xsd.tmp#EasternmostLongitude
Type spase:EasternmostLongitude
Properties
content simple
minOccurs 0
maxOccurs 1
Source
<xsd:element name="EasternmostLongitude" type="spase:EasternmostLongitude" minOccurs="0" maxOccurs="1"/>
Element spase:SpatialCoverage / spase:WesternmostLongitude
Namespace http://www.spase-group.org/data/schema
Diagram
Diagramspase-2_7_1_xsd.tmp#WesternmostLongitude
Type spase:WesternmostLongitude
Properties
content simple
minOccurs 0
maxOccurs 1
Source
<xsd:element name="WesternmostLongitude" type="spase:WesternmostLongitude" minOccurs="0" maxOccurs="1"/>
Element spase:SpatialCoverage / spase:CenterElevation
Namespace http://www.spase-group.org/data/schema
Diagram
Diagramspase-2_7_1_xsd.tmp#CenterElevation
Type spase:CenterElevation
Properties
content simple
minOccurs 0
maxOccurs 1
Source
<xsd:element name="CenterElevation" type="spase:CenterElevation" minOccurs="0" maxOccurs="1"/>
Element spase:SpatialCoverage / spase:MinimumElevation
Namespace http://www.spase-group.org/data/schema
Diagram
Diagramspase-2_7_1_xsd.tmp#MinimumElevation
Type spase:MinimumElevation
Properties
content simple
minOccurs 0
maxOccurs 1
Source
<xsd:element name="MinimumElevation" type="spase:MinimumElevation" minOccurs="0" maxOccurs="1"/>
Element spase:SpatialCoverage / spase:MaximumElevation
Namespace http://www.spase-group.org/data/schema
Diagram
Diagramspase-2_7_1_xsd.tmp#MaximumElevation
Type spase:MaximumElevation
Properties
content simple
minOccurs 0
maxOccurs 1
Source
<xsd:element name="MaximumElevation" type="spase:MaximumElevation" minOccurs="0" maxOccurs="1"/>
Element spase:SpatialCoverage / spase:Acknowledgement
Namespace http://www.spase-group.org/data/schema
Diagram
Diagramspase-2_7_1_xsd.tmp#Acknowledgement
Type spase:Acknowledgement
Properties
content simple
minOccurs 0
maxOccurs 1
Source
<xsd:element name="Acknowledgement" type="spase:Acknowledgement" minOccurs="0" maxOccurs="1"/>
Element spase:SpatialCoverage / spase:Description
Namespace http://www.spase-group.org/data/schema
Diagram
Diagramspase-2_7_1_xsd.tmp#Description
Type spase:Description
Properties
content simple
minOccurs 0
maxOccurs 1
Source
<xsd:element name="Description" type="spase:Description" minOccurs="0" maxOccurs="1"/>
Element spase:Catalog / spase:Extension
Namespace http://www.spase-group.org/data/schema
Diagram
Diagramspase-2_7_1_xsd.tmp#Extension_langspase-2_7_1_xsd.tmp#Extension
Type spase:Extension
Properties
content complex
minOccurs 0
maxOccurs unbounded
Model
ANY element from ANY namespace
Attributes
QName Type Default Use
lang xsd:string en optional
Source
<xsd:element name="Extension" type="spase:Extension" minOccurs="0" maxOccurs="unbounded"/>
Element spase:Spase / spase:DisplayData
Namespace http://www.spase-group.org/data/schema
Diagram
Diagramspase-2_7_1_xsd.tmp#DisplayData_ResourceIDspase-2_7_1_xsd.tmp#DisplayData_NamingAuthorityspase-2_7_1_xsd.tmp#DisplayData_ResourceTypespase-2_7_1_xsd.tmp#DisplayData_ResourceHeaderspase-2_7_1_xsd.tmp#DisplayData_AccessInformationspase-2_7_1_xsd.tmp#DisplayData_ProcessingLevelspase-2_7_1_xsd.tmp#DisplayData_ProviderNamespase-2_7_1_xsd.tmp#DisplayData_ProviderResourceNamespase-2_7_1_xsd.tmp#DisplayData_ProviderProcessingLevelspase-2_7_1_xsd.tmp#DisplayData_ProviderVersionspase-2_7_1_xsd.tmp#DisplayData_InstrumentIDspase-2_7_1_xsd.tmp#DisplayData_MeasurementTypespase-2_7_1_xsd.tmp#DisplayData_TemporalDescriptionspase-2_7_1_xsd.tmp#DisplayData_SpectralRangespase-2_7_1_xsd.tmp#DisplayData_DisplayCadencespase-2_7_1_xsd.tmp#DisplayData_ObservedRegionspase-2_7_1_xsd.tmp#DisplayData_SpatialCoveragespase-2_7_1_xsd.tmp#DisplayData_Caveatsspase-2_7_1_xsd.tmp#DisplayData_Keywordspase-2_7_1_xsd.tmp#DisplayData_InputResourceIDspase-2_7_1_xsd.tmp#DisplayData_Parameterspase-2_7_1_xsd.tmp#DisplayData_Extensionspase-2_7_1_xsd.tmp#DisplayData
Type spase:DisplayData
Properties
content complex
Model
Children spase:AccessInformation, spase:Caveats, spase:DisplayCadence, spase:Extension, spase:InputResourceID, spase:InstrumentID, spase:Keyword, spase:MeasurementType, spase:NamingAuthority, spase:ObservedRegion, spase:Parameter, spase:ProcessingLevel, spase:ProviderName, spase:ProviderProcessingLevel, spase:ProviderResourceName, spase:ProviderVersion, spase:ResourceHeader, spase:ResourceID, spase:ResourceType, spase:SpatialCoverage, spase:SpectralRange, spase:TemporalDescription
Instance
<spase:DisplayData xmlns:spase="http://www.spase-group.org/data/schema">
  <spase:ResourceID>{1,1}</spase:ResourceID>
  <spase:NamingAuthority>{0,1}</spase:NamingAuthority>
  <spase:ResourceType>{0,1}</spase:ResourceType>
  <spase:ResourceHeader>{1,1}</spase:ResourceHeader>
  <spase:AccessInformation>{1,unbounded}</spase:AccessInformation>
  <spase:ProcessingLevel>{0,1}</spase:ProcessingLevel>
  <spase:ProviderName>{0,1}</spase:ProviderName>
  <spase:ProviderResourceName>{0,1}</spase:ProviderResourceName>
  <spase:ProviderProcessingLevel>{0,1}</spase:ProviderProcessingLevel>
  <spase:ProviderVersion>{0,1}</spase:ProviderVersion>
  <spase:InstrumentID>{0,unbounded}</spase:InstrumentID>
  <spase:MeasurementType>{1,unbounded}</spase:MeasurementType>
  <spase:TemporalDescription>{0,1}</spase:TemporalDescription>
  <spase:SpectralRange>{0,unbounded}</spase:SpectralRange>
  <spase:DisplayCadence>{0,1}</spase:DisplayCadence>
  <spase:ObservedRegion>{0,unbounded}</spase:ObservedRegion>
  <spase:SpatialCoverage>{0,unbounded}</spase:SpatialCoverage>
  <spase:Caveats>{0,1}</spase:Caveats>
  <spase:Keyword>{0,unbounded}</spase:Keyword>
  <spase:InputResourceID>{0,unbounded}</spase:InputResourceID>
  <spase:Parameter>{0,unbounded}</spase:Parameter>
  <spase:Extension lang="en">{0,unbounded}</spase:Extension>
</spase:DisplayData>
Source
<xsd:element name="DisplayData" type="spase:DisplayData"/>
Element spase:DisplayData / spase:ResourceID
Namespace http://www.spase-group.org/data/schema
Diagram
Diagramspase-2_7_1_xsd.tmp#ResourceID
Type spase:ResourceID
Type hierarchy
Properties
content simple
minOccurs 1
maxOccurs 1
Facets
pattern [^:]+://[^/]+/.+
Source
<xsd:element name="ResourceID" type="spase:ResourceID" minOccurs="1" maxOccurs="1"/>
Element spase:DisplayData / spase:NamingAuthority
Namespace http://www.spase-group.org/data/schema
Diagram
Diagramspase-2_7_1_xsd.tmp#NamingAuthority
Type spase:NamingAuthority
Properties
content simple
minOccurs 0
maxOccurs 1
Source
<xsd:element name="NamingAuthority" type="spase:NamingAuthority" minOccurs="0" maxOccurs="1"/>
Element spase:DisplayData / spase:ResourceType
Namespace http://www.spase-group.org/data/schema
Diagram
Diagramspase-2_7_1_xsd.tmp#ResourceType
Type spase:ResourceType
Properties
content simple
minOccurs 0
maxOccurs 1
Facets
enumeration Annotation
Information which is explanatory or descriptive which is associated with another resource.
enumeration Catalog
A tabular listing of events or observational notes, especially those that have utility in aiding a user in locating data. Catalogs include lists of events, files in a product, and data availability. A Catalog resource is a type of "data product" which is a set of data that is uniformly processed and formatted, from one or more instruments, typically spanning the full duration of the observations of the relevant instrument(s). A data product may consist of a collection of granules of successive time spans, but may be a single high-level entity.
enumeration Collection
An aggregation of resources, which may encompass collections of one resource type as well as those of mixed types. A collection is described as a group. Its parts may also be separately described. An example is an experiment which uses the data from multiple instruments (or sensors). Another example is a research effort that uses a set of display images of the Sun and Energetic particle data from the corresponding times for the images, and FITS files of AIA images, etc. All the resources that are part of the research effort can be described as a Collection. Yet another example is a coordinated set of time series used for determining an index.
enumeration DisplayData
A graphical representation of data wherein the underlying numeric values are not (readily) accessible for analysis. Examples are line plots and spectrograms. A Display Data resource is a type of "data product" which is a set of data that is uniformly processed and formatted, from one or more instruments, typically spanning the full duration of the observations of the relevant instrument(s). A data product may consist of a collection of granules of successive time spans, but may be a single high-level entity.
enumeration DisplayOutput
A graphical representation of data wherein the underlying numeric values are not (readily) accessible for analysis. Examples are line plots and spectrograms. A Display Data resource is a type of "data product" which is a set of data that is uniformly processed and formatted, from one or more instruments, typically spanning the full duration of the observations of the relevant instrument(s). A data product may consist of a collection of granules of successive time spans, but may be a single high-level entity.
enumeration Document
A set of information designed and presented as an individual entity. A document may contain plain or formatted text, in-line graphics, sound, other multimedia data, or hypermedia references. A Document resource is intended for use on digital objects that have no other identifier (e.g., DOI or ISBN).
enumeration Granule
An accessible portion of another resource. A Granule may be composed of one or more physical pieces (files) which are considered inseparable. For example, a data storage format that maintains metadata and binary data in separate, but tightly coupled files. Granules should not be used to group files that have simple relationships or which are associated through a parent resource. For example, each file containing a time interval data for a Numerical Data resource would each be considered a Granule. The ParentID of a Granule resource must be a NumericalData resource. The attributes of a Granule supersede the corresponding attributes in the NumericalData resource.
enumeration Instrument
A device that makes measurements used to characterize a physical phenomenon, or a family of like devices.
enumeration Model
Attributes of a model.
enumeration ModelRun
Description of a model run, including the code ID, the run spatial and temporal description, and all the relevant inputs.
enumeration NumericalData
Data stored as numerical values in one or more specified formats. A Numerical Data resource is a type of "data product" which is a set of data that is uniformly processed and formatted, from one or more instruments, typically spanning the full duration of the observations of the relevant instrument(s). A data product may consist of Parameters stored in a collection of granules of successive time spans or a single data granule.
enumeration NumericalOutput
Data stored as numerical values in a specified format. A Numerical Data resource is a type of "data product" which is a set of data that is uniformly processed and formatted, from one or more instruments, typically spanning the full duration of the observations of the relevant instrument(s). A data product may consist of a collection of granules of successive time spans, but may be a single high-level entity.
enumeration Observatory
The host (spacecraft, network, facility) for instruments making observations, or a family of closely related hosts.
enumeration Person
An individual human being.
enumeration Registry
A location or facility where resources are cataloged.
enumeration Repository
A location or facility where resources are stored.
enumeration Service
A location or facility that can perform a well-defined task.
enumeration Software
An application which can be installed, built or readily used.
Source
<xsd:element name="ResourceType" type="spase:ResourceType" minOccurs="0" maxOccurs="1"/>
Element spase:DisplayData / spase:ResourceHeader
Namespace http://www.spase-group.org/data/schema
Diagram
Diagramspase-2_7_1_xsd.tmp#ResourceHeader_ResourceNamespase-2_7_1_xsd.tmp#ResourceHeader_AlternateNamespase-2_7_1_xsd.tmp#ResourceHeader_DOIspase-2_7_1_xsd.tmp#ResourceHeader_ReleaseDatespase-2_7_1_xsd.tmp#ResourceHeader_RevisionHistoryspase-2_7_1_xsd.tmp#ResourceHeader_ExpirationDatespase-2_7_1_xsd.tmp#ResourceHeader_Descriptionspase-2_7_1_xsd.tmp#ResourceHeader_Acknowledgementspase-2_7_1_xsd.tmp#ResourceHeader_PublicationInfospase-2_7_1_xsd.tmp#ResourceHeader_Fundingspase-2_7_1_xsd.tmp#ResourceHeader_Contactspase-2_7_1_xsd.tmp#ResourceHeader_InformationURLspase-2_7_1_xsd.tmp#ResourceHeader_Associationspase-2_7_1_xsd.tmp#ResourceHeader_PriorIDspase-2_7_1_xsd.tmp#ResourceHeader
Type spase:ResourceHeader
Properties
content complex
minOccurs 1
maxOccurs 1
Model
Children spase:Acknowledgement, spase:AlternateName, spase:Association, spase:Contact, spase:DOI, spase:Description, spase:ExpirationDate, spase:Funding, spase:InformationURL, spase:PriorID, spase:PublicationInfo, spase:ReleaseDate, spase:ResourceName, spase:RevisionHistory
Instance
<spase:ResourceHeader xmlns:spase="http://www.spase-group.org/data/schema">
  <spase:ResourceName>{1,1}</spase:ResourceName>
  <spase:AlternateName>{0,unbounded}</spase:AlternateName>
  <spase:DOI>{0,1}</spase:DOI>
  <spase:ReleaseDate>{1,1}</spase:ReleaseDate>
  <spase:RevisionHistory>{0,1}</spase:RevisionHistory>
  <spase:ExpirationDate>{0,1}</spase:ExpirationDate>
  <spase:Description>{1,1}</spase:Description>
  <spase:Acknowledgement>{0,1}</spase:Acknowledgement>
  <spase:PublicationInfo>{0,1}</spase:PublicationInfo>
  <spase:Funding>{0,unbounded}</spase:Funding>
  <spase:Contact>{1,unbounded}</spase:Contact>
  <spase:InformationURL>{0,unbounded}</spase:InformationURL>
  <spase:Association>{0,unbounded}</spase:Association>
  <spase:PriorID>{0,unbounded}</spase:PriorID>
</spase:ResourceHeader>
Source
<xsd:element name="ResourceHeader" type="spase:ResourceHeader" minOccurs="1" maxOccurs="1"/>
Element spase:DisplayData / spase:AccessInformation
Namespace http://www.spase-group.org/data/schema
Diagram
Diagramspase-2_7_1_xsd.tmp#AccessInformation_RepositoryIDspase-2_7_1_xsd.tmp#AccessInformation_Availabilityspase-2_7_1_xsd.tmp#AccessInformation_AccessRightsspase-2_7_1_xsd.tmp#AccessInformation_RightsListspase-2_7_1_xsd.tmp#AccessInformation_AccessURLspase-2_7_1_xsd.tmp#AccessInformation_Formatspase-2_7_1_xsd.tmp#AccessInformation_Encodingspase-2_7_1_xsd.tmp#AccessInformation_AccessDirectoryTemplatespase-2_7_1_xsd.tmp#AccessInformation_AccessFilenameTemplatespase-2_7_1_xsd.tmp#AccessInformation_DataExtentspase-2_7_1_xsd.tmp#AccessInformation_Acknowledgementspase-2_7_1_xsd.tmp#AccessInformation
Type spase:AccessInformation
Properties
content complex
minOccurs 1
maxOccurs unbounded
Model
Children spase:AccessDirectoryTemplate, spase:AccessFilenameTemplate, spase:AccessRights, spase:AccessURL, spase:Acknowledgement, spase:Availability, spase:DataExtent, spase:Encoding, spase:Format, spase:RepositoryID, spase:RightsList
Instance
<spase:AccessInformation xmlns:spase="http://www.spase-group.org/data/schema">
  <spase:RepositoryID>{1,1}</spase:RepositoryID>
  <spase:Availability>{0,1}</spase:Availability>
  <spase:AccessRights>{0,1}</spase:AccessRights>
  <spase:RightsList>{0,1}</spase:RightsList>
  <spase:AccessURL>{1,unbounded}</spase:AccessURL>
  <spase:Format>{1,unbounded}</spase:Format>
  <spase:Encoding>{0,1}</spase:Encoding>
  <spase:AccessDirectoryTemplate>{0,1}</spase:AccessDirectoryTemplate>
  <spase:AccessFilenameTemplate>{0,1}</spase:AccessFilenameTemplate>
  <spase:DataExtent>{0,1}</spase:DataExtent>
  <spase:Acknowledgement>{0,1}</spase:Acknowledgement>
</spase:AccessInformation>
Source
<xsd:element name="AccessInformation" type="spase:AccessInformation" minOccurs="1" maxOccurs="unbounded"/>
Element spase:DisplayData / spase:ProcessingLevel
Namespace http://www.spase-group.org/data/schema
Diagram
Diagramspase-2_7_1_xsd.tmp#ProcessingLevel
Type spase:ProcessingLevel
Properties
content simple
minOccurs 0
maxOccurs 1
Facets
enumeration Calibrated
Data wherein sensor outputs have been convolved with instrument response function, often irreversibly, to yield data in physical units. Similar to NASA Level 2.
enumeration Raw
Data in its original state with no processing to account for calibration. Similar to NASA Level 0.
enumeration Uncalibrated
Duplicate data are removed from the data stream and data are time ordered. Values are not adjusted for any potential biases or external factors. Similar to NASA Level 1.
enumeration ValueAdded
Calibrated data that has been mapped on uniform space-time grid scales with gaps, flags and out-of-range values replaced with appropriate values. Similar to NASA Level 3.
Source
<xsd:element name="ProcessingLevel" type="spase:ProcessingLevel" minOccurs="0" maxOccurs="1"/>
Element spase:DisplayData / spase:ProviderName
Namespace http://www.spase-group.org/data/schema
Diagram
Diagramspase-2_7_1_xsd.tmp#ProviderName
Type spase:ProviderName
Properties
content simple
minOccurs 0
maxOccurs 1
Source
<xsd:element name="ProviderName" type="spase:ProviderName" minOccurs="0" maxOccurs="1"/>
Element spase:DisplayData / spase:ProviderResourceName
Namespace http://www.spase-group.org/data/schema
Diagram
Diagramspase-2_7_1_xsd.tmp#ProviderResourceName
Type spase:ProviderResourceName
Properties
content simple
minOccurs 0
maxOccurs 1
Source
<xsd:element name="ProviderResourceName" type="spase:ProviderResourceName" minOccurs="0" maxOccurs="1"/>
Element spase:DisplayData / spase:ProviderProcessingLevel
Namespace http://www.spase-group.org/data/schema
Diagram
Diagramspase-2_7_1_xsd.tmp#ProviderProcessingLevel
Type spase:ProviderProcessingLevel
Properties
content simple
minOccurs 0
maxOccurs 1
Source
<xsd:element name="ProviderProcessingLevel" type="spase:ProviderProcessingLevel" minOccurs="0" maxOccurs="1"/>
Element spase:DisplayData / spase:ProviderVersion
Namespace http://www.spase-group.org/data/schema
Diagram
Diagramspase-2_7_1_xsd.tmp#ProviderVersion
Type spase:ProviderVersion
Properties
content simple
minOccurs 0
maxOccurs 1
Source
<xsd:element name="ProviderVersion" type="spase:ProviderVersion" minOccurs="0" maxOccurs="1"/>
Element spase:DisplayData / spase:InstrumentID
Namespace http://www.spase-group.org/data/schema
Diagram
Diagramspase-2_7_1_xsd.tmp#InstrumentID
Type spase:InstrumentID
Type hierarchy
Properties
content simple
minOccurs 0
maxOccurs unbounded
Facets
pattern [^:]+://[^/]+/.+
Source
<xsd:element name="InstrumentID" type="spase:InstrumentID" minOccurs="0" maxOccurs="unbounded"/>
Element spase:DisplayData / spase:MeasurementType
Namespace http://www.spase-group.org/data/schema
Diagram
Diagramspase-2_7_1_xsd.tmp#MeasurementType
Type spase:MeasurementType
Properties
content simple
minOccurs 1
maxOccurs unbounded
Facets
enumeration ActivityIndex
An indication, derived from one or more measurements, of the level of activity of an object or region, such as sunspot number, F10.7 flux, Dst, or the Polar Cap Indices.
enumeration Dopplergram
A map or image depicting the spatial distribution of line-of-sight velocities of the observed object.
enumeration Dust
Free microscopic particles of solid material.
enumeration ElectricField
A region of space around a charged particle, or between two voltages within which a force is exerted on charged objects in its vicinity. An electric field is the electric force per unit charge.
enumeration EnergeticParticles
Pieces of matter that are moving very fast. Energetic particles include protons, electrons, neutrons, neutrinos, the nuclei of atoms, and other sub-atomic particles.
enumeration Ephemeris
The spatial coordinates of a body as a function of time. When used as an Instrument Type it represents the process or methods used to generate spatial coordinates.
enumeration ImageIntensity
Measurements of the 2-D distribution of the intensity of photons from some region or object such as the Sun or the polar auroral regions, can be in any wavelength band, and polarized, etc.
enumeration InstrumentStatus
A quantity directly related to the operation or function of an instrument.
enumeration IonComposition
In situ measurements of the relative flux or density of electrically charged particles in the space environment. May give simple fluxes, but full distribution functions are sometimes measured.
enumeration Irradiance
A radiometric term for the power of electromagnetic radiation at a surface, per unit area. Irradiance is used when the electromagnetic radiation is incident on the surface. Irradiance data may be reported in any units (i.e., counts/s) due to, for example, being at a particular wavelength, or to being a not fully calibrated relative measurement.
enumeration MagneticField
A region of space near a magnetized body where magnetic forces can be detected (as measured by methods such as Zeeman splitting, etc.).
enumeration Magnetogram
Measurements of the vector or line-of-sight magnetic field determined from remote sensing measurements of the detailed structure of spectral lines, including their splitting and polarization.
enumeration NeutralAtomImages
Measurements of neutral atom fluxes as a function of look direction often related to remote energetic charged particles that lose their charge through charge-exchange and then reach the detector on a line-of-sight trajectory.
enumeration NeutralGas
Measurements of neutral atomic and molecular components of a gas.
enumeration Profile
Measurements of a quantity as a function of height above an object such as the limb of a body.
enumeration Radiance
A radiometric measurement that describes the amount of electromagnetic radiation that passes through or is emitted from a particular area, and falls within a given solid angle in a specified direction. They are used to characterize both emission from diffuse sources and reflection from diffuse surfaces.
enumeration Spectrum
The distribution of a characteristic of a physical system or phenomenon, such as the energy emitted by a radiant source, arranged in the order of wavelengths.
enumeration SPICE
SPICE is an ancillary information system that provides scientists and engineers the capability to include space geometry and event data into mission design, science observation planning, and science data analysis software. The staff of the NASA Navigation and Ancillary Information Facility, NAIF, which is located at JPL provides SPICE support for planetary, heliophysics, and Earth science missions, see https://naif.jpl.nasa.gov/naif/index.html. This SPICE has been adapted from text on NAF hosted web pages.
enumeration ThermalPlasma
Measurements of the plasma in the energy regime where the most of the plasma occurs. May be the basic fluxes in the form of distribution functions or the derived bulk parameters (density, flow velocity, etc.).
enumeration Waves
Data resulting from observations of wave experiments and natural wave phenomena. Wave experiments are typically active and natural wave phenomena are passive. Examples of wave experiments include coherent/incoherent scatter radars, radio soundings, VLF propagation studies, ionospheric scintillation of beacon satellite signals, etc. Examples of natural wave phenomena include micropulsations, mesospheric gravity waves, auroral/plasmaspheric hiss, Langmuir waves, AKR, Jovian decametric radiation, solar radio bursts, etc.
enumeration Waves.Active
Exerting an influence or producing a change or effect. An active measurement is one which produces a transmission or excitation as a part of the measurement cycle.
enumeration Waves.Passive
Movement or effect produced by outside influence. A passive measurement is one which does not produce a transmission or excitation as a part of the measurement cycle.
Source
<xsd:element name="MeasurementType" type="spase:MeasurementType" minOccurs="1" maxOccurs="unbounded"/>
Element spase:DisplayData / spase:TemporalDescription
Namespace http://www.spase-group.org/data/schema
Diagram
Diagramspase-2_7_1_xsd.tmp#TemporalDescription_TimeSpanspase-2_7_1_xsd.tmp#TemporalDescription_Cadencespase-2_7_1_xsd.tmp#TemporalDescription_CadenceMinspase-2_7_1_xsd.tmp#TemporalDescription_CadenceMaxspase-2_7_1_xsd.tmp#TemporalDescription_Exposurespase-2_7_1_xsd.tmp#TemporalDescription_ExposureMinspase-2_7_1_xsd.tmp#TemporalDescription_ExposureMaxspase-2_7_1_xsd.tmp#TemporalDescription
Type spase:TemporalDescription
Properties
content complex
minOccurs 0
maxOccurs 1
Model
Children spase:Cadence, spase:CadenceMax, spase:CadenceMin, spase:Exposure, spase:ExposureMax, spase:ExposureMin, spase:TimeSpan
Instance
<spase:TemporalDescription xmlns:spase="http://www.spase-group.org/data/schema">
  <spase:TimeSpan>{1,1}</spase:TimeSpan>
  <spase:Cadence>{0,1}</spase:Cadence>
  <spase:CadenceMin>{0,1}</spase:CadenceMin>
  <spase:CadenceMax>{0,1}</spase:CadenceMax>
  <spase:Exposure>{0,1}</spase:Exposure>
  <spase:ExposureMin>{0,1}</spase:ExposureMin>
  <spase:ExposureMax>{0,1}</spase:ExposureMax>
</spase:TemporalDescription>
Source
<xsd:element name="TemporalDescription" type="spase:TemporalDescription" minOccurs="0" maxOccurs="1"/>
Element spase:TemporalDescription / spase:TimeSpan
Namespace http://www.spase-group.org/data/schema
Diagram
Diagramspase-2_7_1_xsd.tmp#TimeSpan_StartDatespase-2_7_1_xsd.tmp#TimeSpan_StopDatespase-2_7_1_xsd.tmp#TimeSpan_RelativeStopDatespase-2_7_1_xsd.tmp#TimeSpan_Notespase-2_7_1_xsd.tmp#TimeSpan
Type spase:TimeSpan
Properties
content complex
minOccurs 1
maxOccurs 1
Model
Children spase:Note, spase:RelativeStopDate, spase:StartDate, spase:StopDate
Instance
<spase:TimeSpan xmlns:spase="http://www.spase-group.org/data/schema">
  <spase:StartDate>{1,1}</spase:StartDate>
  <spase:StopDate>{1,1}</spase:StopDate>
  <spase:RelativeStopDate>{1,1}</spase:RelativeStopDate>
  <spase:Note>{0,unbounded}</spase:Note>
</spase:TimeSpan>
Source
<xsd:element name="TimeSpan" type="spase:TimeSpan" minOccurs="1" maxOccurs="1"/>
Element spase:TemporalDescription / spase:Cadence
Namespace http://www.spase-group.org/data/schema
Diagram
Diagramspase-2_7_1_xsd.tmp#Cadence
Type spase:Cadence
Properties
content simple
minOccurs 0
maxOccurs 1
Source
<xsd:element name="Cadence" type="spase:Cadence" minOccurs="0" maxOccurs="1"/>
Element spase:TemporalDescription / spase:CadenceMin
Namespace http://www.spase-group.org/data/schema
Diagram
Diagramspase-2_7_1_xsd.tmp#CadenceMin
Type spase:CadenceMin
Properties
content simple
minOccurs 0
maxOccurs 1
Source
<xsd:element name="CadenceMin" type="spase:CadenceMin" minOccurs="0" maxOccurs="1"/>
Element spase:TemporalDescription / spase:CadenceMax
Namespace http://www.spase-group.org/data/schema
Diagram
Diagramspase-2_7_1_xsd.tmp#CadenceMax
Type spase:CadenceMax
Properties
content simple
minOccurs 0
maxOccurs 1
Source
<xsd:element name="CadenceMax" type="spase:CadenceMax" minOccurs="0" maxOccurs="1"/>
Element spase:TemporalDescription / spase:Exposure
Namespace http://www.spase-group.org/data/schema
Diagram
Diagramspase-2_7_1_xsd.tmp#Exposure
Type spase:Exposure
Properties
content simple
minOccurs 0
maxOccurs 1
Source
<xsd:element name="Exposure" type="spase:Exposure" minOccurs="0" maxOccurs="1"/>
Element spase:TemporalDescription / spase:ExposureMin
Namespace http://www.spase-group.org/data/schema
Diagram
Diagramspase-2_7_1_xsd.tmp#ExposureMin
Type spase:ExposureMin
Properties
content simple
minOccurs 0
maxOccurs 1
Source
<xsd:element name="ExposureMin" type="spase:ExposureMin" minOccurs="0" maxOccurs="1"/>
Element spase:TemporalDescription / spase:ExposureMax
Namespace http://www.spase-group.org/data/schema
Diagram
Diagramspase-2_7_1_xsd.tmp#ExposureMax
Type spase:ExposureMax
Properties
content simple
minOccurs 0
maxOccurs 1
Source
<xsd:element name="ExposureMax" type="spase:ExposureMax" minOccurs="0" maxOccurs="1"/>
Element spase:DisplayData / spase:SpectralRange
Namespace http://www.spase-group.org/data/schema
Diagram
Diagramspase-2_7_1_xsd.tmp#SpectralRange
Type spase:SpectralRange
Properties
content simple
minOccurs 0
maxOccurs unbounded
Facets
enumeration CaK
A spectrum with a wavelength of range centered near 393.5 nm. VSO nickname: Ca-K image with range of 391.9 nm to 395.2 nm.
enumeration ExtremeUltraviolet
A spectrum with a wavelength range of 10 nm to 125 nm. VSO nickname: EUV image with a range of 10 nm to 125 nm.
enumeration FarUltraviolet
A spectrum with a wavelength range of 122 nm to 200 nm. VSO nickname: FUV image with a range of 122 nm to 200 nm.
enumeration GammaRays
Photons with a wavelength range: 0.00001 nm to 0.001 nm.
enumeration Halpha
A spectrum with a wavelength range centered at 656.3 nm. VSO nickname: H-alpha image with a spectrum range of 655.8 nm to 656.8 nm.
enumeration HardXRays
Photons with a wavelength range: 0.001 nm to 0.1 nm and an energy range of 12 keV to 120 keV.
enumeration He10830
A spectrum with a wavelength range centered at 1082.9 nm. VSO nickname: an He 10830 image with a range of 1082.5 nm to 1083.3 nm.
enumeration He304
A spectrum centered around the resonance line of ionized helium at 304 Angstrom (30.4 nm).
enumeration Infrared
Photons with a wavelength range: 760 nm to 10^6 nm.
enumeration K7699
A spectrum with a wavelength range centered at 769.9 nm. VSO nickname: K-7699 dopplergram with a range of 769.8 nm to 770.0 nm.
enumeration LBHBand
Lyman-Birge-Hopfield band in the far ultraviolet range with wavelength range of 140 nm to 170 nm.
enumeration Microwave
Photons with a wavelength range: 10^6 nm to 1.5*10^7 nm.
enumeration NaD
A spectrum with a wavelength range of centered at 589.3 nm. VSO nickname: Na-D image with a range of 588.8 nm to 589.8 nm.
enumeration Ni6768
A spectrum with a wavelength range centered at 676.8 nm. VSO nickname: Ni-6768 dopplergram with a range of 676.7 nm to 676.9 nm.
enumeration Optical
Photons with a wavelength range: 380 nm to 760 nm.
enumeration RadioFrequency
Photons with a wavelength range: 10^5 nm to 10^11 nm.
enumeration SoftXRays
X-Rays with an energy range of 0.12 keV to 12 keV.
enumeration Ultraviolet
Photons with a wavelength range: 10 nm to 400 nm.
enumeration WhiteLight
Photons with a wavelength in the visible range for humans.
enumeration XRays
Photons with a wavelength range: 0.001 nm to 10 nm.
Source
<xsd:element name="SpectralRange" type="spase:SpectralRange" minOccurs="0" maxOccurs="unbounded"/>
Element spase:DisplayData / spase:DisplayCadence
Namespace http://www.spase-group.org/data/schema
Diagram
Diagramspase-2_7_1_xsd.tmp#DisplayCadence
Type spase:DisplayCadence
Properties
content simple
minOccurs 0
maxOccurs 1
Source
<xsd:element name="DisplayCadence" type="spase:DisplayCadence" minOccurs="0" maxOccurs="1"/>
Element spase:DisplayData / spase:ObservedRegion
Namespace http://www.spase-group.org/data/schema
Diagram
Diagramspase-2_7_1_xsd.tmp#Region
Type spase:Region
Properties
content simple
minOccurs 0
maxOccurs unbounded
Facets
enumeration Asteroid
A small extraterrestrial body consisting mostly of rock and metal that is in orbit around the Sun.
enumeration Comet
A relatively small extraterrestrial body consisting of a frozen mass that travels around the Sun in a highly elliptical orbit.
enumeration Comet.1PHalley
1P/Halley, is a short-period comet visible from Earth every 75 to 79 years. The comet was visited by the Halley Armada comprised of the ESA Giotto, Japanese Suisei and Sekigake, and Soviet Union Vega 1 and Vega 2 spacecraft in 1986.
enumeration Comet.26PGriggSkjellerup
26P/Grigg-Skjellerup is a periodic comet. It was visited by the ESA Giotto spacecraft in July 1992.
enumeration Comet.67PChuryumovGerasimenko
67P/Churyumov-Gerasimenko is a Jupiter-family comet originally from the Kuiper belt. The ESA Rosetta spacecraft rendezvoused with Comet 67P on August 6, 2014 and then orbited the comet from September 10, 2014 to September 30, 2016. Philae, a lander carried by Rosetta, touched down on the comet surface on November 12, 2014.
enumeration Earth
The third planet from the Sun in our solar system.
enumeration Earth.Magnetosheath
The region between the bow shock and the magnetopause, characterized by very turbulent plasma.
enumeration Earth.Magnetosphere
The region of space above the atmosphere or surface of the planet and bounded by the magnetopause that is under the direct influence of the magnetic field of a planetary body.
enumeration Earth.Magnetosphere.Magnetotail
The region of space within the magnetosphere of a magnetized planetary body where the nightside magnetic field is stretched out in the anti-stellar direction by stellar wind interaction into a windsock-like shape. For Earth, solar wind-magnetosphere interaction produces a magnetotail that extends tailward from a distance of about 10 R<sub>E</sub> on the nightside to downstream distances beyond 1000 R<sub>E</sub>.
enumeration Earth.Magnetosphere.Main
The region of the magnetosphere where the magnetic field lines are closed, but does not include the gaseous region gravitationally bound to the body.
enumeration Earth.Magnetosphere.Plasmasphere
A region of the magnetosphere consisting of low energy (cool) plasma. It is located above the ionosphere. The outer boundary of the plasmasphere is known as the plasmapause, which is defined by an order of magnitude drop in plasma density.
enumeration Earth.Magnetosphere.Polar
The region near the pole of a body. For a magnetosphere the polar region is the area where magnetic field lines are open and includes the auroral zone.
enumeration Earth.Magnetosphere.RadiationBelt
The region within a magnetosphere where high-energy particles could potentially be trapped in a magnetic field.
enumeration Earth.Magnetosphere.RingCurrent
One of the major current systems confined within planetary magnetospheres. The ring current circles in the magnetic equatorial plane of magnetospheres. It is generated by the longitudinal drift of energetic charged particles trapped on inner, dipole-like magnetospheric field lines. At the Earth, the ring current is carried by 10 keV to 200 keV charged particles typically located at L-shells between 3 and 6. The ring current is also the primary driver of the Sym H and Dst Indices of magnetic storm activity at the Earth.
enumeration Earth.Moon
The only natural satellite of the Earth.
enumeration Earth.NearSurface
The gaseous and possibly ionized environment of a body extending from the surface to some specified altitude. For the Earth, this altitude is 2000 km.
enumeration Earth.NearSurface.Atmosphere
The neutral gases surrounding a body that extends from the surface and is bound to the body by virtue of the gravitational attraction.
enumeration Earth.NearSurface.AuroralRegion
The region in the atmospheric where electrically-charged particles bombarding the upper atmosphere of a planet in the presence of a magnetic field produce an optical phenomenon.
enumeration Earth.NearSurface.EquatorialRegion
A region centered on the equator and limited in latitude by approximately 23 deg north and south of the equator.
enumeration Earth.NearSurface.Ionosphere
The charged or ionized gases surrounding a body that are nominally bound to the body by virtue of the gravitational attraction.
enumeration Earth.NearSurface.Ionosphere.DRegion
The layer of the ionosphere that exists approximately 50 km to 95 km above the surface of the Earth. One of several layers in the ionosphere.
enumeration Earth.NearSurface.Ionosphere.ERegion
A layer of ionized gas occurring at 90 km to 150 km above the ground. One of several layers in the ionosphere. Also called the Kennelly-Heaviside layer.
enumeration Earth.NearSurface.Ionosphere.FRegion
A layer that contains ionized gases at a height of around 150-800 km above sea level, placing it in the thermosphere. the F region has the highest concentration of free electrons and ions anywhere in the atmosphere. It may be thought of as comprising two layers, the F1 layer and F2 layer. One of several layers in the ionosphere. Also known as the Appleton layer.
enumeration Earth.NearSurface.Ionosphere.Topside
The region at the upper most areas of the ionosphere.
enumeration Earth.NearSurface.Mesosphere
The layer of the atmosphere that extends from the Stratosphere to a range of 80 km to 85 km, temperature decreasing with height.
enumeration Earth.NearSurface.MidLatitudeRegion
When considering the case of the Earth, the mid-latitude region typically refers to two latitudinal bands, one in the northern hemisphere and the other in the southern hemisphere extending from about 23 deg to 50 deg. The concept of mid-latitude regions does not apply to all bodies in the solar system and different latitudinal ranges would apply for each body case by case. The mid-latitude regions may be defined by using either planetographic or magnetic coordinates if the magnetic dipole is closely aligned with the spin axis of a magnetized body. Ground magnetometers located at mid-latitude on the Earth are well positioned to measure magnetic storm-time ring current variations.
enumeration Earth.NearSurface.Plasmasphere
A region of the magnetosphere consisting of low energy (cool) plasma. It is located above the ionosphere. The outer boundary of the plasmasphere is known as the plasmapause, which is defined by an order of magnitude drop in plasma density.
enumeration Earth.NearSurface.PolarCap
The areas of the globe surrounding the poles and consisting of the region north of 60 deg north latitude and the region south of 60 deg south latitude.
enumeration Earth.NearSurface.SouthAtlanticAnomalyRegion
The region where the inner Van Allen radiation belt makes its closest approach to the surface of the Earth. The result is that, for a given altitude, the radiation intensity is higher over this region than elsewhere.
enumeration Earth.NearSurface.Stratosphere
The layer of the atmosphere that extends from the troposphere to about 30 km, temperature increases with height. The stratosphere contains the ozone layer.
enumeration Earth.NearSurface.SubAuroralRegion
When considering the case of the Earth, the sub-auroral region typically refers to two latitudinal bands, one in the northern hemisphere and the other in the southern hemisphere extending from about 50 deg to low 60 deg latitude. The concept sub-auroral regions does not apply to all bodies in the solar system and different latitudinal ranges would apply for each body case by case. The sub-auroral regions may be defined by using either planetographic or magnetic coordinates if the magnetic dipole is closely aligned with the spin axis of a magnetized body. Ground magnetometers located at sub-auroral latitudes on the Earth measure a mixture of activity driven by auroral zone currents and the ring current.
enumeration Earth.NearSurface.Thermosphere
The layer of the atmosphere that extends from the Mesosphere to 640+ km, temperature increasing with height.
enumeration Earth.NearSurface.Troposphere
The lowest layer of the atmosphere which begins at the surface and extends to between 7 km (4.4 mi) at the poles and 17 km (10.6 mi) at the equator, with some variation due to weather factors.
enumeration Earth.Surface
The outermost area of a solid object.
enumeration Heliosphere
The solar atmosphere extending roughly from the outer corona to the edge of the solar plasma at the heliopause separating primarily solar plasma from interstellar plasma.
enumeration Heliosphere.Heliosheath
The region extending radially outward from the heliospheric termination shock and in which the decelerated solar wind plasma is still significant.
enumeration Heliosphere.Inner
The region of the heliosphere extending radially outward from the solar coronal base to just inside 1 AU.
enumeration Heliosphere.NearEarth
The heliospheric region near the Earth which extends to and includes the area near the L1 and L2 Lagrange point.
enumeration Heliosphere.Outer
The region of the heliosphere extending radially outward from just outside 1 AU to the heliospheric termination shock.
enumeration Heliosphere.Remote1AU
A roughly toroidal region that includes the orbit of the Earth, but exclusive of the region near the Earth.
enumeration Interstellar
The region between stars outside of any stellar heliopause.
enumeration Jupiter
The fifth planet from the Sun in our solar system.
enumeration Jupiter.Amalthea
The fifth largest moon of Jupiter.
enumeration Jupiter.Callisto
A second largest moon of Jupiter and the third largest moon in the solar system.
enumeration Jupiter.Europa
The sixth closest round moon of Jupiter.
enumeration Jupiter.Ganymede
The biggest moon of Jupiter and in the solar system.
enumeration Jupiter.Io
The innermost of the four round moons of the planet Jupiter.
enumeration Jupiter.Magnetosphere
The region of space above the atmosphere or surface of the planet and bounded by the magnetopause that is under the direct influence of the magnetic field of a planetary body.
enumeration Jupiter.Magnetosphere.Magnetotail
The region of space within the magnetosphere of a magnetized planetary body where the nightside magnetic field is stretched out in the anti-stellar direction by stellar wind interaction into a windsock-like shape. For Earth, solar wind-magnetosphere interaction produces a magnetotail that extends tailward from a distance of about 10 R<sub>E</sub> on the nightside to downstream distances beyond 1000 R<sub>E</sub>.
enumeration Jupiter.Magnetosphere.Main
The region of the magnetosphere where the magnetic field lines are closed, but does not include the gaseous region gravitationally bound to the body.
enumeration Jupiter.Magnetosphere.Plasmasphere
A region of the magnetosphere consisting of low energy (cool) plasma. It is located above the ionosphere. The outer boundary of the plasmasphere is known as the plasmapause, which is defined by an order of magnitude drop in plasma density.
enumeration Jupiter.Magnetosphere.Polar
The region near the pole of a body. For a magnetosphere the polar region is the area where magnetic field lines are open and includes the auroral zone.
enumeration Jupiter.Magnetosphere.RadiationBelt
The region within a magnetosphere where high-energy particles could potentially be trapped in a magnetic field.
enumeration Jupiter.Magnetosphere.RingCurrent
One of the major current systems confined within planetary magnetospheres. The ring current circles in the magnetic equatorial plane of magnetospheres. It is generated by the longitudinal drift of energetic charged particles trapped on inner, dipole-like magnetospheric field lines. At the Earth, the ring current is carried by 10 keV to 200 keV charged particles typically located at L-shells between 3 and 6. The ring current is also the primary driver of the Sym H and Dst Indices of magnetic storm activity at the Earth.
enumeration Mars
The fourth planet from the Sun in our solar system.
enumeration Mars.Deimos
The smaller and outermost of the two natural satellites of Mars.
enumeration Mars.Magnetosphere
The region of space above the atmosphere or surface of the planet and bounded by the magnetopause that is under the direct influence of the magnetic field of a planetary body.
enumeration Mars.Magnetosphere.Magnetotail
The region of space within the magnetosphere of a magnetized planetary body where the nightside magnetic field is stretched out in the anti-stellar direction by stellar wind interaction into a windsock-like shape. For Earth, solar wind-magnetosphere interaction produces a magnetotail that extends tailward from a distance of about 10 R<sub>E</sub> on the nightside to downstream distances beyond 1000 R<sub>E</sub>.
enumeration Mars.Magnetosphere.Main
The region of the magnetosphere where the magnetic field lines are closed, but does not include the gaseous region gravitationally bound to the body.
enumeration Mars.Magnetosphere.Plasmasphere
A region of the magnetosphere consisting of low energy (cool) plasma. It is located above the ionosphere. The outer boundary of the plasmasphere is known as the plasmapause, which is defined by an order of magnitude drop in plasma density.
enumeration Mars.Magnetosphere.Polar
The region near the pole of a body. For a magnetosphere the polar region is the area where magnetic field lines are open and includes the auroral zone.
enumeration Mars.Magnetosphere.RadiationBelt
The region within a magnetosphere where high-energy particles could potentially be trapped in a magnetic field.
enumeration Mars.Magnetosphere.RingCurrent
One of the major current systems confined within planetary magnetospheres. The ring current circles in the magnetic equatorial plane of magnetospheres. It is generated by the longitudinal drift of energetic charged particles trapped on inner, dipole-like magnetospheric field lines. At the Earth, the ring current is carried by 10 keV to 200 keV charged particles typically located at L-shells between 3 and 6. The ring current is also the primary driver of the Sym H and Dst Indices of magnetic storm activity at the Earth.
enumeration Mars.Phobos
The larger and inner most moon of Mars.
enumeration Mercury
The first planet from the Sun in our solar system.
enumeration Mercury.Magnetosphere
The region of space above the atmosphere or surface of the planet and bounded by the magnetopause that is under the direct influence of the magnetic field of a planetary body.
enumeration Mercury.Magnetosphere.Magnetotail
The region of space within the magnetosphere of a magnetized planetary body where the nightside magnetic field is stretched out in the anti-stellar direction by stellar wind interaction into a windsock-like shape. For Earth, solar wind-magnetosphere interaction produces a magnetotail that extends tailward from a distance of about 10 R<sub>E</sub> on the nightside to downstream distances beyond 1000 R<sub>E</sub>.
enumeration Mercury.Magnetosphere.Main
The region of the magnetosphere where the magnetic field lines are closed, but does not include the gaseous region gravitationally bound to the body.
enumeration Mercury.Magnetosphere.Plasmasphere
A region of the magnetosphere consisting of low energy (cool) plasma. It is located above the ionosphere. The outer boundary of the plasmasphere is known as the plasmapause, which is defined by an order of magnitude drop in plasma density.
enumeration Mercury.Magnetosphere.Polar
The region near the pole of a body. For a magnetosphere the polar region is the area where magnetic field lines are open and includes the auroral zone.
enumeration Mercury.Magnetosphere.RadiationBelt
The region within a magnetosphere where high-energy particles could potentially be trapped in a magnetic field.
enumeration Mercury.Magnetosphere.RingCurrent
One of the major current systems confined within planetary magnetospheres. The ring current circles in the magnetic equatorial plane of magnetospheres. It is generated by the longitudinal drift of energetic charged particles trapped on inner, dipole-like magnetospheric field lines. At the Earth, the ring current is carried by 10 keV to 200 keV charged particles typically located at L-shells between 3 and 6. The ring current is also the primary driver of the Sym H and Dst Indices of magnetic storm activity at the Earth.
enumeration Neptune
The seventh planet from the Sun in our solar system.
enumeration Neptune.Magnetosphere
The region of space above the atmosphere or surface of the planet and bounded by the magnetopause that is under the direct influence of the magnetic field of a planetary body.
enumeration Neptune.Magnetosphere.Magnetotail
The region of space within the magnetosphere of a magnetized planetary body where the nightside magnetic field is stretched out in the anti-stellar direction by stellar wind interaction into a windsock-like shape. For Earth, solar wind-magnetosphere interaction produces a magnetotail that extends tailward from a distance of about 10 R<sub>E</sub> on the nightside to downstream distances beyond 1000 R<sub>E</sub>.
enumeration Neptune.Magnetosphere.Main
The region of the magnetosphere where the magnetic field lines are closed, but does not include the gaseous region gravitationally bound to the body.
enumeration Neptune.Magnetosphere.Plasmasphere
A region of the magnetosphere consisting of low energy (cool) plasma. It is located above the ionosphere. The outer boundary of the plasmasphere is known as the plasmapause, which is defined by an order of magnitude drop in plasma density.
enumeration Neptune.Magnetosphere.Polar
The region near the pole of a body. For a magnetosphere the polar region is the area where magnetic field lines are open and includes the auroral zone.
enumeration Neptune.Magnetosphere.RadiationBelt
The region within a magnetosphere where high-energy particles could potentially be trapped in a magnetic field.
enumeration Neptune.Magnetosphere.RingCurrent
One of the major current systems confined within planetary magnetospheres. The ring current circles in the magnetic equatorial plane of magnetospheres. It is generated by the longitudinal drift of energetic charged particles trapped on inner, dipole-like magnetospheric field lines. At the Earth, the ring current is carried by 10 keV to 200 keV charged particles typically located at L-shells between 3 and 6. The ring current is also the primary driver of the Sym H and Dst Indices of magnetic storm activity at the Earth.
enumeration Neptune.Proteus
The second largest moon of Neptune.
enumeration Neptune.Triton
The largest moon of Neptune.
enumeration Pluto
The ninth planet from the Sun in our solar system.
enumeration Saturn
The sixth planet from the Sun in our solar system.
enumeration Saturn.Dione
The fourth largest moon of Saturn.
enumeration Saturn.Enceladus
The sixth largest moon of Saturn. It is currently endogenously active. The smallest known body in the Solar System that is geologically active today.
enumeration Saturn.Hyperion
The eighth-largest moon of Saturn.
enumeration Saturn.Iapetus
The third largest moon of Saturn and the eleventh largest in the Solar System.
enumeration Saturn.Magnetosphere
The region of space above the atmosphere or surface of the planet and bounded by the magnetopause that is under the direct influence of the magnetic field of a planetary body.
enumeration Saturn.Magnetosphere.Magnetotail
The region of space within the magnetosphere of a magnetized planetary body where the nightside magnetic field is stretched out in the anti-stellar direction by stellar wind interaction into a windsock-like shape. For Earth, solar wind-magnetosphere interaction produces a magnetotail that extends tailward from a distance of about 10 R<sub>E</sub> on the nightside to downstream distances beyond 1000 R<sub>E</sub>.
enumeration Saturn.Magnetosphere.Main
The region of the magnetosphere where the magnetic field lines are closed, but does not include the gaseous region gravitationally bound to the body.
enumeration Saturn.Magnetosphere.Plasmasphere
A region of the magnetosphere consisting of low energy (cool) plasma. It is located above the ionosphere. The outer boundary of the plasmasphere is known as the plasmapause, which is defined by an order of magnitude drop in plasma density.
enumeration Saturn.Magnetosphere.Polar
The region near the pole of a body. For a magnetosphere the polar region is the area where magnetic field lines are open and includes the auroral zone.
enumeration Saturn.Magnetosphere.RadiationBelt
The region within a magnetosphere where high-energy particles could potentially be trapped in a magnetic field.
enumeration Saturn.Magnetosphere.RingCurrent
One of the major current systems confined within planetary magnetospheres. The ring current circles in the magnetic equatorial plane of magnetospheres. It is generated by the longitudinal drift of energetic charged particles trapped on inner, dipole-like magnetospheric field lines. At the Earth, the ring current is carried by 10 keV to 200 keV charged particles typically located at L-shells between 3 and 6. The ring current is also the primary driver of the Sym H and Dst Indices of magnetic storm activity at the Earth.
enumeration Saturn.Mimas
The smallest and least massive of the round moons of Saturn.
enumeration Saturn.Phoebe
The ninth-largest moon of Saturn.
enumeration Saturn.Rhea
The second largest moon of Saturn and the ninth largest moon in the Solar System.
enumeration Saturn.Tethys
The fifth largest moon of Saturn and the sixteenth largest moon in the Solar System. The orbit Tethys is the third closest to Saturn of the major Cronian moons.
enumeration Saturn.Titan
The largest moon of Saturn and the second largest moon in the Solar System.
enumeration Sun
The star upon which our solar system is centered.
enumeration Sun.Chromosphere
The region of the solar (or stellar) atmosphere above the temperature minimum and below the Transition Region. The solar chromosphere is approximately 400 km to 2100 km above the photosphere, and characterized by temperatures that range from 4500 K to 28000 K.
enumeration Sun.Corona
The outermost atmospheric region of the Sun or a star, characterized by ionization temperatures above 10^5 K. The solar corona starts at about 2100 km above the photosphere. There is no generally defined upper limit.
enumeration Sun.Interior
The region inside the body which is not visible from outside the body.
enumeration Sun.Photosphere
The atmospheric layer of the Sun or a star from which continuum radiation, especially optical, is emitted to space. For the Sun, the photosphere is about 500 km thick.
enumeration Sun.TransitionRegion
A very narrow (<100 km) layer between the chromosphere and the corona where the temperature rises abruptly from about 8000 to about 500,000 K.
enumeration Uranus
The eighth planet from the Sun in our solar system.
enumeration Uranus.Ariel
The fourth largest moon of Uranus.
enumeration Uranus.Magnetosphere
The region of space above the atmosphere or surface of the planet and bounded by the magnetopause that is under the direct influence of the magnetic field of a planetary body.
enumeration Uranus.Magnetosphere.Magnetotail
The region of space within the magnetosphere of a magnetized planetary body where the nightside magnetic field is stretched out in the anti-stellar direction by stellar wind interaction into a windsock-like shape. For Earth, solar wind-magnetosphere interaction produces a magnetotail that extends tailward from a distance of about 10 R<sub>E</sub> on the nightside to downstream distances beyond 1000 R<sub>E</sub>.
enumeration Uranus.Magnetosphere.Main
The region of the magnetosphere where the magnetic field lines are closed, but does not include the gaseous region gravitationally bound to the body.
enumeration Uranus.Magnetosphere.Plasmasphere
A region of the magnetosphere consisting of low energy (cool) plasma. It is located above the ionosphere. The outer boundary of the plasmasphere is known as the plasmapause, which is defined by an order of magnitude drop in plasma density.
enumeration Uranus.Magnetosphere.Polar
The region near the pole of a body. For a magnetosphere the polar region is the area where magnetic field lines are open and includes the auroral zone.
enumeration Uranus.Magnetosphere.RadiationBelt
The region within a magnetosphere where high-energy particles could potentially be trapped in a magnetic field.
enumeration Uranus.Magnetosphere.RingCurrent
One of the major current systems confined within planetary magnetospheres. The ring current circles in the magnetic equatorial plane of magnetospheres. It is generated by the longitudinal drift of energetic charged particles trapped on inner, dipole-like magnetospheric field lines. At the Earth, the ring current is carried by 10 keV to 200 keV charged particles typically located at L-shells between 3 and 6. The ring current is also the primary driver of the Sym H and Dst Indices of magnetic storm activity at the Earth.
enumeration Uranus.Miranda
The smallest and innermost round moon of Uranus.
enumeration Uranus.Oberon
The second largest and second most massive moon of Uranus, and the ninth most massive moon in the Solar System.
enumeration Uranus.Puck
The largest inner spherical moon of Uranus.
enumeration Uranus.Titania
The largest moon of Uranus and the eighth largest moon in the Solar System.
enumeration Uranus.Umbriel
The third largest and fourth most massive moon of Uranus.
enumeration Venus
The second planet from the Sun in our solar system.
enumeration Venus.Magnetosphere
The region of space above the atmosphere or surface of the planet and bounded by the magnetopause that is under the direct influence of the magnetic field of a planetary body.
enumeration Venus.Magnetosphere.Magnetotail
The region of space within the magnetosphere of a magnetized planetary body where the nightside magnetic field is stretched out in the anti-stellar direction by stellar wind interaction into a windsock-like shape. For Earth, solar wind-magnetosphere interaction produces a magnetotail that extends tailward from a distance of about 10 R<sub>E</sub> on the nightside to downstream distances beyond 1000 R<sub>E</sub>.
enumeration Venus.Magnetosphere.Main
The region of the magnetosphere where the magnetic field lines are closed, but does not include the gaseous region gravitationally bound to the body.
enumeration Venus.Magnetosphere.Plasmasphere
A region of the magnetosphere consisting of low energy (cool) plasma. It is located above the ionosphere. The outer boundary of the plasmasphere is known as the plasmapause, which is defined by an order of magnitude drop in plasma density.
enumeration Venus.Magnetosphere.Polar
The region near the pole of a body. For a magnetosphere the polar region is the area where magnetic field lines are open and includes the auroral zone.
enumeration Venus.Magnetosphere.RadiationBelt
The region within a magnetosphere where high-energy particles could potentially be trapped in a magnetic field.
enumeration Venus.Magnetosphere.RingCurrent
One of the major current systems confined within planetary magnetospheres. The ring current circles in the magnetic equatorial plane of magnetospheres. It is generated by the longitudinal drift of energetic charged particles trapped on inner, dipole-like magnetospheric field lines. At the Earth, the ring current is carried by 10 keV to 200 keV charged particles typically located at L-shells between 3 and 6. The ring current is also the primary driver of the Sym H and Dst Indices of magnetic storm activity at the Earth.
Source
<xsd:element name="ObservedRegion" type="spase:Region" minOccurs="0" maxOccurs="unbounded"/>
Element spase:DisplayData / spase:SpatialCoverage
Namespace http://www.spase-group.org/data/schema
Diagram
Diagramspase-2_7_1_xsd.tmp#SpatialCoverage_CoordinateSystemspase-2_7_1_xsd.tmp#SpatialCoverage_CenterLatitudespase-2_7_1_xsd.tmp#SpatialCoverage_NorthernmostLatitudespase-2_7_1_xsd.tmp#SpatialCoverage_SouthernmostLatitudespase-2_7_1_xsd.tmp#SpatialCoverage_CenterLongitudespase-2_7_1_xsd.tmp#SpatialCoverage_EasternmostLongitudespase-2_7_1_xsd.tmp#SpatialCoverage_WesternmostLongitudespase-2_7_1_xsd.tmp#SpatialCoverage_CenterElevationspase-2_7_1_xsd.tmp#SpatialCoverage_MinimumElevationspase-2_7_1_xsd.tmp#SpatialCoverage_MaximumElevationspase-2_7_1_xsd.tmp#SpatialCoverage_Acknowledgementspase-2_7_1_xsd.tmp#SpatialCoverage_Descriptionspase-2_7_1_xsd.tmp#SpatialCoverage
Type spase:SpatialCoverage
Properties
content complex
minOccurs 0
maxOccurs unbounded
Model
Children spase:Acknowledgement, spase:CenterElevation, spase:CenterLatitude, spase:CenterLongitude, spase:CoordinateSystem, spase:Description, spase:EasternmostLongitude, spase:MaximumElevation, spase:MinimumElevation, spase:NorthernmostLatitude, spase:SouthernmostLatitude, spase:WesternmostLongitude
Instance
<spase:SpatialCoverage xmlns:spase="http://www.spase-group.org/data/schema">
  <spase:CoordinateSystem>{1,1}</spase:CoordinateSystem>
  <spase:CenterLatitude>{0,1}</spase:CenterLatitude>
  <spase:NorthernmostLatitude>{0,1}</spase:NorthernmostLatitude>
  <spase:SouthernmostLatitude>{0,1}</spase:SouthernmostLatitude>
  <spase:CenterLongitude>{0,1}</spase:CenterLongitude>
  <spase:EasternmostLongitude>{0,1}</spase:EasternmostLongitude>
  <spase:WesternmostLongitude>{0,1}</spase:WesternmostLongitude>
  <spase:CenterElevation>{0,1}</spase:CenterElevation>
  <spase:MinimumElevation>{0,1}</spase:MinimumElevation>
  <spase:MaximumElevation>{0,1}</spase:MaximumElevation>
  <spase:Acknowledgement>{0,1}</spase:Acknowledgement>
  <spase:Description>{0,1}</spase:Description>
</spase:SpatialCoverage>
Source
<xsd:element name="SpatialCoverage" type="spase:SpatialCoverage" minOccurs="0" maxOccurs="unbounded"/>
Element spase:DisplayData / spase:Caveats
Namespace http://www.spase-group.org/data/schema
Diagram
Diagramspase-2_7_1_xsd.tmp#Caveats
Type spase:Caveats
Properties
content simple
minOccurs 0
maxOccurs 1
Source
<xsd:element name="Caveats" type="spase:Caveats" minOccurs="0" maxOccurs="1"/>
Element spase:DisplayData / spase:Keyword
Namespace http://www.spase-group.org/data/schema
Diagram
Diagramspase-2_7_1_xsd.tmp#Keyword
Type spase:Keyword
Properties
content simple
minOccurs 0
maxOccurs unbounded
Source
<xsd:element name="Keyword" type="spase:Keyword" minOccurs="0" maxOccurs="unbounded"/>
Element spase:DisplayData / spase:InputResourceID
Namespace http://www.spase-group.org/data/schema
Diagram
Diagramspase-2_7_1_xsd.tmp#InputResourceID
Type spase:InputResourceID
Type hierarchy
Properties
content simple
minOccurs 0
maxOccurs unbounded
Facets
pattern [^:]+://[^/]+/.+
Source
<xsd:element name="InputResourceID" type="spase:InputResourceID" minOccurs="0" maxOccurs="unbounded"/>
Element spase:DisplayData / spase:Parameter
Namespace http://www.spase-group.org/data/schema
Diagram
Diagramspase-2_7_1_xsd.tmp#Parameter_Namespase-2_7_1_xsd.tmp#Parameter_Setspase-2_7_1_xsd.tmp#Parameter_ParameterKeyspase-2_7_1_xsd.tmp#Parameter_Descriptionspase-2_7_1_xsd.tmp#Parameter_UCDspase-2_7_1_xsd.tmp#Parameter_Caveatsspase-2_7_1_xsd.tmp#Parameter_Cadencespase-2_7_1_xsd.tmp#Parameter_CadenceMinspase-2_7_1_xsd.tmp#Parameter_CadenceMaxspase-2_7_1_xsd.tmp#Parameter_Unitsspase-2_7_1_xsd.tmp#Parameter_UnitsConversionspase-2_7_1_xsd.tmp#Parameter_CoordinateSystemspase-2_7_1_xsd.tmp#Parameter_RenderingHintsspase-2_7_1_xsd.tmp#Parameter_Structurespase-2_7_1_xsd.tmp#Parameter_ValidMinspase-2_7_1_xsd.tmp#Parameter_ValidMaxspase-2_7_1_xsd.tmp#Parameter_FillValuespase-2_7_1_xsd.tmp#Parameter_Fieldspase-2_7_1_xsd.tmp#Parameter_Particlespase-2_7_1_xsd.tmp#Parameter_Wavespase-2_7_1_xsd.tmp#Parameter_Mixedspase-2_7_1_xsd.tmp#Parameter_Supportspase-2_7_1_xsd.tmp#Parameter_SpatialCoveragespase-2_7_1_xsd.tmp#Parameter
Type spase:Parameter
Properties
content complex
minOccurs 0
maxOccurs unbounded
Model
Children spase:Cadence, spase:CadenceMax, spase:CadenceMin, spase:Caveats, spase:CoordinateSystem, spase:Description, spase:Field, spase:FillValue, spase:Mixed, spase:Name, spase:ParameterKey, spase:Particle, spase:RenderingHints, spase:Set, spase:SpatialCoverage, spase:Structure, spase:Support, spase:UCD, spase:Units, spase:UnitsConversion, spase:ValidMax, spase:ValidMin, spase:Wave
Instance
<spase:Parameter xmlns:spase="http://www.spase-group.org/data/schema">
  <spase:Name>{1,1}</spase:Name>
  <spase:Set>{0,unbounded}</spase:Set>
  <spase:ParameterKey>{0,1}</spase:ParameterKey>
  <spase:Description>{0,1}</spase:Description>
  <spase:UCD>{0,1}</spase:UCD>
  <spase:Caveats>{0,1}</spase:Caveats>
  <spase:Cadence>{0,1}</spase:Cadence>
  <spase:CadenceMin>{0,1}</spase:CadenceMin>
  <spase:CadenceMax>{0,1}</spase:CadenceMax>
  <spase:Units>{0,1}</spase:Units>
  <spase:UnitsConversion>{0,1}</spase:UnitsConversion>
  <spase:CoordinateSystem>{0,1}</spase:CoordinateSystem>
  <spase:RenderingHints>{0,unbounded}</spase:RenderingHints>
  <spase:Structure>{0,1}</spase:Structure>
  <spase:ValidMin>{0,1}</spase:ValidMin>
  <spase:ValidMax>{0,1}</spase:ValidMax>
  <spase:FillValue>{0,1}</spase:FillValue>
  <spase:Field>{1,1}</spase:Field>
  <spase:Particle>{1,1}</spase:Particle>
  <spase:Wave>{1,1}</spase:Wave>
  <spase:Mixed>{1,1}</spase:Mixed>
  <spase:Support>{1,1}</spase:Support>
  <spase:SpatialCoverage>{0,unbounded}</spase:SpatialCoverage>
</spase:Parameter>
Source
<xsd:element name="Parameter" type="spase:Parameter" minOccurs="0" maxOccurs="unbounded"/>
Element spase:DisplayData / spase:Extension
Namespace http://www.spase-group.org/data/schema
Diagram
Diagramspase-2_7_1_xsd.tmp#Extension_langspase-2_7_1_xsd.tmp#Extension
Type spase:Extension
Properties
content complex
minOccurs 0
maxOccurs unbounded
Model
ANY element from ANY namespace
Attributes
QName Type Default Use
lang xsd:string en optional
Source
<xsd:element name="Extension" type="spase:Extension" minOccurs="0" maxOccurs="unbounded"/>
Element spase:Spase / spase:NumericalData
Namespace http://www.spase-group.org/data/schema
Diagram
Diagramspase-2_7_1_xsd.tmp#NumericalData_ResourceIDspase-2_7_1_xsd.tmp#NumericalData_NamingAuthorityspase-2_7_1_xsd.tmp#NumericalData_ResourceTypespase-2_7_1_xsd.tmp#NumericalData_ResourceHeaderspase-2_7_1_xsd.tmp#NumericalData_AccessInformationspase-2_7_1_xsd.tmp#NumericalData_ProcessingLevelspase-2_7_1_xsd.tmp#NumericalData_ProviderNamespase-2_7_1_xsd.tmp#NumericalData_ProviderResourceNamespase-2_7_1_xsd.tmp#NumericalData_ProviderProcessingLevelspase-2_7_1_xsd.tmp#NumericalData_ProviderVersionspase-2_7_1_xsd.tmp#NumericalData_InstrumentIDspase-2_7_1_xsd.tmp#NumericalData_MeasurementTypespase-2_7_1_xsd.tmp#NumericalData_TemporalDescriptionspase-2_7_1_xsd.tmp#NumericalData_SpectralRangespase-2_7_1_xsd.tmp#NumericalData_ObservedRegionspase-2_7_1_xsd.tmp#NumericalData_SpatialCoveragespase-2_7_1_xsd.tmp#NumericalData_Caveatsspase-2_7_1_xsd.tmp#NumericalData_Keywordspase-2_7_1_xsd.tmp#NumericalData_InputResourceIDspase-2_7_1_xsd.tmp#NumericalData_Parameterspase-2_7_1_xsd.tmp#NumericalData_Extensionspase-2_7_1_xsd.tmp#NumericalData
Type spase:NumericalData
Properties
content complex
Model
Children spase:AccessInformation, spase:Caveats, spase:Extension, spase:InputResourceID, spase:InstrumentID, spase:Keyword, spase:MeasurementType, spase:NamingAuthority, spase:ObservedRegion, spase:Parameter, spase:ProcessingLevel, spase:ProviderName, spase:ProviderProcessingLevel, spase:ProviderResourceName, spase:ProviderVersion, spase:ResourceHeader, spase:ResourceID, spase:ResourceType, spase:SpatialCoverage, spase:SpectralRange, spase:TemporalDescription
Instance
<spase:NumericalData xmlns:spase="http://www.spase-group.org/data/schema">
  <spase:ResourceID>{1,1}</spase:ResourceID>
  <spase:NamingAuthority>{0,1}</spase:NamingAuthority>
  <spase:ResourceType>{0,1}</spase:ResourceType>
  <spase:ResourceHeader>{1,1}</spase:ResourceHeader>
  <spase:AccessInformation>{1,unbounded}</spase:AccessInformation>
  <spase:ProcessingLevel>{0,1}</spase:ProcessingLevel>
  <spase:ProviderName>{0,1}</spase:ProviderName>
  <spase:ProviderResourceName>{0,1}</spase:ProviderResourceName>
  <spase:ProviderProcessingLevel>{0,1}</spase:ProviderProcessingLevel>
  <spase:ProviderVersion>{0,1}</spase:ProviderVersion>
  <spase:InstrumentID>{0,unbounded}</spase:InstrumentID>
  <spase:MeasurementType>{1,unbounded}</spase:MeasurementType>
  <spase:TemporalDescription>{0,1}</spase:TemporalDescription>
  <spase:SpectralRange>{0,unbounded}</spase:SpectralRange>
  <spase:ObservedRegion>{0,unbounded}</spase:ObservedRegion>
  <spase:SpatialCoverage>{0,unbounded}</spase:SpatialCoverage>
  <spase:Caveats>{0,1}</spase:Caveats>
  <spase:Keyword>{0,unbounded}</spase:Keyword>
  <spase:InputResourceID>{0,unbounded}</spase:InputResourceID>
  <spase:Parameter>{0,unbounded}</spase:Parameter>
  <spase:Extension lang="en">{0,unbounded}</spase:Extension>
</spase:NumericalData>
Source
<xsd:element name="NumericalData" type="spase:NumericalData"/>
Element spase:NumericalData / spase:ResourceID
Namespace http://www.spase-group.org/data/schema
Diagram
Diagramspase-2_7_1_xsd.tmp#ResourceID
Type spase:ResourceID
Type hierarchy
Properties
content simple
minOccurs 1
maxOccurs 1
Facets
pattern [^:]+://[^/]+/.+
Source
<xsd:element name="ResourceID" type="spase:ResourceID" minOccurs="1" maxOccurs="1"/>
Element spase:NumericalData / spase:NamingAuthority
Namespace http://www.spase-group.org/data/schema
Diagram
Diagramspase-2_7_1_xsd.tmp#NamingAuthority
Type spase:NamingAuthority
Properties
content simple
minOccurs 0
maxOccurs 1
Source
<xsd:element name="NamingAuthority" type="spase:NamingAuthority" minOccurs="0" maxOccurs="1"/>
Element spase:NumericalData / spase:ResourceType
Namespace http://www.spase-group.org/data/schema
Diagram
Diagramspase-2_7_1_xsd.tmp#ResourceType
Type spase:ResourceType
Properties
content simple
minOccurs 0
maxOccurs 1
Facets
enumeration Annotation
Information which is explanatory or descriptive which is associated with another resource.
enumeration Catalog
A tabular listing of events or observational notes, especially those that have utility in aiding a user in locating data. Catalogs include lists of events, files in a product, and data availability. A Catalog resource is a type of "data product" which is a set of data that is uniformly processed and formatted, from one or more instruments, typically spanning the full duration of the observations of the relevant instrument(s). A data product may consist of a collection of granules of successive time spans, but may be a single high-level entity.
enumeration Collection
An aggregation of resources, which may encompass collections of one resource type as well as those of mixed types. A collection is described as a group. Its parts may also be separately described. An example is an experiment which uses the data from multiple instruments (or sensors). Another example is a research effort that uses a set of display images of the Sun and Energetic particle data from the corresponding times for the images, and FITS files of AIA images, etc. All the resources that are part of the research effort can be described as a Collection. Yet another example is a coordinated set of time series used for determining an index.
enumeration DisplayData
A graphical representation of data wherein the underlying numeric values are not (readily) accessible for analysis. Examples are line plots and spectrograms. A Display Data resource is a type of "data product" which is a set of data that is uniformly processed and formatted, from one or more instruments, typically spanning the full duration of the observations of the relevant instrument(s). A data product may consist of a collection of granules of successive time spans, but may be a single high-level entity.
enumeration DisplayOutput
A graphical representation of data wherein the underlying numeric values are not (readily) accessible for analysis. Examples are line plots and spectrograms. A Display Data resource is a type of "data product" which is a set of data that is uniformly processed and formatted, from one or more instruments, typically spanning the full duration of the observations of the relevant instrument(s). A data product may consist of a collection of granules of successive time spans, but may be a single high-level entity.
enumeration Document
A set of information designed and presented as an individual entity. A document may contain plain or formatted text, in-line graphics, sound, other multimedia data, or hypermedia references. A Document resource is intended for use on digital objects that have no other identifier (e.g., DOI or ISBN).
enumeration Granule
An accessible portion of another resource. A Granule may be composed of one or more physical pieces (files) which are considered inseparable. For example, a data storage format that maintains metadata and binary data in separate, but tightly coupled files. Granules should not be used to group files that have simple relationships or which are associated through a parent resource. For example, each file containing a time interval data for a Numerical Data resource would each be considered a Granule. The ParentID of a Granule resource must be a NumericalData resource. The attributes of a Granule supersede the corresponding attributes in the NumericalData resource.
enumeration Instrument
A device that makes measurements used to characterize a physical phenomenon, or a family of like devices.
enumeration Model
Attributes of a model.
enumeration ModelRun
Description of a model run, including the code ID, the run spatial and temporal description, and all the relevant inputs.
enumeration NumericalData
Data stored as numerical values in one or more specified formats. A Numerical Data resource is a type of "data product" which is a set of data that is uniformly processed and formatted, from one or more instruments, typically spanning the full duration of the observations of the relevant instrument(s). A data product may consist of Parameters stored in a collection of granules of successive time spans or a single data granule.
enumeration NumericalOutput
Data stored as numerical values in a specified format. A Numerical Data resource is a type of "data product" which is a set of data that is uniformly processed and formatted, from one or more instruments, typically spanning the full duration of the observations of the relevant instrument(s). A data product may consist of a collection of granules of successive time spans, but may be a single high-level entity.
enumeration Observatory
The host (spacecraft, network, facility) for instruments making observations, or a family of closely related hosts.
enumeration Person
An individual human being.
enumeration Registry
A location or facility where resources are cataloged.
enumeration Repository
A location or facility where resources are stored.
enumeration Service
A location or facility that can perform a well-defined task.
enumeration Software
An application which can be installed, built or readily used.
Source
<xsd:element name="ResourceType" type="spase:ResourceType" minOccurs="0" maxOccurs="1"/>
Element spase:NumericalData / spase:ResourceHeader
Namespace http://www.spase-group.org/data/schema
Diagram
Diagramspase-2_7_1_xsd.tmp#ResourceHeader_ResourceNamespase-2_7_1_xsd.tmp#ResourceHeader_AlternateNamespase-2_7_1_xsd.tmp#ResourceHeader_DOIspase-2_7_1_xsd.tmp#ResourceHeader_ReleaseDatespase-2_7_1_xsd.tmp#ResourceHeader_RevisionHistoryspase-2_7_1_xsd.tmp#ResourceHeader_ExpirationDatespase-2_7_1_xsd.tmp#ResourceHeader_Descriptionspase-2_7_1_xsd.tmp#ResourceHeader_Acknowledgementspase-2_7_1_xsd.tmp#ResourceHeader_PublicationInfospase-2_7_1_xsd.tmp#ResourceHeader_Fundingspase-2_7_1_xsd.tmp#ResourceHeader_Contactspase-2_7_1_xsd.tmp#ResourceHeader_InformationURLspase-2_7_1_xsd.tmp#ResourceHeader_Associationspase-2_7_1_xsd.tmp#ResourceHeader_PriorIDspase-2_7_1_xsd.tmp#ResourceHeader
Type spase:ResourceHeader
Properties
content complex
minOccurs 1
maxOccurs 1
Model
Children spase:Acknowledgement, spase:AlternateName, spase:Association, spase:Contact, spase:DOI, spase:Description, spase:ExpirationDate, spase:Funding, spase:InformationURL, spase:PriorID, spase:PublicationInfo, spase:ReleaseDate, spase:ResourceName, spase:RevisionHistory
Instance
<spase:ResourceHeader xmlns:spase="http://www.spase-group.org/data/schema">
  <spase:ResourceName>{1,1}</spase:ResourceName>
  <spase:AlternateName>{0,unbounded}</spase:AlternateName>
  <spase:DOI>{0,1}</spase:DOI>
  <spase:ReleaseDate>{1,1}</spase:ReleaseDate>
  <spase:RevisionHistory>{0,1}</spase:RevisionHistory>
  <spase:ExpirationDate>{0,1}</spase:ExpirationDate>
  <spase:Description>{1,1}</spase:Description>
  <spase:Acknowledgement>{0,1}</spase:Acknowledgement>
  <spase:PublicationInfo>{0,1}</spase:PublicationInfo>
  <spase:Funding>{0,unbounded}</spase:Funding>
  <spase:Contact>{1,unbounded}</spase:Contact>
  <spase:InformationURL>{0,unbounded}</spase:InformationURL>
  <spase:Association>{0,unbounded}</spase:Association>
  <spase:PriorID>{0,unbounded}</spase:PriorID>
</spase:ResourceHeader>
Source
<xsd:element name="ResourceHeader" type="spase:ResourceHeader" minOccurs="1" maxOccurs="1"/>
Element spase:NumericalData / spase:AccessInformation
Namespace http://www.spase-group.org/data/schema
Diagram
Diagramspase-2_7_1_xsd.tmp#AccessInformation_RepositoryIDspase-2_7_1_xsd.tmp#AccessInformation_Availabilityspase-2_7_1_xsd.tmp#AccessInformation_AccessRightsspase-2_7_1_xsd.tmp#AccessInformation_RightsListspase-2_7_1_xsd.tmp#AccessInformation_AccessURLspase-2_7_1_xsd.tmp#AccessInformation_Formatspase-2_7_1_xsd.tmp#AccessInformation_Encodingspase-2_7_1_xsd.tmp#AccessInformation_AccessDirectoryTemplatespase-2_7_1_xsd.tmp#AccessInformation_AccessFilenameTemplatespase-2_7_1_xsd.tmp#AccessInformation_DataExtentspase-2_7_1_xsd.tmp#AccessInformation_Acknowledgementspase-2_7_1_xsd.tmp#AccessInformation
Type spase:AccessInformation
Properties
content complex
minOccurs 1
maxOccurs unbounded
Model
Children spase:AccessDirectoryTemplate, spase:AccessFilenameTemplate, spase:AccessRights, spase:AccessURL, spase:Acknowledgement, spase:Availability, spase:DataExtent, spase:Encoding, spase:Format, spase:RepositoryID, spase:RightsList
Instance
<spase:AccessInformation xmlns:spase="http://www.spase-group.org/data/schema">
  <spase:RepositoryID>{1,1}</spase:RepositoryID>
  <spase:Availability>{0,1}</spase:Availability>
  <spase:AccessRights>{0,1}</spase:AccessRights>
  <spase:RightsList>{0,1}</spase:RightsList>
  <spase:AccessURL>{1,unbounded}</spase:AccessURL>
  <spase:Format>{1,unbounded}</spase:Format>
  <spase:Encoding>{0,1}</spase:Encoding>
  <spase:AccessDirectoryTemplate>{0,1}</spase:AccessDirectoryTemplate>
  <spase:AccessFilenameTemplate>{0,1}</spase:AccessFilenameTemplate>
  <spase:DataExtent>{0,1}</spase:DataExtent>
  <spase:Acknowledgement>{0,1}</spase:Acknowledgement>
</spase:AccessInformation>
Source
<xsd:element name="AccessInformation" type="spase:AccessInformation" minOccurs="1" maxOccurs="unbounded"/>
Element spase:NumericalData / spase:ProcessingLevel
Namespace http://www.spase-group.org/data/schema
Diagram
Diagramspase-2_7_1_xsd.tmp#ProcessingLevel
Type spase:ProcessingLevel
Properties
content simple
minOccurs 0
maxOccurs 1
Facets
enumeration Calibrated
Data wherein sensor outputs have been convolved with instrument response function, often irreversibly, to yield data in physical units. Similar to NASA Level 2.
enumeration Raw
Data in its original state with no processing to account for calibration. Similar to NASA Level 0.
enumeration Uncalibrated
Duplicate data are removed from the data stream and data are time ordered. Values are not adjusted for any potential biases or external factors. Similar to NASA Level 1.
enumeration ValueAdded
Calibrated data that has been mapped on uniform space-time grid scales with gaps, flags and out-of-range values replaced with appropriate values. Similar to NASA Level 3.
Source
<xsd:element name="ProcessingLevel" type="spase:ProcessingLevel" minOccurs="0" maxOccurs="1"/>
Element spase:NumericalData / spase:ProviderName
Namespace http://www.spase-group.org/data/schema
Diagram
Diagramspase-2_7_1_xsd.tmp#ProviderName
Type spase:ProviderName
Properties
content simple
minOccurs 0
maxOccurs 1
Source
<xsd:element name="ProviderName" type="spase:ProviderName" minOccurs="0" maxOccurs="1"/>
Element spase:NumericalData / spase:ProviderResourceName
Namespace http://www.spase-group.org/data/schema
Diagram
Diagramspase-2_7_1_xsd.tmp#ProviderResourceName
Type spase:ProviderResourceName
Properties
content simple
minOccurs 0
maxOccurs 1
Source
<xsd:element name="ProviderResourceName" type="spase:ProviderResourceName" minOccurs="0" maxOccurs="1"/>
Element spase:NumericalData / spase:ProviderProcessingLevel
Namespace http://www.spase-group.org/data/schema
Diagram
Diagramspase-2_7_1_xsd.tmp#ProviderProcessingLevel
Type spase:ProviderProcessingLevel
Properties
content simple
minOccurs 0
maxOccurs 1
Source
<xsd:element name="ProviderProcessingLevel" type="spase:ProviderProcessingLevel" minOccurs="0" maxOccurs="1"/>
Element spase:NumericalData / spase:ProviderVersion
Namespace http://www.spase-group.org/data/schema
Diagram
Diagramspase-2_7_1_xsd.tmp#ProviderVersion
Type spase:ProviderVersion
Properties
content simple
minOccurs 0
maxOccurs 1
Source
<xsd:element name="ProviderVersion" type="spase:ProviderVersion" minOccurs="0" maxOccurs="1"/>
Element spase:NumericalData / spase:InstrumentID
Namespace http://www.spase-group.org/data/schema
Diagram
Diagramspase-2_7_1_xsd.tmp#InstrumentID
Type spase:InstrumentID
Type hierarchy
Properties
content simple
minOccurs 0
maxOccurs unbounded
Facets
pattern [^:]+://[^/]+/.+
Source
<xsd:element name="InstrumentID" type="spase:InstrumentID" minOccurs="0" maxOccurs="unbounded"/>
Element spase:NumericalData / spase:MeasurementType
Namespace http://www.spase-group.org/data/schema
Diagram
Diagramspase-2_7_1_xsd.tmp#MeasurementType
Type spase:MeasurementType
Properties
content simple
minOccurs 1
maxOccurs unbounded
Facets
enumeration ActivityIndex
An indication, derived from one or more measurements, of the level of activity of an object or region, such as sunspot number, F10.7 flux, Dst, or the Polar Cap Indices.
enumeration Dopplergram
A map or image depicting the spatial distribution of line-of-sight velocities of the observed object.
enumeration Dust
Free microscopic particles of solid material.
enumeration ElectricField
A region of space around a charged particle, or between two voltages within which a force is exerted on charged objects in its vicinity. An electric field is the electric force per unit charge.
enumeration EnergeticParticles
Pieces of matter that are moving very fast. Energetic particles include protons, electrons, neutrons, neutrinos, the nuclei of atoms, and other sub-atomic particles.
enumeration Ephemeris
The spatial coordinates of a body as a function of time. When used as an Instrument Type it represents the process or methods used to generate spatial coordinates.
enumeration ImageIntensity
Measurements of the 2-D distribution of the intensity of photons from some region or object such as the Sun or the polar auroral regions, can be in any wavelength band, and polarized, etc.
enumeration InstrumentStatus
A quantity directly related to the operation or function of an instrument.
enumeration IonComposition
In situ measurements of the relative flux or density of electrically charged particles in the space environment. May give simple fluxes, but full distribution functions are sometimes measured.
enumeration Irradiance
A radiometric term for the power of electromagnetic radiation at a surface, per unit area. Irradiance is used when the electromagnetic radiation is incident on the surface. Irradiance data may be reported in any units (i.e., counts/s) due to, for example, being at a particular wavelength, or to being a not fully calibrated relative measurement.
enumeration MagneticField
A region of space near a magnetized body where magnetic forces can be detected (as measured by methods such as Zeeman splitting, etc.).
enumeration Magnetogram
Measurements of the vector or line-of-sight magnetic field determined from remote sensing measurements of the detailed structure of spectral lines, including their splitting and polarization.
enumeration NeutralAtomImages
Measurements of neutral atom fluxes as a function of look direction often related to remote energetic charged particles that lose their charge through charge-exchange and then reach the detector on a line-of-sight trajectory.
enumeration NeutralGas
Measurements of neutral atomic and molecular components of a gas.
enumeration Profile
Measurements of a quantity as a function of height above an object such as the limb of a body.
enumeration Radiance
A radiometric measurement that describes the amount of electromagnetic radiation that passes through or is emitted from a particular area, and falls within a given solid angle in a specified direction. They are used to characterize both emission from diffuse sources and reflection from diffuse surfaces.
enumeration Spectrum
The distribution of a characteristic of a physical system or phenomenon, such as the energy emitted by a radiant source, arranged in the order of wavelengths.
enumeration SPICE
SPICE is an ancillary information system that provides scientists and engineers the capability to include space geometry and event data into mission design, science observation planning, and science data analysis software. The staff of the NASA Navigation and Ancillary Information Facility, NAIF, which is located at JPL provides SPICE support for planetary, heliophysics, and Earth science missions, see https://naif.jpl.nasa.gov/naif/index.html. This SPICE has been adapted from text on NAF hosted web pages.
enumeration ThermalPlasma
Measurements of the plasma in the energy regime where the most of the plasma occurs. May be the basic fluxes in the form of distribution functions or the derived bulk parameters (density, flow velocity, etc.).
enumeration Waves
Data resulting from observations of wave experiments and natural wave phenomena. Wave experiments are typically active and natural wave phenomena are passive. Examples of wave experiments include coherent/incoherent scatter radars, radio soundings, VLF propagation studies, ionospheric scintillation of beacon satellite signals, etc. Examples of natural wave phenomena include micropulsations, mesospheric gravity waves, auroral/plasmaspheric hiss, Langmuir waves, AKR, Jovian decametric radiation, solar radio bursts, etc.
enumeration Waves.Active
Exerting an influence or producing a change or effect. An active measurement is one which produces a transmission or excitation as a part of the measurement cycle.
enumeration Waves.Passive
Movement or effect produced by outside influence. A passive measurement is one which does not produce a transmission or excitation as a part of the measurement cycle.
Source
<xsd:element name="MeasurementType" type="spase:MeasurementType" minOccurs="1" maxOccurs="unbounded"/>
Element spase:NumericalData / spase:TemporalDescription
Namespace http://www.spase-group.org/data/schema
Diagram
Diagramspase-2_7_1_xsd.tmp#TemporalDescription_TimeSpanspase-2_7_1_xsd.tmp#TemporalDescription_Cadencespase-2_7_1_xsd.tmp#TemporalDescription_CadenceMinspase-2_7_1_xsd.tmp#TemporalDescription_CadenceMaxspase-2_7_1_xsd.tmp#TemporalDescription_Exposurespase-2_7_1_xsd.tmp#TemporalDescription_ExposureMinspase-2_7_1_xsd.tmp#TemporalDescription_ExposureMaxspase-2_7_1_xsd.tmp#TemporalDescription
Type spase:TemporalDescription
Properties
content complex
minOccurs 0
maxOccurs 1
Model
Children spase:Cadence, spase:CadenceMax, spase:CadenceMin, spase:Exposure, spase:ExposureMax, spase:ExposureMin, spase:TimeSpan
Instance
<spase:TemporalDescription xmlns:spase="http://www.spase-group.org/data/schema">
  <spase:TimeSpan>{1,1}</spase:TimeSpan>
  <spase:Cadence>{0,1}</spase:Cadence>
  <spase:CadenceMin>{0,1}</spase:CadenceMin>
  <spase:CadenceMax>{0,1}</spase:CadenceMax>
  <spase:Exposure>{0,1}</spase:Exposure>
  <spase:ExposureMin>{0,1}</spase:ExposureMin>
  <spase:ExposureMax>{0,1}</spase:ExposureMax>
</spase:TemporalDescription>
Source
<xsd:element name="TemporalDescription" type="spase:TemporalDescription" minOccurs="0" maxOccurs="1"/>
Element spase:NumericalData / spase:SpectralRange
Namespace http://www.spase-group.org/data/schema
Diagram
Diagramspase-2_7_1_xsd.tmp#SpectralRange
Type spase:SpectralRange
Properties
content simple
minOccurs 0
maxOccurs unbounded
Facets
enumeration CaK
A spectrum with a wavelength of range centered near 393.5 nm. VSO nickname: Ca-K image with range of 391.9 nm to 395.2 nm.
enumeration ExtremeUltraviolet
A spectrum with a wavelength range of 10 nm to 125 nm. VSO nickname: EUV image with a range of 10 nm to 125 nm.
enumeration FarUltraviolet
A spectrum with a wavelength range of 122 nm to 200 nm. VSO nickname: FUV image with a range of 122 nm to 200 nm.
enumeration GammaRays
Photons with a wavelength range: 0.00001 nm to 0.001 nm.
enumeration Halpha
A spectrum with a wavelength range centered at 656.3 nm. VSO nickname: H-alpha image with a spectrum range of 655.8 nm to 656.8 nm.
enumeration HardXRays
Photons with a wavelength range: 0.001 nm to 0.1 nm and an energy range of 12 keV to 120 keV.
enumeration He10830
A spectrum with a wavelength range centered at 1082.9 nm. VSO nickname: an He 10830 image with a range of 1082.5 nm to 1083.3 nm.
enumeration He304
A spectrum centered around the resonance line of ionized helium at 304 Angstrom (30.4 nm).
enumeration Infrared
Photons with a wavelength range: 760 nm to 10^6 nm.
enumeration K7699
A spectrum with a wavelength range centered at 769.9 nm. VSO nickname: K-7699 dopplergram with a range of 769.8 nm to 770.0 nm.
enumeration LBHBand
Lyman-Birge-Hopfield band in the far ultraviolet range with wavelength range of 140 nm to 170 nm.
enumeration Microwave
Photons with a wavelength range: 10^6 nm to 1.5*10^7 nm.
enumeration NaD
A spectrum with a wavelength range of centered at 589.3 nm. VSO nickname: Na-D image with a range of 588.8 nm to 589.8 nm.
enumeration Ni6768
A spectrum with a wavelength range centered at 676.8 nm. VSO nickname: Ni-6768 dopplergram with a range of 676.7 nm to 676.9 nm.
enumeration Optical
Photons with a wavelength range: 380 nm to 760 nm.
enumeration RadioFrequency
Photons with a wavelength range: 10^5 nm to 10^11 nm.
enumeration SoftXRays
X-Rays with an energy range of 0.12 keV to 12 keV.
enumeration Ultraviolet
Photons with a wavelength range: 10 nm to 400 nm.
enumeration WhiteLight
Photons with a wavelength in the visible range for humans.
enumeration XRays
Photons with a wavelength range: 0.001 nm to 10 nm.
Source
<xsd:element name="SpectralRange" type="spase:SpectralRange" minOccurs="0" maxOccurs="unbounded"/>
Element spase:NumericalData / spase:ObservedRegion
Namespace http://www.spase-group.org/data/schema
Diagram
Diagramspase-2_7_1_xsd.tmp#Region
Type spase:Region
Properties
content simple
minOccurs 0
maxOccurs unbounded
Facets
enumeration Asteroid
A small extraterrestrial body consisting mostly of rock and metal that is in orbit around the Sun.
enumeration Comet
A relatively small extraterrestrial body consisting of a frozen mass that travels around the Sun in a highly elliptical orbit.
enumeration Comet.1PHalley
1P/Halley, is a short-period comet visible from Earth every 75 to 79 years. The comet was visited by the Halley Armada comprised of the ESA Giotto, Japanese Suisei and Sekigake, and Soviet Union Vega 1 and Vega 2 spacecraft in 1986.
enumeration Comet.26PGriggSkjellerup
26P/Grigg-Skjellerup is a periodic comet. It was visited by the ESA Giotto spacecraft in July 1992.
enumeration Comet.67PChuryumovGerasimenko
67P/Churyumov-Gerasimenko is a Jupiter-family comet originally from the Kuiper belt. The ESA Rosetta spacecraft rendezvoused with Comet 67P on August 6, 2014 and then orbited the comet from September 10, 2014 to September 30, 2016. Philae, a lander carried by Rosetta, touched down on the comet surface on November 12, 2014.
enumeration Earth
The third planet from the Sun in our solar system.
enumeration Earth.Magnetosheath
The region between the bow shock and the magnetopause, characterized by very turbulent plasma.
enumeration Earth.Magnetosphere
The region of space above the atmosphere or surface of the planet and bounded by the magnetopause that is under the direct influence of the magnetic field of a planetary body.
enumeration Earth.Magnetosphere.Magnetotail
The region of space within the magnetosphere of a magnetized planetary body where the nightside magnetic field is stretched out in the anti-stellar direction by stellar wind interaction into a windsock-like shape. For Earth, solar wind-magnetosphere interaction produces a magnetotail that extends tailward from a distance of about 10 R<sub>E</sub> on the nightside to downstream distances beyond 1000 R<sub>E</sub>.
enumeration Earth.Magnetosphere.Main
The region of the magnetosphere where the magnetic field lines are closed, but does not include the gaseous region gravitationally bound to the body.
enumeration Earth.Magnetosphere.Plasmasphere
A region of the magnetosphere consisting of low energy (cool) plasma. It is located above the ionosphere. The outer boundary of the plasmasphere is known as the plasmapause, which is defined by an order of magnitude drop in plasma density.
enumeration Earth.Magnetosphere.Polar
The region near the pole of a body. For a magnetosphere the polar region is the area where magnetic field lines are open and includes the auroral zone.
enumeration Earth.Magnetosphere.RadiationBelt
The region within a magnetosphere where high-energy particles could potentially be trapped in a magnetic field.
enumeration Earth.Magnetosphere.RingCurrent
One of the major current systems confined within planetary magnetospheres. The ring current circles in the magnetic equatorial plane of magnetospheres. It is generated by the longitudinal drift of energetic charged particles trapped on inner, dipole-like magnetospheric field lines. At the Earth, the ring current is carried by 10 keV to 200 keV charged particles typically located at L-shells between 3 and 6. The ring current is also the primary driver of the Sym H and Dst Indices of magnetic storm activity at the Earth.
enumeration Earth.Moon
The only natural satellite of the Earth.
enumeration Earth.NearSurface
The gaseous and possibly ionized environment of a body extending from the surface to some specified altitude. For the Earth, this altitude is 2000 km.
enumeration Earth.NearSurface.Atmosphere
The neutral gases surrounding a body that extends from the surface and is bound to the body by virtue of the gravitational attraction.
enumeration Earth.NearSurface.AuroralRegion
The region in the atmospheric where electrically-charged particles bombarding the upper atmosphere of a planet in the presence of a magnetic field produce an optical phenomenon.
enumeration Earth.NearSurface.EquatorialRegion
A region centered on the equator and limited in latitude by approximately 23 deg north and south of the equator.
enumeration Earth.NearSurface.Ionosphere
The charged or ionized gases surrounding a body that are nominally bound to the body by virtue of the gravitational attraction.
enumeration Earth.NearSurface.Ionosphere.DRegion
The layer of the ionosphere that exists approximately 50 km to 95 km above the surface of the Earth. One of several layers in the ionosphere.
enumeration Earth.NearSurface.Ionosphere.ERegion
A layer of ionized gas occurring at 90 km to 150 km above the ground. One of several layers in the ionosphere. Also called the Kennelly-Heaviside layer.
enumeration Earth.NearSurface.Ionosphere.FRegion
A layer that contains ionized gases at a height of around 150-800 km above sea level, placing it in the thermosphere. the F region has the highest concentration of free electrons and ions anywhere in the atmosphere. It may be thought of as comprising two layers, the F1 layer and F2 layer. One of several layers in the ionosphere. Also known as the Appleton layer.
enumeration Earth.NearSurface.Ionosphere.Topside
The region at the upper most areas of the ionosphere.
enumeration Earth.NearSurface.Mesosphere
The layer of the atmosphere that extends from the Stratosphere to a range of 80 km to 85 km, temperature decreasing with height.
enumeration Earth.NearSurface.MidLatitudeRegion
When considering the case of the Earth, the mid-latitude region typically refers to two latitudinal bands, one in the northern hemisphere and the other in the southern hemisphere extending from about 23 deg to 50 deg. The concept of mid-latitude regions does not apply to all bodies in the solar system and different latitudinal ranges would apply for each body case by case. The mid-latitude regions may be defined by using either planetographic or magnetic coordinates if the magnetic dipole is closely aligned with the spin axis of a magnetized body. Ground magnetometers located at mid-latitude on the Earth are well positioned to measure magnetic storm-time ring current variations.
enumeration Earth.NearSurface.Plasmasphere
A region of the magnetosphere consisting of low energy (cool) plasma. It is located above the ionosphere. The outer boundary of the plasmasphere is known as the plasmapause, which is defined by an order of magnitude drop in plasma density.
enumeration Earth.NearSurface.PolarCap
The areas of the globe surrounding the poles and consisting of the region north of 60 deg north latitude and the region south of 60 deg south latitude.
enumeration Earth.NearSurface.SouthAtlanticAnomalyRegion
The region where the inner Van Allen radiation belt makes its closest approach to the surface of the Earth. The result is that, for a given altitude, the radiation intensity is higher over this region than elsewhere.
enumeration Earth.NearSurface.Stratosphere
The layer of the atmosphere that extends from the troposphere to about 30 km, temperature increases with height. The stratosphere contains the ozone layer.
enumeration Earth.NearSurface.SubAuroralRegion
When considering the case of the Earth, the sub-auroral region typically refers to two latitudinal bands, one in the northern hemisphere and the other in the southern hemisphere extending from about 50 deg to low 60 deg latitude. The concept sub-auroral regions does not apply to all bodies in the solar system and different latitudinal ranges would apply for each body case by case. The sub-auroral regions may be defined by using either planetographic or magnetic coordinates if the magnetic dipole is closely aligned with the spin axis of a magnetized body. Ground magnetometers located at sub-auroral latitudes on the Earth measure a mixture of activity driven by auroral zone currents and the ring current.
enumeration Earth.NearSurface.Thermosphere
The layer of the atmosphere that extends from the Mesosphere to 640+ km, temperature increasing with height.
enumeration Earth.NearSurface.Troposphere
The lowest layer of the atmosphere which begins at the surface and extends to between 7 km (4.4 mi) at the poles and 17 km (10.6 mi) at the equator, with some variation due to weather factors.
enumeration Earth.Surface
The outermost area of a solid object.
enumeration Heliosphere
The solar atmosphere extending roughly from the outer corona to the edge of the solar plasma at the heliopause separating primarily solar plasma from interstellar plasma.
enumeration Heliosphere.Heliosheath
The region extending radially outward from the heliospheric termination shock and in which the decelerated solar wind plasma is still significant.
enumeration Heliosphere.Inner
The region of the heliosphere extending radially outward from the solar coronal base to just inside 1 AU.
enumeration Heliosphere.NearEarth
The heliospheric region near the Earth which extends to and includes the area near the L1 and L2 Lagrange point.
enumeration Heliosphere.Outer
The region of the heliosphere extending radially outward from just outside 1 AU to the heliospheric termination shock.
enumeration Heliosphere.Remote1AU
A roughly toroidal region that includes the orbit of the Earth, but exclusive of the region near the Earth.
enumeration Interstellar
The region between stars outside of any stellar heliopause.
enumeration Jupiter
The fifth planet from the Sun in our solar system.
enumeration Jupiter.Amalthea
The fifth largest moon of Jupiter.
enumeration Jupiter.Callisto
A second largest moon of Jupiter and the third largest moon in the solar system.
enumeration Jupiter.Europa
The sixth closest round moon of Jupiter.
enumeration Jupiter.Ganymede
The biggest moon of Jupiter and in the solar system.
enumeration Jupiter.Io
The innermost of the four round moons of the planet Jupiter.
enumeration Jupiter.Magnetosphere
The region of space above the atmosphere or surface of the planet and bounded by the magnetopause that is under the direct influence of the magnetic field of a planetary body.
enumeration Jupiter.Magnetosphere.Magnetotail
The region of space within the magnetosphere of a magnetized planetary body where the nightside magnetic field is stretched out in the anti-stellar direction by stellar wind interaction into a windsock-like shape. For Earth, solar wind-magnetosphere interaction produces a magnetotail that extends tailward from a distance of about 10 R<sub>E</sub> on the nightside to downstream distances beyond 1000 R<sub>E</sub>.
enumeration Jupiter.Magnetosphere.Main
The region of the magnetosphere where the magnetic field lines are closed, but does not include the gaseous region gravitationally bound to the body.
enumeration Jupiter.Magnetosphere.Plasmasphere
A region of the magnetosphere consisting of low energy (cool) plasma. It is located above the ionosphere. The outer boundary of the plasmasphere is known as the plasmapause, which is defined by an order of magnitude drop in plasma density.
enumeration Jupiter.Magnetosphere.Polar
The region near the pole of a body. For a magnetosphere the polar region is the area where magnetic field lines are open and includes the auroral zone.
enumeration Jupiter.Magnetosphere.RadiationBelt
The region within a magnetosphere where high-energy particles could potentially be trapped in a magnetic field.
enumeration Jupiter.Magnetosphere.RingCurrent
One of the major current systems confined within planetary magnetospheres. The ring current circles in the magnetic equatorial plane of magnetospheres. It is generated by the longitudinal drift of energetic charged particles trapped on inner, dipole-like magnetospheric field lines. At the Earth, the ring current is carried by 10 keV to 200 keV charged particles typically located at L-shells between 3 and 6. The ring current is also the primary driver of the Sym H and Dst Indices of magnetic storm activity at the Earth.
enumeration Mars
The fourth planet from the Sun in our solar system.
enumeration Mars.Deimos
The smaller and outermost of the two natural satellites of Mars.
enumeration Mars.Magnetosphere
The region of space above the atmosphere or surface of the planet and bounded by the magnetopause that is under the direct influence of the magnetic field of a planetary body.
enumeration Mars.Magnetosphere.Magnetotail
The region of space within the magnetosphere of a magnetized planetary body where the nightside magnetic field is stretched out in the anti-stellar direction by stellar wind interaction into a windsock-like shape. For Earth, solar wind-magnetosphere interaction produces a magnetotail that extends tailward from a distance of about 10 R<sub>E</sub> on the nightside to downstream distances beyond 1000 R<sub>E</sub>.
enumeration Mars.Magnetosphere.Main
The region of the magnetosphere where the magnetic field lines are closed, but does not include the gaseous region gravitationally bound to the body.
enumeration Mars.Magnetosphere.Plasmasphere
A region of the magnetosphere consisting of low energy (cool) plasma. It is located above the ionosphere. The outer boundary of the plasmasphere is known as the plasmapause, which is defined by an order of magnitude drop in plasma density.
enumeration Mars.Magnetosphere.Polar
The region near the pole of a body. For a magnetosphere the polar region is the area where magnetic field lines are open and includes the auroral zone.
enumeration Mars.Magnetosphere.RadiationBelt
The region within a magnetosphere where high-energy particles could potentially be trapped in a magnetic field.
enumeration Mars.Magnetosphere.RingCurrent
One of the major current systems confined within planetary magnetospheres. The ring current circles in the magnetic equatorial plane of magnetospheres. It is generated by the longitudinal drift of energetic charged particles trapped on inner, dipole-like magnetospheric field lines. At the Earth, the ring current is carried by 10 keV to 200 keV charged particles typically located at L-shells between 3 and 6. The ring current is also the primary driver of the Sym H and Dst Indices of magnetic storm activity at the Earth.
enumeration Mars.Phobos
The larger and inner most moon of Mars.
enumeration Mercury
The first planet from the Sun in our solar system.
enumeration Mercury.Magnetosphere
The region of space above the atmosphere or surface of the planet and bounded by the magnetopause that is under the direct influence of the magnetic field of a planetary body.
enumeration Mercury.Magnetosphere.Magnetotail
The region of space within the magnetosphere of a magnetized planetary body where the nightside magnetic field is stretched out in the anti-stellar direction by stellar wind interaction into a windsock-like shape. For Earth, solar wind-magnetosphere interaction produces a magnetotail that extends tailward from a distance of about 10 R<sub>E</sub> on the nightside to downstream distances beyond 1000 R<sub>E</sub>.
enumeration Mercury.Magnetosphere.Main
The region of the magnetosphere where the magnetic field lines are closed, but does not include the gaseous region gravitationally bound to the body.
enumeration Mercury.Magnetosphere.Plasmasphere
A region of the magnetosphere consisting of low energy (cool) plasma. It is located above the ionosphere. The outer boundary of the plasmasphere is known as the plasmapause, which is defined by an order of magnitude drop in plasma density.
enumeration Mercury.Magnetosphere.Polar
The region near the pole of a body. For a magnetosphere the polar region is the area where magnetic field lines are open and includes the auroral zone.
enumeration Mercury.Magnetosphere.RadiationBelt
The region within a magnetosphere where high-energy particles could potentially be trapped in a magnetic field.
enumeration Mercury.Magnetosphere.RingCurrent
One of the major current systems confined within planetary magnetospheres. The ring current circles in the magnetic equatorial plane of magnetospheres. It is generated by the longitudinal drift of energetic charged particles trapped on inner, dipole-like magnetospheric field lines. At the Earth, the ring current is carried by 10 keV to 200 keV charged particles typically located at L-shells between 3 and 6. The ring current is also the primary driver of the Sym H and Dst Indices of magnetic storm activity at the Earth.
enumeration Neptune
The seventh planet from the Sun in our solar system.
enumeration Neptune.Magnetosphere
The region of space above the atmosphere or surface of the planet and bounded by the magnetopause that is under the direct influence of the magnetic field of a planetary body.
enumeration Neptune.Magnetosphere.Magnetotail
The region of space within the magnetosphere of a magnetized planetary body where the nightside magnetic field is stretched out in the anti-stellar direction by stellar wind interaction into a windsock-like shape. For Earth, solar wind-magnetosphere interaction produces a magnetotail that extends tailward from a distance of about 10 R<sub>E</sub> on the nightside to downstream distances beyond 1000 R<sub>E</sub>.
enumeration Neptune.Magnetosphere.Main
The region of the magnetosphere where the magnetic field lines are closed, but does not include the gaseous region gravitationally bound to the body.
enumeration Neptune.Magnetosphere.Plasmasphere
A region of the magnetosphere consisting of low energy (cool) plasma. It is located above the ionosphere. The outer boundary of the plasmasphere is known as the plasmapause, which is defined by an order of magnitude drop in plasma density.
enumeration Neptune.Magnetosphere.Polar
The region near the pole of a body. For a magnetosphere the polar region is the area where magnetic field lines are open and includes the auroral zone.
enumeration Neptune.Magnetosphere.RadiationBelt
The region within a magnetosphere where high-energy particles could potentially be trapped in a magnetic field.
enumeration Neptune.Magnetosphere.RingCurrent
One of the major current systems confined within planetary magnetospheres. The ring current circles in the magnetic equatorial plane of magnetospheres. It is generated by the longitudinal drift of energetic charged particles trapped on inner, dipole-like magnetospheric field lines. At the Earth, the ring current is carried by 10 keV to 200 keV charged particles typically located at L-shells between 3 and 6. The ring current is also the primary driver of the Sym H and Dst Indices of magnetic storm activity at the Earth.
enumeration Neptune.Proteus
The second largest moon of Neptune.
enumeration Neptune.Triton
The largest moon of Neptune.
enumeration Pluto
The ninth planet from the Sun in our solar system.
enumeration Saturn
The sixth planet from the Sun in our solar system.
enumeration Saturn.Dione
The fourth largest moon of Saturn.
enumeration Saturn.Enceladus
The sixth largest moon of Saturn. It is currently endogenously active. The smallest known body in the Solar System that is geologically active today.
enumeration Saturn.Hyperion
The eighth-largest moon of Saturn.
enumeration Saturn.Iapetus
The third largest moon of Saturn and the eleventh largest in the Solar System.
enumeration Saturn.Magnetosphere
The region of space above the atmosphere or surface of the planet and bounded by the magnetopause that is under the direct influence of the magnetic field of a planetary body.
enumeration Saturn.Magnetosphere.Magnetotail
The region of space within the magnetosphere of a magnetized planetary body where the nightside magnetic field is stretched out in the anti-stellar direction by stellar wind interaction into a windsock-like shape. For Earth, solar wind-magnetosphere interaction produces a magnetotail that extends tailward from a distance of about 10 R<sub>E</sub> on the nightside to downstream distances beyond 1000 R<sub>E</sub>.
enumeration Saturn.Magnetosphere.Main
The region of the magnetosphere where the magnetic field lines are closed, but does not include the gaseous region gravitationally bound to the body.
enumeration Saturn.Magnetosphere.Plasmasphere
A region of the magnetosphere consisting of low energy (cool) plasma. It is located above the ionosphere. The outer boundary of the plasmasphere is known as the plasmapause, which is defined by an order of magnitude drop in plasma density.
enumeration Saturn.Magnetosphere.Polar
The region near the pole of a body. For a magnetosphere the polar region is the area where magnetic field lines are open and includes the auroral zone.
enumeration Saturn.Magnetosphere.RadiationBelt
The region within a magnetosphere where high-energy particles could potentially be trapped in a magnetic field.
enumeration Saturn.Magnetosphere.RingCurrent
One of the major current systems confined within planetary magnetospheres. The ring current circles in the magnetic equatorial plane of magnetospheres. It is generated by the longitudinal drift of energetic charged particles trapped on inner, dipole-like magnetospheric field lines. At the Earth, the ring current is carried by 10 keV to 200 keV charged particles typically located at L-shells between 3 and 6. The ring current is also the primary driver of the Sym H and Dst Indices of magnetic storm activity at the Earth.
enumeration Saturn.Mimas
The smallest and least massive of the round moons of Saturn.
enumeration Saturn.Phoebe
The ninth-largest moon of Saturn.
enumeration Saturn.Rhea
The second largest moon of Saturn and the ninth largest moon in the Solar System.
enumeration Saturn.Tethys
The fifth largest moon of Saturn and the sixteenth largest moon in the Solar System. The orbit Tethys is the third closest to Saturn of the major Cronian moons.
enumeration Saturn.Titan
The largest moon of Saturn and the second largest moon in the Solar System.
enumeration Sun
The star upon which our solar system is centered.
enumeration Sun.Chromosphere
The region of the solar (or stellar) atmosphere above the temperature minimum and below the Transition Region. The solar chromosphere is approximately 400 km to 2100 km above the photosphere, and characterized by temperatures that range from 4500 K to 28000 K.
enumeration Sun.Corona
The outermost atmospheric region of the Sun or a star, characterized by ionization temperatures above 10^5 K. The solar corona starts at about 2100 km above the photosphere. There is no generally defined upper limit.
enumeration Sun.Interior
The region inside the body which is not visible from outside the body.
enumeration Sun.Photosphere
The atmospheric layer of the Sun or a star from which continuum radiation, especially optical, is emitted to space. For the Sun, the photosphere is about 500 km thick.
enumeration Sun.TransitionRegion
A very narrow (<100 km) layer between the chromosphere and the corona where the temperature rises abruptly from about 8000 to about 500,000 K.
enumeration Uranus
The eighth planet from the Sun in our solar system.
enumeration Uranus.Ariel
The fourth largest moon of Uranus.
enumeration Uranus.Magnetosphere
The region of space above the atmosphere or surface of the planet and bounded by the magnetopause that is under the direct influence of the magnetic field of a planetary body.
enumeration Uranus.Magnetosphere.Magnetotail
The region of space within the magnetosphere of a magnetized planetary body where the nightside magnetic field is stretched out in the anti-stellar direction by stellar wind interaction into a windsock-like shape. For Earth, solar wind-magnetosphere interaction produces a magnetotail that extends tailward from a distance of about 10 R<sub>E</sub> on the nightside to downstream distances beyond 1000 R<sub>E</sub>.
enumeration Uranus.Magnetosphere.Main
The region of the magnetosphere where the magnetic field lines are closed, but does not include the gaseous region gravitationally bound to the body.
enumeration Uranus.Magnetosphere.Plasmasphere
A region of the magnetosphere consisting of low energy (cool) plasma. It is located above the ionosphere. The outer boundary of the plasmasphere is known as the plasmapause, which is defined by an order of magnitude drop in plasma density.
enumeration Uranus.Magnetosphere.Polar
The region near the pole of a body. For a magnetosphere the polar region is the area where magnetic field lines are open and includes the auroral zone.
enumeration Uranus.Magnetosphere.RadiationBelt
The region within a magnetosphere where high-energy particles could potentially be trapped in a magnetic field.
enumeration Uranus.Magnetosphere.RingCurrent
One of the major current systems confined within planetary magnetospheres. The ring current circles in the magnetic equatorial plane of magnetospheres. It is generated by the longitudinal drift of energetic charged particles trapped on inner, dipole-like magnetospheric field lines. At the Earth, the ring current is carried by 10 keV to 200 keV charged particles typically located at L-shells between 3 and 6. The ring current is also the primary driver of the Sym H and Dst Indices of magnetic storm activity at the Earth.
enumeration Uranus.Miranda
The smallest and innermost round moon of Uranus.
enumeration Uranus.Oberon
The second largest and second most massive moon of Uranus, and the ninth most massive moon in the Solar System.
enumeration Uranus.Puck
The largest inner spherical moon of Uranus.
enumeration Uranus.Titania
The largest moon of Uranus and the eighth largest moon in the Solar System.
enumeration Uranus.Umbriel
The third largest and fourth most massive moon of Uranus.
enumeration Venus
The second planet from the Sun in our solar system.
enumeration Venus.Magnetosphere
The region of space above the atmosphere or surface of the planet and bounded by the magnetopause that is under the direct influence of the magnetic field of a planetary body.
enumeration Venus.Magnetosphere.Magnetotail
The region of space within the magnetosphere of a magnetized planetary body where the nightside magnetic field is stretched out in the anti-stellar direction by stellar wind interaction into a windsock-like shape. For Earth, solar wind-magnetosphere interaction produces a magnetotail that extends tailward from a distance of about 10 R<sub>E</sub> on the nightside to downstream distances beyond 1000 R<sub>E</sub>.
enumeration Venus.Magnetosphere.Main
The region of the magnetosphere where the magnetic field lines are closed, but does not include the gaseous region gravitationally bound to the body.
enumeration Venus.Magnetosphere.Plasmasphere
A region of the magnetosphere consisting of low energy (cool) plasma. It is located above the ionosphere. The outer boundary of the plasmasphere is known as the plasmapause, which is defined by an order of magnitude drop in plasma density.
enumeration Venus.Magnetosphere.Polar
The region near the pole of a body. For a magnetosphere the polar region is the area where magnetic field lines are open and includes the auroral zone.
enumeration Venus.Magnetosphere.RadiationBelt
The region within a magnetosphere where high-energy particles could potentially be trapped in a magnetic field.
enumeration Venus.Magnetosphere.RingCurrent
One of the major current systems confined within planetary magnetospheres. The ring current circles in the magnetic equatorial plane of magnetospheres. It is generated by the longitudinal drift of energetic charged particles trapped on inner, dipole-like magnetospheric field lines. At the Earth, the ring current is carried by 10 keV to 200 keV charged particles typically located at L-shells between 3 and 6. The ring current is also the primary driver of the Sym H and Dst Indices of magnetic storm activity at the Earth.
Source
<xsd:element name="ObservedRegion" type="spase:Region" minOccurs="0" maxOccurs="unbounded"/>
Element spase:NumericalData / spase:SpatialCoverage
Namespace http://www.spase-group.org/data/schema
Diagram
Diagramspase-2_7_1_xsd.tmp#SpatialCoverage_CoordinateSystemspase-2_7_1_xsd.tmp#SpatialCoverage_CenterLatitudespase-2_7_1_xsd.tmp#SpatialCoverage_NorthernmostLatitudespase-2_7_1_xsd.tmp#SpatialCoverage_SouthernmostLatitudespase-2_7_1_xsd.tmp#SpatialCoverage_CenterLongitudespase-2_7_1_xsd.tmp#SpatialCoverage_EasternmostLongitudespase-2_7_1_xsd.tmp#SpatialCoverage_WesternmostLongitudespase-2_7_1_xsd.tmp#SpatialCoverage_CenterElevationspase-2_7_1_xsd.tmp#SpatialCoverage_MinimumElevationspase-2_7_1_xsd.tmp#SpatialCoverage_MaximumElevationspase-2_7_1_xsd.tmp#SpatialCoverage_Acknowledgementspase-2_7_1_xsd.tmp#SpatialCoverage_Descriptionspase-2_7_1_xsd.tmp#SpatialCoverage
Type spase:SpatialCoverage
Properties
content complex
minOccurs 0
maxOccurs unbounded
Model
Children spase:Acknowledgement, spase:CenterElevation, spase:CenterLatitude, spase:CenterLongitude, spase:CoordinateSystem, spase:Description, spase:EasternmostLongitude, spase:MaximumElevation, spase:MinimumElevation, spase:NorthernmostLatitude, spase:SouthernmostLatitude, spase:WesternmostLongitude
Instance
<spase:SpatialCoverage xmlns:spase="http://www.spase-group.org/data/schema">
  <spase:CoordinateSystem>{1,1}</spase:CoordinateSystem>
  <spase:CenterLatitude>{0,1}</spase:CenterLatitude>
  <spase:NorthernmostLatitude>{0,1}</spase:NorthernmostLatitude>
  <spase:SouthernmostLatitude>{0,1}</spase:SouthernmostLatitude>
  <spase:CenterLongitude>{0,1}</spase:CenterLongitude>
  <spase:EasternmostLongitude>{0,1}</spase:EasternmostLongitude>
  <spase:WesternmostLongitude>{0,1}</spase:WesternmostLongitude>
  <spase:CenterElevation>{0,1}</spase:CenterElevation>
  <spase:MinimumElevation>{0,1}</spase:MinimumElevation>
  <spase:MaximumElevation>{0,1}</spase:MaximumElevation>
  <spase:Acknowledgement>{0,1}</spase:Acknowledgement>
  <spase:Description>{0,1}</spase:Description>
</spase:SpatialCoverage>
Source
<xsd:element name="SpatialCoverage" type="spase:SpatialCoverage" minOccurs="0" maxOccurs="unbounded"/>
Element spase:NumericalData / spase:Caveats
Namespace http://www.spase-group.org/data/schema
Diagram
Diagramspase-2_7_1_xsd.tmp#Caveats
Type spase:Caveats
Properties
content simple
minOccurs 0
maxOccurs 1
Source
<xsd:element name="Caveats" type="spase:Caveats" minOccurs="0" maxOccurs="1"/>
Element spase:NumericalData / spase:Keyword
Namespace http://www.spase-group.org/data/schema
Diagram
Diagramspase-2_7_1_xsd.tmp#Keyword
Type spase:Keyword
Properties
content simple
minOccurs 0
maxOccurs unbounded
Source
<xsd:element name="Keyword" type="spase:Keyword" minOccurs="0" maxOccurs="unbounded"/>
Element spase:NumericalData / spase:InputResourceID
Namespace http://www.spase-group.org/data/schema
Diagram
Diagramspase-2_7_1_xsd.tmp#InputResourceID
Type spase:InputResourceID
Type hierarchy
Properties
content simple
minOccurs 0
maxOccurs unbounded
Facets
pattern [^:]+://[^/]+/.+
Source
<xsd:element name="InputResourceID" type="spase:InputResourceID" minOccurs="0" maxOccurs="unbounded"/>
Element spase:NumericalData / spase:Parameter
Namespace http://www.spase-group.org/data/schema
Diagram
Diagramspase-2_7_1_xsd.tmp#Parameter_Namespase-2_7_1_xsd.tmp#Parameter_Setspase-2_7_1_xsd.tmp#Parameter_ParameterKeyspase-2_7_1_xsd.tmp#Parameter_Descriptionspase-2_7_1_xsd.tmp#Parameter_UCDspase-2_7_1_xsd.tmp#Parameter_Caveatsspase-2_7_1_xsd.tmp#Parameter_Cadencespase-2_7_1_xsd.tmp#Parameter_CadenceMinspase-2_7_1_xsd.tmp#Parameter_CadenceMaxspase-2_7_1_xsd.tmp#Parameter_Unitsspase-2_7_1_xsd.tmp#Parameter_UnitsConversionspase-2_7_1_xsd.tmp#Parameter_CoordinateSystemspase-2_7_1_xsd.tmp#Parameter_RenderingHintsspase-2_7_1_xsd.tmp#Parameter_Structurespase-2_7_1_xsd.tmp#Parameter_ValidMinspase-2_7_1_xsd.tmp#Parameter_ValidMaxspase-2_7_1_xsd.tmp#Parameter_FillValuespase-2_7_1_xsd.tmp#Parameter_Fieldspase-2_7_1_xsd.tmp#Parameter_Particlespase-2_7_1_xsd.tmp#Parameter_Wavespase-2_7_1_xsd.tmp#Parameter_Mixedspase-2_7_1_xsd.tmp#Parameter_Supportspase-2_7_1_xsd.tmp#Parameter_SpatialCoveragespase-2_7_1_xsd.tmp#Parameter
Type spase:Parameter
Properties
content complex
minOccurs 0
maxOccurs unbounded
Model
Children spase:Cadence, spase:CadenceMax, spase:CadenceMin, spase:Caveats, spase:CoordinateSystem, spase:Description, spase:Field, spase:FillValue, spase:Mixed, spase:Name, spase:ParameterKey, spase:Particle, spase:RenderingHints, spase:Set, spase:SpatialCoverage, spase:Structure, spase:Support, spase:UCD, spase:Units, spase:UnitsConversion, spase:ValidMax, spase:ValidMin, spase:Wave
Instance
<spase:Parameter xmlns:spase="http://www.spase-group.org/data/schema">
  <spase:Name>{1,1}</spase:Name>
  <spase:Set>{0,unbounded}</spase:Set>
  <spase:ParameterKey>{0,1}</spase:ParameterKey>
  <spase:Description>{0,1}</spase:Description>
  <spase:UCD>{0,1}</spase:UCD>
  <spase:Caveats>{0,1}</spase:Caveats>
  <spase:Cadence>{0,1}</spase:Cadence>
  <spase:CadenceMin>{0,1}</spase:CadenceMin>
  <spase:CadenceMax>{0,1}</spase:CadenceMax>
  <spase:Units>{0,1}</spase:Units>
  <spase:UnitsConversion>{0,1}</spase:UnitsConversion>
  <spase:CoordinateSystem>{0,1}</spase:CoordinateSystem>
  <spase:RenderingHints>{0,unbounded}</spase:RenderingHints>
  <spase:Structure>{0,1}</spase:Structure>
  <spase:ValidMin>{0,1}</spase:ValidMin>
  <spase:ValidMax>{0,1}</spase:ValidMax>
  <spase:FillValue>{0,1}</spase:FillValue>
  <spase:Field>{1,1}</spase:Field>
  <spase:Particle>{1,1}</spase:Particle>
  <spase:Wave>{1,1}</spase:Wave>
  <spase:Mixed>{1,1}</spase:Mixed>
  <spase:Support>{1,1}</spase:Support>
  <spase:SpatialCoverage>{0,unbounded}</spase:SpatialCoverage>
</spase:Parameter>
Source
<xsd:element name="Parameter" type="spase:Parameter" minOccurs="0" maxOccurs="unbounded"/>
Element spase:NumericalData / spase:Extension
Namespace http://www.spase-group.org/data/schema
Diagram
Diagramspase-2_7_1_xsd.tmp#Extension_langspase-2_7_1_xsd.tmp#Extension
Type spase:Extension
Properties
content complex
minOccurs 0
maxOccurs unbounded
Model
ANY element from ANY namespace
Attributes
QName Type Default Use
lang xsd:string en optional
Source
<xsd:element name="Extension" type="spase:Extension" minOccurs="0" maxOccurs="unbounded"/>
Element spase:Spase / spase:Granule
Namespace http://www.spase-group.org/data/schema
Diagram
Diagramspase-2_7_1_xsd.tmp#Granule_ResourceIDspase-2_7_1_xsd.tmp#Granule_NamingAuthorityspase-2_7_1_xsd.tmp#Granule_ResourceTypespase-2_7_1_xsd.tmp#Granule_ReleaseDatespase-2_7_1_xsd.tmp#Granule_ExpirationDatespase-2_7_1_xsd.tmp#Granule_ParentIDspase-2_7_1_xsd.tmp#Granule_PriorIDspase-2_7_1_xsd.tmp#Granule_StartDatespase-2_7_1_xsd.tmp#Granule_StopDatespase-2_7_1_xsd.tmp#Granule_SpatialCoveragespase-2_7_1_xsd.tmp#Granule_Sourcespase-2_7_1_xsd.tmp#Granule_RegionBeginspase-2_7_1_xsd.tmp#Granule_RegionEndspase-2_7_1_xsd.tmp#Granule
Type spase:Granule
Properties
content complex
Model
Children spase:ExpirationDate, spase:NamingAuthority, spase:ParentID, spase:PriorID, spase:RegionBegin, spase:RegionEnd, spase:ReleaseDate, spase:ResourceID, spase:ResourceType, spase:Source, spase:SpatialCoverage, spase:StartDate, spase:StopDate
Instance
<spase:Granule xmlns:spase="http://www.spase-group.org/data/schema">
  <spase:ResourceID>{1,1}</spase:ResourceID>
  <spase:NamingAuthority>{0,1}</spase:NamingAuthority>
  <spase:ResourceType>{0,1}</spase:ResourceType>
  <spase:ReleaseDate>{1,1}</spase:ReleaseDate>
  <spase:ExpirationDate>{0,1}</spase:ExpirationDate>
  <spase:ParentID>{1,1}</spase:ParentID>
  <spase:PriorID>{0,unbounded}</spase:PriorID>
  <spase:StartDate>{1,1}</spase:StartDate>
  <spase:StopDate>{1,1}</spase:StopDate>
  <spase:SpatialCoverage>{0,unbounded}</spase:SpatialCoverage>
  <spase:Source>{1,unbounded}</spase:Source>
  <spase:RegionBegin>{1,1}</spase:RegionBegin>
  <spase:RegionEnd>{1,1}</spase:RegionEnd>
</spase:Granule>
Source
<xsd:element name="Granule" type="spase:Granule"/>
Element spase:Granule / spase:ResourceID
Namespace http://www.spase-group.org/data/schema
Diagram
Diagramspase-2_7_1_xsd.tmp#ResourceID
Type spase:ResourceID
Type hierarchy
Properties
content simple
minOccurs 1
maxOccurs 1
Facets
pattern [^:]+://[^/]+/.+
Source
<xsd:element name="ResourceID" type="spase:ResourceID" minOccurs="1" maxOccurs="1"/>
Element spase:Granule / spase:NamingAuthority
Namespace http://www.spase-group.org/data/schema
Diagram
Diagramspase-2_7_1_xsd.tmp#NamingAuthority
Type spase:NamingAuthority
Properties
content simple
minOccurs 0
maxOccurs 1
Source
<xsd:element name="NamingAuthority" type="spase:NamingAuthority" minOccurs="0" maxOccurs="1"/>
Element spase:Granule / spase:ResourceType
Namespace http://www.spase-group.org/data/schema
Diagram
Diagramspase-2_7_1_xsd.tmp#ResourceType
Type spase:ResourceType
Properties
content simple
minOccurs 0
maxOccurs 1
Facets
enumeration Annotation
Information which is explanatory or descriptive which is associated with another resource.
enumeration Catalog
A tabular listing of events or observational notes, especially those that have utility in aiding a user in locating data. Catalogs include lists of events, files in a product, and data availability. A Catalog resource is a type of "data product" which is a set of data that is uniformly processed and formatted, from one or more instruments, typically spanning the full duration of the observations of the relevant instrument(s). A data product may consist of a collection of granules of successive time spans, but may be a single high-level entity.
enumeration Collection
An aggregation of resources, which may encompass collections of one resource type as well as those of mixed types. A collection is described as a group. Its parts may also be separately described. An example is an experiment which uses the data from multiple instruments (or sensors). Another example is a research effort that uses a set of display images of the Sun and Energetic particle data from the corresponding times for the images, and FITS files of AIA images, etc. All the resources that are part of the research effort can be described as a Collection. Yet another example is a coordinated set of time series used for determining an index.
enumeration DisplayData
A graphical representation of data wherein the underlying numeric values are not (readily) accessible for analysis. Examples are line plots and spectrograms. A Display Data resource is a type of "data product" which is a set of data that is uniformly processed and formatted, from one or more instruments, typically spanning the full duration of the observations of the relevant instrument(s). A data product may consist of a collection of granules of successive time spans, but may be a single high-level entity.
enumeration DisplayOutput
A graphical representation of data wherein the underlying numeric values are not (readily) accessible for analysis. Examples are line plots and spectrograms. A Display Data resource is a type of "data product" which is a set of data that is uniformly processed and formatted, from one or more instruments, typically spanning the full duration of the observations of the relevant instrument(s). A data product may consist of a collection of granules of successive time spans, but may be a single high-level entity.
enumeration Document
A set of information designed and presented as an individual entity. A document may contain plain or formatted text, in-line graphics, sound, other multimedia data, or hypermedia references. A Document resource is intended for use on digital objects that have no other identifier (e.g., DOI or ISBN).
enumeration Granule
An accessible portion of another resource. A Granule may be composed of one or more physical pieces (files) which are considered inseparable. For example, a data storage format that maintains metadata and binary data in separate, but tightly coupled files. Granules should not be used to group files that have simple relationships or which are associated through a parent resource. For example, each file containing a time interval data for a Numerical Data resource would each be considered a Granule. The ParentID of a Granule resource must be a NumericalData resource. The attributes of a Granule supersede the corresponding attributes in the NumericalData resource.
enumeration Instrument
A device that makes measurements used to characterize a physical phenomenon, or a family of like devices.
enumeration Model
Attributes of a model.
enumeration ModelRun
Description of a model run, including the code ID, the run spatial and temporal description, and all the relevant inputs.
enumeration NumericalData
Data stored as numerical values in one or more specified formats. A Numerical Data resource is a type of "data product" which is a set of data that is uniformly processed and formatted, from one or more instruments, typically spanning the full duration of the observations of the relevant instrument(s). A data product may consist of Parameters stored in a collection of granules of successive time spans or a single data granule.
enumeration NumericalOutput
Data stored as numerical values in a specified format. A Numerical Data resource is a type of "data product" which is a set of data that is uniformly processed and formatted, from one or more instruments, typically spanning the full duration of the observations of the relevant instrument(s). A data product may consist of a collection of granules of successive time spans, but may be a single high-level entity.
enumeration Observatory
The host (spacecraft, network, facility) for instruments making observations, or a family of closely related hosts.
enumeration Person
An individual human being.
enumeration Registry
A location or facility where resources are cataloged.
enumeration Repository
A location or facility where resources are stored.
enumeration Service
A location or facility that can perform a well-defined task.
enumeration Software
An application which can be installed, built or readily used.
Source
<xsd:element name="ResourceType" type="spase:ResourceType" minOccurs="0" maxOccurs="1"/>
Element spase:Granule / spase:ReleaseDate
Namespace http://www.spase-group.org/data/schema
Diagram
Diagramspase-2_7_1_xsd.tmp#ReleaseDate
Type spase:ReleaseDate
Properties
content simple
minOccurs 1
maxOccurs 1
Source
<xsd:element name="ReleaseDate" type="spase:ReleaseDate" minOccurs="1" maxOccurs="1"/>
Element spase:Granule / spase:ExpirationDate
Namespace http://www.spase-group.org/data/schema
Diagram
Diagramspase-2_7_1_xsd.tmp#ExpirationDate
Type spase:ExpirationDate
Properties
content simple
minOccurs 0
maxOccurs 1
Source
<xsd:element name="ExpirationDate" type="spase:ExpirationDate" minOccurs="0" maxOccurs="1"/>
Element spase:Granule / spase:ParentID
Namespace http://www.spase-group.org/data/schema
Diagram
Diagramspase-2_7_1_xsd.tmp#ParentID
Type spase:ParentID
Type hierarchy
Properties
content simple
minOccurs 1
maxOccurs 1
Facets
pattern [^:]+://[^/]+/.+
Source
<xsd:element name="ParentID" type="spase:ParentID" minOccurs="1" maxOccurs="1"/>
Element spase:Granule / spase:PriorID
Namespace http://www.spase-group.org/data/schema
Diagram
Diagramspase-2_7_1_xsd.tmp#PriorID
Type spase:PriorID
Type hierarchy
Properties
content simple
minOccurs 0
maxOccurs unbounded
Facets
pattern [^:]+://[^/]+/.+
Source
<xsd:element name="PriorID" type="spase:PriorID" minOccurs="0" maxOccurs="unbounded"/>
Element spase:Granule / spase:StartDate
Namespace http://www.spase-group.org/data/schema
Diagram
Diagramspase-2_7_1_xsd.tmp#StartDate
Type spase:StartDate
Properties
content simple
Source
<xsd:element name="StartDate" type="spase:StartDate"/>
Element spase:Granule / spase:StopDate
Namespace http://www.spase-group.org/data/schema
Diagram
Diagramspase-2_7_1_xsd.tmp#StopDate
Type spase:StopDate
Properties
content simple
Source
<xsd:element name="StopDate" type="spase:StopDate"/>
Element spase:Granule / spase:SpatialCoverage
Namespace http://www.spase-group.org/data/schema
Diagram
Diagramspase-2_7_1_xsd.tmp#SpatialCoverage_CoordinateSystemspase-2_7_1_xsd.tmp#SpatialCoverage_CenterLatitudespase-2_7_1_xsd.tmp#SpatialCoverage_NorthernmostLatitudespase-2_7_1_xsd.tmp#SpatialCoverage_SouthernmostLatitudespase-2_7_1_xsd.tmp#SpatialCoverage_CenterLongitudespase-2_7_1_xsd.tmp#SpatialCoverage_EasternmostLongitudespase-2_7_1_xsd.tmp#SpatialCoverage_WesternmostLongitudespase-2_7_1_xsd.tmp#SpatialCoverage_CenterElevationspase-2_7_1_xsd.tmp#SpatialCoverage_MinimumElevationspase-2_7_1_xsd.tmp#SpatialCoverage_MaximumElevationspase-2_7_1_xsd.tmp#SpatialCoverage_Acknowledgementspase-2_7_1_xsd.tmp#SpatialCoverage_Descriptionspase-2_7_1_xsd.tmp#SpatialCoverage
Type spase:SpatialCoverage
Properties
content complex
minOccurs 0
maxOccurs unbounded
Model
Children spase:Acknowledgement, spase:CenterElevation, spase:CenterLatitude, spase:CenterLongitude, spase:CoordinateSystem, spase:Description, spase:EasternmostLongitude, spase:MaximumElevation, spase:MinimumElevation, spase:NorthernmostLatitude, spase:SouthernmostLatitude, spase:WesternmostLongitude
Instance
<spase:SpatialCoverage xmlns:spase="http://www.spase-group.org/data/schema">
  <spase:CoordinateSystem>{1,1}</spase:CoordinateSystem>
  <spase:CenterLatitude>{0,1}</spase:CenterLatitude>
  <spase:NorthernmostLatitude>{0,1}</spase:NorthernmostLatitude>
  <spase:SouthernmostLatitude>{0,1}</spase:SouthernmostLatitude>
  <spase:CenterLongitude>{0,1}</spase:CenterLongitude>
  <spase:EasternmostLongitude>{0,1}</spase:EasternmostLongitude>
  <spase:WesternmostLongitude>{0,1}</spase:WesternmostLongitude>
  <spase:CenterElevation>{0,1}</spase:CenterElevation>
  <spase:MinimumElevation>{0,1}</spase:MinimumElevation>
  <spase:MaximumElevation>{0,1}</spase:MaximumElevation>
  <spase:Acknowledgement>{0,1}</spase:Acknowledgement>
  <spase:Description>{0,1}</spase:Description>
</spase:SpatialCoverage>
Source
<xsd:element name="SpatialCoverage" type="spase:SpatialCoverage" minOccurs="0" maxOccurs="unbounded"/>
Element spase:Granule / spase:Source
Namespace http://www.spase-group.org/data/schema
Diagram
Diagramspase-2_7_1_xsd.tmp#Source_SourceTypespase-2_7_1_xsd.tmp#Source_URLspase-2_7_1_xsd.tmp#Source_MirrorURLspase-2_7_1_xsd.tmp#Source_Checksumspase-2_7_1_xsd.tmp#Source_DataExtentspase-2_7_1_xsd.tmp#Source
Type spase:Source
Properties
content complex
minOccurs 1
maxOccurs unbounded
Model
Children spase:Checksum, spase:DataExtent, spase:MirrorURL, spase:SourceType, spase:URL
Instance
<spase:Source xmlns:spase="http://www.spase-group.org/data/schema">
  <spase:SourceType>{1,1}</spase:SourceType>
  <spase:URL>{1,1}</spase:URL>
  <spase:MirrorURL>{0,unbounded}</spase:MirrorURL>
  <spase:Checksum>{0,1}</spase:Checksum>
  <spase:DataExtent>{0,1}</spase:DataExtent>
</spase:Source>
Source
<xsd:element name="Source" type="spase:Source" minOccurs="1" maxOccurs="unbounded"/>
Element spase:Source / spase:SourceType
Namespace http://www.spase-group.org/data/schema
Diagram
Diagramspase-2_7_1_xsd.tmp#SourceType
Type spase:SourceType
Properties
content simple
minOccurs 1
maxOccurs 1
Facets
enumeration Ancillary
A complementary item which can be subordinate, subsidiary, auxiliary, supplementary to the primary item.
enumeration Browse
A representation of an image which is suitable to reveal most or all of the details of the image.
enumeration Data
A collection of organized information, usually the results of experience, observation or experiment, or a set of premises. This may consist of numbers, words, or images, particularly as measurements or observations of a set of variables.
enumeration Layout
The structured arrangement of items in a collection.
enumeration Thumbnail
A small representation of an image which is suitable to infer what the full-sized imaged is like.
Source
<xsd:element name="SourceType" type="spase:SourceType" minOccurs="1" maxOccurs="1"/>
Element spase:Source / spase:URL
Namespace http://www.spase-group.org/data/schema
Diagram
Diagramspase-2_7_1_xsd.tmp#URL
Type spase:URL
Properties
content simple
minOccurs 1
maxOccurs 1
Source
<xsd:element name="URL" type="spase:URL" minOccurs="1" maxOccurs="1"/>
Element spase:Source / spase:MirrorURL
Namespace http://www.spase-group.org/data/schema
Diagram
Diagramspase-2_7_1_xsd.tmp#MirrorURL
Type spase:MirrorURL
Properties
content simple
minOccurs 0
maxOccurs unbounded
Source
<xsd:element name="MirrorURL" type="spase:MirrorURL" minOccurs="0" maxOccurs="unbounded"/>
Element spase:Source / spase:Checksum
Namespace http://www.spase-group.org/data/schema
Diagram
Diagramspase-2_7_1_xsd.tmp#Checksum_HashValuespase-2_7_1_xsd.tmp#Checksum_HashFunctionspase-2_7_1_xsd.tmp#Checksum
Type spase:Checksum
Properties
content complex
minOccurs 0
maxOccurs 1
Model
Children spase:HashFunction, spase:HashValue
Instance
<spase:Checksum xmlns:spase="http://www.spase-group.org/data/schema">
  <spase:HashValue>{1,1}</spase:HashValue>
  <spase:HashFunction>{1,1}</spase:HashFunction>
</spase:Checksum>
Source
<xsd:element name="Checksum" type="spase:Checksum" minOccurs="0" maxOccurs="1"/>
Element spase:Checksum / spase:HashValue
Namespace http://www.spase-group.org/data/schema
Diagram
Diagramspase-2_7_1_xsd.tmp#HashValue
Type spase:HashValue
Properties
content simple
minOccurs 1
maxOccurs 1
Source
<xsd:element name="HashValue" type="spase:HashValue" minOccurs="1" maxOccurs="1"/>
Element spase:Checksum / spase:HashFunction
Namespace http://www.spase-group.org/data/schema
Diagram
Diagramspase-2_7_1_xsd.tmp#HashFunction
Type spase:HashFunction
Properties
content simple
minOccurs 1
maxOccurs 1
Facets
enumeration MD5
Message Digest 5 (MD5) is a 128-bit message digest algorithm created in 1991 by Professor Ronald Rivest.
enumeration SHA1
Secure Hash Algorithm (SHA), a 160-bit message digest algorithm developed by the NSA and described in Federal Information Processing Standard (FIPS) publication 180-1.
enumeration SHA256
Secure Hash Algorithm (SHA), a 256-bit message digest algorithm developed by the NSA and described in Federal Information Processing Standard (FIPS) publication 180-1.
Source
<xsd:element name="HashFunction" type="spase:HashFunction" minOccurs="1" maxOccurs="1"/>
Element spase:Source / spase:DataExtent
Namespace http://www.spase-group.org/data/schema
Diagram
Diagramspase-2_7_1_xsd.tmp#DataExtent_Quantityspase-2_7_1_xsd.tmp#DataExtent_Unitsspase-2_7_1_xsd.tmp#DataExtent_Perspase-2_7_1_xsd.tmp#DataExtent
Type spase:DataExtent
Properties
content complex
minOccurs 0
maxOccurs 1
Model
Children spase:Per, spase:Quantity, spase:Units
Instance
<spase:DataExtent xmlns:spase="http://www.spase-group.org/data/schema">
  <spase:Quantity>{1,1}</spase:Quantity>
  <spase:Units>{0,1}</spase:Units>
  <spase:Per>{0,1}</spase:Per>
</spase:DataExtent>
Source
<xsd:element name="DataExtent" type="spase:DataExtent" minOccurs="0" maxOccurs="1"/>
Element spase:Granule / spase:RegionBegin
Namespace http://www.spase-group.org/data/schema
Diagram
Diagramspase-2_7_1_xsd.tmp#RegionBegin
Type spase:RegionBegin
Properties
content simple
Source
<xsd:element name="RegionBegin" type="spase:RegionBegin"/>
Element spase:Granule / spase:RegionEnd
Namespace http://www.spase-group.org/data/schema
Diagram
Diagramspase-2_7_1_xsd.tmp#RegionEnd
Type spase:RegionEnd
Properties
content simple
Source
<xsd:element name="RegionEnd" type="spase:RegionEnd"/>
Element spase:Spase / spase:Instrument
Namespace http://www.spase-group.org/data/schema
Diagram
Diagramspase-2_7_1_xsd.tmp#Instrument_ResourceIDspase-2_7_1_xsd.tmp#Instrument_NamingAuthorityspase-2_7_1_xsd.tmp#Instrument_ResourceTypespase-2_7_1_xsd.tmp#Instrument_ResourceHeaderspase-2_7_1_xsd.tmp#Instrument_InstrumentTypespase-2_7_1_xsd.tmp#Instrument_InstrumentGroupIDspase-2_7_1_xsd.tmp#Instrument_InvestigationNamespase-2_7_1_xsd.tmp#Instrument_OperatingSpanspase-2_7_1_xsd.tmp#Instrument_ObservatoryIDspase-2_7_1_xsd.tmp#Instrument_Caveatsspase-2_7_1_xsd.tmp#Instrument_RORIdentifierspase-2_7_1_xsd.tmp#Instrument_Extensionspase-2_7_1_xsd.tmp#Instrument
Type spase:Instrument
Properties
content complex
Model
Children spase:Caveats, spase:Extension, spase:InstrumentGroupID, spase:InstrumentType, spase:InvestigationName, spase:NamingAuthority, spase:ObservatoryID, spase:OperatingSpan, spase:RORIdentifier, spase:ResourceHeader, spase:ResourceID, spase:ResourceType
Instance
<spase:Instrument xmlns:spase="http://www.spase-group.org/data/schema">
  <spase:ResourceID>{1,1}</spase:ResourceID>
  <spase:NamingAuthority>{0,1}</spase:NamingAuthority>
  <spase:ResourceType>{0,1}</spase:ResourceType>
  <spase:ResourceHeader>{1,1}</spase:ResourceHeader>
  <spase:InstrumentType>{1,unbounded}</spase:InstrumentType>
  <spase:InstrumentGroupID>{0,1}</spase:InstrumentGroupID>
  <spase:InvestigationName>{1,unbounded}</spase:InvestigationName>
  <spase:OperatingSpan>{0,unbounded}</spase:OperatingSpan>
  <spase:ObservatoryID>{1,1}</spase:ObservatoryID>
  <spase:Caveats>{0,1}</spase:Caveats>
  <spase:RORIdentifier>{0,unbounded}</spase:RORIdentifier>
  <spase:Extension lang="en">{0,unbounded}</spase:Extension>
</spase:Instrument>
Source
<xsd:element name="Instrument" type="spase:Instrument"/>
Element spase:Instrument / spase:ResourceID
Namespace http://www.spase-group.org/data/schema
Diagram
Diagramspase-2_7_1_xsd.tmp#ResourceID
Type spase:ResourceID
Type hierarchy
Properties
content simple
minOccurs 1
maxOccurs 1
Facets
pattern [^:]+://[^/]+/.+
Source
<xsd:element name="ResourceID" type="spase:ResourceID" minOccurs="1" maxOccurs="1"/>
Element spase:Instrument / spase:NamingAuthority
Namespace http://www.spase-group.org/data/schema
Diagram
Diagramspase-2_7_1_xsd.tmp#NamingAuthority
Type spase:NamingAuthority
Properties
content simple
minOccurs 0
maxOccurs 1
Source
<xsd:element name="NamingAuthority" type="spase:NamingAuthority" minOccurs="0" maxOccurs="1"/>
Element spase:Instrument / spase:ResourceType
Namespace http://www.spase-group.org/data/schema
Diagram
Diagramspase-2_7_1_xsd.tmp#ResourceType
Type spase:ResourceType
Properties
content simple
minOccurs 0
maxOccurs 1
Facets
enumeration Annotation
Information which is explanatory or descriptive which is associated with another resource.
enumeration Catalog
A tabular listing of events or observational notes, especially those that have utility in aiding a user in locating data. Catalogs include lists of events, files in a product, and data availability. A Catalog resource is a type of "data product" which is a set of data that is uniformly processed and formatted, from one or more instruments, typically spanning the full duration of the observations of the relevant instrument(s). A data product may consist of a collection of granules of successive time spans, but may be a single high-level entity.
enumeration Collection
An aggregation of resources, which may encompass collections of one resource type as well as those of mixed types. A collection is described as a group. Its parts may also be separately described. An example is an experiment which uses the data from multiple instruments (or sensors). Another example is a research effort that uses a set of display images of the Sun and Energetic particle data from the corresponding times for the images, and FITS files of AIA images, etc. All the resources that are part of the research effort can be described as a Collection. Yet another example is a coordinated set of time series used for determining an index.
enumeration DisplayData
A graphical representation of data wherein the underlying numeric values are not (readily) accessible for analysis. Examples are line plots and spectrograms. A Display Data resource is a type of "data product" which is a set of data that is uniformly processed and formatted, from one or more instruments, typically spanning the full duration of the observations of the relevant instrument(s). A data product may consist of a collection of granules of successive time spans, but may be a single high-level entity.
enumeration DisplayOutput
A graphical representation of data wherein the underlying numeric values are not (readily) accessible for analysis. Examples are line plots and spectrograms. A Display Data resource is a type of "data product" which is a set of data that is uniformly processed and formatted, from one or more instruments, typically spanning the full duration of the observations of the relevant instrument(s). A data product may consist of a collection of granules of successive time spans, but may be a single high-level entity.
enumeration Document
A set of information designed and presented as an individual entity. A document may contain plain or formatted text, in-line graphics, sound, other multimedia data, or hypermedia references. A Document resource is intended for use on digital objects that have no other identifier (e.g., DOI or ISBN).
enumeration Granule
An accessible portion of another resource. A Granule may be composed of one or more physical pieces (files) which are considered inseparable. For example, a data storage format that maintains metadata and binary data in separate, but tightly coupled files. Granules should not be used to group files that have simple relationships or which are associated through a parent resource. For example, each file containing a time interval data for a Numerical Data resource would each be considered a Granule. The ParentID of a Granule resource must be a NumericalData resource. The attributes of a Granule supersede the corresponding attributes in the NumericalData resource.
enumeration Instrument
A device that makes measurements used to characterize a physical phenomenon, or a family of like devices.
enumeration Model
Attributes of a model.
enumeration ModelRun
Description of a model run, including the code ID, the run spatial and temporal description, and all the relevant inputs.
enumeration NumericalData
Data stored as numerical values in one or more specified formats. A Numerical Data resource is a type of "data product" which is a set of data that is uniformly processed and formatted, from one or more instruments, typically spanning the full duration of the observations of the relevant instrument(s). A data product may consist of Parameters stored in a collection of granules of successive time spans or a single data granule.
enumeration NumericalOutput
Data stored as numerical values in a specified format. A Numerical Data resource is a type of "data product" which is a set of data that is uniformly processed and formatted, from one or more instruments, typically spanning the full duration of the observations of the relevant instrument(s). A data product may consist of a collection of granules of successive time spans, but may be a single high-level entity.
enumeration Observatory
The host (spacecraft, network, facility) for instruments making observations, or a family of closely related hosts.
enumeration Person
An individual human being.
enumeration Registry
A location or facility where resources are cataloged.
enumeration Repository
A location or facility where resources are stored.
enumeration Service
A location or facility that can perform a well-defined task.
enumeration Software
An application which can be installed, built or readily used.
Source
<xsd:element name="ResourceType" type="spase:ResourceType" minOccurs="0" maxOccurs="1"/>
Element spase:Instrument / spase:ResourceHeader
Namespace http://www.spase-group.org/data/schema
Diagram
Diagramspase-2_7_1_xsd.tmp#ResourceHeader_ResourceNamespase-2_7_1_xsd.tmp#ResourceHeader_AlternateNamespase-2_7_1_xsd.tmp#ResourceHeader_DOIspase-2_7_1_xsd.tmp#ResourceHeader_ReleaseDatespase-2_7_1_xsd.tmp#ResourceHeader_RevisionHistoryspase-2_7_1_xsd.tmp#ResourceHeader_ExpirationDatespase-2_7_1_xsd.tmp#ResourceHeader_Descriptionspase-2_7_1_xsd.tmp#ResourceHeader_Acknowledgementspase-2_7_1_xsd.tmp#ResourceHeader_PublicationInfospase-2_7_1_xsd.tmp#ResourceHeader_Fundingspase-2_7_1_xsd.tmp#ResourceHeader_Contactspase-2_7_1_xsd.tmp#ResourceHeader_InformationURLspase-2_7_1_xsd.tmp#ResourceHeader_Associationspase-2_7_1_xsd.tmp#ResourceHeader_PriorIDspase-2_7_1_xsd.tmp#ResourceHeader
Type spase:ResourceHeader
Properties
content complex
minOccurs 1
maxOccurs 1
Model
Children spase:Acknowledgement, spase:AlternateName, spase:Association, spase:Contact, spase:DOI, spase:Description, spase:ExpirationDate, spase:Funding, spase:InformationURL, spase:PriorID, spase:PublicationInfo, spase:ReleaseDate, spase:ResourceName, spase:RevisionHistory
Instance
<spase:ResourceHeader xmlns:spase="http://www.spase-group.org/data/schema">
  <spase:ResourceName>{1,1}</spase:ResourceName>
  <spase:AlternateName>{0,unbounded}</spase:AlternateName>
  <spase:DOI>{0,1}</spase:DOI>
  <spase:ReleaseDate>{1,1}</spase:ReleaseDate>
  <spase:RevisionHistory>{0,1}</spase:RevisionHistory>
  <spase:ExpirationDate>{0,1}</spase:ExpirationDate>
  <spase:Description>{1,1}</spase:Description>
  <spase:Acknowledgement>{0,1}</spase:Acknowledgement>
  <spase:PublicationInfo>{0,1}</spase:PublicationInfo>
  <spase:Funding>{0,unbounded}</spase:Funding>
  <spase:Contact>{1,unbounded}</spase:Contact>
  <spase:InformationURL>{0,unbounded}</spase:InformationURL>
  <spase:Association>{0,unbounded}</spase:Association>
  <spase:PriorID>{0,unbounded}</spase:PriorID>
</spase:ResourceHeader>
Source
<xsd:element name="ResourceHeader" type="spase:ResourceHeader" minOccurs="1" maxOccurs="1"/>
Element spase:Instrument / spase:InstrumentType
Namespace http://www.spase-group.org/data/schema
Diagram
Diagramspase-2_7_1_xsd.tmp#InstrumentType
Type spase:InstrumentType
Properties
content simple
minOccurs 1
maxOccurs unbounded
Facets
enumeration Antenna
A sensor used to measure electric potential.
enumeration Channeltron
An instrument that detects electrons, ions, and ultraviolet radiation, according to the principle of a secondary emission multiplier. It is typically used in electron spectroscopy and mass spectrometry.
enumeration Coronograph
An instrument which can image things very close to the Sun by using a disk to block the bright surface of the sun or a star that reveals the faint corona of the Sun or other celestial objects.
enumeration DoubleSphere
A dipole antenna of which the active (sensor) elements are small spheres located at the ends of two wires deployed in the equatorial plane, on opposite sides of a spinning spacecraft.
enumeration DustDetector
An instrument which determines the mass and speed of ambient dust particles.
enumeration ElectronDriftInstrument
An active experiment to measure the electron drift velocity based on sensing the displacement of a weak beam of electrons after one gyration in the ambient magnetic field.
enumeration ElectrostaticAnalyser
An instrument which uses charged plates to analyze the mass, charge and kinetic energies of charged particles which enter the instrument.
enumeration EnergeticParticleInstrument
An instrument that measures fluxes of charged particles as a function of time, direction of motion, mass, charge and/or species.
enumeration Experiment
A collection of components which are designed to make coordinated observations of a phenomenon or object. Projects and missions may refer to an "experiment" by other names such as a "suite".
enumeration FaradayCup
An instrument consisting of an electrode from which electrical current is measured while a charged particle beam (electrons or ions) impinges on it. Used to determine energy spectrum and sometimes ion composition of the impinging particles.
enumeration FluxFeedback
A search coil whose bandwidth and signal/noise ratio are increased by the application of negative feedback at the sensor (flux) level by driving a collocated coil with a signal from the preamplifier.
enumeration FourierTransformSpectrograph
An instrument that determines the spectra of a radiative source, using time domain measurements and a Fourier transform.
enumeration GeigerMuellerTube
An instrument which measures density of ionizing radiation based on interactions with a gas.
enumeration Imager
An instrument which samples the radiation from an area at one or more spectral ranges emitted or reflected by an object.
enumeration ImagingSpectrometer
An instrument which is a multispectral scanner with a very large number of channels (typically from 64 channels up to 256 channels) with very narrow bandwidths.
enumeration Interferometer
An instrument to study the properties of two or more waves from the pattern of interference created by their superposition.
enumeration IonChamber
A device in which the collected electrical charge from ionization in a gas-filled cavity is taken to be the proportion to some parameter (e.g., dose or exposure) of radiation field.
enumeration IonDrift
A device which measures the current produced by the displacement of ambient ions on a grid, thereby allowing the determination of the ion trajectory and velocity.
enumeration IonGauge
A device which measures low-pressure or vacuum neutral gas with pressures ranging from 10^-3 Torr to 10^-10 Torr. An ion gauge is an electronic amplifying vacuum tube consisting of three electrodes inside an evacuated glass envelope, with the filament being the cathode.
enumeration LangmuirProbe
A monopole antenna associated with an instrument. The instrument applies a potential to the antenna which is swept to determine the voltage/current characteristic. This provides information about the plasma surrounding the probe and spacecraft.
enumeration Lidar
Lidar (Light Detection and Ranging) is a class of instruments that uses laser light to study atmospheric properties from the ground up to the top of the atmosphere. Such instruments have been used to study atmospheric gases, aerosols, clouds, and temperature.
enumeration LongWire
A dipole antenna constructed by two active sensing elements that are wires deployed in the equatorial plane on opposite sides of a spinning spacecraft. The, wire length is usually several times the spacecraft diameter.
enumeration Magnetograph
A special type of magnetometer that records a time plot of the local magnetic field near the instrument or a telescope capable of determining the magnetic field strength and/or direction on a distant object such as the Sun, using the Zeeman splitting or other spectral signatures of magnetization.
enumeration Magnetometer
An instrument which measures the ambient magnetic field.
enumeration MassSpectrometer
An instrument which distinguishes chemical species in terms of their different isotopic masses.
enumeration MicrochannelPlate
An instrument used for the detection of elementary particles, ions, ultraviolet rays and soft X-rays constructed from very thin conductive glass capillaries.
enumeration MultispectralImager
An instrument which captures images at multiple spectral ranges.
enumeration NeutralAtomImager
An instrument which measures the quantity and properties of neutral particles over a range of angles. Measured properties can include mass and energy.
enumeration NeutralParticleDetector
An instrument which measures the quantity and properties of neutral particles. Measured properties can include mass and plasma bulk densities.
enumeration ParticleCorrelator
An instrument which correlates particle flux to help identify wave/particle interactions.
enumeration ParticleDetector
An instrument which detects particle flux!!!.
enumeration Photometer
An instrument which measures the strength of electromagnetic radiation within a spectral band which can range from ultraviolet to infrared and includes the visible spectrum.
enumeration PhotomultiplierTube
A vacuum phototube that is an extremely sensitive detector of light in the ultraviolet, visible, and near-infrared ranges of the electromagnetic spectrum.
enumeration Photopolarimeter
An instrument which measures the intensity and polarization or radiant energy. A photopolarimeter is a combination of a photometer and a polarimeter.
enumeration Platform
A collection of components which can be positioned and oriented as a single unit. A platform may contain other platforms. For example, a spacecraft is a platform which may have components that can be articulated and are also considered platforms.
enumeration ProportionalCounter
An instrument which measures energy of ionization radiation based on interactions with a gas.
enumeration QuadrisphericalAnalyser
An instrument used for the 3-D detection of plasma, energetic electrons and ions, and for positive ion composition measurements.
enumeration Radar
An instrument that uses directional properties of returned power to infer spatial and/or other characteristics of a remote object.
enumeration Radiometer
An instrument for detecting or measuring radiant energy. Radiometers are commonly limited to infrared radiation.
enumeration ResonanceSounder
A combination of a radio receiver and a pulsed transmitter used to study the plasma surrounding a spacecraft by identifying resonances or cut-offs (of the wave dispersion relation), whose frequencies are related to the ambient plasma density and magnetic field. When the transmitter is off it is essentially a high-frequency resolution spectral power receiver.
enumeration RetardingPotentialAnalyser
An instrument which measures ion temperatures and ion concentrations using a planar ion trap.
enumeration Riometer
An instrument which measures the signal strength in various directions of the galactic radio signals. Variations in these signals are influenced by solar flare activity and geomagnetic storm and substorm processes.
enumeration ScintillationDetector
An instrument which detects fluorescence of a material which is excited by high-energy (ionizing) electromagnetic or charged particle radiation.
enumeration SearchCoil
An instrument which measures the time variation of the magnetic flux threading a loop by measurement of the electric potential difference induced between the ends of the wire.
enumeration SolidStateDetector
A detector of the charge carriers (electrons and holes) generated in semiconductors by energy deposited by gamma ray photons. Also known as a semiconductor detector".
enumeration Sounder
An instrument which measures the radiances from an object. A sounder may measure radiances at multiple spectral ranges.
enumeration SpacecraftPotentialControl
An instrument to control the electric potential of a spacecraft with respect to the ambient plasma by emitting a variable current of positive ions.
enumeration SpectralPowerReceiver
A radio receiver which determines the power spectral density of the electric or magnetic field, or both, at one or more frequencies.
enumeration Spectrometer
An instrument that measures the component wavelengths of light (or other electromagnetic radiation) by splitting the light up into its component wavelengths.
enumeration TimeOfFlight
An instrument which measures the time it takes for a particle to travel between two detectors.
enumeration Unspecified
A value which is not provided.
enumeration WaveformReceiver
A radio receiver which outputs the value of one or more components of the electric and/or magnetic field as a function of time.
Source
<xsd:element name="InstrumentType" type="spase:InstrumentType" minOccurs="1" maxOccurs="unbounded"/>
Element spase:Instrument / spase:InstrumentGroupID
Namespace http://www.spase-group.org/data/schema
Diagram
Diagramspase-2_7_1_xsd.tmp#InstrumentGroupID
Type spase:InstrumentGroupID
Type hierarchy
Properties
content simple
minOccurs 0
maxOccurs 1
Facets
pattern [^:]+://[^/]+/.+
Source
<xsd:element name="InstrumentGroupID" type="spase:InstrumentGroupID" minOccurs="0" maxOccurs="1"/>
Element spase:Instrument / spase:InvestigationName
Namespace http://www.spase-group.org/data/schema
Diagram
Diagramspase-2_7_1_xsd.tmp#InvestigationName
Type spase:InvestigationName
Properties
content simple
minOccurs 1
maxOccurs unbounded
Source
<xsd:element name="InvestigationName" type="spase:InvestigationName" minOccurs="1" maxOccurs="unbounded"/>
Element spase:Instrument / spase:OperatingSpan
Namespace http://www.spase-group.org/data/schema
Diagram
Diagramspase-2_7_1_xsd.tmp#OperatingSpan_StartDatespase-2_7_1_xsd.tmp#OperatingSpan_StopDatespase-2_7_1_xsd.tmp#OperatingSpan_Notespase-2_7_1_xsd.tmp#OperatingSpan
Type spase:OperatingSpan
Properties
content complex
minOccurs 0
maxOccurs unbounded
Model
Children spase:Note, spase:StartDate, spase:StopDate
Instance
<spase:OperatingSpan xmlns:spase="http://www.spase-group.org/data/schema">
  <spase:StartDate>{1,1}</spase:StartDate>
  <spase:StopDate>{0,1}</spase:StopDate>
  <spase:Note>{0,unbounded}</spase:Note>
</spase:OperatingSpan>
Source
<xsd:element name="OperatingSpan" type="spase:OperatingSpan" minOccurs="0" maxOccurs="unbounded"/>
Element spase:OperatingSpan / spase:StartDate
Namespace http://www.spase-group.org/data/schema
Diagram
Diagramspase-2_7_1_xsd.tmp#StartDate
Type spase:StartDate
Properties
content simple
minOccurs 1
maxOccurs 1
Source
<xsd:element name="StartDate" type="spase:StartDate" minOccurs="1" maxOccurs="1"/>
Element spase:OperatingSpan / spase:StopDate
Namespace http://www.spase-group.org/data/schema
Diagram
Diagramspase-2_7_1_xsd.tmp#StopDate
Type spase:StopDate
Properties
content simple
minOccurs 0
maxOccurs 1
Source
<xsd:element name="StopDate" type="spase:StopDate" minOccurs="0" maxOccurs="1"/>
Element spase:OperatingSpan / spase:Note
Namespace http://www.spase-group.org/data/schema
Diagram
Diagramspase-2_7_1_xsd.tmp#Note
Type spase:Note
Properties
content simple
minOccurs 0
maxOccurs unbounded
Source
<xsd:element name="Note" type="spase:Note" minOccurs="0" maxOccurs="unbounded"/>
Element spase:Instrument / spase:ObservatoryID
Namespace http://www.spase-group.org/data/schema
Diagram
Diagramspase-2_7_1_xsd.tmp#ObservatoryID
Type spase:ObservatoryID
Type hierarchy
Properties
content simple
minOccurs 1
maxOccurs 1
Facets
pattern [^:]+://[^/]+/.+
Source
<xsd:element name="ObservatoryID" type="spase:ObservatoryID" minOccurs="1" maxOccurs="1"/>
Element spase:Instrument / spase:Caveats
Namespace http://www.spase-group.org/data/schema
Diagram
Diagramspase-2_7_1_xsd.tmp#Caveats
Type spase:Caveats
Properties
content simple
minOccurs 0
maxOccurs 1
Source
<xsd:element name="Caveats" type="spase:Caveats" minOccurs="0" maxOccurs="1"/>
Element spase:Instrument / spase:RORIdentifier
Namespace http://www.spase-group.org/data/schema
Diagram
Diagramspase-2_7_1_xsd.tmp#RORIdentifier
Type spase:RORIdentifier
Properties
content simple
minOccurs 0
maxOccurs unbounded
Source
<xsd:element name="RORIdentifier" type="spase:RORIdentifier" minOccurs="0" maxOccurs="unbounded"/>
Element spase:Instrument / spase:Extension
Namespace http://www.spase-group.org/data/schema
Diagram
Diagramspase-2_7_1_xsd.tmp#Extension_langspase-2_7_1_xsd.tmp#Extension
Type spase:Extension
Properties
content complex
minOccurs 0
maxOccurs unbounded
Model
ANY element from ANY namespace
Attributes
QName Type Default Use
lang xsd:string en optional
Source
<xsd:element name="Extension" type="spase:Extension" minOccurs="0" maxOccurs="unbounded"/>
Element spase:Spase / spase:Observatory
Namespace http://www.spase-group.org/data/schema
Diagram
Diagramspase-2_7_1_xsd.tmp#Observatory_ResourceIDspase-2_7_1_xsd.tmp#Observatory_NamingAuthorityspase-2_7_1_xsd.tmp#Observatory_ResourceTypespase-2_7_1_xsd.tmp#Observatory_ResourceHeaderspase-2_7_1_xsd.tmp#Observatory_ObservatoryGroupIDspase-2_7_1_xsd.tmp#Observatory_Locationspase-2_7_1_xsd.tmp#Observatory_OperatingSpanspase-2_7_1_xsd.tmp#Observatory_RORIdentifierspase-2_7_1_xsd.tmp#Observatory_Extensionspase-2_7_1_xsd.tmp#Observatory
Type spase:Observatory
Properties
content complex
Model
Children spase:Extension, spase:Location, spase:NamingAuthority, spase:ObservatoryGroupID, spase:OperatingSpan, spase:RORIdentifier, spase:ResourceHeader, spase:ResourceID, spase:ResourceType
Instance
<spase:Observatory xmlns:spase="http://www.spase-group.org/data/schema">
  <spase:ResourceID>{1,1}</spase:ResourceID>
  <spase:NamingAuthority>{0,1}</spase:NamingAuthority>
  <spase:ResourceType>{0,1}</spase:ResourceType>
  <spase:ResourceHeader>{1,1}</spase:ResourceHeader>
  <spase:ObservatoryGroupID>{0,unbounded}</spase:ObservatoryGroupID>
  <spase:Location>{1,unbounded}</spase:Location>
  <spase:OperatingSpan>{0,unbounded}</spase:OperatingSpan>
  <spase:RORIdentifier>{0,unbounded}</spase:RORIdentifier>
  <spase:Extension lang="en">{0,unbounded}</spase:Extension>
</spase:Observatory>
Source
<xsd:element name="Observatory" type="spase:Observatory"/>
Element spase:Observatory / spase:ResourceID
Namespace http://www.spase-group.org/data/schema
Diagram
Diagramspase-2_7_1_xsd.tmp#ResourceID
Type spase:ResourceID
Type hierarchy
Properties
content simple
minOccurs 1
maxOccurs 1
Facets
pattern [^:]+://[^/]+/.+
Source
<xsd:element name="ResourceID" type="spase:ResourceID" minOccurs="1" maxOccurs="1"/>
Element spase:Observatory / spase:NamingAuthority
Namespace http://www.spase-group.org/data/schema
Diagram
Diagramspase-2_7_1_xsd.tmp#NamingAuthority
Type spase:NamingAuthority
Properties
content simple
minOccurs 0
maxOccurs 1
Source
<xsd:element name="NamingAuthority" type="spase:NamingAuthority" minOccurs="0" maxOccurs="1"/>
Element spase:Observatory / spase:ResourceType
Namespace http://www.spase-group.org/data/schema
Diagram
Diagramspase-2_7_1_xsd.tmp#ResourceType
Type spase:ResourceType
Properties
content simple
minOccurs 0
maxOccurs 1
Facets
enumeration Annotation
Information which is explanatory or descriptive which is associated with another resource.
enumeration Catalog
A tabular listing of events or observational notes, especially those that have utility in aiding a user in locating data. Catalogs include lists of events, files in a product, and data availability. A Catalog resource is a type of "data product" which is a set of data that is uniformly processed and formatted, from one or more instruments, typically spanning the full duration of the observations of the relevant instrument(s). A data product may consist of a collection of granules of successive time spans, but may be a single high-level entity.
enumeration Collection
An aggregation of resources, which may encompass collections of one resource type as well as those of mixed types. A collection is described as a group. Its parts may also be separately described. An example is an experiment which uses the data from multiple instruments (or sensors). Another example is a research effort that uses a set of display images of the Sun and Energetic particle data from the corresponding times for the images, and FITS files of AIA images, etc. All the resources that are part of the research effort can be described as a Collection. Yet another example is a coordinated set of time series used for determining an index.
enumeration DisplayData
A graphical representation of data wherein the underlying numeric values are not (readily) accessible for analysis. Examples are line plots and spectrograms. A Display Data resource is a type of "data product" which is a set of data that is uniformly processed and formatted, from one or more instruments, typically spanning the full duration of the observations of the relevant instrument(s). A data product may consist of a collection of granules of successive time spans, but may be a single high-level entity.
enumeration DisplayOutput
A graphical representation of data wherein the underlying numeric values are not (readily) accessible for analysis. Examples are line plots and spectrograms. A Display Data resource is a type of "data product" which is a set of data that is uniformly processed and formatted, from one or more instruments, typically spanning the full duration of the observations of the relevant instrument(s). A data product may consist of a collection of granules of successive time spans, but may be a single high-level entity.
enumeration Document
A set of information designed and presented as an individual entity. A document may contain plain or formatted text, in-line graphics, sound, other multimedia data, or hypermedia references. A Document resource is intended for use on digital objects that have no other identifier (e.g., DOI or ISBN).
enumeration Granule
An accessible portion of another resource. A Granule may be composed of one or more physical pieces (files) which are considered inseparable. For example, a data storage format that maintains metadata and binary data in separate, but tightly coupled files. Granules should not be used to group files that have simple relationships or which are associated through a parent resource. For example, each file containing a time interval data for a Numerical Data resource would each be considered a Granule. The ParentID of a Granule resource must be a NumericalData resource. The attributes of a Granule supersede the corresponding attributes in the NumericalData resource.
enumeration Instrument
A device that makes measurements used to characterize a physical phenomenon, or a family of like devices.
enumeration Model
Attributes of a model.
enumeration ModelRun
Description of a model run, including the code ID, the run spatial and temporal description, and all the relevant inputs.
enumeration NumericalData
Data stored as numerical values in one or more specified formats. A Numerical Data resource is a type of "data product" which is a set of data that is uniformly processed and formatted, from one or more instruments, typically spanning the full duration of the observations of the relevant instrument(s). A data product may consist of Parameters stored in a collection of granules of successive time spans or a single data granule.
enumeration NumericalOutput
Data stored as numerical values in a specified format. A Numerical Data resource is a type of "data product" which is a set of data that is uniformly processed and formatted, from one or more instruments, typically spanning the full duration of the observations of the relevant instrument(s). A data product may consist of a collection of granules of successive time spans, but may be a single high-level entity.
enumeration Observatory
The host (spacecraft, network, facility) for instruments making observations, or a family of closely related hosts.
enumeration Person
An individual human being.
enumeration Registry
A location or facility where resources are cataloged.
enumeration Repository
A location or facility where resources are stored.
enumeration Service
A location or facility that can perform a well-defined task.
enumeration Software
An application which can be installed, built or readily used.
Source
<xsd:element name="ResourceType" type="spase:ResourceType" minOccurs="0" maxOccurs="1"/>
Element spase:Observatory / spase:ResourceHeader
Namespace http://www.spase-group.org/data/schema
Diagram
Diagramspase-2_7_1_xsd.tmp#ResourceHeader_ResourceNamespase-2_7_1_xsd.tmp#ResourceHeader_AlternateNamespase-2_7_1_xsd.tmp#ResourceHeader_DOIspase-2_7_1_xsd.tmp#ResourceHeader_ReleaseDatespase-2_7_1_xsd.tmp#ResourceHeader_RevisionHistoryspase-2_7_1_xsd.tmp#ResourceHeader_ExpirationDatespase-2_7_1_xsd.tmp#ResourceHeader_Descriptionspase-2_7_1_xsd.tmp#ResourceHeader_Acknowledgementspase-2_7_1_xsd.tmp#ResourceHeader_PublicationInfospase-2_7_1_xsd.tmp#ResourceHeader_Fundingspase-2_7_1_xsd.tmp#ResourceHeader_Contactspase-2_7_1_xsd.tmp#ResourceHeader_InformationURLspase-2_7_1_xsd.tmp#ResourceHeader_Associationspase-2_7_1_xsd.tmp#ResourceHeader_PriorIDspase-2_7_1_xsd.tmp#ResourceHeader
Type spase:ResourceHeader
Properties
content complex
minOccurs 1
maxOccurs 1
Model
Children spase:Acknowledgement, spase:AlternateName, spase:Association, spase:Contact, spase:DOI, spase:Description, spase:ExpirationDate, spase:Funding, spase:InformationURL, spase:PriorID, spase:PublicationInfo, spase:ReleaseDate, spase:ResourceName, spase:RevisionHistory
Instance
<spase:ResourceHeader xmlns:spase="http://www.spase-group.org/data/schema">
  <spase:ResourceName>{1,1}</spase:ResourceName>
  <spase:AlternateName>{0,unbounded}</spase:AlternateName>
  <spase:DOI>{0,1}</spase:DOI>
  <spase:ReleaseDate>{1,1}</spase:ReleaseDate>
  <spase:RevisionHistory>{0,1}</spase:RevisionHistory>
  <spase:ExpirationDate>{0,1}</spase:ExpirationDate>
  <spase:Description>{1,1}</spase:Description>
  <spase:Acknowledgement>{0,1}</spase:Acknowledgement>
  <spase:PublicationInfo>{0,1}</spase:PublicationInfo>
  <spase:Funding>{0,unbounded}</spase:Funding>
  <spase:Contact>{1,unbounded}</spase:Contact>
  <spase:InformationURL>{0,unbounded}</spase:InformationURL>
  <spase:Association>{0,unbounded}</spase:Association>
  <spase:PriorID>{0,unbounded}</spase:PriorID>
</spase:ResourceHeader>
Source
<xsd:element name="ResourceHeader" type="spase:ResourceHeader" minOccurs="1" maxOccurs="1"/>
Element spase:Observatory / spase:ObservatoryGroupID
Namespace http://www.spase-group.org/data/schema
Diagram
Diagramspase-2_7_1_xsd.tmp#ObservatoryGroupID
Type spase:ObservatoryGroupID
Type hierarchy
Properties
content simple
minOccurs 0
maxOccurs unbounded
Facets
pattern [^:]+://[^/]+/.+
Source
<xsd:element name="ObservatoryGroupID" type="spase:ObservatoryGroupID" minOccurs="0" maxOccurs="unbounded"/>
Element spase:Observatory / spase:Location
Namespace http://www.spase-group.org/data/schema
Diagram
Diagramspase-2_7_1_xsd.tmp#Location_ObservatoryRegionspase-2_7_1_xsd.tmp#Location_CoordinateSystemNamespase-2_7_1_xsd.tmp#Location_Latitudespase-2_7_1_xsd.tmp#Location_Longitudespase-2_7_1_xsd.tmp#Location_Elevationspase-2_7_1_xsd.tmp#Location
Type spase:Location
Properties
content complex
minOccurs 1
maxOccurs unbounded
Model
Children spase:CoordinateSystemName, spase:Elevation, spase:Latitude, spase:Longitude, spase:ObservatoryRegion
Instance
<spase:Location xmlns:spase="http://www.spase-group.org/data/schema">
  <spase:ObservatoryRegion>{1,unbounded}</spase:ObservatoryRegion>
  <spase:CoordinateSystemName>{0,1}</spase:CoordinateSystemName>
  <spase:Latitude>{0,1}</spase:Latitude>
  <spase:Longitude>{0,1}</spase:Longitude>
  <spase:Elevation>{0,1}</spase:Elevation>
</spase:Location>
Source
<xsd:element name="Location" type="spase:Location" minOccurs="1" maxOccurs="unbounded"/>
Element spase:Location / spase:ObservatoryRegion
Namespace http://www.spase-group.org/data/schema
Diagram
Diagramspase-2_7_1_xsd.tmp#Region
Type spase:Region
Properties
content simple
minOccurs 1
maxOccurs unbounded
Facets
enumeration Asteroid
A small extraterrestrial body consisting mostly of rock and metal that is in orbit around the Sun.
enumeration Comet
A relatively small extraterrestrial body consisting of a frozen mass that travels around the Sun in a highly elliptical orbit.
enumeration Comet.1PHalley
1P/Halley, is a short-period comet visible from Earth every 75 to 79 years. The comet was visited by the Halley Armada comprised of the ESA Giotto, Japanese Suisei and Sekigake, and Soviet Union Vega 1 and Vega 2 spacecraft in 1986.
enumeration Comet.26PGriggSkjellerup
26P/Grigg-Skjellerup is a periodic comet. It was visited by the ESA Giotto spacecraft in July 1992.
enumeration Comet.67PChuryumovGerasimenko
67P/Churyumov-Gerasimenko is a Jupiter-family comet originally from the Kuiper belt. The ESA Rosetta spacecraft rendezvoused with Comet 67P on August 6, 2014 and then orbited the comet from September 10, 2014 to September 30, 2016. Philae, a lander carried by Rosetta, touched down on the comet surface on November 12, 2014.
enumeration Earth
The third planet from the Sun in our solar system.
enumeration Earth.Magnetosheath
The region between the bow shock and the magnetopause, characterized by very turbulent plasma.
enumeration Earth.Magnetosphere
The region of space above the atmosphere or surface of the planet and bounded by the magnetopause that is under the direct influence of the magnetic field of a planetary body.
enumeration Earth.Magnetosphere.Magnetotail
The region of space within the magnetosphere of a magnetized planetary body where the nightside magnetic field is stretched out in the anti-stellar direction by stellar wind interaction into a windsock-like shape. For Earth, solar wind-magnetosphere interaction produces a magnetotail that extends tailward from a distance of about 10 R<sub>E</sub> on the nightside to downstream distances beyond 1000 R<sub>E</sub>.
enumeration Earth.Magnetosphere.Main
The region of the magnetosphere where the magnetic field lines are closed, but does not include the gaseous region gravitationally bound to the body.
enumeration Earth.Magnetosphere.Plasmasphere
A region of the magnetosphere consisting of low energy (cool) plasma. It is located above the ionosphere. The outer boundary of the plasmasphere is known as the plasmapause, which is defined by an order of magnitude drop in plasma density.
enumeration Earth.Magnetosphere.Polar
The region near the pole of a body. For a magnetosphere the polar region is the area where magnetic field lines are open and includes the auroral zone.
enumeration Earth.Magnetosphere.RadiationBelt
The region within a magnetosphere where high-energy particles could potentially be trapped in a magnetic field.
enumeration Earth.Magnetosphere.RingCurrent
One of the major current systems confined within planetary magnetospheres. The ring current circles in the magnetic equatorial plane of magnetospheres. It is generated by the longitudinal drift of energetic charged particles trapped on inner, dipole-like magnetospheric field lines. At the Earth, the ring current is carried by 10 keV to 200 keV charged particles typically located at L-shells between 3 and 6. The ring current is also the primary driver of the Sym H and Dst Indices of magnetic storm activity at the Earth.
enumeration Earth.Moon
The only natural satellite of the Earth.
enumeration Earth.NearSurface
The gaseous and possibly ionized environment of a body extending from the surface to some specified altitude. For the Earth, this altitude is 2000 km.
enumeration Earth.NearSurface.Atmosphere
The neutral gases surrounding a body that extends from the surface and is bound to the body by virtue of the gravitational attraction.
enumeration Earth.NearSurface.AuroralRegion
The region in the atmospheric where electrically-charged particles bombarding the upper atmosphere of a planet in the presence of a magnetic field produce an optical phenomenon.
enumeration Earth.NearSurface.EquatorialRegion
A region centered on the equator and limited in latitude by approximately 23 deg north and south of the equator.
enumeration Earth.NearSurface.Ionosphere
The charged or ionized gases surrounding a body that are nominally bound to the body by virtue of the gravitational attraction.
enumeration Earth.NearSurface.Ionosphere.DRegion
The layer of the ionosphere that exists approximately 50 km to 95 km above the surface of the Earth. One of several layers in the ionosphere.
enumeration Earth.NearSurface.Ionosphere.ERegion
A layer of ionized gas occurring at 90 km to 150 km above the ground. One of several layers in the ionosphere. Also called the Kennelly-Heaviside layer.
enumeration Earth.NearSurface.Ionosphere.FRegion
A layer that contains ionized gases at a height of around 150-800 km above sea level, placing it in the thermosphere. the F region has the highest concentration of free electrons and ions anywhere in the atmosphere. It may be thought of as comprising two layers, the F1 layer and F2 layer. One of several layers in the ionosphere. Also known as the Appleton layer.
enumeration Earth.NearSurface.Ionosphere.Topside
The region at the upper most areas of the ionosphere.
enumeration Earth.NearSurface.Mesosphere
The layer of the atmosphere that extends from the Stratosphere to a range of 80 km to 85 km, temperature decreasing with height.
enumeration Earth.NearSurface.MidLatitudeRegion
When considering the case of the Earth, the mid-latitude region typically refers to two latitudinal bands, one in the northern hemisphere and the other in the southern hemisphere extending from about 23 deg to 50 deg. The concept of mid-latitude regions does not apply to all bodies in the solar system and different latitudinal ranges would apply for each body case by case. The mid-latitude regions may be defined by using either planetographic or magnetic coordinates if the magnetic dipole is closely aligned with the spin axis of a magnetized body. Ground magnetometers located at mid-latitude on the Earth are well positioned to measure magnetic storm-time ring current variations.
enumeration Earth.NearSurface.Plasmasphere
A region of the magnetosphere consisting of low energy (cool) plasma. It is located above the ionosphere. The outer boundary of the plasmasphere is known as the plasmapause, which is defined by an order of magnitude drop in plasma density.
enumeration Earth.NearSurface.PolarCap
The areas of the globe surrounding the poles and consisting of the region north of 60 deg north latitude and the region south of 60 deg south latitude.
enumeration Earth.NearSurface.SouthAtlanticAnomalyRegion
The region where the inner Van Allen radiation belt makes its closest approach to the surface of the Earth. The result is that, for a given altitude, the radiation intensity is higher over this region than elsewhere.
enumeration Earth.NearSurface.Stratosphere
The layer of the atmosphere that extends from the troposphere to about 30 km, temperature increases with height. The stratosphere contains the ozone layer.
enumeration Earth.NearSurface.SubAuroralRegion
When considering the case of the Earth, the sub-auroral region typically refers to two latitudinal bands, one in the northern hemisphere and the other in the southern hemisphere extending from about 50 deg to low 60 deg latitude. The concept sub-auroral regions does not apply to all bodies in the solar system and different latitudinal ranges would apply for each body case by case. The sub-auroral regions may be defined by using either planetographic or magnetic coordinates if the magnetic dipole is closely aligned with the spin axis of a magnetized body. Ground magnetometers located at sub-auroral latitudes on the Earth measure a mixture of activity driven by auroral zone currents and the ring current.
enumeration Earth.NearSurface.Thermosphere
The layer of the atmosphere that extends from the Mesosphere to 640+ km, temperature increasing with height.
enumeration Earth.NearSurface.Troposphere
The lowest layer of the atmosphere which begins at the surface and extends to between 7 km (4.4 mi) at the poles and 17 km (10.6 mi) at the equator, with some variation due to weather factors.
enumeration Earth.Surface
The outermost area of a solid object.
enumeration Heliosphere
The solar atmosphere extending roughly from the outer corona to the edge of the solar plasma at the heliopause separating primarily solar plasma from interstellar plasma.
enumeration Heliosphere.Heliosheath
The region extending radially outward from the heliospheric termination shock and in which the decelerated solar wind plasma is still significant.
enumeration Heliosphere.Inner
The region of the heliosphere extending radially outward from the solar coronal base to just inside 1 AU.
enumeration Heliosphere.NearEarth
The heliospheric region near the Earth which extends to and includes the area near the L1 and L2 Lagrange point.
enumeration Heliosphere.Outer
The region of the heliosphere extending radially outward from just outside 1 AU to the heliospheric termination shock.
enumeration Heliosphere.Remote1AU
A roughly toroidal region that includes the orbit of the Earth, but exclusive of the region near the Earth.
enumeration Interstellar
The region between stars outside of any stellar heliopause.
enumeration Jupiter
The fifth planet from the Sun in our solar system.
enumeration Jupiter.Amalthea
The fifth largest moon of Jupiter.
enumeration Jupiter.Callisto
A second largest moon of Jupiter and the third largest moon in the solar system.
enumeration Jupiter.Europa
The sixth closest round moon of Jupiter.
enumeration Jupiter.Ganymede
The biggest moon of Jupiter and in the solar system.
enumeration Jupiter.Io
The innermost of the four round moons of the planet Jupiter.
enumeration Jupiter.Magnetosphere
The region of space above the atmosphere or surface of the planet and bounded by the magnetopause that is under the direct influence of the magnetic field of a planetary body.
enumeration Jupiter.Magnetosphere.Magnetotail
The region of space within the magnetosphere of a magnetized planetary body where the nightside magnetic field is stretched out in the anti-stellar direction by stellar wind interaction into a windsock-like shape. For Earth, solar wind-magnetosphere interaction produces a magnetotail that extends tailward from a distance of about 10 R<sub>E</sub> on the nightside to downstream distances beyond 1000 R<sub>E</sub>.
enumeration Jupiter.Magnetosphere.Main
The region of the magnetosphere where the magnetic field lines are closed, but does not include the gaseous region gravitationally bound to the body.
enumeration Jupiter.Magnetosphere.Plasmasphere
A region of the magnetosphere consisting of low energy (cool) plasma. It is located above the ionosphere. The outer boundary of the plasmasphere is known as the plasmapause, which is defined by an order of magnitude drop in plasma density.
enumeration Jupiter.Magnetosphere.Polar
The region near the pole of a body. For a magnetosphere the polar region is the area where magnetic field lines are open and includes the auroral zone.
enumeration Jupiter.Magnetosphere.RadiationBelt
The region within a magnetosphere where high-energy particles could potentially be trapped in a magnetic field.
enumeration Jupiter.Magnetosphere.RingCurrent
One of the major current systems confined within planetary magnetospheres. The ring current circles in the magnetic equatorial plane of magnetospheres. It is generated by the longitudinal drift of energetic charged particles trapped on inner, dipole-like magnetospheric field lines. At the Earth, the ring current is carried by 10 keV to 200 keV charged particles typically located at L-shells between 3 and 6. The ring current is also the primary driver of the Sym H and Dst Indices of magnetic storm activity at the Earth.
enumeration Mars
The fourth planet from the Sun in our solar system.
enumeration Mars.Deimos
The smaller and outermost of the two natural satellites of Mars.
enumeration Mars.Magnetosphere
The region of space above the atmosphere or surface of the planet and bounded by the magnetopause that is under the direct influence of the magnetic field of a planetary body.
enumeration Mars.Magnetosphere.Magnetotail
The region of space within the magnetosphere of a magnetized planetary body where the nightside magnetic field is stretched out in the anti-stellar direction by stellar wind interaction into a windsock-like shape. For Earth, solar wind-magnetosphere interaction produces a magnetotail that extends tailward from a distance of about 10 R<sub>E</sub> on the nightside to downstream distances beyond 1000 R<sub>E</sub>.
enumeration Mars.Magnetosphere.Main
The region of the magnetosphere where the magnetic field lines are closed, but does not include the gaseous region gravitationally bound to the body.
enumeration Mars.Magnetosphere.Plasmasphere
A region of the magnetosphere consisting of low energy (cool) plasma. It is located above the ionosphere. The outer boundary of the plasmasphere is known as the plasmapause, which is defined by an order of magnitude drop in plasma density.
enumeration Mars.Magnetosphere.Polar
The region near the pole of a body. For a magnetosphere the polar region is the area where magnetic field lines are open and includes the auroral zone.
enumeration Mars.Magnetosphere.RadiationBelt
The region within a magnetosphere where high-energy particles could potentially be trapped in a magnetic field.
enumeration Mars.Magnetosphere.RingCurrent
One of the major current systems confined within planetary magnetospheres. The ring current circles in the magnetic equatorial plane of magnetospheres. It is generated by the longitudinal drift of energetic charged particles trapped on inner, dipole-like magnetospheric field lines. At the Earth, the ring current is carried by 10 keV to 200 keV charged particles typically located at L-shells between 3 and 6. The ring current is also the primary driver of the Sym H and Dst Indices of magnetic storm activity at the Earth.
enumeration Mars.Phobos
The larger and inner most moon of Mars.
enumeration Mercury
The first planet from the Sun in our solar system.
enumeration Mercury.Magnetosphere
The region of space above the atmosphere or surface of the planet and bounded by the magnetopause that is under the direct influence of the magnetic field of a planetary body.
enumeration Mercury.Magnetosphere.Magnetotail
The region of space within the magnetosphere of a magnetized planetary body where the nightside magnetic field is stretched out in the anti-stellar direction by stellar wind interaction into a windsock-like shape. For Earth, solar wind-magnetosphere interaction produces a magnetotail that extends tailward from a distance of about 10 R<sub>E</sub> on the nightside to downstream distances beyond 1000 R<sub>E</sub>.
enumeration Mercury.Magnetosphere.Main
The region of the magnetosphere where the magnetic field lines are closed, but does not include the gaseous region gravitationally bound to the body.
enumeration Mercury.Magnetosphere.Plasmasphere
A region of the magnetosphere consisting of low energy (cool) plasma. It is located above the ionosphere. The outer boundary of the plasmasphere is known as the plasmapause, which is defined by an order of magnitude drop in plasma density.
enumeration Mercury.Magnetosphere.Polar
The region near the pole of a body. For a magnetosphere the polar region is the area where magnetic field lines are open and includes the auroral zone.
enumeration Mercury.Magnetosphere.RadiationBelt
The region within a magnetosphere where high-energy particles could potentially be trapped in a magnetic field.
enumeration Mercury.Magnetosphere.RingCurrent
One of the major current systems confined within planetary magnetospheres. The ring current circles in the magnetic equatorial plane of magnetospheres. It is generated by the longitudinal drift of energetic charged particles trapped on inner, dipole-like magnetospheric field lines. At the Earth, the ring current is carried by 10 keV to 200 keV charged particles typically located at L-shells between 3 and 6. The ring current is also the primary driver of the Sym H and Dst Indices of magnetic storm activity at the Earth.
enumeration Neptune
The seventh planet from the Sun in our solar system.
enumeration Neptune.Magnetosphere
The region of space above the atmosphere or surface of the planet and bounded by the magnetopause that is under the direct influence of the magnetic field of a planetary body.
enumeration Neptune.Magnetosphere.Magnetotail
The region of space within the magnetosphere of a magnetized planetary body where the nightside magnetic field is stretched out in the anti-stellar direction by stellar wind interaction into a windsock-like shape. For Earth, solar wind-magnetosphere interaction produces a magnetotail that extends tailward from a distance of about 10 R<sub>E</sub> on the nightside to downstream distances beyond 1000 R<sub>E</sub>.
enumeration Neptune.Magnetosphere.Main
The region of the magnetosphere where the magnetic field lines are closed, but does not include the gaseous region gravitationally bound to the body.
enumeration Neptune.Magnetosphere.Plasmasphere
A region of the magnetosphere consisting of low energy (cool) plasma. It is located above the ionosphere. The outer boundary of the plasmasphere is known as the plasmapause, which is defined by an order of magnitude drop in plasma density.
enumeration Neptune.Magnetosphere.Polar
The region near the pole of a body. For a magnetosphere the polar region is the area where magnetic field lines are open and includes the auroral zone.
enumeration Neptune.Magnetosphere.RadiationBelt
The region within a magnetosphere where high-energy particles could potentially be trapped in a magnetic field.
enumeration Neptune.Magnetosphere.RingCurrent
One of the major current systems confined within planetary magnetospheres. The ring current circles in the magnetic equatorial plane of magnetospheres. It is generated by the longitudinal drift of energetic charged particles trapped on inner, dipole-like magnetospheric field lines. At the Earth, the ring current is carried by 10 keV to 200 keV charged particles typically located at L-shells between 3 and 6. The ring current is also the primary driver of the Sym H and Dst Indices of magnetic storm activity at the Earth.
enumeration Neptune.Proteus
The second largest moon of Neptune.
enumeration Neptune.Triton
The largest moon of Neptune.
enumeration Pluto
The ninth planet from the Sun in our solar system.
enumeration Saturn
The sixth planet from the Sun in our solar system.
enumeration Saturn.Dione
The fourth largest moon of Saturn.
enumeration Saturn.Enceladus
The sixth largest moon of Saturn. It is currently endogenously active. The smallest known body in the Solar System that is geologically active today.
enumeration Saturn.Hyperion
The eighth-largest moon of Saturn.
enumeration Saturn.Iapetus
The third largest moon of Saturn and the eleventh largest in the Solar System.
enumeration Saturn.Magnetosphere
The region of space above the atmosphere or surface of the planet and bounded by the magnetopause that is under the direct influence of the magnetic field of a planetary body.
enumeration Saturn.Magnetosphere.Magnetotail
The region of space within the magnetosphere of a magnetized planetary body where the nightside magnetic field is stretched out in the anti-stellar direction by stellar wind interaction into a windsock-like shape. For Earth, solar wind-magnetosphere interaction produces a magnetotail that extends tailward from a distance of about 10 R<sub>E</sub> on the nightside to downstream distances beyond 1000 R<sub>E</sub>.
enumeration Saturn.Magnetosphere.Main
The region of the magnetosphere where the magnetic field lines are closed, but does not include the gaseous region gravitationally bound to the body.
enumeration Saturn.Magnetosphere.Plasmasphere
A region of the magnetosphere consisting of low energy (cool) plasma. It is located above the ionosphere. The outer boundary of the plasmasphere is known as the plasmapause, which is defined by an order of magnitude drop in plasma density.
enumeration Saturn.Magnetosphere.Polar
The region near the pole of a body. For a magnetosphere the polar region is the area where magnetic field lines are open and includes the auroral zone.
enumeration Saturn.Magnetosphere.RadiationBelt
The region within a magnetosphere where high-energy particles could potentially be trapped in a magnetic field.
enumeration Saturn.Magnetosphere.RingCurrent
One of the major current systems confined within planetary magnetospheres. The ring current circles in the magnetic equatorial plane of magnetospheres. It is generated by the longitudinal drift of energetic charged particles trapped on inner, dipole-like magnetospheric field lines. At the Earth, the ring current is carried by 10 keV to 200 keV charged particles typically located at L-shells between 3 and 6. The ring current is also the primary driver of the Sym H and Dst Indices of magnetic storm activity at the Earth.
enumeration Saturn.Mimas
The smallest and least massive of the round moons of Saturn.
enumeration Saturn.Phoebe
The ninth-largest moon of Saturn.
enumeration Saturn.Rhea
The second largest moon of Saturn and the ninth largest moon in the Solar System.
enumeration Saturn.Tethys
The fifth largest moon of Saturn and the sixteenth largest moon in the Solar System. The orbit Tethys is the third closest to Saturn of the major Cronian moons.
enumeration Saturn.Titan
The largest moon of Saturn and the second largest moon in the Solar System.
enumeration Sun
The star upon which our solar system is centered.
enumeration Sun.Chromosphere
The region of the solar (or stellar) atmosphere above the temperature minimum and below the Transition Region. The solar chromosphere is approximately 400 km to 2100 km above the photosphere, and characterized by temperatures that range from 4500 K to 28000 K.
enumeration Sun.Corona
The outermost atmospheric region of the Sun or a star, characterized by ionization temperatures above 10^5 K. The solar corona starts at about 2100 km above the photosphere. There is no generally defined upper limit.
enumeration Sun.Interior
The region inside the body which is not visible from outside the body.
enumeration Sun.Photosphere
The atmospheric layer of the Sun or a star from which continuum radiation, especially optical, is emitted to space. For the Sun, the photosphere is about 500 km thick.
enumeration Sun.TransitionRegion
A very narrow (<100 km) layer between the chromosphere and the corona where the temperature rises abruptly from about 8000 to about 500,000 K.
enumeration Uranus
The eighth planet from the Sun in our solar system.
enumeration Uranus.Ariel
The fourth largest moon of Uranus.
enumeration Uranus.Magnetosphere
The region of space above the atmosphere or surface of the planet and bounded by the magnetopause that is under the direct influence of the magnetic field of a planetary body.
enumeration Uranus.Magnetosphere.Magnetotail
The region of space within the magnetosphere of a magnetized planetary body where the nightside magnetic field is stretched out in the anti-stellar direction by stellar wind interaction into a windsock-like shape. For Earth, solar wind-magnetosphere interaction produces a magnetotail that extends tailward from a distance of about 10 R<sub>E</sub> on the nightside to downstream distances beyond 1000 R<sub>E</sub>.
enumeration Uranus.Magnetosphere.Main
The region of the magnetosphere where the magnetic field lines are closed, but does not include the gaseous region gravitationally bound to the body.
enumeration Uranus.Magnetosphere.Plasmasphere
A region of the magnetosphere consisting of low energy (cool) plasma. It is located above the ionosphere. The outer boundary of the plasmasphere is known as the plasmapause, which is defined by an order of magnitude drop in plasma density.
enumeration Uranus.Magnetosphere.Polar
The region near the pole of a body. For a magnetosphere the polar region is the area where magnetic field lines are open and includes the auroral zone.
enumeration Uranus.Magnetosphere.RadiationBelt
The region within a magnetosphere where high-energy particles could potentially be trapped in a magnetic field.
enumeration Uranus.Magnetosphere.RingCurrent
One of the major current systems confined within planetary magnetospheres. The ring current circles in the magnetic equatorial plane of magnetospheres. It is generated by the longitudinal drift of energetic charged particles trapped on inner, dipole-like magnetospheric field lines. At the Earth, the ring current is carried by 10 keV to 200 keV charged particles typically located at L-shells between 3 and 6. The ring current is also the primary driver of the Sym H and Dst Indices of magnetic storm activity at the Earth.
enumeration Uranus.Miranda
The smallest and innermost round moon of Uranus.
enumeration Uranus.Oberon
The second largest and second most massive moon of Uranus, and the ninth most massive moon in the Solar System.
enumeration Uranus.Puck
The largest inner spherical moon of Uranus.
enumeration Uranus.Titania
The largest moon of Uranus and the eighth largest moon in the Solar System.
enumeration Uranus.Umbriel
The third largest and fourth most massive moon of Uranus.
enumeration Venus
The second planet from the Sun in our solar system.
enumeration Venus.Magnetosphere
The region of space above the atmosphere or surface of the planet and bounded by the magnetopause that is under the direct influence of the magnetic field of a planetary body.
enumeration Venus.Magnetosphere.Magnetotail
The region of space within the magnetosphere of a magnetized planetary body where the nightside magnetic field is stretched out in the anti-stellar direction by stellar wind interaction into a windsock-like shape. For Earth, solar wind-magnetosphere interaction produces a magnetotail that extends tailward from a distance of about 10 R<sub>E</sub> on the nightside to downstream distances beyond 1000 R<sub>E</sub>.
enumeration Venus.Magnetosphere.Main
The region of the magnetosphere where the magnetic field lines are closed, but does not include the gaseous region gravitationally bound to the body.
enumeration Venus.Magnetosphere.Plasmasphere
A region of the magnetosphere consisting of low energy (cool) plasma. It is located above the ionosphere. The outer boundary of the plasmasphere is known as the plasmapause, which is defined by an order of magnitude drop in plasma density.
enumeration Venus.Magnetosphere.Polar
The region near the pole of a body. For a magnetosphere the polar region is the area where magnetic field lines are open and includes the auroral zone.
enumeration Venus.Magnetosphere.RadiationBelt
The region within a magnetosphere where high-energy particles could potentially be trapped in a magnetic field.
enumeration Venus.Magnetosphere.RingCurrent
One of the major current systems confined within planetary magnetospheres. The ring current circles in the magnetic equatorial plane of magnetospheres. It is generated by the longitudinal drift of energetic charged particles trapped on inner, dipole-like magnetospheric field lines. At the Earth, the ring current is carried by 10 keV to 200 keV charged particles typically located at L-shells between 3 and 6. The ring current is also the primary driver of the Sym H and Dst Indices of magnetic storm activity at the Earth.
Source
<xsd:element name="ObservatoryRegion" type="spase:Region" minOccurs="1" maxOccurs="unbounded"/>
Element spase:Location / spase:CoordinateSystemName
Namespace http://www.spase-group.org/data/schema
Diagram
Diagramspase-2_7_1_xsd.tmp#CoordinateSystemName
Type spase:CoordinateSystemName
Properties
content simple
minOccurs 0
maxOccurs 1
Facets
enumeration Carrington
A coordinate system which is centered at the Sun and is fixed with respect to the synodic rotation rate. The mean synodic value is about 27.2753 days. The Astronomical Almanac gives a value for Carrington longitude of 349.03 deg at 0000 UT on 1 January 1995.
enumeration CGM
Corrected Geomagnetic - A coordinate system from a spatial point with GEO radial distance and geomagnetic latitude and longitude, follow the epoch-appropriate IGRF/DGRF model field vector through to the point where the field line crosses the geomagnetic dipole equatorial plane. Then trace the dipole magnetic field vector Earthward from that point on the equatorial plane, in the same hemisphere as the original point, until the initial radial distance is reached. Designate the dipole latitude and longitude at that point as the CGM latitude and longitude of the original point, see http://nssdc.gsfc.nasa.gov/space/cgm/cgmm_des.html.
enumeration CSO
Corrected Solar Orbital - A coordinate system related to Earth where x-axis is anti-sunward and the y-axis points in the orbital velocity direction.
enumeration DM
Dipole Meridian - A coordinate system centered at the observation point. The z-axis is parallel to the dipole axis of the Earth, positive northward. x-axis is in the plane defined by the z-axis and the line linking the observation point with the center of the Earth. The y-axis is positive eastward, see http://cdpp.cnes.fr/00428.pdf.
enumeration ECD
Eccentric Dipole (ECD) coordinate system that aligns with a dipole whose origin and orientation may be different from the physical center and spin axis of the containing body. The IGRF-12 coefficients for 2015 are used to determine the origin for the Earth. The 2015 positions are North dip pole: latitude: 86.29, longitude -160.06. South dip pole latitude: -64.28, longitude: 136.59, North geometric pole latitude: 80.37, longitude: -72.63, South geomagnetic pole latitude: -80.37, longitude: 107.37. ECD is defined in doi:10.1186/s40623-015-0228-9.
enumeration ECEF
The Earth-Centered, Earth-Fixed (ECEF) coordinate system has point (0,0,0) defined as the center of mass of the Earth. Its axes are aligned with the International Reference Pole (IRP) and International Reference Meridian (IRM). The x-axis intersects the sphere of the Earth at 0 deg latitude (Equator) and 0 deg longitude (Greenwich). The z-axis points north. The y-axis completes the right-handed coordinate system.
enumeration ENP
ENP (also called PEN) - The P-axis points northward, perpendicular to orbital plane. For an orbit with zero inclination, the P-axis is parallel to spin axis of the Earth. The E-axis is perpendicular to the P and N directions and points earthward. The N-axis is perpendicular to P and E and is positive eastward.
enumeration GEI
GEI Geocentric Equatorial Inertial - A coordinate system where the z-axis is along spin axis of the Earth, positive northward. The x-axis points towards the first point of Aries (from the Earth towards the Sun at the vernal equinox), see Russell, 1971. When the x-axis is the direction of the mean vernal equinox of J2000, the coordinate system is also called GCI. Then the z-axis is also defined as being normal to the mean Earth equator of J2000.
enumeration GEO
Geographic - geocentric corotating - A coordinate system where the z-axis is along spin axis of the Earth, positive northward. The x-axis lies in Greenwich meridian, positive towards Greenwich, see Russell, 1971.
enumeration GPHIO
Kronian Solar Orbital - A coordinate system related to Saturn where the x-axis is anti-sunward and the y-axis points in the orbital velocity direction.
enumeration GSE
Geocentric Solar Ecliptic - A coordinate system where the x-axis is from Earth to Sun. The z-axis is normal to the ecliptic, positive northward, see Russell, 1971.
enumeration GSEQ
Geocentric Solar Equatorial - A coordinate system where the x-axis is from Earth to Sun. The y-axis is parallel to solar equatorial plane. The z-axis is positive northward, see Russell, 1971.
enumeration GSM
Geocentric Solar Magnetospheric - A coordinate system where the x-axis is from Earth to Sun, z-axis is northward in a plane containing the x-axis and the geomagnetic dipole axis, see Russell, 1971.
enumeration HAE
Heliocentric Aries Ecliptic - A coordinate system where the z-axis is normal to the ecliptic plane, positive northward. The x-axis is positive towards the first point of Aries (from Earth to Sun at vernal equinox). Same as SE below, see Hapgood, 1992.
enumeration HCC
Heliocentric Cartesian - A 3-D orthonormal coordinate system that is primarily intended to specify with two dimensions a point on the solar disk. The z-axis points toward the observer. The y-axis lies in the plane defined by the solar spin vector and the z-axis is positive northward. The x-axis is perpendicular to the y-axis and z-axis, positive toward solar west. Standard representation for this system is based on (x,y) position of the point of interest expressed either as physical distances or as fractions of the solar disk radius.
enumeration HCI
Heliographic Carrington Inertial.
enumeration HCR
Heliocentric Radial - A 3-D orthonormal coordinate system that is primarily intended to specify with two dimensions a point on the solar disk. The z-axis points toward the observer. The y-axis lies in the plane defined by the solar spin vector and the z-axis, positive northward. The x-axis is perpendicular to the y-axis and z-axis, positive toward solar west. Standard representation for this system is based on distance rho from the z-axis (sqrt(x**2+y**2)) and the phase angle psi measured counterclockwise from the positive y-axis (arctan(-y/x)) of the point of interest.
enumeration HEE
Heliocentric Earth Ecliptic - A coordinate system where the z-axis is normal to the ecliptic plane, positive northward. The x-axis points from Sun to Earth, see Hapgood, 1992.
enumeration HEEQ
Heliocentric Earth Equatorial - A coordinate system where the z-axis is normal to the solar equatorial plane, positive northward. The x-axis is generally Earthward in the plane defined by the z-axis and the Sun-Earth direction, see Hapgood, 1992.
enumeration HERTN
Helio-Ecliptic Radial Tangential Normal coordinate system. Typically centered at a spacecraft. The x-axis (radial) is set as the primary-axis, and is defined as the axis pointing from the spacecraft to the Sun. The z-axis (tangential) is set as the secondary-axis, and is defined as that portion of the ecliptic rotational axis which is perpendicular to the primary-axis. The y-axis (Normal) is defined as Z cross X.
enumeration HG
Heliographic - A heliocentric rotating coordinate system where the z-axis is normal to the solar equatorial plane, positive northward. The x-axis and y-axis rotate with a period of 25.38 days. The zero longitude (x-axis) is defined as the longitude that passed through the ascending node of the solar equator on the ecliptic plane on 1 January, 1854 at 12 UT, see http://nssdc.gsfc.nasa.gov/space/helios/coor_des.html.
enumeration HGI
Heliographic Inertial - A heliocentric coordinate system where the z-axis is normal to the solar equatorial plane, positive northward. The x-axis is along the intersection line between solar equatorial and ecliptic planes. The x-axis was positive at SE longitude of 74.367 deg on January 1, 1900. (See SE below.) See http://nssdc.gsfc.nasa.gov/space/helios/coor_des.html.
enumeration HGRTN
Heliocentric Radial Tangential Normal coordinate system (also known as RTN). Typically centered at a spacecraft. Used for IMF and plasma V vectors. The x-axis (radial) is set as the primary-axis, and is defined as the axis pointing from the spacecraft to the Sun. The z-axis (tangential) is set as the secondary-axis, and is defined as that portion of the solar North rotational axis which is perpendicular to the primary-axis. The y-axis (normal) is defined as Z cross X.
enumeration HPC
Helioprojective Cartesian=A 3-D orthonormal (left-handed) coordinate system that is primarily intended to specify with two dimensions a point on the solar disk. The z-axis points from the observer to the center of the solar disk. The y-axis lies in the plane defined by the solar spin vector and the z-axis, positive northward. The x-axis is perpendicular to the y-axis and z-axis, positive toward solar west. Given as the distance between the observer and the center of the solar disk, the standard representation of an (x,y) point on the solar disk is latitude (arctan(y/d)) and longitude (arctan (x/d)) of the point of interest.
enumeration HPR
Helioprojective Radial - A 3-D orthonormal (left-handed) coordinate system that is primarily intended to specify with two dimensions a point on the solar disk. The z-axis points from the observer to the center of the solar disk. The y-axis lies in the plane defined by the solar spin vector and the z-axis, positive northward. The x-axis is perpendicular to the y-axis and z-axis, positive toward solar west. Given as the distance between the observer and the center of the solar disk, the standard representation for this system of an (x,y) point on the solar disk is latitude angle theta (arctan(sqrt(x**2+y**2)/d))) or equivalent declination parameter delta (theta-90 deg) and the phase angle psi as measured counterclockwise from the positive y-axis (psi=arctan(-y/x)) of the point of interest.
enumeration HSM
Heliospheric Solar Magnetospheric - A coordinate system where the x-axis is from Earth to Sun, z-axis is northward in a plane containing the x-axis and the geomagnetic dipole axis.
enumeration J2000
An astronomical coordinate system which uses the mean equator and equinox of Julian date 2451545.0 TT (Terrestrial Time), or January 1, 2000, noon TT to define a celestial reference frame.
enumeration JSM
Jovian Solar Magnetospheric - A coordinate system related to Jupiter where the x-axis is from Jupiter to Sun, z-axis is northward in a plane containing the x-axis and the Jovian dipole axis.
enumeration JSO
Jovian Solar Orbital - A coordinate system related to Jupiter where x-axis is anti-sunward and the y-axis points in the orbital velocity direction.
enumeration KSM
Kronian Solar Magnetospheric - A coordinate system related to Saturn where the x-axis is anti-sunward, z-axis is northward in a plane containing the x-axis and the Kronian dipole axis.
enumeration KSO
Kronian Solar Orbital - A coordinate system related to Saturn where x-axis is anti-sunward and the y-axis points in the orbital velocity direction.
enumeration LGM
Local Geomagnetic - A coordinate system used mainly for Earth surface or near-Earth surface magnetic field data. The x-axis northward from observation point in a geographic meridian. The z-axis downward towards center of the Earth. In this system, the total horizontal component, H, is equal to sqrt(Bx^2+By^2) and declination angle, D is equal to arctan(By/Bx).
enumeration LocalGeographic
A coordinate system used mainly for Earth surface or near-Earth surface magnetic field or other vector measurements. The X-axis points northward from observation point in a geographic meridian in the horizontal plane. The Y-axis points eastward from observation point in a geographic latitude in the horizontal plane. The Z-axis points downward towards center of the Earth.
enumeration LocalGeomagnetic
A coordinate system used mainly for Earth surface or near-Earth surface magnetic field data. The H-axis points northward toward the north magnetic pole from observation point in a geomagnetic meridian in the horizontal plane. The D-axis points eastward from observation point in a geomagnetic latitude in the horizontal plane. The Z-axis points downward towards center of the Earth.
enumeration MAG
Geomagnetic - geocentric. The z-axis is parallel to the geomagnetic dipole axis, positive north. The x-axis is in the plane defined by the z-axis and the rotation axis of the Earth. If N is a unit vector from the center of the Earth to the north geographic pole, the signs of the y-axis and x-axis are given by the vector cross products N cross z and y cross z, respectively, see Russell, 1971 and http://cdpp.cnes.fr/00428.pdf.
enumeration MFA
Magnetic Field Aligned - A coordinate system spacecraft-centered system with the z-axis in the direction of the ambient magnetic field vector. The x-axis is in the plane defined by the z-axis and the spacecraft-Sun line, positive sunward, see http://cdpp.cnes.fr/00428.pdf.
enumeration MSO
Mars/Mercury Solar Orbital A coordinate system related to Mars or Mercury. A coordinate system where, depending on the body (Mars or Mercury), the x-axis is anti-sunward and the y-axis points in the orbital velocity direction.
enumeration RTN
Radial Tangential Normal. Typically centered at a spacecraft. Used for IMF and plasma V vectors. The x-axis (radial) is set as the primary-axis, and is defined as the axis pointing from the spacecraft to the Sun. The z-axis (tangential) is set as the secondary-axis, and is defined as that portion of the solar North rotational axis which is perpendicular to the primary-axis. The y-axis (normal) is defined as Z cross X.
enumeration SC
Spacecraft - A coordinate system defined by the spacecraft geometry and/or spin. Often has z-axis parallel to spacecraft spin vector. The x-axis and y-axis may or may not corotate with the spacecraft, see SR and SR2 below.
enumeration SE
Solar Ecliptic - A heliocentric coordinate system where the z-axis is normal to the ecliptic plane, positive northward. The x-axis is positive towards the first point of Aries (from Earth to Sun at vernal equinox). Same as HAE above, see http://nssdc.gsfc.nasa.gov/space/helios/coor_des.htmlr.
enumeration SensorCoordinates
A coordinate system defined by the instrument or measuring geometry.
enumeration SM
Solar Magnetic - A geocentric coordinate system where the z-axis is northward along dipole axis of the Earth, x-axis is in plane of z-axis and Earth-Sun line, positive sunward, see Russell, 1971.
enumeration SpacecraftOrbitPlane
A coordinate system where x-axis lies in the plane normal to and in the direction of motion of the spacecraft, the z-axis is normal to this plane and the y-axis completes the triad to form a right-handed coordinate system.
enumeration SR
Spin Reference - A special case of a Spacecraft (SC) coordinate system for a spinning spacecraft. The z-axis is parallel to the spacecraft spin vector. The x-axis and y-axis rotate with the spacecraft, see http://cdpp.cnes.fr/00428.pdf.
enumeration SR2
Spin Reference 2 - A special case of a Spacecraft (SC) coordinate system for a spinning spacecraft. The z-axis is parallel to the spacecraft spin vector while the x-axis is in the plane defined by the z-axis and the spacecraft-Sun line, positive sunward, see http://cdpp.cnes.fr/00428.pdf.
enumeration SSE
Spacecraft Solar Ecliptic - A coordinate system used for deep space spacecraft, i.e., consider the Helios spacecraft with the x-axis from spacecraft to Sun, the z-axis normal to ecliptic plane positive northward. Note that the angle between the normal to ecliptic plane and the normal to the Helios orbital plane is ~0.25 deg.
enumeration SSE_L
Selenocentric Solar Ecliptic - The x-axis points from the center of the Moon to the Sun, the z-axis is normal to the ecliptic plane, positive northward. And the y-axis completes the right-handed set of axes.
enumeration StonyhurstHeliographic
The origin of the Stonyhurst heliographic coordinate system is at the intersection of the solar equator and the central meridian as seen from Earth. Thus, the coordinate system remains fixed with respect to Earth, while the Sun rotates (synodically) underneath it. The latitude and longitude angles, theta and phi, respectively, are given in degrees, with theta increasing towards solar North, and phi increasing towards the solar West limb. The distance r is either a physical distance in meters, or is relative to the solar photospheric radius R approximately equal to 6.96 x 10^8 m. This coordinate system is demonstrated in An alternative to the r coordinate is the height h = r - R relative to the solar surface, where h is positive above the surface and negative below the surface.
enumeration TIIS
Kronian Solar Orbital - A coordinate system related to Saturn where the x-axis is anti-sunward and the y-axis points in the orbital velocity direction.
enumeration VSO
Venus Solar Orbital - A coordinate system related to Venus where the x-axis is anti-sunward and the y-axis point along the orbital velocity direction.
enumeration WGS84
The World Geodetic System (WGS) defines a reference frame for the Earth, for use in geodesy and navigation. The WGS84 uses the zero meridian as defined by the Bureau International de l'Heure.
Source
<xsd:element name="CoordinateSystemName" type="spase:CoordinateSystemName" minOccurs="0" maxOccurs="1"/>
Element spase:Location / spase:Latitude
Namespace http://www.spase-group.org/data/schema
Diagram
Diagramspase-2_7_1_xsd.tmp#Latitude
Type spase:Latitude
Properties
content simple
minOccurs 0
maxOccurs 1
Source
<xsd:element name="Latitude" type="spase:Latitude" minOccurs="0" maxOccurs="1"/>
Element spase:Location / spase:Longitude
Namespace http://www.spase-group.org/data/schema
Diagram
Diagramspase-2_7_1_xsd.tmp#Longitude
Type spase:Longitude
Properties
content simple
minOccurs 0
maxOccurs 1
Source
<xsd:element name="Longitude" type="spase:Longitude" minOccurs="0" maxOccurs="1"/>
Element spase:Location / spase:Elevation
Namespace http://www.spase-group.org/data/schema
Diagram
Diagramspase-2_7_1_xsd.tmp#Elevation
Type spase:Elevation
Properties
content simple
minOccurs 0
maxOccurs 1
Source
<xsd:element name="Elevation" type="spase:Elevation" minOccurs="0" maxOccurs="1"/>
Element spase:Observatory / spase:OperatingSpan
Namespace http://www.spase-group.org/data/schema
Diagram
Diagramspase-2_7_1_xsd.tmp#OperatingSpan_StartDatespase-2_7_1_xsd.tmp#OperatingSpan_StopDatespase-2_7_1_xsd.tmp#OperatingSpan_Notespase-2_7_1_xsd.tmp#OperatingSpan
Type spase:OperatingSpan
Properties
content complex
minOccurs 0
maxOccurs unbounded
Model
Children spase:Note, spase:StartDate, spase:StopDate
Instance
<spase:OperatingSpan xmlns:spase="http://www.spase-group.org/data/schema">
  <spase:StartDate>{1,1}</spase:StartDate>
  <spase:StopDate>{0,1}</spase:StopDate>
  <spase:Note>{0,unbounded}</spase:Note>
</spase:OperatingSpan>
Source
<xsd:element name="OperatingSpan" type="spase:OperatingSpan" minOccurs="0" maxOccurs="unbounded"/>
Element spase:Observatory / spase:RORIdentifier
Namespace http://www.spase-group.org/data/schema
Diagram
Diagramspase-2_7_1_xsd.tmp#RORIdentifier
Type spase:RORIdentifier
Properties
content simple
minOccurs 0
maxOccurs unbounded
Source
<xsd:element name="RORIdentifier" type="spase:RORIdentifier" minOccurs="0" maxOccurs="unbounded"/>
Element spase:Observatory / spase:Extension
Namespace http://www.spase-group.org/data/schema
Diagram
Diagramspase-2_7_1_xsd.tmp#Extension_langspase-2_7_1_xsd.tmp#Extension
Type spase:Extension
Properties
content complex
minOccurs 0
maxOccurs unbounded
Model
ANY element from ANY namespace
Attributes
QName Type Default Use
lang xsd:string en optional
Source
<xsd:element name="Extension" type="spase:Extension" minOccurs="0" maxOccurs="unbounded"/>
Element spase:Spase / spase:Person
Namespace http://www.spase-group.org/data/schema
Diagram
Diagramspase-2_7_1_xsd.tmp#Person_ResourceIDspase-2_7_1_xsd.tmp#Person_NamingAuthorityspase-2_7_1_xsd.tmp#Person_ResourceTypespase-2_7_1_xsd.tmp#Person_ReleaseDatespase-2_7_1_xsd.tmp#Person_PersonNamespase-2_7_1_xsd.tmp#Person_OrganizationNamespase-2_7_1_xsd.tmp#Person_Addressspase-2_7_1_xsd.tmp#Person_Emailspase-2_7_1_xsd.tmp#Person_PhoneNumberspase-2_7_1_xsd.tmp#Person_FaxNumberspase-2_7_1_xsd.tmp#Person_ORCIdentifierspase-2_7_1_xsd.tmp#Person_Notespase-2_7_1_xsd.tmp#Person_RORIdentifierspase-2_7_1_xsd.tmp#Person_Extensionspase-2_7_1_xsd.tmp#Person
Type spase:Person
Properties
content complex
Model
Children spase:Address, spase:Email, spase:Extension, spase:FaxNumber, spase:NamingAuthority, spase:Note, spase:ORCIdentifier, spase:OrganizationName, spase:PersonName, spase:PhoneNumber, spase:RORIdentifier, spase:ReleaseDate, spase:ResourceID, spase:ResourceType
Instance
<spase:Person xmlns:spase="http://www.spase-group.org/data/schema">
  <spase:ResourceID>{1,1}</spase:ResourceID>
  <spase:NamingAuthority>{0,1}</spase:NamingAuthority>
  <spase:ResourceType>{0,1}</spase:ResourceType>
  <spase:ReleaseDate>{0,1}</spase:ReleaseDate>
  <spase:PersonName>{0,1}</spase:PersonName>
  <spase:OrganizationName>{1,1}</spase:OrganizationName>
  <spase:Address>{0,1}</spase:Address>
  <spase:Email>{0,unbounded}</spase:Email>
  <spase:PhoneNumber>{0,unbounded}</spase:PhoneNumber>
  <spase:FaxNumber>{0,1}</spase:FaxNumber>
  <spase:ORCIdentifier>{0,1}</spase:ORCIdentifier>
  <spase:Note>{0,1}</spase:Note>
  <spase:RORIdentifier>{0,unbounded}</spase:RORIdentifier>
  <spase:Extension lang="en">{0,unbounded}</spase:Extension>
</spase:Person>
Source
<xsd:element name="Person" type="spase:Person"/>
Element spase:Person / spase:ResourceID
Namespace http://www.spase-group.org/data/schema
Diagram
Diagramspase-2_7_1_xsd.tmp#ResourceID
Type spase:ResourceID
Type hierarchy
Properties
content simple
minOccurs 1
maxOccurs 1
Facets
pattern [^:]+://[^/]+/.+
Source
<xsd:element name="ResourceID" type="spase:ResourceID" minOccurs="1" maxOccurs="1"/>
Element spase:Person / spase:NamingAuthority
Namespace http://www.spase-group.org/data/schema
Diagram
Diagramspase-2_7_1_xsd.tmp#NamingAuthority
Type spase:NamingAuthority
Properties
content simple
minOccurs 0
maxOccurs 1
Source
<xsd:element name="NamingAuthority" type="spase:NamingAuthority" minOccurs="0" maxOccurs="1"/>
Element spase:Person / spase:ResourceType
Namespace http://www.spase-group.org/data/schema
Diagram
Diagramspase-2_7_1_xsd.tmp#ResourceType
Type spase:ResourceType
Properties
content simple
minOccurs 0
maxOccurs 1
Facets
enumeration Annotation
Information which is explanatory or descriptive which is associated with another resource.
enumeration Catalog
A tabular listing of events or observational notes, especially those that have utility in aiding a user in locating data. Catalogs include lists of events, files in a product, and data availability. A Catalog resource is a type of "data product" which is a set of data that is uniformly processed and formatted, from one or more instruments, typically spanning the full duration of the observations of the relevant instrument(s). A data product may consist of a collection of granules of successive time spans, but may be a single high-level entity.
enumeration Collection
An aggregation of resources, which may encompass collections of one resource type as well as those of mixed types. A collection is described as a group. Its parts may also be separately described. An example is an experiment which uses the data from multiple instruments (or sensors). Another example is a research effort that uses a set of display images of the Sun and Energetic particle data from the corresponding times for the images, and FITS files of AIA images, etc. All the resources that are part of the research effort can be described as a Collection. Yet another example is a coordinated set of time series used for determining an index.
enumeration DisplayData
A graphical representation of data wherein the underlying numeric values are not (readily) accessible for analysis. Examples are line plots and spectrograms. A Display Data resource is a type of "data product" which is a set of data that is uniformly processed and formatted, from one or more instruments, typically spanning the full duration of the observations of the relevant instrument(s). A data product may consist of a collection of granules of successive time spans, but may be a single high-level entity.
enumeration DisplayOutput
A graphical representation of data wherein the underlying numeric values are not (readily) accessible for analysis. Examples are line plots and spectrograms. A Display Data resource is a type of "data product" which is a set of data that is uniformly processed and formatted, from one or more instruments, typically spanning the full duration of the observations of the relevant instrument(s). A data product may consist of a collection of granules of successive time spans, but may be a single high-level entity.
enumeration Document
A set of information designed and presented as an individual entity. A document may contain plain or formatted text, in-line graphics, sound, other multimedia data, or hypermedia references. A Document resource is intended for use on digital objects that have no other identifier (e.g., DOI or ISBN).
enumeration Granule
An accessible portion of another resource. A Granule may be composed of one or more physical pieces (files) which are considered inseparable. For example, a data storage format that maintains metadata and binary data in separate, but tightly coupled files. Granules should not be used to group files that have simple relationships or which are associated through a parent resource. For example, each file containing a time interval data for a Numerical Data resource would each be considered a Granule. The ParentID of a Granule resource must be a NumericalData resource. The attributes of a Granule supersede the corresponding attributes in the NumericalData resource.
enumeration Instrument
A device that makes measurements used to characterize a physical phenomenon, or a family of like devices.
enumeration Model
Attributes of a model.
enumeration ModelRun
Description of a model run, including the code ID, the run spatial and temporal description, and all the relevant inputs.
enumeration NumericalData
Data stored as numerical values in one or more specified formats. A Numerical Data resource is a type of "data product" which is a set of data that is uniformly processed and formatted, from one or more instruments, typically spanning the full duration of the observations of the relevant instrument(s). A data product may consist of Parameters stored in a collection of granules of successive time spans or a single data granule.
enumeration NumericalOutput
Data stored as numerical values in a specified format. A Numerical Data resource is a type of "data product" which is a set of data that is uniformly processed and formatted, from one or more instruments, typically spanning the full duration of the observations of the relevant instrument(s). A data product may consist of a collection of granules of successive time spans, but may be a single high-level entity.
enumeration Observatory
The host (spacecraft, network, facility) for instruments making observations, or a family of closely related hosts.
enumeration Person
An individual human being.
enumeration Registry
A location or facility where resources are cataloged.
enumeration Repository
A location or facility where resources are stored.
enumeration Service
A location or facility that can perform a well-defined task.
enumeration Software
An application which can be installed, built or readily used.
Source
<xsd:element name="ResourceType" type="spase:ResourceType" minOccurs="0" maxOccurs="1"/>
Element spase:Person / spase:ReleaseDate
Namespace http://www.spase-group.org/data/schema
Diagram
Diagramspase-2_7_1_xsd.tmp#ReleaseDate
Type spase:ReleaseDate
Properties
content simple
minOccurs 0
maxOccurs 1
Source
<xsd:element name="ReleaseDate" type="spase:ReleaseDate" minOccurs="0" maxOccurs="1"/>
Element spase:Person / spase:PersonName
Namespace http://www.spase-group.org/data/schema
Diagram
Diagramspase-2_7_1_xsd.tmp#PersonName
Type spase:PersonName
Properties
content simple
minOccurs 0
maxOccurs 1
Source
<xsd:element name="PersonName" type="spase:PersonName" minOccurs="0" maxOccurs="1"/>
Element spase:Person / spase:OrganizationName
Namespace http://www.spase-group.org/data/schema
Diagram
Diagramspase-2_7_1_xsd.tmp#OrganizationName
Type spase:OrganizationName
Properties
content simple
minOccurs 1
maxOccurs 1
Source
<xsd:element name="OrganizationName" type="spase:OrganizationName" minOccurs="1" maxOccurs="1"/>
Element spase:Person / spase:Address
Namespace http://www.spase-group.org/data/schema
Diagram
Diagramspase-2_7_1_xsd.tmp#Address
Type spase:Address
Properties
content simple
minOccurs 0
maxOccurs 1
Source
<xsd:element name="Address" type="spase:Address" minOccurs="0" maxOccurs="1"/>
Element spase:Person / spase:Email
Namespace http://www.spase-group.org/data/schema
Diagram
Diagramspase-2_7_1_xsd.tmp#Email
Type spase:Email
Properties
content simple
minOccurs 0
maxOccurs unbounded
Source
<xsd:element name="Email" type="spase:Email" minOccurs="0" maxOccurs="unbounded"/>
Element spase:Person / spase:PhoneNumber
Namespace http://www.spase-group.org/data/schema
Diagram
Diagramspase-2_7_1_xsd.tmp#PhoneNumber
Type spase:PhoneNumber
Properties
content simple
minOccurs 0
maxOccurs unbounded
Source
<xsd:element name="PhoneNumber" type="spase:PhoneNumber" minOccurs="0" maxOccurs="unbounded"/>
Element spase:Person / spase:FaxNumber
Namespace http://www.spase-group.org/data/schema
Diagram
Diagramspase-2_7_1_xsd.tmp#FaxNumber
Type spase:FaxNumber
Properties
content simple
minOccurs 0
maxOccurs 1
Source
<xsd:element name="FaxNumber" type="spase:FaxNumber" minOccurs="0" maxOccurs="1"/>
Element spase:Person / spase:ORCIdentifier
Namespace http://www.spase-group.org/data/schema
Diagram
Diagramspase-2_7_1_xsd.tmp#ORCIdentifier
Type spase:ORCIdentifier
Properties
content simple
minOccurs 0
maxOccurs 1
Source
<xsd:element name="ORCIdentifier" type="spase:ORCIdentifier" minOccurs="0" maxOccurs="1"/>
Element spase:Person / spase:Note
Namespace http://www.spase-group.org/data/schema
Diagram
Diagramspase-2_7_1_xsd.tmp#Note
Type spase:Note
Properties
content simple
minOccurs 0
maxOccurs 1
Source
<xsd:element name="Note" type="spase:Note" minOccurs="0" maxOccurs="1"/>
Element spase:Person / spase:RORIdentifier
Namespace http://www.spase-group.org/data/schema
Diagram
Diagramspase-2_7_1_xsd.tmp#RORIdentifier
Type spase:RORIdentifier
Properties
content simple
minOccurs 0
maxOccurs unbounded
Source
<xsd:element name="RORIdentifier" type="spase:RORIdentifier" minOccurs="0" maxOccurs="unbounded"/>
Element spase:Person / spase:Extension
Namespace http://www.spase-group.org/data/schema
Diagram
Diagramspase-2_7_1_xsd.tmp#Extension_langspase-2_7_1_xsd.tmp#Extension
Type spase:Extension
Properties
content complex
minOccurs 0
maxOccurs unbounded
Model
ANY element from ANY namespace
Attributes
QName Type Default Use
lang xsd:string en optional
Source
<xsd:element name="Extension" type="spase:Extension" minOccurs="0" maxOccurs="unbounded"/>
Element spase:Spase / spase:Registry
Namespace http://www.spase-group.org/data/schema
Diagram
Diagramspase-2_7_1_xsd.tmp#Registry_ResourceIDspase-2_7_1_xsd.tmp#Registry_NamingAuthorityspase-2_7_1_xsd.tmp#Registry_ResourceTypespase-2_7_1_xsd.tmp#Registry_ResourceHeaderspase-2_7_1_xsd.tmp#Registry_AccessURLspase-2_7_1_xsd.tmp#Registry_RORIdentifierspase-2_7_1_xsd.tmp#Registry_Extensionspase-2_7_1_xsd.tmp#Registry
Type spase:Registry
Properties
content complex
Model
Children spase:AccessURL, spase:Extension, spase:NamingAuthority, spase:RORIdentifier, spase:ResourceHeader, spase:ResourceID, spase:ResourceType
Instance
<spase:Registry xmlns:spase="http://www.spase-group.org/data/schema">
  <spase:ResourceID>{1,1}</spase:ResourceID>
  <spase:NamingAuthority>{0,1}</spase:NamingAuthority>
  <spase:ResourceType>{0,1}</spase:ResourceType>
  <spase:ResourceHeader>{1,1}</spase:ResourceHeader>
  <spase:AccessURL>{1,1}</spase:AccessURL>
  <spase:RORIdentifier>{0,unbounded}</spase:RORIdentifier>
  <spase:Extension lang="en">{0,unbounded}</spase:Extension>
</spase:Registry>
Source
<xsd:element name="Registry" type="spase:Registry"/>
Element spase:Registry / spase:ResourceID
Namespace http://www.spase-group.org/data/schema
Diagram
Diagramspase-2_7_1_xsd.tmp#ResourceID
Type spase:ResourceID
Type hierarchy
Properties
content simple
minOccurs 1
maxOccurs 1
Facets
pattern [^:]+://[^/]+/.+
Source
<xsd:element name="ResourceID" type="spase:ResourceID" minOccurs="1" maxOccurs="1"/>
Element spase:Registry / spase:NamingAuthority
Namespace http://www.spase-group.org/data/schema
Diagram
Diagramspase-2_7_1_xsd.tmp#NamingAuthority
Type spase:NamingAuthority
Properties
content simple
minOccurs 0
maxOccurs 1
Source
<xsd:element name="NamingAuthority" type="spase:NamingAuthority" minOccurs="0" maxOccurs="1"/>
Element spase:Registry / spase:ResourceType
Namespace http://www.spase-group.org/data/schema
Diagram
Diagramspase-2_7_1_xsd.tmp#ResourceType
Type spase:ResourceType
Properties
content simple
minOccurs 0
maxOccurs 1
Facets
enumeration Annotation
Information which is explanatory or descriptive which is associated with another resource.
enumeration Catalog
A tabular listing of events or observational notes, especially those that have utility in aiding a user in locating data. Catalogs include lists of events, files in a product, and data availability. A Catalog resource is a type of "data product" which is a set of data that is uniformly processed and formatted, from one or more instruments, typically spanning the full duration of the observations of the relevant instrument(s). A data product may consist of a collection of granules of successive time spans, but may be a single high-level entity.
enumeration Collection
An aggregation of resources, which may encompass collections of one resource type as well as those of mixed types. A collection is described as a group. Its parts may also be separately described. An example is an experiment which uses the data from multiple instruments (or sensors). Another example is a research effort that uses a set of display images of the Sun and Energetic particle data from the corresponding times for the images, and FITS files of AIA images, etc. All the resources that are part of the research effort can be described as a Collection. Yet another example is a coordinated set of time series used for determining an index.
enumeration DisplayData
A graphical representation of data wherein the underlying numeric values are not (readily) accessible for analysis. Examples are line plots and spectrograms. A Display Data resource is a type of "data product" which is a set of data that is uniformly processed and formatted, from one or more instruments, typically spanning the full duration of the observations of the relevant instrument(s). A data product may consist of a collection of granules of successive time spans, but may be a single high-level entity.
enumeration DisplayOutput
A graphical representation of data wherein the underlying numeric values are not (readily) accessible for analysis. Examples are line plots and spectrograms. A Display Data resource is a type of "data product" which is a set of data that is uniformly processed and formatted, from one or more instruments, typically spanning the full duration of the observations of the relevant instrument(s). A data product may consist of a collection of granules of successive time spans, but may be a single high-level entity.
enumeration Document
A set of information designed and presented as an individual entity. A document may contain plain or formatted text, in-line graphics, sound, other multimedia data, or hypermedia references. A Document resource is intended for use on digital objects that have no other identifier (e.g., DOI or ISBN).
enumeration Granule
An accessible portion of another resource. A Granule may be composed of one or more physical pieces (files) which are considered inseparable. For example, a data storage format that maintains metadata and binary data in separate, but tightly coupled files. Granules should not be used to group files that have simple relationships or which are associated through a parent resource. For example, each file containing a time interval data for a Numerical Data resource would each be considered a Granule. The ParentID of a Granule resource must be a NumericalData resource. The attributes of a Granule supersede the corresponding attributes in the NumericalData resource.
enumeration Instrument
A device that makes measurements used to characterize a physical phenomenon, or a family of like devices.
enumeration Model
Attributes of a model.
enumeration ModelRun
Description of a model run, including the code ID, the run spatial and temporal description, and all the relevant inputs.
enumeration NumericalData
Data stored as numerical values in one or more specified formats. A Numerical Data resource is a type of "data product" which is a set of data that is uniformly processed and formatted, from one or more instruments, typically spanning the full duration of the observations of the relevant instrument(s). A data product may consist of Parameters stored in a collection of granules of successive time spans or a single data granule.
enumeration NumericalOutput
Data stored as numerical values in a specified format. A Numerical Data resource is a type of "data product" which is a set of data that is uniformly processed and formatted, from one or more instruments, typically spanning the full duration of the observations of the relevant instrument(s). A data product may consist of a collection of granules of successive time spans, but may be a single high-level entity.
enumeration Observatory
The host (spacecraft, network, facility) for instruments making observations, or a family of closely related hosts.
enumeration Person
An individual human being.
enumeration Registry
A location or facility where resources are cataloged.
enumeration Repository
A location or facility where resources are stored.
enumeration Service
A location or facility that can perform a well-defined task.
enumeration Software
An application which can be installed, built or readily used.
Source
<xsd:element name="ResourceType" type="spase:ResourceType" minOccurs="0" maxOccurs="1"/>
Element spase:Registry / spase:ResourceHeader
Namespace http://www.spase-group.org/data/schema
Diagram
Diagramspase-2_7_1_xsd.tmp#ResourceHeader_ResourceNamespase-2_7_1_xsd.tmp#ResourceHeader_AlternateNamespase-2_7_1_xsd.tmp#ResourceHeader_DOIspase-2_7_1_xsd.tmp#ResourceHeader_ReleaseDatespase-2_7_1_xsd.tmp#ResourceHeader_RevisionHistoryspase-2_7_1_xsd.tmp#ResourceHeader_ExpirationDatespase-2_7_1_xsd.tmp#ResourceHeader_Descriptionspase-2_7_1_xsd.tmp#ResourceHeader_Acknowledgementspase-2_7_1_xsd.tmp#ResourceHeader_PublicationInfospase-2_7_1_xsd.tmp#ResourceHeader_Fundingspase-2_7_1_xsd.tmp#ResourceHeader_Contactspase-2_7_1_xsd.tmp#ResourceHeader_InformationURLspase-2_7_1_xsd.tmp#ResourceHeader_Associationspase-2_7_1_xsd.tmp#ResourceHeader_PriorIDspase-2_7_1_xsd.tmp#ResourceHeader
Type spase:ResourceHeader
Properties
content complex
minOccurs 1
maxOccurs 1
Model
Children spase:Acknowledgement, spase:AlternateName, spase:Association, spase:Contact, spase:DOI, spase:Description, spase:ExpirationDate, spase:Funding, spase:InformationURL, spase:PriorID, spase:PublicationInfo, spase:ReleaseDate, spase:ResourceName, spase:RevisionHistory
Instance
<spase:ResourceHeader xmlns:spase="http://www.spase-group.org/data/schema">
  <spase:ResourceName>{1,1}</spase:ResourceName>
  <spase:AlternateName>{0,unbounded}</spase:AlternateName>
  <spase:DOI>{0,1}</spase:DOI>
  <spase:ReleaseDate>{1,1}</spase:ReleaseDate>
  <spase:RevisionHistory>{0,1}</spase:RevisionHistory>
  <spase:ExpirationDate>{0,1}</spase:ExpirationDate>
  <spase:Description>{1,1}</spase:Description>
  <spase:Acknowledgement>{0,1}</spase:Acknowledgement>
  <spase:PublicationInfo>{0,1}</spase:PublicationInfo>
  <spase:Funding>{0,unbounded}</spase:Funding>
  <spase:Contact>{1,unbounded}</spase:Contact>
  <spase:InformationURL>{0,unbounded}</spase:InformationURL>
  <spase:Association>{0,unbounded}</spase:Association>
  <spase:PriorID>{0,unbounded}</spase:PriorID>
</spase:ResourceHeader>
Source
<xsd:element name="ResourceHeader" type="spase:ResourceHeader" minOccurs="1" maxOccurs="1"/>
Element spase:Registry / spase:AccessURL
Namespace http://www.spase-group.org/data/schema
Diagram
Diagramspase-2_7_1_xsd.tmp#AccessURL_Namespase-2_7_1_xsd.tmp#AccessURL_URLspase-2_7_1_xsd.tmp#AccessURL_Stylespase-2_7_1_xsd.tmp#AccessURL_ProductKeyspase-2_7_1_xsd.tmp#AccessURL_Descriptionspase-2_7_1_xsd.tmp#AccessURL_Languagespase-2_7_1_xsd.tmp#AccessURL
Type spase:AccessURL
Properties
content complex
minOccurs 1
maxOccurs 1
Model
Children spase:Description, spase:Language, spase:Name, spase:ProductKey, spase:Style, spase:URL
Instance
<spase:AccessURL xmlns:spase="http://www.spase-group.org/data/schema">
  <spase:Name>{0,1}</spase:Name>
  <spase:URL>{1,1}</spase:URL>
  <spase:Style>{0,1}</spase:Style>
  <spase:ProductKey>{0,unbounded}</spase:ProductKey>
  <spase:Description>{0,1}</spase:Description>
  <spase:Language>{0,1}</spase:Language>
</spase:AccessURL>
Source
<xsd:element name="AccessURL" type="spase:AccessURL" minOccurs="1" maxOccurs="1"/>
Element spase:Registry / spase:RORIdentifier
Namespace http://www.spase-group.org/data/schema
Diagram
Diagramspase-2_7_1_xsd.tmp#RORIdentifier
Type spase:RORIdentifier
Properties
content simple
minOccurs 0
maxOccurs unbounded
Source
<xsd:element name="RORIdentifier" type="spase:RORIdentifier" minOccurs="0" maxOccurs="unbounded"/>
Element spase:Registry / spase:Extension
Namespace http://www.spase-group.org/data/schema
Diagram
Diagramspase-2_7_1_xsd.tmp#Extension_langspase-2_7_1_xsd.tmp#Extension
Type spase:Extension
Properties
content complex
minOccurs 0
maxOccurs unbounded
Model
ANY element from ANY namespace
Attributes
QName Type Default Use
lang xsd:string en optional
Source
<xsd:element name="Extension" type="spase:Extension" minOccurs="0" maxOccurs="unbounded"/>
Element spase:Spase / spase:Repository
Namespace http://www.spase-group.org/data/schema
Diagram
Diagramspase-2_7_1_xsd.tmp#Repository_ResourceIDspase-2_7_1_xsd.tmp#Repository_NamingAuthorityspase-2_7_1_xsd.tmp#Repository_ResourceTypespase-2_7_1_xsd.tmp#Repository_ResourceHeaderspase-2_7_1_xsd.tmp#Repository_AccessURLspase-2_7_1_xsd.tmp#Repository_RORIdentifierspase-2_7_1_xsd.tmp#Repository_re3dataspase-2_7_1_xsd.tmp#Repository_Extensionspase-2_7_1_xsd.tmp#Repository
Type spase:Repository
Properties
content complex
Model
Children spase:AccessURL, spase:Extension, spase:NamingAuthority, spase:RORIdentifier, spase:ResourceHeader, spase:ResourceID, spase:ResourceType, spase:re3data
Instance
<spase:Repository xmlns:spase="http://www.spase-group.org/data/schema">
  <spase:ResourceID>{1,1}</spase:ResourceID>
  <spase:NamingAuthority>{0,1}</spase:NamingAuthority>
  <spase:ResourceType>{0,1}</spase:ResourceType>
  <spase:ResourceHeader>{1,1}</spase:ResourceHeader>
  <spase:AccessURL>{1,1}</spase:AccessURL>
  <spase:RORIdentifier>{0,unbounded}</spase:RORIdentifier>
  <spase:re3data>{0,unbounded}</spase:re3data>
  <spase:Extension lang="en">{0,unbounded}</spase:Extension>
</spase:Repository>
Source
<xsd:element name="Repository" type="spase:Repository"/>
Element spase:Repository / spase:ResourceID
Namespace http://www.spase-group.org/data/schema
Diagram
Diagramspase-2_7_1_xsd.tmp#ResourceID
Type spase:ResourceID
Type hierarchy
Properties
content simple
minOccurs 1
maxOccurs 1
Facets
pattern [^:]+://[^/]+/.+
Source
<xsd:element name="ResourceID" type="spase:ResourceID" minOccurs="1" maxOccurs="1"/>
Element spase:Repository / spase:NamingAuthority
Namespace http://www.spase-group.org/data/schema
Diagram
Diagramspase-2_7_1_xsd.tmp#NamingAuthority
Type spase:NamingAuthority
Properties
content simple
minOccurs 0
maxOccurs 1
Source
<xsd:element name="NamingAuthority" type="spase:NamingAuthority" minOccurs="0" maxOccurs="1"/>
Element spase:Repository / spase:ResourceType
Namespace http://www.spase-group.org/data/schema
Diagram
Diagramspase-2_7_1_xsd.tmp#ResourceType
Type spase:ResourceType
Properties
content simple
minOccurs 0
maxOccurs 1
Facets
enumeration Annotation
Information which is explanatory or descriptive which is associated with another resource.
enumeration Catalog
A tabular listing of events or observational notes, especially those that have utility in aiding a user in locating data. Catalogs include lists of events, files in a product, and data availability. A Catalog resource is a type of "data product" which is a set of data that is uniformly processed and formatted, from one or more instruments, typically spanning the full duration of the observations of the relevant instrument(s). A data product may consist of a collection of granules of successive time spans, but may be a single high-level entity.
enumeration Collection
An aggregation of resources, which may encompass collections of one resource type as well as those of mixed types. A collection is described as a group. Its parts may also be separately described. An example is an experiment which uses the data from multiple instruments (or sensors). Another example is a research effort that uses a set of display images of the Sun and Energetic particle data from the corresponding times for the images, and FITS files of AIA images, etc. All the resources that are part of the research effort can be described as a Collection. Yet another example is a coordinated set of time series used for determining an index.
enumeration DisplayData
A graphical representation of data wherein the underlying numeric values are not (readily) accessible for analysis. Examples are line plots and spectrograms. A Display Data resource is a type of "data product" which is a set of data that is uniformly processed and formatted, from one or more instruments, typically spanning the full duration of the observations of the relevant instrument(s). A data product may consist of a collection of granules of successive time spans, but may be a single high-level entity.
enumeration DisplayOutput
A graphical representation of data wherein the underlying numeric values are not (readily) accessible for analysis. Examples are line plots and spectrograms. A Display Data resource is a type of "data product" which is a set of data that is uniformly processed and formatted, from one or more instruments, typically spanning the full duration of the observations of the relevant instrument(s). A data product may consist of a collection of granules of successive time spans, but may be a single high-level entity.
enumeration Document
A set of information designed and presented as an individual entity. A document may contain plain or formatted text, in-line graphics, sound, other multimedia data, or hypermedia references. A Document resource is intended for use on digital objects that have no other identifier (e.g., DOI or ISBN).
enumeration Granule
An accessible portion of another resource. A Granule may be composed of one or more physical pieces (files) which are considered inseparable. For example, a data storage format that maintains metadata and binary data in separate, but tightly coupled files. Granules should not be used to group files that have simple relationships or which are associated through a parent resource. For example, each file containing a time interval data for a Numerical Data resource would each be considered a Granule. The ParentID of a Granule resource must be a NumericalData resource. The attributes of a Granule supersede the corresponding attributes in the NumericalData resource.
enumeration Instrument
A device that makes measurements used to characterize a physical phenomenon, or a family of like devices.
enumeration Model
Attributes of a model.
enumeration ModelRun
Description of a model run, including the code ID, the run spatial and temporal description, and all the relevant inputs.
enumeration NumericalData
Data stored as numerical values in one or more specified formats. A Numerical Data resource is a type of "data product" which is a set of data that is uniformly processed and formatted, from one or more instruments, typically spanning the full duration of the observations of the relevant instrument(s). A data product may consist of Parameters stored in a collection of granules of successive time spans or a single data granule.
enumeration NumericalOutput
Data stored as numerical values in a specified format. A Numerical Data resource is a type of "data product" which is a set of data that is uniformly processed and formatted, from one or more instruments, typically spanning the full duration of the observations of the relevant instrument(s). A data product may consist of a collection of granules of successive time spans, but may be a single high-level entity.
enumeration Observatory
The host (spacecraft, network, facility) for instruments making observations, or a family of closely related hosts.
enumeration Person
An individual human being.
enumeration Registry
A location or facility where resources are cataloged.
enumeration Repository
A location or facility where resources are stored.
enumeration Service
A location or facility that can perform a well-defined task.
enumeration Software
An application which can be installed, built or readily used.
Source
<xsd:element name="ResourceType" type="spase:ResourceType" minOccurs="0" maxOccurs="1"/>
Element spase:Repository / spase:ResourceHeader
Namespace http://www.spase-group.org/data/schema
Diagram
Diagramspase-2_7_1_xsd.tmp#ResourceHeader_ResourceNamespase-2_7_1_xsd.tmp#ResourceHeader_AlternateNamespase-2_7_1_xsd.tmp#ResourceHeader_DOIspase-2_7_1_xsd.tmp#ResourceHeader_ReleaseDatespase-2_7_1_xsd.tmp#ResourceHeader_RevisionHistoryspase-2_7_1_xsd.tmp#ResourceHeader_ExpirationDatespase-2_7_1_xsd.tmp#ResourceHeader_Descriptionspase-2_7_1_xsd.tmp#ResourceHeader_Acknowledgementspase-2_7_1_xsd.tmp#ResourceHeader_PublicationInfospase-2_7_1_xsd.tmp#ResourceHeader_Fundingspase-2_7_1_xsd.tmp#ResourceHeader_Contactspase-2_7_1_xsd.tmp#ResourceHeader_InformationURLspase-2_7_1_xsd.tmp#ResourceHeader_Associationspase-2_7_1_xsd.tmp#ResourceHeader_PriorIDspase-2_7_1_xsd.tmp#ResourceHeader
Type spase:ResourceHeader
Properties
content complex
minOccurs 1
maxOccurs 1
Model
Children spase:Acknowledgement, spase:AlternateName, spase:Association, spase:Contact, spase:DOI, spase:Description, spase:ExpirationDate, spase:Funding, spase:InformationURL, spase:PriorID, spase:PublicationInfo, spase:ReleaseDate, spase:ResourceName, spase:RevisionHistory
Instance
<spase:ResourceHeader xmlns:spase="http://www.spase-group.org/data/schema">
  <spase:ResourceName>{1,1}</spase:ResourceName>
  <spase:AlternateName>{0,unbounded}</spase:AlternateName>
  <spase:DOI>{0,1}</spase:DOI>
  <spase:ReleaseDate>{1,1}</spase:ReleaseDate>
  <spase:RevisionHistory>{0,1}</spase:RevisionHistory>
  <spase:ExpirationDate>{0,1}</spase:ExpirationDate>
  <spase:Description>{1,1}</spase:Description>
  <spase:Acknowledgement>{0,1}</spase:Acknowledgement>
  <spase:PublicationInfo>{0,1}</spase:PublicationInfo>
  <spase:Funding>{0,unbounded}</spase:Funding>
  <spase:Contact>{1,unbounded}</spase:Contact>
  <spase:InformationURL>{0,unbounded}</spase:InformationURL>
  <spase:Association>{0,unbounded}</spase:Association>
  <spase:PriorID>{0,unbounded}</spase:PriorID>
</spase:ResourceHeader>
Source
<xsd:element name="ResourceHeader" type="spase:ResourceHeader" minOccurs="1" maxOccurs="1"/>
Element spase:Repository / spase:AccessURL
Namespace http://www.spase-group.org/data/schema
Diagram
Diagramspase-2_7_1_xsd.tmp#AccessURL_Namespase-2_7_1_xsd.tmp#AccessURL_URLspase-2_7_1_xsd.tmp#AccessURL_Stylespase-2_7_1_xsd.tmp#AccessURL_ProductKeyspase-2_7_1_xsd.tmp#AccessURL_Descriptionspase-2_7_1_xsd.tmp#AccessURL_Languagespase-2_7_1_xsd.tmp#AccessURL
Type spase:AccessURL
Properties
content complex
minOccurs 1
maxOccurs 1
Model
Children spase:Description, spase:Language, spase:Name, spase:ProductKey, spase:Style, spase:URL
Instance
<spase:AccessURL xmlns:spase="http://www.spase-group.org/data/schema">
  <spase:Name>{0,1}</spase:Name>
  <spase:URL>{1,1}</spase:URL>
  <spase:Style>{0,1}</spase:Style>
  <spase:ProductKey>{0,unbounded}</spase:ProductKey>
  <spase:Description>{0,1}</spase:Description>
  <spase:Language>{0,1}</spase:Language>
</spase:AccessURL>
Source
<xsd:element name="AccessURL" type="spase:AccessURL" minOccurs="1" maxOccurs="1"/>
Element spase:Repository / spase:RORIdentifier
Namespace http://www.spase-group.org/data/schema
Diagram
Diagramspase-2_7_1_xsd.tmp#RORIdentifier
Type spase:RORIdentifier
Properties
content simple
minOccurs 0
maxOccurs unbounded
Source
<xsd:element name="RORIdentifier" type="spase:RORIdentifier" minOccurs="0" maxOccurs="unbounded"/>
Element spase:Repository / spase:re3data
Namespace http://www.spase-group.org/data/schema
Diagram
Diagramspase-2_7_1_xsd.tmp#re3data
Type spase:re3data
Properties
content simple
minOccurs 0
maxOccurs unbounded
Source
<xsd:element name="re3data" type="spase:re3data" minOccurs="0" maxOccurs="unbounded"/>
Element spase:Repository / spase:Extension
Namespace http://www.spase-group.org/data/schema
Diagram
Diagramspase-2_7_1_xsd.tmp#Extension_langspase-2_7_1_xsd.tmp#Extension
Type spase:Extension
Properties
content complex
minOccurs 0
maxOccurs unbounded
Model
ANY element from ANY namespace
Attributes
QName Type Default Use
lang xsd:string en optional
Source
<xsd:element name="Extension" type="spase:Extension" minOccurs="0" maxOccurs="unbounded"/>
Element spase:Spase / spase:Service
Namespace http://www.spase-group.org/data/schema
Diagram
Diagramspase-2_7_1_xsd.tmp#Service_ResourceIDspase-2_7_1_xsd.tmp#Service_NamingAuthorityspase-2_7_1_xsd.tmp#Service_ResourceTypespase-2_7_1_xsd.tmp#Service_ResourceHeaderspase-2_7_1_xsd.tmp#Service_AccessURLspase-2_7_1_xsd.tmp#Service_Extensionspase-2_7_1_xsd.tmp#Service
Type spase:Service
Properties
content complex
Model
Children spase:AccessURL, spase:Extension, spase:NamingAuthority, spase:ResourceHeader, spase:ResourceID, spase:ResourceType
Instance
<spase:Service xmlns:spase="http://www.spase-group.org/data/schema">
  <spase:ResourceID>{1,1}</spase:ResourceID>
  <spase:NamingAuthority>{0,1}</spase:NamingAuthority>
  <spase:ResourceType>{0,1}</spase:ResourceType>
  <spase:ResourceHeader>{1,1}</spase:ResourceHeader>
  <spase:AccessURL>{1,1}</spase:AccessURL>
  <spase:Extension lang="en">{0,unbounded}</spase:Extension>
</spase:Service>
Source
<xsd:element name="Service" type="spase:Service"/>
Element spase:Service / spase:ResourceID
Namespace http://www.spase-group.org/data/schema
Diagram
Diagramspase-2_7_1_xsd.tmp#ResourceID
Type spase:ResourceID
Type hierarchy
Properties
content simple
minOccurs 1
maxOccurs 1
Facets
pattern [^:]+://[^/]+/.+
Source
<xsd:element name="ResourceID" type="spase:ResourceID" minOccurs="1" maxOccurs="1"/>
Element spase:Service / spase:NamingAuthority
Namespace http://www.spase-group.org/data/schema
Diagram
Diagramspase-2_7_1_xsd.tmp#NamingAuthority
Type spase:NamingAuthority
Properties
content simple
minOccurs 0
maxOccurs 1
Source
<xsd:element name="NamingAuthority" type="spase:NamingAuthority" minOccurs="0" maxOccurs="1"/>
Element spase:Service / spase:ResourceType
Namespace http://www.spase-group.org/data/schema
Diagram
Diagramspase-2_7_1_xsd.tmp#ResourceType
Type spase:ResourceType
Properties
content simple
minOccurs 0
maxOccurs 1
Facets
enumeration Annotation
Information which is explanatory or descriptive which is associated with another resource.
enumeration Catalog
A tabular listing of events or observational notes, especially those that have utility in aiding a user in locating data. Catalogs include lists of events, files in a product, and data availability. A Catalog resource is a type of "data product" which is a set of data that is uniformly processed and formatted, from one or more instruments, typically spanning the full duration of the observations of the relevant instrument(s). A data product may consist of a collection of granules of successive time spans, but may be a single high-level entity.
enumeration Collection
An aggregation of resources, which may encompass collections of one resource type as well as those of mixed types. A collection is described as a group. Its parts may also be separately described. An example is an experiment which uses the data from multiple instruments (or sensors). Another example is a research effort that uses a set of display images of the Sun and Energetic particle data from the corresponding times for the images, and FITS files of AIA images, etc. All the resources that are part of the research effort can be described as a Collection. Yet another example is a coordinated set of time series used for determining an index.
enumeration DisplayData
A graphical representation of data wherein the underlying numeric values are not (readily) accessible for analysis. Examples are line plots and spectrograms. A Display Data resource is a type of "data product" which is a set of data that is uniformly processed and formatted, from one or more instruments, typically spanning the full duration of the observations of the relevant instrument(s). A data product may consist of a collection of granules of successive time spans, but may be a single high-level entity.
enumeration DisplayOutput
A graphical representation of data wherein the underlying numeric values are not (readily) accessible for analysis. Examples are line plots and spectrograms. A Display Data resource is a type of "data product" which is a set of data that is uniformly processed and formatted, from one or more instruments, typically spanning the full duration of the observations of the relevant instrument(s). A data product may consist of a collection of granules of successive time spans, but may be a single high-level entity.
enumeration Document
A set of information designed and presented as an individual entity. A document may contain plain or formatted text, in-line graphics, sound, other multimedia data, or hypermedia references. A Document resource is intended for use on digital objects that have no other identifier (e.g., DOI or ISBN).
enumeration Granule
An accessible portion of another resource. A Granule may be composed of one or more physical pieces (files) which are considered inseparable. For example, a data storage format that maintains metadata and binary data in separate, but tightly coupled files. Granules should not be used to group files that have simple relationships or which are associated through a parent resource. For example, each file containing a time interval data for a Numerical Data resource would each be considered a Granule. The ParentID of a Granule resource must be a NumericalData resource. The attributes of a Granule supersede the corresponding attributes in the NumericalData resource.
enumeration Instrument
A device that makes measurements used to characterize a physical phenomenon, or a family of like devices.
enumeration Model
Attributes of a model.
enumeration ModelRun
Description of a model run, including the code ID, the run spatial and temporal description, and all the relevant inputs.
enumeration NumericalData
Data stored as numerical values in one or more specified formats. A Numerical Data resource is a type of "data product" which is a set of data that is uniformly processed and formatted, from one or more instruments, typically spanning the full duration of the observations of the relevant instrument(s). A data product may consist of Parameters stored in a collection of granules of successive time spans or a single data granule.
enumeration NumericalOutput
Data stored as numerical values in a specified format. A Numerical Data resource is a type of "data product" which is a set of data that is uniformly processed and formatted, from one or more instruments, typically spanning the full duration of the observations of the relevant instrument(s). A data product may consist of a collection of granules of successive time spans, but may be a single high-level entity.
enumeration Observatory
The host (spacecraft, network, facility) for instruments making observations, or a family of closely related hosts.
enumeration Person
An individual human being.
enumeration Registry
A location or facility where resources are cataloged.
enumeration Repository
A location or facility where resources are stored.
enumeration Service
A location or facility that can perform a well-defined task.
enumeration Software
An application which can be installed, built or readily used.
Source
<xsd:element name="ResourceType" type="spase:ResourceType" minOccurs="0" maxOccurs="1"/>
Element spase:Service / spase:ResourceHeader
Namespace http://www.spase-group.org/data/schema
Diagram
Diagramspase-2_7_1_xsd.tmp#ResourceHeader_ResourceNamespase-2_7_1_xsd.tmp#ResourceHeader_AlternateNamespase-2_7_1_xsd.tmp#ResourceHeader_DOIspase-2_7_1_xsd.tmp#ResourceHeader_ReleaseDatespase-2_7_1_xsd.tmp#ResourceHeader_RevisionHistoryspase-2_7_1_xsd.tmp#ResourceHeader_ExpirationDatespase-2_7_1_xsd.tmp#ResourceHeader_Descriptionspase-2_7_1_xsd.tmp#ResourceHeader_Acknowledgementspase-2_7_1_xsd.tmp#ResourceHeader_PublicationInfospase-2_7_1_xsd.tmp#ResourceHeader_Fundingspase-2_7_1_xsd.tmp#ResourceHeader_Contactspase-2_7_1_xsd.tmp#ResourceHeader_InformationURLspase-2_7_1_xsd.tmp#ResourceHeader_Associationspase-2_7_1_xsd.tmp#ResourceHeader_PriorIDspase-2_7_1_xsd.tmp#ResourceHeader
Type spase:ResourceHeader
Properties
content complex
minOccurs 1
maxOccurs 1
Model
Children spase:Acknowledgement, spase:AlternateName, spase:Association, spase:Contact, spase:DOI, spase:Description, spase:ExpirationDate, spase:Funding, spase:InformationURL, spase:PriorID, spase:PublicationInfo, spase:ReleaseDate, spase:ResourceName, spase:RevisionHistory
Instance
<spase:ResourceHeader xmlns:spase="http://www.spase-group.org/data/schema">
  <spase:ResourceName>{1,1}</spase:ResourceName>
  <spase:AlternateName>{0,unbounded}</spase:AlternateName>
  <spase:DOI>{0,1}</spase:DOI>
  <spase:ReleaseDate>{1,1}</spase:ReleaseDate>
  <spase:RevisionHistory>{0,1}</spase:RevisionHistory>
  <spase:ExpirationDate>{0,1}</spase:ExpirationDate>
  <spase:Description>{1,1}</spase:Description>
  <spase:Acknowledgement>{0,1}</spase:Acknowledgement>
  <spase:PublicationInfo>{0,1}</spase:PublicationInfo>
  <spase:Funding>{0,unbounded}</spase:Funding>
  <spase:Contact>{1,unbounded}</spase:Contact>
  <spase:InformationURL>{0,unbounded}</spase:InformationURL>
  <spase:Association>{0,unbounded}</spase:Association>
  <spase:PriorID>{0,unbounded}</spase:PriorID>
</spase:ResourceHeader>
Source
<xsd:element name="ResourceHeader" type="spase:ResourceHeader" minOccurs="1" maxOccurs="1"/>
Element spase:Service / spase:AccessURL
Namespace http://www.spase-group.org/data/schema
Diagram
Diagramspase-2_7_1_xsd.tmp#AccessURL_Namespase-2_7_1_xsd.tmp#AccessURL_URLspase-2_7_1_xsd.tmp#AccessURL_Stylespase-2_7_1_xsd.tmp#AccessURL_ProductKeyspase-2_7_1_xsd.tmp#AccessURL_Descriptionspase-2_7_1_xsd.tmp#AccessURL_Languagespase-2_7_1_xsd.tmp#AccessURL
Type spase:AccessURL
Properties
content complex
minOccurs 1
maxOccurs 1
Model
Children spase:Description, spase:Language, spase:Name, spase:ProductKey, spase:Style, spase:URL
Instance
<spase:AccessURL xmlns:spase="http://www.spase-group.org/data/schema">
  <spase:Name>{0,1}</spase:Name>
  <spase:URL>{1,1}</spase:URL>
  <spase:Style>{0,1}</spase:Style>
  <spase:ProductKey>{0,unbounded}</spase:ProductKey>
  <spase:Description>{0,1}</spase:Description>
  <spase:Language>{0,1}</spase:Language>
</spase:AccessURL>
Source
<xsd:element name="AccessURL" type="spase:AccessURL" minOccurs="1" maxOccurs="1"/>
Element spase:Service / spase:Extension
Namespace http://www.spase-group.org/data/schema
Diagram
Diagramspase-2_7_1_xsd.tmp#Extension_langspase-2_7_1_xsd.tmp#Extension
Type spase:Extension
Properties
content complex
minOccurs 0
maxOccurs unbounded
Model
ANY element from ANY namespace
Attributes
QName Type Default Use
lang xsd:string en optional
Source
<xsd:element name="Extension" type="spase:Extension" minOccurs="0" maxOccurs="unbounded"/>
Element spase:Spase / spase:Annotation
Namespace http://www.spase-group.org/data/schema
Diagram
Diagramspase-2_7_1_xsd.tmp#Annotation_ResourceIDspase-2_7_1_xsd.tmp#Annotation_NamingAuthorityspase-2_7_1_xsd.tmp#Annotation_ResourceTypespase-2_7_1_xsd.tmp#Annotation_ResourceHeaderspase-2_7_1_xsd.tmp#Annotation_ImageURLspase-2_7_1_xsd.tmp#Annotation_AnnotationTypespase-2_7_1_xsd.tmp#Annotation_PhenomenonTypespase-2_7_1_xsd.tmp#Annotation_ClassificationMethodspase-2_7_1_xsd.tmp#Annotation_ConfidenceRatingspase-2_7_1_xsd.tmp#Annotation_TimeSpanspase-2_7_1_xsd.tmp#Annotation_ObservationExtentspase-2_7_1_xsd.tmp#Annotation_Extensionspase-2_7_1_xsd.tmp#Annotation
Type spase:Annotation
Properties
content complex
Model
Children spase:AnnotationType, spase:ClassificationMethod, spase:ConfidenceRating, spase:Extension, spase:ImageURL, spase:NamingAuthority, spase:ObservationExtent, spase:PhenomenonType, spase:ResourceHeader, spase:ResourceID, spase:ResourceType, spase:TimeSpan
Instance
<spase:Annotation xmlns:spase="http://www.spase-group.org/data/schema">
  <spase:ResourceID>{1,1}</spase:ResourceID>
  <spase:NamingAuthority>{0,1}</spase:NamingAuthority>
  <spase:ResourceType>{0,1}</spase:ResourceType>
  <spase:ResourceHeader>{1,1}</spase:ResourceHeader>
  <spase:ImageURL>{0,1}</spase:ImageURL>
  <spase:AnnotationType>{1,1}</spase:AnnotationType>
  <spase:PhenomenonType>{0,unbounded}</spase:PhenomenonType>
  <spase:ClassificationMethod>{0,1}</spase:ClassificationMethod>
  <spase:ConfidenceRating>{0,1}</spase:ConfidenceRating>
  <spase:TimeSpan>{0,unbounded}</spase:TimeSpan>
  <spase:ObservationExtent>{0,unbounded}</spase:ObservationExtent>
  <spase:Extension lang="en">{0,unbounded}</spase:Extension>
</spase:Annotation>
Source
<xsd:element name="Annotation" type="spase:Annotation"/>
Element spase:Annotation / spase:ResourceID
Namespace http://www.spase-group.org/data/schema
Diagram
Diagramspase-2_7_1_xsd.tmp#ResourceID
Type spase:ResourceID
Type hierarchy
Properties
content simple
minOccurs 1
maxOccurs 1
Facets
pattern [^:]+://[^/]+/.+
Source
<xsd:element name="ResourceID" type="spase:ResourceID" minOccurs="1" maxOccurs="1"/>
Element spase:Annotation / spase:NamingAuthority
Namespace http://www.spase-group.org/data/schema
Diagram
Diagramspase-2_7_1_xsd.tmp#NamingAuthority
Type spase:NamingAuthority
Properties
content simple
minOccurs 0
maxOccurs 1
Source
<xsd:element name="NamingAuthority" type="spase:NamingAuthority" minOccurs="0" maxOccurs="1"/>
Element spase:Annotation / spase:ResourceType
Namespace http://www.spase-group.org/data/schema
Diagram
Diagramspase-2_7_1_xsd.tmp#ResourceType
Type spase:ResourceType
Properties
content simple
minOccurs 0
maxOccurs 1
Facets
enumeration Annotation
Information which is explanatory or descriptive which is associated with another resource.
enumeration Catalog
A tabular listing of events or observational notes, especially those that have utility in aiding a user in locating data. Catalogs include lists of events, files in a product, and data availability. A Catalog resource is a type of "data product" which is a set of data that is uniformly processed and formatted, from one or more instruments, typically spanning the full duration of the observations of the relevant instrument(s). A data product may consist of a collection of granules of successive time spans, but may be a single high-level entity.
enumeration Collection
An aggregation of resources, which may encompass collections of one resource type as well as those of mixed types. A collection is described as a group. Its parts may also be separately described. An example is an experiment which uses the data from multiple instruments (or sensors). Another example is a research effort that uses a set of display images of the Sun and Energetic particle data from the corresponding times for the images, and FITS files of AIA images, etc. All the resources that are part of the research effort can be described as a Collection. Yet another example is a coordinated set of time series used for determining an index.
enumeration DisplayData
A graphical representation of data wherein the underlying numeric values are not (readily) accessible for analysis. Examples are line plots and spectrograms. A Display Data resource is a type of "data product" which is a set of data that is uniformly processed and formatted, from one or more instruments, typically spanning the full duration of the observations of the relevant instrument(s). A data product may consist of a collection of granules of successive time spans, but may be a single high-level entity.
enumeration DisplayOutput
A graphical representation of data wherein the underlying numeric values are not (readily) accessible for analysis. Examples are line plots and spectrograms. A Display Data resource is a type of "data product" which is a set of data that is uniformly processed and formatted, from one or more instruments, typically spanning the full duration of the observations of the relevant instrument(s). A data product may consist of a collection of granules of successive time spans, but may be a single high-level entity.
enumeration Document
A set of information designed and presented as an individual entity. A document may contain plain or formatted text, in-line graphics, sound, other multimedia data, or hypermedia references. A Document resource is intended for use on digital objects that have no other identifier (e.g., DOI or ISBN).
enumeration Granule
An accessible portion of another resource. A Granule may be composed of one or more physical pieces (files) which are considered inseparable. For example, a data storage format that maintains metadata and binary data in separate, but tightly coupled files. Granules should not be used to group files that have simple relationships or which are associated through a parent resource. For example, each file containing a time interval data for a Numerical Data resource would each be considered a Granule. The ParentID of a Granule resource must be a NumericalData resource. The attributes of a Granule supersede the corresponding attributes in the NumericalData resource.
enumeration Instrument
A device that makes measurements used to characterize a physical phenomenon, or a family of like devices.
enumeration Model
Attributes of a model.
enumeration ModelRun
Description of a model run, including the code ID, the run spatial and temporal description, and all the relevant inputs.
enumeration NumericalData
Data stored as numerical values in one or more specified formats. A Numerical Data resource is a type of "data product" which is a set of data that is uniformly processed and formatted, from one or more instruments, typically spanning the full duration of the observations of the relevant instrument(s). A data product may consist of Parameters stored in a collection of granules of successive time spans or a single data granule.
enumeration NumericalOutput
Data stored as numerical values in a specified format. A Numerical Data resource is a type of "data product" which is a set of data that is uniformly processed and formatted, from one or more instruments, typically spanning the full duration of the observations of the relevant instrument(s). A data product may consist of a collection of granules of successive time spans, but may be a single high-level entity.
enumeration Observatory
The host (spacecraft, network, facility) for instruments making observations, or a family of closely related hosts.
enumeration Person
An individual human being.
enumeration Registry
A location or facility where resources are cataloged.
enumeration Repository
A location or facility where resources are stored.
enumeration Service
A location or facility that can perform a well-defined task.
enumeration Software
An application which can be installed, built or readily used.
Source
<xsd:element name="ResourceType" type="spase:ResourceType" minOccurs="0" maxOccurs="1"/>
Element spase:Annotation / spase:ResourceHeader
Namespace http://www.spase-group.org/data/schema
Diagram
Diagramspase-2_7_1_xsd.tmp#ResourceHeader_ResourceNamespase-2_7_1_xsd.tmp#ResourceHeader_AlternateNamespase-2_7_1_xsd.tmp#ResourceHeader_DOIspase-2_7_1_xsd.tmp#ResourceHeader_ReleaseDatespase-2_7_1_xsd.tmp#ResourceHeader_RevisionHistoryspase-2_7_1_xsd.tmp#ResourceHeader_ExpirationDatespase-2_7_1_xsd.tmp#ResourceHeader_Descriptionspase-2_7_1_xsd.tmp#ResourceHeader_Acknowledgementspase-2_7_1_xsd.tmp#ResourceHeader_PublicationInfospase-2_7_1_xsd.tmp#ResourceHeader_Fundingspase-2_7_1_xsd.tmp#ResourceHeader_Contactspase-2_7_1_xsd.tmp#ResourceHeader_InformationURLspase-2_7_1_xsd.tmp#ResourceHeader_Associationspase-2_7_1_xsd.tmp#ResourceHeader_PriorIDspase-2_7_1_xsd.tmp#ResourceHeader
Type spase:ResourceHeader
Properties
content complex
minOccurs 1
maxOccurs 1
Model
Children spase:Acknowledgement, spase:AlternateName, spase:Association, spase:Contact, spase:DOI, spase:Description, spase:ExpirationDate, spase:Funding, spase:InformationURL, spase:PriorID, spase:PublicationInfo, spase:ReleaseDate, spase:ResourceName, spase:RevisionHistory
Instance
<spase:ResourceHeader xmlns:spase="http://www.spase-group.org/data/schema">
  <spase:ResourceName>{1,1}</spase:ResourceName>
  <spase:AlternateName>{0,unbounded}</spase:AlternateName>
  <spase:DOI>{0,1}</spase:DOI>
  <spase:ReleaseDate>{1,1}</spase:ReleaseDate>
  <spase:RevisionHistory>{0,1}</spase:RevisionHistory>
  <spase:ExpirationDate>{0,1}</spase:ExpirationDate>
  <spase:Description>{1,1}</spase:Description>
  <spase:Acknowledgement>{0,1}</spase:Acknowledgement>
  <spase:PublicationInfo>{0,1}</spase:PublicationInfo>
  <spase:Funding>{0,unbounded}</spase:Funding>
  <spase:Contact>{1,unbounded}</spase:Contact>
  <spase:InformationURL>{0,unbounded}</spase:InformationURL>
  <spase:Association>{0,unbounded}</spase:Association>
  <spase:PriorID>{0,unbounded}</spase:PriorID>
</spase:ResourceHeader>
Source
<xsd:element name="ResourceHeader" type="spase:ResourceHeader" minOccurs="1" maxOccurs="1"/>
Element spase:Annotation / spase:ImageURL
Namespace http://www.spase-group.org/data/schema
Diagram
Diagramspase-2_7_1_xsd.tmp#ImageURL
Type spase:ImageURL
Properties
content simple
minOccurs 0
maxOccurs 1
Source
<xsd:element name="ImageURL" type="spase:ImageURL" minOccurs="0" maxOccurs="1"/>
Element spase:Annotation / spase:AnnotationType
Namespace http://www.spase-group.org/data/schema
Diagram
Diagramspase-2_7_1_xsd.tmp#AnnotationType
Type spase:AnnotationType
Properties
content simple
minOccurs 1
maxOccurs 1
Facets
enumeration Anomaly
An interval where measurements or observations may be adversely affected.
enumeration Event
An action or observation which occurs at a point in time.
enumeration Feature
A prominent or distinctive characteristic that occurs at a location or persists over a period of time.
Source
<xsd:element name="AnnotationType" type="spase:AnnotationType" minOccurs="1" maxOccurs="1"/>
Element spase:Annotation / spase:PhenomenonType
Namespace http://www.spase-group.org/data/schema
Diagram
Diagramspase-2_7_1_xsd.tmp#PhenomenonType
Type spase:PhenomenonType
Properties
content simple
minOccurs 0
maxOccurs unbounded
Facets
enumeration ActiveRegion
A localized, transient volume of the solar atmosphere in which PLAGEs, SUNSPOTS, FACULAe, FLAREs, etc. may be observed.
enumeration Aurora
A natural electrical phenomenon characterized by the appearance of streamers of reddish or greenish light in the sky, especially near the northern or southern magnetic pole. The effect is caused by the interaction of charged particles from the sun with atoms in the upper atmosphere. In northern and southern regions, it is respectively called aurora borealis or Northern Lights and aurora australis or Southern Lights.
enumeration BowShockCrossing
A crossing of the boundary between the undisturbed (except for foreshock effects) solar wind and the shocked, decelerated solar wind of the magnetosheath.
enumeration CoronalHole
An extended region of the corona, exceptionally low in density and associated with unipolar photospheric regions. A coronal hole can be an open magnetic field in the corona and (perhaps) inner heliosphere which has a faster than average solar wind outflow velocity. A region of lower than quiet coronal ion densities and electron densities in the corona or a coronal region with lower peak electron temperature than that found under quiet coronal conditions.
enumeration CoronalMassEjection
A solar event (CME) that involves a burst of plasma ejected into the interplanetary medium. CMEs may be observed remotely relatively near the Sun or in situ in the interplanetary medium. Note that CMEs are often referred to as Interplanetary CMEs (ICMEs).
enumeration EITWave
A wave in the corona of the Sun that generates shock waves in the solar chromosphere (Moreton Waves). EIT Waves are produced by large solar flare and expand outward at about 1,000 km/s. It usually appears as a slowly moving diffuse arc of brightening in H-alpha, and may travel for several hundred thousand km.
enumeration EnergeticSolarParticleEvent
An enhancement of interplanetary fluxes of energetic ions accelerated by interplanetary shocks and/or solar flares.
enumeration ForbushDecrease
A rapid decrease in the observed galactic cosmic ray intensity following the passage of an outwardly convecting interplanetary magnetic field disturbance, such as those associated with large CMEs, that sweep some galactic cosmic rays away from Earth.
enumeration GeomagneticStorm
A magnetospheric disturbance typically defined by variations in the horizontal component of the surface magnetic field on the Earth. The variation typically starts with a field enhancement associated with a solar wind pressure pulse and continues with a field depression associated with an enhancement of the diamagnetic magnetospheric ring current.
enumeration InterplanetaryCoronalMassEjection
An Interplanetary Coronal Mass Ejection (ICME) is a Coronal Mass Ejection (CME) observed in the solar wind far away from the Sun.
enumeration InterplanetaryShock
A shock propagating generally anti-sunward through the slower solar wind, often seen in front of CME-associated plasma clouds.
enumeration MagneticCloud
A transient event observed in the solar wind characterized as a region of enhanced magnetic field strength, smooth and large-scale rotation of the magnetic field vector, low proton temperature, and low plasma beta.
enumeration MagnetopauseCrossing
A crossing of the interface between the shocked solar wind in the magnetosheath and the magnetic field and plasma in the magnetosphere.
enumeration RadioBurst
Emissions of the Sun in radio wavelengths from centimeters to dekameters, under both quiet and disturbed conditions. Radio Bursts can be Type I consisting of many short, narrow-band bursts in the metric range (80 MHz to 200 MHz). Type II consisting of narrow-band emission that begins in the meter range (150 MHz) and sweeps slowly (tens of minutes) toward dekameter wavelengths (20 MHz). Type III consisting of narrow-band bursts that sweep rapidly (seconds) from decimeter to dekameter wavelengths (500 MHz to 20 MHz) and Type IV consisting of a smooth continuum of broadband bursts primarily in the meter range (10 MHz to 200 MHz).
enumeration SectorBoundaryCrossing
A sector boundary crossing is a transit by a spacecraft across the heliospheric current sheet separating the dominantly outward (away from the Sun) interplanetary magnetic field of one hemisphere of the heliosphere from the dominantly inward (towards the Sun) polarity of the other hemisphere. Such crossings have multi-day intervals of opposite IMF dominant polarities on either side.
enumeration SolarFlare
An explosive event in the solar atmosphere which produces electromagnetic radiation across the electromagnetic spectrum at multiple wavelengths from long-wave radio to the shortest wavelength gamma rays.
enumeration SolarWindExtreme
Intervals of unusually large or small values of solar wind attributes such as flow speed and ion density.
enumeration StreamInteractionRegion
The region where two solar wind streams, typically having differing characteristics and solar sources, abut up against (and possibly partially interpenetrate) each other. The abbreviation SIR is commonly used in place of Stream Interaction Region.
enumeration Substorm
A process by which plasma in the magnetotail becomes energized at a fast rate.
Source
<xsd:element name="PhenomenonType" type="spase:PhenomenonType" minOccurs="0" maxOccurs="unbounded"/>
Element spase:Annotation / spase:ClassificationMethod
Namespace http://www.spase-group.org/data/schema
Diagram
Diagramspase-2_7_1_xsd.tmp#ClassificationMethod
Type spase:ClassificationMethod
Properties
content simple
minOccurs 0
maxOccurs 1
Facets
enumeration Automatic
Determined by the analysis or assessment performed by a program or server.
enumeration Inferred
Determined by the analysis of other information or resources.
enumeration Inspection
Determined by the analysis or assessment performed by a person.
Source
<xsd:element name="ClassificationMethod" type="spase:ClassificationMethod" minOccurs="0" maxOccurs="1"/>
Element spase:Annotation / spase:ConfidenceRating
Namespace http://www.spase-group.org/data/schema
Diagram
Diagramspase-2_7_1_xsd.tmp#ConfidenceRating
Type spase:ConfidenceRating
Properties
content simple
minOccurs 0
maxOccurs 1
Facets
enumeration Probable
Likely given the available evidence. Considered in the range of 4 to 7 on a scale of 0 to 10.
enumeration Strong
Highly likely given the available evidence. Considered in the range of 7 to 10 on a scale of 0 to 10.
enumeration Unlikely
Not likely given the available evidence. Considered equal to 0 on a scale of 0 to 10.
enumeration Weak
Slightly likely given the available evidence. Considered in the range of 1 to 4 on a scale of 0 to 10.
Source
<xsd:element name="ConfidenceRating" type="spase:ConfidenceRating" minOccurs="0" maxOccurs="1"/>
Element spase:Annotation / spase:TimeSpan
Namespace http://www.spase-group.org/data/schema
Diagram
Diagramspase-2_7_1_xsd.tmp#TimeSpan_StartDatespase-2_7_1_xsd.tmp#TimeSpan_StopDatespase-2_7_1_xsd.tmp#TimeSpan_RelativeStopDatespase-2_7_1_xsd.tmp#TimeSpan_Notespase-2_7_1_xsd.tmp#TimeSpan
Type spase:TimeSpan
Properties
content complex
minOccurs 0
maxOccurs unbounded
Model
Children spase:Note, spase:RelativeStopDate, spase:StartDate, spase:StopDate
Instance
<spase:TimeSpan xmlns:spase="http://www.spase-group.org/data/schema">
  <spase:StartDate>{1,1}</spase:StartDate>
  <spase:StopDate>{1,1}</spase:StopDate>
  <spase:RelativeStopDate>{1,1}</spase:RelativeStopDate>
  <spase:Note>{0,unbounded}</spase:Note>
</spase:TimeSpan>
Source
<xsd:element name="TimeSpan" type="spase:TimeSpan" minOccurs="0" maxOccurs="unbounded"/>
Element spase:Annotation / spase:ObservationExtent
Namespace http://www.spase-group.org/data/schema
Diagram
Diagramspase-2_7_1_xsd.tmp#ObservationExtent_ObservedRegionspase-2_7_1_xsd.tmp#ObservationExtent_StartLocationspase-2_7_1_xsd.tmp#ObservationExtent_StopLocationspase-2_7_1_xsd.tmp#ObservationExtent_Notespase-2_7_1_xsd.tmp#ObservationExtent
Type spase:ObservationExtent
Properties
content complex
minOccurs 0
maxOccurs unbounded
Model
Children spase:Note, spase:ObservedRegion, spase:StartLocation, spase:StopLocation
Instance
<spase:ObservationExtent xmlns:spase="http://www.spase-group.org/data/schema">
  <spase:ObservedRegion>{0,1}</spase:ObservedRegion>
  <spase:StartLocation>{1,1}</spase:StartLocation>
  <spase:StopLocation>{1,1}</spase:StopLocation>
  <spase:Note>{0,unbounded}</spase:Note>
</spase:ObservationExtent>
Source
<xsd:element name="ObservationExtent" type="spase:ObservationExtent" minOccurs="0" maxOccurs="unbounded"/>
Element spase:ObservationExtent / spase:ObservedRegion
Namespace http://www.spase-group.org/data/schema
Diagram
Diagramspase-2_7_1_xsd.tmp#Region
Type spase:Region
Properties
content simple
minOccurs 0
maxOccurs 1
Facets
enumeration Asteroid
A small extraterrestrial body consisting mostly of rock and metal that is in orbit around the Sun.
enumeration Comet
A relatively small extraterrestrial body consisting of a frozen mass that travels around the Sun in a highly elliptical orbit.
enumeration Comet.1PHalley
1P/Halley, is a short-period comet visible from Earth every 75 to 79 years. The comet was visited by the Halley Armada comprised of the ESA Giotto, Japanese Suisei and Sekigake, and Soviet Union Vega 1 and Vega 2 spacecraft in 1986.
enumeration Comet.26PGriggSkjellerup
26P/Grigg-Skjellerup is a periodic comet. It was visited by the ESA Giotto spacecraft in July 1992.
enumeration Comet.67PChuryumovGerasimenko
67P/Churyumov-Gerasimenko is a Jupiter-family comet originally from the Kuiper belt. The ESA Rosetta spacecraft rendezvoused with Comet 67P on August 6, 2014 and then orbited the comet from September 10, 2014 to September 30, 2016. Philae, a lander carried by Rosetta, touched down on the comet surface on November 12, 2014.
enumeration Earth
The third planet from the Sun in our solar system.
enumeration Earth.Magnetosheath
The region between the bow shock and the magnetopause, characterized by very turbulent plasma.
enumeration Earth.Magnetosphere
The region of space above the atmosphere or surface of the planet and bounded by the magnetopause that is under the direct influence of the magnetic field of a planetary body.
enumeration Earth.Magnetosphere.Magnetotail
The region of space within the magnetosphere of a magnetized planetary body where the nightside magnetic field is stretched out in the anti-stellar direction by stellar wind interaction into a windsock-like shape. For Earth, solar wind-magnetosphere interaction produces a magnetotail that extends tailward from a distance of about 10 R<sub>E</sub> on the nightside to downstream distances beyond 1000 R<sub>E</sub>.
enumeration Earth.Magnetosphere.Main
The region of the magnetosphere where the magnetic field lines are closed, but does not include the gaseous region gravitationally bound to the body.
enumeration Earth.Magnetosphere.Plasmasphere
A region of the magnetosphere consisting of low energy (cool) plasma. It is located above the ionosphere. The outer boundary of the plasmasphere is known as the plasmapause, which is defined by an order of magnitude drop in plasma density.
enumeration Earth.Magnetosphere.Polar
The region near the pole of a body. For a magnetosphere the polar region is the area where magnetic field lines are open and includes the auroral zone.
enumeration Earth.Magnetosphere.RadiationBelt
The region within a magnetosphere where high-energy particles could potentially be trapped in a magnetic field.
enumeration Earth.Magnetosphere.RingCurrent
One of the major current systems confined within planetary magnetospheres. The ring current circles in the magnetic equatorial plane of magnetospheres. It is generated by the longitudinal drift of energetic charged particles trapped on inner, dipole-like magnetospheric field lines. At the Earth, the ring current is carried by 10 keV to 200 keV charged particles typically located at L-shells between 3 and 6. The ring current is also the primary driver of the Sym H and Dst Indices of magnetic storm activity at the Earth.
enumeration Earth.Moon
The only natural satellite of the Earth.
enumeration Earth.NearSurface
The gaseous and possibly ionized environment of a body extending from the surface to some specified altitude. For the Earth, this altitude is 2000 km.
enumeration Earth.NearSurface.Atmosphere
The neutral gases surrounding a body that extends from the surface and is bound to the body by virtue of the gravitational attraction.
enumeration Earth.NearSurface.AuroralRegion
The region in the atmospheric where electrically-charged particles bombarding the upper atmosphere of a planet in the presence of a magnetic field produce an optical phenomenon.
enumeration Earth.NearSurface.EquatorialRegion
A region centered on the equator and limited in latitude by approximately 23 deg north and south of the equator.
enumeration Earth.NearSurface.Ionosphere
The charged or ionized gases surrounding a body that are nominally bound to the body by virtue of the gravitational attraction.
enumeration Earth.NearSurface.Ionosphere.DRegion
The layer of the ionosphere that exists approximately 50 km to 95 km above the surface of the Earth. One of several layers in the ionosphere.
enumeration Earth.NearSurface.Ionosphere.ERegion
A layer of ionized gas occurring at 90 km to 150 km above the ground. One of several layers in the ionosphere. Also called the Kennelly-Heaviside layer.
enumeration Earth.NearSurface.Ionosphere.FRegion
A layer that contains ionized gases at a height of around 150-800 km above sea level, placing it in the thermosphere. the F region has the highest concentration of free electrons and ions anywhere in the atmosphere. It may be thought of as comprising two layers, the F1 layer and F2 layer. One of several layers in the ionosphere. Also known as the Appleton layer.
enumeration Earth.NearSurface.Ionosphere.Topside
The region at the upper most areas of the ionosphere.
enumeration Earth.NearSurface.Mesosphere
The layer of the atmosphere that extends from the Stratosphere to a range of 80 km to 85 km, temperature decreasing with height.
enumeration Earth.NearSurface.MidLatitudeRegion
When considering the case of the Earth, the mid-latitude region typically refers to two latitudinal bands, one in the northern hemisphere and the other in the southern hemisphere extending from about 23 deg to 50 deg. The concept of mid-latitude regions does not apply to all bodies in the solar system and different latitudinal ranges would apply for each body case by case. The mid-latitude regions may be defined by using either planetographic or magnetic coordinates if the magnetic dipole is closely aligned with the spin axis of a magnetized body. Ground magnetometers located at mid-latitude on the Earth are well positioned to measure magnetic storm-time ring current variations.
enumeration Earth.NearSurface.Plasmasphere
A region of the magnetosphere consisting of low energy (cool) plasma. It is located above the ionosphere. The outer boundary of the plasmasphere is known as the plasmapause, which is defined by an order of magnitude drop in plasma density.
enumeration Earth.NearSurface.PolarCap
The areas of the globe surrounding the poles and consisting of the region north of 60 deg north latitude and the region south of 60 deg south latitude.
enumeration Earth.NearSurface.SouthAtlanticAnomalyRegion
The region where the inner Van Allen radiation belt makes its closest approach to the surface of the Earth. The result is that, for a given altitude, the radiation intensity is higher over this region than elsewhere.
enumeration Earth.NearSurface.Stratosphere
The layer of the atmosphere that extends from the troposphere to about 30 km, temperature increases with height. The stratosphere contains the ozone layer.
enumeration Earth.NearSurface.SubAuroralRegion
When considering the case of the Earth, the sub-auroral region typically refers to two latitudinal bands, one in the northern hemisphere and the other in the southern hemisphere extending from about 50 deg to low 60 deg latitude. The concept sub-auroral regions does not apply to all bodies in the solar system and different latitudinal ranges would apply for each body case by case. The sub-auroral regions may be defined by using either planetographic or magnetic coordinates if the magnetic dipole is closely aligned with the spin axis of a magnetized body. Ground magnetometers located at sub-auroral latitudes on the Earth measure a mixture of activity driven by auroral zone currents and the ring current.
enumeration Earth.NearSurface.Thermosphere
The layer of the atmosphere that extends from the Mesosphere to 640+ km, temperature increasing with height.
enumeration Earth.NearSurface.Troposphere
The lowest layer of the atmosphere which begins at the surface and extends to between 7 km (4.4 mi) at the poles and 17 km (10.6 mi) at the equator, with some variation due to weather factors.
enumeration Earth.Surface
The outermost area of a solid object.
enumeration Heliosphere
The solar atmosphere extending roughly from the outer corona to the edge of the solar plasma at the heliopause separating primarily solar plasma from interstellar plasma.
enumeration Heliosphere.Heliosheath
The region extending radially outward from the heliospheric termination shock and in which the decelerated solar wind plasma is still significant.
enumeration Heliosphere.Inner
The region of the heliosphere extending radially outward from the solar coronal base to just inside 1 AU.
enumeration Heliosphere.NearEarth
The heliospheric region near the Earth which extends to and includes the area near the L1 and L2 Lagrange point.
enumeration Heliosphere.Outer
The region of the heliosphere extending radially outward from just outside 1 AU to the heliospheric termination shock.
enumeration Heliosphere.Remote1AU
A roughly toroidal region that includes the orbit of the Earth, but exclusive of the region near the Earth.
enumeration Interstellar
The region between stars outside of any stellar heliopause.
enumeration Jupiter
The fifth planet from the Sun in our solar system.
enumeration Jupiter.Amalthea
The fifth largest moon of Jupiter.
enumeration Jupiter.Callisto
A second largest moon of Jupiter and the third largest moon in the solar system.
enumeration Jupiter.Europa
The sixth closest round moon of Jupiter.
enumeration Jupiter.Ganymede
The biggest moon of Jupiter and in the solar system.
enumeration Jupiter.Io
The innermost of the four round moons of the planet Jupiter.
enumeration Jupiter.Magnetosphere
The region of space above the atmosphere or surface of the planet and bounded by the magnetopause that is under the direct influence of the magnetic field of a planetary body.
enumeration Jupiter.Magnetosphere.Magnetotail
The region of space within the magnetosphere of a magnetized planetary body where the nightside magnetic field is stretched out in the anti-stellar direction by stellar wind interaction into a windsock-like shape. For Earth, solar wind-magnetosphere interaction produces a magnetotail that extends tailward from a distance of about 10 R<sub>E</sub> on the nightside to downstream distances beyond 1000 R<sub>E</sub>.
enumeration Jupiter.Magnetosphere.Main
The region of the magnetosphere where the magnetic field lines are closed, but does not include the gaseous region gravitationally bound to the body.
enumeration Jupiter.Magnetosphere.Plasmasphere
A region of the magnetosphere consisting of low energy (cool) plasma. It is located above the ionosphere. The outer boundary of the plasmasphere is known as the plasmapause, which is defined by an order of magnitude drop in plasma density.
enumeration Jupiter.Magnetosphere.Polar
The region near the pole of a body. For a magnetosphere the polar region is the area where magnetic field lines are open and includes the auroral zone.
enumeration Jupiter.Magnetosphere.RadiationBelt
The region within a magnetosphere where high-energy particles could potentially be trapped in a magnetic field.
enumeration Jupiter.Magnetosphere.RingCurrent
One of the major current systems confined within planetary magnetospheres. The ring current circles in the magnetic equatorial plane of magnetospheres. It is generated by the longitudinal drift of energetic charged particles trapped on inner, dipole-like magnetospheric field lines. At the Earth, the ring current is carried by 10 keV to 200 keV charged particles typically located at L-shells between 3 and 6. The ring current is also the primary driver of the Sym H and Dst Indices of magnetic storm activity at the Earth.
enumeration Mars
The fourth planet from the Sun in our solar system.
enumeration Mars.Deimos
The smaller and outermost of the two natural satellites of Mars.
enumeration Mars.Magnetosphere
The region of space above the atmosphere or surface of the planet and bounded by the magnetopause that is under the direct influence of the magnetic field of a planetary body.
enumeration Mars.Magnetosphere.Magnetotail
The region of space within the magnetosphere of a magnetized planetary body where the nightside magnetic field is stretched out in the anti-stellar direction by stellar wind interaction into a windsock-like shape. For Earth, solar wind-magnetosphere interaction produces a magnetotail that extends tailward from a distance of about 10 R<sub>E</sub> on the nightside to downstream distances beyond 1000 R<sub>E</sub>.
enumeration Mars.Magnetosphere.Main
The region of the magnetosphere where the magnetic field lines are closed, but does not include the gaseous region gravitationally bound to the body.
enumeration Mars.Magnetosphere.Plasmasphere
A region of the magnetosphere consisting of low energy (cool) plasma. It is located above the ionosphere. The outer boundary of the plasmasphere is known as the plasmapause, which is defined by an order of magnitude drop in plasma density.
enumeration Mars.Magnetosphere.Polar
The region near the pole of a body. For a magnetosphere the polar region is the area where magnetic field lines are open and includes the auroral zone.
enumeration Mars.Magnetosphere.RadiationBelt
The region within a magnetosphere where high-energy particles could potentially be trapped in a magnetic field.
enumeration Mars.Magnetosphere.RingCurrent
One of the major current systems confined within planetary magnetospheres. The ring current circles in the magnetic equatorial plane of magnetospheres. It is generated by the longitudinal drift of energetic charged particles trapped on inner, dipole-like magnetospheric field lines. At the Earth, the ring current is carried by 10 keV to 200 keV charged particles typically located at L-shells between 3 and 6. The ring current is also the primary driver of the Sym H and Dst Indices of magnetic storm activity at the Earth.
enumeration Mars.Phobos
The larger and inner most moon of Mars.
enumeration Mercury
The first planet from the Sun in our solar system.
enumeration Mercury.Magnetosphere
The region of space above the atmosphere or surface of the planet and bounded by the magnetopause that is under the direct influence of the magnetic field of a planetary body.
enumeration Mercury.Magnetosphere.Magnetotail
The region of space within the magnetosphere of a magnetized planetary body where the nightside magnetic field is stretched out in the anti-stellar direction by stellar wind interaction into a windsock-like shape. For Earth, solar wind-magnetosphere interaction produces a magnetotail that extends tailward from a distance of about 10 R<sub>E</sub> on the nightside to downstream distances beyond 1000 R<sub>E</sub>.
enumeration Mercury.Magnetosphere.Main
The region of the magnetosphere where the magnetic field lines are closed, but does not include the gaseous region gravitationally bound to the body.
enumeration Mercury.Magnetosphere.Plasmasphere
A region of the magnetosphere consisting of low energy (cool) plasma. It is located above the ionosphere. The outer boundary of the plasmasphere is known as the plasmapause, which is defined by an order of magnitude drop in plasma density.
enumeration Mercury.Magnetosphere.Polar
The region near the pole of a body. For a magnetosphere the polar region is the area where magnetic field lines are open and includes the auroral zone.
enumeration Mercury.Magnetosphere.RadiationBelt
The region within a magnetosphere where high-energy particles could potentially be trapped in a magnetic field.
enumeration Mercury.Magnetosphere.RingCurrent
One of the major current systems confined within planetary magnetospheres. The ring current circles in the magnetic equatorial plane of magnetospheres. It is generated by the longitudinal drift of energetic charged particles trapped on inner, dipole-like magnetospheric field lines. At the Earth, the ring current is carried by 10 keV to 200 keV charged particles typically located at L-shells between 3 and 6. The ring current is also the primary driver of the Sym H and Dst Indices of magnetic storm activity at the Earth.
enumeration Neptune
The seventh planet from the Sun in our solar system.
enumeration Neptune.Magnetosphere
The region of space above the atmosphere or surface of the planet and bounded by the magnetopause that is under the direct influence of the magnetic field of a planetary body.
enumeration Neptune.Magnetosphere.Magnetotail
The region of space within the magnetosphere of a magnetized planetary body where the nightside magnetic field is stretched out in the anti-stellar direction by stellar wind interaction into a windsock-like shape. For Earth, solar wind-magnetosphere interaction produces a magnetotail that extends tailward from a distance of about 10 R<sub>E</sub> on the nightside to downstream distances beyond 1000 R<sub>E</sub>.
enumeration Neptune.Magnetosphere.Main
The region of the magnetosphere where the magnetic field lines are closed, but does not include the gaseous region gravitationally bound to the body.
enumeration Neptune.Magnetosphere.Plasmasphere
A region of the magnetosphere consisting of low energy (cool) plasma. It is located above the ionosphere. The outer boundary of the plasmasphere is known as the plasmapause, which is defined by an order of magnitude drop in plasma density.
enumeration Neptune.Magnetosphere.Polar
The region near the pole of a body. For a magnetosphere the polar region is the area where magnetic field lines are open and includes the auroral zone.
enumeration Neptune.Magnetosphere.RadiationBelt
The region within a magnetosphere where high-energy particles could potentially be trapped in a magnetic field.
enumeration Neptune.Magnetosphere.RingCurrent
One of the major current systems confined within planetary magnetospheres. The ring current circles in the magnetic equatorial plane of magnetospheres. It is generated by the longitudinal drift of energetic charged particles trapped on inner, dipole-like magnetospheric field lines. At the Earth, the ring current is carried by 10 keV to 200 keV charged particles typically located at L-shells between 3 and 6. The ring current is also the primary driver of the Sym H and Dst Indices of magnetic storm activity at the Earth.
enumeration Neptune.Proteus
The second largest moon of Neptune.
enumeration Neptune.Triton
The largest moon of Neptune.
enumeration Pluto
The ninth planet from the Sun in our solar system.
enumeration Saturn
The sixth planet from the Sun in our solar system.
enumeration Saturn.Dione
The fourth largest moon of Saturn.
enumeration Saturn.Enceladus
The sixth largest moon of Saturn. It is currently endogenously active. The smallest known body in the Solar System that is geologically active today.
enumeration Saturn.Hyperion
The eighth-largest moon of Saturn.
enumeration Saturn.Iapetus
The third largest moon of Saturn and the eleventh largest in the Solar System.
enumeration Saturn.Magnetosphere
The region of space above the atmosphere or surface of the planet and bounded by the magnetopause that is under the direct influence of the magnetic field of a planetary body.
enumeration Saturn.Magnetosphere.Magnetotail
The region of space within the magnetosphere of a magnetized planetary body where the nightside magnetic field is stretched out in the anti-stellar direction by stellar wind interaction into a windsock-like shape. For Earth, solar wind-magnetosphere interaction produces a magnetotail that extends tailward from a distance of about 10 R<sub>E</sub> on the nightside to downstream distances beyond 1000 R<sub>E</sub>.
enumeration Saturn.Magnetosphere.Main
The region of the magnetosphere where the magnetic field lines are closed, but does not include the gaseous region gravitationally bound to the body.
enumeration Saturn.Magnetosphere.Plasmasphere
A region of the magnetosphere consisting of low energy (cool) plasma. It is located above the ionosphere. The outer boundary of the plasmasphere is known as the plasmapause, which is defined by an order of magnitude drop in plasma density.
enumeration Saturn.Magnetosphere.Polar
The region near the pole of a body. For a magnetosphere the polar region is the area where magnetic field lines are open and includes the auroral zone.
enumeration Saturn.Magnetosphere.RadiationBelt
The region within a magnetosphere where high-energy particles could potentially be trapped in a magnetic field.
enumeration Saturn.Magnetosphere.RingCurrent
One of the major current systems confined within planetary magnetospheres. The ring current circles in the magnetic equatorial plane of magnetospheres. It is generated by the longitudinal drift of energetic charged particles trapped on inner, dipole-like magnetospheric field lines. At the Earth, the ring current is carried by 10 keV to 200 keV charged particles typically located at L-shells between 3 and 6. The ring current is also the primary driver of the Sym H and Dst Indices of magnetic storm activity at the Earth.
enumeration Saturn.Mimas
The smallest and least massive of the round moons of Saturn.
enumeration Saturn.Phoebe
The ninth-largest moon of Saturn.
enumeration Saturn.Rhea
The second largest moon of Saturn and the ninth largest moon in the Solar System.
enumeration Saturn.Tethys
The fifth largest moon of Saturn and the sixteenth largest moon in the Solar System. The orbit Tethys is the third closest to Saturn of the major Cronian moons.
enumeration Saturn.Titan
The largest moon of Saturn and the second largest moon in the Solar System.
enumeration Sun
The star upon which our solar system is centered.
enumeration Sun.Chromosphere
The region of the solar (or stellar) atmosphere above the temperature minimum and below the Transition Region. The solar chromosphere is approximately 400 km to 2100 km above the photosphere, and characterized by temperatures that range from 4500 K to 28000 K.
enumeration Sun.Corona
The outermost atmospheric region of the Sun or a star, characterized by ionization temperatures above 10^5 K. The solar corona starts at about 2100 km above the photosphere. There is no generally defined upper limit.
enumeration Sun.Interior
The region inside the body which is not visible from outside the body.
enumeration Sun.Photosphere
The atmospheric layer of the Sun or a star from which continuum radiation, especially optical, is emitted to space. For the Sun, the photosphere is about 500 km thick.
enumeration Sun.TransitionRegion
A very narrow (<100 km) layer between the chromosphere and the corona where the temperature rises abruptly from about 8000 to about 500,000 K.
enumeration Uranus
The eighth planet from the Sun in our solar system.
enumeration Uranus.Ariel
The fourth largest moon of Uranus.
enumeration Uranus.Magnetosphere
The region of space above the atmosphere or surface of the planet and bounded by the magnetopause that is under the direct influence of the magnetic field of a planetary body.
enumeration Uranus.Magnetosphere.Magnetotail
The region of space within the magnetosphere of a magnetized planetary body where the nightside magnetic field is stretched out in the anti-stellar direction by stellar wind interaction into a windsock-like shape. For Earth, solar wind-magnetosphere interaction produces a magnetotail that extends tailward from a distance of about 10 R<sub>E</sub> on the nightside to downstream distances beyond 1000 R<sub>E</sub>.
enumeration Uranus.Magnetosphere.Main
The region of the magnetosphere where the magnetic field lines are closed, but does not include the gaseous region gravitationally bound to the body.
enumeration Uranus.Magnetosphere.Plasmasphere
A region of the magnetosphere consisting of low energy (cool) plasma. It is located above the ionosphere. The outer boundary of the plasmasphere is known as the plasmapause, which is defined by an order of magnitude drop in plasma density.
enumeration Uranus.Magnetosphere.Polar
The region near the pole of a body. For a magnetosphere the polar region is the area where magnetic field lines are open and includes the auroral zone.
enumeration Uranus.Magnetosphere.RadiationBelt
The region within a magnetosphere where high-energy particles could potentially be trapped in a magnetic field.
enumeration Uranus.Magnetosphere.RingCurrent
One of the major current systems confined within planetary magnetospheres. The ring current circles in the magnetic equatorial plane of magnetospheres. It is generated by the longitudinal drift of energetic charged particles trapped on inner, dipole-like magnetospheric field lines. At the Earth, the ring current is carried by 10 keV to 200 keV charged particles typically located at L-shells between 3 and 6. The ring current is also the primary driver of the Sym H and Dst Indices of magnetic storm activity at the Earth.
enumeration Uranus.Miranda
The smallest and innermost round moon of Uranus.
enumeration Uranus.Oberon
The second largest and second most massive moon of Uranus, and the ninth most massive moon in the Solar System.
enumeration Uranus.Puck
The largest inner spherical moon of Uranus.
enumeration Uranus.Titania
The largest moon of Uranus and the eighth largest moon in the Solar System.
enumeration Uranus.Umbriel
The third largest and fourth most massive moon of Uranus.
enumeration Venus
The second planet from the Sun in our solar system.
enumeration Venus.Magnetosphere
The region of space above the atmosphere or surface of the planet and bounded by the magnetopause that is under the direct influence of the magnetic field of a planetary body.
enumeration Venus.Magnetosphere.Magnetotail
The region of space within the magnetosphere of a magnetized planetary body where the nightside magnetic field is stretched out in the anti-stellar direction by stellar wind interaction into a windsock-like shape. For Earth, solar wind-magnetosphere interaction produces a magnetotail that extends tailward from a distance of about 10 R<sub>E</sub> on the nightside to downstream distances beyond 1000 R<sub>E</sub>.
enumeration Venus.Magnetosphere.Main
The region of the magnetosphere where the magnetic field lines are closed, but does not include the gaseous region gravitationally bound to the body.
enumeration Venus.Magnetosphere.Plasmasphere
A region of the magnetosphere consisting of low energy (cool) plasma. It is located above the ionosphere. The outer boundary of the plasmasphere is known as the plasmapause, which is defined by an order of magnitude drop in plasma density.
enumeration Venus.Magnetosphere.Polar
The region near the pole of a body. For a magnetosphere the polar region is the area where magnetic field lines are open and includes the auroral zone.
enumeration Venus.Magnetosphere.RadiationBelt
The region within a magnetosphere where high-energy particles could potentially be trapped in a magnetic field.
enumeration Venus.Magnetosphere.RingCurrent
One of the major current systems confined within planetary magnetospheres. The ring current circles in the magnetic equatorial plane of magnetospheres. It is generated by the longitudinal drift of energetic charged particles trapped on inner, dipole-like magnetospheric field lines. At the Earth, the ring current is carried by 10 keV to 200 keV charged particles typically located at L-shells between 3 and 6. The ring current is also the primary driver of the Sym H and Dst Indices of magnetic storm activity at the Earth.
Source
<xsd:element name="ObservedRegion" type="spase:Region" minOccurs="0" maxOccurs="1"/>
Element spase:ObservationExtent / spase:StartLocation
Namespace http://www.spase-group.org/data/schema
Diagram
Diagramspase-2_7_1_xsd.tmp#StartLocation
Type spase:StartLocation
Properties
content simple
minOccurs 1
maxOccurs 1
Source
<xsd:element name="StartLocation" type="spase:StartLocation" minOccurs="1" maxOccurs="1"/>
Element spase:ObservationExtent / spase:StopLocation
Namespace http://www.spase-group.org/data/schema
Diagram
Diagramspase-2_7_1_xsd.tmp#StopLocation
Type spase:StopLocation
Properties
content simple
minOccurs 1
maxOccurs 1
Source
<xsd:element name="StopLocation" type="spase:StopLocation" minOccurs="1" maxOccurs="1"/>
Element spase:ObservationExtent / spase:Note
Namespace http://www.spase-group.org/data/schema
Diagram
Diagramspase-2_7_1_xsd.tmp#Note
Type spase:Note
Properties
content simple
minOccurs 0
maxOccurs unbounded
Source
<xsd:element name="Note" type="spase:Note" minOccurs="0" maxOccurs="unbounded"/>
Element spase:Annotation / spase:Extension
Namespace http://www.spase-group.org/data/schema
Diagram
Diagramspase-2_7_1_xsd.tmp#Extension_langspase-2_7_1_xsd.tmp#Extension
Type spase:Extension
Properties
content complex
minOccurs 0
maxOccurs unbounded
Model
ANY element from ANY namespace
Attributes
QName Type Default Use
lang xsd:string en optional
Source
<xsd:element name="Extension" type="spase:Extension" minOccurs="0" maxOccurs="unbounded"/>
Element spase:Spase / spase:Document
Namespace http://www.spase-group.org/data/schema
Diagram
Diagramspase-2_7_1_xsd.tmp#Document_ResourceIDspase-2_7_1_xsd.tmp#Document_NamingAuthorityspase-2_7_1_xsd.tmp#Document_ResourceTypespase-2_7_1_xsd.tmp#Document_ResourceHeaderspase-2_7_1_xsd.tmp#Document_AccessInformationspase-2_7_1_xsd.tmp#Document_Keywordspase-2_7_1_xsd.tmp#Document_DocumentTypespase-2_7_1_xsd.tmp#Document_MIMETypespase-2_7_1_xsd.tmp#Document_InputResourceIDspase-2_7_1_xsd.tmp#Document
Type spase:Document
Properties
content complex
Model
Children spase:AccessInformation, spase:DocumentType, spase:InputResourceID, spase:Keyword, spase:MIMEType, spase:NamingAuthority, spase:ResourceHeader, spase:ResourceID, spase:ResourceType
Instance
<spase:Document xmlns:spase="http://www.spase-group.org/data/schema">
  <spase:ResourceID>{1,1}</spase:ResourceID>
  <spase:NamingAuthority>{0,1}</spase:NamingAuthority>
  <spase:ResourceType>{0,1}</spase:ResourceType>
  <spase:ResourceHeader>{1,1}</spase:ResourceHeader>
  <spase:AccessInformation>{1,unbounded}</spase:AccessInformation>
  <spase:Keyword>{0,unbounded}</spase:Keyword>
  <spase:DocumentType>{1,1}</spase:DocumentType>
  <spase:MIMEType>{1,1}</spase:MIMEType>
  <spase:InputResourceID>{0,unbounded}</spase:InputResourceID>
</spase:Document>
Source
<xsd:element name="Document" type="spase:Document"/>
Element spase:Document / spase:ResourceID
Namespace http://www.spase-group.org/data/schema
Diagram
Diagramspase-2_7_1_xsd.tmp#ResourceID
Type spase:ResourceID
Type hierarchy
Properties
content simple
minOccurs 1
maxOccurs 1
Facets
pattern [^:]+://[^/]+/.+
Source
<xsd:element name="ResourceID" type="spase:ResourceID" minOccurs="1" maxOccurs="1"/>
Element spase:Document / spase:NamingAuthority
Namespace http://www.spase-group.org/data/schema
Diagram
Diagramspase-2_7_1_xsd.tmp#NamingAuthority
Type spase:NamingAuthority
Properties
content simple
minOccurs 0
maxOccurs 1
Source
<xsd:element name="NamingAuthority" type="spase:NamingAuthority" minOccurs="0" maxOccurs="1"/>
Element spase:Document / spase:ResourceType
Namespace http://www.spase-group.org/data/schema
Diagram
Diagramspase-2_7_1_xsd.tmp#ResourceType
Type spase:ResourceType
Properties
content simple
minOccurs 0
maxOccurs 1
Facets
enumeration Annotation
Information which is explanatory or descriptive which is associated with another resource.
enumeration Catalog
A tabular listing of events or observational notes, especially those that have utility in aiding a user in locating data. Catalogs include lists of events, files in a product, and data availability. A Catalog resource is a type of "data product" which is a set of data that is uniformly processed and formatted, from one or more instruments, typically spanning the full duration of the observations of the relevant instrument(s). A data product may consist of a collection of granules of successive time spans, but may be a single high-level entity.
enumeration Collection
An aggregation of resources, which may encompass collections of one resource type as well as those of mixed types. A collection is described as a group. Its parts may also be separately described. An example is an experiment which uses the data from multiple instruments (or sensors). Another example is a research effort that uses a set of display images of the Sun and Energetic particle data from the corresponding times for the images, and FITS files of AIA images, etc. All the resources that are part of the research effort can be described as a Collection. Yet another example is a coordinated set of time series used for determining an index.
enumeration DisplayData
A graphical representation of data wherein the underlying numeric values are not (readily) accessible for analysis. Examples are line plots and spectrograms. A Display Data resource is a type of "data product" which is a set of data that is uniformly processed and formatted, from one or more instruments, typically spanning the full duration of the observations of the relevant instrument(s). A data product may consist of a collection of granules of successive time spans, but may be a single high-level entity.
enumeration DisplayOutput
A graphical representation of data wherein the underlying numeric values are not (readily) accessible for analysis. Examples are line plots and spectrograms. A Display Data resource is a type of "data product" which is a set of data that is uniformly processed and formatted, from one or more instruments, typically spanning the full duration of the observations of the relevant instrument(s). A data product may consist of a collection of granules of successive time spans, but may be a single high-level entity.
enumeration Document
A set of information designed and presented as an individual entity. A document may contain plain or formatted text, in-line graphics, sound, other multimedia data, or hypermedia references. A Document resource is intended for use on digital objects that have no other identifier (e.g., DOI or ISBN).
enumeration Granule
An accessible portion of another resource. A Granule may be composed of one or more physical pieces (files) which are considered inseparable. For example, a data storage format that maintains metadata and binary data in separate, but tightly coupled files. Granules should not be used to group files that have simple relationships or which are associated through a parent resource. For example, each file containing a time interval data for a Numerical Data resource would each be considered a Granule. The ParentID of a Granule resource must be a NumericalData resource. The attributes of a Granule supersede the corresponding attributes in the NumericalData resource.
enumeration Instrument
A device that makes measurements used to characterize a physical phenomenon, or a family of like devices.
enumeration Model
Attributes of a model.
enumeration ModelRun
Description of a model run, including the code ID, the run spatial and temporal description, and all the relevant inputs.
enumeration NumericalData
Data stored as numerical values in one or more specified formats. A Numerical Data resource is a type of "data product" which is a set of data that is uniformly processed and formatted, from one or more instruments, typically spanning the full duration of the observations of the relevant instrument(s). A data product may consist of Parameters stored in a collection of granules of successive time spans or a single data granule.
enumeration NumericalOutput
Data stored as numerical values in a specified format. A Numerical Data resource is a type of "data product" which is a set of data that is uniformly processed and formatted, from one or more instruments, typically spanning the full duration of the observations of the relevant instrument(s). A data product may consist of a collection of granules of successive time spans, but may be a single high-level entity.
enumeration Observatory
The host (spacecraft, network, facility) for instruments making observations, or a family of closely related hosts.
enumeration Person
An individual human being.
enumeration Registry
A location or facility where resources are cataloged.
enumeration Repository
A location or facility where resources are stored.
enumeration Service
A location or facility that can perform a well-defined task.
enumeration Software
An application which can be installed, built or readily used.
Source
<xsd:element name="ResourceType" type="spase:ResourceType" minOccurs="0" maxOccurs="1"/>
Element spase:Document / spase:ResourceHeader
Namespace http://www.spase-group.org/data/schema
Diagram
Diagramspase-2_7_1_xsd.tmp#ResourceHeader_ResourceNamespase-2_7_1_xsd.tmp#ResourceHeader_AlternateNamespase-2_7_1_xsd.tmp#ResourceHeader_DOIspase-2_7_1_xsd.tmp#ResourceHeader_ReleaseDatespase-2_7_1_xsd.tmp#ResourceHeader_RevisionHistoryspase-2_7_1_xsd.tmp#ResourceHeader_ExpirationDatespase-2_7_1_xsd.tmp#ResourceHeader_Descriptionspase-2_7_1_xsd.tmp#ResourceHeader_Acknowledgementspase-2_7_1_xsd.tmp#ResourceHeader_PublicationInfospase-2_7_1_xsd.tmp#ResourceHeader_Fundingspase-2_7_1_xsd.tmp#ResourceHeader_Contactspase-2_7_1_xsd.tmp#ResourceHeader_InformationURLspase-2_7_1_xsd.tmp#ResourceHeader_Associationspase-2_7_1_xsd.tmp#ResourceHeader_PriorIDspase-2_7_1_xsd.tmp#ResourceHeader
Type spase:ResourceHeader
Properties
content complex
minOccurs 1
maxOccurs 1
Model
Children spase:Acknowledgement, spase:AlternateName, spase:Association, spase:Contact, spase:DOI, spase:Description, spase:ExpirationDate, spase:Funding, spase:InformationURL, spase:PriorID, spase:PublicationInfo, spase:ReleaseDate, spase:ResourceName, spase:RevisionHistory
Instance
<spase:ResourceHeader xmlns:spase="http://www.spase-group.org/data/schema">
  <spase:ResourceName>{1,1}</spase:ResourceName>
  <spase:AlternateName>{0,unbounded}</spase:AlternateName>
  <spase:DOI>{0,1}</spase:DOI>
  <spase:ReleaseDate>{1,1}</spase:ReleaseDate>
  <spase:RevisionHistory>{0,1}</spase:RevisionHistory>
  <spase:ExpirationDate>{0,1}</spase:ExpirationDate>
  <spase:Description>{1,1}</spase:Description>
  <spase:Acknowledgement>{0,1}</spase:Acknowledgement>
  <spase:PublicationInfo>{0,1}</spase:PublicationInfo>
  <spase:Funding>{0,unbounded}</spase:Funding>
  <spase:Contact>{1,unbounded}</spase:Contact>
  <spase:InformationURL>{0,unbounded}</spase:InformationURL>
  <spase:Association>{0,unbounded}</spase:Association>
  <spase:PriorID>{0,unbounded}</spase:PriorID>
</spase:ResourceHeader>
Source
<xsd:element name="ResourceHeader" type="spase:ResourceHeader" minOccurs="1" maxOccurs="1"/>
Element spase:Document / spase:AccessInformation
Namespace http://www.spase-group.org/data/schema
Diagram
Diagramspase-2_7_1_xsd.tmp#AccessInformation_RepositoryIDspase-2_7_1_xsd.tmp#AccessInformation_Availabilityspase-2_7_1_xsd.tmp#AccessInformation_AccessRightsspase-2_7_1_xsd.tmp#AccessInformation_RightsListspase-2_7_1_xsd.tmp#AccessInformation_AccessURLspase-2_7_1_xsd.tmp#AccessInformation_Formatspase-2_7_1_xsd.tmp#AccessInformation_Encodingspase-2_7_1_xsd.tmp#AccessInformation_AccessDirectoryTemplatespase-2_7_1_xsd.tmp#AccessInformation_AccessFilenameTemplatespase-2_7_1_xsd.tmp#AccessInformation_DataExtentspase-2_7_1_xsd.tmp#AccessInformation_Acknowledgementspase-2_7_1_xsd.tmp#AccessInformation
Type spase:AccessInformation
Properties
content complex
minOccurs 1
maxOccurs unbounded
Model
Children spase:AccessDirectoryTemplate, spase:AccessFilenameTemplate, spase:AccessRights, spase:AccessURL, spase:Acknowledgement, spase:Availability, spase:DataExtent, spase:Encoding, spase:Format, spase:RepositoryID, spase:RightsList
Instance
<spase:AccessInformation xmlns:spase="http://www.spase-group.org/data/schema">
  <spase:RepositoryID>{1,1}</spase:RepositoryID>
  <spase:Availability>{0,1}</spase:Availability>
  <spase:AccessRights>{0,1}</spase:AccessRights>
  <spase:RightsList>{0,1}</spase:RightsList>
  <spase:AccessURL>{1,unbounded}</spase:AccessURL>
  <spase:Format>{1,unbounded}</spase:Format>
  <spase:Encoding>{0,1}</spase:Encoding>
  <spase:AccessDirectoryTemplate>{0,1}</spase:AccessDirectoryTemplate>
  <spase:AccessFilenameTemplate>{0,1}</spase:AccessFilenameTemplate>
  <spase:DataExtent>{0,1}</spase:DataExtent>
  <spase:Acknowledgement>{0,1}</spase:Acknowledgement>
</spase:AccessInformation>
Source
<xsd:element name="AccessInformation" type="spase:AccessInformation" minOccurs="1" maxOccurs="unbounded"/>
Element spase:Document / spase:Keyword
Namespace http://www.spase-group.org/data/schema
Diagram
Diagramspase-2_7_1_xsd.tmp#Keyword
Type spase:Keyword
Properties
content simple
minOccurs 0
maxOccurs unbounded
Source
<xsd:element name="Keyword" type="spase:Keyword" minOccurs="0" maxOccurs="unbounded"/>
Element spase:Document / spase:DocumentType
Namespace http://www.spase-group.org/data/schema
Diagram
Diagramspase-2_7_1_xsd.tmp#DocumentType
Type spase:DocumentType
Properties
content simple
minOccurs 1
maxOccurs 1
Facets
enumeration Convention
A set of agreed, stipulated, or generally accepted approaches or methods of adopting a standard or implementing an approach.
enumeration Other
Not classified with more specific terms. The context of its usage may be described in related text.
enumeration Policy
A deliberate system of principles to guide decisions and achieve rational outcomes. A policy is a statement of intent, and is implemented as a procedure or protocol.
enumeration Poster
A set of information arranged on a single page or sheet, typically in a large format.
enumeration Presentation
A set of information that is used when communicating to an audience.
enumeration Report
A document which describes the findings of some individual or group.
enumeration Specification
A detailed description of the requirements and other aspects of an object or component that may be used to develop an implementation.
enumeration TechnicalNote
A document summarizing the performance and other technical characteristics of a product, machine, component, subsystem or software in sufficient detail to be used by an engineer or researcher.
enumeration WhitePaper
An authoritative report giving information or proposals on an issue.
Source
<xsd:element name="DocumentType" type="spase:DocumentType" minOccurs="1" maxOccurs="1"/>
Element spase:Document / spase:MIMEType
Namespace http://www.spase-group.org/data/schema
Diagram
Diagramspase-2_7_1_xsd.tmp#MIMEType
Type spase:MIMEType
Properties
content simple
minOccurs 1
maxOccurs 1
Source
<xsd:element name="MIMEType" type="spase:MIMEType" minOccurs="1" maxOccurs="1"/>
Element spase:Document / spase:InputResourceID
Namespace http://www.spase-group.org/data/schema
Diagram
Diagramspase-2_7_1_xsd.tmp#InputResourceID
Type spase:InputResourceID
Type hierarchy
Properties
content simple
minOccurs 0
maxOccurs unbounded
Facets
pattern [^:]+://[^/]+/.+
Source
<xsd:element name="InputResourceID" type="spase:InputResourceID" minOccurs="0" maxOccurs="unbounded"/>
Element spase:Spase / spase:Software
Namespace http://www.spase-group.org/data/schema
Diagram
Diagramspase-2_7_1_xsd.tmp#Software_ResourceIDspase-2_7_1_xsd.tmp#Software_NamingAuthorityspase-2_7_1_xsd.tmp#Software_ResourceTypespase-2_7_1_xsd.tmp#Software_ResourceHeaderspase-2_7_1_xsd.tmp#Software_AccessInformationspase-2_7_1_xsd.tmp#Software_SoftwareVersionspase-2_7_1_xsd.tmp#Software_ApplicationInterfacespase-2_7_1_xsd.tmp#Software_CodeLanguagespase-2_7_1_xsd.tmp#Software_Prerequisitesspase-2_7_1_xsd.tmp#Software_ExecutionEnvironmentspase-2_7_1_xsd.tmp#Software_InputPropertyspase-2_7_1_xsd.tmp#Software_OutputPropertyspase-2_7_1_xsd.tmp#Software
Type spase:Software
Properties
content complex
Model
Children spase:AccessInformation, spase:ApplicationInterface, spase:CodeLanguage, spase:ExecutionEnvironment, spase:InputProperty, spase:NamingAuthority, spase:OutputProperty, spase:Prerequisites, spase:ResourceHeader, spase:ResourceID, spase:ResourceType, spase:SoftwareVersion
Instance
<spase:Software xmlns:spase="http://www.spase-group.org/data/schema">
  <spase:ResourceID>{1,1}</spase:ResourceID>
  <spase:NamingAuthority>{0,1}</spase:NamingAuthority>
  <spase:ResourceType>{0,1}</spase:ResourceType>
  <spase:ResourceHeader>{1,1}</spase:ResourceHeader>
  <spase:AccessInformation>{0,unbounded}</spase:AccessInformation>
  <spase:SoftwareVersion>{0,1}</spase:SoftwareVersion>
  <spase:ApplicationInterface>{0,unbounded}</spase:ApplicationInterface>
  <spase:CodeLanguage>{0,1}</spase:CodeLanguage>
  <spase:Prerequisites>{1,unbounded}</spase:Prerequisites>
  <spase:ExecutionEnvironment>{1,unbounded}</spase:ExecutionEnvironment>
  <spase:InputProperty>{1,1}</spase:InputProperty>
  <spase:OutputProperty>{1,1}</spase:OutputProperty>
</spase:Software>
Source
<xsd:element name="Software" type="spase:Software"/>
Element spase:Software / spase:ResourceID
Namespace http://www.spase-group.org/data/schema
Diagram
Diagramspase-2_7_1_xsd.tmp#ResourceID
Type spase:ResourceID
Type hierarchy
Properties
content simple
minOccurs 1
maxOccurs 1
Facets
pattern [^:]+://[^/]+/.+
Source
<xsd:element name="ResourceID" type="spase:ResourceID" minOccurs="1" maxOccurs="1"/>
Element spase:Software / spase:NamingAuthority
Namespace http://www.spase-group.org/data/schema
Diagram
Diagramspase-2_7_1_xsd.tmp#NamingAuthority
Type spase:NamingAuthority
Properties
content simple
minOccurs 0
maxOccurs 1
Source
<xsd:element name="NamingAuthority" type="spase:NamingAuthority" minOccurs="0" maxOccurs="1"/>
Element spase:Software / spase:ResourceType
Namespace http://www.spase-group.org/data/schema
Diagram
Diagramspase-2_7_1_xsd.tmp#ResourceType
Type spase:ResourceType
Properties
content simple
minOccurs 0
maxOccurs 1
Facets
enumeration Annotation
Information which is explanatory or descriptive which is associated with another resource.
enumeration Catalog
A tabular listing of events or observational notes, especially those that have utility in aiding a user in locating data. Catalogs include lists of events, files in a product, and data availability. A Catalog resource is a type of "data product" which is a set of data that is uniformly processed and formatted, from one or more instruments, typically spanning the full duration of the observations of the relevant instrument(s). A data product may consist of a collection of granules of successive time spans, but may be a single high-level entity.
enumeration Collection
An aggregation of resources, which may encompass collections of one resource type as well as those of mixed types. A collection is described as a group. Its parts may also be separately described. An example is an experiment which uses the data from multiple instruments (or sensors). Another example is a research effort that uses a set of display images of the Sun and Energetic particle data from the corresponding times for the images, and FITS files of AIA images, etc. All the resources that are part of the research effort can be described as a Collection. Yet another example is a coordinated set of time series used for determining an index.
enumeration DisplayData
A graphical representation of data wherein the underlying numeric values are not (readily) accessible for analysis. Examples are line plots and spectrograms. A Display Data resource is a type of "data product" which is a set of data that is uniformly processed and formatted, from one or more instruments, typically spanning the full duration of the observations of the relevant instrument(s). A data product may consist of a collection of granules of successive time spans, but may be a single high-level entity.
enumeration DisplayOutput
A graphical representation of data wherein the underlying numeric values are not (readily) accessible for analysis. Examples are line plots and spectrograms. A Display Data resource is a type of "data product" which is a set of data that is uniformly processed and formatted, from one or more instruments, typically spanning the full duration of the observations of the relevant instrument(s). A data product may consist of a collection of granules of successive time spans, but may be a single high-level entity.
enumeration Document
A set of information designed and presented as an individual entity. A document may contain plain or formatted text, in-line graphics, sound, other multimedia data, or hypermedia references. A Document resource is intended for use on digital objects that have no other identifier (e.g., DOI or ISBN).
enumeration Granule
An accessible portion of another resource. A Granule may be composed of one or more physical pieces (files) which are considered inseparable. For example, a data storage format that maintains metadata and binary data in separate, but tightly coupled files. Granules should not be used to group files that have simple relationships or which are associated through a parent resource. For example, each file containing a time interval data for a Numerical Data resource would each be considered a Granule. The ParentID of a Granule resource must be a NumericalData resource. The attributes of a Granule supersede the corresponding attributes in the NumericalData resource.
enumeration Instrument
A device that makes measurements used to characterize a physical phenomenon, or a family of like devices.
enumeration Model
Attributes of a model.
enumeration ModelRun
Description of a model run, including the code ID, the run spatial and temporal description, and all the relevant inputs.
enumeration NumericalData
Data stored as numerical values in one or more specified formats. A Numerical Data resource is a type of "data product" which is a set of data that is uniformly processed and formatted, from one or more instruments, typically spanning the full duration of the observations of the relevant instrument(s). A data product may consist of Parameters stored in a collection of granules of successive time spans or a single data granule.
enumeration NumericalOutput
Data stored as numerical values in a specified format. A Numerical Data resource is a type of "data product" which is a set of data that is uniformly processed and formatted, from one or more instruments, typically spanning the full duration of the observations of the relevant instrument(s). A data product may consist of a collection of granules of successive time spans, but may be a single high-level entity.
enumeration Observatory
The host (spacecraft, network, facility) for instruments making observations, or a family of closely related hosts.
enumeration Person
An individual human being.
enumeration Registry
A location or facility where resources are cataloged.
enumeration Repository
A location or facility where resources are stored.
enumeration Service
A location or facility that can perform a well-defined task.
enumeration Software
An application which can be installed, built or readily used.
Source
<xsd:element name="ResourceType" type="spase:ResourceType" minOccurs="0" maxOccurs="1"/>
Element spase:Software / spase:ResourceHeader
Namespace http://www.spase-group.org/data/schema
Diagram
Diagramspase-2_7_1_xsd.tmp#ResourceHeader_ResourceNamespase-2_7_1_xsd.tmp#ResourceHeader_AlternateNamespase-2_7_1_xsd.tmp#ResourceHeader_DOIspase-2_7_1_xsd.tmp#ResourceHeader_ReleaseDatespase-2_7_1_xsd.tmp#ResourceHeader_RevisionHistoryspase-2_7_1_xsd.tmp#ResourceHeader_ExpirationDatespase-2_7_1_xsd.tmp#ResourceHeader_Descriptionspase-2_7_1_xsd.tmp#ResourceHeader_Acknowledgementspase-2_7_1_xsd.tmp#ResourceHeader_PublicationInfospase-2_7_1_xsd.tmp#ResourceHeader_Fundingspase-2_7_1_xsd.tmp#ResourceHeader_Contactspase-2_7_1_xsd.tmp#ResourceHeader_InformationURLspase-2_7_1_xsd.tmp#ResourceHeader_Associationspase-2_7_1_xsd.tmp#ResourceHeader_PriorIDspase-2_7_1_xsd.tmp#ResourceHeader
Type spase:ResourceHeader
Properties
content complex
minOccurs 1
maxOccurs 1
Model
Children spase:Acknowledgement, spase:AlternateName, spase:Association, spase:Contact, spase:DOI, spase:Description, spase:ExpirationDate, spase:Funding, spase:InformationURL, spase:PriorID, spase:PublicationInfo, spase:ReleaseDate, spase:ResourceName, spase:RevisionHistory
Instance
<spase:ResourceHeader xmlns:spase="http://www.spase-group.org/data/schema">
  <spase:ResourceName>{1,1}</spase:ResourceName>
  <spase:AlternateName>{0,unbounded}</spase:AlternateName>
  <spase:DOI>{0,1}</spase:DOI>
  <spase:ReleaseDate>{1,1}</spase:ReleaseDate>
  <spase:RevisionHistory>{0,1}</spase:RevisionHistory>
  <spase:ExpirationDate>{0,1}</spase:ExpirationDate>
  <spase:Description>{1,1}</spase:Description>
  <spase:Acknowledgement>{0,1}</spase:Acknowledgement>
  <spase:PublicationInfo>{0,1}</spase:PublicationInfo>
  <spase:Funding>{0,unbounded}</spase:Funding>
  <spase:Contact>{1,unbounded}</spase:Contact>
  <spase:InformationURL>{0,unbounded}</spase:InformationURL>
  <spase:Association>{0,unbounded}</spase:Association>
  <spase:PriorID>{0,unbounded}</spase:PriorID>
</spase:ResourceHeader>
Source
<xsd:element name="ResourceHeader" type="spase:ResourceHeader" minOccurs="1" maxOccurs="1"/>
Element spase:Software / spase:AccessInformation
Namespace http://www.spase-group.org/data/schema
Diagram
Diagramspase-2_7_1_xsd.tmp#AccessInformation_RepositoryIDspase-2_7_1_xsd.tmp#AccessInformation_Availabilityspase-2_7_1_xsd.tmp#AccessInformation_AccessRightsspase-2_7_1_xsd.tmp#AccessInformation_RightsListspase-2_7_1_xsd.tmp#AccessInformation_AccessURLspase-2_7_1_xsd.tmp#AccessInformation_Formatspase-2_7_1_xsd.tmp#AccessInformation_Encodingspase-2_7_1_xsd.tmp#AccessInformation_AccessDirectoryTemplatespase-2_7_1_xsd.tmp#AccessInformation_AccessFilenameTemplatespase-2_7_1_xsd.tmp#AccessInformation_DataExtentspase-2_7_1_xsd.tmp#AccessInformation_Acknowledgementspase-2_7_1_xsd.tmp#AccessInformation
Type spase:AccessInformation
Properties
content complex
minOccurs 0
maxOccurs unbounded
Model
Children spase:AccessDirectoryTemplate, spase:AccessFilenameTemplate, spase:AccessRights, spase:AccessURL, spase:Acknowledgement, spase:Availability, spase:DataExtent, spase:Encoding, spase:Format, spase:RepositoryID, spase:RightsList
Instance
<spase:AccessInformation xmlns:spase="http://www.spase-group.org/data/schema">
  <spase:RepositoryID>{1,1}</spase:RepositoryID>
  <spase:Availability>{0,1}</spase:Availability>
  <spase:AccessRights>{0,1}</spase:AccessRights>
  <spase:RightsList>{0,1}</spase:RightsList>
  <spase:AccessURL>{1,unbounded}</spase:AccessURL>
  <spase:Format>{1,unbounded}</spase:Format>
  <spase:Encoding>{0,1}</spase:Encoding>
  <spase:AccessDirectoryTemplate>{0,1}</spase:AccessDirectoryTemplate>
  <spase:AccessFilenameTemplate>{0,1}</spase:AccessFilenameTemplate>
  <spase:DataExtent>{0,1}</spase:DataExtent>
  <spase:Acknowledgement>{0,1}</spase:Acknowledgement>
</spase:AccessInformation>
Source
<xsd:element name="AccessInformation" type="spase:AccessInformation" minOccurs="0" maxOccurs="unbounded"/>
Element spase:Software / spase:SoftwareVersion
Namespace http://www.spase-group.org/data/schema
Diagram
Diagramspase-2_7_1_xsd.tmp#SoftwareVersion
Type spase:SoftwareVersion
Properties
content simple
minOccurs 0
maxOccurs 1
Source
<xsd:element name="SoftwareVersion" type="spase:SoftwareVersion" minOccurs="0" maxOccurs="1"/>
Element spase:Software / spase:ApplicationInterface
Namespace http://www.spase-group.org/data/schema
Diagram
Diagramspase-2_7_1_xsd.tmp#ApplicationInterface
Type spase:ApplicationInterface
Properties
content simple
minOccurs 0
maxOccurs unbounded
Facets
enumeration API
An application programming interface (API) is a form of interface that allows applications to access the features or data of an operating system, application, or other service. An API may have a required protocol or set of principles. Some examples of protocols are SOAP, XML-RPC and JSON-RPC. An example of an API with a set of principles is REST.
enumeration CLI
A command-line interface (CLI) is a form of interface where input to an application is provided as lines of text typically within a shell.
enumeration GUI
A graphical user interface (GUI) is a form of user interface that allows users to interact with an application through graphical icons, forms and other elements with both a keyboard and a pointing device.
Source
<xsd:element name="ApplicationInterface" type="spase:ApplicationInterface" minOccurs="0" maxOccurs="unbounded"/>
Element spase:Software / spase:CodeLanguage
Namespace http://www.spase-group.org/data/schema
Diagram
Diagramspase-2_7_1_xsd.tmp#CodeLanguage
Type spase:CodeLanguage
Properties
content simple
minOccurs 0
maxOccurs 1
Source
<xsd:element name="CodeLanguage" type="spase:CodeLanguage" minOccurs="0" maxOccurs="1"/>
Element spase:Software / spase:Prerequisites
Namespace http://www.spase-group.org/data/schema
Diagram
Diagramspase-2_7_1_xsd.tmp#Prerequisites
Type spase:Prerequisites
Properties
content simple
minOccurs 1
maxOccurs unbounded
Source
<xsd:element name="Prerequisites" type="spase:Prerequisites" minOccurs="1" maxOccurs="unbounded"/>
Element spase:Software / spase:ExecutionEnvironment
Namespace http://www.spase-group.org/data/schema
Diagram
Diagramspase-2_7_1_xsd.tmp#ExecutionEnvironment_OperatingSystemspase-2_7_1_xsd.tmp#ExecutionEnvironment_Installerspase-2_7_1_xsd.tmp#ExecutionEnvironment_Coresspase-2_7_1_xsd.tmp#ExecutionEnvironment_Storagespase-2_7_1_xsd.tmp#ExecutionEnvironment_Memoryspase-2_7_1_xsd.tmp#ExecutionEnvironment
Type spase:ExecutionEnvironment
Properties
content complex
minOccurs 1
maxOccurs unbounded
Model
Children spase:Cores, spase:Installer, spase:Memory, spase:OperatingSystem, spase:Storage
Instance
<spase:ExecutionEnvironment xmlns:spase="http://www.spase-group.org/data/schema">
  <spase:OperatingSystem>{1,1}</spase:OperatingSystem>
  <spase:Installer>{1,1}</spase:Installer>
  <spase:Cores>{0,1}</spase:Cores>
  <spase:Storage>{0,1}</spase:Storage>
  <spase:Memory>{0,1}</spase:Memory>
</spase:ExecutionEnvironment>
Source
<xsd:element name="ExecutionEnvironment" type="spase:ExecutionEnvironment" minOccurs="1" maxOccurs="unbounded"/>
Element spase:ExecutionEnvironment / spase:OperatingSystem
Namespace http://www.spase-group.org/data/schema
Diagram
Diagramspase-2_7_1_xsd.tmp#OperatingSystem
Type spase:OperatingSystem
Properties
content simple
minOccurs 1
maxOccurs 1
Source
<xsd:element name="OperatingSystem" type="spase:OperatingSystem" minOccurs="1" maxOccurs="1"/>
Element spase:ExecutionEnvironment / spase:Installer
Namespace http://www.spase-group.org/data/schema
Diagram
Diagramspase-2_7_1_xsd.tmp#Installer_Availabilityspase-2_7_1_xsd.tmp#Installer_AccessRightsspase-2_7_1_xsd.tmp#Installer_Acknowledgementspase-2_7_1_xsd.tmp#Installer_URLspase-2_7_1_xsd.tmp#Installer
Type spase:Installer
Properties
content complex
minOccurs 1
maxOccurs 1
Model
Children spase:AccessRights, spase:Acknowledgement, spase:Availability, spase:URL
Instance
<spase:Installer xmlns:spase="http://www.spase-group.org/data/schema">
  <spase:Availability>{0,1}</spase:Availability>
  <spase:AccessRights>{0,1}</spase:AccessRights>
  <spase:Acknowledgement>{0,1}</spase:Acknowledgement>
  <spase:URL>{1,1}</spase:URL>
</spase:Installer>
Source
<xsd:element name="Installer" type="spase:Installer" minOccurs="1" maxOccurs="1"/>
Element spase:Installer / spase:Availability
Namespace http://www.spase-group.org/data/schema
Diagram
Diagramspase-2_7_1_xsd.tmp#Availability
Type spase:Availability
Properties
content simple
minOccurs 0
maxOccurs 1
Facets
enumeration Offline
Not directly accessible electronically. This includes resources which may to be moved to an online status in response to a given request.
enumeration Online
Directly accessible electronically.
Source
<xsd:element name="Availability" type="spase:Availability" minOccurs="0" maxOccurs="1"/>
Element spase:Installer / spase:AccessRights
Namespace http://www.spase-group.org/data/schema
Diagram
Diagramspase-2_7_1_xsd.tmp#AccessRights
Type spase:AccessRights
Properties
content simple
minOccurs 0
maxOccurs 1
Facets
enumeration Open
Access is granted to everyone.
enumeration PartiallyRestricted
Some portions of the resource have restricted access, the rest is open access. Typically, this is for accumulating data collections where some data is under review before being publicly released.
enumeration Restricted
Access to the product is regulated and requires some form of identification.
Source
<xsd:element name="AccessRights" type="spase:AccessRights" minOccurs="0" maxOccurs="1"/>
Element spase:Installer / spase:Acknowledgement
Namespace http://www.spase-group.org/data/schema
Diagram
Diagramspase-2_7_1_xsd.tmp#Acknowledgement
Type spase:Acknowledgement
Properties
content simple
minOccurs 0
maxOccurs 1
Source
<xsd:element name="Acknowledgement" type="spase:Acknowledgement" minOccurs="0" maxOccurs="1"/>
Element spase:Installer / spase:URL
Namespace http://www.spase-group.org/data/schema
Diagram
Diagramspase-2_7_1_xsd.tmp#URL
Type spase:URL
Properties
content simple
minOccurs 1
maxOccurs 1
Source
<xsd:element name="URL" type="spase:URL" minOccurs="1" maxOccurs="1"/>
Element spase:ExecutionEnvironment / spase:Cores
Namespace http://www.spase-group.org/data/schema
Diagram
Diagramspase-2_7_1_xsd.tmp#Cores
Type spase:Cores
Properties
content simple
minOccurs 0
maxOccurs 1
Source
<xsd:element name="Cores" type="spase:Cores" minOccurs="0" maxOccurs="1"/>
Element spase:ExecutionEnvironment / spase:Storage
Namespace http://www.spase-group.org/data/schema
Diagram
Diagramspase-2_7_1_xsd.tmp#Storage
Type spase:Storage
Properties
content simple
minOccurs 0
maxOccurs 1
Source
<xsd:element name="Storage" type="spase:Storage" minOccurs="0" maxOccurs="1"/>
Element spase:ExecutionEnvironment / spase:Memory
Namespace http://www.spase-group.org/data/schema
Diagram
Diagramspase-2_7_1_xsd.tmp#Memory
Type spase:Memory
Properties
content simple
minOccurs 0
maxOccurs 1
Source
<xsd:element name="Memory" type="spase:Memory" minOccurs="0" maxOccurs="1"/>
Element spase:Software / spase:InputProperty
Namespace http://www.spase-group.org/data/schema
Diagram
Diagramspase-2_7_1_xsd.tmp#InputProperty_Namespase-2_7_1_xsd.tmp#InputProperty_Descriptionspase-2_7_1_xsd.tmp#InputProperty_Caveatsspase-2_7_1_xsd.tmp#InputProperty_Unitsspase-2_7_1_xsd.tmp#InputProperty_ValidMinspase-2_7_1_xsd.tmp#InputProperty_ValidMaxspase-2_7_1_xsd.tmp#InputProperty
Type spase:InputProperty
Properties
content complex
Model
Children spase:Caveats, spase:Description, spase:Name, spase:Units, spase:ValidMax, spase:ValidMin
Instance
<spase:InputProperty xmlns:spase="http://www.spase-group.org/data/schema">
  <spase:Name>{1,1}</spase:Name>
  <spase:Description>{1,1}</spase:Description>
  <spase:Caveats>{0,1}</spase:Caveats>
  <spase:Units>{0,1}</spase:Units>
  <spase:ValidMin>{0,1}</spase:ValidMin>
  <spase:ValidMax>{0,1}</spase:ValidMax>
</spase:InputProperty>
Source
<xsd:element name="InputProperty" type="spase:InputProperty"/>
Element spase:InputProperty / spase:Name
Namespace http://www.spase-group.org/data/schema
Diagram
Diagramspase-2_7_1_xsd.tmp#Name
Type spase:Name
Properties
content simple
minOccurs 1
maxOccurs 1
Source
<xsd:element name="Name" type="spase:Name" minOccurs="1" maxOccurs="1"/>
Element spase:InputProperty / spase:Description
Namespace http://www.spase-group.org/data/schema
Diagram
Diagramspase-2_7_1_xsd.tmp#Description
Type spase:Description
Properties
content simple
minOccurs 1
maxOccurs 1
Source
<xsd:element name="Description" type="spase:Description" minOccurs="1" maxOccurs="1"/>
Element spase:InputProperty / spase:Caveats
Namespace http://www.spase-group.org/data/schema
Diagram
Diagramspase-2_7_1_xsd.tmp#Caveats
Type spase:Caveats
Properties
content simple
minOccurs 0
maxOccurs 1
Source
<xsd:element name="Caveats" type="spase:Caveats" minOccurs="0" maxOccurs="1"/>
Element spase:InputProperty / spase:Units
Namespace http://www.spase-group.org/data/schema
Diagram
Diagramspase-2_7_1_xsd.tmp#Units
Type spase:Units
Properties
content simple
minOccurs 0
maxOccurs 1
Source
<xsd:element name="Units" type="spase:Units" minOccurs="0" maxOccurs="1"/>
Element spase:InputProperty / spase:ValidMin
Namespace http://www.spase-group.org/data/schema
Diagram
Diagramspase-2_7_1_xsd.tmp#ValidMin
Type spase:ValidMin
Properties
content simple
minOccurs 0
maxOccurs 1
Source
<xsd:element name="ValidMin" type="spase:ValidMin" minOccurs="0" maxOccurs="1"/>
Element spase:InputProperty / spase:ValidMax
Namespace http://www.spase-group.org/data/schema
Diagram
Diagramspase-2_7_1_xsd.tmp#ValidMax
Type spase:ValidMax
Properties
content simple
minOccurs 0
maxOccurs 1
Source
<xsd:element name="ValidMax" type="spase:ValidMax" minOccurs="0" maxOccurs="1"/>
Element spase:Software / spase:OutputProperty
Namespace http://www.spase-group.org/data/schema
Diagram
Diagramspase-2_7_1_xsd.tmp#OutputProperty_Namespase-2_7_1_xsd.tmp#OutputProperty_Descriptionspase-2_7_1_xsd.tmp#OutputProperty_Caveatsspase-2_7_1_xsd.tmp#OutputProperty_Unitsspase-2_7_1_xsd.tmp#OutputProperty_ValidMinspase-2_7_1_xsd.tmp#OutputProperty_ValidMaxspase-2_7_1_xsd.tmp#OutputProperty
Type spase:OutputProperty
Properties
content complex
Model
Children spase:Caveats, spase:Description, spase:Name, spase:Units, spase:ValidMax, spase:ValidMin
Instance
<spase:OutputProperty xmlns:spase="http://www.spase-group.org/data/schema">
  <spase:Name>{1,1}</spase:Name>
  <spase:Description>{1,1}</spase:Description>
  <spase:Caveats>{0,1}</spase:Caveats>
  <spase:Units>{0,1}</spase:Units>
  <spase:ValidMin>{0,1}</spase:ValidMin>
  <spase:ValidMax>{0,1}</spase:ValidMax>
</spase:OutputProperty>
Source
<xsd:element name="OutputProperty" type="spase:OutputProperty"/>
Element spase:OutputProperty / spase:Name
Namespace http://www.spase-group.org/data/schema
Diagram
Diagramspase-2_7_1_xsd.tmp#Name
Type spase:Name
Properties
content simple
minOccurs 1
maxOccurs 1
Source
<xsd:element name="Name" type="spase:Name" minOccurs="1" maxOccurs="1"/>
Element spase:OutputProperty / spase:Description
Namespace http://www.spase-group.org/data/schema
Diagram
Diagramspase-2_7_1_xsd.tmp#Description
Type spase:Description
Properties
content simple
minOccurs 1
maxOccurs 1
Source
<xsd:element name="Description" type="spase:Description" minOccurs="1" maxOccurs="1"/>
Element spase:OutputProperty / spase:Caveats
Namespace http://www.spase-group.org/data/schema
Diagram
Diagramspase-2_7_1_xsd.tmp#Caveats
Type spase:Caveats
Properties
content simple
minOccurs 0
maxOccurs 1
Source
<xsd:element name="Caveats" type="spase:Caveats" minOccurs="0" maxOccurs="1"/>
Element spase:OutputProperty / spase:Units
Namespace http://www.spase-group.org/data/schema
Diagram
Diagramspase-2_7_1_xsd.tmp#Units
Type spase:Units
Properties
content simple
minOccurs 0
maxOccurs 1
Source
<xsd:element name="Units" type="spase:Units" minOccurs="0" maxOccurs="1"/>
Element spase:OutputProperty / spase:ValidMin
Namespace http://www.spase-group.org/data/schema
Diagram
Diagramspase-2_7_1_xsd.tmp#ValidMin
Type spase:ValidMin
Properties
content simple
minOccurs 0
maxOccurs 1
Source
<xsd:element name="ValidMin" type="spase:ValidMin" minOccurs="0" maxOccurs="1"/>
Element spase:OutputProperty / spase:ValidMax
Namespace http://www.spase-group.org/data/schema
Diagram
Diagramspase-2_7_1_xsd.tmp#ValidMax
Type spase:ValidMax
Properties
content simple
minOccurs 0
maxOccurs 1
Source
<xsd:element name="ValidMax" type="spase:ValidMax" minOccurs="0" maxOccurs="1"/>
Element spase:Spase / spase:Collection
Namespace http://www.spase-group.org/data/schema
Diagram
Diagramspase-2_7_1_xsd.tmp#Collection_ResourceIDspase-2_7_1_xsd.tmp#Collection_NamingAuthorityspase-2_7_1_xsd.tmp#Collection_ResourceTypespase-2_7_1_xsd.tmp#Collection_ResourceHeaderspase-2_7_1_xsd.tmp#Collection_AccessInformationspase-2_7_1_xsd.tmp#Collection_Memberspase-2_7_1_xsd.tmp#Collection_Extensionspase-2_7_1_xsd.tmp#Collection
Type spase:Collection
Properties
content complex
Model
Children spase:AccessInformation, spase:Extension, spase:Member, spase:NamingAuthority, spase:ResourceHeader, spase:ResourceID, spase:ResourceType
Instance
<spase:Collection xmlns:spase="http://www.spase-group.org/data/schema">
  <spase:ResourceID>{1,1}</spase:ResourceID>
  <spase:NamingAuthority>{0,1}</spase:NamingAuthority>
  <spase:ResourceType>{0,1}</spase:ResourceType>
  <spase:ResourceHeader>{1,1}</spase:ResourceHeader>
  <spase:AccessInformation>{1,unbounded}</spase:AccessInformation>
  <spase:Member>{1,unbounded}</spase:Member>
  <spase:Extension lang="en">{0,unbounded}</spase:Extension>
</spase:Collection>
Source
<xsd:element name="Collection" type="spase:Collection"/>
Element spase:Collection / spase:ResourceID
Namespace http://www.spase-group.org/data/schema
Diagram
Diagramspase-2_7_1_xsd.tmp#ResourceID
Type spase:ResourceID
Type hierarchy
Properties
content simple
minOccurs 1
maxOccurs 1
Facets
pattern [^:]+://[^/]+/.+
Source
<xsd:element name="ResourceID" type="spase:ResourceID" minOccurs="1" maxOccurs="1"/>
Element spase:Collection / spase:NamingAuthority
Namespace http://www.spase-group.org/data/schema
Diagram
Diagramspase-2_7_1_xsd.tmp#NamingAuthority
Type spase:NamingAuthority
Properties
content simple
minOccurs 0
maxOccurs 1
Source
<xsd:element name="NamingAuthority" type="spase:NamingAuthority" minOccurs="0" maxOccurs="1"/>
Element spase:Collection / spase:ResourceType
Namespace http://www.spase-group.org/data/schema
Diagram
Diagramspase-2_7_1_xsd.tmp#ResourceType
Type spase:ResourceType
Properties
content simple
minOccurs 0
maxOccurs 1
Facets
enumeration Annotation
Information which is explanatory or descriptive which is associated with another resource.
enumeration Catalog
A tabular listing of events or observational notes, especially those that have utility in aiding a user in locating data. Catalogs include lists of events, files in a product, and data availability. A Catalog resource is a type of "data product" which is a set of data that is uniformly processed and formatted, from one or more instruments, typically spanning the full duration of the observations of the relevant instrument(s). A data product may consist of a collection of granules of successive time spans, but may be a single high-level entity.
enumeration Collection
An aggregation of resources, which may encompass collections of one resource type as well as those of mixed types. A collection is described as a group. Its parts may also be separately described. An example is an experiment which uses the data from multiple instruments (or sensors). Another example is a research effort that uses a set of display images of the Sun and Energetic particle data from the corresponding times for the images, and FITS files of AIA images, etc. All the resources that are part of the research effort can be described as a Collection. Yet another example is a coordinated set of time series used for determining an index.
enumeration DisplayData
A graphical representation of data wherein the underlying numeric values are not (readily) accessible for analysis. Examples are line plots and spectrograms. A Display Data resource is a type of "data product" which is a set of data that is uniformly processed and formatted, from one or more instruments, typically spanning the full duration of the observations of the relevant instrument(s). A data product may consist of a collection of granules of successive time spans, but may be a single high-level entity.
enumeration DisplayOutput
A graphical representation of data wherein the underlying numeric values are not (readily) accessible for analysis. Examples are line plots and spectrograms. A Display Data resource is a type of "data product" which is a set of data that is uniformly processed and formatted, from one or more instruments, typically spanning the full duration of the observations of the relevant instrument(s). A data product may consist of a collection of granules of successive time spans, but may be a single high-level entity.
enumeration Document
A set of information designed and presented as an individual entity. A document may contain plain or formatted text, in-line graphics, sound, other multimedia data, or hypermedia references. A Document resource is intended for use on digital objects that have no other identifier (e.g., DOI or ISBN).
enumeration Granule
An accessible portion of another resource. A Granule may be composed of one or more physical pieces (files) which are considered inseparable. For example, a data storage format that maintains metadata and binary data in separate, but tightly coupled files. Granules should not be used to group files that have simple relationships or which are associated through a parent resource. For example, each file containing a time interval data for a Numerical Data resource would each be considered a Granule. The ParentID of a Granule resource must be a NumericalData resource. The attributes of a Granule supersede the corresponding attributes in the NumericalData resource.
enumeration Instrument
A device that makes measurements used to characterize a physical phenomenon, or a family of like devices.
enumeration Model
Attributes of a model.
enumeration ModelRun
Description of a model run, including the code ID, the run spatial and temporal description, and all the relevant inputs.
enumeration NumericalData
Data stored as numerical values in one or more specified formats. A Numerical Data resource is a type of "data product" which is a set of data that is uniformly processed and formatted, from one or more instruments, typically spanning the full duration of the observations of the relevant instrument(s). A data product may consist of Parameters stored in a collection of granules of successive time spans or a single data granule.
enumeration NumericalOutput
Data stored as numerical values in a specified format. A Numerical Data resource is a type of "data product" which is a set of data that is uniformly processed and formatted, from one or more instruments, typically spanning the full duration of the observations of the relevant instrument(s). A data product may consist of a collection of granules of successive time spans, but may be a single high-level entity.
enumeration Observatory
The host (spacecraft, network, facility) for instruments making observations, or a family of closely related hosts.
enumeration Person
An individual human being.
enumeration Registry
A location or facility where resources are cataloged.
enumeration Repository
A location or facility where resources are stored.
enumeration Service
A location or facility that can perform a well-defined task.
enumeration Software
An application which can be installed, built or readily used.
Source
<xsd:element name="ResourceType" type="spase:ResourceType" minOccurs="0" maxOccurs="1"/>
Element spase:Collection / spase:ResourceHeader
Namespace http://www.spase-group.org/data/schema
Diagram
Diagramspase-2_7_1_xsd.tmp#ResourceHeader_ResourceNamespase-2_7_1_xsd.tmp#ResourceHeader_AlternateNamespase-2_7_1_xsd.tmp#ResourceHeader_DOIspase-2_7_1_xsd.tmp#ResourceHeader_ReleaseDatespase-2_7_1_xsd.tmp#ResourceHeader_RevisionHistoryspase-2_7_1_xsd.tmp#ResourceHeader_ExpirationDatespase-2_7_1_xsd.tmp#ResourceHeader_Descriptionspase-2_7_1_xsd.tmp#ResourceHeader_Acknowledgementspase-2_7_1_xsd.tmp#ResourceHeader_PublicationInfospase-2_7_1_xsd.tmp#ResourceHeader_Fundingspase-2_7_1_xsd.tmp#ResourceHeader_Contactspase-2_7_1_xsd.tmp#ResourceHeader_InformationURLspase-2_7_1_xsd.tmp#ResourceHeader_Associationspase-2_7_1_xsd.tmp#ResourceHeader_PriorIDspase-2_7_1_xsd.tmp#ResourceHeader
Type spase:ResourceHeader
Properties
content complex
minOccurs 1
maxOccurs 1
Model
Children spase:Acknowledgement, spase:AlternateName, spase:Association, spase:Contact, spase:DOI, spase:Description, spase:ExpirationDate, spase:Funding, spase:InformationURL, spase:PriorID, spase:PublicationInfo, spase:ReleaseDate, spase:ResourceName, spase:RevisionHistory
Instance
<spase:ResourceHeader xmlns:spase="http://www.spase-group.org/data/schema">
  <spase:ResourceName>{1,1}</spase:ResourceName>
  <spase:AlternateName>{0,unbounded}</spase:AlternateName>
  <spase:DOI>{0,1}</spase:DOI>
  <spase:ReleaseDate>{1,1}</spase:ReleaseDate>
  <spase:RevisionHistory>{0,1}</spase:RevisionHistory>
  <spase:ExpirationDate>{0,1}</spase:ExpirationDate>
  <spase:Description>{1,1}</spase:Description>
  <spase:Acknowledgement>{0,1}</spase:Acknowledgement>
  <spase:PublicationInfo>{0,1}</spase:PublicationInfo>
  <spase:Funding>{0,unbounded}</spase:Funding>
  <spase:Contact>{1,unbounded}</spase:Contact>
  <spase:InformationURL>{0,unbounded}</spase:InformationURL>
  <spase:Association>{0,unbounded}</spase:Association>
  <spase:PriorID>{0,unbounded}</spase:PriorID>
</spase:ResourceHeader>
Source
<xsd:element name="ResourceHeader" type="spase:ResourceHeader" minOccurs="1" maxOccurs="1"/>
Element spase:Collection / spase:AccessInformation
Namespace http://www.spase-group.org/data/schema
Diagram
Diagramspase-2_7_1_xsd.tmp#AccessInformation_RepositoryIDspase-2_7_1_xsd.tmp#AccessInformation_Availabilityspase-2_7_1_xsd.tmp#AccessInformation_AccessRightsspase-2_7_1_xsd.tmp#AccessInformation_RightsListspase-2_7_1_xsd.tmp#AccessInformation_AccessURLspase-2_7_1_xsd.tmp#AccessInformation_Formatspase-2_7_1_xsd.tmp#AccessInformation_Encodingspase-2_7_1_xsd.tmp#AccessInformation_AccessDirectoryTemplatespase-2_7_1_xsd.tmp#AccessInformation_AccessFilenameTemplatespase-2_7_1_xsd.tmp#AccessInformation_DataExtentspase-2_7_1_xsd.tmp#AccessInformation_Acknowledgementspase-2_7_1_xsd.tmp#AccessInformation
Type spase:AccessInformation
Properties
content complex
minOccurs 1
maxOccurs unbounded
Model
Children spase:AccessDirectoryTemplate, spase:AccessFilenameTemplate, spase:AccessRights, spase:AccessURL, spase:Acknowledgement, spase:Availability, spase:DataExtent, spase:Encoding, spase:Format, spase:RepositoryID, spase:RightsList
Instance
<spase:AccessInformation xmlns:spase="http://www.spase-group.org/data/schema">
  <spase:RepositoryID>{1,1}</spase:RepositoryID>
  <spase:Availability>{0,1}</spase:Availability>
  <spase:AccessRights>{0,1}</spase:AccessRights>
  <spase:RightsList>{0,1}</spase:RightsList>
  <spase:AccessURL>{1,unbounded}</spase:AccessURL>
  <spase:Format>{1,unbounded}</spase:Format>
  <spase:Encoding>{0,1}</spase:Encoding>
  <spase:AccessDirectoryTemplate>{0,1}</spase:AccessDirectoryTemplate>
  <spase:AccessFilenameTemplate>{0,1}</spase:AccessFilenameTemplate>
  <spase:DataExtent>{0,1}</spase:DataExtent>
  <spase:Acknowledgement>{0,1}</spase:Acknowledgement>
</spase:AccessInformation>
Source
<xsd:element name="AccessInformation" type="spase:AccessInformation" minOccurs="1" maxOccurs="unbounded"/>
Element spase:Collection / spase:Member
Namespace http://www.spase-group.org/data/schema
Diagram
Diagramspase-2_7_1_xsd.tmp#Member_ResourceNamespase-2_7_1_xsd.tmp#Member_Descriptionspase-2_7_1_xsd.tmp#Member_MemberIDspase-2_7_1_xsd.tmp#Member_StartDatespase-2_7_1_xsd.tmp#Member_StopDatespase-2_7_1_xsd.tmp#Member_SpatialCoveragespase-2_7_1_xsd.tmp#Member
Type spase:Member
Properties
content complex
minOccurs 1
maxOccurs unbounded
Model
Children spase:Description, spase:MemberID, spase:ResourceName, spase:SpatialCoverage, spase:StartDate, spase:StopDate
Instance
<spase:Member xmlns:spase="http://www.spase-group.org/data/schema">
  <spase:ResourceName>{1,unbounded}</spase:ResourceName>
  <spase:Description>{0,1}</spase:Description>
  <spase:MemberID>{0,1}</spase:MemberID>
  <spase:StartDate>{0,1}</spase:StartDate>
  <spase:StopDate>{0,1}</spase:StopDate>
  <spase:SpatialCoverage>{0,unbounded}</spase:SpatialCoverage>
</spase:Member>
Source
<xsd:element name="Member" type="spase:Member" minOccurs="1" maxOccurs="unbounded"/>
Element spase:Member / spase:ResourceName
Namespace http://www.spase-group.org/data/schema
Diagram
Diagramspase-2_7_1_xsd.tmp#ResourceName
Type spase:ResourceName
Properties
content simple
minOccurs 1
maxOccurs unbounded
Source
<xsd:element name="ResourceName" type="spase:ResourceName" minOccurs="1" maxOccurs="unbounded"/>
Element spase:Member / spase:Description
Namespace http://www.spase-group.org/data/schema
Diagram
Diagramspase-2_7_1_xsd.tmp#Description
Type spase:Description
Properties
content simple
minOccurs 0
maxOccurs 1
Source
<xsd:element name="Description" type="spase:Description" minOccurs="0" maxOccurs="1"/>
Element spase:Member / spase:MemberID
Namespace http://www.spase-group.org/data/schema
Diagram
Diagramspase-2_7_1_xsd.tmp#MemberID
Type spase:MemberID
Type hierarchy
Properties
content simple
minOccurs 0
maxOccurs 1
Facets
pattern [^:]+://[^/]+/.+
Source
<xsd:element name="MemberID" type="spase:MemberID" minOccurs="0" maxOccurs="1"/>
Element spase:Member / spase:StartDate
Namespace http://www.spase-group.org/data/schema
Diagram
Diagramspase-2_7_1_xsd.tmp#StartDate
Type spase:StartDate
Properties
content simple
minOccurs 0
maxOccurs 1
Source
<xsd:element name="StartDate" type="spase:StartDate" minOccurs="0" maxOccurs="1"/>
Element spase:Member / spase:StopDate
Namespace http://www.spase-group.org/data/schema
Diagram
Diagramspase-2_7_1_xsd.tmp#StopDate
Type spase:StopDate
Properties
content simple
minOccurs 0
maxOccurs 1
Source
<xsd:element name="StopDate" type="spase:StopDate" minOccurs="0" maxOccurs="1"/>
Element spase:Member / spase:SpatialCoverage
Namespace http://www.spase-group.org/data/schema
Diagram
Diagramspase-2_7_1_xsd.tmp#SpatialCoverage_CoordinateSystemspase-2_7_1_xsd.tmp#SpatialCoverage_CenterLatitudespase-2_7_1_xsd.tmp#SpatialCoverage_NorthernmostLatitudespase-2_7_1_xsd.tmp#SpatialCoverage_SouthernmostLatitudespase-2_7_1_xsd.tmp#SpatialCoverage_CenterLongitudespase-2_7_1_xsd.tmp#SpatialCoverage_EasternmostLongitudespase-2_7_1_xsd.tmp#SpatialCoverage_WesternmostLongitudespase-2_7_1_xsd.tmp#SpatialCoverage_CenterElevationspase-2_7_1_xsd.tmp#SpatialCoverage_MinimumElevationspase-2_7_1_xsd.tmp#SpatialCoverage_MaximumElevationspase-2_7_1_xsd.tmp#SpatialCoverage_Acknowledgementspase-2_7_1_xsd.tmp#SpatialCoverage_Descriptionspase-2_7_1_xsd.tmp#SpatialCoverage
Type spase:SpatialCoverage
Properties
content complex
minOccurs 0
maxOccurs unbounded
Model
Children spase:Acknowledgement, spase:CenterElevation, spase:CenterLatitude, spase:CenterLongitude, spase:CoordinateSystem, spase:Description, spase:EasternmostLongitude, spase:MaximumElevation, spase:MinimumElevation, spase:NorthernmostLatitude, spase:SouthernmostLatitude, spase:WesternmostLongitude
Instance
<spase:SpatialCoverage xmlns:spase="http://www.spase-group.org/data/schema">
  <spase:CoordinateSystem>{1,1}</spase:CoordinateSystem>
  <spase:CenterLatitude>{0,1}</spase:CenterLatitude>
  <spase:NorthernmostLatitude>{0,1}</spase:NorthernmostLatitude>
  <spase:SouthernmostLatitude>{0,1}</spase:SouthernmostLatitude>
  <spase:CenterLongitude>{0,1}</spase:CenterLongitude>
  <spase:EasternmostLongitude>{0,1}</spase:EasternmostLongitude>
  <spase:WesternmostLongitude>{0,1}</spase:WesternmostLongitude>
  <spase:CenterElevation>{0,1}</spase:CenterElevation>
  <spase:MinimumElevation>{0,1}</spase:MinimumElevation>
  <spase:MaximumElevation>{0,1}</spase:MaximumElevation>
  <spase:Acknowledgement>{0,1}</spase:Acknowledgement>
  <spase:Description>{0,1}</spase:Description>
</spase:SpatialCoverage>
Source
<xsd:element name="SpatialCoverage" type="spase:SpatialCoverage" minOccurs="0" maxOccurs="unbounded"/>
Element spase:Collection / spase:Extension
Namespace http://www.spase-group.org/data/schema
Diagram
Diagramspase-2_7_1_xsd.tmp#Extension_langspase-2_7_1_xsd.tmp#Extension
Type spase:Extension
Properties
content complex
minOccurs 0
maxOccurs unbounded
Model
ANY element from ANY namespace
Attributes
QName Type Default Use
lang xsd:string en optional
Source
<xsd:element name="Extension" type="spase:Extension" minOccurs="0" maxOccurs="unbounded"/>
Element spase:Spase / spase:Model
Namespace http://www.spase-group.org/data/schema
Diagram
Diagramspase-2_7_1_xsd.tmp#Model_ResourceIDspase-2_7_1_xsd.tmp#Model_NamingAuthorityspase-2_7_1_xsd.tmp#Model_ResourceTypespase-2_7_1_xsd.tmp#Model_ResourceHeaderspase-2_7_1_xsd.tmp#Model_AccessInformationOptionalspase-2_7_1_xsd.tmp#Model_Versionsspase-2_7_1_xsd.tmp#Model_ModelTypespase-2_7_1_xsd.tmp#Model_CodeLanguagespase-2_7_1_xsd.tmp#Model_TemporalDependencespase-2_7_1_xsd.tmp#Model_SpatialDescriptionspase-2_7_1_xsd.tmp#Model_ModeledRegionspase-2_7_1_xsd.tmp#Model_InputPropertiesspase-2_7_1_xsd.tmp#Model_OutputParametersspase-2_7_1_xsd.tmp#Model_ModelURLspase-2_7_1_xsd.tmp#Model
Type spase:Model
Properties
content complex
Model
Children spase:AccessInformationOptional, spase:CodeLanguage, spase:InputProperties, spase:ModelType, spase:ModelURL, spase:ModeledRegion, spase:NamingAuthority, spase:OutputParameters, spase:ResourceHeader, spase:ResourceID, spase:ResourceType, spase:SpatialDescription, spase:TemporalDependence, spase:Versions
Instance
<spase:Model xmlns:spase="http://www.spase-group.org/data/schema">
  <spase:ResourceID>{1,1}</spase:ResourceID>
  <spase:NamingAuthority>{0,1}</spase:NamingAuthority>
  <spase:ResourceType>{0,1}</spase:ResourceType>
  <spase:ResourceHeader>{1,1}</spase:ResourceHeader>
  <spase:AccessInformationOptional>{0,unbounded}</spase:AccessInformationOptional>
  <spase:Versions>{0,1}</spase:Versions>
  <spase:ModelType>{1,unbounded}</spase:ModelType>
  <spase:CodeLanguage>{0,1}</spase:CodeLanguage>
  <spase:TemporalDependence>{0,1}</spase:TemporalDependence>
  <spase:SpatialDescription>{0,1}</spase:SpatialDescription>
  <spase:ModeledRegion>{0,unbounded}</spase:ModeledRegion>
  <spase:InputProperties>{0,1}</spase:InputProperties>
  <spase:OutputParameters>{0,1}</spase:OutputParameters>
  <spase:ModelURL>{0,1}</spase:ModelURL>
</spase:Model>
Source
<xsd:element name="Model" type="spase:Model"/>
Element spase:Model / spase:ResourceID
Namespace http://www.spase-group.org/data/schema
Diagram
Diagramspase-2_7_1_xsd.tmp#ResourceID
Type spase:ResourceID
Type hierarchy
Properties
content simple
minOccurs 1
maxOccurs 1
Facets
pattern [^:]+://[^/]+/.+
Source
<xsd:element name="ResourceID" type="spase:ResourceID" minOccurs="1" maxOccurs="1"/>
Element spase:Model / spase:NamingAuthority
Namespace http://www.spase-group.org/data/schema
Diagram
Diagramspase-2_7_1_xsd.tmp#NamingAuthority
Type spase:NamingAuthority
Properties
content simple
minOccurs 0
maxOccurs 1
Source
<xsd:element name="NamingAuthority" type="spase:NamingAuthority" minOccurs="0" maxOccurs="1"/>
Element spase:Model / spase:ResourceType
Namespace http://www.spase-group.org/data/schema
Diagram
Diagramspase-2_7_1_xsd.tmp#ResourceType
Type spase:ResourceType
Properties
content simple
minOccurs 0
maxOccurs 1
Facets
enumeration Annotation
Information which is explanatory or descriptive which is associated with another resource.
enumeration Catalog
A tabular listing of events or observational notes, especially those that have utility in aiding a user in locating data. Catalogs include lists of events, files in a product, and data availability. A Catalog resource is a type of "data product" which is a set of data that is uniformly processed and formatted, from one or more instruments, typically spanning the full duration of the observations of the relevant instrument(s). A data product may consist of a collection of granules of successive time spans, but may be a single high-level entity.
enumeration Collection
An aggregation of resources, which may encompass collections of one resource type as well as those of mixed types. A collection is described as a group. Its parts may also be separately described. An example is an experiment which uses the data from multiple instruments (or sensors). Another example is a research effort that uses a set of display images of the Sun and Energetic particle data from the corresponding times for the images, and FITS files of AIA images, etc. All the resources that are part of the research effort can be described as a Collection. Yet another example is a coordinated set of time series used for determining an index.
enumeration DisplayData
A graphical representation of data wherein the underlying numeric values are not (readily) accessible for analysis. Examples are line plots and spectrograms. A Display Data resource is a type of "data product" which is a set of data that is uniformly processed and formatted, from one or more instruments, typically spanning the full duration of the observations of the relevant instrument(s). A data product may consist of a collection of granules of successive time spans, but may be a single high-level entity.
enumeration DisplayOutput
A graphical representation of data wherein the underlying numeric values are not (readily) accessible for analysis. Examples are line plots and spectrograms. A Display Data resource is a type of "data product" which is a set of data that is uniformly processed and formatted, from one or more instruments, typically spanning the full duration of the observations of the relevant instrument(s). A data product may consist of a collection of granules of successive time spans, but may be a single high-level entity.
enumeration Document
A set of information designed and presented as an individual entity. A document may contain plain or formatted text, in-line graphics, sound, other multimedia data, or hypermedia references. A Document resource is intended for use on digital objects that have no other identifier (e.g., DOI or ISBN).
enumeration Granule
An accessible portion of another resource. A Granule may be composed of one or more physical pieces (files) which are considered inseparable. For example, a data storage format that maintains metadata and binary data in separate, but tightly coupled files. Granules should not be used to group files that have simple relationships or which are associated through a parent resource. For example, each file containing a time interval data for a Numerical Data resource would each be considered a Granule. The ParentID of a Granule resource must be a NumericalData resource. The attributes of a Granule supersede the corresponding attributes in the NumericalData resource.
enumeration Instrument
A device that makes measurements used to characterize a physical phenomenon, or a family of like devices.
enumeration Model
Attributes of a model.
enumeration ModelRun
Description of a model run, including the code ID, the run spatial and temporal description, and all the relevant inputs.
enumeration NumericalData
Data stored as numerical values in one or more specified formats. A Numerical Data resource is a type of "data product" which is a set of data that is uniformly processed and formatted, from one or more instruments, typically spanning the full duration of the observations of the relevant instrument(s). A data product may consist of Parameters stored in a collection of granules of successive time spans or a single data granule.
enumeration NumericalOutput
Data stored as numerical values in a specified format. A Numerical Data resource is a type of "data product" which is a set of data that is uniformly processed and formatted, from one or more instruments, typically spanning the full duration of the observations of the relevant instrument(s). A data product may consist of a collection of granules of successive time spans, but may be a single high-level entity.
enumeration Observatory
The host (spacecraft, network, facility) for instruments making observations, or a family of closely related hosts.
enumeration Person
An individual human being.
enumeration Registry
A location or facility where resources are cataloged.
enumeration Repository
A location or facility where resources are stored.
enumeration Service
A location or facility that can perform a well-defined task.
enumeration Software
An application which can be installed, built or readily used.
Source
<xsd:element name="ResourceType" type="spase:ResourceType" minOccurs="0" maxOccurs="1"/>
Element spase:Model / spase:ResourceHeader
Namespace http://www.spase-group.org/data/schema
Diagram
Diagramspase-2_7_1_xsd.tmp#ResourceHeader_ResourceNamespase-2_7_1_xsd.tmp#ResourceHeader_AlternateNamespase-2_7_1_xsd.tmp#ResourceHeader_DOIspase-2_7_1_xsd.tmp#ResourceHeader_ReleaseDatespase-2_7_1_xsd.tmp#ResourceHeader_RevisionHistoryspase-2_7_1_xsd.tmp#ResourceHeader_ExpirationDatespase-2_7_1_xsd.tmp#ResourceHeader_Descriptionspase-2_7_1_xsd.tmp#ResourceHeader_Acknowledgementspase-2_7_1_xsd.tmp#ResourceHeader_PublicationInfospase-2_7_1_xsd.tmp#ResourceHeader_Fundingspase-2_7_1_xsd.tmp#ResourceHeader_Contactspase-2_7_1_xsd.tmp#ResourceHeader_InformationURLspase-2_7_1_xsd.tmp#ResourceHeader_Associationspase-2_7_1_xsd.tmp#ResourceHeader_PriorIDspase-2_7_1_xsd.tmp#ResourceHeader
Type spase:ResourceHeader
Properties
content complex
minOccurs 1
maxOccurs 1
Model
Children spase:Acknowledgement, spase:AlternateName, spase:Association, spase:Contact, spase:DOI, spase:Description, spase:ExpirationDate, spase:Funding, spase:InformationURL, spase:PriorID, spase:PublicationInfo, spase:ReleaseDate, spase:ResourceName, spase:RevisionHistory
Instance
<spase:ResourceHeader xmlns:spase="http://www.spase-group.org/data/schema">
  <spase:ResourceName>{1,1}</spase:ResourceName>
  <spase:AlternateName>{0,unbounded}</spase:AlternateName>
  <spase:DOI>{0,1}</spase:DOI>
  <spase:ReleaseDate>{1,1}</spase:ReleaseDate>
  <spase:RevisionHistory>{0,1}</spase:RevisionHistory>
  <spase:ExpirationDate>{0,1}</spase:ExpirationDate>
  <spase:Description>{1,1}</spase:Description>
  <spase:Acknowledgement>{0,1}</spase:Acknowledgement>
  <spase:PublicationInfo>{0,1}</spase:PublicationInfo>
  <spase:Funding>{0,unbounded}</spase:Funding>
  <spase:Contact>{1,unbounded}</spase:Contact>
  <spase:InformationURL>{0,unbounded}</spase:InformationURL>
  <spase:Association>{0,unbounded}</spase:Association>
  <spase:PriorID>{0,unbounded}</spase:PriorID>
</spase:ResourceHeader>
Source
<xsd:element name="ResourceHeader" type="spase:ResourceHeader" minOccurs="1" maxOccurs="1"/>
Element spase:Model / spase:AccessInformationOptional
Namespace http://www.spase-group.org/data/schema
Diagram
Diagramspase-2_7_1_xsd.tmp#AccessInformationOptional_RepositoryIDspase-2_7_1_xsd.tmp#AccessInformationOptional_Availabilityspase-2_7_1_xsd.tmp#AccessInformationOptional_AccessRightsspase-2_7_1_xsd.tmp#AccessInformationOptional_AccessURLspase-2_7_1_xsd.tmp#AccessInformationOptional_Formatspase-2_7_1_xsd.tmp#AccessInformationOptional_Encodingspase-2_7_1_xsd.tmp#AccessInformationOptional_AccessDirectoryTemplatespase-2_7_1_xsd.tmp#AccessInformationOptional_AccessFilenameTemplatespase-2_7_1_xsd.tmp#AccessInformationOptional_DataExtentspase-2_7_1_xsd.tmp#AccessInformationOptional_Acknowledgementspase-2_7_1_xsd.tmp#AccessInformationOptional
Type spase:AccessInformationOptional
Properties
content complex
minOccurs 0
maxOccurs unbounded
Model
Children spase:AccessDirectoryTemplate, spase:AccessFilenameTemplate, spase:AccessRights, spase:AccessURL, spase:Acknowledgement, spase:Availability, spase:DataExtent, spase:Encoding, spase:Format, spase:RepositoryID
Instance
<spase:AccessInformationOptional xmlns:spase="http://www.spase-group.org/data/schema">
  <spase:RepositoryID>{1,1}</spase:RepositoryID>
  <spase:Availability>{0,1}</spase:Availability>
  <spase:AccessRights>{0,1}</spase:AccessRights>
  <spase:AccessURL>{1,unbounded}</spase:AccessURL>
  <spase:Format>{1,unbounded}</spase:Format>
  <spase:Encoding>{0,1}</spase:Encoding>
  <spase:AccessDirectoryTemplate>{0,1}</spase:AccessDirectoryTemplate>
  <spase:AccessFilenameTemplate>{0,1}</spase:AccessFilenameTemplate>
  <spase:DataExtent>{0,1}</spase:DataExtent>
  <spase:Acknowledgement>{0,1}</spase:Acknowledgement>
</spase:AccessInformationOptional>
Source
<xsd:element name="AccessInformationOptional" type="spase:AccessInformationOptional" minOccurs="0" maxOccurs="unbounded"/>
Element spase:AccessInformationOptional / spase:RepositoryID
Namespace http://www.spase-group.org/data/schema
Diagram
Diagramspase-2_7_1_xsd.tmp#RepositoryID
Type spase:RepositoryID
Type hierarchy
Properties
content simple
minOccurs 1
maxOccurs 1
Facets
pattern [^:]+://[^/]+/.+
Source
<xsd:element name="RepositoryID" type="spase:RepositoryID" minOccurs="1" maxOccurs="1"/>
Element spase:AccessInformationOptional / spase:Availability
Namespace http://www.spase-group.org/data/schema
Diagram
Diagramspase-2_7_1_xsd.tmp#Availability
Type spase:Availability
Properties
content simple
minOccurs 0
maxOccurs 1
Facets
enumeration Offline
Not directly accessible electronically. This includes resources which may to be moved to an online status in response to a given request.
enumeration Online
Directly accessible electronically.
Source
<xsd:element name="Availability" type="spase:Availability" minOccurs="0" maxOccurs="1"/>
Element spase:AccessInformationOptional / spase:AccessRights
Namespace http://www.spase-group.org/data/schema
Diagram
Diagramspase-2_7_1_xsd.tmp#AccessRights
Type spase:AccessRights
Properties
content simple
minOccurs 0
maxOccurs 1
Facets
enumeration Open
Access is granted to everyone.
enumeration PartiallyRestricted
Some portions of the resource have restricted access, the rest is open access. Typically, this is for accumulating data collections where some data is under review before being publicly released.
enumeration Restricted
Access to the product is regulated and requires some form of identification.
Source
<xsd:element name="AccessRights" type="spase:AccessRights" minOccurs="0" maxOccurs="1"/>
Element spase:AccessInformationOptional / spase:AccessURL
Namespace http://www.spase-group.org/data/schema
Diagram
Diagramspase-2_7_1_xsd.tmp#AccessURL_Namespase-2_7_1_xsd.tmp#AccessURL_URLspase-2_7_1_xsd.tmp#AccessURL_Stylespase-2_7_1_xsd.tmp#AccessURL_ProductKeyspase-2_7_1_xsd.tmp#AccessURL_Descriptionspase-2_7_1_xsd.tmp#AccessURL_Languagespase-2_7_1_xsd.tmp#AccessURL
Type spase:AccessURL
Properties
content complex
minOccurs 1
maxOccurs unbounded
Model
Children spase:Description, spase:Language, spase:Name, spase:ProductKey, spase:Style, spase:URL
Instance
<spase:AccessURL xmlns:spase="http://www.spase-group.org/data/schema">
  <spase:Name>{0,1}</spase:Name>
  <spase:URL>{1,1}</spase:URL>
  <spase:Style>{0,1}</spase:Style>
  <spase:ProductKey>{0,unbounded}</spase:ProductKey>
  <spase:Description>{0,1}</spase:Description>
  <spase:Language>{0,1}</spase:Language>
</spase:AccessURL>
Source
<xsd:element name="AccessURL" type="spase:AccessURL" minOccurs="1" maxOccurs="unbounded"/>
Element spase:AccessInformationOptional / spase:Format
Namespace http://www.spase-group.org/data/schema
Diagram
Diagramspase-2_7_1_xsd.tmp#Format
Type spase:Format
Properties
content simple
minOccurs 1
maxOccurs unbounded
Facets
enumeration AVI
Audio Video Interleave (AVI) a digital format for movies that conforms to the Microsoft Windows Resource Interchange File Format (RIFF).
enumeration Binary
A direct representation of the bits which may be stored in memory on a computer.
enumeration CDF
Common Data Format (CDF). A binary storage format developed at Goddard Space Flight Center (GSFC).
enumeration CEF
Cluster Exchange Format (CEF) is a self-documenting ASCII format designed for the exchange of data. There are two versions of CEF which are not totally compatible.
enumeration CEF1
Cluster Exchange Format (CEF), version 1, is a self-documenting ASCII format designed for the exchange of data. The metadata contains information compatible with the ISTP recommendations for CDF.
enumeration CEF2
Cluster Exchange Format (CEF), version 2, is a self-documenting ASCII format designed for the exchange of data and introduced for Cluster Active Archive. Compared to version 1, the metadata description of vectors and tensors is different.
enumeration CSV
Comma Separated Value - A data exchange format defined by RFC 4180.
enumeration Excel
A Microsoft spreadsheet format used to hold a variety of data in tables which can include calculations.
enumeration FITS
Flexible Image Transport System (FITS) is a digital format primarily designed to store scientific data sets consisting of multi-dimensional arrays (1-D spectra, 2-D images or 3-D data cubes) and 2-D tables containing rows and columns of data.
enumeration GIF
Graphic Interchange Format (GIF) first introduced in 1987 by CompuServe. GIF uses LZW compression and images are limited to 256 colors.
enumeration Hardcopy
A permanent reproduction, or copy in the form of a physical object, of any media suitable for direct use by a person.
enumeration Hardcopy.Film
An image recording medium on which usually a negative analog image is registered. A positive analog image can be recovered or reproduced from film, which is usually made of flexible materials for ease of storage and transportation.
enumeration Hardcopy.Microfiche
A sheet of microfilm on which many pages of material have been photographed. A magnification system is used to read the material.
enumeration Hardcopy.Microfilm
Film rolls on which materials are photographed at greatly reduced size. A magnification system is used to read the material.
enumeration Hardcopy.Photograph
An image (positive or negative) registered on a piece of photo-sensitive paper.
enumeration Hardcopy.PhotographicPlate
A rigid (typically glass) medium that functions like film. Its rigidity is for guarding against image distortion due to medium deformation (caused by heat and humidity). Photographic plates are often used for astronomical photography.
enumeration Hardcopy.Print
A sheet of any written or printed material which may include notes or graphics. Multiple printed pages may be bound into a manuscript or book.
enumeration HDF
Hierarchical Data Format.
enumeration HDF4
Hierarchical Data Format, Version 4.
enumeration HDF5
Hierarchical Data Format, Version 5.
enumeration HTML
A text file containing structured information represented in the Hypertext Mark-up Language (HTML), see http://www.w3.org/MarkUp/.
enumeration IDFS
Instrument Data File Set (IDFS) is a set of files written in a prescribed format which contain data, timing data, and metadata. IDFS was developed at Southwest Research Institute (SwRI).
enumeration IDL
Interactive Data Language (IDL) save set. IDL is a proprietary format.
enumeration JPEG
A binary format for still images defined by the Joint Photographic Experts Group.
enumeration JSON
JavaScript Object Notation - A lightweight data-interchange format.
enumeration MATLAB_4
MATLAB Workspace save set, version 4. MAT-files are double-precision, binary, MATLAB format files. MATLAB is a proprietary product of The MathWorks.
enumeration MATLAB_6
MATLAB Workspace save set, version 6. MAT-files are double-precision, binary, MATLAB format files. MATLAB is a proprietary product of The MathWorks.
enumeration MATLAB_7
MATLAB Workspace save set, version 7. MAT-files are double-precision, binary, MATLAB format files. Version 7 includes data compression and Unicode encoding. MATLAB is a proprietary product of The MathWorks.
enumeration MPEG
A digital format for movies defined by the Motion Picture Experts Group.
enumeration NCAR
The National Center for Atmospheric Research (NCAR) format. A complete description of that standard is given in appendix C of the "Report on Establishment & Operation of the Incoherent-Scatter Data Base", dated 1984-08-23, obtainable from NCAR, P.O. Box 3000 Boulder, Colorado 80307-3000.
enumeration NetCDF
The Network Common Data Form (NetCDF) supported and maintained by the Unidata Program Center. A self-describing portable data format for array-oriented data access, see http://my.unidata.ucar.edu/content/software/netcdf.
enumeration PDF
A document expressed in the Portable Document Format (PDF) as defined by Adobe.
enumeration PDS3
The. Planetary Data System, version 3 (PDS3) standard provides guidelines on how a data producer should construct a data set suitable for long-term archiving. The standard contains a number of requirements in terms of dataset structure and documentation that should allow for any PDS compliant data set to be used and understood in the long term. Each PDS3 data product must be labeled in ASCII with full details on the structure and content of the product. The label can be attached to the data file itself or detached in a separate "label" file with the suffix LBL. The PDS3 standard is described at: https://pds.jpl.nasa.gov/datastandards/pds3/standards/. Since 2011, PDS3 has superseded by the PDS4 archiving standard. However, many data files still exist that are stored by using the PDS3 standard.
enumeration PDS4
The Planetary Data System, version 4 (PDS4) standard provides guidelines on how a data producer should construct a data set suitable for long-term archiving. The standard contains a number of requirements in terms of dataset structure and documentation that should allow for any PDS compliant data set to be used and understood in the long term. Each PDS4 bundle consists of two files, one containing the data and the other an eXtensible Markup Language (XML) file containing the label. PDS4 recognises four base data structures, array, table, parse-able byte stream and encoded byte stream with arrays and tables most commonly in use. The PDS4 standard is described at: https://pds.jpl.nasa.gov/datastandards/documents/current-version.shtml. The PDS4 archiving standard has been required for data archives from NASA-funded planetary missions and for small data archives since 2011.
enumeration PNG
A digital format for still images. Portable Network Graphics (PNG).
enumeration Postscript
A page description programming language created by Adobe Systems Inc. that is a device-independent industry standard for representing text and graphics.
enumeration QuickTime
A format for digital movies, as defined by Apple Computer, see http://developer.apple.com/quicktime/.
enumeration RINEX2
Receiver Independent Exchange Format (RINEX) - version 2.*, is a data interchange format for raw satellite navigation system data. https://files.igs.org/pub/data/format/rinex211.txt.
enumeration RINEX3
Receiver Independent Exchange Format (RINEX) - version 3.*, is a data interchange format for raw satellite navigation system data. https://files.igs.org/pub/data/format/rinex300.pdf.
enumeration Text
A sequence of characters which may have an imposed structure or organization.
enumeration Text.ASCII
A sequence of characters that adheres to American Standard Code for Information Interchange (ASCII) which is a 7-bit character-coding scheme.
enumeration Text.Unicode
Text in multi-byte Unicode format.
enumeration TFCat
Time-Frequency Catalogue (TFCat) is a catalogue model & transfer format for spectro-temporal features. https://gitlab.obspm.fr/maser/catalogues/catalogue-format.
enumeration TIFF
A binary format for still pictures. Tagged Image Format File (TIFF). Originally developed by Aldus and now controlled by Adobe.
enumeration UDF
Universal Data Format (UDF). The Optical Technology Storage Association Universal Disk Format, based on ISO 13346, see http://www.osta.org/specs/index.htm.
enumeration VOTable
A proposed IVOA standard designed as a flexible storage and exchange format for tabular data.
enumeration XML
eXtensible Mark-up Language (XML). A structured format for representing information, see http://www.w3.org/XML/.
Source
<xsd:element name="Format" type="spase:Format" minOccurs="1" maxOccurs="unbounded"/>
Element spase:AccessInformationOptional / spase:Encoding
Namespace http://www.spase-group.org/data/schema
Diagram
Diagramspase-2_7_1_xsd.tmp#Encoding
Type spase:Encoding
Properties
content simple
minOccurs 0
maxOccurs 1
Facets
enumeration ASCII
A sequence of characters that adheres to American Standard Code for Information Interchange (ASCII) which is a 7-bit character-coding scheme.
enumeration Base64
A data encoding scheme whereby binary-encoded data is converted to printable ASCII characters. It is defined as a MIME content transfer encoding for use in Internet e-mail. The only characters used are the upper-case and lower-case Roman alphabet characters (A-z), the numerals (0-9), and the "+" and "/" symbols, with the "=" symbol as a special suffix (padding) code.
enumeration BZIP2
An open standard algorithm by Julian Seward using Burrows-Wheeler block sorting and Huffman coding, see http://www.bzip.org/.
enumeration GZIP
An open standard algorithm distributed by GHU based on LZ77 and Huffman coding, see http://www.gnu.org/software/gzip/gzip.html or http://www.gzip.org/.
enumeration None
A lack or absence of anything.
enumeration S3_BUCKET
A container of objects that comply with the Amazon Simple Storage Service (S3) specifications. A bucket has a unique, user-assigned key (name). A bucket can contain any number of objects with an aggregate size of 5 gigabytes. A bucket may be accompanied by up to 2 kilobytes of metadata.
enumeration TAR
A file format used to collate collections of files into one larger file, for distribution or archiving, while preserving file system information such as user and group permissions, dates, and directory structures. The format was standardized by POSIX.1-1988 and later POSIX.1-2001.
enumeration Unicode
Text in multi-byte Unicode format.
enumeration ZIP
An open standard for compression which is a variation of the LZW method and was originally used in the PKZIP utility.
Source
<xsd:element name="Encoding" type="spase:Encoding" minOccurs="0" maxOccurs="1"/>
Element spase:AccessInformationOptional / spase:AccessDirectoryTemplate
Namespace http://www.spase-group.org/data/schema
Diagram
Diagramspase-2_7_1_xsd.tmp#AccessDirectoryTemplate
Type spase:AccessDirectoryTemplate
Properties
content simple
minOccurs 0
maxOccurs 1
Source
<xsd:element name="AccessDirectoryTemplate" type="spase:AccessDirectoryTemplate" minOccurs="0" maxOccurs="1"/>
Element spase:AccessInformationOptional / spase:AccessFilenameTemplate
Namespace http://www.spase-group.org/data/schema
Diagram
Diagramspase-2_7_1_xsd.tmp#AccessFilenameTemplate
Type spase:AccessFilenameTemplate
Properties
content simple
minOccurs 0
maxOccurs 1
Source
<xsd:element name="AccessFilenameTemplate" type="spase:AccessFilenameTemplate" minOccurs="0" maxOccurs="1"/>
Element spase:AccessInformationOptional / spase:DataExtent
Namespace http://www.spase-group.org/data/schema
Diagram
Diagramspase-2_7_1_xsd.tmp#DataExtent_Quantityspase-2_7_1_xsd.tmp#DataExtent_Unitsspase-2_7_1_xsd.tmp#DataExtent_Perspase-2_7_1_xsd.tmp#DataExtent
Type spase:DataExtent
Properties
content complex
minOccurs 0
maxOccurs 1
Model
Children spase:Per, spase:Quantity, spase:Units
Instance
<spase:DataExtent xmlns:spase="http://www.spase-group.org/data/schema">
  <spase:Quantity>{1,1}</spase:Quantity>
  <spase:Units>{0,1}</spase:Units>
  <spase:Per>{0,1}</spase:Per>
</spase:DataExtent>
Source
<xsd:element name="DataExtent" type="spase:DataExtent" minOccurs="0" maxOccurs="1"/>
Element spase:AccessInformationOptional / spase:Acknowledgement
Namespace http://www.spase-group.org/data/schema
Diagram
Diagramspase-2_7_1_xsd.tmp#Acknowledgement
Type spase:Acknowledgement
Properties
content simple
minOccurs 0
maxOccurs 1
Source
<xsd:element name="Acknowledgement" type="spase:Acknowledgement" minOccurs="0" maxOccurs="1"/>
Element spase:Model / spase:Versions
Namespace http://www.spase-group.org/data/schema
Diagram
Diagramspase-2_7_1_xsd.tmp#Versions_ModelVersionspase-2_7_1_xsd.tmp#Versions
Type spase:Versions
Properties
content complex
minOccurs 0
maxOccurs 1
Model
Children spase:ModelVersion
Instance
<spase:Versions xmlns:spase="http://www.spase-group.org/data/schema">
  <spase:ModelVersion>{0,unbounded}</spase:ModelVersion>
</spase:Versions>
Source
<xsd:element name="Versions" type="spase:Versions" minOccurs="0" maxOccurs="1"/>
Element spase:Versions / spase:ModelVersion
Namespace http://www.spase-group.org/data/schema
Diagram
Diagramspase-2_7_1_xsd.tmp#ModelVersion_VersionTagspase-2_7_1_xsd.tmp#ModelVersion_ReleaseDatespase-2_7_1_xsd.tmp#ModelVersion_Descriptionspase-2_7_1_xsd.tmp#ModelVersion_Caveatsspase-2_7_1_xsd.tmp#ModelVersion
Type spase:ModelVersion
Properties
content complex
minOccurs 0
maxOccurs unbounded
Model
Children spase:Caveats, spase:Description, spase:ReleaseDate, spase:VersionTag
Instance
<spase:ModelVersion xmlns:spase="http://www.spase-group.org/data/schema">
  <spase:VersionTag>{0,1}</spase:VersionTag>
  <spase:ReleaseDate>{1,1}</spase:ReleaseDate>
  <spase:Description>{0,1}</spase:Description>
  <spase:Caveats>{0,1}</spase:Caveats>
</spase:ModelVersion>
Source
<xsd:element name="ModelVersion" type="spase:ModelVersion" minOccurs="0" maxOccurs="unbounded"/>
Element spase:ModelVersion / spase:VersionTag
Namespace http://www.spase-group.org/data/schema
Diagram
Diagramspase-2_7_1_xsd.tmp#VersionTag
Type spase:VersionTag
Properties
content simple
minOccurs 0
maxOccurs 1
Source
<xsd:element name="VersionTag" type="spase:VersionTag" minOccurs="0" maxOccurs="1"/>
Element spase:ModelVersion / spase:ReleaseDate
Namespace http://www.spase-group.org/data/schema
Diagram
Diagramspase-2_7_1_xsd.tmp#ReleaseDate
Type spase:ReleaseDate
Properties
content simple
minOccurs 1
maxOccurs 1
Source
<xsd:element name="ReleaseDate" type="spase:ReleaseDate" minOccurs="1" maxOccurs="1"/>
Element spase:ModelVersion / spase:Description
Namespace http://www.spase-group.org/data/schema
Diagram
Diagramspase-2_7_1_xsd.tmp#Description
Type spase:Description
Properties
content simple
minOccurs 0
maxOccurs 1
Source
<xsd:element name="Description" type="spase:Description" minOccurs="0" maxOccurs="1"/>
Element spase:ModelVersion / spase:Caveats
Namespace http://www.spase-group.org/data/schema
Diagram
Diagramspase-2_7_1_xsd.tmp#Caveats
Type spase:Caveats
Properties
content simple
minOccurs 0
maxOccurs 1
Source
<xsd:element name="Caveats" type="spase:Caveats" minOccurs="0" maxOccurs="1"/>
Element spase:Model / spase:ModelType
Namespace http://www.spase-group.org/data/schema
Diagram
Diagramspase-2_7_1_xsd.tmp#ModelType
Type spase:ModelType
Properties
content simple
minOccurs 1
maxOccurs unbounded
Facets
enumeration AOGCM
Coupled atmosphere-ocean-sea ice global climate models solve the full equations for mass and energy transfer and radiant exchange.
enumeration Electrohydrodynamic
The study of the motions of ionized particles or molecules and their interactions with electric fields and the surrounding fluid [https://en.wikipedia.org/wiki/Electrohydrodynamics].
enumeration Empirical
Information obtained through observation, experiment, or experience.
enumeration GCM
A Global Circulation Model (GCM) is a type of climate model, which employs mathematical equations to simulate the motion of a planetary atmosphere or ocean.
enumeration Hybrid
A numerical scheme modeling ions as particles and electrons as a fluid.
enumeration MHD
Hydrodynamic waves in a magnetized plasma in which the background magnetic field plays a key role in controlling the wave propagation characteristics.
enumeration NonHydrostatic
An atmospheric in which the vertical momentum equation must be solved because the hydrostatic approximation is not satisfied.
enumeration Paraboloid
A shape generated by the rotation of a parabola around its axis of symmetry.
enumeration PIC
A numerical scheme modeling ions and electrons as macroparticles.
enumeration TestParticle
A numerical scheme modeling the motion of charged particles in a prescribed field.
Source
<xsd:element name="ModelType" type="spase:ModelType" minOccurs="1" maxOccurs="unbounded"/>
Element spase:Model / spase:CodeLanguage
Namespace http://www.spase-group.org/data/schema
Diagram
Diagramspase-2_7_1_xsd.tmp#CodeLanguage
Type spase:CodeLanguage
Properties
content simple
minOccurs 0
maxOccurs 1
Source
<xsd:element name="CodeLanguage" type="spase:CodeLanguage" minOccurs="0" maxOccurs="1"/>
Element spase:Model / spase:TemporalDependence
Namespace http://www.spase-group.org/data/schema
Diagram
Diagramspase-2_7_1_xsd.tmp#YN
Type spase:YN
Properties
content simple
minOccurs 0
maxOccurs 1
Facets
enumeration No
The negative response to a yes or no question.
enumeration Yes
The affirmative response to a yes or no question.
Source
<xsd:element name="TemporalDependence" type="spase:YN" minOccurs="0" maxOccurs="1"/>
Element spase:Model / spase:SpatialDescription
Namespace http://www.spase-group.org/data/schema
Diagram
Diagramspase-2_7_1_xsd.tmp#SpatialDescription_Dimensionspase-2_7_1_xsd.tmp#SpatialDescription_CoordinateSystemspase-2_7_1_xsd.tmp#SpatialDescription_Unitsspase-2_7_1_xsd.tmp#SpatialDescription_UnitsConversionspase-2_7_1_xsd.tmp#SpatialDescription_CoordinatesLabelspase-2_7_1_xsd.tmp#SpatialDescription_CutsDescriptionspase-2_7_1_xsd.tmp#SpatialDescription_CubesDescriptionspase-2_7_1_xsd.tmp#SpatialDescription_PlaneNormalVectorspase-2_7_1_xsd.tmp#SpatialDescription_PlanePointspase-2_7_1_xsd.tmp#SpatialDescription_RegionBeginspase-2_7_1_xsd.tmp#SpatialDescription_RegionEndspase-2_7_1_xsd.tmp#SpatialDescription_Stepspase-2_7_1_xsd.tmp#SpatialDescription
Type spase:SpatialDescription
Properties
content complex
minOccurs 0
maxOccurs 1
Model
Children spase:CoordinateSystem, spase:CoordinatesLabel, spase:CubesDescription, spase:CutsDescription, spase:Dimension, spase:PlaneNormalVector, spase:PlanePoint, spase:RegionBegin, spase:RegionEnd, spase:Step, spase:Units, spase:UnitsConversion
Instance
<spase:SpatialDescription xmlns:spase="http://www.spase-group.org/data/schema">
  <spase:Dimension>{1,1}</spase:Dimension>
  <spase:CoordinateSystem>{1,1}</spase:CoordinateSystem>
  <spase:Units>{1,1}</spase:Units>
  <spase:UnitsConversion>{0,1}</spase:UnitsConversion>
  <spase:CoordinatesLabel>{0,1}</spase:CoordinatesLabel>
  <spase:CutsDescription>{1,1}</spase:CutsDescription>
  <spase:CubesDescription>{1,1}</spase:CubesDescription>
  <spase:PlaneNormalVector>{1,1}</spase:PlaneNormalVector>
  <spase:PlanePoint>{1,1}</spase:PlanePoint>
  <spase:RegionBegin>{1,1}</spase:RegionBegin>
  <spase:RegionEnd>{1,1}</spase:RegionEnd>
  <spase:Step>{0,1}</spase:Step>
</spase:SpatialDescription>
Source
<xsd:element name="SpatialDescription" type="spase:SpatialDescription" minOccurs="0" maxOccurs="1"/>
Element spase:SpatialDescription / spase:Dimension
Namespace http://www.spase-group.org/data/schema
Diagram
Diagramspase-2_7_1_xsd.tmp#Dimension
Type spase:Dimension
Properties
content simple
minOccurs 1
maxOccurs 1
Source
<xsd:element name="Dimension" type="spase:Dimension" minOccurs="1" maxOccurs="1"/>
Element spase:SpatialDescription / spase:CoordinateSystem
Namespace http://www.spase-group.org/data/schema
Diagram
Diagramspase-2_7_1_xsd.tmp#CoordinateSystem_CoordinateRepresentationspase-2_7_1_xsd.tmp#CoordinateSystem_CoordinateSystemNamespase-2_7_1_xsd.tmp#CoordinateSystem
Type spase:CoordinateSystem
Properties
content complex
minOccurs 1
maxOccurs 1
Model
Children spase:CoordinateRepresentation, spase:CoordinateSystemName
Instance
<spase:CoordinateSystem xmlns:spase="http://www.spase-group.org/data/schema">
  <spase:CoordinateRepresentation>{1,1}</spase:CoordinateRepresentation>
  <spase:CoordinateSystemName>{1,1}</spase:CoordinateSystemName>
</spase:CoordinateSystem>
Source
<xsd:element name="CoordinateSystem" type="spase:CoordinateSystem" minOccurs="1" maxOccurs="1"/>
Element spase:SpatialDescription / spase:Units
Namespace http://www.spase-group.org/data/schema
Diagram
Diagramspase-2_7_1_xsd.tmp#Units
Type spase:Units
Properties
content simple
minOccurs 1
maxOccurs 1
Source
<xsd:element name="Units" type="spase:Units" minOccurs="1" maxOccurs="1"/>
Element spase:SpatialDescription / spase:UnitsConversion
Namespace http://www.spase-group.org/data/schema
Diagram
Diagramspase-2_7_1_xsd.tmp#UnitsConversion
Type spase:UnitsConversion
Properties
content simple
minOccurs 0
maxOccurs 1
Source
<xsd:element name="UnitsConversion" type="spase:UnitsConversion" minOccurs="0" maxOccurs="1"/>
Element spase:SpatialDescription / spase:CoordinatesLabel
Namespace http://www.spase-group.org/data/schema
Diagram
Diagramspase-2_7_1_xsd.tmp#CoordinatesLabel
Type spase:CoordinatesLabel
Properties
content simple
minOccurs 0
maxOccurs 1
Source
<xsd:element name="CoordinatesLabel" type="spase:CoordinatesLabel" minOccurs="0" maxOccurs="1"/>
Element spase:SpatialDescription / spase:CutsDescription
Namespace http://www.spase-group.org/data/schema
Diagram
Diagramspase-2_7_1_xsd.tmp#CutsDescription
Type spase:CutsDescription
Properties
content simple
Source
<xsd:element name="CutsDescription" type="spase:CutsDescription"/>
Element spase:SpatialDescription / spase:CubesDescription
Namespace http://www.spase-group.org/data/schema
Diagram
Diagramspase-2_7_1_xsd.tmp#CubesDescription
Type spase:CubesDescription
Properties
content simple
Source
<xsd:element name="CubesDescription" type="spase:CubesDescription"/>
Element spase:SpatialDescription / spase:PlaneNormalVector
Namespace http://www.spase-group.org/data/schema
Diagram
Diagramspase-2_7_1_xsd.tmp#PlaneNormalVector
Type spase:PlaneNormalVector
Properties
content simple
Source
<xsd:element name="PlaneNormalVector" type="spase:PlaneNormalVector"/>
Element spase:SpatialDescription / spase:PlanePoint
Namespace http://www.spase-group.org/data/schema
Diagram
Diagramspase-2_7_1_xsd.tmp#PlanePoint
Type spase:PlanePoint
Properties
content simple
Source
<xsd:element name="PlanePoint" type="spase:PlanePoint"/>
Element spase:SpatialDescription / spase:RegionBegin
Namespace http://www.spase-group.org/data/schema
Diagram
Diagramspase-2_7_1_xsd.tmp#RegionBegin
Type spase:RegionBegin
Properties
content simple
Source
<xsd:element name="RegionBegin" type="spase:RegionBegin"/>
Element spase:SpatialDescription / spase:RegionEnd
Namespace http://www.spase-group.org/data/schema
Diagram
Diagramspase-2_7_1_xsd.tmp#RegionEnd
Type spase:RegionEnd
Properties
content simple
Source
<xsd:element name="RegionEnd" type="spase:RegionEnd"/>
Element spase:SpatialDescription / spase:Step
Namespace http://www.spase-group.org/data/schema
Diagram
Diagramspase-2_7_1_xsd.tmp#Step
Type spase:Step
Properties
content simple
minOccurs 0
maxOccurs 1
Source
<xsd:element name="Step" type="spase:Step" minOccurs="0" maxOccurs="1"/>
Element spase:Model / spase:ModeledRegion
Namespace http://www.spase-group.org/data/schema
Diagram
Diagramspase-2_7_1_xsd.tmp#ModeledRegion
Type spase:ModeledRegion
Properties
content simple
minOccurs 0
maxOccurs unbounded
Facets
enumeration Asteroid
A small extraterrestrial body consisting mostly of rock and metal that is in orbit around the Sun.
enumeration Callisto
A second largest moon of Jupiter and the third largest moon in the solar system.
enumeration Comet
A relatively small extraterrestrial body consisting of a frozen mass that travels around the Sun in a highly elliptical orbit.
enumeration Comet.1PHalley
1P/Halley, is a short-period comet visible from Earth every 75 to 79 years. The comet was visited by the Halley Armada comprised of the ESA Giotto, Japanese Suisei and Sekigake, and Soviet Union Vega 1 and Vega 2 spacecraft in 1986.
enumeration Comet.26PGriggSkjellerup
26P/Grigg-Skjellerup is a periodic comet. It was visited by the ESA Giotto spacecraft in July 1992.
enumeration Comet.67PChuryumovGerasimenko
67P/Churyumov-Gerasimenko is a Jupiter-family comet originally from the Kuiper belt. The ESA Rosetta spacecraft rendezvoused with Comet 67P on August 6, 2014 and then orbited the comet from September 10, 2014 to September 30, 2016. Philae, a lander carried by Rosetta, touched down on the comet surface on November 12, 2014.
enumeration Earth
The third planet from the Sun in our solar system.
enumeration Earth.Magnetosheath
The region between the bow shock and the magnetopause, characterized by very turbulent plasma.
enumeration Earth.Magnetosphere
The region of space above the atmosphere or surface of the planet and bounded by the magnetopause that is under the direct influence of the magnetic field of a planetary body.
enumeration Earth.Magnetosphere.Magnetotail
The region of space within the magnetosphere of a magnetized planetary body where the nightside magnetic field is stretched out in the anti-stellar direction by stellar wind interaction into a windsock-like shape. For Earth, solar wind-magnetosphere interaction produces a magnetotail that extends tailward from a distance of about 10 R<sub>E</sub> on the nightside to downstream distances beyond 1000 R<sub>E</sub>.
enumeration Earth.Magnetosphere.Main
The region of the magnetosphere where the magnetic field lines are closed, but does not include the gaseous region gravitationally bound to the body.
enumeration Earth.Magnetosphere.Plasmasphere
A region of the magnetosphere consisting of low energy (cool) plasma. It is located above the ionosphere. The outer boundary of the plasmasphere is known as the plasmapause, which is defined by an order of magnitude drop in plasma density.
enumeration Earth.Magnetosphere.Polar
The region near the pole of a body. For a magnetosphere the polar region is the area where magnetic field lines are open and includes the auroral zone.
enumeration Earth.Magnetosphere.RadiationBelt
The region within a magnetosphere where high-energy particles could potentially be trapped in a magnetic field.
enumeration Earth.Magnetosphere.RingCurrent
One of the major current systems confined within planetary magnetospheres. The ring current circles in the magnetic equatorial plane of magnetospheres. It is generated by the longitudinal drift of energetic charged particles trapped on inner, dipole-like magnetospheric field lines. At the Earth, the ring current is carried by 10 keV to 200 keV charged particles typically located at L-shells between 3 and 6. The ring current is also the primary driver of the Sym H and Dst Indices of magnetic storm activity at the Earth.
enumeration Earth.Moon
The only natural satellite of the Earth.
enumeration Earth.NearSurface
The gaseous and possibly ionized environment of a body extending from the surface to some specified altitude. For the Earth, this altitude is 2000 km.
enumeration Earth.NearSurface.Atmosphere
The neutral gases surrounding a body that extends from the surface and is bound to the body by virtue of the gravitational attraction.
enumeration Earth.NearSurface.AuroralRegion
The region in the atmospheric where electrically-charged particles bombarding the upper atmosphere of a planet in the presence of a magnetic field produce an optical phenomenon.
enumeration Earth.NearSurface.EquatorialRegion
A region centered on the equator and limited in latitude by approximately 23 deg north and south of the equator.
enumeration Earth.NearSurface.Ionosphere
The charged or ionized gases surrounding a body that are nominally bound to the body by virtue of the gravitational attraction.
enumeration Earth.NearSurface.Ionosphere.DRegion
The layer of the ionosphere that exists approximately 50 km to 95 km above the surface of the Earth. One of several layers in the ionosphere.
enumeration Earth.NearSurface.Ionosphere.ERegion
A layer of ionized gas occurring at 90 km to 150 km above the ground. One of several layers in the ionosphere. Also called the Kennelly-Heaviside layer.
enumeration Earth.NearSurface.Ionosphere.FRegion
A layer that contains ionized gases at a height of around 150-800 km above sea level, placing it in the thermosphere. the F region has the highest concentration of free electrons and ions anywhere in the atmosphere. It may be thought of as comprising two layers, the F1 layer and F2 layer. One of several layers in the ionosphere. Also known as the Appleton layer.
enumeration Earth.NearSurface.Ionosphere.Topside
The region at the upper most areas of the ionosphere.
enumeration Earth.NearSurface.Mesosphere
The layer of the atmosphere that extends from the Stratosphere to a range of 80 km to 85 km, temperature decreasing with height.
enumeration Earth.NearSurface.MidLatitudeRegion
When considering the case of the Earth, the mid-latitude region typically refers to two latitudinal bands, one in the northern hemisphere and the other in the southern hemisphere extending from about 23 deg to 50 deg. The concept of mid-latitude regions does not apply to all bodies in the solar system and different latitudinal ranges would apply for each body case by case. The mid-latitude regions may be defined by using either planetographic or magnetic coordinates if the magnetic dipole is closely aligned with the spin axis of a magnetized body. Ground magnetometers located at mid-latitude on the Earth are well positioned to measure magnetic storm-time ring current variations.
enumeration Earth.NearSurface.Plasmasphere
A region of the magnetosphere consisting of low energy (cool) plasma. It is located above the ionosphere. The outer boundary of the plasmasphere is known as the plasmapause, which is defined by an order of magnitude drop in plasma density.
enumeration Earth.NearSurface.PolarCap
The areas of the globe surrounding the poles and consisting of the region north of 60 deg north latitude and the region south of 60 deg south latitude.
enumeration Earth.NearSurface.SouthAtlanticAnomalyRegion
The region where the inner Van Allen radiation belt makes its closest approach to the surface of the Earth. The result is that, for a given altitude, the radiation intensity is higher over this region than elsewhere.
enumeration Earth.NearSurface.Stratosphere
The layer of the atmosphere that extends from the troposphere to about 30 km, temperature increases with height. The stratosphere contains the ozone layer.
enumeration Earth.NearSurface.SubAuroralRegion
When considering the case of the Earth, the sub-auroral region typically refers to two latitudinal bands, one in the northern hemisphere and the other in the southern hemisphere extending from about 50 deg to low 60 deg latitude. The concept sub-auroral regions does not apply to all bodies in the solar system and different latitudinal ranges would apply for each body case by case. The sub-auroral regions may be defined by using either planetographic or magnetic coordinates if the magnetic dipole is closely aligned with the spin axis of a magnetized body. Ground magnetometers located at sub-auroral latitudes on the Earth measure a mixture of activity driven by auroral zone currents and the ring current.
enumeration Earth.NearSurface.Thermosphere
The layer of the atmosphere that extends from the Mesosphere to 640+ km, temperature increasing with height.
enumeration Earth.NearSurface.Troposphere
The lowest layer of the atmosphere which begins at the surface and extends to between 7 km (4.4 mi) at the poles and 17 km (10.6 mi) at the equator, with some variation due to weather factors.
enumeration Earth.Surface
The outermost area of a solid object.
enumeration Enceladus
The sixth largest moon of Saturn. It is currently endogenously active. The smallest known body in the Solar System that is geologically active today.
enumeration Europa
The sixth closest round moon of Jupiter.
enumeration Ganymede
The biggest moon of Jupiter and in the solar system.
enumeration Heliosphere
The solar atmosphere extending roughly from the outer corona to the edge of the solar plasma at the heliopause separating primarily solar plasma from interstellar plasma.
enumeration Heliosphere.Heliosheath
The region extending radially outward from the heliospheric termination shock and in which the decelerated solar wind plasma is still significant.
enumeration Heliosphere.Inner
The region of the heliosphere extending radially outward from the solar coronal base to just inside 1 AU.
enumeration Heliosphere.NearEarth
The heliospheric region near the Earth which extends to and includes the area near the L1 and L2 Lagrange point.
enumeration Heliosphere.Outer
The region of the heliosphere extending radially outward from just outside 1 AU to the heliospheric termination shock.
enumeration Heliosphere.Remote1AU
A roughly toroidal region that includes the orbit of the Earth, but exclusive of the region near the Earth.
enumeration Incident
Direction-dependent property.
enumeration Interstellar
The region between stars outside of any stellar heliopause.
enumeration Io
The innermost of the four round moons of the planet Jupiter.
enumeration Jupiter
The fifth planet from the Sun in our solar system.
enumeration Jupiter.Amalthea
The fifth largest moon of Jupiter.
enumeration Jupiter.Callisto
A second largest moon of Jupiter and the third largest moon in the solar system.
enumeration Jupiter.Europa
The sixth closest round moon of Jupiter.
enumeration Jupiter.Ganymede
The biggest moon of Jupiter and in the solar system.
enumeration Jupiter.Io
The innermost of the four round moons of the planet Jupiter.
enumeration Jupiter.Magnetosphere
The region of space above the atmosphere or surface of the planet and bounded by the magnetopause that is under the direct influence of the magnetic field of a planetary body.
enumeration Jupiter.Magnetosphere.Magnetotail
The region of space within the magnetosphere of a magnetized planetary body where the nightside magnetic field is stretched out in the anti-stellar direction by stellar wind interaction into a windsock-like shape. For Earth, solar wind-magnetosphere interaction produces a magnetotail that extends tailward from a distance of about 10 R<sub>E</sub> on the nightside to downstream distances beyond 1000 R<sub>E</sub>.
enumeration Jupiter.Magnetosphere.Main
The region of the magnetosphere where the magnetic field lines are closed, but does not include the gaseous region gravitationally bound to the body.
enumeration Jupiter.Magnetosphere.Plasmasphere
A region of the magnetosphere consisting of low energy (cool) plasma. It is located above the ionosphere. The outer boundary of the plasmasphere is known as the plasmapause, which is defined by an order of magnitude drop in plasma density.
enumeration Jupiter.Magnetosphere.Polar
The region near the pole of a body. For a magnetosphere the polar region is the area where magnetic field lines are open and includes the auroral zone.
enumeration Jupiter.Magnetosphere.RadiationBelt
The region within a magnetosphere where high-energy particles could potentially be trapped in a magnetic field.
enumeration Jupiter.Magnetosphere.RingCurrent
One of the major current systems confined within planetary magnetospheres. The ring current circles in the magnetic equatorial plane of magnetospheres. It is generated by the longitudinal drift of energetic charged particles trapped on inner, dipole-like magnetospheric field lines. At the Earth, the ring current is carried by 10 keV to 200 keV charged particles typically located at L-shells between 3 and 6. The ring current is also the primary driver of the Sym H and Dst Indices of magnetic storm activity at the Earth.
enumeration Mars
The fourth planet from the Sun in our solar system.
enumeration Mars.Deimos
The smaller and outermost of the two natural satellites of Mars.
enumeration Mars.Magnetosphere
The region of space above the atmosphere or surface of the planet and bounded by the magnetopause that is under the direct influence of the magnetic field of a planetary body.
enumeration Mars.Magnetosphere.Magnetotail
The region of space within the magnetosphere of a magnetized planetary body where the nightside magnetic field is stretched out in the anti-stellar direction by stellar wind interaction into a windsock-like shape. For Earth, solar wind-magnetosphere interaction produces a magnetotail that extends tailward from a distance of about 10 R<sub>E</sub> on the nightside to downstream distances beyond 1000 R<sub>E</sub>.
enumeration Mars.Magnetosphere.Main
The region of the magnetosphere where the magnetic field lines are closed, but does not include the gaseous region gravitationally bound to the body.
enumeration Mars.Magnetosphere.Plasmasphere
A region of the magnetosphere consisting of low energy (cool) plasma. It is located above the ionosphere. The outer boundary of the plasmasphere is known as the plasmapause, which is defined by an order of magnitude drop in plasma density.
enumeration Mars.Magnetosphere.Polar
The region near the pole of a body. For a magnetosphere the polar region is the area where magnetic field lines are open and includes the auroral zone.
enumeration Mars.Magnetosphere.RadiationBelt
The region within a magnetosphere where high-energy particles could potentially be trapped in a magnetic field.
enumeration Mars.Magnetosphere.RingCurrent
One of the major current systems confined within planetary magnetospheres. The ring current circles in the magnetic equatorial plane of magnetospheres. It is generated by the longitudinal drift of energetic charged particles trapped on inner, dipole-like magnetospheric field lines. At the Earth, the ring current is carried by 10 keV to 200 keV charged particles typically located at L-shells between 3 and 6. The ring current is also the primary driver of the Sym H and Dst Indices of magnetic storm activity at the Earth.
enumeration Mars.Phobos
The larger and inner most moon of Mars.
enumeration Mercury
The first planet from the Sun in our solar system.
enumeration Mercury.Magnetosphere
The region of space above the atmosphere or surface of the planet and bounded by the magnetopause that is under the direct influence of the magnetic field of a planetary body.
enumeration Mercury.Magnetosphere.Magnetotail
The region of space within the magnetosphere of a magnetized planetary body where the nightside magnetic field is stretched out in the anti-stellar direction by stellar wind interaction into a windsock-like shape. For Earth, solar wind-magnetosphere interaction produces a magnetotail that extends tailward from a distance of about 10 R<sub>E</sub> on the nightside to downstream distances beyond 1000 R<sub>E</sub>.
enumeration Mercury.Magnetosphere.Main
The region of the magnetosphere where the magnetic field lines are closed, but does not include the gaseous region gravitationally bound to the body.
enumeration Mercury.Magnetosphere.Plasmasphere
A region of the magnetosphere consisting of low energy (cool) plasma. It is located above the ionosphere. The outer boundary of the plasmasphere is known as the plasmapause, which is defined by an order of magnitude drop in plasma density.
enumeration Mercury.Magnetosphere.Polar
The region near the pole of a body. For a magnetosphere the polar region is the area where magnetic field lines are open and includes the auroral zone.
enumeration Mercury.Magnetosphere.RadiationBelt
The region within a magnetosphere where high-energy particles could potentially be trapped in a magnetic field.
enumeration Mercury.Magnetosphere.RingCurrent
One of the major current systems confined within planetary magnetospheres. The ring current circles in the magnetic equatorial plane of magnetospheres. It is generated by the longitudinal drift of energetic charged particles trapped on inner, dipole-like magnetospheric field lines. At the Earth, the ring current is carried by 10 keV to 200 keV charged particles typically located at L-shells between 3 and 6. The ring current is also the primary driver of the Sym H and Dst Indices of magnetic storm activity at the Earth.
enumeration Neptune
The seventh planet from the Sun in our solar system.
enumeration Neptune.Magnetosphere
The region of space above the atmosphere or surface of the planet and bounded by the magnetopause that is under the direct influence of the magnetic field of a planetary body.
enumeration Neptune.Magnetosphere.Magnetotail
The region of space within the magnetosphere of a magnetized planetary body where the nightside magnetic field is stretched out in the anti-stellar direction by stellar wind interaction into a windsock-like shape. For Earth, solar wind-magnetosphere interaction produces a magnetotail that extends tailward from a distance of about 10 R<sub>E</sub> on the nightside to downstream distances beyond 1000 R<sub>E</sub>.
enumeration Neptune.Magnetosphere.Main
The region of the magnetosphere where the magnetic field lines are closed, but does not include the gaseous region gravitationally bound to the body.
enumeration Neptune.Magnetosphere.Plasmasphere
A region of the magnetosphere consisting of low energy (cool) plasma. It is located above the ionosphere. The outer boundary of the plasmasphere is known as the plasmapause, which is defined by an order of magnitude drop in plasma density.
enumeration Neptune.Magnetosphere.Polar
The region near the pole of a body. For a magnetosphere the polar region is the area where magnetic field lines are open and includes the auroral zone.
enumeration Neptune.Magnetosphere.RadiationBelt
The region within a magnetosphere where high-energy particles could potentially be trapped in a magnetic field.
enumeration Neptune.Magnetosphere.RingCurrent
One of the major current systems confined within planetary magnetospheres. The ring current circles in the magnetic equatorial plane of magnetospheres. It is generated by the longitudinal drift of energetic charged particles trapped on inner, dipole-like magnetospheric field lines. At the Earth, the ring current is carried by 10 keV to 200 keV charged particles typically located at L-shells between 3 and 6. The ring current is also the primary driver of the Sym H and Dst Indices of magnetic storm activity at the Earth.
enumeration Neptune.Proteus
The second largest moon of Neptune.
enumeration Neptune.Triton
The largest moon of Neptune.
enumeration Planet
A planet is a large, rounded astronomical body that is neither a star nor a stellar remnant. In August 2006 the International Astronomical Union (IAU) defined that in the Solar System a planet is a celestial body that satisfies the following criteria (1) is in orbit around the Sun, (2) has sufficient mass to assume hydrostatic equilibrium (a nearly round shape), and (3) has "cleared the neighborhood" around its orbit. This definition is still controversial to this day. Many members of the community believe that Pluto, which was demoted to the status dwarf planet, should maintain its planet status.
enumeration Pluto
The ninth planet from the Sun in our solar system.
enumeration Rhea
The second largest moon of Saturn and the ninth largest moon in the Solar System.
enumeration Saturn
The sixth planet from the Sun in our solar system.
enumeration Saturn.Dione
The fourth largest moon of Saturn.
enumeration Saturn.Enceladus
The sixth largest moon of Saturn. It is currently endogenously active. The smallest known body in the Solar System that is geologically active today.
enumeration Saturn.Hyperion
The eighth-largest moon of Saturn.
enumeration Saturn.Iapetus
The third largest moon of Saturn and the eleventh largest in the Solar System.
enumeration Saturn.Magnetosphere
The region of space above the atmosphere or surface of the planet and bounded by the magnetopause that is under the direct influence of the magnetic field of a planetary body.
enumeration Saturn.Magnetosphere.Magnetotail
The region of space within the magnetosphere of a magnetized planetary body where the nightside magnetic field is stretched out in the anti-stellar direction by stellar wind interaction into a windsock-like shape. For Earth, solar wind-magnetosphere interaction produces a magnetotail that extends tailward from a distance of about 10 R<sub>E</sub> on the nightside to downstream distances beyond 1000 R<sub>E</sub>.
enumeration Saturn.Magnetosphere.Main
The region of the magnetosphere where the magnetic field lines are closed, but does not include the gaseous region gravitationally bound to the body.
enumeration Saturn.Magnetosphere.Plasmasphere
A region of the magnetosphere consisting of low energy (cool) plasma. It is located above the ionosphere. The outer boundary of the plasmasphere is known as the plasmapause, which is defined by an order of magnitude drop in plasma density.
enumeration Saturn.Magnetosphere.Polar
The region near the pole of a body. For a magnetosphere the polar region is the area where magnetic field lines are open and includes the auroral zone.
enumeration Saturn.Magnetosphere.RadiationBelt
The region within a magnetosphere where high-energy particles could potentially be trapped in a magnetic field.
enumeration Saturn.Magnetosphere.RingCurrent
One of the major current systems confined within planetary magnetospheres. The ring current circles in the magnetic equatorial plane of magnetospheres. It is generated by the longitudinal drift of energetic charged particles trapped on inner, dipole-like magnetospheric field lines. At the Earth, the ring current is carried by 10 keV to 200 keV charged particles typically located at L-shells between 3 and 6. The ring current is also the primary driver of the Sym H and Dst Indices of magnetic storm activity at the Earth.
enumeration Saturn.Mimas
The smallest and least massive of the round moons of Saturn.
enumeration Saturn.Phoebe
The ninth-largest moon of Saturn.
enumeration Saturn.Rhea
The second largest moon of Saturn and the ninth largest moon in the Solar System.
enumeration Saturn.Tethys
The fifth largest moon of Saturn and the sixteenth largest moon in the Solar System. The orbit Tethys is the third closest to Saturn of the major Cronian moons.
enumeration Saturn.Titan
The largest moon of Saturn and the second largest moon in the Solar System.
enumeration Sun
The star upon which our solar system is centered.
enumeration Sun.Chromosphere
The region of the solar (or stellar) atmosphere above the temperature minimum and below the Transition Region. The solar chromosphere is approximately 400 km to 2100 km above the photosphere, and characterized by temperatures that range from 4500 K to 28000 K.
enumeration Sun.Corona
The outermost atmospheric region of the Sun or a star, characterized by ionization temperatures above 10^5 K. The solar corona starts at about 2100 km above the photosphere. There is no generally defined upper limit.
enumeration Sun.Interior
The region inside the body which is not visible from outside the body.
enumeration Sun.Photosphere
The atmospheric layer of the Sun or a star from which continuum radiation, especially optical, is emitted to space. For the Sun, the photosphere is about 500 km thick.
enumeration Sun.TransitionRegion
A very narrow (<100 km) layer between the chromosphere and the corona where the temperature rises abruptly from about 8000 to about 500,000 K.
enumeration Titan
The largest moon of Saturn and the second largest moon in the Solar System.
enumeration Title
The name of a published composition, set or data, images or other work.
enumeration Uranus
The eighth planet from the Sun in our solar system.
enumeration Uranus.Ariel
The fourth largest moon of Uranus.
enumeration Uranus.Magnetosphere
The region of space above the atmosphere or surface of the planet and bounded by the magnetopause that is under the direct influence of the magnetic field of a planetary body.
enumeration Uranus.Magnetosphere.Magnetotail
The region of space within the magnetosphere of a magnetized planetary body where the nightside magnetic field is stretched out in the anti-stellar direction by stellar wind interaction into a windsock-like shape. For Earth, solar wind-magnetosphere interaction produces a magnetotail that extends tailward from a distance of about 10 R<sub>E</sub> on the nightside to downstream distances beyond 1000 R<sub>E</sub>.
enumeration Uranus.Magnetosphere.Main
The region of the magnetosphere where the magnetic field lines are closed, but does not include the gaseous region gravitationally bound to the body.
enumeration Uranus.Magnetosphere.Plasmasphere
A region of the magnetosphere consisting of low energy (cool) plasma. It is located above the ionosphere. The outer boundary of the plasmasphere is known as the plasmapause, which is defined by an order of magnitude drop in plasma density.
enumeration Uranus.Magnetosphere.Polar
The region near the pole of a body. For a magnetosphere the polar region is the area where magnetic field lines are open and includes the auroral zone.
enumeration Uranus.Magnetosphere.RadiationBelt
The region within a magnetosphere where high-energy particles could potentially be trapped in a magnetic field.
enumeration Uranus.Magnetosphere.RingCurrent
One of the major current systems confined within planetary magnetospheres. The ring current circles in the magnetic equatorial plane of magnetospheres. It is generated by the longitudinal drift of energetic charged particles trapped on inner, dipole-like magnetospheric field lines. At the Earth, the ring current is carried by 10 keV to 200 keV charged particles typically located at L-shells between 3 and 6. The ring current is also the primary driver of the Sym H and Dst Indices of magnetic storm activity at the Earth.
enumeration Uranus.Miranda
The smallest and innermost round moon of Uranus.
enumeration Uranus.Oberon
The second largest and second most massive moon of Uranus, and the ninth most massive moon in the Solar System.
enumeration Uranus.Puck
The largest inner spherical moon of Uranus.
enumeration Uranus.Titania
The largest moon of Uranus and the eighth largest moon in the Solar System.
enumeration Uranus.Umbriel
The third largest and fourth most massive moon of Uranus.
enumeration Venus
The second planet from the Sun in our solar system.
enumeration Venus.Magnetosphere
The region of space above the atmosphere or surface of the planet and bounded by the magnetopause that is under the direct influence of the magnetic field of a planetary body.
enumeration Venus.Magnetosphere.Magnetotail
The region of space within the magnetosphere of a magnetized planetary body where the nightside magnetic field is stretched out in the anti-stellar direction by stellar wind interaction into a windsock-like shape. For Earth, solar wind-magnetosphere interaction produces a magnetotail that extends tailward from a distance of about 10 R<sub>E</sub> on the nightside to downstream distances beyond 1000 R<sub>E</sub>.
enumeration Venus.Magnetosphere.Main
The region of the magnetosphere where the magnetic field lines are closed, but does not include the gaseous region gravitationally bound to the body.
enumeration Venus.Magnetosphere.Plasmasphere
A region of the magnetosphere consisting of low energy (cool) plasma. It is located above the ionosphere. The outer boundary of the plasmasphere is known as the plasmapause, which is defined by an order of magnitude drop in plasma density.
enumeration Venus.Magnetosphere.Polar
The region near the pole of a body. For a magnetosphere the polar region is the area where magnetic field lines are open and includes the auroral zone.
enumeration Venus.Magnetosphere.RadiationBelt
The region within a magnetosphere where high-energy particles could potentially be trapped in a magnetic field.
enumeration Venus.Magnetosphere.RingCurrent
One of the major current systems confined within planetary magnetospheres. The ring current circles in the magnetic equatorial plane of magnetospheres. It is generated by the longitudinal drift of energetic charged particles trapped on inner, dipole-like magnetospheric field lines. At the Earth, the ring current is carried by 10 keV to 200 keV charged particles typically located at L-shells between 3 and 6. The ring current is also the primary driver of the Sym H and Dst Indices of magnetic storm activity at the Earth.
Source
<xsd:element name="ModeledRegion" type="spase:ModeledRegion" minOccurs="0" maxOccurs="unbounded"/>
Element spase:Model / spase:InputProperties
Namespace http://www.spase-group.org/data/schema
Diagram
Diagramspase-2_7_1_xsd.tmp#InputProperties_Propertyspase-2_7_1_xsd.tmp#InputProperties
Type spase:InputProperties
Properties
content complex
minOccurs 0
maxOccurs 1
Model
Children spase:Property
Instance
<spase:InputProperties xmlns:spase="http://www.spase-group.org/data/schema">
  <spase:Property>{0,unbounded}</spase:Property>
</spase:InputProperties>
Source
<xsd:element name="InputProperties" type="spase:InputProperties" minOccurs="0" maxOccurs="1"/>
Element spase:InputProperties / spase:Property
Namespace http://www.spase-group.org/data/schema
Diagram
Diagramspase-2_7_1_xsd.tmp#Property_Namespase-2_7_1_xsd.tmp#Property_Descriptionspase-2_7_1_xsd.tmp#Property_Caveatsspase-2_7_1_xsd.tmp#Property_PropertyQuantityspase-2_7_1_xsd.tmp#Property_Qualifierspase-2_7_1_xsd.tmp#Property_Unitsspase-2_7_1_xsd.tmp#Property_UnitsConversionspase-2_7_1_xsd.tmp#Property_PropertyLabelspase-2_7_1_xsd.tmp#Property_PropertyValuespase-2_7_1_xsd.tmp#Property_PropertyTableURLspase-2_7_1_xsd.tmp#Property_ValidMinspase-2_7_1_xsd.tmp#Property_ValidMaxspase-2_7_1_xsd.tmp#Property_PropertyModelspase-2_7_1_xsd.tmp#Property_ModelURLspase-2_7_1_xsd.tmp#Property
Type spase:Property
Properties
content complex
minOccurs 0
maxOccurs unbounded
Model
Children spase:Caveats, spase:Description, spase:ModelURL, spase:Name, spase:PropertyLabel, spase:PropertyModel, spase:PropertyQuantity, spase:PropertyTableURL, spase:PropertyValue, spase:Qualifier, spase:Units, spase:UnitsConversion, spase:ValidMax, spase:ValidMin
Instance
<spase:Property xmlns:spase="http://www.spase-group.org/data/schema">
  <spase:Name>{0,1}</spase:Name>
  <spase:Description>{0,1}</spase:Description>
  <spase:Caveats>{0,1}</spase:Caveats>
  <spase:PropertyQuantity>{1,1}</spase:PropertyQuantity>
  <spase:Qualifier>{0,unbounded}</spase:Qualifier>
  <spase:Units>{0,1}</spase:Units>
  <spase:UnitsConversion>{0,1}</spase:UnitsConversion>
  <spase:PropertyLabel>{0,1}</spase:PropertyLabel>
  <spase:PropertyValue>{0,1}</spase:PropertyValue>
  <spase:PropertyTableURL>{0,1}</spase:PropertyTableURL>
  <spase:ValidMin>{0,1}</spase:ValidMin>
  <spase:ValidMax>{0,1}</spase:ValidMax>
  <spase:PropertyModel>{0,1}</spase:PropertyModel>
  <spase:ModelURL>{0,1}</spase:ModelURL>
</spase:Property>
Source
<xsd:element name="Property" type="spase:Property" minOccurs="0" maxOccurs="unbounded"/>
Element spase:Property / spase:Name
Namespace http://www.spase-group.org/data/schema
Diagram
Diagramspase-2_7_1_xsd.tmp#Name
Type spase:Name
Properties
content simple
minOccurs 0
maxOccurs 1
Source
<xsd:element name="Name" type="spase:Name" minOccurs="0" maxOccurs="1"/>
Element spase:Property / spase:Description
Namespace http://www.spase-group.org/data/schema
Diagram
Diagramspase-2_7_1_xsd.tmp#Description
Type spase:Description
Properties
content simple
minOccurs 0
maxOccurs 1
Source
<xsd:element name="Description" type="spase:Description" minOccurs="0" maxOccurs="1"/>
Element spase:Property / spase:Caveats
Namespace http://www.spase-group.org/data/schema
Diagram
Diagramspase-2_7_1_xsd.tmp#Caveats
Type spase:Caveats
Properties
content simple
minOccurs 0
maxOccurs 1
Source
<xsd:element name="Caveats" type="spase:Caveats" minOccurs="0" maxOccurs="1"/>
Element spase:Property / spase:PropertyQuantity
Namespace http://www.spase-group.org/data/schema
Diagram
Diagramspase-2_7_1_xsd.tmp#ParameterQuantity
Type spase:ParameterQuantity
Properties
content simple
minOccurs 1
maxOccurs 1
Facets
enumeration 2DCuts
A set of 2-D arrays that contain the values of physical parameters, i.e., magnetic field vectors, particle densities, temperatures, etc., at the grid points located in a planar slice of a model volume.
enumeration 3DCubes
A set of 3-D arrays that contain the values of physical parameters, i.e., magnetic field vectors, particle densities, temperatures, etc., at grid points in a model volume.
enumeration ACElectricField
Alternating electric field component of a wave.
enumeration ACMagneticField
Alternating magnetic field component of a wave.
enumeration Absorption
Decrease of radiant energy (relative to the background continuum spectrum).
enumeration ActivityIndex
An indication, derived from one or more measurements, of the level of activity of an object or region, such as sunspot number, F10.7 flux, Dst, or the Polar Cap Indices.
enumeration AdiabaticInvariant
A property of a physical system usually related to periodic phenomena that remains constant under slowly varying conditions.
enumeration AdiabaticInvariant.BounceMotion
The second adiabatic invariant is associated with periodic bounce motion of charged particles trapped between two magnetic mirrors on a magnetic field line. The second invariant, termed J, is defined by using the integral J=m &int; v||*ds where m is the mass of the charged particle, v|| is the particle velocity along the field line, and ds represents elemental arc lengths along the field line. The second adiabatic invariant is conserved as long as changes in the background magnetic field occur at time scales much longer than the bounce time of the charged particles.
enumeration AdiabaticInvariant.DriftMotion
The third invariant for charged particle motion in a dipolar magnetic field is associated with drift of its guiding center in the equatorial plane. The conserved quantity, J<sub>2</sub>, is equal to q&phi; where q is the particle charge and &phi; is the magnetic flux enclosed within the particle drift path.
enumeration AdiabaticInvariant.MagneticMoment
A constant of motion related to the gyromotion of a particle in a magnetic field that is either static or slowly varying with respect to the gyroperiod. The magnetic moment is usually denoted by using the lower-case Greek letter for mu and can be calculated by using mu equal to m(u^2/2B) where m is the particle mass, u is the velocity of the particle perpendicular to the constant or average magnetic field direction, and B is the magnitude of the magnetic field strength.
enumeration Aerosol
A suspension of fine solid or liquid particles in a gas.
enumeration AkasofuEpsilon
A measure of the magnetopause energy flux and an indicator of the solar wind power available for subsequent magnetospheric energization. Defined as: V*B^2*l^2sin(theta/2)^4 where B is the IMF, l is an empirical scaling parameter equal to 7 R<sub>E</sub>, and theta=tan(By/Bz)^-1 the IMF clock angle.
enumeration Albedo
The ratio of reflected radiation from the surface to incident radiation upon it.
enumeration AlfvenMachNumber
The ratio of the bulk flow speed to the Alfven speed.
enumeration AlfvenVelocity
Phase velocity of the Alfven wave. In SI units it is the velocity of the magnetic field divided by the square root of the mass density times the permeability of free space (&mu;<sub>0</sub>).
enumeration AlphaParticle
A positively charged nuclear particle that consists of two protons and two neutrons.
enumeration Antenna
A sensor used to measure electric potential.
enumeration ArrivalDirection
An angular measure of the direction from which an energetic particle or photon was incident on a detector. The angles may be measured in any coordinate system.
enumeration Atom
Matter consisting of a nucleus surrounded by electrons which has no net charge.
enumeration AtomicNumberDetected
The number of protons in the nucleus of an atom as determined by a detector.
enumeration AverageChargeState
A measure of the composite deficit (positive) or excess (negative) of electrons with respect to protons.
enumeration AzimuthAngle
The angle between the projection into the I-J plane of a position or measured vector and the I-axis of the coordinate system. Mathematically defined as arctan(J/I). This term could be also applied to angles measured in different planes, i.e., the IMF clock angle defined as arctan(|By|/Bz).
enumeration CaK
A spectrum with a wavelength of range centered near 393.5 nm. VSO nickname: Ca-K image with range of 391.9 nm to 395.2 nm.
enumeration Channeltron
An instrument that detects electrons, ions, and ultraviolet radiation, according to the principle of a secondary emission multiplier. It is typically used in electron spectroscopy and mass spectrometry.
enumeration ChargeExchange
Chemical process involving a charge transfer from an ion (which becomes neutral) to a neutral (which becomes ionized).
enumeration ChargeFlux
The number of ionized particles passing through a unit area per unit time, for instance as measured by a Faraday cup.
enumeration ChargeState
Charge of a fully or partially stripped ion, in units of the charge of a proton. Charge state of a bare proton is equal to one.
enumeration Coronograph
An instrument which can image things very close to the Sun by using a disk to block the bright surface of the sun or a star that reveals the faint corona of the Sun or other celestial objects.
enumeration CountRate
The number of events per unit time.
enumeration Counts
The number of detection events occurring in a detector over the detector accumulation time.
enumeration CrossSection
Cross section of the reaction, when the reaction implies the collision of two particles.
enumeration Current
It is the scalar quantity giving the net charge (summed over charged particle species) per unit time flowing across a given surface.
enumeration CurrentDensity
It is the vector quantity giving the net charge (summed over charged particle species) per unit cross-sectional area per unit time flowing through a given point. Measurements of current density are often provided in terms of the magnetic perturbations (superposed upon a background magnetic field, if present) associated with the current density.
enumeration DataQuality
An ancillary parameter that denotes the standard or degree of accuracy, trustworthiness, or usefulness of another parameter.
enumeration DissociativeRecombination
Chemical process by which an ion is neutralized by capturing an electron, and splits in two new neutral species.
enumeration DopplerFrequency
Change in the frequency of a propagating wave due to motion of the source, the observer, the reflector, or the propagation medium.
enumeration Dopplergram
A map or image depicting the spatial distribution of line-of-sight velocities of the observed object.
enumeration DoubleSphere
A dipole antenna of which the active (sensor) elements are small spheres located at the ends of two wires deployed in the equatorial plane, on opposite sides of a spinning spacecraft.
enumeration Dust
Free microscopic particles of solid material.
enumeration DustDetector
An instrument which determines the mass and speed of ambient dust particles.
enumeration DynamicPressure
Dynamic pressure is a measure of the kinetic energy per unit volume of a fluid. For instance, the solar wind dynamic pressure or ram pressure for a purely proton plasma is equal to m<sub>p</sub> n V<sup>2</sup> where m<sub>p</sub> is the proton mass, n is the proton number density, and V is the solar wind speed.
enumeration Electric
The physical attribute that exerts an electrical force.
enumeration ElectricField
A region of space around a charged particle, or between two voltages within which a force is exerted on charged objects in its vicinity. An electric field is the electric force per unit charge.
enumeration Electromagnetic
Electric and magnetic field variations in time and space that propagate through a medium or a vacuum. The wave propagation direction, electric field vector, and magnetic field vector form an orthogonal triad. Waves in this category are detected by having their field quantities measured.
enumeration Electron
An elementary particle that has a negative charge equal to about 1.60218*10^-19 C and a rest mass equal to about 9.10938*10^-31 kg.
enumeration ElectronDriftInstrument
An active experiment to measure the electron drift velocity based on sensing the displacement of a weak beam of electrons after one gyration in the ambient magnetic field.
enumeration ElectronImpact
Chemical process by which a neutral is ionized thanks to the energy from the impact of an electron.
enumeration Electrostatic
Collective longitudinal electric-field and plasma oscillations trapped within a body of plasma.
enumeration ElectrostaticAnalyser
An instrument which uses charged plates to analyze the mass, charge and kinetic energies of charged particles which enter the instrument.
enumeration ElevationAngle
The angle between the position or measured vector and the I-J plane of the coordinate system. Mathematically defined as arctan(K/sqrt(I^2+J^2)).
enumeration Emissivity
The energy emitted spontaneously per unit bandwidth (typically frequency) per unit time per unit mass of source. Emissivity is usually integrated over all directions/solid angles.
enumeration EnergeticParticleInstrument
An instrument that measures fluxes of charged particles as a function of time, direction of motion, mass, charge and/or species.
enumeration EnergeticParticles
Pieces of matter that are moving very fast. Energetic particles include protons, electrons, neutrons, neutrinos, the nuclei of atoms, and other sub-atomic particles.
enumeration Energy
The capacity for doing work as measured by the capability of doing work (potential energy) or the conversion of this capability to motion (kinetic energy).
enumeration EnergyDensity
The amount of energy per unit volume.
enumeration EnergyFlux
The amount of energy passing through a unit area in a unit time.
enumeration EnergyPerCharge
The kinetic energy, E, per unit net charge, q, that is E/q, for an electron or an ionized atom, molecule, or dust particle.
enumeration Entropy
A function of thermodynamic quantity, such as temperature, pressure, or composition, that is a measure of the energy that is not available for work during a thermodynamic process. It is often interpreted as the degree of disorder or randomness in the system.
enumeration Ephemeris
The spatial coordinates of a body as a function of time. When used as an Instrument Type it represents the process or methods used to generate spatial coordinates.
enumeration EquivalentWidth
The spectral width of a total absorption line having the amount of absorbed radiant energy being equivalent to that in an observed absorption line.
enumeration Experiment
A collection of components which are designed to make coordinated observations of a phenomenon or object. Projects and missions may refer to an "experiment" by other names such as a "suite".
enumeration ExtremeUltraviolet
A spectrum with a wavelength range of 10 nm to 125 nm. VSO nickname: EUV image with a range of 10 nm to 125 nm.
enumeration FarUltraviolet
A spectrum with a wavelength range of 122 nm to 200 nm. VSO nickname: FUV image with a range of 122 nm to 200 nm.
enumeration FaradayCup
An instrument consisting of an electrode from which electrical current is measured while a charged particle beam (electrons or ions) impinges on it. Used to determine energy spectrum and sometimes ion composition of the impinging particles.
enumeration FlowSpeed
The magnitude of the flow velocity.
enumeration FlowVelocity
The mean velocity of all particles in the flow, also referred to as bulk velocity or average flow velocity.
enumeration Fluence
The time integral of a flux. A fluence is a not a measurement of flux per unit time.
enumeration FluxFeedback
A search coil whose bandwidth and signal/noise ratio are increased by the application of negative feedback at the sensor (flux) level by driving a collocated coil with a signal from the preamplifier.
enumeration FourierTransformSpectrograph
An instrument that determines the spectra of a radiative source, using time domain measurements and a Fourier transform.
enumeration Frequency
The number of occurrences of a repeating event per unit time.
enumeration FrequencyToGyrofrequencyRatio
The ratio of the characteristic frequency of a medium to gyrofrequency of a particle.
enumeration GammaRays
Photons with a wavelength range: 0.00001 nm to 0.001 nm.
enumeration GeigerMuellerTube
An instrument which measures density of ionizing radiation based on interactions with a gas.
enumeration GeometricFactor
A measure of the gathering power of a particle detector. The geometric factor can be used to correct particle measurements by accounting for the fact that only a fraction of the source particles is able to gain entry through the aperture of a detector. For an isotopic source distribution, the geometric factor corresponds to the solid angle subtended by the aperture. In practice, determination of the geometric factor requires numerical modeling and depends on detector design and the characteristics of the source.
enumeration Gyrofrequency
The number of gyrations around a magnetic guiding center (field line) a charged particle makes per unit time due to the Lorentz force.
enumeration Halpha
A spectrum with a wavelength range centered at 656.3 nm. VSO nickname: H-alpha image with a spectrum range of 655.8 nm to 656.8 nm.
enumeration HardXRays
Photons with a wavelength range: 0.001 nm to 0.1 nm and an energy range of 12 keV to 120 keV.
enumeration He10830
A spectrum with a wavelength range centered at 1082.9 nm. VSO nickname: an He 10830 image with a range of 1082.5 nm to 1083.3 nm.
enumeration He304
A spectrum centered around the resonance line of ionized helium at 304 Angstrom (30.4 nm).
enumeration HeatFlux
Flow of thermal energy through a gas or plasma typically computed as third moment of a distribution function.
enumeration Housekeeping
Parameters that indicate the status or health state of instruments or monitoring devices as measured in physical units such as that for current, voltage, or temperature. Housekeeping data can be analyzed to determine whether instruments are working correctly and the knowledge of their values may be used to avoid errors or even device failures.
enumeration Hydrodynamic
Periodic or quasi-periodic oscillations of fluid quantities.
enumeration IMFClockAngle
The clockwise angle of the direction of interplanetary magnetic field (IMF) measured in the plane of the body pole perpendicular to the line between the body and the Sun.
enumeration ImageIntensity
Measurements of the 2-D distribution of the intensity of photons from some region or object such as the Sun or the polar auroral regions, can be in any wavelength band, and polarized, etc.
enumeration Imager
An instrument which samples the radiation from an area at one or more spectral ranges emitted or reflected by an object.
enumeration ImagingSpectrometer
An instrument which is a multispectral scanner with a very large number of channels (typically from 64 channels up to 256 channels) with very narrow bandwidths.
enumeration Infrared
Photons with a wavelength range: 760 nm to 10^6 nm.
enumeration InstrumentMode
An indication of a state (mode) in which the instrument is operating. How a mode influences the interpretation and representation of data is described in instrument related documentation.
enumeration InstrumentStatus
A quantity directly related to the operation or function of an instrument.
enumeration Intensity
The measurement of radiant or wave energy per unit detector area per unit bandwidth per unit solid angle per unit time.
enumeration Interferometer
An instrument to study the properties of two or more waves from the pattern of interference created by their superposition.
enumeration Ion
An atom that has acquired a net electric charge by gaining or losing one or more electrons (Note: Z>2).
enumeration IonChamber
A device in which the collected electrical charge from ionization in a gas-filled cavity is taken to be the proportion to some parameter (e.g., dose or exposure) of radiation field.
enumeration IonComposition
In situ measurements of the relative flux or density of electrically charged particles in the space environment. May give simple fluxes, but full distribution functions are sometimes measured.
enumeration IonDrift
A device which measures the current produced by the displacement of ambient ions on a grid, thereby allowing the determination of the ion trajectory and velocity.
enumeration IonGauge
A device which measures low-pressure or vacuum neutral gas with pressures ranging from 10^-3 Torr to 10^-10 Torr. An ion gauge is an electronic amplifying vacuum tube consisting of three electrodes inside an evacuated glass envelope, with the filament being the cathode.
enumeration Irradiance
A radiometric term for the power of electromagnetic radiation at a surface, per unit area. Irradiance is used when the electromagnetic radiation is incident on the surface. Irradiance data may be reported in any units (i.e., counts/s) due to, for example, being at a particular wavelength, or to being a not fully calibrated relative measurement.
enumeration K7699
A spectrum with a wavelength range centered at 769.9 nm. VSO nickname: K-7699 dopplergram with a range of 769.8 nm to 770.0 nm.
enumeration LBHBand
Lyman-Birge-Hopfield band in the far ultraviolet range with wavelength range of 140 nm to 170 nm.
enumeration LShell
The L-shell is the magnetic equatorial radius (in units of planetary radii) of a dipole magnetic field line. For instance, if the L-shell value equals 6 say at Earth, the magnetic field lines cross the magnetic equator at six Earth radii. The L-shell concept can be applied generally to any magnetized planet or satellite with a dominant dipolar magnetic field moment.
enumeration LangmuirProbe
A monopole antenna associated with an instrument. The instrument applies a potential to the antenna which is swept to determine the voltage/current characteristic. This provides information about the plasma surrounding the probe and spacecraft.
enumeration Lidar
Lidar (Light Detection and Ranging) is a class of instruments that uses laser light to study atmospheric properties from the ground up to the top of the atmosphere. Such instruments have been used to study atmospheric gases, aerosols, clouds, and temperature.
enumeration LineDepth
The measure of the amount of absorption below the continuum (depth) in a particular wavelength or frequency in an absorption spectrum.
enumeration Lines
A set of 1-D arrays that contain the values of physical parameters, i.e., magnetic field vectors, particle densities, temperatures, etc., at the grid points along a line though a model volume. For instance, the points of the line may correspond to the trajectory of a spacecraft through model space.
enumeration LongWire
A dipole antenna constructed by two active sensing elements that are wires deployed in the equatorial plane on opposite sides of a spinning spacecraft. The, wire length is usually several times the spacecraft diameter.
enumeration LowerHybridFrequency
Lower hybrid oscillations involve longitudinal motions of electrons and ions in a magnetized plasma. The propagation of lower hybrid waves must be close to perpendicular to the background magnetic field in so that electrons cannot move along field lines thus preventing wave growth. The lower hybrid frequency, &phi;<sub>LH</sub>, can be calculated by using &phi;<sub>LH</sub>=[(&omega;<sub>ce</sub>&omega;<sub>ci</sub>)<sup>-1</sup>+&phi;<sub>pi</sub><sup>-2</sup>]<sup>-1/2</sup> where &omega;<sub>ce</sub> and &omega;<sub>ci</sub> are the electron and ion cyclotron frequencies, respectively, and $phi;<sub>LH</sub> is the ion plasma frequency.
enumeration MHD
Hydrodynamic waves in a magnetized plasma in which the background magnetic field plays a key role in controlling the wave propagation characteristics.
enumeration Magnetic
The physical attribute attributed to a magnet or its equivalent.
enumeration MagneticField
A region of space near a magnetized body where magnetic forces can be detected (as measured by methods such as Zeeman splitting, etc.).
enumeration Magnetogram
Measurements of the vector or line-of-sight magnetic field determined from remote sensing measurements of the detailed structure of spectral lines, including their splitting and polarization.
enumeration Magnetograph
A special type of magnetometer that records a time plot of the local magnetic field near the instrument or a telescope capable of determining the magnetic field strength and/or direction on a distant object such as the Sun, using the Zeeman splitting or other spectral signatures of magnetization.
enumeration Magnetometer
An instrument which measures the ambient magnetic field.
enumeration MagnetosonicMachNumber
The ratio of the velocity of fast mode waves to the Alfven velocity.
enumeration Mass
The measure of inertia (mass) of individual objects (e.g., aerosols).
enumeration MassDensity
The mass of particles per unit volume.
enumeration MassNumber
The total number of protons and neutrons (together known as nucleons) in an atomic nucleus.
enumeration MassPerCharge
The mass, m, per unit net charge, q, that is m/q, for an electron or an ionized atom, molecule, or dust particle.
enumeration MassSpectrometer
An instrument which distinguishes chemical species in terms of their different isotopic masses.
enumeration MicrochannelPlate
An instrument used for the detection of elementary particles, ions, ultraviolet rays and soft X-rays constructed from very thin conductive glass capillaries.
enumeration Microwave
Photons with a wavelength range: 10^6 nm to 1.5*10^7 nm.
enumeration ModeAmplitude
In helioseismology the magnitude of oscillation of waves of a particular geometry.
enumeration Molecule
A group of atoms so united and combined by chemical affinity that they form a complete, integrated whole, being the smallest portion of any particular compound that can exist in a free state.
enumeration MultispectralImager
An instrument which captures images at multiple spectral ranges.
enumeration Muon
An elementary particle similar to the electron, with an electric charge equal to -1 elementary charge, -e, and spin -1/2 h-bar with a much mass -206.7682827(46) times that of the electron rest mass, m sub e.
enumeration NaD
A spectrum with a wavelength range of centered at 589.3 nm. VSO nickname: Na-D image with a range of 588.8 nm to 589.8 nm.
enumeration NeutralAtomImager
An instrument which measures the quantity and properties of neutral particles over a range of angles. Measured properties can include mass and energy.
enumeration NeutralAtomImages
Measurements of neutral atom fluxes as a function of look direction often related to remote energetic charged particles that lose their charge through charge-exchange and then reach the detector on a line-of-sight trajectory.
enumeration NeutralGas
Measurements of neutral atomic and molecular components of a gas.
enumeration NeutralParticleDetector
An instrument which measures the quantity and properties of neutral particles. Measured properties can include mass and plasma bulk densities.
enumeration Neutron
An elementary particle with neutral charge that is a constituent of atomic nuclei. Neutrons have a rest mass slightly large than that of a proton equal to about 1.67493*10^-24 kg.
enumeration Ni6768
A spectrum with a wavelength range centered at 676.8 nm. VSO nickname: Ni-6768 dopplergram with a range of 676.7 nm to 676.9 nm.
enumeration NumberDensity
The number of particles per unit volume.
enumeration NumberFlux
The number of particles passing a unit area in unit time, possibly also per unit energy (or equivalent) and/or per unit look direction.
enumeration Optical
Photons with a wavelength range: 380 nm to 760 nm.
enumeration Orientation
The specification of the directional alignment of an object or measurement in a reference coordinate system. The orientation such as a spacecraft spin axis attitude is usually expressed as one or more angles relative to the basis axes of some specified physical space usually together with the date/time of the observation.
enumeration Other
Not classified with more specific terms. The context of its usage may be described in related text.
enumeration ParticleCorrelator
An instrument which correlates particle flux to help identify wave/particle interactions.
enumeration ParticleDetector
An instrument which detects particle flux!!!.
enumeration ParticleRadius
The mean radius for a Gaussian distribution of particles with an axial ratio of 2 and a distribution width that varies as 0.5 radius. A value of zero means no cloud was detected.
enumeration ParticleRigidity
The particle momentum per unit charge. The particle Rigidity, R, is equal to pc/Ze.
enumeration PhaseSpaceDensity
The number of particles per unit volume in the six-dimensional space of position and velocity.
enumeration PhotoIonization
Chemical process by which a neutral is ionized thanks to the energy from a photon.
enumeration Photometer
An instrument which measures the strength of electromagnetic radiation within a spectral band which can range from ultraviolet to infrared and includes the visible spectrum.
enumeration PhotomultiplierTube
A vacuum phototube that is an extremely sensitive detector of light in the ultraviolet, visible, and near-infrared ranges of the electromagnetic spectrum.
enumeration Photon
Electromagnetic waves detected by techniques that utilize their corpuscular character (e.g., CCD, CMOS, or Photomultiplier).
enumeration Photopolarimeter
An instrument which measures the intensity and polarization or radiant energy. A photopolarimeter is a combination of a photometer and a polarimeter.
enumeration PlasmaBeta
The ratio of the plasma pressure (nkT) to the magnetic pressure (B^2/2&mu;<sub>0</sub>) in a single component plasma or the ratio of the plasma pressure sum over i of (n<sub>i</sub>kT<sub>i</sub>) for all species i to the magnetic pressure (B^2/2&mu;<sub>0</sub>) in a multi components plasma.
enumeration PlasmaFrequency
A number density dependent characteristic frequency of a plasma.
enumeration PlasmaWaves
Self-consistent collective oscillations of particles and fields (electric and magnetic) in a plasma.
enumeration Platform
A collection of components which can be positioned and oriented as a single unit. A platform may contain other platforms. For example, a spacecraft is a platform which may have components that can be articulated and are also considered platforms.
enumeration PolarAngle
The angle between the position or measured vector and the k-axis of the coordinate system. Mathematically defined as arctan([sqrt(i^2+j^2)]/k). This term could be also applied to angles between the vector and other components, for example the IMF cone angle defined as arccos(B<sub>x</sub>/B<sub>t</sub>).
enumeration Polarization
Direction of the electric vector of an electromagnetic wave. The wave can be linearly polarized in any direction perpendicular to the direction of travel, circularly polarized (clockwise or counterclockwise), unpolarized, or mixtures of the above.
enumeration Positional
The specification of the location of an object or measurement within a reference coordinate system. The position is usually expressed as a set of values corresponding to the location along a set of orthogonal axes together with the date/time of the observation.
enumeration Positron
An elementary particle that has a positive charge equal to about 1.60218*10^-19 C and a rest mass equal to about 9.10938*10^-31 kg.
enumeration Potential
The work required per unit charge to move a charge from a reference point to a point at infinity (electric potential is defined to be zero). The electric potential of a spacecraft is often referred to as the spacecraft potential. The spacecraft potential is the electric potential of the spacecraft relative to the potential of the nearby plasma. The spacecraft potential is non-zero because the spacecraft charges to the level that the emitted photoelectron flux going to infinity is balanced by the plasma electron flux to the spacecraft.
enumeration PoyntingFlux
Electromagnetic energy flux transported by a wave characterized as the rate of energy transport per unit area per steradian.
enumeration Pressure
The force per unit area exerted by a particle distribution or field.
enumeration Profile
Measurements of a quantity as a function of height above an object such as the limb of a body.
enumeration PropagationTime
Time difference between transmission and reception of a wave in an active wave experiment.
enumeration ProportionalCounter
An instrument which measures energy of ionization radiation based on interactions with a gas.
enumeration Proton
An elementary particle that is a constituent of all atomic nuclei. Protons have a positive charge equal to about 1.60218*10^-19 C and a rest mass equal to about 1.67262*10^-27 kg.
enumeration QuadrisphericalAnalyser
An instrument used for the 3-D detection of plasma, energetic electrons and ions, and for positive ion composition measurements.
enumeration Radar
An instrument that uses directional properties of returned power to infer spatial and/or other characteristics of a remote object.
enumeration Radiance
A radiometric measurement that describes the amount of electromagnetic radiation that passes through or is emitted from a particular area, and falls within a given solid angle in a specified direction. They are used to characterize both emission from diffuse sources and reflection from diffuse surfaces.
enumeration RadioFrequency
Photons with a wavelength range: 10^5 nm to 10^11 nm.
enumeration Radiometer
An instrument for detecting or measuring radiant energy. Radiometers are commonly limited to infrared radiation.
enumeration Rate
Reaction rate: reaction production per unit of time.
enumeration Remark
A notice, comment, or observation.
enumeration ResonanceSounder
A combination of a radio receiver and a pulsed transmitter used to study the plasma surrounding a spacecraft by identifying resonances or cut-offs (of the wave dispersion relation), whose frequencies are related to the ambient plasma density and magnetic field. When the transmitter is off it is essentially a high-frequency resolution spectral power receiver.
enumeration RetardingPotentialAnalyser
An instrument which measures ion temperatures and ion concentrations using a planar ion trap.
enumeration Riometer
An instrument which measures the signal strength in various directions of the galactic radio signals. Variations in these signals are influenced by solar flare activity and geomagnetic storm and substorm processes.
enumeration RotationMatrix
A tensor that is used to perform vector data transformation from one coordinate system to another.
enumeration SPICE
SPICE is an ancillary information system that provides scientists and engineers the capability to include space geometry and event data into mission design, science observation planning, and science data analysis software. The staff of the NASA Navigation and Ancillary Information Facility, NAIF, which is located at JPL provides SPICE support for planetary, heliophysics, and Earth science missions, see https://naif.jpl.nasa.gov/naif/index.html. This SPICE has been adapted from text on NAF hosted web pages.
enumeration ScintillationDetector
An instrument which detects fluorescence of a material which is excited by high-energy (ionizing) electromagnetic or charged particle radiation.
enumeration SearchCoil
An instrument which measures the time variation of the magnetic flux threading a loop by measurement of the electric potential difference induced between the ends of the wire.
enumeration SoftXRays
X-Rays with an energy range of 0.12 keV to 12 keV.
enumeration SolarUVFlux
The amount of ultraviolet energy originating from the Sun passing through a unit area in a unit time.
enumeration SolidStateDetector
A detector of the charge carriers (electrons and holes) generated in semiconductors by energy deposited by gamma ray photons. Also known as a semiconductor detector".
enumeration SonicMachNumber
The ratio of the bulk flow speed to the speed of sound in the medium.
enumeration SoundSpeed
The speed at which sound travels through a medium.
enumeration Sounder
An instrument which measures the radiances from an object. A sounder may measure radiances at multiple spectral ranges.
enumeration SpacecraftPotentialControl
An instrument to control the electric potential of a spacecraft with respect to the ambient plasma by emitting a variable current of positive ions.
enumeration SpatialSeries
A set of 3-D arrays that contain the values of physical parameters, i.e., magnetic field vectors, particle densities, temperatures, etc., at grid points in a spacial volume.
enumeration Spectra
A term that applies to any signal that can be measured or decomposed along a continuous variable such as the electromagnetic radiation which can be decomposed as a function of wavelength or frequency.
enumeration SpectralPowerReceiver
A radio receiver which determines the power spectral density of the electric or magnetic field, or both, at one or more frequencies.
enumeration Spectrometer
An instrument that measures the component wavelengths of light (or other electromagnetic radiation) by splitting the light up into its component wavelengths.
enumeration Spectrum
The distribution of a characteristic of a physical system or phenomenon, such as the energy emitted by a radiant source, arranged in the order of wavelengths.
enumeration SpinPeriod
The time required for an object such as a spacecraft or planet to perform one full rotation in a given frame of reference.
enumeration SpinPhase
An angular based or normalized parameter that specifies the spin state of an object such as a spacecraft or planet in a specific coordinate system usually together with the date/time of the observation.
enumeration SpinRate
The angular rate of change of the spin angle of an object such as a spacecraft or planet.
enumeration StokesParameters
A set of four parameters (usually called I,Q, U and V) which describe the polarization state of an electromagnetic wave propagating through space.
enumeration Telemetry
Parameters that include full packets of data from monitoring devices or the memory addresses of datum within telemetry packets. The data comprising telemetry packets are typically expressed by using non-physical engineering units and may be used to express a variety of device operating conditions such as command acceptance/execution, housekeeping, event characterization, memory dumps, and science data. Telemetry packets may be raw or unpacked.
enumeration Temperature
A measure of the kinetic energy of random motion with respect to the average. Temperature is properly defined only for an equilibrium particle distribution (Maxwellian distribution).
enumeration Temporal
Pertaining to time.
enumeration ThermalPlasma
Measurements of the plasma in the energy regime where the most of the plasma occurs. May be the basic fluxes in the form of distribution functions or the derived bulk parameters (density, flow velocity, etc.).
enumeration ThermalSpeed
A characteristic fluctuation speed of a distribution of particles about the bulk flow speed of the distribution. The value of the thermal speed depends on the dimensions and temperature of the distribution. Specific quantitative definition of thermal speed must be provided by the provider of a resource to be described in SPASE. [Note: Its quantitative definition depends on the nature of the particle distribution and how the random speed is characterized or calculated and must be specified in the description of the quantity used in the product described by the SPASE document].
enumeration TimeOfFlight
An instrument which measures the time it takes for a particle to travel between two detectors.
enumeration TotalPressure
In an MHD fluid it is the number density (N) times Boltzmann constant times the temperature in Kelvin.
enumeration Ultraviolet
Photons with a wavelength range: 10 nm to 400 nm.
enumeration Unspecified
A value which is not provided.
enumeration UpperHybridFrequency
Upper hybrid oscillations involve longitudinal motions of electrons perpendicular to the magnetic field. The upper hybrid frequency, &phi;<sub>UH</sub>, is governed by the relationship &phi;<sub>UH</sub>^2=&phi;<sub>pe</sub>^2+&theta;<sub>ce</sub>^2 where &phi;<sub>pe</sub> is electron plasma frequency and &theta;<sub>ce</sub> is the electron cyclotron frequency.
enumeration VCrossB
The cross product of the charge velocity (V) and the magnetic field (B). It is the electric field exerted on a point charge by a magnetic field.
enumeration Velocity
Rate of change of position. Also used for the average velocity of a collection of particles, also referred to as bulk velocity.
enumeration VolumeEmissionRate
The volume emission rate, e(r,t,l), is the number of photons emitted per unit source volume per second (photons/m^3/s), as measured along the line of sight between the source point and the observer. The Volume Emission Rate is in general a function of the line-of-sight distance, r, time, t, and wavelength, l. The Volume Emission Rate is actually not a directly measurable quantity. However, the term has been commonly used in both data product descriptions and research publications.
enumeration WavePhase
Position of a wave within its cycle at a given point in time.
enumeration WaveformReceiver
A radio receiver which outputs the value of one or more components of the electric and/or magnetic field as a function of time.
enumeration Wavelength
The peak-to-peak distance over one wave period.
enumeration Waves
Data resulting from observations of wave experiments and natural wave phenomena. Wave experiments are typically active and natural wave phenomena are passive. Examples of wave experiments include coherent/incoherent scatter radars, radio soundings, VLF propagation studies, ionospheric scintillation of beacon satellite signals, etc. Examples of natural wave phenomena include micropulsations, mesospheric gravity waves, auroral/plasmaspheric hiss, Langmuir waves, AKR, Jovian decametric radiation, solar radio bursts, etc.
enumeration Waves.Active
Exerting an influence or producing a change or effect. An active measurement is one which produces a transmission or excitation as a part of the measurement cycle.
enumeration Waves.Passive
Movement or effect produced by outside influence. A passive measurement is one which does not produce a transmission or excitation as a part of the measurement cycle.
enumeration WebResource
A Web page or file-based resource accessible by a URL.
enumeration WebService
A Web-based service that uses SOAP, WSDL or UDDI open standards.
enumeration WhiteLight
Photons with a wavelength in the visible range for humans.
enumeration XRays
Photons with a wavelength range: 0.001 nm to 10 nm.
Source
<xsd:element name="PropertyQuantity" type="spase:ParameterQuantity" minOccurs="1" maxOccurs="1"/>
Element spase:Property / spase:Qualifier
Namespace http://www.spase-group.org/data/schema
Diagram
Diagramspase-2_7_1_xsd.tmp#Qualifier
Type spase:Qualifier
Properties
content simple
minOccurs 0
maxOccurs unbounded
Facets
enumeration Amplitude
The maximum extent of a vibration or oscillation, measured from equilibrium.
enumeration Anisotropy
Direction-dependent property.
enumeration Array
A sequence of values corresponding to the elements in a rectilinear, n-dimension matrix. Each value can be referenced by a unique index.
enumeration AutoSpectrum
The Fourier transform of the auto correlation function for physical or empirical observations, which describes the general dependence of the time series data values at one instant on the time series data values at another instant.
enumeration Average
The statistical mean equal to the sum of a set of values divided by the number of values in the set.
enumeration Characteristic
A quantity which can be easily identified and measured in a given environment.
enumeration Circular
Relative to polarization, right-handed circularly polarized light is defined such that the electric field is rotating clockwise as seen by an observer towards whom the wave is moving. Left-handed circularly polarized light is defined such that the electric field is rotating counterclockwise as seen by an observer towards whom the wave is moving. The polarization of magnetohydrodynamic waves is specified with respect to the ambient mean magnetic field. Right-handed polarized waves have a transverse electric field component which turns in a right-handed sense (that of the gyrating electrons) around the magnetic field.
enumeration Coherence
The coherence between two signals x(t) and y(t), C<sub>xy</sub>, is a real-valued function. The square of the coherence is defined by using: Cxy^2=|Gxy(f)|^2/Gxx(f)Gyy(f) where Gxy(f) is equal to the cross-spectral density between two time series denoted as x and y, respectively, and Gxx(f) and Gyy(f) are equal to the auto-spectral densities of the same two time series. Values of Cxy^2 always lie in the range between zero and one, 0<=Cxy^2<=1, in accordance with the Cauchy-Schwarz inequality.
enumeration Column
A 2-D measure of a quantity. The column is the area over which the quantity is measured.
enumeration Component
Projection of a vector along one of the base axes of a coordinate system.
enumeration Component.I
Projection of a vector along the first named axis of a coordinate system. Typically, the x-axis, but could be the R-axis for an RTN coordinate system.
enumeration Component.J
Projection of a vector along the second named axis of a coordinate system. Typically, the y-axis, but could be the T-axis for an RTN coordinate system.
enumeration Component.K
Projection of a vector along the third named axis of a coordinate system. Typically, the z-axis, but could be the N-axis for an RTN coordinate system.
enumeration Confidence
An expression of how certain that a quantity is valid or accurate.
enumeration Core
The central or main part of an object or calculated distribution. For example, the part of a distribution of particles at low energies that is a thermal (Maxwellian) population.
enumeration CrossSpectrum
The Fourier transform of the cross correlation of two physical or empirical observations.
enumeration Deviation
The difference between an observed value and the expected value of a quantity.
enumeration Differential
A measurement within a narrow range of energy and/or solid angle.
enumeration Direction
The spatial relation between an object and another object, the orientation of the object or the course along which the object points or moves.
enumeration Directional
A measurement within a narrow range of solid angle.
enumeration DirectionAngle
An enumeration list of angular measures for specifying the direction of an n-dimensional vector within the n-dimensional coordinate system in use or the angular deviation of an n-dimensional vector from an (n-1)-dimensional plane, depending on the application. [Note: DirectionAngle must be used with a sub enumeration term: DirectionAngle.AzimuthAngle; DirectionAngle.ElevationAngle; DirectionAngle.PolarAngle].
enumeration DirectionAngle.AzimuthAngle
The angle between the projection into the I-J plane of a position or measured vector and the I-axis of the coordinate system. Mathematically defined as arctan(J/I). This term could be also applied to angles measured in different planes, i.e., the IMF clock angle defined as arctan(|By|/Bz).
enumeration DirectionAngle.ElevationAngle
The angle between the position or measured vector and the I-J plane of the coordinate system. Mathematically defined as arctan(K/sqrt(I^2+J^2)).
enumeration DirectionAngle.PolarAngle
The angle between the position or measured vector and the k-axis of the coordinate system. Mathematically defined as arctan([sqrt(i^2+j^2)]/k). This term could be also applied to angles between the vector and other components, for example the IMF cone angle defined as arccos(B<sub>x</sub>/B<sub>t</sub>).
enumeration DirectionCosine
The cosine of the angle between two vectors usually between a vector and one of the basis axes defining a Cartesian coordinate system. Three angles and thus three direction cosines are required to define a vector direction in a 3-D Euclidean space.
enumeration DirectionCosine.I
Projection of a vector along the first named axis of a coordinate system. Typically, the x-axis, but could be the R-axis for an RTN coordinate system.
enumeration DirectionCosine.J
Projection of a vector along the second named axis of a coordinate system. Typically, the y-axis, but could be the T-axis for an RTN coordinate system.
enumeration DirectionCosine.K
Projection of a vector along the third named axis of a coordinate system. Typically, the z-axis, but could be the N-axis for an RTN coordinate system.
enumeration EncodedParameter
A variable that uses successive bits to encode, this is bitwise encode, a set of conditions by using a composited multi-bit numeric value. A common example is a bitwise encoded flag that denotes whether various possible errors that may affect a particular measurement. For example, a bit value equal to zero may indicate the absence of a particular error condition while a value equal to one would indicate the possibility that the associated datum should be ignored or used with caution due to the same error categorization.
enumeration FieldAligned
The component of a quantity which is oriented in the same direction of a field.
enumeration Fit
Values that make a model agree with the data.
enumeration Group
An assemblage of values that a certain relation or common characteristic.
enumeration Halo
The part of an object or distribution surrounding some central body or distribution. For example, the particles above the core energies that show enhancements above the thermal population. Typically, a "power law tail" shows a break from the core Maxwellian at a particular energy.
enumeration ImaginaryPart
Any number z can in general be represented by its complex form with z=a+ib where i, which is defined as the square root of -1, signifies the imaginary component of the number z. The coefficient b is called the imaginary part of the complex number z.
enumeration Incident
Direction-dependent property.
enumeration Integral
A flux measurement in a broad range of energy and solid angle.
enumeration Integral.Area
Integration over the extent of a planar region, or of the surface of a solid.
enumeration Integral.Bandwidth
Integration over the width a frequency band.
enumeration Integral.SolidAngle
Integration over the angle in 3-D space that an object subtends at a point.
enumeration Linear
Polarization where the E-field vector is confined to a given plane.
enumeration LineOfSight
The line of sight is the line that connects the observer with the observed object. This expression is often used with measurements of Doppler velocity and magnetic field in magnetograms, where only the component of the vector field directed along the line of sight is measured.
enumeration Magnitude
A measure of the strength of a vector quantity or length of its representational vector.
enumeration MassMixingRatio
The ratio of the mass of one atomic or compound species to the total mass of all species in a given volume.
enumeration Maximum
The largest value of a batch or sample or the upper bound of a probability distribution.
enumeration Median
The measure of central tendency of a set of n values computed by ordering the values and taking the value at position (n+1)/2 when n is odd or the arithmetic mean of the values at positions n/2 and (n/2)+1 when n is even.
enumeration Minimum
The smallest value of a batch or sample or the lower bound of a probability distribution.
enumeration MixingRatio
The ratio of the abundance of one atomic or compound species to the total abundance of all species in a given volume.
enumeration Moment
Parameters determined by integration over a distribution function convolved with a power of velocity.
enumeration Parallel
Having the same direction as a given direction.
enumeration Peak
The maximum value for the quantity in question, over a period of time which is usually equal to the cadence.
enumeration Perpendicular
At right angles to a given direction.
enumeration Perturbation
Variations in the state of a system.
enumeration Phase
A point or portion in a recurring series of changes.
enumeration PhaseAngle
Phase difference between two or more waves, normally expressed in degrees.
enumeration PowerSpectralDensity
The Power Spectral Density, PSD, is the measure of signal power content versus frequency, energy, wave number, etc. A PSD is typically used to characterize broadband random signals. The amplitude of the PSD is normalized by the spectral resolution employed to digitize the signal.
enumeration Projection
A measure of the length of a position or measured vector as projected into a plane of the coordinate system.
enumeration Projection.IJ
A measure of the length of a position or measured vector projected into the I-J (typically X-Y) plane of the coordinate system.
enumeration Projection.IK
A measure of the length of a position or measured vector projected into the I-K (typically X-Z) plane of the coordinate system.
enumeration Projection.JK
A measure of the length of a position or measured vector projected into the J-K (typically Y-Z) plane of the coordinate system.
enumeration Pseudo
Similar to or having the appearance of something else. Can be used to indicate an estimation or approximation of a particular quantity.
enumeration Ratio
The relative magnitudes of two quantities.
enumeration RealPart
Any number z can in general be represented by its complex form with z= a+ib where i, which is defined as the square root of -1, signifies the imaginary component of the number z. The coefficient a is called the real part of the complex number z.
enumeration Scalar
A quantity that is completely specified by its magnitude and has no direction.
enumeration Spectral
Characterized as a range or continuum of frequencies.
enumeration StandardDeviation
The square root of the average of the squares of deviations about the mean of a set of data. Standard deviation is a statistical measure of spread or variability.
enumeration StokesParameters
A set of four parameters (usually called I,Q, U and V) which describe the polarization state of an electromagnetic wave propagating through space.
enumeration Strahl
A distribution of particles concentrated in a narrow energy band. The band may be may be aligned with a secondary feature. For example, it may occur in a narrow cone aligned with the mean magnetic field direction.
enumeration Superhalo
The part of an object or distribution surrounding some central body or distribution evident in a second break in the distribution function (e.g., a different power law). It consists of a population with energies higher than that of coexisting halo population.
enumeration Symmetric
Equal distribution about one or more axes.
enumeration Tensor
A generalized linear quantity or geometrical entity that can be expressed as a multi-dimensional array relative to a choice of basis of the particular space on which it is defined.
enumeration Total
The summation of quantities over all possible species.
enumeration Trace
The sum of the elements on the main diagonal (the diagonal from the upper left to the lower right) of a square matrix.
enumeration Uncertainty
A statistically defined discrepancy between a measured quantity and the true value of that quantity that cannot be corrected by calculation or calibration.
enumeration Variance
A measure of dispersion of a set of data points around their mean value. The expectation value of the squared deviations from the mean.
enumeration Vector
A set of parameter values each along some independent variable (e.g., components of a field in three orthogonal spatial directions, atmospheric temperature values at several altitudes, or at a given latitude and longitude).
Source
<xsd:element name="Qualifier" type="spase:Qualifier" minOccurs="0" maxOccurs="unbounded"/>
Element spase:Property / spase:Units
Namespace http://www.spase-group.org/data/schema
Diagram
Diagramspase-2_7_1_xsd.tmp#Units
Type spase:Units
Properties
content simple
minOccurs 0
maxOccurs 1
Source
<xsd:element name="Units" type="spase:Units" minOccurs="0" maxOccurs="1"/>
Element spase:Property / spase:UnitsConversion
Namespace http://www.spase-group.org/data/schema
Diagram
Diagramspase-2_7_1_xsd.tmp#UnitsConversion
Type spase:UnitsConversion
Properties
content simple
minOccurs 0
maxOccurs 1
Source
<xsd:element name="UnitsConversion" type="spase:UnitsConversion" minOccurs="0" maxOccurs="1"/>
Element spase:Property / spase:PropertyLabel
Namespace http://www.spase-group.org/data/schema
Diagram
Diagramspase-2_7_1_xsd.tmp#PropertyLabel
Type spase:PropertyLabel
Properties
content simple
minOccurs 0
maxOccurs 1
Source
<xsd:element name="PropertyLabel" type="spase:PropertyLabel" minOccurs="0" maxOccurs="1"/>
Element spase:Property / spase:PropertyValue
Namespace http://www.spase-group.org/data/schema
Diagram
Diagramspase-2_7_1_xsd.tmp#PropertyValue
Type spase:PropertyValue
Properties
content simple
minOccurs 0
maxOccurs 1
Source
<xsd:element name="PropertyValue" type="spase:PropertyValue" minOccurs="0" maxOccurs="1"/>
Element spase:Property / spase:PropertyTableURL
Namespace http://www.spase-group.org/data/schema
Diagram
Diagramspase-2_7_1_xsd.tmp#PropertyTableURL
Type spase:PropertyTableURL
Properties
content simple
minOccurs 0
maxOccurs 1
Source
<xsd:element name="PropertyTableURL" type="spase:PropertyTableURL" minOccurs="0" maxOccurs="1"/>
Element spase:Property / spase:ValidMin
Namespace http://www.spase-group.org/data/schema
Diagram
Diagramspase-2_7_1_xsd.tmp#ValidMin
Type spase:ValidMin
Properties
content simple
minOccurs 0
maxOccurs 1
Source
<xsd:element name="ValidMin" type="spase:ValidMin" minOccurs="0" maxOccurs="1"/>
Element spase:Property / spase:ValidMax
Namespace http://www.spase-group.org/data/schema
Diagram
Diagramspase-2_7_1_xsd.tmp#ValidMax
Type spase:ValidMax
Properties
content simple
minOccurs 0
maxOccurs 1
Source
<xsd:element name="ValidMax" type="spase:ValidMax" minOccurs="0" maxOccurs="1"/>
Element spase:Property / spase:PropertyModel
Namespace http://www.spase-group.org/data/schema
Diagram
Diagramspase-2_7_1_xsd.tmp#PropertyModel
Type spase:PropertyModel
Properties
content simple
minOccurs 0
maxOccurs 1
Source
<xsd:element name="PropertyModel" type="spase:PropertyModel" minOccurs="0" maxOccurs="1"/>
Element spase:Property / spase:ModelURL
Namespace http://www.spase-group.org/data/schema
Diagram
Diagramspase-2_7_1_xsd.tmp#ModelURL
Type spase:ModelURL
Properties
content simple
minOccurs 0
maxOccurs 1
Source
<xsd:element name="ModelURL" type="spase:ModelURL" minOccurs="0" maxOccurs="1"/>
Element spase:Model / spase:OutputParameters
Namespace http://www.spase-group.org/data/schema
Diagram
Diagramspase-2_7_1_xsd.tmp#OutputParameters_Parameterspase-2_7_1_xsd.tmp#OutputParameters
Type spase:OutputParameters
Properties
content complex
minOccurs 0
maxOccurs 1
Model
Children spase:Parameter
Instance
<spase:OutputParameters xmlns:spase="http://www.spase-group.org/data/schema">
  <spase:Parameter>{0,unbounded}</spase:Parameter>
</spase:OutputParameters>
Source
<xsd:element name="OutputParameters" type="spase:OutputParameters" minOccurs="0" maxOccurs="1"/>
Element spase:OutputParameters / spase:Parameter
Namespace http://www.spase-group.org/data/schema
Diagram
Diagramspase-2_7_1_xsd.tmp#Parameter_Namespase-2_7_1_xsd.tmp#Parameter_Setspase-2_7_1_xsd.tmp#Parameter_ParameterKeyspase-2_7_1_xsd.tmp#Parameter_Descriptionspase-2_7_1_xsd.tmp#Parameter_UCDspase-2_7_1_xsd.tmp#Parameter_Caveatsspase-2_7_1_xsd.tmp#Parameter_Cadencespase-2_7_1_xsd.tmp#Parameter_CadenceMinspase-2_7_1_xsd.tmp#Parameter_CadenceMaxspase-2_7_1_xsd.tmp#Parameter_Unitsspase-2_7_1_xsd.tmp#Parameter_UnitsConversionspase-2_7_1_xsd.tmp#Parameter_CoordinateSystemspase-2_7_1_xsd.tmp#Parameter_RenderingHintsspase-2_7_1_xsd.tmp#Parameter_Structurespase-2_7_1_xsd.tmp#Parameter_ValidMinspase-2_7_1_xsd.tmp#Parameter_ValidMaxspase-2_7_1_xsd.tmp#Parameter_FillValuespase-2_7_1_xsd.tmp#Parameter_Fieldspase-2_7_1_xsd.tmp#Parameter_Particlespase-2_7_1_xsd.tmp#Parameter_Wavespase-2_7_1_xsd.tmp#Parameter_Mixedspase-2_7_1_xsd.tmp#Parameter_Supportspase-2_7_1_xsd.tmp#Parameter_SpatialCoveragespase-2_7_1_xsd.tmp#Parameter
Type spase:Parameter
Properties
content complex
minOccurs 0
maxOccurs unbounded
Model
Children spase:Cadence, spase:CadenceMax, spase:CadenceMin, spase:Caveats, spase:CoordinateSystem, spase:Description, spase:Field, spase:FillValue, spase:Mixed, spase:Name, spase:ParameterKey, spase:Particle, spase:RenderingHints, spase:Set, spase:SpatialCoverage, spase:Structure, spase:Support, spase:UCD, spase:Units, spase:UnitsConversion, spase:ValidMax, spase:ValidMin, spase:Wave
Instance
<spase:Parameter xmlns:spase="http://www.spase-group.org/data/schema">
  <spase:Name>{1,1}</spase:Name>
  <spase:Set>{0,unbounded}</spase:Set>
  <spase:ParameterKey>{0,1}</spase:ParameterKey>
  <spase:Description>{0,1}</spase:Description>
  <spase:UCD>{0,1}</spase:UCD>
  <spase:Caveats>{0,1}</spase:Caveats>
  <spase:Cadence>{0,1}</spase:Cadence>
  <spase:CadenceMin>{0,1}</spase:CadenceMin>
  <spase:CadenceMax>{0,1}</spase:CadenceMax>
  <spase:Units>{0,1}</spase:Units>
  <spase:UnitsConversion>{0,1}</spase:UnitsConversion>
  <spase:CoordinateSystem>{0,1}</spase:CoordinateSystem>
  <spase:RenderingHints>{0,unbounded}</spase:RenderingHints>
  <spase:Structure>{0,1}</spase:Structure>
  <spase:ValidMin>{0,1}</spase:ValidMin>
  <spase:ValidMax>{0,1}</spase:ValidMax>
  <spase:FillValue>{0,1}</spase:FillValue>
  <spase:Field>{1,1}</spase:Field>
  <spase:Particle>{1,1}</spase:Particle>
  <spase:Wave>{1,1}</spase:Wave>
  <spase:Mixed>{1,1}</spase:Mixed>
  <spase:Support>{1,1}</spase:Support>
  <spase:SpatialCoverage>{0,unbounded}</spase:SpatialCoverage>
</spase:Parameter>
Source
<xsd:element name="Parameter" type="spase:Parameter" minOccurs="0" maxOccurs="unbounded"/>
Element spase:Model / spase:ModelURL
Namespace http://www.spase-group.org/data/schema
Diagram
Diagramspase-2_7_1_xsd.tmp#ModelURL
Type spase:ModelURL
Properties
content simple
minOccurs 0
maxOccurs 1
Source
<xsd:element name="ModelURL" type="spase:ModelURL" minOccurs="0" maxOccurs="1"/>
Element spase:Spase / spase:ModelRun
Namespace http://www.spase-group.org/data/schema
Diagram
Diagramspase-2_7_1_xsd.tmp#ModelRun_ResourceIDspase-2_7_1_xsd.tmp#ModelRun_NamingAuthorityspase-2_7_1_xsd.tmp#ModelRun_ResourceTypespase-2_7_1_xsd.tmp#ModelRun_ResourceHeaderspase-2_7_1_xsd.tmp#ModelRun_AccessInformationspase-2_7_1_xsd.tmp#ModelRun_ProviderResourceNamespase-2_7_1_xsd.tmp#ModelRun_ProviderProcessingLevelspase-2_7_1_xsd.tmp#ModelRun_ProviderVersionspase-2_7_1_xsd.tmp#ModelRun_ModelSpecificationspase-2_7_1_xsd.tmp#ModelRun_TemporalDependencespase-2_7_1_xsd.tmp#ModelRun_ModeledRegionspase-2_7_1_xsd.tmp#ModelRun_LikelihoodRatingspase-2_7_1_xsd.tmp#ModelRun_Caveatsspase-2_7_1_xsd.tmp#ModelRun_Keywordspase-2_7_1_xsd.tmp#ModelRun_InputResourceIDspase-2_7_1_xsd.tmp#ModelRun_ModelTimespase-2_7_1_xsd.tmp#ModelRun_ModelDomainspase-2_7_1_xsd.tmp#ModelRun_RegionParameterspase-2_7_1_xsd.tmp#ModelRun_InputParameterspase-2_7_1_xsd.tmp#ModelRun_InputPopulationspase-2_7_1_xsd.tmp#ModelRun_InputFieldspase-2_7_1_xsd.tmp#ModelRun_InputProcessspase-2_7_1_xsd.tmp#ModelRun_Extensionspase-2_7_1_xsd.tmp#ModelRun
Type spase:ModelRun
Properties
content complex
Model
Children spase:AccessInformation, spase:Caveats, spase:Extension, spase:InputField, spase:InputParameter, spase:InputPopulation, spase:InputProcess, spase:InputResourceID, spase:Keyword, spase:LikelihoodRating, spase:ModelDomain, spase:ModelSpecification, spase:ModelTime, spase:ModeledRegion, spase:NamingAuthority, spase:ProviderProcessingLevel, spase:ProviderResourceName, spase:ProviderVersion, spase:RegionParameter, spase:ResourceHeader, spase:ResourceID, spase:ResourceType, spase:TemporalDependence
Instance
<spase:ModelRun xmlns:spase="http://www.spase-group.org/data/schema">
  <spase:ResourceID>{1,1}</spase:ResourceID>
  <spase:NamingAuthority>{0,1}</spase:NamingAuthority>
  <spase:ResourceType>{0,1}</spase:ResourceType>
  <spase:ResourceHeader>{1,1}</spase:ResourceHeader>
  <spase:AccessInformation>{0,unbounded}</spase:AccessInformation>
  <spase:ProviderResourceName>{0,1}</spase:ProviderResourceName>
  <spase:ProviderProcessingLevel>{0,1}</spase:ProviderProcessingLevel>
  <spase:ProviderVersion>{0,1}</spase:ProviderVersion>
  <spase:ModelSpecification>{0,1}</spase:ModelSpecification>
  <spase:TemporalDependence>{0,1}</spase:TemporalDependence>
  <spase:ModeledRegion>{1,unbounded}</spase:ModeledRegion>
  <spase:LikelihoodRating>{0,1}</spase:LikelihoodRating>
  <spase:Caveats>{0,1}</spase:Caveats>
  <spase:Keyword>{0,unbounded}</spase:Keyword>
  <spase:InputResourceID>{0,unbounded}</spase:InputResourceID>
  <spase:ModelTime>{0,1}</spase:ModelTime>
  <spase:ModelDomain>{0,1}</spase:ModelDomain>
  <spase:RegionParameter>{1,1}</spase:RegionParameter>
  <spase:InputParameter>{1,1}</spase:InputParameter>
  <spase:InputPopulation>{1,1}</spase:InputPopulation>
  <spase:InputField>{1,1}</spase:InputField>
  <spase:InputProcess>{1,1}</spase:InputProcess>
  <spase:Extension lang="en">{0,unbounded}</spase:Extension>
</spase:ModelRun>
Source
<xsd:element name="ModelRun" type="spase:ModelRun"/>
Element spase:ModelRun / spase:ResourceID
Namespace http://www.spase-group.org/data/schema
Diagram
Diagramspase-2_7_1_xsd.tmp#ResourceID
Type spase:ResourceID
Type hierarchy
Properties
content simple
minOccurs 1
maxOccurs 1
Facets
pattern [^:]+://[^/]+/.+
Source
<xsd:element name="ResourceID" type="spase:ResourceID" minOccurs="1" maxOccurs="1"/>
Element spase:ModelRun / spase:NamingAuthority
Namespace http://www.spase-group.org/data/schema
Diagram
Diagramspase-2_7_1_xsd.tmp#NamingAuthority
Type spase:NamingAuthority
Properties
content simple
minOccurs 0
maxOccurs 1
Source
<xsd:element name="NamingAuthority" type="spase:NamingAuthority" minOccurs="0" maxOccurs="1"/>
Element spase:ModelRun / spase:ResourceType
Namespace http://www.spase-group.org/data/schema
Diagram
Diagramspase-2_7_1_xsd.tmp#ResourceType
Type spase:ResourceType
Properties
content simple
minOccurs 0
maxOccurs 1
Facets
enumeration Annotation
Information which is explanatory or descriptive which is associated with another resource.
enumeration Catalog
A tabular listing of events or observational notes, especially those that have utility in aiding a user in locating data. Catalogs include lists of events, files in a product, and data availability. A Catalog resource is a type of "data product" which is a set of data that is uniformly processed and formatted, from one or more instruments, typically spanning the full duration of the observations of the relevant instrument(s). A data product may consist of a collection of granules of successive time spans, but may be a single high-level entity.
enumeration Collection
An aggregation of resources, which may encompass collections of one resource type as well as those of mixed types. A collection is described as a group. Its parts may also be separately described. An example is an experiment which uses the data from multiple instruments (or sensors). Another example is a research effort that uses a set of display images of the Sun and Energetic particle data from the corresponding times for the images, and FITS files of AIA images, etc. All the resources that are part of the research effort can be described as a Collection. Yet another example is a coordinated set of time series used for determining an index.
enumeration DisplayData
A graphical representation of data wherein the underlying numeric values are not (readily) accessible for analysis. Examples are line plots and spectrograms. A Display Data resource is a type of "data product" which is a set of data that is uniformly processed and formatted, from one or more instruments, typically spanning the full duration of the observations of the relevant instrument(s). A data product may consist of a collection of granules of successive time spans, but may be a single high-level entity.
enumeration DisplayOutput
A graphical representation of data wherein the underlying numeric values are not (readily) accessible for analysis. Examples are line plots and spectrograms. A Display Data resource is a type of "data product" which is a set of data that is uniformly processed and formatted, from one or more instruments, typically spanning the full duration of the observations of the relevant instrument(s). A data product may consist of a collection of granules of successive time spans, but may be a single high-level entity.
enumeration Document
A set of information designed and presented as an individual entity. A document may contain plain or formatted text, in-line graphics, sound, other multimedia data, or hypermedia references. A Document resource is intended for use on digital objects that have no other identifier (e.g., DOI or ISBN).
enumeration Granule
An accessible portion of another resource. A Granule may be composed of one or more physical pieces (files) which are considered inseparable. For example, a data storage format that maintains metadata and binary data in separate, but tightly coupled files. Granules should not be used to group files that have simple relationships or which are associated through a parent resource. For example, each file containing a time interval data for a Numerical Data resource would each be considered a Granule. The ParentID of a Granule resource must be a NumericalData resource. The attributes of a Granule supersede the corresponding attributes in the NumericalData resource.
enumeration Instrument
A device that makes measurements used to characterize a physical phenomenon, or a family of like devices.
enumeration Model
Attributes of a model.
enumeration ModelRun
Description of a model run, including the code ID, the run spatial and temporal description, and all the relevant inputs.
enumeration NumericalData
Data stored as numerical values in one or more specified formats. A Numerical Data resource is a type of "data product" which is a set of data that is uniformly processed and formatted, from one or more instruments, typically spanning the full duration of the observations of the relevant instrument(s). A data product may consist of Parameters stored in a collection of granules of successive time spans or a single data granule.
enumeration NumericalOutput
Data stored as numerical values in a specified format. A Numerical Data resource is a type of "data product" which is a set of data that is uniformly processed and formatted, from one or more instruments, typically spanning the full duration of the observations of the relevant instrument(s). A data product may consist of a collection of granules of successive time spans, but may be a single high-level entity.
enumeration Observatory
The host (spacecraft, network, facility) for instruments making observations, or a family of closely related hosts.
enumeration Person
An individual human being.
enumeration Registry
A location or facility where resources are cataloged.
enumeration Repository
A location or facility where resources are stored.
enumeration Service
A location or facility that can perform a well-defined task.
enumeration Software
An application which can be installed, built or readily used.
Source
<xsd:element name="ResourceType" type="spase:ResourceType" minOccurs="0" maxOccurs="1"/>
Element spase:ModelRun / spase:ResourceHeader
Namespace http://www.spase-group.org/data/schema
Diagram
Diagramspase-2_7_1_xsd.tmp#ResourceHeader_ResourceNamespase-2_7_1_xsd.tmp#ResourceHeader_AlternateNamespase-2_7_1_xsd.tmp#ResourceHeader_DOIspase-2_7_1_xsd.tmp#ResourceHeader_ReleaseDatespase-2_7_1_xsd.tmp#ResourceHeader_RevisionHistoryspase-2_7_1_xsd.tmp#ResourceHeader_ExpirationDatespase-2_7_1_xsd.tmp#ResourceHeader_Descriptionspase-2_7_1_xsd.tmp#ResourceHeader_Acknowledgementspase-2_7_1_xsd.tmp#ResourceHeader_PublicationInfospase-2_7_1_xsd.tmp#ResourceHeader_Fundingspase-2_7_1_xsd.tmp#ResourceHeader_Contactspase-2_7_1_xsd.tmp#ResourceHeader_InformationURLspase-2_7_1_xsd.tmp#ResourceHeader_Associationspase-2_7_1_xsd.tmp#ResourceHeader_PriorIDspase-2_7_1_xsd.tmp#ResourceHeader
Type spase:ResourceHeader
Properties
content complex
minOccurs 1
maxOccurs 1
Model
Children spase:Acknowledgement, spase:AlternateName, spase:Association, spase:Contact, spase:DOI, spase:Description, spase:ExpirationDate, spase:Funding, spase:InformationURL, spase:PriorID, spase:PublicationInfo, spase:ReleaseDate, spase:ResourceName, spase:RevisionHistory
Instance
<spase:ResourceHeader xmlns:spase="http://www.spase-group.org/data/schema">
  <spase:ResourceName>{1,1}</spase:ResourceName>
  <spase:AlternateName>{0,unbounded}</spase:AlternateName>
  <spase:DOI>{0,1}</spase:DOI>
  <spase:ReleaseDate>{1,1}</spase:ReleaseDate>
  <spase:RevisionHistory>{0,1}</spase:RevisionHistory>
  <spase:ExpirationDate>{0,1}</spase:ExpirationDate>
  <spase:Description>{1,1}</spase:Description>
  <spase:Acknowledgement>{0,1}</spase:Acknowledgement>
  <spase:PublicationInfo>{0,1}</spase:PublicationInfo>
  <spase:Funding>{0,unbounded}</spase:Funding>
  <spase:Contact>{1,unbounded}</spase:Contact>
  <spase:InformationURL>{0,unbounded}</spase:InformationURL>
  <spase:Association>{0,unbounded}</spase:Association>
  <spase:PriorID>{0,unbounded}</spase:PriorID>
</spase:ResourceHeader>
Source
<xsd:element name="ResourceHeader" type="spase:ResourceHeader" minOccurs="1" maxOccurs="1"/>
Element spase:ModelRun / spase:AccessInformation
Namespace http://www.spase-group.org/data/schema
Diagram
Diagramspase-2_7_1_xsd.tmp#AccessInformation_RepositoryIDspase-2_7_1_xsd.tmp#AccessInformation_Availabilityspase-2_7_1_xsd.tmp#AccessInformation_AccessRightsspase-2_7_1_xsd.tmp#AccessInformation_RightsListspase-2_7_1_xsd.tmp#AccessInformation_AccessURLspase-2_7_1_xsd.tmp#AccessInformation_Formatspase-2_7_1_xsd.tmp#AccessInformation_Encodingspase-2_7_1_xsd.tmp#AccessInformation_AccessDirectoryTemplatespase-2_7_1_xsd.tmp#AccessInformation_AccessFilenameTemplatespase-2_7_1_xsd.tmp#AccessInformation_DataExtentspase-2_7_1_xsd.tmp#AccessInformation_Acknowledgementspase-2_7_1_xsd.tmp#AccessInformation
Type spase:AccessInformation
Properties
content complex
minOccurs 0
maxOccurs unbounded
Model
Children spase:AccessDirectoryTemplate, spase:AccessFilenameTemplate, spase:AccessRights, spase:AccessURL, spase:Acknowledgement, spase:Availability, spase:DataExtent, spase:Encoding, spase:Format, spase:RepositoryID, spase:RightsList
Instance
<spase:AccessInformation xmlns:spase="http://www.spase-group.org/data/schema">
  <spase:RepositoryID>{1,1}</spase:RepositoryID>
  <spase:Availability>{0,1}</spase:Availability>
  <spase:AccessRights>{0,1}</spase:AccessRights>
  <spase:RightsList>{0,1}</spase:RightsList>
  <spase:AccessURL>{1,unbounded}</spase:AccessURL>
  <spase:Format>{1,unbounded}</spase:Format>
  <spase:Encoding>{0,1}</spase:Encoding>
  <spase:AccessDirectoryTemplate>{0,1}</spase:AccessDirectoryTemplate>
  <spase:AccessFilenameTemplate>{0,1}</spase:AccessFilenameTemplate>
  <spase:DataExtent>{0,1}</spase:DataExtent>
  <spase:Acknowledgement>{0,1}</spase:Acknowledgement>
</spase:AccessInformation>
Source
<xsd:element name="AccessInformation" type="spase:AccessInformation" minOccurs="0" maxOccurs="unbounded"/>
Element spase:ModelRun / spase:ProviderResourceName
Namespace http://www.spase-group.org/data/schema
Diagram
Diagramspase-2_7_1_xsd.tmp#ProviderResourceName
Type spase:ProviderResourceName
Properties
content simple
minOccurs 0
maxOccurs 1
Source
<xsd:element name="ProviderResourceName" type="spase:ProviderResourceName" minOccurs="0" maxOccurs="1"/>
Element spase:ModelRun / spase:ProviderProcessingLevel
Namespace http://www.spase-group.org/data/schema
Diagram
Diagramspase-2_7_1_xsd.tmp#ProviderProcessingLevel
Type spase:ProviderProcessingLevel
Properties
content simple
minOccurs 0
maxOccurs 1
Source
<xsd:element name="ProviderProcessingLevel" type="spase:ProviderProcessingLevel" minOccurs="0" maxOccurs="1"/>
Element spase:ModelRun / spase:ProviderVersion
Namespace http://www.spase-group.org/data/schema
Diagram
Diagramspase-2_7_1_xsd.tmp#ProviderVersion
Type spase:ProviderVersion
Properties
content simple
minOccurs 0
maxOccurs 1
Source
<xsd:element name="ProviderVersion" type="spase:ProviderVersion" minOccurs="0" maxOccurs="1"/>
Element spase:ModelRun / spase:ModelSpecification
Namespace http://www.spase-group.org/data/schema
Diagram
Diagramspase-2_7_1_xsd.tmp#ModelSpecification_ModelIDspase-2_7_1_xsd.tmp#ModelSpecification_VersionTagspase-2_7_1_xsd.tmp#ModelSpecification
Type spase:ModelSpecification
Properties
content complex
minOccurs 0
maxOccurs 1
Model
Children spase:ModelID, spase:VersionTag
Instance
<spase:ModelSpecification xmlns:spase="http://www.spase-group.org/data/schema">
  <spase:ModelID>{0,1}</spase:ModelID>
  <spase:VersionTag>{0,1}</spase:VersionTag>
</spase:ModelSpecification>
Source
<xsd:element name="ModelSpecification" type="spase:ModelSpecification" minOccurs="0" maxOccurs="1"/>
Element spase:ModelSpecification / spase:ModelID
Namespace http://www.spase-group.org/data/schema
Diagram
Diagramspase-2_7_1_xsd.tmp#ModelID
Type spase:ModelID
Type hierarchy
Properties
content simple
minOccurs 0
maxOccurs 1
Facets
pattern [^:]+://[^/]+/.+
Source
<xsd:element name="ModelID" type="spase:ModelID" minOccurs="0" maxOccurs="1"/>
Element spase:ModelSpecification / spase:VersionTag
Namespace http://www.spase-group.org/data/schema
Diagram
Diagramspase-2_7_1_xsd.tmp#VersionTag
Type spase:VersionTag
Properties
content simple
minOccurs 0
maxOccurs 1
Source
<xsd:element name="VersionTag" type="spase:VersionTag" minOccurs="0" maxOccurs="1"/>
Element spase:ModelRun / spase:TemporalDependence
Namespace http://www.spase-group.org/data/schema
Diagram
Diagramspase-2_7_1_xsd.tmp#YN
Type spase:YN
Properties
content simple
minOccurs 0
maxOccurs 1
Facets
enumeration No
The negative response to a yes or no question.
enumeration Yes
The affirmative response to a yes or no question.
Source
<xsd:element name="TemporalDependence" type="spase:YN" minOccurs="0" maxOccurs="1"/>
Element spase:ModelRun / spase:ModeledRegion
Namespace http://www.spase-group.org/data/schema
Diagram
Diagramspase-2_7_1_xsd.tmp#ModeledRegion
Type spase:ModeledRegion
Properties
content simple
minOccurs 1
maxOccurs unbounded
Facets
enumeration Asteroid
A small extraterrestrial body consisting mostly of rock and metal that is in orbit around the Sun.
enumeration Callisto
A second largest moon of Jupiter and the third largest moon in the solar system.
enumeration Comet
A relatively small extraterrestrial body consisting of a frozen mass that travels around the Sun in a highly elliptical orbit.
enumeration Comet.1PHalley
1P/Halley, is a short-period comet visible from Earth every 75 to 79 years. The comet was visited by the Halley Armada comprised of the ESA Giotto, Japanese Suisei and Sekigake, and Soviet Union Vega 1 and Vega 2 spacecraft in 1986.
enumeration Comet.26PGriggSkjellerup
26P/Grigg-Skjellerup is a periodic comet. It was visited by the ESA Giotto spacecraft in July 1992.
enumeration Comet.67PChuryumovGerasimenko
67P/Churyumov-Gerasimenko is a Jupiter-family comet originally from the Kuiper belt. The ESA Rosetta spacecraft rendezvoused with Comet 67P on August 6, 2014 and then orbited the comet from September 10, 2014 to September 30, 2016. Philae, a lander carried by Rosetta, touched down on the comet surface on November 12, 2014.
enumeration Earth
The third planet from the Sun in our solar system.
enumeration Earth.Magnetosheath
The region between the bow shock and the magnetopause, characterized by very turbulent plasma.
enumeration Earth.Magnetosphere
The region of space above the atmosphere or surface of the planet and bounded by the magnetopause that is under the direct influence of the magnetic field of a planetary body.
enumeration Earth.Magnetosphere.Magnetotail
The region of space within the magnetosphere of a magnetized planetary body where the nightside magnetic field is stretched out in the anti-stellar direction by stellar wind interaction into a windsock-like shape. For Earth, solar wind-magnetosphere interaction produces a magnetotail that extends tailward from a distance of about 10 R<sub>E</sub> on the nightside to downstream distances beyond 1000 R<sub>E</sub>.
enumeration Earth.Magnetosphere.Main
The region of the magnetosphere where the magnetic field lines are closed, but does not include the gaseous region gravitationally bound to the body.
enumeration Earth.Magnetosphere.Plasmasphere
A region of the magnetosphere consisting of low energy (cool) plasma. It is located above the ionosphere. The outer boundary of the plasmasphere is known as the plasmapause, which is defined by an order of magnitude drop in plasma density.
enumeration Earth.Magnetosphere.Polar
The region near the pole of a body. For a magnetosphere the polar region is the area where magnetic field lines are open and includes the auroral zone.
enumeration Earth.Magnetosphere.RadiationBelt
The region within a magnetosphere where high-energy particles could potentially be trapped in a magnetic field.
enumeration Earth.Magnetosphere.RingCurrent
One of the major current systems confined within planetary magnetospheres. The ring current circles in the magnetic equatorial plane of magnetospheres. It is generated by the longitudinal drift of energetic charged particles trapped on inner, dipole-like magnetospheric field lines. At the Earth, the ring current is carried by 10 keV to 200 keV charged particles typically located at L-shells between 3 and 6. The ring current is also the primary driver of the Sym H and Dst Indices of magnetic storm activity at the Earth.
enumeration Earth.Moon
The only natural satellite of the Earth.
enumeration Earth.NearSurface
The gaseous and possibly ionized environment of a body extending from the surface to some specified altitude. For the Earth, this altitude is 2000 km.
enumeration Earth.NearSurface.Atmosphere
The neutral gases surrounding a body that extends from the surface and is bound to the body by virtue of the gravitational attraction.
enumeration Earth.NearSurface.AuroralRegion
The region in the atmospheric where electrically-charged particles bombarding the upper atmosphere of a planet in the presence of a magnetic field produce an optical phenomenon.
enumeration Earth.NearSurface.EquatorialRegion
A region centered on the equator and limited in latitude by approximately 23 deg north and south of the equator.
enumeration Earth.NearSurface.Ionosphere
The charged or ionized gases surrounding a body that are nominally bound to the body by virtue of the gravitational attraction.
enumeration Earth.NearSurface.Ionosphere.DRegion
The layer of the ionosphere that exists approximately 50 km to 95 km above the surface of the Earth. One of several layers in the ionosphere.
enumeration Earth.NearSurface.Ionosphere.ERegion
A layer of ionized gas occurring at 90 km to 150 km above the ground. One of several layers in the ionosphere. Also called the Kennelly-Heaviside layer.
enumeration Earth.NearSurface.Ionosphere.FRegion
A layer that contains ionized gases at a height of around 150-800 km above sea level, placing it in the thermosphere. the F region has the highest concentration of free electrons and ions anywhere in the atmosphere. It may be thought of as comprising two layers, the F1 layer and F2 layer. One of several layers in the ionosphere. Also known as the Appleton layer.
enumeration Earth.NearSurface.Ionosphere.Topside
The region at the upper most areas of the ionosphere.
enumeration Earth.NearSurface.Mesosphere
The layer of the atmosphere that extends from the Stratosphere to a range of 80 km to 85 km, temperature decreasing with height.
enumeration Earth.NearSurface.MidLatitudeRegion
When considering the case of the Earth, the mid-latitude region typically refers to two latitudinal bands, one in the northern hemisphere and the other in the southern hemisphere extending from about 23 deg to 50 deg. The concept of mid-latitude regions does not apply to all bodies in the solar system and different latitudinal ranges would apply for each body case by case. The mid-latitude regions may be defined by using either planetographic or magnetic coordinates if the magnetic dipole is closely aligned with the spin axis of a magnetized body. Ground magnetometers located at mid-latitude on the Earth are well positioned to measure magnetic storm-time ring current variations.
enumeration Earth.NearSurface.Plasmasphere
A region of the magnetosphere consisting of low energy (cool) plasma. It is located above the ionosphere. The outer boundary of the plasmasphere is known as the plasmapause, which is defined by an order of magnitude drop in plasma density.
enumeration Earth.NearSurface.PolarCap
The areas of the globe surrounding the poles and consisting of the region north of 60 deg north latitude and the region south of 60 deg south latitude.
enumeration Earth.NearSurface.SouthAtlanticAnomalyRegion
The region where the inner Van Allen radiation belt makes its closest approach to the surface of the Earth. The result is that, for a given altitude, the radiation intensity is higher over this region than elsewhere.
enumeration Earth.NearSurface.Stratosphere
The layer of the atmosphere that extends from the troposphere to about 30 km, temperature increases with height. The stratosphere contains the ozone layer.
enumeration Earth.NearSurface.SubAuroralRegion
When considering the case of the Earth, the sub-auroral region typically refers to two latitudinal bands, one in the northern hemisphere and the other in the southern hemisphere extending from about 50 deg to low 60 deg latitude. The concept sub-auroral regions does not apply to all bodies in the solar system and different latitudinal ranges would apply for each body case by case. The sub-auroral regions may be defined by using either planetographic or magnetic coordinates if the magnetic dipole is closely aligned with the spin axis of a magnetized body. Ground magnetometers located at sub-auroral latitudes on the Earth measure a mixture of activity driven by auroral zone currents and the ring current.
enumeration Earth.NearSurface.Thermosphere
The layer of the atmosphere that extends from the Mesosphere to 640+ km, temperature increasing with height.
enumeration Earth.NearSurface.Troposphere
The lowest layer of the atmosphere which begins at the surface and extends to between 7 km (4.4 mi) at the poles and 17 km (10.6 mi) at the equator, with some variation due to weather factors.
enumeration Earth.Surface
The outermost area of a solid object.
enumeration Enceladus
The sixth largest moon of Saturn. It is currently endogenously active. The smallest known body in the Solar System that is geologically active today.
enumeration Europa
The sixth closest round moon of Jupiter.
enumeration Ganymede
The biggest moon of Jupiter and in the solar system.
enumeration Heliosphere
The solar atmosphere extending roughly from the outer corona to the edge of the solar plasma at the heliopause separating primarily solar plasma from interstellar plasma.
enumeration Heliosphere.Heliosheath
The region extending radially outward from the heliospheric termination shock and in which the decelerated solar wind plasma is still significant.
enumeration Heliosphere.Inner
The region of the heliosphere extending radially outward from the solar coronal base to just inside 1 AU.
enumeration Heliosphere.NearEarth
The heliospheric region near the Earth which extends to and includes the area near the L1 and L2 Lagrange point.
enumeration Heliosphere.Outer
The region of the heliosphere extending radially outward from just outside 1 AU to the heliospheric termination shock.
enumeration Heliosphere.Remote1AU
A roughly toroidal region that includes the orbit of the Earth, but exclusive of the region near the Earth.
enumeration Incident
Direction-dependent property.
enumeration Interstellar
The region between stars outside of any stellar heliopause.
enumeration Io
The innermost of the four round moons of the planet Jupiter.
enumeration Jupiter
The fifth planet from the Sun in our solar system.
enumeration Jupiter.Amalthea
The fifth largest moon of Jupiter.
enumeration Jupiter.Callisto
A second largest moon of Jupiter and the third largest moon in the solar system.
enumeration Jupiter.Europa
The sixth closest round moon of Jupiter.
enumeration Jupiter.Ganymede
The biggest moon of Jupiter and in the solar system.
enumeration Jupiter.Io
The innermost of the four round moons of the planet Jupiter.
enumeration Jupiter.Magnetosphere
The region of space above the atmosphere or surface of the planet and bounded by the magnetopause that is under the direct influence of the magnetic field of a planetary body.
enumeration Jupiter.Magnetosphere.Magnetotail
The region of space within the magnetosphere of a magnetized planetary body where the nightside magnetic field is stretched out in the anti-stellar direction by stellar wind interaction into a windsock-like shape. For Earth, solar wind-magnetosphere interaction produces a magnetotail that extends tailward from a distance of about 10 R<sub>E</sub> on the nightside to downstream distances beyond 1000 R<sub>E</sub>.
enumeration Jupiter.Magnetosphere.Main
The region of the magnetosphere where the magnetic field lines are closed, but does not include the gaseous region gravitationally bound to the body.
enumeration Jupiter.Magnetosphere.Plasmasphere
A region of the magnetosphere consisting of low energy (cool) plasma. It is located above the ionosphere. The outer boundary of the plasmasphere is known as the plasmapause, which is defined by an order of magnitude drop in plasma density.
enumeration Jupiter.Magnetosphere.Polar
The region near the pole of a body. For a magnetosphere the polar region is the area where magnetic field lines are open and includes the auroral zone.
enumeration Jupiter.Magnetosphere.RadiationBelt
The region within a magnetosphere where high-energy particles could potentially be trapped in a magnetic field.
enumeration Jupiter.Magnetosphere.RingCurrent
One of the major current systems confined within planetary magnetospheres. The ring current circles in the magnetic equatorial plane of magnetospheres. It is generated by the longitudinal drift of energetic charged particles trapped on inner, dipole-like magnetospheric field lines. At the Earth, the ring current is carried by 10 keV to 200 keV charged particles typically located at L-shells between 3 and 6. The ring current is also the primary driver of the Sym H and Dst Indices of magnetic storm activity at the Earth.
enumeration Mars
The fourth planet from the Sun in our solar system.
enumeration Mars.Deimos
The smaller and outermost of the two natural satellites of Mars.
enumeration Mars.Magnetosphere
The region of space above the atmosphere or surface of the planet and bounded by the magnetopause that is under the direct influence of the magnetic field of a planetary body.
enumeration Mars.Magnetosphere.Magnetotail
The region of space within the magnetosphere of a magnetized planetary body where the nightside magnetic field is stretched out in the anti-stellar direction by stellar wind interaction into a windsock-like shape. For Earth, solar wind-magnetosphere interaction produces a magnetotail that extends tailward from a distance of about 10 R<sub>E</sub> on the nightside to downstream distances beyond 1000 R<sub>E</sub>.
enumeration Mars.Magnetosphere.Main
The region of the magnetosphere where the magnetic field lines are closed, but does not include the gaseous region gravitationally bound to the body.
enumeration Mars.Magnetosphere.Plasmasphere
A region of the magnetosphere consisting of low energy (cool) plasma. It is located above the ionosphere. The outer boundary of the plasmasphere is known as the plasmapause, which is defined by an order of magnitude drop in plasma density.
enumeration Mars.Magnetosphere.Polar
The region near the pole of a body. For a magnetosphere the polar region is the area where magnetic field lines are open and includes the auroral zone.
enumeration Mars.Magnetosphere.RadiationBelt
The region within a magnetosphere where high-energy particles could potentially be trapped in a magnetic field.
enumeration Mars.Magnetosphere.RingCurrent
One of the major current systems confined within planetary magnetospheres. The ring current circles in the magnetic equatorial plane of magnetospheres. It is generated by the longitudinal drift of energetic charged particles trapped on inner, dipole-like magnetospheric field lines. At the Earth, the ring current is carried by 10 keV to 200 keV charged particles typically located at L-shells between 3 and 6. The ring current is also the primary driver of the Sym H and Dst Indices of magnetic storm activity at the Earth.
enumeration Mars.Phobos
The larger and inner most moon of Mars.
enumeration Mercury
The first planet from the Sun in our solar system.
enumeration Mercury.Magnetosphere
The region of space above the atmosphere or surface of the planet and bounded by the magnetopause that is under the direct influence of the magnetic field of a planetary body.
enumeration Mercury.Magnetosphere.Magnetotail
The region of space within the magnetosphere of a magnetized planetary body where the nightside magnetic field is stretched out in the anti-stellar direction by stellar wind interaction into a windsock-like shape. For Earth, solar wind-magnetosphere interaction produces a magnetotail that extends tailward from a distance of about 10 R<sub>E</sub> on the nightside to downstream distances beyond 1000 R<sub>E</sub>.
enumeration Mercury.Magnetosphere.Main
The region of the magnetosphere where the magnetic field lines are closed, but does not include the gaseous region gravitationally bound to the body.
enumeration Mercury.Magnetosphere.Plasmasphere
A region of the magnetosphere consisting of low energy (cool) plasma. It is located above the ionosphere. The outer boundary of the plasmasphere is known as the plasmapause, which is defined by an order of magnitude drop in plasma density.
enumeration Mercury.Magnetosphere.Polar
The region near the pole of a body. For a magnetosphere the polar region is the area where magnetic field lines are open and includes the auroral zone.
enumeration Mercury.Magnetosphere.RadiationBelt
The region within a magnetosphere where high-energy particles could potentially be trapped in a magnetic field.
enumeration Mercury.Magnetosphere.RingCurrent
One of the major current systems confined within planetary magnetospheres. The ring current circles in the magnetic equatorial plane of magnetospheres. It is generated by the longitudinal drift of energetic charged particles trapped on inner, dipole-like magnetospheric field lines. At the Earth, the ring current is carried by 10 keV to 200 keV charged particles typically located at L-shells between 3 and 6. The ring current is also the primary driver of the Sym H and Dst Indices of magnetic storm activity at the Earth.
enumeration Neptune
The seventh planet from the Sun in our solar system.
enumeration Neptune.Magnetosphere
The region of space above the atmosphere or surface of the planet and bounded by the magnetopause that is under the direct influence of the magnetic field of a planetary body.
enumeration Neptune.Magnetosphere.Magnetotail
The region of space within the magnetosphere of a magnetized planetary body where the nightside magnetic field is stretched out in the anti-stellar direction by stellar wind interaction into a windsock-like shape. For Earth, solar wind-magnetosphere interaction produces a magnetotail that extends tailward from a distance of about 10 R<sub>E</sub> on the nightside to downstream distances beyond 1000 R<sub>E</sub>.
enumeration Neptune.Magnetosphere.Main
The region of the magnetosphere where the magnetic field lines are closed, but does not include the gaseous region gravitationally bound to the body.
enumeration Neptune.Magnetosphere.Plasmasphere
A region of the magnetosphere consisting of low energy (cool) plasma. It is located above the ionosphere. The outer boundary of the plasmasphere is known as the plasmapause, which is defined by an order of magnitude drop in plasma density.
enumeration Neptune.Magnetosphere.Polar
The region near the pole of a body. For a magnetosphere the polar region is the area where magnetic field lines are open and includes the auroral zone.
enumeration Neptune.Magnetosphere.RadiationBelt
The region within a magnetosphere where high-energy particles could potentially be trapped in a magnetic field.
enumeration Neptune.Magnetosphere.RingCurrent
One of the major current systems confined within planetary magnetospheres. The ring current circles in the magnetic equatorial plane of magnetospheres. It is generated by the longitudinal drift of energetic charged particles trapped on inner, dipole-like magnetospheric field lines. At the Earth, the ring current is carried by 10 keV to 200 keV charged particles typically located at L-shells between 3 and 6. The ring current is also the primary driver of the Sym H and Dst Indices of magnetic storm activity at the Earth.
enumeration Neptune.Proteus
The second largest moon of Neptune.
enumeration Neptune.Triton
The largest moon of Neptune.
enumeration Planet
A planet is a large, rounded astronomical body that is neither a star nor a stellar remnant. In August 2006 the International Astronomical Union (IAU) defined that in the Solar System a planet is a celestial body that satisfies the following criteria (1) is in orbit around the Sun, (2) has sufficient mass to assume hydrostatic equilibrium (a nearly round shape), and (3) has "cleared the neighborhood" around its orbit. This definition is still controversial to this day. Many members of the community believe that Pluto, which was demoted to the status dwarf planet, should maintain its planet status.
enumeration Pluto
The ninth planet from the Sun in our solar system.
enumeration Rhea
The second largest moon of Saturn and the ninth largest moon in the Solar System.
enumeration Saturn
The sixth planet from the Sun in our solar system.
enumeration Saturn.Dione
The fourth largest moon of Saturn.
enumeration Saturn.Enceladus
The sixth largest moon of Saturn. It is currently endogenously active. The smallest known body in the Solar System that is geologically active today.
enumeration Saturn.Hyperion
The eighth-largest moon of Saturn.
enumeration Saturn.Iapetus
The third largest moon of Saturn and the eleventh largest in the Solar System.
enumeration Saturn.Magnetosphere
The region of space above the atmosphere or surface of the planet and bounded by the magnetopause that is under the direct influence of the magnetic field of a planetary body.
enumeration Saturn.Magnetosphere.Magnetotail
The region of space within the magnetosphere of a magnetized planetary body where the nightside magnetic field is stretched out in the anti-stellar direction by stellar wind interaction into a windsock-like shape. For Earth, solar wind-magnetosphere interaction produces a magnetotail that extends tailward from a distance of about 10 R<sub>E</sub> on the nightside to downstream distances beyond 1000 R<sub>E</sub>.
enumeration Saturn.Magnetosphere.Main
The region of the magnetosphere where the magnetic field lines are closed, but does not include the gaseous region gravitationally bound to the body.
enumeration Saturn.Magnetosphere.Plasmasphere
A region of the magnetosphere consisting of low energy (cool) plasma. It is located above the ionosphere. The outer boundary of the plasmasphere is known as the plasmapause, which is defined by an order of magnitude drop in plasma density.
enumeration Saturn.Magnetosphere.Polar
The region near the pole of a body. For a magnetosphere the polar region is the area where magnetic field lines are open and includes the auroral zone.
enumeration Saturn.Magnetosphere.RadiationBelt
The region within a magnetosphere where high-energy particles could potentially be trapped in a magnetic field.
enumeration Saturn.Magnetosphere.RingCurrent
One of the major current systems confined within planetary magnetospheres. The ring current circles in the magnetic equatorial plane of magnetospheres. It is generated by the longitudinal drift of energetic charged particles trapped on inner, dipole-like magnetospheric field lines. At the Earth, the ring current is carried by 10 keV to 200 keV charged particles typically located at L-shells between 3 and 6. The ring current is also the primary driver of the Sym H and Dst Indices of magnetic storm activity at the Earth.
enumeration Saturn.Mimas
The smallest and least massive of the round moons of Saturn.
enumeration Saturn.Phoebe
The ninth-largest moon of Saturn.
enumeration Saturn.Rhea
The second largest moon of Saturn and the ninth largest moon in the Solar System.
enumeration Saturn.Tethys
The fifth largest moon of Saturn and the sixteenth largest moon in the Solar System. The orbit Tethys is the third closest to Saturn of the major Cronian moons.
enumeration Saturn.Titan
The largest moon of Saturn and the second largest moon in the Solar System.
enumeration Sun
The star upon which our solar system is centered.
enumeration Sun.Chromosphere
The region of the solar (or stellar) atmosphere above the temperature minimum and below the Transition Region. The solar chromosphere is approximately 400 km to 2100 km above the photosphere, and characterized by temperatures that range from 4500 K to 28000 K.
enumeration Sun.Corona
The outermost atmospheric region of the Sun or a star, characterized by ionization temperatures above 10^5 K. The solar corona starts at about 2100 km above the photosphere. There is no generally defined upper limit.
enumeration Sun.Interior
The region inside the body which is not visible from outside the body.
enumeration Sun.Photosphere
The atmospheric layer of the Sun or a star from which continuum radiation, especially optical, is emitted to space. For the Sun, the photosphere is about 500 km thick.
enumeration Sun.TransitionRegion
A very narrow (<100 km) layer between the chromosphere and the corona where the temperature rises abruptly from about 8000 to about 500,000 K.
enumeration Titan
The largest moon of Saturn and the second largest moon in the Solar System.
enumeration Title
The name of a published composition, set or data, images or other work.
enumeration Uranus
The eighth planet from the Sun in our solar system.
enumeration Uranus.Ariel
The fourth largest moon of Uranus.
enumeration Uranus.Magnetosphere
The region of space above the atmosphere or surface of the planet and bounded by the magnetopause that is under the direct influence of the magnetic field of a planetary body.
enumeration Uranus.Magnetosphere.Magnetotail
The region of space within the magnetosphere of a magnetized planetary body where the nightside magnetic field is stretched out in the anti-stellar direction by stellar wind interaction into a windsock-like shape. For Earth, solar wind-magnetosphere interaction produces a magnetotail that extends tailward from a distance of about 10 R<sub>E</sub> on the nightside to downstream distances beyond 1000 R<sub>E</sub>.
enumeration Uranus.Magnetosphere.Main
The region of the magnetosphere where the magnetic field lines are closed, but does not include the gaseous region gravitationally bound to the body.
enumeration Uranus.Magnetosphere.Plasmasphere
A region of the magnetosphere consisting of low energy (cool) plasma. It is located above the ionosphere. The outer boundary of the plasmasphere is known as the plasmapause, which is defined by an order of magnitude drop in plasma density.
enumeration Uranus.Magnetosphere.Polar
The region near the pole of a body. For a magnetosphere the polar region is the area where magnetic field lines are open and includes the auroral zone.
enumeration Uranus.Magnetosphere.RadiationBelt
The region within a magnetosphere where high-energy particles could potentially be trapped in a magnetic field.
enumeration Uranus.Magnetosphere.RingCurrent
One of the major current systems confined within planetary magnetospheres. The ring current circles in the magnetic equatorial plane of magnetospheres. It is generated by the longitudinal drift of energetic charged particles trapped on inner, dipole-like magnetospheric field lines. At the Earth, the ring current is carried by 10 keV to 200 keV charged particles typically located at L-shells between 3 and 6. The ring current is also the primary driver of the Sym H and Dst Indices of magnetic storm activity at the Earth.
enumeration Uranus.Miranda
The smallest and innermost round moon of Uranus.
enumeration Uranus.Oberon
The second largest and second most massive moon of Uranus, and the ninth most massive moon in the Solar System.
enumeration Uranus.Puck
The largest inner spherical moon of Uranus.
enumeration Uranus.Titania
The largest moon of Uranus and the eighth largest moon in the Solar System.
enumeration Uranus.Umbriel
The third largest and fourth most massive moon of Uranus.
enumeration Venus
The second planet from the Sun in our solar system.
enumeration Venus.Magnetosphere
The region of space above the atmosphere or surface of the planet and bounded by the magnetopause that is under the direct influence of the magnetic field of a planetary body.
enumeration Venus.Magnetosphere.Magnetotail
The region of space within the magnetosphere of a magnetized planetary body where the nightside magnetic field is stretched out in the anti-stellar direction by stellar wind interaction into a windsock-like shape. For Earth, solar wind-magnetosphere interaction produces a magnetotail that extends tailward from a distance of about 10 R<sub>E</sub> on the nightside to downstream distances beyond 1000 R<sub>E</sub>.
enumeration Venus.Magnetosphere.Main
The region of the magnetosphere where the magnetic field lines are closed, but does not include the gaseous region gravitationally bound to the body.
enumeration Venus.Magnetosphere.Plasmasphere
A region of the magnetosphere consisting of low energy (cool) plasma. It is located above the ionosphere. The outer boundary of the plasmasphere is known as the plasmapause, which is defined by an order of magnitude drop in plasma density.
enumeration Venus.Magnetosphere.Polar
The region near the pole of a body. For a magnetosphere the polar region is the area where magnetic field lines are open and includes the auroral zone.
enumeration Venus.Magnetosphere.RadiationBelt
The region within a magnetosphere where high-energy particles could potentially be trapped in a magnetic field.
enumeration Venus.Magnetosphere.RingCurrent
One of the major current systems confined within planetary magnetospheres. The ring current circles in the magnetic equatorial plane of magnetospheres. It is generated by the longitudinal drift of energetic charged particles trapped on inner, dipole-like magnetospheric field lines. At the Earth, the ring current is carried by 10 keV to 200 keV charged particles typically located at L-shells between 3 and 6. The ring current is also the primary driver of the Sym H and Dst Indices of magnetic storm activity at the Earth.
Source
<xsd:element name="ModeledRegion" type="spase:ModeledRegion" minOccurs="1" maxOccurs="unbounded"/>
Element spase:ModelRun / spase:LikelihoodRating
Namespace http://www.spase-group.org/data/schema
Diagram
Diagramspase-2_7_1_xsd.tmp#ConfidenceRating
Type spase:ConfidenceRating
Properties
content simple
minOccurs 0
maxOccurs 1
Facets
enumeration Probable
Likely given the available evidence. Considered in the range of 4 to 7 on a scale of 0 to 10.
enumeration Strong
Highly likely given the available evidence. Considered in the range of 7 to 10 on a scale of 0 to 10.
enumeration Unlikely
Not likely given the available evidence. Considered equal to 0 on a scale of 0 to 10.
enumeration Weak
Slightly likely given the available evidence. Considered in the range of 1 to 4 on a scale of 0 to 10.
Source
<xsd:element name="LikelihoodRating" type="spase:ConfidenceRating" minOccurs="0" maxOccurs="1"/>
Element spase:ModelRun / spase:Caveats
Namespace http://www.spase-group.org/data/schema
Diagram
Diagramspase-2_7_1_xsd.tmp#Caveats
Type spase:Caveats
Properties
content simple
minOccurs 0
maxOccurs 1
Source
<xsd:element name="Caveats" type="spase:Caveats" minOccurs="0" maxOccurs="1"/>
Element spase:ModelRun / spase:Keyword
Namespace http://www.spase-group.org/data/schema
Diagram
Diagramspase-2_7_1_xsd.tmp#Keyword
Type spase:Keyword
Properties
content simple
minOccurs 0
maxOccurs unbounded
Source
<xsd:element name="Keyword" type="spase:Keyword" minOccurs="0" maxOccurs="unbounded"/>
Element spase:ModelRun / spase:InputResourceID
Namespace http://www.spase-group.org/data/schema
Diagram
Diagramspase-2_7_1_xsd.tmp#InputResourceID
Type spase:InputResourceID
Type hierarchy
Properties
content simple
minOccurs 0
maxOccurs unbounded
Facets
pattern [^:]+://[^/]+/.+
Source
<xsd:element name="InputResourceID" type="spase:InputResourceID" minOccurs="0" maxOccurs="unbounded"/>
Element spase:ModelRun / spase:ModelTime
Namespace http://www.spase-group.org/data/schema
Diagram
Diagramspase-2_7_1_xsd.tmp#ModelTime_Descriptionspase-2_7_1_xsd.tmp#ModelTime_Caveatsspase-2_7_1_xsd.tmp#ModelTime_Durationspase-2_7_1_xsd.tmp#ModelTime_TimeStartspase-2_7_1_xsd.tmp#ModelTime_TimeStopspase-2_7_1_xsd.tmp#ModelTime_TimeStepspase-2_7_1_xsd.tmp#ModelTime_DiagnosisTimeStepspase-2_7_1_xsd.tmp#ModelTime
Type spase:ModelTime
Properties
content complex
minOccurs 0
maxOccurs 1
Model
Children spase:Caveats, spase:Description, spase:DiagnosisTimeStep, spase:Duration, spase:TimeStart, spase:TimeStep, spase:TimeStop
Instance
<spase:ModelTime xmlns:spase="http://www.spase-group.org/data/schema">
  <spase:Description>{0,1}</spase:Description>
  <spase:Caveats>{0,1}</spase:Caveats>
  <spase:Duration>{0,1}</spase:Duration>
  <spase:TimeStart>{0,1}</spase:TimeStart>
  <spase:TimeStop>{0,1}</spase:TimeStop>
  <spase:TimeStep>{0,1}</spase:TimeStep>
  <spase:DiagnosisTimeStep>{0,1}</spase:DiagnosisTimeStep>
</spase:ModelTime>
Source
<xsd:element name="ModelTime" type="spase:ModelTime" minOccurs="0" maxOccurs="1"/>
Element spase:ModelTime / spase:Description
Namespace http://www.spase-group.org/data/schema
Diagram
Diagramspase-2_7_1_xsd.tmp#Description
Type spase:Description
Properties
content simple
minOccurs 0
maxOccurs 1
Source
<xsd:element name="Description" type="spase:Description" minOccurs="0" maxOccurs="1"/>
Element spase:ModelTime / spase:Caveats
Namespace http://www.spase-group.org/data/schema
Diagram
Diagramspase-2_7_1_xsd.tmp#Caveats
Type spase:Caveats
Properties
content simple
minOccurs 0
maxOccurs 1
Source
<xsd:element name="Caveats" type="spase:Caveats" minOccurs="0" maxOccurs="1"/>
Element spase:ModelTime / spase:Duration
Namespace http://www.spase-group.org/data/schema
Diagram
Diagramspase-2_7_1_xsd.tmp#Duration
Type spase:Duration
Properties
content simple
minOccurs 0
maxOccurs 1
Source
<xsd:element name="Duration" type="spase:Duration" minOccurs="0" maxOccurs="1"/>
Element spase:ModelTime / spase:TimeStart
Namespace http://www.spase-group.org/data/schema
Diagram
Diagramspase-2_7_1_xsd.tmp#TimeStart
Type spase:TimeStart
Properties
content simple
minOccurs 0
maxOccurs 1
Source
<xsd:element name="TimeStart" type="spase:TimeStart" minOccurs="0" maxOccurs="1"/>
Element spase:ModelTime / spase:TimeStop
Namespace http://www.spase-group.org/data/schema
Diagram
Diagramspase-2_7_1_xsd.tmp#TimeStop
Type spase:TimeStop
Properties
content simple
minOccurs 0
maxOccurs 1
Source
<xsd:element name="TimeStop" type="spase:TimeStop" minOccurs="0" maxOccurs="1"/>
Element spase:ModelTime / spase:TimeStep
Namespace http://www.spase-group.org/data/schema
Diagram
Diagramspase-2_7_1_xsd.tmp#TimeStep
Type spase:TimeStep
Properties
content simple
minOccurs 0
maxOccurs 1
Source
<xsd:element name="TimeStep" type="spase:TimeStep" minOccurs="0" maxOccurs="1"/>
Element spase:ModelTime / spase:DiagnosisTimeStep
Namespace http://www.spase-group.org/data/schema
Diagram
Diagramspase-2_7_1_xsd.tmp#DiagnosisTimeStep_TimeStartspase-2_7_1_xsd.tmp#DiagnosisTimeStep_Durationspase-2_7_1_xsd.tmp#DiagnosisTimeStep_SavedQuantityspase-2_7_1_xsd.tmp#DiagnosisTimeStep
Type spase:DiagnosisTimeStep
Properties
content complex
minOccurs 0
maxOccurs 1
Model
Children spase:Duration, spase:SavedQuantity, spase:TimeStart
Instance
<spase:DiagnosisTimeStep xmlns:spase="http://www.spase-group.org/data/schema">
  <spase:TimeStart>{1,1}</spase:TimeStart>
  <spase:Duration>{1,1}</spase:Duration>
  <spase:SavedQuantity>{0,unbounded}</spase:SavedQuantity>
</spase:DiagnosisTimeStep>
Source
<xsd:element name="DiagnosisTimeStep" type="spase:DiagnosisTimeStep" minOccurs="0" maxOccurs="1"/>
Element spase:DiagnosisTimeStep / spase:TimeStart
Namespace http://www.spase-group.org/data/schema
Diagram
Diagramspase-2_7_1_xsd.tmp#TimeStart
Type spase:TimeStart
Properties
content simple
minOccurs 1
maxOccurs 1
Source
<xsd:element name="TimeStart" type="spase:TimeStart" minOccurs="1" maxOccurs="1"/>
Element spase:DiagnosisTimeStep / spase:Duration
Namespace http://www.spase-group.org/data/schema
Diagram
Diagramspase-2_7_1_xsd.tmp#Duration
Type spase:Duration
Properties
content simple
minOccurs 1
maxOccurs 1
Source
<xsd:element name="Duration" type="spase:Duration" minOccurs="1" maxOccurs="1"/>
Element spase:DiagnosisTimeStep / spase:SavedQuantity
Namespace http://www.spase-group.org/data/schema
Diagram
Diagramspase-2_7_1_xsd.tmp#SavedQuantity
Type spase:SavedQuantity
Properties
content simple
minOccurs 0
maxOccurs unbounded
Facets
enumeration 2DCuts
A set of 2-D arrays that contain the values of physical parameters, i.e., magnetic field vectors, particle densities, temperatures, etc., at the grid points located in a planar slice of a model volume.
enumeration 3DCubes
A set of 3-D arrays that contain the values of physical parameters, i.e., magnetic field vectors, particle densities, temperatures, etc., at grid points in a model volume.
enumeration ACElectricField
Alternating electric field component of a wave.
enumeration ACMagneticField
Alternating magnetic field component of a wave.
enumeration Absorption
Decrease of radiant energy (relative to the background continuum spectrum).
enumeration AdiabaticInvariant
A property of a physical system usually related to periodic phenomena that remains constant under slowly varying conditions.
enumeration AdiabaticInvariant.BounceMotion
The second adiabatic invariant is associated with periodic bounce motion of charged particles trapped between two magnetic mirrors on a magnetic field line. The second invariant, termed J, is defined by using the integral J=m &int; v||*ds where m is the mass of the charged particle, v|| is the particle velocity along the field line, and ds represents elemental arc lengths along the field line. The second adiabatic invariant is conserved as long as changes in the background magnetic field occur at time scales much longer than the bounce time of the charged particles.
enumeration AdiabaticInvariant.DriftMotion
The third invariant for charged particle motion in a dipolar magnetic field is associated with drift of its guiding center in the equatorial plane. The conserved quantity, J<sub>2</sub>, is equal to q&phi; where q is the particle charge and &phi; is the magnetic flux enclosed within the particle drift path.
enumeration AdiabaticInvariant.MagneticMoment
A constant of motion related to the gyromotion of a particle in a magnetic field that is either static or slowly varying with respect to the gyroperiod. The magnetic moment is usually denoted by using the lower-case Greek letter for mu and can be calculated by using mu equal to m(u^2/2B) where m is the particle mass, u is the velocity of the particle perpendicular to the constant or average magnetic field direction, and B is the magnitude of the magnetic field strength.
enumeration AkasofuEpsilon
A measure of the magnetopause energy flux and an indicator of the solar wind power available for subsequent magnetospheric energization. Defined as: V*B^2*l^2sin(theta/2)^4 where B is the IMF, l is an empirical scaling parameter equal to 7 R<sub>E</sub>, and theta=tan(By/Bz)^-1 the IMF clock angle.
enumeration Albedo
The ratio of reflected radiation from the surface to incident radiation upon it.
enumeration AlfvenMachNumber
The ratio of the bulk flow speed to the Alfven speed.
enumeration AlfvenVelocity
Phase velocity of the Alfven wave. In SI units it is the velocity of the magnetic field divided by the square root of the mass density times the permeability of free space (&mu;<sub>0</sub>).
enumeration ArrivalDirection
An angular measure of the direction from which an energetic particle or photon was incident on a detector. The angles may be measured in any coordinate system.
enumeration AtomicNumberDetected
The number of protons in the nucleus of an atom as determined by a detector.
enumeration AverageChargeState
A measure of the composite deficit (positive) or excess (negative) of electrons with respect to protons.
enumeration ChargeFlux
The number of ionized particles passing through a unit area per unit time, for instance as measured by a Faraday cup.
enumeration ChargeState
Charge of a fully or partially stripped ion, in units of the charge of a proton. Charge state of a bare proton is equal to one.
enumeration CountRate
The number of events per unit time.
enumeration Counts
The number of detection events occurring in a detector over the detector accumulation time.
enumeration Current
It is the scalar quantity giving the net charge (summed over charged particle species) per unit time flowing across a given surface.
enumeration CurrentDensity
It is the vector quantity giving the net charge (summed over charged particle species) per unit cross-sectional area per unit time flowing through a given point. Measurements of current density are often provided in terms of the magnetic perturbations (superposed upon a background magnetic field, if present) associated with the current density.
enumeration DopplerFrequency
Change in the frequency of a propagating wave due to motion of the source, the observer, the reflector, or the propagation medium.
enumeration DynamicPressure
Dynamic pressure is a measure of the kinetic energy per unit volume of a fluid. For instance, the solar wind dynamic pressure or ram pressure for a purely proton plasma is equal to m<sub>p</sub> n V<sup>2</sup> where m<sub>p</sub> is the proton mass, n is the proton number density, and V is the solar wind speed.
enumeration Electric
The physical attribute that exerts an electrical force.
enumeration Electromagnetic
Electric and magnetic field variations in time and space that propagate through a medium or a vacuum. The wave propagation direction, electric field vector, and magnetic field vector form an orthogonal triad. Waves in this category are detected by having their field quantities measured.
enumeration Emissivity
The energy emitted spontaneously per unit bandwidth (typically frequency) per unit time per unit mass of source. Emissivity is usually integrated over all directions/solid angles.
enumeration Energy
The capacity for doing work as measured by the capability of doing work (potential energy) or the conversion of this capability to motion (kinetic energy).
enumeration EnergyDensity
The amount of energy per unit volume.
enumeration EnergyFlux
The amount of energy passing through a unit area in a unit time.
enumeration EnergyPerCharge
The kinetic energy, E, per unit net charge, q, that is E/q, for an electron or an ionized atom, molecule, or dust particle.
enumeration Entropy
A function of thermodynamic quantity, such as temperature, pressure, or composition, that is a measure of the energy that is not available for work during a thermodynamic process. It is often interpreted as the degree of disorder or randomness in the system.
enumeration EquivalentWidth
The spectral width of a total absorption line having the amount of absorbed radiant energy being equivalent to that in an observed absorption line.
enumeration FlowSpeed
The magnitude of the flow velocity.
enumeration FlowVelocity
The mean velocity of all particles in the flow, also referred to as bulk velocity or average flow velocity.
enumeration Fluence
The time integral of a flux. A fluence is a not a measurement of flux per unit time.
enumeration Frequency
The number of occurrences of a repeating event per unit time.
enumeration FrequencyToGyrofrequencyRatio
The ratio of the characteristic frequency of a medium to gyrofrequency of a particle.
enumeration GeometricFactor
A measure of the gathering power of a particle detector. The geometric factor can be used to correct particle measurements by accounting for the fact that only a fraction of the source particles is able to gain entry through the aperture of a detector. For an isotopic source distribution, the geometric factor corresponds to the solid angle subtended by the aperture. In practice, determination of the geometric factor requires numerical modeling and depends on detector design and the characteristics of the source.
enumeration Gyrofrequency
The number of gyrations around a magnetic guiding center (field line) a charged particle makes per unit time due to the Lorentz force.
enumeration HeatFlux
Flow of thermal energy through a gas or plasma typically computed as third moment of a distribution function.
enumeration IMFClockAngle
The clockwise angle of the direction of interplanetary magnetic field (IMF) measured in the plane of the body pole perpendicular to the line between the body and the Sun.
enumeration Intensity
The measurement of radiant or wave energy per unit detector area per unit bandwidth per unit solid angle per unit time.
enumeration LShell
The L-shell is the magnetic equatorial radius (in units of planetary radii) of a dipole magnetic field line. For instance, if the L-shell value equals 6 say at Earth, the magnetic field lines cross the magnetic equator at six Earth radii. The L-shell concept can be applied generally to any magnetized planet or satellite with a dominant dipolar magnetic field moment.
enumeration LineDepth
The measure of the amount of absorption below the continuum (depth) in a particular wavelength or frequency in an absorption spectrum.
enumeration Lines
A set of 1-D arrays that contain the values of physical parameters, i.e., magnetic field vectors, particle densities, temperatures, etc., at the grid points along a line though a model volume. For instance, the points of the line may correspond to the trajectory of a spacecraft through model space.
enumeration LowerHybridFrequency
Lower hybrid oscillations involve longitudinal motions of electrons and ions in a magnetized plasma. The propagation of lower hybrid waves must be close to perpendicular to the background magnetic field in so that electrons cannot move along field lines thus preventing wave growth. The lower hybrid frequency, &phi;<sub>LH</sub>, can be calculated by using &phi;<sub>LH</sub>=[(&omega;<sub>ce</sub>&omega;<sub>ci</sub>)<sup>-1</sup>+&phi;<sub>pi</sub><sup>-2</sup>]<sup>-1/2</sup> where &omega;<sub>ce</sub> and &omega;<sub>ci</sub> are the electron and ion cyclotron frequencies, respectively, and $phi;<sub>LH</sub> is the ion plasma frequency.
enumeration Magnetic
The physical attribute attributed to a magnet or its equivalent.
enumeration MagneticField
A region of space near a magnetized body where magnetic forces can be detected (as measured by methods such as Zeeman splitting, etc.).
enumeration MagnetosonicMachNumber
The ratio of the velocity of fast mode waves to the Alfven velocity.
enumeration Mass
The measure of inertia (mass) of individual objects (e.g., aerosols).
enumeration MassDensity
The mass of particles per unit volume.
enumeration MassNumber
The total number of protons and neutrons (together known as nucleons) in an atomic nucleus.
enumeration MassPerCharge
The mass, m, per unit net charge, q, that is m/q, for an electron or an ionized atom, molecule, or dust particle.
enumeration ModeAmplitude
In helioseismology the magnitude of oscillation of waves of a particular geometry.
enumeration NumberDensity
The number of particles per unit volume.
enumeration NumberFlux
The number of particles passing a unit area in unit time, possibly also per unit energy (or equivalent) and/or per unit look direction.
enumeration Other
Not classified with more specific terms. The context of its usage may be described in related text.
enumeration ParticleRadius
The mean radius for a Gaussian distribution of particles with an axial ratio of 2 and a distribution width that varies as 0.5 radius. A value of zero means no cloud was detected.
enumeration ParticleRigidity
The particle momentum per unit charge. The particle Rigidity, R, is equal to pc/Ze.
enumeration PhaseSpaceDensity
The number of particles per unit volume in the six-dimensional space of position and velocity.
enumeration PlasmaBeta
The ratio of the plasma pressure (nkT) to the magnetic pressure (B^2/2&mu;<sub>0</sub>) in a single component plasma or the ratio of the plasma pressure sum over i of (n<sub>i</sub>kT<sub>i</sub>) for all species i to the magnetic pressure (B^2/2&mu;<sub>0</sub>) in a multi components plasma.
enumeration PlasmaFrequency
A number density dependent characteristic frequency of a plasma.
enumeration Polarization
Direction of the electric vector of an electromagnetic wave. The wave can be linearly polarized in any direction perpendicular to the direction of travel, circularly polarized (clockwise or counterclockwise), unpolarized, or mixtures of the above.
enumeration Potential
The work required per unit charge to move a charge from a reference point to a point at infinity (electric potential is defined to be zero). The electric potential of a spacecraft is often referred to as the spacecraft potential. The spacecraft potential is the electric potential of the spacecraft relative to the potential of the nearby plasma. The spacecraft potential is non-zero because the spacecraft charges to the level that the emitted photoelectron flux going to infinity is balanced by the plasma electron flux to the spacecraft.
enumeration PoyntingFlux
Electromagnetic energy flux transported by a wave characterized as the rate of energy transport per unit area per steradian.
enumeration Pressure
The force per unit area exerted by a particle distribution or field.
enumeration PropagationTime
Time difference between transmission and reception of a wave in an active wave experiment.
enumeration SolarUVFlux
The amount of ultraviolet energy originating from the Sun passing through a unit area in a unit time.
enumeration SonicMachNumber
The ratio of the bulk flow speed to the speed of sound in the medium.
enumeration SoundSpeed
The speed at which sound travels through a medium.
enumeration SpatialSeries
A set of 3-D arrays that contain the values of physical parameters, i.e., magnetic field vectors, particle densities, temperatures, etc., at grid points in a spacial volume.
enumeration Spectra
A term that applies to any signal that can be measured or decomposed along a continuous variable such as the electromagnetic radiation which can be decomposed as a function of wavelength or frequency.
enumeration StokesParameters
A set of four parameters (usually called I,Q, U and V) which describe the polarization state of an electromagnetic wave propagating through space.
enumeration Temperature
A measure of the kinetic energy of random motion with respect to the average. Temperature is properly defined only for an equilibrium particle distribution (Maxwellian distribution).
enumeration ThermalSpeed
A characteristic fluctuation speed of a distribution of particles about the bulk flow speed of the distribution. The value of the thermal speed depends on the dimensions and temperature of the distribution. Specific quantitative definition of thermal speed must be provided by the provider of a resource to be described in SPASE. [Note: Its quantitative definition depends on the nature of the particle distribution and how the random speed is characterized or calculated and must be specified in the description of the quantity used in the product described by the SPASE document].
enumeration TotalPressure
In an MHD fluid it is the number density (N) times Boltzmann constant times the temperature in Kelvin.
enumeration UpperHybridFrequency
Upper hybrid oscillations involve longitudinal motions of electrons perpendicular to the magnetic field. The upper hybrid frequency, &phi;<sub>UH</sub>, is governed by the relationship &phi;<sub>UH</sub>^2=&phi;<sub>pe</sub>^2+&theta;<sub>ce</sub>^2 where &phi;<sub>pe</sub> is electron plasma frequency and &theta;<sub>ce</sub> is the electron cyclotron frequency.
enumeration VCrossB
The cross product of the charge velocity (V) and the magnetic field (B). It is the electric field exerted on a point charge by a magnetic field.
enumeration Velocity
Rate of change of position. Also used for the average velocity of a collection of particles, also referred to as bulk velocity.
enumeration VolumeEmissionRate
The volume emission rate, e(r,t,l), is the number of photons emitted per unit source volume per second (photons/m^3/s), as measured along the line of sight between the source point and the observer. The Volume Emission Rate is in general a function of the line-of-sight distance, r, time, t, and wavelength, l. The Volume Emission Rate is actually not a directly measurable quantity. However, the term has been commonly used in both data product descriptions and research publications.
enumeration WavePhase
Position of a wave within its cycle at a given point in time.
enumeration Wavelength
The peak-to-peak distance over one wave period.
Source
<xsd:element name="SavedQuantity" type="spase:SavedQuantity" minOccurs="0" maxOccurs="unbounded"/>
Element spase:ModelRun / spase:ModelDomain
Namespace http://www.spase-group.org/data/schema
Diagram
Diagramspase-2_7_1_xsd.tmp#ModelDomain_CoordinateSystemspase-2_7_1_xsd.tmp#ModelDomain_Descriptionspase-2_7_1_xsd.tmp#ModelDomain_Caveatsspase-2_7_1_xsd.tmp#ModelDomain_SpatialDimensionspase-2_7_1_xsd.tmp#ModelDomain_VelocityDimensionspase-2_7_1_xsd.tmp#ModelDomain_FieldDimensionspase-2_7_1_xsd.tmp#ModelDomain_Unitsspase-2_7_1_xsd.tmp#ModelDomain_UnitsConversionspase-2_7_1_xsd.tmp#ModelDomain_CoordinatesLabelspase-2_7_1_xsd.tmp#ModelDomain_ValidMinspase-2_7_1_xsd.tmp#ModelDomain_ValidMaxspase-2_7_1_xsd.tmp#ModelDomain_GridStructurespase-2_7_1_xsd.tmp#ModelDomain_GridCellSizespase-2_7_1_xsd.tmp#ModelDomain_Symmetryspase-2_7_1_xsd.tmp#ModelDomain_BoundaryConditionsspase-2_7_1_xsd.tmp#ModelDomain
Type spase:ModelDomain
Properties
content complex
minOccurs 0
maxOccurs 1
Model
Children spase:BoundaryConditions, spase:Caveats, spase:CoordinateSystem, spase:CoordinatesLabel, spase:Description, spase:FieldDimension, spase:GridCellSize, spase:GridStructure, spase:SpatialDimension, spase:Symmetry, spase:Units, spase:UnitsConversion, spase:ValidMax, spase:ValidMin, spase:VelocityDimension
Instance
<spase:ModelDomain xmlns:spase="http://www.spase-group.org/data/schema">
  <spase:CoordinateSystem>{1,1}</spase:CoordinateSystem>
  <spase:Description>{0,1}</spase:Description>
  <spase:Caveats>{0,1}</spase:Caveats>
  <spase:SpatialDimension>{1,1}</spase:SpatialDimension>
  <spase:VelocityDimension>{0,1}</spase:VelocityDimension>
  <spase:FieldDimension>{0,1}</spase:FieldDimension>
  <spase:Units>{1,1}</spase:Units>
  <spase:UnitsConversion>{0,1}</spase:UnitsConversion>
  <spase:CoordinatesLabel>{0,1}</spase:CoordinatesLabel>
  <spase:ValidMin>{0,1}</spase:ValidMin>
  <spase:ValidMax>{0,1}</spase:ValidMax>
  <spase:GridStructure>{0,1}</spase:GridStructure>
  <spase:GridCellSize>{0,1}</spase:GridCellSize>
  <spase:Symmetry>{0,1}</spase:Symmetry>
  <spase:BoundaryConditions>{0,1}</spase:BoundaryConditions>
</spase:ModelDomain>
Source
<xsd:element name="ModelDomain" type="spase:ModelDomain" minOccurs="0" maxOccurs="1"/>
Element spase:ModelDomain / spase:CoordinateSystem
Namespace http://www.spase-group.org/data/schema
Diagram
Diagramspase-2_7_1_xsd.tmp#CoordinateSystem_CoordinateRepresentationspase-2_7_1_xsd.tmp#CoordinateSystem_CoordinateSystemNamespase-2_7_1_xsd.tmp#CoordinateSystem
Type spase:CoordinateSystem
Properties
content complex
minOccurs 1
maxOccurs 1
Model
Children spase:CoordinateRepresentation, spase:CoordinateSystemName
Instance
<spase:CoordinateSystem xmlns:spase="http://www.spase-group.org/data/schema">
  <spase:CoordinateRepresentation>{1,1}</spase:CoordinateRepresentation>
  <spase:CoordinateSystemName>{1,1}</spase:CoordinateSystemName>
</spase:CoordinateSystem>
Source
<xsd:element name="CoordinateSystem" type="spase:CoordinateSystem" minOccurs="1" maxOccurs="1"/>
Element spase:ModelDomain / spase:Description
Namespace http://www.spase-group.org/data/schema
Diagram
Diagramspase-2_7_1_xsd.tmp#Description
Type spase:Description
Properties
content simple
minOccurs 0
maxOccurs 1
Source
<xsd:element name="Description" type="spase:Description" minOccurs="0" maxOccurs="1"/>
Element spase:ModelDomain / spase:Caveats
Namespace http://www.spase-group.org/data/schema
Diagram
Diagramspase-2_7_1_xsd.tmp#Caveats
Type spase:Caveats
Properties
content simple
minOccurs 0
maxOccurs 1
Source
<xsd:element name="Caveats" type="spase:Caveats" minOccurs="0" maxOccurs="1"/>
Element spase:ModelDomain / spase:SpatialDimension
Namespace http://www.spase-group.org/data/schema
Diagram
Diagramspase-2_7_1_xsd.tmp#SpatialDimension
Type spase:SpatialDimension
Properties
content simple
minOccurs 1
maxOccurs 1
Source
<xsd:element name="SpatialDimension" type="spase:SpatialDimension" minOccurs="1" maxOccurs="1"/>
Element spase:ModelDomain / spase:VelocityDimension
Namespace http://www.spase-group.org/data/schema
Diagram
Diagramspase-2_7_1_xsd.tmp#VelocityDimension
Type spase:VelocityDimension
Properties
content simple
minOccurs 0
maxOccurs 1
Source
<xsd:element name="VelocityDimension" type="spase:VelocityDimension" minOccurs="0" maxOccurs="1"/>
Element spase:ModelDomain / spase:FieldDimension
Namespace http://www.spase-group.org/data/schema
Diagram
Diagramspase-2_7_1_xsd.tmp#FieldDimension
Type spase:FieldDimension
Properties
content simple
minOccurs 0
maxOccurs 1
Source
<xsd:element name="FieldDimension" type="spase:FieldDimension" minOccurs="0" maxOccurs="1"/>
Element spase:ModelDomain / spase:Units
Namespace http://www.spase-group.org/data/schema
Diagram
Diagramspase-2_7_1_xsd.tmp#Units
Type spase:Units
Properties
content simple
minOccurs 1
maxOccurs 1
Source
<xsd:element name="Units" type="spase:Units" minOccurs="1" maxOccurs="1"/>
Element spase:ModelDomain / spase:UnitsConversion
Namespace http://www.spase-group.org/data/schema
Diagram
Diagramspase-2_7_1_xsd.tmp#UnitsConversion
Type spase:UnitsConversion
Properties
content simple
minOccurs 0
maxOccurs 1
Source
<xsd:element name="UnitsConversion" type="spase:UnitsConversion" minOccurs="0" maxOccurs="1"/>
Element spase:ModelDomain / spase:CoordinatesLabel
Namespace http://www.spase-group.org/data/schema
Diagram
Diagramspase-2_7_1_xsd.tmp#CoordinatesLabel
Type spase:CoordinatesLabel
Properties
content simple
minOccurs 0
maxOccurs 1
Source
<xsd:element name="CoordinatesLabel" type="spase:CoordinatesLabel" minOccurs="0" maxOccurs="1"/>
Element spase:ModelDomain / spase:ValidMin
Namespace http://www.spase-group.org/data/schema
Diagram
Diagramspase-2_7_1_xsd.tmp#ValidMin
Type spase:ValidMin
Properties
content simple
minOccurs 0
maxOccurs 1
Source
<xsd:element name="ValidMin" type="spase:ValidMin" minOccurs="0" maxOccurs="1"/>
Element spase:ModelDomain / spase:ValidMax
Namespace http://www.spase-group.org/data/schema
Diagram
Diagramspase-2_7_1_xsd.tmp#ValidMax
Type spase:ValidMax
Properties
content simple
minOccurs 0
maxOccurs 1
Source
<xsd:element name="ValidMax" type="spase:ValidMax" minOccurs="0" maxOccurs="1"/>
Element spase:ModelDomain / spase:GridStructure
Namespace http://www.spase-group.org/data/schema
Diagram
Diagramspase-2_7_1_xsd.tmp#GridStructure
Type spase:GridStructure
Properties
content simple
minOccurs 0
maxOccurs 1
Source
<xsd:element name="GridStructure" type="spase:GridStructure" minOccurs="0" maxOccurs="1"/>
Element spase:ModelDomain / spase:GridCellSize
Namespace http://www.spase-group.org/data/schema
Diagram
Diagramspase-2_7_1_xsd.tmp#GridCellSize
Type spase:GridCellSize
Properties
content simple
minOccurs 0
maxOccurs 1
Source
<xsd:element name="GridCellSize" type="spase:GridCellSize" minOccurs="0" maxOccurs="1"/>
Element spase:ModelDomain / spase:Symmetry
Namespace http://www.spase-group.org/data/schema
Diagram
Diagramspase-2_7_1_xsd.tmp#Symmetry
Type spase:Symmetry
Properties
content simple
minOccurs 0
maxOccurs 1
Facets
enumeration Axial
Axial symmetry.
enumeration Central
Central Symmetry.
enumeration None
A lack or absence of anything.
enumeration Plane
Symmetry across a plane.
Source
<xsd:element name="Symmetry" type="spase:Symmetry" minOccurs="0" maxOccurs="1"/>
Element spase:ModelDomain / spase:BoundaryConditions
Namespace http://www.spase-group.org/data/schema
Diagram
Diagramspase-2_7_1_xsd.tmp#BoundaryConditions_ParticleBoundaryspase-2_7_1_xsd.tmp#BoundaryConditions_FieldBoundaryspase-2_7_1_xsd.tmp#BoundaryConditions
Type spase:BoundaryConditions
Properties
content complex
minOccurs 0
maxOccurs 1
Model
Children spase:FieldBoundary, spase:ParticleBoundary
Instance
<spase:BoundaryConditions xmlns:spase="http://www.spase-group.org/data/schema">
  <spase:ParticleBoundary>{0,1}</spase:ParticleBoundary>
  <spase:FieldBoundary>{0,1}</spase:FieldBoundary>
</spase:BoundaryConditions>
Source
<xsd:element name="BoundaryConditions" type="spase:BoundaryConditions" minOccurs="0" maxOccurs="1"/>
Element spase:BoundaryConditions / spase:ParticleBoundary
Namespace http://www.spase-group.org/data/schema
Diagram
Diagramspase-2_7_1_xsd.tmp#ParticleBoundary
Type spase:ParticleBoundary
Properties
content simple
minOccurs 0
maxOccurs 1
Source
<xsd:element name="ParticleBoundary" type="spase:ParticleBoundary" minOccurs="0" maxOccurs="1"/>
Element spase:BoundaryConditions / spase:FieldBoundary
Namespace http://www.spase-group.org/data/schema
Diagram
Diagramspase-2_7_1_xsd.tmp#FieldBoundary
Type spase:FieldBoundary
Properties
content simple
minOccurs 0
maxOccurs 1
Source
<xsd:element name="FieldBoundary" type="spase:FieldBoundary" minOccurs="0" maxOccurs="1"/>
Element spase:ModelRun / spase:RegionParameter
Namespace http://www.spase-group.org/data/schema
Diagram
Diagramspase-2_7_1_xsd.tmp#RegionParameter_ModeledRegionspase-2_7_1_xsd.tmp#RegionParameter_Descriptionspase-2_7_1_xsd.tmp#RegionParameter_Caveatsspase-2_7_1_xsd.tmp#RegionParameter_Radiusspase-2_7_1_xsd.tmp#RegionParameter_SubLongitudespase-2_7_1_xsd.tmp#RegionParameter_Periodspase-2_7_1_xsd.tmp#RegionParameter_ObjectMassspase-2_7_1_xsd.tmp#RegionParameter_InputTableURLspase-2_7_1_xsd.tmp#RegionParameter_Propertyspase-2_7_1_xsd.tmp#RegionParameter
Type spase:RegionParameter
Properties
content complex
Model
Children spase:Caveats, spase:Description, spase:InputTableURL, spase:ModeledRegion, spase:ObjectMass, spase:Period, spase:Property, spase:Radius, spase:SubLongitude
Instance
<spase:RegionParameter xmlns:spase="http://www.spase-group.org/data/schema">
  <spase:ModeledRegion>{0,1}</spase:ModeledRegion>
  <spase:Description>{0,1}</spase:Description>
  <spase:Caveats>{0,1}</spase:Caveats>
  <spase:Radius>{0,1}</spase:Radius>
  <spase:SubLongitude>{0,1}</spase:SubLongitude>
  <spase:Period>{0,1}</spase:Period>
  <spase:ObjectMass>{0,1}</spase:ObjectMass>
  <spase:InputTableURL>{0,1}</spase:InputTableURL>
  <spase:Property>{0,unbounded}</spase:Property>
</spase:RegionParameter>
Source
<xsd:element name="RegionParameter" type="spase:RegionParameter"/>
Element spase:RegionParameter / spase:ModeledRegion
Namespace http://www.spase-group.org/data/schema
Diagram
Diagramspase-2_7_1_xsd.tmp#ModeledRegion
Type spase:ModeledRegion
Properties
content simple
minOccurs 0
maxOccurs 1
Facets
enumeration Asteroid
A small extraterrestrial body consisting mostly of rock and metal that is in orbit around the Sun.
enumeration Callisto
A second largest moon of Jupiter and the third largest moon in the solar system.
enumeration Comet
A relatively small extraterrestrial body consisting of a frozen mass that travels around the Sun in a highly elliptical orbit.
enumeration Comet.1PHalley
1P/Halley, is a short-period comet visible from Earth every 75 to 79 years. The comet was visited by the Halley Armada comprised of the ESA Giotto, Japanese Suisei and Sekigake, and Soviet Union Vega 1 and Vega 2 spacecraft in 1986.
enumeration Comet.26PGriggSkjellerup
26P/Grigg-Skjellerup is a periodic comet. It was visited by the ESA Giotto spacecraft in July 1992.
enumeration Comet.67PChuryumovGerasimenko
67P/Churyumov-Gerasimenko is a Jupiter-family comet originally from the Kuiper belt. The ESA Rosetta spacecraft rendezvoused with Comet 67P on August 6, 2014 and then orbited the comet from September 10, 2014 to September 30, 2016. Philae, a lander carried by Rosetta, touched down on the comet surface on November 12, 2014.
enumeration Earth
The third planet from the Sun in our solar system.
enumeration Earth.Magnetosheath
The region between the bow shock and the magnetopause, characterized by very turbulent plasma.
enumeration Earth.Magnetosphere
The region of space above the atmosphere or surface of the planet and bounded by the magnetopause that is under the direct influence of the magnetic field of a planetary body.
enumeration Earth.Magnetosphere.Magnetotail
The region of space within the magnetosphere of a magnetized planetary body where the nightside magnetic field is stretched out in the anti-stellar direction by stellar wind interaction into a windsock-like shape. For Earth, solar wind-magnetosphere interaction produces a magnetotail that extends tailward from a distance of about 10 R<sub>E</sub> on the nightside to downstream distances beyond 1000 R<sub>E</sub>.
enumeration Earth.Magnetosphere.Main
The region of the magnetosphere where the magnetic field lines are closed, but does not include the gaseous region gravitationally bound to the body.
enumeration Earth.Magnetosphere.Plasmasphere
A region of the magnetosphere consisting of low energy (cool) plasma. It is located above the ionosphere. The outer boundary of the plasmasphere is known as the plasmapause, which is defined by an order of magnitude drop in plasma density.
enumeration Earth.Magnetosphere.Polar
The region near the pole of a body. For a magnetosphere the polar region is the area where magnetic field lines are open and includes the auroral zone.
enumeration Earth.Magnetosphere.RadiationBelt
The region within a magnetosphere where high-energy particles could potentially be trapped in a magnetic field.
enumeration Earth.Magnetosphere.RingCurrent
One of the major current systems confined within planetary magnetospheres. The ring current circles in the magnetic equatorial plane of magnetospheres. It is generated by the longitudinal drift of energetic charged particles trapped on inner, dipole-like magnetospheric field lines. At the Earth, the ring current is carried by 10 keV to 200 keV charged particles typically located at L-shells between 3 and 6. The ring current is also the primary driver of the Sym H and Dst Indices of magnetic storm activity at the Earth.
enumeration Earth.Moon
The only natural satellite of the Earth.
enumeration Earth.NearSurface
The gaseous and possibly ionized environment of a body extending from the surface to some specified altitude. For the Earth, this altitude is 2000 km.
enumeration Earth.NearSurface.Atmosphere
The neutral gases surrounding a body that extends from the surface and is bound to the body by virtue of the gravitational attraction.
enumeration Earth.NearSurface.AuroralRegion
The region in the atmospheric where electrically-charged particles bombarding the upper atmosphere of a planet in the presence of a magnetic field produce an optical phenomenon.
enumeration Earth.NearSurface.EquatorialRegion
A region centered on the equator and limited in latitude by approximately 23 deg north and south of the equator.
enumeration Earth.NearSurface.Ionosphere
The charged or ionized gases surrounding a body that are nominally bound to the body by virtue of the gravitational attraction.
enumeration Earth.NearSurface.Ionosphere.DRegion
The layer of the ionosphere that exists approximately 50 km to 95 km above the surface of the Earth. One of several layers in the ionosphere.
enumeration Earth.NearSurface.Ionosphere.ERegion
A layer of ionized gas occurring at 90 km to 150 km above the ground. One of several layers in the ionosphere. Also called the Kennelly-Heaviside layer.
enumeration Earth.NearSurface.Ionosphere.FRegion
A layer that contains ionized gases at a height of around 150-800 km above sea level, placing it in the thermosphere. the F region has the highest concentration of free electrons and ions anywhere in the atmosphere. It may be thought of as comprising two layers, the F1 layer and F2 layer. One of several layers in the ionosphere. Also known as the Appleton layer.
enumeration Earth.NearSurface.Ionosphere.Topside
The region at the upper most areas of the ionosphere.
enumeration Earth.NearSurface.Mesosphere
The layer of the atmosphere that extends from the Stratosphere to a range of 80 km to 85 km, temperature decreasing with height.
enumeration Earth.NearSurface.MidLatitudeRegion
When considering the case of the Earth, the mid-latitude region typically refers to two latitudinal bands, one in the northern hemisphere and the other in the southern hemisphere extending from about 23 deg to 50 deg. The concept of mid-latitude regions does not apply to all bodies in the solar system and different latitudinal ranges would apply for each body case by case. The mid-latitude regions may be defined by using either planetographic or magnetic coordinates if the magnetic dipole is closely aligned with the spin axis of a magnetized body. Ground magnetometers located at mid-latitude on the Earth are well positioned to measure magnetic storm-time ring current variations.
enumeration Earth.NearSurface.Plasmasphere
A region of the magnetosphere consisting of low energy (cool) plasma. It is located above the ionosphere. The outer boundary of the plasmasphere is known as the plasmapause, which is defined by an order of magnitude drop in plasma density.
enumeration Earth.NearSurface.PolarCap
The areas of the globe surrounding the poles and consisting of the region north of 60 deg north latitude and the region south of 60 deg south latitude.
enumeration Earth.NearSurface.SouthAtlanticAnomalyRegion
The region where the inner Van Allen radiation belt makes its closest approach to the surface of the Earth. The result is that, for a given altitude, the radiation intensity is higher over this region than elsewhere.
enumeration Earth.NearSurface.Stratosphere
The layer of the atmosphere that extends from the troposphere to about 30 km, temperature increases with height. The stratosphere contains the ozone layer.
enumeration Earth.NearSurface.SubAuroralRegion
When considering the case of the Earth, the sub-auroral region typically refers to two latitudinal bands, one in the northern hemisphere and the other in the southern hemisphere extending from about 50 deg to low 60 deg latitude. The concept sub-auroral regions does not apply to all bodies in the solar system and different latitudinal ranges would apply for each body case by case. The sub-auroral regions may be defined by using either planetographic or magnetic coordinates if the magnetic dipole is closely aligned with the spin axis of a magnetized body. Ground magnetometers located at sub-auroral latitudes on the Earth measure a mixture of activity driven by auroral zone currents and the ring current.
enumeration Earth.NearSurface.Thermosphere
The layer of the atmosphere that extends from the Mesosphere to 640+ km, temperature increasing with height.
enumeration Earth.NearSurface.Troposphere
The lowest layer of the atmosphere which begins at the surface and extends to between 7 km (4.4 mi) at the poles and 17 km (10.6 mi) at the equator, with some variation due to weather factors.
enumeration Earth.Surface
The outermost area of a solid object.
enumeration Enceladus
The sixth largest moon of Saturn. It is currently endogenously active. The smallest known body in the Solar System that is geologically active today.
enumeration Europa
The sixth closest round moon of Jupiter.
enumeration Ganymede
The biggest moon of Jupiter and in the solar system.
enumeration Heliosphere
The solar atmosphere extending roughly from the outer corona to the edge of the solar plasma at the heliopause separating primarily solar plasma from interstellar plasma.
enumeration Heliosphere.Heliosheath
The region extending radially outward from the heliospheric termination shock and in which the decelerated solar wind plasma is still significant.
enumeration Heliosphere.Inner
The region of the heliosphere extending radially outward from the solar coronal base to just inside 1 AU.
enumeration Heliosphere.NearEarth
The heliospheric region near the Earth which extends to and includes the area near the L1 and L2 Lagrange point.
enumeration Heliosphere.Outer
The region of the heliosphere extending radially outward from just outside 1 AU to the heliospheric termination shock.
enumeration Heliosphere.Remote1AU
A roughly toroidal region that includes the orbit of the Earth, but exclusive of the region near the Earth.
enumeration Incident
Direction-dependent property.
enumeration Interstellar
The region between stars outside of any stellar heliopause.
enumeration Io
The innermost of the four round moons of the planet Jupiter.
enumeration Jupiter
The fifth planet from the Sun in our solar system.
enumeration Jupiter.Amalthea
The fifth largest moon of Jupiter.
enumeration Jupiter.Callisto
A second largest moon of Jupiter and the third largest moon in the solar system.
enumeration Jupiter.Europa
The sixth closest round moon of Jupiter.
enumeration Jupiter.Ganymede
The biggest moon of Jupiter and in the solar system.
enumeration Jupiter.Io
The innermost of the four round moons of the planet Jupiter.
enumeration Jupiter.Magnetosphere
The region of space above the atmosphere or surface of the planet and bounded by the magnetopause that is under the direct influence of the magnetic field of a planetary body.
enumeration Jupiter.Magnetosphere.Magnetotail
The region of space within the magnetosphere of a magnetized planetary body where the nightside magnetic field is stretched out in the anti-stellar direction by stellar wind interaction into a windsock-like shape. For Earth, solar wind-magnetosphere interaction produces a magnetotail that extends tailward from a distance of about 10 R<sub>E</sub> on the nightside to downstream distances beyond 1000 R<sub>E</sub>.
enumeration Jupiter.Magnetosphere.Main
The region of the magnetosphere where the magnetic field lines are closed, but does not include the gaseous region gravitationally bound to the body.
enumeration Jupiter.Magnetosphere.Plasmasphere
A region of the magnetosphere consisting of low energy (cool) plasma. It is located above the ionosphere. The outer boundary of the plasmasphere is known as the plasmapause, which is defined by an order of magnitude drop in plasma density.
enumeration Jupiter.Magnetosphere.Polar
The region near the pole of a body. For a magnetosphere the polar region is the area where magnetic field lines are open and includes the auroral zone.
enumeration Jupiter.Magnetosphere.RadiationBelt
The region within a magnetosphere where high-energy particles could potentially be trapped in a magnetic field.
enumeration Jupiter.Magnetosphere.RingCurrent
One of the major current systems confined within planetary magnetospheres. The ring current circles in the magnetic equatorial plane of magnetospheres. It is generated by the longitudinal drift of energetic charged particles trapped on inner, dipole-like magnetospheric field lines. At the Earth, the ring current is carried by 10 keV to 200 keV charged particles typically located at L-shells between 3 and 6. The ring current is also the primary driver of the Sym H and Dst Indices of magnetic storm activity at the Earth.
enumeration Mars
The fourth planet from the Sun in our solar system.
enumeration Mars.Deimos
The smaller and outermost of the two natural satellites of Mars.
enumeration Mars.Magnetosphere
The region of space above the atmosphere or surface of the planet and bounded by the magnetopause that is under the direct influence of the magnetic field of a planetary body.
enumeration Mars.Magnetosphere.Magnetotail
The region of space within the magnetosphere of a magnetized planetary body where the nightside magnetic field is stretched out in the anti-stellar direction by stellar wind interaction into a windsock-like shape. For Earth, solar wind-magnetosphere interaction produces a magnetotail that extends tailward from a distance of about 10 R<sub>E</sub> on the nightside to downstream distances beyond 1000 R<sub>E</sub>.
enumeration Mars.Magnetosphere.Main
The region of the magnetosphere where the magnetic field lines are closed, but does not include the gaseous region gravitationally bound to the body.
enumeration Mars.Magnetosphere.Plasmasphere
A region of the magnetosphere consisting of low energy (cool) plasma. It is located above the ionosphere. The outer boundary of the plasmasphere is known as the plasmapause, which is defined by an order of magnitude drop in plasma density.
enumeration Mars.Magnetosphere.Polar
The region near the pole of a body. For a magnetosphere the polar region is the area where magnetic field lines are open and includes the auroral zone.
enumeration Mars.Magnetosphere.RadiationBelt
The region within a magnetosphere where high-energy particles could potentially be trapped in a magnetic field.
enumeration Mars.Magnetosphere.RingCurrent
One of the major current systems confined within planetary magnetospheres. The ring current circles in the magnetic equatorial plane of magnetospheres. It is generated by the longitudinal drift of energetic charged particles trapped on inner, dipole-like magnetospheric field lines. At the Earth, the ring current is carried by 10 keV to 200 keV charged particles typically located at L-shells between 3 and 6. The ring current is also the primary driver of the Sym H and Dst Indices of magnetic storm activity at the Earth.
enumeration Mars.Phobos
The larger and inner most moon of Mars.
enumeration Mercury
The first planet from the Sun in our solar system.
enumeration Mercury.Magnetosphere
The region of space above the atmosphere or surface of the planet and bounded by the magnetopause that is under the direct influence of the magnetic field of a planetary body.
enumeration Mercury.Magnetosphere.Magnetotail
The region of space within the magnetosphere of a magnetized planetary body where the nightside magnetic field is stretched out in the anti-stellar direction by stellar wind interaction into a windsock-like shape. For Earth, solar wind-magnetosphere interaction produces a magnetotail that extends tailward from a distance of about 10 R<sub>E</sub> on the nightside to downstream distances beyond 1000 R<sub>E</sub>.
enumeration Mercury.Magnetosphere.Main
The region of the magnetosphere where the magnetic field lines are closed, but does not include the gaseous region gravitationally bound to the body.
enumeration Mercury.Magnetosphere.Plasmasphere
A region of the magnetosphere consisting of low energy (cool) plasma. It is located above the ionosphere. The outer boundary of the plasmasphere is known as the plasmapause, which is defined by an order of magnitude drop in plasma density.
enumeration Mercury.Magnetosphere.Polar
The region near the pole of a body. For a magnetosphere the polar region is the area where magnetic field lines are open and includes the auroral zone.
enumeration Mercury.Magnetosphere.RadiationBelt
The region within a magnetosphere where high-energy particles could potentially be trapped in a magnetic field.
enumeration Mercury.Magnetosphere.RingCurrent
One of the major current systems confined within planetary magnetospheres. The ring current circles in the magnetic equatorial plane of magnetospheres. It is generated by the longitudinal drift of energetic charged particles trapped on inner, dipole-like magnetospheric field lines. At the Earth, the ring current is carried by 10 keV to 200 keV charged particles typically located at L-shells between 3 and 6. The ring current is also the primary driver of the Sym H and Dst Indices of magnetic storm activity at the Earth.
enumeration Neptune
The seventh planet from the Sun in our solar system.
enumeration Neptune.Magnetosphere
The region of space above the atmosphere or surface of the planet and bounded by the magnetopause that is under the direct influence of the magnetic field of a planetary body.
enumeration Neptune.Magnetosphere.Magnetotail
The region of space within the magnetosphere of a magnetized planetary body where the nightside magnetic field is stretched out in the anti-stellar direction by stellar wind interaction into a windsock-like shape. For Earth, solar wind-magnetosphere interaction produces a magnetotail that extends tailward from a distance of about 10 R<sub>E</sub> on the nightside to downstream distances beyond 1000 R<sub>E</sub>.
enumeration Neptune.Magnetosphere.Main
The region of the magnetosphere where the magnetic field lines are closed, but does not include the gaseous region gravitationally bound to the body.
enumeration Neptune.Magnetosphere.Plasmasphere
A region of the magnetosphere consisting of low energy (cool) plasma. It is located above the ionosphere. The outer boundary of the plasmasphere is known as the plasmapause, which is defined by an order of magnitude drop in plasma density.
enumeration Neptune.Magnetosphere.Polar
The region near the pole of a body. For a magnetosphere the polar region is the area where magnetic field lines are open and includes the auroral zone.
enumeration Neptune.Magnetosphere.RadiationBelt
The region within a magnetosphere where high-energy particles could potentially be trapped in a magnetic field.
enumeration Neptune.Magnetosphere.RingCurrent
One of the major current systems confined within planetary magnetospheres. The ring current circles in the magnetic equatorial plane of magnetospheres. It is generated by the longitudinal drift of energetic charged particles trapped on inner, dipole-like magnetospheric field lines. At the Earth, the ring current is carried by 10 keV to 200 keV charged particles typically located at L-shells between 3 and 6. The ring current is also the primary driver of the Sym H and Dst Indices of magnetic storm activity at the Earth.
enumeration Neptune.Proteus
The second largest moon of Neptune.
enumeration Neptune.Triton
The largest moon of Neptune.
enumeration Planet
A planet is a large, rounded astronomical body that is neither a star nor a stellar remnant. In August 2006 the International Astronomical Union (IAU) defined that in the Solar System a planet is a celestial body that satisfies the following criteria (1) is in orbit around the Sun, (2) has sufficient mass to assume hydrostatic equilibrium (a nearly round shape), and (3) has "cleared the neighborhood" around its orbit. This definition is still controversial to this day. Many members of the community believe that Pluto, which was demoted to the status dwarf planet, should maintain its planet status.
enumeration Pluto
The ninth planet from the Sun in our solar system.
enumeration Rhea
The second largest moon of Saturn and the ninth largest moon in the Solar System.
enumeration Saturn
The sixth planet from the Sun in our solar system.
enumeration Saturn.Dione
The fourth largest moon of Saturn.
enumeration Saturn.Enceladus
The sixth largest moon of Saturn. It is currently endogenously active. The smallest known body in the Solar System that is geologically active today.
enumeration Saturn.Hyperion
The eighth-largest moon of Saturn.
enumeration Saturn.Iapetus
The third largest moon of Saturn and the eleventh largest in the Solar System.
enumeration Saturn.Magnetosphere
The region of space above the atmosphere or surface of the planet and bounded by the magnetopause that is under the direct influence of the magnetic field of a planetary body.
enumeration Saturn.Magnetosphere.Magnetotail
The region of space within the magnetosphere of a magnetized planetary body where the nightside magnetic field is stretched out in the anti-stellar direction by stellar wind interaction into a windsock-like shape. For Earth, solar wind-magnetosphere interaction produces a magnetotail that extends tailward from a distance of about 10 R<sub>E</sub> on the nightside to downstream distances beyond 1000 R<sub>E</sub>.
enumeration Saturn.Magnetosphere.Main
The region of the magnetosphere where the magnetic field lines are closed, but does not include the gaseous region gravitationally bound to the body.
enumeration Saturn.Magnetosphere.Plasmasphere
A region of the magnetosphere consisting of low energy (cool) plasma. It is located above the ionosphere. The outer boundary of the plasmasphere is known as the plasmapause, which is defined by an order of magnitude drop in plasma density.
enumeration Saturn.Magnetosphere.Polar
The region near the pole of a body. For a magnetosphere the polar region is the area where magnetic field lines are open and includes the auroral zone.
enumeration Saturn.Magnetosphere.RadiationBelt
The region within a magnetosphere where high-energy particles could potentially be trapped in a magnetic field.
enumeration Saturn.Magnetosphere.RingCurrent
One of the major current systems confined within planetary magnetospheres. The ring current circles in the magnetic equatorial plane of magnetospheres. It is generated by the longitudinal drift of energetic charged particles trapped on inner, dipole-like magnetospheric field lines. At the Earth, the ring current is carried by 10 keV to 200 keV charged particles typically located at L-shells between 3 and 6. The ring current is also the primary driver of the Sym H and Dst Indices of magnetic storm activity at the Earth.
enumeration Saturn.Mimas
The smallest and least massive of the round moons of Saturn.
enumeration Saturn.Phoebe
The ninth-largest moon of Saturn.
enumeration Saturn.Rhea
The second largest moon of Saturn and the ninth largest moon in the Solar System.
enumeration Saturn.Tethys
The fifth largest moon of Saturn and the sixteenth largest moon in the Solar System. The orbit Tethys is the third closest to Saturn of the major Cronian moons.
enumeration Saturn.Titan
The largest moon of Saturn and the second largest moon in the Solar System.
enumeration Sun
The star upon which our solar system is centered.
enumeration Sun.Chromosphere
The region of the solar (or stellar) atmosphere above the temperature minimum and below the Transition Region. The solar chromosphere is approximately 400 km to 2100 km above the photosphere, and characterized by temperatures that range from 4500 K to 28000 K.
enumeration Sun.Corona
The outermost atmospheric region of the Sun or a star, characterized by ionization temperatures above 10^5 K. The solar corona starts at about 2100 km above the photosphere. There is no generally defined upper limit.
enumeration Sun.Interior
The region inside the body which is not visible from outside the body.
enumeration Sun.Photosphere
The atmospheric layer of the Sun or a star from which continuum radiation, especially optical, is emitted to space. For the Sun, the photosphere is about 500 km thick.
enumeration Sun.TransitionRegion
A very narrow (<100 km) layer between the chromosphere and the corona where the temperature rises abruptly from about 8000 to about 500,000 K.
enumeration Titan
The largest moon of Saturn and the second largest moon in the Solar System.
enumeration Title
The name of a published composition, set or data, images or other work.
enumeration Uranus
The eighth planet from the Sun in our solar system.
enumeration Uranus.Ariel
The fourth largest moon of Uranus.
enumeration Uranus.Magnetosphere
The region of space above the atmosphere or surface of the planet and bounded by the magnetopause that is under the direct influence of the magnetic field of a planetary body.
enumeration Uranus.Magnetosphere.Magnetotail
The region of space within the magnetosphere of a magnetized planetary body where the nightside magnetic field is stretched out in the anti-stellar direction by stellar wind interaction into a windsock-like shape. For Earth, solar wind-magnetosphere interaction produces a magnetotail that extends tailward from a distance of about 10 R<sub>E</sub> on the nightside to downstream distances beyond 1000 R<sub>E</sub>.
enumeration Uranus.Magnetosphere.Main
The region of the magnetosphere where the magnetic field lines are closed, but does not include the gaseous region gravitationally bound to the body.
enumeration Uranus.Magnetosphere.Plasmasphere
A region of the magnetosphere consisting of low energy (cool) plasma. It is located above the ionosphere. The outer boundary of the plasmasphere is known as the plasmapause, which is defined by an order of magnitude drop in plasma density.
enumeration Uranus.Magnetosphere.Polar
The region near the pole of a body. For a magnetosphere the polar region is the area where magnetic field lines are open and includes the auroral zone.
enumeration Uranus.Magnetosphere.RadiationBelt
The region within a magnetosphere where high-energy particles could potentially be trapped in a magnetic field.
enumeration Uranus.Magnetosphere.RingCurrent
One of the major current systems confined within planetary magnetospheres. The ring current circles in the magnetic equatorial plane of magnetospheres. It is generated by the longitudinal drift of energetic charged particles trapped on inner, dipole-like magnetospheric field lines. At the Earth, the ring current is carried by 10 keV to 200 keV charged particles typically located at L-shells between 3 and 6. The ring current is also the primary driver of the Sym H and Dst Indices of magnetic storm activity at the Earth.
enumeration Uranus.Miranda
The smallest and innermost round moon of Uranus.
enumeration Uranus.Oberon
The second largest and second most massive moon of Uranus, and the ninth most massive moon in the Solar System.
enumeration Uranus.Puck
The largest inner spherical moon of Uranus.
enumeration Uranus.Titania
The largest moon of Uranus and the eighth largest moon in the Solar System.
enumeration Uranus.Umbriel
The third largest and fourth most massive moon of Uranus.
enumeration Venus
The second planet from the Sun in our solar system.
enumeration Venus.Magnetosphere
The region of space above the atmosphere or surface of the planet and bounded by the magnetopause that is under the direct influence of the magnetic field of a planetary body.
enumeration Venus.Magnetosphere.Magnetotail
The region of space within the magnetosphere of a magnetized planetary body where the nightside magnetic field is stretched out in the anti-stellar direction by stellar wind interaction into a windsock-like shape. For Earth, solar wind-magnetosphere interaction produces a magnetotail that extends tailward from a distance of about 10 R<sub>E</sub> on the nightside to downstream distances beyond 1000 R<sub>E</sub>.
enumeration Venus.Magnetosphere.Main
The region of the magnetosphere where the magnetic field lines are closed, but does not include the gaseous region gravitationally bound to the body.
enumeration Venus.Magnetosphere.Plasmasphere
A region of the magnetosphere consisting of low energy (cool) plasma. It is located above the ionosphere. The outer boundary of the plasmasphere is known as the plasmapause, which is defined by an order of magnitude drop in plasma density.
enumeration Venus.Magnetosphere.Polar
The region near the pole of a body. For a magnetosphere the polar region is the area where magnetic field lines are open and includes the auroral zone.
enumeration Venus.Magnetosphere.RadiationBelt
The region within a magnetosphere where high-energy particles could potentially be trapped in a magnetic field.
enumeration Venus.Magnetosphere.RingCurrent
One of the major current systems confined within planetary magnetospheres. The ring current circles in the magnetic equatorial plane of magnetospheres. It is generated by the longitudinal drift of energetic charged particles trapped on inner, dipole-like magnetospheric field lines. At the Earth, the ring current is carried by 10 keV to 200 keV charged particles typically located at L-shells between 3 and 6. The ring current is also the primary driver of the Sym H and Dst Indices of magnetic storm activity at the Earth.
Source
<xsd:element name="ModeledRegion" type="spase:ModeledRegion" minOccurs="0" maxOccurs="1"/>
Element spase:RegionParameter / spase:Description
Namespace http://www.spase-group.org/data/schema
Diagram
Diagramspase-2_7_1_xsd.tmp#Description
Type spase:Description
Properties
content simple
minOccurs 0
maxOccurs 1
Source
<xsd:element name="Description" type="spase:Description" minOccurs="0" maxOccurs="1"/>
Element spase:RegionParameter / spase:Caveats
Namespace http://www.spase-group.org/data/schema
Diagram
Diagramspase-2_7_1_xsd.tmp#Caveats
Type spase:Caveats
Properties
content simple
minOccurs 0
maxOccurs 1
Source
<xsd:element name="Caveats" type="spase:Caveats" minOccurs="0" maxOccurs="1"/>
Element spase:RegionParameter / spase:Radius
Namespace http://www.spase-group.org/data/schema
Diagram
Diagramspase-2_7_1_xsd.tmp#Radius
Type spase:Radius
Properties
content simple
minOccurs 0
maxOccurs 1
Source
<xsd:element name="Radius" type="spase:Radius" minOccurs="0" maxOccurs="1"/>
Element spase:RegionParameter / spase:SubLongitude
Namespace http://www.spase-group.org/data/schema
Diagram
Diagramspase-2_7_1_xsd.tmp#SubLongitude
Type spase:SubLongitude
Properties
content simple
minOccurs 0
maxOccurs 1
Source
<xsd:element name="SubLongitude" type="spase:SubLongitude" minOccurs="0" maxOccurs="1"/>
Element spase:RegionParameter / spase:Period
Namespace http://www.spase-group.org/data/schema
Diagram
Diagramspase-2_7_1_xsd.tmp#Period
Type spase:Period
Properties
content simple
minOccurs 0
maxOccurs 1
Source
<xsd:element name="Period" type="spase:Period" minOccurs="0" maxOccurs="1"/>
Element spase:RegionParameter / spase:ObjectMass
Namespace http://www.spase-group.org/data/schema
Diagram
Diagramspase-2_7_1_xsd.tmp#ObjectMass
Type spase:ObjectMass
Properties
content simple
minOccurs 0
maxOccurs 1
Source
<xsd:element name="ObjectMass" type="spase:ObjectMass" minOccurs="0" maxOccurs="1"/>
Element spase:RegionParameter / spase:InputTableURL
Namespace http://www.spase-group.org/data/schema
Diagram
Diagramspase-2_7_1_xsd.tmp#InputTableURL
Type spase:InputTableURL
Properties
content simple
minOccurs 0
maxOccurs 1
Source
<xsd:element name="InputTableURL" type="spase:InputTableURL" minOccurs="0" maxOccurs="1"/>
Element spase:RegionParameter / spase:Property
Namespace http://www.spase-group.org/data/schema
Diagram
Diagramspase-2_7_1_xsd.tmp#Property_Namespase-2_7_1_xsd.tmp#Property_Descriptionspase-2_7_1_xsd.tmp#Property_Caveatsspase-2_7_1_xsd.tmp#Property_PropertyQuantityspase-2_7_1_xsd.tmp#Property_Qualifierspase-2_7_1_xsd.tmp#Property_Unitsspase-2_7_1_xsd.tmp#Property_UnitsConversionspase-2_7_1_xsd.tmp#Property_PropertyLabelspase-2_7_1_xsd.tmp#Property_PropertyValuespase-2_7_1_xsd.tmp#Property_PropertyTableURLspase-2_7_1_xsd.tmp#Property_ValidMinspase-2_7_1_xsd.tmp#Property_ValidMaxspase-2_7_1_xsd.tmp#Property_PropertyModelspase-2_7_1_xsd.tmp#Property_ModelURLspase-2_7_1_xsd.tmp#Property
Type spase:Property
Properties
content complex
minOccurs 0
maxOccurs unbounded
Model
Children spase:Caveats, spase:Description, spase:ModelURL, spase:Name, spase:PropertyLabel, spase:PropertyModel, spase:PropertyQuantity, spase:PropertyTableURL, spase:PropertyValue, spase:Qualifier, spase:Units, spase:UnitsConversion, spase:ValidMax, spase:ValidMin
Instance
<spase:Property xmlns:spase="http://www.spase-group.org/data/schema">
  <spase:Name>{0,1}</spase:Name>
  <spase:Description>{0,1}</spase:Description>
  <spase:Caveats>{0,1}</spase:Caveats>
  <spase:PropertyQuantity>{1,1}</spase:PropertyQuantity>
  <spase:Qualifier>{0,unbounded}</spase:Qualifier>
  <spase:Units>{0,1}</spase:Units>
  <spase:UnitsConversion>{0,1}</spase:UnitsConversion>
  <spase:PropertyLabel>{0,1}</spase:PropertyLabel>
  <spase:PropertyValue>{0,1}</spase:PropertyValue>
  <spase:PropertyTableURL>{0,1}</spase:PropertyTableURL>
  <spase:ValidMin>{0,1}</spase:ValidMin>
  <spase:ValidMax>{0,1}</spase:ValidMax>
  <spase:PropertyModel>{0,1}</spase:PropertyModel>
  <spase:ModelURL>{0,1}</spase:ModelURL>
</spase:Property>
Source
<xsd:element name="Property" type="spase:Property" minOccurs="0" maxOccurs="unbounded"/>
Element spase:ModelRun / spase:InputParameter
Namespace http://www.spase-group.org/data/schema
Diagram
Diagramspase-2_7_1_xsd.tmp#InputParameter_Namespase-2_7_1_xsd.tmp#InputParameter_Descriptionspase-2_7_1_xsd.tmp#InputParameter_Caveatsspase-2_7_1_xsd.tmp#InputParameter_ModeledRegionspase-2_7_1_xsd.tmp#InputParameter_Qualifierspase-2_7_1_xsd.tmp#InputParameter_InputTableURLspase-2_7_1_xsd.tmp#InputParameter_ParameterQuantityspase-2_7_1_xsd.tmp#InputParameter_Propertyspase-2_7_1_xsd.tmp#InputParameter
Type spase:InputParameter
Properties
content complex
Model
Children spase:Caveats, spase:Description, spase:InputTableURL, spase:ModeledRegion, spase:Name, spase:ParameterQuantity, spase:Property, spase:Qualifier
Instance
<spase:InputParameter xmlns:spase="http://www.spase-group.org/data/schema">
  <spase:Name>{1,1}</spase:Name>
  <spase:Description>{0,1}</spase:Description>
  <spase:Caveats>{0,1}</spase:Caveats>
  <spase:ModeledRegion>{0,unbounded}</spase:ModeledRegion>
  <spase:Qualifier>{0,unbounded}</spase:Qualifier>
  <spase:InputTableURL>{0,unbounded}</spase:InputTableURL>
  <spase:ParameterQuantity>{0,1}</spase:ParameterQuantity>
  <spase:Property>{1,unbounded}</spase:Property>
</spase:InputParameter>
Source
<xsd:element name="InputParameter" type="spase:InputParameter"/>
Element spase:InputParameter / spase:Name
Namespace http://www.spase-group.org/data/schema
Diagram
Diagramspase-2_7_1_xsd.tmp#Name
Type spase:Name
Properties
content simple
minOccurs 1
maxOccurs 1
Source
<xsd:element name="Name" type="spase:Name" minOccurs="1" maxOccurs="1"/>
Element spase:InputParameter / spase:Description
Namespace http://www.spase-group.org/data/schema
Diagram
Diagramspase-2_7_1_xsd.tmp#Description
Type spase:Description
Properties
content simple
minOccurs 0
maxOccurs 1
Source
<xsd:element name="Description" type="spase:Description" minOccurs="0" maxOccurs="1"/>
Element spase:InputParameter / spase:Caveats
Namespace http://www.spase-group.org/data/schema
Diagram
Diagramspase-2_7_1_xsd.tmp#Caveats
Type spase:Caveats
Properties
content simple
minOccurs 0
maxOccurs 1
Source
<xsd:element name="Caveats" type="spase:Caveats" minOccurs="0" maxOccurs="1"/>
Element spase:InputParameter / spase:ModeledRegion
Namespace http://www.spase-group.org/data/schema
Diagram
Diagramspase-2_7_1_xsd.tmp#ModeledRegion
Type spase:ModeledRegion
Properties
content simple
minOccurs 0
maxOccurs unbounded
Facets
enumeration Asteroid
A small extraterrestrial body consisting mostly of rock and metal that is in orbit around the Sun.
enumeration Callisto
A second largest moon of Jupiter and the third largest moon in the solar system.
enumeration Comet
A relatively small extraterrestrial body consisting of a frozen mass that travels around the Sun in a highly elliptical orbit.
enumeration Comet.1PHalley
1P/Halley, is a short-period comet visible from Earth every 75 to 79 years. The comet was visited by the Halley Armada comprised of the ESA Giotto, Japanese Suisei and Sekigake, and Soviet Union Vega 1 and Vega 2 spacecraft in 1986.
enumeration Comet.26PGriggSkjellerup
26P/Grigg-Skjellerup is a periodic comet. It was visited by the ESA Giotto spacecraft in July 1992.
enumeration Comet.67PChuryumovGerasimenko
67P/Churyumov-Gerasimenko is a Jupiter-family comet originally from the Kuiper belt. The ESA Rosetta spacecraft rendezvoused with Comet 67P on August 6, 2014 and then orbited the comet from September 10, 2014 to September 30, 2016. Philae, a lander carried by Rosetta, touched down on the comet surface on November 12, 2014.
enumeration Earth
The third planet from the Sun in our solar system.
enumeration Earth.Magnetosheath
The region between the bow shock and the magnetopause, characterized by very turbulent plasma.
enumeration Earth.Magnetosphere
The region of space above the atmosphere or surface of the planet and bounded by the magnetopause that is under the direct influence of the magnetic field of a planetary body.
enumeration Earth.Magnetosphere.Magnetotail
The region of space within the magnetosphere of a magnetized planetary body where the nightside magnetic field is stretched out in the anti-stellar direction by stellar wind interaction into a windsock-like shape. For Earth, solar wind-magnetosphere interaction produces a magnetotail that extends tailward from a distance of about 10 R<sub>E</sub> on the nightside to downstream distances beyond 1000 R<sub>E</sub>.
enumeration Earth.Magnetosphere.Main
The region of the magnetosphere where the magnetic field lines are closed, but does not include the gaseous region gravitationally bound to the body.
enumeration Earth.Magnetosphere.Plasmasphere
A region of the magnetosphere consisting of low energy (cool) plasma. It is located above the ionosphere. The outer boundary of the plasmasphere is known as the plasmapause, which is defined by an order of magnitude drop in plasma density.
enumeration Earth.Magnetosphere.Polar
The region near the pole of a body. For a magnetosphere the polar region is the area where magnetic field lines are open and includes the auroral zone.
enumeration Earth.Magnetosphere.RadiationBelt
The region within a magnetosphere where high-energy particles could potentially be trapped in a magnetic field.
enumeration Earth.Magnetosphere.RingCurrent
One of the major current systems confined within planetary magnetospheres. The ring current circles in the magnetic equatorial plane of magnetospheres. It is generated by the longitudinal drift of energetic charged particles trapped on inner, dipole-like magnetospheric field lines. At the Earth, the ring current is carried by 10 keV to 200 keV charged particles typically located at L-shells between 3 and 6. The ring current is also the primary driver of the Sym H and Dst Indices of magnetic storm activity at the Earth.
enumeration Earth.Moon
The only natural satellite of the Earth.
enumeration Earth.NearSurface
The gaseous and possibly ionized environment of a body extending from the surface to some specified altitude. For the Earth, this altitude is 2000 km.
enumeration Earth.NearSurface.Atmosphere
The neutral gases surrounding a body that extends from the surface and is bound to the body by virtue of the gravitational attraction.
enumeration Earth.NearSurface.AuroralRegion
The region in the atmospheric where electrically-charged particles bombarding the upper atmosphere of a planet in the presence of a magnetic field produce an optical phenomenon.
enumeration Earth.NearSurface.EquatorialRegion
A region centered on the equator and limited in latitude by approximately 23 deg north and south of the equator.
enumeration Earth.NearSurface.Ionosphere
The charged or ionized gases surrounding a body that are nominally bound to the body by virtue of the gravitational attraction.
enumeration Earth.NearSurface.Ionosphere.DRegion
The layer of the ionosphere that exists approximately 50 km to 95 km above the surface of the Earth. One of several layers in the ionosphere.
enumeration Earth.NearSurface.Ionosphere.ERegion
A layer of ionized gas occurring at 90 km to 150 km above the ground. One of several layers in the ionosphere. Also called the Kennelly-Heaviside layer.
enumeration Earth.NearSurface.Ionosphere.FRegion
A layer that contains ionized gases at a height of around 150-800 km above sea level, placing it in the thermosphere. the F region has the highest concentration of free electrons and ions anywhere in the atmosphere. It may be thought of as comprising two layers, the F1 layer and F2 layer. One of several layers in the ionosphere. Also known as the Appleton layer.
enumeration Earth.NearSurface.Ionosphere.Topside
The region at the upper most areas of the ionosphere.
enumeration Earth.NearSurface.Mesosphere
The layer of the atmosphere that extends from the Stratosphere to a range of 80 km to 85 km, temperature decreasing with height.
enumeration Earth.NearSurface.MidLatitudeRegion
When considering the case of the Earth, the mid-latitude region typically refers to two latitudinal bands, one in the northern hemisphere and the other in the southern hemisphere extending from about 23 deg to 50 deg. The concept of mid-latitude regions does not apply to all bodies in the solar system and different latitudinal ranges would apply for each body case by case. The mid-latitude regions may be defined by using either planetographic or magnetic coordinates if the magnetic dipole is closely aligned with the spin axis of a magnetized body. Ground magnetometers located at mid-latitude on the Earth are well positioned to measure magnetic storm-time ring current variations.
enumeration Earth.NearSurface.Plasmasphere
A region of the magnetosphere consisting of low energy (cool) plasma. It is located above the ionosphere. The outer boundary of the plasmasphere is known as the plasmapause, which is defined by an order of magnitude drop in plasma density.
enumeration Earth.NearSurface.PolarCap
The areas of the globe surrounding the poles and consisting of the region north of 60 deg north latitude and the region south of 60 deg south latitude.
enumeration Earth.NearSurface.SouthAtlanticAnomalyRegion
The region where the inner Van Allen radiation belt makes its closest approach to the surface of the Earth. The result is that, for a given altitude, the radiation intensity is higher over this region than elsewhere.
enumeration Earth.NearSurface.Stratosphere
The layer of the atmosphere that extends from the troposphere to about 30 km, temperature increases with height. The stratosphere contains the ozone layer.
enumeration Earth.NearSurface.SubAuroralRegion
When considering the case of the Earth, the sub-auroral region typically refers to two latitudinal bands, one in the northern hemisphere and the other in the southern hemisphere extending from about 50 deg to low 60 deg latitude. The concept sub-auroral regions does not apply to all bodies in the solar system and different latitudinal ranges would apply for each body case by case. The sub-auroral regions may be defined by using either planetographic or magnetic coordinates if the magnetic dipole is closely aligned with the spin axis of a magnetized body. Ground magnetometers located at sub-auroral latitudes on the Earth measure a mixture of activity driven by auroral zone currents and the ring current.
enumeration Earth.NearSurface.Thermosphere
The layer of the atmosphere that extends from the Mesosphere to 640+ km, temperature increasing with height.
enumeration Earth.NearSurface.Troposphere
The lowest layer of the atmosphere which begins at the surface and extends to between 7 km (4.4 mi) at the poles and 17 km (10.6 mi) at the equator, with some variation due to weather factors.
enumeration Earth.Surface
The outermost area of a solid object.
enumeration Enceladus
The sixth largest moon of Saturn. It is currently endogenously active. The smallest known body in the Solar System that is geologically active today.
enumeration Europa
The sixth closest round moon of Jupiter.
enumeration Ganymede
The biggest moon of Jupiter and in the solar system.
enumeration Heliosphere
The solar atmosphere extending roughly from the outer corona to the edge of the solar plasma at the heliopause separating primarily solar plasma from interstellar plasma.
enumeration Heliosphere.Heliosheath
The region extending radially outward from the heliospheric termination shock and in which the decelerated solar wind plasma is still significant.
enumeration Heliosphere.Inner
The region of the heliosphere extending radially outward from the solar coronal base to just inside 1 AU.
enumeration Heliosphere.NearEarth
The heliospheric region near the Earth which extends to and includes the area near the L1 and L2 Lagrange point.
enumeration Heliosphere.Outer
The region of the heliosphere extending radially outward from just outside 1 AU to the heliospheric termination shock.
enumeration Heliosphere.Remote1AU
A roughly toroidal region that includes the orbit of the Earth, but exclusive of the region near the Earth.
enumeration Incident
Direction-dependent property.
enumeration Interstellar
The region between stars outside of any stellar heliopause.
enumeration Io
The innermost of the four round moons of the planet Jupiter.
enumeration Jupiter
The fifth planet from the Sun in our solar system.
enumeration Jupiter.Amalthea
The fifth largest moon of Jupiter.
enumeration Jupiter.Callisto
A second largest moon of Jupiter and the third largest moon in the solar system.
enumeration Jupiter.Europa
The sixth closest round moon of Jupiter.
enumeration Jupiter.Ganymede
The biggest moon of Jupiter and in the solar system.
enumeration Jupiter.Io
The innermost of the four round moons of the planet Jupiter.
enumeration Jupiter.Magnetosphere
The region of space above the atmosphere or surface of the planet and bounded by the magnetopause that is under the direct influence of the magnetic field of a planetary body.
enumeration Jupiter.Magnetosphere.Magnetotail
The region of space within the magnetosphere of a magnetized planetary body where the nightside magnetic field is stretched out in the anti-stellar direction by stellar wind interaction into a windsock-like shape. For Earth, solar wind-magnetosphere interaction produces a magnetotail that extends tailward from a distance of about 10 R<sub>E</sub> on the nightside to downstream distances beyond 1000 R<sub>E</sub>.
enumeration Jupiter.Magnetosphere.Main
The region of the magnetosphere where the magnetic field lines are closed, but does not include the gaseous region gravitationally bound to the body.
enumeration Jupiter.Magnetosphere.Plasmasphere
A region of the magnetosphere consisting of low energy (cool) plasma. It is located above the ionosphere. The outer boundary of the plasmasphere is known as the plasmapause, which is defined by an order of magnitude drop in plasma density.
enumeration Jupiter.Magnetosphere.Polar
The region near the pole of a body. For a magnetosphere the polar region is the area where magnetic field lines are open and includes the auroral zone.
enumeration Jupiter.Magnetosphere.RadiationBelt
The region within a magnetosphere where high-energy particles could potentially be trapped in a magnetic field.
enumeration Jupiter.Magnetosphere.RingCurrent
One of the major current systems confined within planetary magnetospheres. The ring current circles in the magnetic equatorial plane of magnetospheres. It is generated by the longitudinal drift of energetic charged particles trapped on inner, dipole-like magnetospheric field lines. At the Earth, the ring current is carried by 10 keV to 200 keV charged particles typically located at L-shells between 3 and 6. The ring current is also the primary driver of the Sym H and Dst Indices of magnetic storm activity at the Earth.
enumeration Mars
The fourth planet from the Sun in our solar system.
enumeration Mars.Deimos
The smaller and outermost of the two natural satellites of Mars.
enumeration Mars.Magnetosphere
The region of space above the atmosphere or surface of the planet and bounded by the magnetopause that is under the direct influence of the magnetic field of a planetary body.
enumeration Mars.Magnetosphere.Magnetotail
The region of space within the magnetosphere of a magnetized planetary body where the nightside magnetic field is stretched out in the anti-stellar direction by stellar wind interaction into a windsock-like shape. For Earth, solar wind-magnetosphere interaction produces a magnetotail that extends tailward from a distance of about 10 R<sub>E</sub> on the nightside to downstream distances beyond 1000 R<sub>E</sub>.
enumeration Mars.Magnetosphere.Main
The region of the magnetosphere where the magnetic field lines are closed, but does not include the gaseous region gravitationally bound to the body.
enumeration Mars.Magnetosphere.Plasmasphere
A region of the magnetosphere consisting of low energy (cool) plasma. It is located above the ionosphere. The outer boundary of the plasmasphere is known as the plasmapause, which is defined by an order of magnitude drop in plasma density.
enumeration Mars.Magnetosphere.Polar
The region near the pole of a body. For a magnetosphere the polar region is the area where magnetic field lines are open and includes the auroral zone.
enumeration Mars.Magnetosphere.RadiationBelt
The region within a magnetosphere where high-energy particles could potentially be trapped in a magnetic field.
enumeration Mars.Magnetosphere.RingCurrent
One of the major current systems confined within planetary magnetospheres. The ring current circles in the magnetic equatorial plane of magnetospheres. It is generated by the longitudinal drift of energetic charged particles trapped on inner, dipole-like magnetospheric field lines. At the Earth, the ring current is carried by 10 keV to 200 keV charged particles typically located at L-shells between 3 and 6. The ring current is also the primary driver of the Sym H and Dst Indices of magnetic storm activity at the Earth.
enumeration Mars.Phobos
The larger and inner most moon of Mars.
enumeration Mercury
The first planet from the Sun in our solar system.
enumeration Mercury.Magnetosphere
The region of space above the atmosphere or surface of the planet and bounded by the magnetopause that is under the direct influence of the magnetic field of a planetary body.
enumeration Mercury.Magnetosphere.Magnetotail
The region of space within the magnetosphere of a magnetized planetary body where the nightside magnetic field is stretched out in the anti-stellar direction by stellar wind interaction into a windsock-like shape. For Earth, solar wind-magnetosphere interaction produces a magnetotail that extends tailward from a distance of about 10 R<sub>E</sub> on the nightside to downstream distances beyond 1000 R<sub>E</sub>.
enumeration Mercury.Magnetosphere.Main
The region of the magnetosphere where the magnetic field lines are closed, but does not include the gaseous region gravitationally bound to the body.
enumeration Mercury.Magnetosphere.Plasmasphere
A region of the magnetosphere consisting of low energy (cool) plasma. It is located above the ionosphere. The outer boundary of the plasmasphere is known as the plasmapause, which is defined by an order of magnitude drop in plasma density.
enumeration Mercury.Magnetosphere.Polar
The region near the pole of a body. For a magnetosphere the polar region is the area where magnetic field lines are open and includes the auroral zone.
enumeration Mercury.Magnetosphere.RadiationBelt
The region within a magnetosphere where high-energy particles could potentially be trapped in a magnetic field.
enumeration Mercury.Magnetosphere.RingCurrent
One of the major current systems confined within planetary magnetospheres. The ring current circles in the magnetic equatorial plane of magnetospheres. It is generated by the longitudinal drift of energetic charged particles trapped on inner, dipole-like magnetospheric field lines. At the Earth, the ring current is carried by 10 keV to 200 keV charged particles typically located at L-shells between 3 and 6. The ring current is also the primary driver of the Sym H and Dst Indices of magnetic storm activity at the Earth.
enumeration Neptune
The seventh planet from the Sun in our solar system.
enumeration Neptune.Magnetosphere
The region of space above the atmosphere or surface of the planet and bounded by the magnetopause that is under the direct influence of the magnetic field of a planetary body.
enumeration Neptune.Magnetosphere.Magnetotail
The region of space within the magnetosphere of a magnetized planetary body where the nightside magnetic field is stretched out in the anti-stellar direction by stellar wind interaction into a windsock-like shape. For Earth, solar wind-magnetosphere interaction produces a magnetotail that extends tailward from a distance of about 10 R<sub>E</sub> on the nightside to downstream distances beyond 1000 R<sub>E</sub>.
enumeration Neptune.Magnetosphere.Main
The region of the magnetosphere where the magnetic field lines are closed, but does not include the gaseous region gravitationally bound to the body.
enumeration Neptune.Magnetosphere.Plasmasphere
A region of the magnetosphere consisting of low energy (cool) plasma. It is located above the ionosphere. The outer boundary of the plasmasphere is known as the plasmapause, which is defined by an order of magnitude drop in plasma density.
enumeration Neptune.Magnetosphere.Polar
The region near the pole of a body. For a magnetosphere the polar region is the area where magnetic field lines are open and includes the auroral zone.
enumeration Neptune.Magnetosphere.RadiationBelt
The region within a magnetosphere where high-energy particles could potentially be trapped in a magnetic field.
enumeration Neptune.Magnetosphere.RingCurrent
One of the major current systems confined within planetary magnetospheres. The ring current circles in the magnetic equatorial plane of magnetospheres. It is generated by the longitudinal drift of energetic charged particles trapped on inner, dipole-like magnetospheric field lines. At the Earth, the ring current is carried by 10 keV to 200 keV charged particles typically located at L-shells between 3 and 6. The ring current is also the primary driver of the Sym H and Dst Indices of magnetic storm activity at the Earth.
enumeration Neptune.Proteus
The second largest moon of Neptune.
enumeration Neptune.Triton
The largest moon of Neptune.
enumeration Planet
A planet is a large, rounded astronomical body that is neither a star nor a stellar remnant. In August 2006 the International Astronomical Union (IAU) defined that in the Solar System a planet is a celestial body that satisfies the following criteria (1) is in orbit around the Sun, (2) has sufficient mass to assume hydrostatic equilibrium (a nearly round shape), and (3) has "cleared the neighborhood" around its orbit. This definition is still controversial to this day. Many members of the community believe that Pluto, which was demoted to the status dwarf planet, should maintain its planet status.
enumeration Pluto
The ninth planet from the Sun in our solar system.
enumeration Rhea
The second largest moon of Saturn and the ninth largest moon in the Solar System.
enumeration Saturn
The sixth planet from the Sun in our solar system.
enumeration Saturn.Dione
The fourth largest moon of Saturn.
enumeration Saturn.Enceladus
The sixth largest moon of Saturn. It is currently endogenously active. The smallest known body in the Solar System that is geologically active today.
enumeration Saturn.Hyperion
The eighth-largest moon of Saturn.
enumeration Saturn.Iapetus
The third largest moon of Saturn and the eleventh largest in the Solar System.
enumeration Saturn.Magnetosphere
The region of space above the atmosphere or surface of the planet and bounded by the magnetopause that is under the direct influence of the magnetic field of a planetary body.
enumeration Saturn.Magnetosphere.Magnetotail
The region of space within the magnetosphere of a magnetized planetary body where the nightside magnetic field is stretched out in the anti-stellar direction by stellar wind interaction into a windsock-like shape. For Earth, solar wind-magnetosphere interaction produces a magnetotail that extends tailward from a distance of about 10 R<sub>E</sub> on the nightside to downstream distances beyond 1000 R<sub>E</sub>.
enumeration Saturn.Magnetosphere.Main
The region of the magnetosphere where the magnetic field lines are closed, but does not include the gaseous region gravitationally bound to the body.
enumeration Saturn.Magnetosphere.Plasmasphere
A region of the magnetosphere consisting of low energy (cool) plasma. It is located above the ionosphere. The outer boundary of the plasmasphere is known as the plasmapause, which is defined by an order of magnitude drop in plasma density.
enumeration Saturn.Magnetosphere.Polar
The region near the pole of a body. For a magnetosphere the polar region is the area where magnetic field lines are open and includes the auroral zone.
enumeration Saturn.Magnetosphere.RadiationBelt
The region within a magnetosphere where high-energy particles could potentially be trapped in a magnetic field.
enumeration Saturn.Magnetosphere.RingCurrent
One of the major current systems confined within planetary magnetospheres. The ring current circles in the magnetic equatorial plane of magnetospheres. It is generated by the longitudinal drift of energetic charged particles trapped on inner, dipole-like magnetospheric field lines. At the Earth, the ring current is carried by 10 keV to 200 keV charged particles typically located at L-shells between 3 and 6. The ring current is also the primary driver of the Sym H and Dst Indices of magnetic storm activity at the Earth.
enumeration Saturn.Mimas
The smallest and least massive of the round moons of Saturn.
enumeration Saturn.Phoebe
The ninth-largest moon of Saturn.
enumeration Saturn.Rhea
The second largest moon of Saturn and the ninth largest moon in the Solar System.
enumeration Saturn.Tethys
The fifth largest moon of Saturn and the sixteenth largest moon in the Solar System. The orbit Tethys is the third closest to Saturn of the major Cronian moons.
enumeration Saturn.Titan
The largest moon of Saturn and the second largest moon in the Solar System.
enumeration Sun
The star upon which our solar system is centered.
enumeration Sun.Chromosphere
The region of the solar (or stellar) atmosphere above the temperature minimum and below the Transition Region. The solar chromosphere is approximately 400 km to 2100 km above the photosphere, and characterized by temperatures that range from 4500 K to 28000 K.
enumeration Sun.Corona
The outermost atmospheric region of the Sun or a star, characterized by ionization temperatures above 10^5 K. The solar corona starts at about 2100 km above the photosphere. There is no generally defined upper limit.
enumeration Sun.Interior
The region inside the body which is not visible from outside the body.
enumeration Sun.Photosphere
The atmospheric layer of the Sun or a star from which continuum radiation, especially optical, is emitted to space. For the Sun, the photosphere is about 500 km thick.
enumeration Sun.TransitionRegion
A very narrow (<100 km) layer between the chromosphere and the corona where the temperature rises abruptly from about 8000 to about 500,000 K.
enumeration Titan
The largest moon of Saturn and the second largest moon in the Solar System.
enumeration Title
The name of a published composition, set or data, images or other work.
enumeration Uranus
The eighth planet from the Sun in our solar system.
enumeration Uranus.Ariel
The fourth largest moon of Uranus.
enumeration Uranus.Magnetosphere
The region of space above the atmosphere or surface of the planet and bounded by the magnetopause that is under the direct influence of the magnetic field of a planetary body.
enumeration Uranus.Magnetosphere.Magnetotail
The region of space within the magnetosphere of a magnetized planetary body where the nightside magnetic field is stretched out in the anti-stellar direction by stellar wind interaction into a windsock-like shape. For Earth, solar wind-magnetosphere interaction produces a magnetotail that extends tailward from a distance of about 10 R<sub>E</sub> on the nightside to downstream distances beyond 1000 R<sub>E</sub>.
enumeration Uranus.Magnetosphere.Main
The region of the magnetosphere where the magnetic field lines are closed, but does not include the gaseous region gravitationally bound to the body.
enumeration Uranus.Magnetosphere.Plasmasphere
A region of the magnetosphere consisting of low energy (cool) plasma. It is located above the ionosphere. The outer boundary of the plasmasphere is known as the plasmapause, which is defined by an order of magnitude drop in plasma density.
enumeration Uranus.Magnetosphere.Polar
The region near the pole of a body. For a magnetosphere the polar region is the area where magnetic field lines are open and includes the auroral zone.
enumeration Uranus.Magnetosphere.RadiationBelt
The region within a magnetosphere where high-energy particles could potentially be trapped in a magnetic field.
enumeration Uranus.Magnetosphere.RingCurrent
One of the major current systems confined within planetary magnetospheres. The ring current circles in the magnetic equatorial plane of magnetospheres. It is generated by the longitudinal drift of energetic charged particles trapped on inner, dipole-like magnetospheric field lines. At the Earth, the ring current is carried by 10 keV to 200 keV charged particles typically located at L-shells between 3 and 6. The ring current is also the primary driver of the Sym H and Dst Indices of magnetic storm activity at the Earth.
enumeration Uranus.Miranda
The smallest and innermost round moon of Uranus.
enumeration Uranus.Oberon
The second largest and second most massive moon of Uranus, and the ninth most massive moon in the Solar System.
enumeration Uranus.Puck
The largest inner spherical moon of Uranus.
enumeration Uranus.Titania
The largest moon of Uranus and the eighth largest moon in the Solar System.
enumeration Uranus.Umbriel
The third largest and fourth most massive moon of Uranus.
enumeration Venus
The second planet from the Sun in our solar system.
enumeration Venus.Magnetosphere
The region of space above the atmosphere or surface of the planet and bounded by the magnetopause that is under the direct influence of the magnetic field of a planetary body.
enumeration Venus.Magnetosphere.Magnetotail
The region of space within the magnetosphere of a magnetized planetary body where the nightside magnetic field is stretched out in the anti-stellar direction by stellar wind interaction into a windsock-like shape. For Earth, solar wind-magnetosphere interaction produces a magnetotail that extends tailward from a distance of about 10 R<sub>E</sub> on the nightside to downstream distances beyond 1000 R<sub>E</sub>.
enumeration Venus.Magnetosphere.Main
The region of the magnetosphere where the magnetic field lines are closed, but does not include the gaseous region gravitationally bound to the body.
enumeration Venus.Magnetosphere.Plasmasphere
A region of the magnetosphere consisting of low energy (cool) plasma. It is located above the ionosphere. The outer boundary of the plasmasphere is known as the plasmapause, which is defined by an order of magnitude drop in plasma density.
enumeration Venus.Magnetosphere.Polar
The region near the pole of a body. For a magnetosphere the polar region is the area where magnetic field lines are open and includes the auroral zone.
enumeration Venus.Magnetosphere.RadiationBelt
The region within a magnetosphere where high-energy particles could potentially be trapped in a magnetic field.
enumeration Venus.Magnetosphere.RingCurrent
One of the major current systems confined within planetary magnetospheres. The ring current circles in the magnetic equatorial plane of magnetospheres. It is generated by the longitudinal drift of energetic charged particles trapped on inner, dipole-like magnetospheric field lines. At the Earth, the ring current is carried by 10 keV to 200 keV charged particles typically located at L-shells between 3 and 6. The ring current is also the primary driver of the Sym H and Dst Indices of magnetic storm activity at the Earth.
Source
<xsd:element name="ModeledRegion" type="spase:ModeledRegion" minOccurs="0" maxOccurs="unbounded"/>
Element spase:InputParameter / spase:Qualifier
Namespace http://www.spase-group.org/data/schema
Diagram
Diagramspase-2_7_1_xsd.tmp#Qualifier
Type spase:Qualifier
Properties
content simple
minOccurs 0
maxOccurs unbounded
Facets
enumeration Amplitude
The maximum extent of a vibration or oscillation, measured from equilibrium.
enumeration Anisotropy
Direction-dependent property.
enumeration Array
A sequence of values corresponding to the elements in a rectilinear, n-dimension matrix. Each value can be referenced by a unique index.
enumeration AutoSpectrum
The Fourier transform of the auto correlation function for physical or empirical observations, which describes the general dependence of the time series data values at one instant on the time series data values at another instant.
enumeration Average
The statistical mean equal to the sum of a set of values divided by the number of values in the set.
enumeration Characteristic
A quantity which can be easily identified and measured in a given environment.
enumeration Circular
Relative to polarization, right-handed circularly polarized light is defined such that the electric field is rotating clockwise as seen by an observer towards whom the wave is moving. Left-handed circularly polarized light is defined such that the electric field is rotating counterclockwise as seen by an observer towards whom the wave is moving. The polarization of magnetohydrodynamic waves is specified with respect to the ambient mean magnetic field. Right-handed polarized waves have a transverse electric field component which turns in a right-handed sense (that of the gyrating electrons) around the magnetic field.
enumeration Coherence
The coherence between two signals x(t) and y(t), C<sub>xy</sub>, is a real-valued function. The square of the coherence is defined by using: Cxy^2=|Gxy(f)|^2/Gxx(f)Gyy(f) where Gxy(f) is equal to the cross-spectral density between two time series denoted as x and y, respectively, and Gxx(f) and Gyy(f) are equal to the auto-spectral densities of the same two time series. Values of Cxy^2 always lie in the range between zero and one, 0<=Cxy^2<=1, in accordance with the Cauchy-Schwarz inequality.
enumeration Column
A 2-D measure of a quantity. The column is the area over which the quantity is measured.
enumeration Component
Projection of a vector along one of the base axes of a coordinate system.
enumeration Component.I
Projection of a vector along the first named axis of a coordinate system. Typically, the x-axis, but could be the R-axis for an RTN coordinate system.
enumeration Component.J
Projection of a vector along the second named axis of a coordinate system. Typically, the y-axis, but could be the T-axis for an RTN coordinate system.
enumeration Component.K
Projection of a vector along the third named axis of a coordinate system. Typically, the z-axis, but could be the N-axis for an RTN coordinate system.
enumeration Confidence
An expression of how certain that a quantity is valid or accurate.
enumeration Core
The central or main part of an object or calculated distribution. For example, the part of a distribution of particles at low energies that is a thermal (Maxwellian) population.
enumeration CrossSpectrum
The Fourier transform of the cross correlation of two physical or empirical observations.
enumeration Deviation
The difference between an observed value and the expected value of a quantity.
enumeration Differential
A measurement within a narrow range of energy and/or solid angle.
enumeration Direction
The spatial relation between an object and another object, the orientation of the object or the course along which the object points or moves.
enumeration Directional
A measurement within a narrow range of solid angle.
enumeration DirectionAngle
An enumeration list of angular measures for specifying the direction of an n-dimensional vector within the n-dimensional coordinate system in use or the angular deviation of an n-dimensional vector from an (n-1)-dimensional plane, depending on the application. [Note: DirectionAngle must be used with a sub enumeration term: DirectionAngle.AzimuthAngle; DirectionAngle.ElevationAngle; DirectionAngle.PolarAngle].
enumeration DirectionAngle.AzimuthAngle
The angle between the projection into the I-J plane of a position or measured vector and the I-axis of the coordinate system. Mathematically defined as arctan(J/I). This term could be also applied to angles measured in different planes, i.e., the IMF clock angle defined as arctan(|By|/Bz).
enumeration DirectionAngle.ElevationAngle
The angle between the position or measured vector and the I-J plane of the coordinate system. Mathematically defined as arctan(K/sqrt(I^2+J^2)).
enumeration DirectionAngle.PolarAngle
The angle between the position or measured vector and the k-axis of the coordinate system. Mathematically defined as arctan([sqrt(i^2+j^2)]/k). This term could be also applied to angles between the vector and other components, for example the IMF cone angle defined as arccos(B<sub>x</sub>/B<sub>t</sub>).
enumeration DirectionCosine
The cosine of the angle between two vectors usually between a vector and one of the basis axes defining a Cartesian coordinate system. Three angles and thus three direction cosines are required to define a vector direction in a 3-D Euclidean space.
enumeration DirectionCosine.I
Projection of a vector along the first named axis of a coordinate system. Typically, the x-axis, but could be the R-axis for an RTN coordinate system.
enumeration DirectionCosine.J
Projection of a vector along the second named axis of a coordinate system. Typically, the y-axis, but could be the T-axis for an RTN coordinate system.
enumeration DirectionCosine.K
Projection of a vector along the third named axis of a coordinate system. Typically, the z-axis, but could be the N-axis for an RTN coordinate system.
enumeration EncodedParameter
A variable that uses successive bits to encode, this is bitwise encode, a set of conditions by using a composited multi-bit numeric value. A common example is a bitwise encoded flag that denotes whether various possible errors that may affect a particular measurement. For example, a bit value equal to zero may indicate the absence of a particular error condition while a value equal to one would indicate the possibility that the associated datum should be ignored or used with caution due to the same error categorization.
enumeration FieldAligned
The component of a quantity which is oriented in the same direction of a field.
enumeration Fit
Values that make a model agree with the data.
enumeration Group
An assemblage of values that a certain relation or common characteristic.
enumeration Halo
The part of an object or distribution surrounding some central body or distribution. For example, the particles above the core energies that show enhancements above the thermal population. Typically, a "power law tail" shows a break from the core Maxwellian at a particular energy.
enumeration ImaginaryPart
Any number z can in general be represented by its complex form with z=a+ib where i, which is defined as the square root of -1, signifies the imaginary component of the number z. The coefficient b is called the imaginary part of the complex number z.
enumeration Incident
Direction-dependent property.
enumeration Integral
A flux measurement in a broad range of energy and solid angle.
enumeration Integral.Area
Integration over the extent of a planar region, or of the surface of a solid.
enumeration Integral.Bandwidth
Integration over the width a frequency band.
enumeration Integral.SolidAngle
Integration over the angle in 3-D space that an object subtends at a point.
enumeration Linear
Polarization where the E-field vector is confined to a given plane.
enumeration LineOfSight
The line of sight is the line that connects the observer with the observed object. This expression is often used with measurements of Doppler velocity and magnetic field in magnetograms, where only the component of the vector field directed along the line of sight is measured.
enumeration Magnitude
A measure of the strength of a vector quantity or length of its representational vector.
enumeration MassMixingRatio
The ratio of the mass of one atomic or compound species to the total mass of all species in a given volume.
enumeration Maximum
The largest value of a batch or sample or the upper bound of a probability distribution.
enumeration Median
The measure of central tendency of a set of n values computed by ordering the values and taking the value at position (n+1)/2 when n is odd or the arithmetic mean of the values at positions n/2 and (n/2)+1 when n is even.
enumeration Minimum
The smallest value of a batch or sample or the lower bound of a probability distribution.
enumeration MixingRatio
The ratio of the abundance of one atomic or compound species to the total abundance of all species in a given volume.
enumeration Moment
Parameters determined by integration over a distribution function convolved with a power of velocity.
enumeration Parallel
Having the same direction as a given direction.
enumeration Peak
The maximum value for the quantity in question, over a period of time which is usually equal to the cadence.
enumeration Perpendicular
At right angles to a given direction.
enumeration Perturbation
Variations in the state of a system.
enumeration Phase
A point or portion in a recurring series of changes.
enumeration PhaseAngle
Phase difference between two or more waves, normally expressed in degrees.
enumeration PowerSpectralDensity
The Power Spectral Density, PSD, is the measure of signal power content versus frequency, energy, wave number, etc. A PSD is typically used to characterize broadband random signals. The amplitude of the PSD is normalized by the spectral resolution employed to digitize the signal.
enumeration Projection
A measure of the length of a position or measured vector as projected into a plane of the coordinate system.
enumeration Projection.IJ
A measure of the length of a position or measured vector projected into the I-J (typically X-Y) plane of the coordinate system.
enumeration Projection.IK
A measure of the length of a position or measured vector projected into the I-K (typically X-Z) plane of the coordinate system.
enumeration Projection.JK
A measure of the length of a position or measured vector projected into the J-K (typically Y-Z) plane of the coordinate system.
enumeration Pseudo
Similar to or having the appearance of something else. Can be used to indicate an estimation or approximation of a particular quantity.
enumeration Ratio
The relative magnitudes of two quantities.
enumeration RealPart
Any number z can in general be represented by its complex form with z= a+ib where i, which is defined as the square root of -1, signifies the imaginary component of the number z. The coefficient a is called the real part of the complex number z.
enumeration Scalar
A quantity that is completely specified by its magnitude and has no direction.
enumeration Spectral
Characterized as a range or continuum of frequencies.
enumeration StandardDeviation
The square root of the average of the squares of deviations about the mean of a set of data. Standard deviation is a statistical measure of spread or variability.
enumeration StokesParameters
A set of four parameters (usually called I,Q, U and V) which describe the polarization state of an electromagnetic wave propagating through space.
enumeration Strahl
A distribution of particles concentrated in a narrow energy band. The band may be may be aligned with a secondary feature. For example, it may occur in a narrow cone aligned with the mean magnetic field direction.
enumeration Superhalo
The part of an object or distribution surrounding some central body or distribution evident in a second break in the distribution function (e.g., a different power law). It consists of a population with energies higher than that of coexisting halo population.
enumeration Symmetric
Equal distribution about one or more axes.
enumeration Tensor
A generalized linear quantity or geometrical entity that can be expressed as a multi-dimensional array relative to a choice of basis of the particular space on which it is defined.
enumeration Total
The summation of quantities over all possible species.
enumeration Trace
The sum of the elements on the main diagonal (the diagonal from the upper left to the lower right) of a square matrix.
enumeration Uncertainty
A statistically defined discrepancy between a measured quantity and the true value of that quantity that cannot be corrected by calculation or calibration.
enumeration Variance
A measure of dispersion of a set of data points around their mean value. The expectation value of the squared deviations from the mean.
enumeration Vector
A set of parameter values each along some independent variable (e.g., components of a field in three orthogonal spatial directions, atmospheric temperature values at several altitudes, or at a given latitude and longitude).
Source
<xsd:element name="Qualifier" type="spase:Qualifier" minOccurs="0" maxOccurs="unbounded"/>
Element spase:InputParameter / spase:InputTableURL
Namespace http://www.spase-group.org/data/schema
Diagram
Diagramspase-2_7_1_xsd.tmp#InputTableURL
Type spase:InputTableURL
Properties
content simple
minOccurs 0
maxOccurs unbounded
Source
<xsd:element name="InputTableURL" type="spase:InputTableURL" minOccurs="0" maxOccurs="unbounded"/>
Element spase:InputParameter / spase:ParameterQuantity
Namespace http://www.spase-group.org/data/schema
Diagram
Diagramspase-2_7_1_xsd.tmp#ParameterQuantity
Type spase:ParameterQuantity
Properties
content simple
minOccurs 0
maxOccurs 1
Facets
enumeration 2DCuts
A set of 2-D arrays that contain the values of physical parameters, i.e., magnetic field vectors, particle densities, temperatures, etc., at the grid points located in a planar slice of a model volume.
enumeration 3DCubes
A set of 3-D arrays that contain the values of physical parameters, i.e., magnetic field vectors, particle densities, temperatures, etc., at grid points in a model volume.
enumeration ACElectricField
Alternating electric field component of a wave.
enumeration ACMagneticField
Alternating magnetic field component of a wave.
enumeration Absorption
Decrease of radiant energy (relative to the background continuum spectrum).
enumeration ActivityIndex
An indication, derived from one or more measurements, of the level of activity of an object or region, such as sunspot number, F10.7 flux, Dst, or the Polar Cap Indices.
enumeration AdiabaticInvariant
A property of a physical system usually related to periodic phenomena that remains constant under slowly varying conditions.
enumeration AdiabaticInvariant.BounceMotion
The second adiabatic invariant is associated with periodic bounce motion of charged particles trapped between two magnetic mirrors on a magnetic field line. The second invariant, termed J, is defined by using the integral J=m &int; v||*ds where m is the mass of the charged particle, v|| is the particle velocity along the field line, and ds represents elemental arc lengths along the field line. The second adiabatic invariant is conserved as long as changes in the background magnetic field occur at time scales much longer than the bounce time of the charged particles.
enumeration AdiabaticInvariant.DriftMotion
The third invariant for charged particle motion in a dipolar magnetic field is associated with drift of its guiding center in the equatorial plane. The conserved quantity, J<sub>2</sub>, is equal to q&phi; where q is the particle charge and &phi; is the magnetic flux enclosed within the particle drift path.
enumeration AdiabaticInvariant.MagneticMoment
A constant of motion related to the gyromotion of a particle in a magnetic field that is either static or slowly varying with respect to the gyroperiod. The magnetic moment is usually denoted by using the lower-case Greek letter for mu and can be calculated by using mu equal to m(u^2/2B) where m is the particle mass, u is the velocity of the particle perpendicular to the constant or average magnetic field direction, and B is the magnitude of the magnetic field strength.
enumeration Aerosol
A suspension of fine solid or liquid particles in a gas.
enumeration AkasofuEpsilon
A measure of the magnetopause energy flux and an indicator of the solar wind power available for subsequent magnetospheric energization. Defined as: V*B^2*l^2sin(theta/2)^4 where B is the IMF, l is an empirical scaling parameter equal to 7 R<sub>E</sub>, and theta=tan(By/Bz)^-1 the IMF clock angle.
enumeration Albedo
The ratio of reflected radiation from the surface to incident radiation upon it.
enumeration AlfvenMachNumber
The ratio of the bulk flow speed to the Alfven speed.
enumeration AlfvenVelocity
Phase velocity of the Alfven wave. In SI units it is the velocity of the magnetic field divided by the square root of the mass density times the permeability of free space (&mu;<sub>0</sub>).
enumeration AlphaParticle
A positively charged nuclear particle that consists of two protons and two neutrons.
enumeration Antenna
A sensor used to measure electric potential.
enumeration ArrivalDirection
An angular measure of the direction from which an energetic particle or photon was incident on a detector. The angles may be measured in any coordinate system.
enumeration Atom
Matter consisting of a nucleus surrounded by electrons which has no net charge.
enumeration AtomicNumberDetected
The number of protons in the nucleus of an atom as determined by a detector.
enumeration AverageChargeState
A measure of the composite deficit (positive) or excess (negative) of electrons with respect to protons.
enumeration AzimuthAngle
The angle between the projection into the I-J plane of a position or measured vector and the I-axis of the coordinate system. Mathematically defined as arctan(J/I). This term could be also applied to angles measured in different planes, i.e., the IMF clock angle defined as arctan(|By|/Bz).
enumeration CaK
A spectrum with a wavelength of range centered near 393.5 nm. VSO nickname: Ca-K image with range of 391.9 nm to 395.2 nm.
enumeration Channeltron
An instrument that detects electrons, ions, and ultraviolet radiation, according to the principle of a secondary emission multiplier. It is typically used in electron spectroscopy and mass spectrometry.
enumeration ChargeExchange
Chemical process involving a charge transfer from an ion (which becomes neutral) to a neutral (which becomes ionized).
enumeration ChargeFlux
The number of ionized particles passing through a unit area per unit time, for instance as measured by a Faraday cup.
enumeration ChargeState
Charge of a fully or partially stripped ion, in units of the charge of a proton. Charge state of a bare proton is equal to one.
enumeration Coronograph
An instrument which can image things very close to the Sun by using a disk to block the bright surface of the sun or a star that reveals the faint corona of the Sun or other celestial objects.
enumeration CountRate
The number of events per unit time.
enumeration Counts
The number of detection events occurring in a detector over the detector accumulation time.
enumeration CrossSection
Cross section of the reaction, when the reaction implies the collision of two particles.
enumeration Current
It is the scalar quantity giving the net charge (summed over charged particle species) per unit time flowing across a given surface.
enumeration CurrentDensity
It is the vector quantity giving the net charge (summed over charged particle species) per unit cross-sectional area per unit time flowing through a given point. Measurements of current density are often provided in terms of the magnetic perturbations (superposed upon a background magnetic field, if present) associated with the current density.
enumeration DataQuality
An ancillary parameter that denotes the standard or degree of accuracy, trustworthiness, or usefulness of another parameter.
enumeration DissociativeRecombination
Chemical process by which an ion is neutralized by capturing an electron, and splits in two new neutral species.
enumeration DopplerFrequency
Change in the frequency of a propagating wave due to motion of the source, the observer, the reflector, or the propagation medium.
enumeration Dopplergram
A map or image depicting the spatial distribution of line-of-sight velocities of the observed object.
enumeration DoubleSphere
A dipole antenna of which the active (sensor) elements are small spheres located at the ends of two wires deployed in the equatorial plane, on opposite sides of a spinning spacecraft.
enumeration Dust
Free microscopic particles of solid material.
enumeration DustDetector
An instrument which determines the mass and speed of ambient dust particles.
enumeration DynamicPressure
Dynamic pressure is a measure of the kinetic energy per unit volume of a fluid. For instance, the solar wind dynamic pressure or ram pressure for a purely proton plasma is equal to m<sub>p</sub> n V<sup>2</sup> where m<sub>p</sub> is the proton mass, n is the proton number density, and V is the solar wind speed.
enumeration Electric
The physical attribute that exerts an electrical force.
enumeration ElectricField
A region of space around a charged particle, or between two voltages within which a force is exerted on charged objects in its vicinity. An electric field is the electric force per unit charge.
enumeration Electromagnetic
Electric and magnetic field variations in time and space that propagate through a medium or a vacuum. The wave propagation direction, electric field vector, and magnetic field vector form an orthogonal triad. Waves in this category are detected by having their field quantities measured.
enumeration Electron
An elementary particle that has a negative charge equal to about 1.60218*10^-19 C and a rest mass equal to about 9.10938*10^-31 kg.
enumeration ElectronDriftInstrument
An active experiment to measure the electron drift velocity based on sensing the displacement of a weak beam of electrons after one gyration in the ambient magnetic field.
enumeration ElectronImpact
Chemical process by which a neutral is ionized thanks to the energy from the impact of an electron.
enumeration Electrostatic
Collective longitudinal electric-field and plasma oscillations trapped within a body of plasma.
enumeration ElectrostaticAnalyser
An instrument which uses charged plates to analyze the mass, charge and kinetic energies of charged particles which enter the instrument.
enumeration ElevationAngle
The angle between the position or measured vector and the I-J plane of the coordinate system. Mathematically defined as arctan(K/sqrt(I^2+J^2)).
enumeration Emissivity
The energy emitted spontaneously per unit bandwidth (typically frequency) per unit time per unit mass of source. Emissivity is usually integrated over all directions/solid angles.
enumeration EnergeticParticleInstrument
An instrument that measures fluxes of charged particles as a function of time, direction of motion, mass, charge and/or species.
enumeration EnergeticParticles
Pieces of matter that are moving very fast. Energetic particles include protons, electrons, neutrons, neutrinos, the nuclei of atoms, and other sub-atomic particles.
enumeration Energy
The capacity for doing work as measured by the capability of doing work (potential energy) or the conversion of this capability to motion (kinetic energy).
enumeration EnergyDensity
The amount of energy per unit volume.
enumeration EnergyFlux
The amount of energy passing through a unit area in a unit time.
enumeration EnergyPerCharge
The kinetic energy, E, per unit net charge, q, that is E/q, for an electron or an ionized atom, molecule, or dust particle.
enumeration Entropy
A function of thermodynamic quantity, such as temperature, pressure, or composition, that is a measure of the energy that is not available for work during a thermodynamic process. It is often interpreted as the degree of disorder or randomness in the system.
enumeration Ephemeris
The spatial coordinates of a body as a function of time. When used as an Instrument Type it represents the process or methods used to generate spatial coordinates.
enumeration EquivalentWidth
The spectral width of a total absorption line having the amount of absorbed radiant energy being equivalent to that in an observed absorption line.
enumeration Experiment
A collection of components which are designed to make coordinated observations of a phenomenon or object. Projects and missions may refer to an "experiment" by other names such as a "suite".
enumeration ExtremeUltraviolet
A spectrum with a wavelength range of 10 nm to 125 nm. VSO nickname: EUV image with a range of 10 nm to 125 nm.
enumeration FarUltraviolet
A spectrum with a wavelength range of 122 nm to 200 nm. VSO nickname: FUV image with a range of 122 nm to 200 nm.
enumeration FaradayCup
An instrument consisting of an electrode from which electrical current is measured while a charged particle beam (electrons or ions) impinges on it. Used to determine energy spectrum and sometimes ion composition of the impinging particles.
enumeration FlowSpeed
The magnitude of the flow velocity.
enumeration FlowVelocity
The mean velocity of all particles in the flow, also referred to as bulk velocity or average flow velocity.
enumeration Fluence
The time integral of a flux. A fluence is a not a measurement of flux per unit time.
enumeration FluxFeedback
A search coil whose bandwidth and signal/noise ratio are increased by the application of negative feedback at the sensor (flux) level by driving a collocated coil with a signal from the preamplifier.
enumeration FourierTransformSpectrograph
An instrument that determines the spectra of a radiative source, using time domain measurements and a Fourier transform.
enumeration Frequency
The number of occurrences of a repeating event per unit time.
enumeration FrequencyToGyrofrequencyRatio
The ratio of the characteristic frequency of a medium to gyrofrequency of a particle.
enumeration GammaRays
Photons with a wavelength range: 0.00001 nm to 0.001 nm.
enumeration GeigerMuellerTube
An instrument which measures density of ionizing radiation based on interactions with a gas.
enumeration GeometricFactor
A measure of the gathering power of a particle detector. The geometric factor can be used to correct particle measurements by accounting for the fact that only a fraction of the source particles is able to gain entry through the aperture of a detector. For an isotopic source distribution, the geometric factor corresponds to the solid angle subtended by the aperture. In practice, determination of the geometric factor requires numerical modeling and depends on detector design and the characteristics of the source.
enumeration Gyrofrequency
The number of gyrations around a magnetic guiding center (field line) a charged particle makes per unit time due to the Lorentz force.
enumeration Halpha
A spectrum with a wavelength range centered at 656.3 nm. VSO nickname: H-alpha image with a spectrum range of 655.8 nm to 656.8 nm.
enumeration HardXRays
Photons with a wavelength range: 0.001 nm to 0.1 nm and an energy range of 12 keV to 120 keV.
enumeration He10830
A spectrum with a wavelength range centered at 1082.9 nm. VSO nickname: an He 10830 image with a range of 1082.5 nm to 1083.3 nm.
enumeration He304
A spectrum centered around the resonance line of ionized helium at 304 Angstrom (30.4 nm).
enumeration HeatFlux
Flow of thermal energy through a gas or plasma typically computed as third moment of a distribution function.
enumeration Housekeeping
Parameters that indicate the status or health state of instruments or monitoring devices as measured in physical units such as that for current, voltage, or temperature. Housekeeping data can be analyzed to determine whether instruments are working correctly and the knowledge of their values may be used to avoid errors or even device failures.
enumeration Hydrodynamic
Periodic or quasi-periodic oscillations of fluid quantities.
enumeration IMFClockAngle
The clockwise angle of the direction of interplanetary magnetic field (IMF) measured in the plane of the body pole perpendicular to the line between the body and the Sun.
enumeration ImageIntensity
Measurements of the 2-D distribution of the intensity of photons from some region or object such as the Sun or the polar auroral regions, can be in any wavelength band, and polarized, etc.
enumeration Imager
An instrument which samples the radiation from an area at one or more spectral ranges emitted or reflected by an object.
enumeration ImagingSpectrometer
An instrument which is a multispectral scanner with a very large number of channels (typically from 64 channels up to 256 channels) with very narrow bandwidths.
enumeration Infrared
Photons with a wavelength range: 760 nm to 10^6 nm.
enumeration InstrumentMode
An indication of a state (mode) in which the instrument is operating. How a mode influences the interpretation and representation of data is described in instrument related documentation.
enumeration InstrumentStatus
A quantity directly related to the operation or function of an instrument.
enumeration Intensity
The measurement of radiant or wave energy per unit detector area per unit bandwidth per unit solid angle per unit time.
enumeration Interferometer
An instrument to study the properties of two or more waves from the pattern of interference created by their superposition.
enumeration Ion
An atom that has acquired a net electric charge by gaining or losing one or more electrons (Note: Z>2).
enumeration IonChamber
A device in which the collected electrical charge from ionization in a gas-filled cavity is taken to be the proportion to some parameter (e.g., dose or exposure) of radiation field.
enumeration IonComposition
In situ measurements of the relative flux or density of electrically charged particles in the space environment. May give simple fluxes, but full distribution functions are sometimes measured.
enumeration IonDrift
A device which measures the current produced by the displacement of ambient ions on a grid, thereby allowing the determination of the ion trajectory and velocity.
enumeration IonGauge
A device which measures low-pressure or vacuum neutral gas with pressures ranging from 10^-3 Torr to 10^-10 Torr. An ion gauge is an electronic amplifying vacuum tube consisting of three electrodes inside an evacuated glass envelope, with the filament being the cathode.
enumeration Irradiance
A radiometric term for the power of electromagnetic radiation at a surface, per unit area. Irradiance is used when the electromagnetic radiation is incident on the surface. Irradiance data may be reported in any units (i.e., counts/s) due to, for example, being at a particular wavelength, or to being a not fully calibrated relative measurement.
enumeration K7699
A spectrum with a wavelength range centered at 769.9 nm. VSO nickname: K-7699 dopplergram with a range of 769.8 nm to 770.0 nm.
enumeration LBHBand
Lyman-Birge-Hopfield band in the far ultraviolet range with wavelength range of 140 nm to 170 nm.
enumeration LShell
The L-shell is the magnetic equatorial radius (in units of planetary radii) of a dipole magnetic field line. For instance, if the L-shell value equals 6 say at Earth, the magnetic field lines cross the magnetic equator at six Earth radii. The L-shell concept can be applied generally to any magnetized planet or satellite with a dominant dipolar magnetic field moment.
enumeration LangmuirProbe
A monopole antenna associated with an instrument. The instrument applies a potential to the antenna which is swept to determine the voltage/current characteristic. This provides information about the plasma surrounding the probe and spacecraft.
enumeration Lidar
Lidar (Light Detection and Ranging) is a class of instruments that uses laser light to study atmospheric properties from the ground up to the top of the atmosphere. Such instruments have been used to study atmospheric gases, aerosols, clouds, and temperature.
enumeration LineDepth
The measure of the amount of absorption below the continuum (depth) in a particular wavelength or frequency in an absorption spectrum.
enumeration Lines
A set of 1-D arrays that contain the values of physical parameters, i.e., magnetic field vectors, particle densities, temperatures, etc., at the grid points along a line though a model volume. For instance, the points of the line may correspond to the trajectory of a spacecraft through model space.
enumeration LongWire
A dipole antenna constructed by two active sensing elements that are wires deployed in the equatorial plane on opposite sides of a spinning spacecraft. The, wire length is usually several times the spacecraft diameter.
enumeration LowerHybridFrequency
Lower hybrid oscillations involve longitudinal motions of electrons and ions in a magnetized plasma. The propagation of lower hybrid waves must be close to perpendicular to the background magnetic field in so that electrons cannot move along field lines thus preventing wave growth. The lower hybrid frequency, &phi;<sub>LH</sub>, can be calculated by using &phi;<sub>LH</sub>=[(&omega;<sub>ce</sub>&omega;<sub>ci</sub>)<sup>-1</sup>+&phi;<sub>pi</sub><sup>-2</sup>]<sup>-1/2</sup> where &omega;<sub>ce</sub> and &omega;<sub>ci</sub> are the electron and ion cyclotron frequencies, respectively, and $phi;<sub>LH</sub> is the ion plasma frequency.
enumeration MHD
Hydrodynamic waves in a magnetized plasma in which the background magnetic field plays a key role in controlling the wave propagation characteristics.
enumeration Magnetic
The physical attribute attributed to a magnet or its equivalent.
enumeration MagneticField
A region of space near a magnetized body where magnetic forces can be detected (as measured by methods such as Zeeman splitting, etc.).
enumeration Magnetogram
Measurements of the vector or line-of-sight magnetic field determined from remote sensing measurements of the detailed structure of spectral lines, including their splitting and polarization.
enumeration Magnetograph
A special type of magnetometer that records a time plot of the local magnetic field near the instrument or a telescope capable of determining the magnetic field strength and/or direction on a distant object such as the Sun, using the Zeeman splitting or other spectral signatures of magnetization.
enumeration Magnetometer
An instrument which measures the ambient magnetic field.
enumeration MagnetosonicMachNumber
The ratio of the velocity of fast mode waves to the Alfven velocity.
enumeration Mass
The measure of inertia (mass) of individual objects (e.g., aerosols).
enumeration MassDensity
The mass of particles per unit volume.
enumeration MassNumber
The total number of protons and neutrons (together known as nucleons) in an atomic nucleus.
enumeration MassPerCharge
The mass, m, per unit net charge, q, that is m/q, for an electron or an ionized atom, molecule, or dust particle.
enumeration MassSpectrometer
An instrument which distinguishes chemical species in terms of their different isotopic masses.
enumeration MicrochannelPlate
An instrument used for the detection of elementary particles, ions, ultraviolet rays and soft X-rays constructed from very thin conductive glass capillaries.
enumeration Microwave
Photons with a wavelength range: 10^6 nm to 1.5*10^7 nm.
enumeration ModeAmplitude
In helioseismology the magnitude of oscillation of waves of a particular geometry.
enumeration Molecule
A group of atoms so united and combined by chemical affinity that they form a complete, integrated whole, being the smallest portion of any particular compound that can exist in a free state.
enumeration MultispectralImager
An instrument which captures images at multiple spectral ranges.
enumeration Muon
An elementary particle similar to the electron, with an electric charge equal to -1 elementary charge, -e, and spin -1/2 h-bar with a much mass -206.7682827(46) times that of the electron rest mass, m sub e.
enumeration NaD
A spectrum with a wavelength range of centered at 589.3 nm. VSO nickname: Na-D image with a range of 588.8 nm to 589.8 nm.
enumeration NeutralAtomImager
An instrument which measures the quantity and properties of neutral particles over a range of angles. Measured properties can include mass and energy.
enumeration NeutralAtomImages
Measurements of neutral atom fluxes as a function of look direction often related to remote energetic charged particles that lose their charge through charge-exchange and then reach the detector on a line-of-sight trajectory.
enumeration NeutralGas
Measurements of neutral atomic and molecular components of a gas.
enumeration NeutralParticleDetector
An instrument which measures the quantity and properties of neutral particles. Measured properties can include mass and plasma bulk densities.
enumeration Neutron
An elementary particle with neutral charge that is a constituent of atomic nuclei. Neutrons have a rest mass slightly large than that of a proton equal to about 1.67493*10^-24 kg.
enumeration Ni6768
A spectrum with a wavelength range centered at 676.8 nm. VSO nickname: Ni-6768 dopplergram with a range of 676.7 nm to 676.9 nm.
enumeration NumberDensity
The number of particles per unit volume.
enumeration NumberFlux
The number of particles passing a unit area in unit time, possibly also per unit energy (or equivalent) and/or per unit look direction.
enumeration Optical
Photons with a wavelength range: 380 nm to 760 nm.
enumeration Orientation
The specification of the directional alignment of an object or measurement in a reference coordinate system. The orientation such as a spacecraft spin axis attitude is usually expressed as one or more angles relative to the basis axes of some specified physical space usually together with the date/time of the observation.
enumeration Other
Not classified with more specific terms. The context of its usage may be described in related text.
enumeration ParticleCorrelator
An instrument which correlates particle flux to help identify wave/particle interactions.
enumeration ParticleDetector
An instrument which detects particle flux!!!.
enumeration ParticleRadius
The mean radius for a Gaussian distribution of particles with an axial ratio of 2 and a distribution width that varies as 0.5 radius. A value of zero means no cloud was detected.
enumeration ParticleRigidity
The particle momentum per unit charge. The particle Rigidity, R, is equal to pc/Ze.
enumeration PhaseSpaceDensity
The number of particles per unit volume in the six-dimensional space of position and velocity.
enumeration PhotoIonization
Chemical process by which a neutral is ionized thanks to the energy from a photon.
enumeration Photometer
An instrument which measures the strength of electromagnetic radiation within a spectral band which can range from ultraviolet to infrared and includes the visible spectrum.
enumeration PhotomultiplierTube
A vacuum phototube that is an extremely sensitive detector of light in the ultraviolet, visible, and near-infrared ranges of the electromagnetic spectrum.
enumeration Photon
Electromagnetic waves detected by techniques that utilize their corpuscular character (e.g., CCD, CMOS, or Photomultiplier).
enumeration Photopolarimeter
An instrument which measures the intensity and polarization or radiant energy. A photopolarimeter is a combination of a photometer and a polarimeter.
enumeration PlasmaBeta
The ratio of the plasma pressure (nkT) to the magnetic pressure (B^2/2&mu;<sub>0</sub>) in a single component plasma or the ratio of the plasma pressure sum over i of (n<sub>i</sub>kT<sub>i</sub>) for all species i to the magnetic pressure (B^2/2&mu;<sub>0</sub>) in a multi components plasma.
enumeration PlasmaFrequency
A number density dependent characteristic frequency of a plasma.
enumeration PlasmaWaves
Self-consistent collective oscillations of particles and fields (electric and magnetic) in a plasma.
enumeration Platform
A collection of components which can be positioned and oriented as a single unit. A platform may contain other platforms. For example, a spacecraft is a platform which may have components that can be articulated and are also considered platforms.
enumeration PolarAngle
The angle between the position or measured vector and the k-axis of the coordinate system. Mathematically defined as arctan([sqrt(i^2+j^2)]/k). This term could be also applied to angles between the vector and other components, for example the IMF cone angle defined as arccos(B<sub>x</sub>/B<sub>t</sub>).
enumeration Polarization
Direction of the electric vector of an electromagnetic wave. The wave can be linearly polarized in any direction perpendicular to the direction of travel, circularly polarized (clockwise or counterclockwise), unpolarized, or mixtures of the above.
enumeration Positional
The specification of the location of an object or measurement within a reference coordinate system. The position is usually expressed as a set of values corresponding to the location along a set of orthogonal axes together with the date/time of the observation.
enumeration Positron
An elementary particle that has a positive charge equal to about 1.60218*10^-19 C and a rest mass equal to about 9.10938*10^-31 kg.
enumeration Potential
The work required per unit charge to move a charge from a reference point to a point at infinity (electric potential is defined to be zero). The electric potential of a spacecraft is often referred to as the spacecraft potential. The spacecraft potential is the electric potential of the spacecraft relative to the potential of the nearby plasma. The spacecraft potential is non-zero because the spacecraft charges to the level that the emitted photoelectron flux going to infinity is balanced by the plasma electron flux to the spacecraft.
enumeration PoyntingFlux
Electromagnetic energy flux transported by a wave characterized as the rate of energy transport per unit area per steradian.
enumeration Pressure
The force per unit area exerted by a particle distribution or field.
enumeration Profile
Measurements of a quantity as a function of height above an object such as the limb of a body.
enumeration PropagationTime
Time difference between transmission and reception of a wave in an active wave experiment.
enumeration ProportionalCounter
An instrument which measures energy of ionization radiation based on interactions with a gas.
enumeration Proton
An elementary particle that is a constituent of all atomic nuclei. Protons have a positive charge equal to about 1.60218*10^-19 C and a rest mass equal to about 1.67262*10^-27 kg.
enumeration QuadrisphericalAnalyser
An instrument used for the 3-D detection of plasma, energetic electrons and ions, and for positive ion composition measurements.
enumeration Radar
An instrument that uses directional properties of returned power to infer spatial and/or other characteristics of a remote object.
enumeration Radiance
A radiometric measurement that describes the amount of electromagnetic radiation that passes through or is emitted from a particular area, and falls within a given solid angle in a specified direction. They are used to characterize both emission from diffuse sources and reflection from diffuse surfaces.
enumeration RadioFrequency
Photons with a wavelength range: 10^5 nm to 10^11 nm.
enumeration Radiometer
An instrument for detecting or measuring radiant energy. Radiometers are commonly limited to infrared radiation.
enumeration Rate
Reaction rate: reaction production per unit of time.
enumeration Remark
A notice, comment, or observation.
enumeration ResonanceSounder
A combination of a radio receiver and a pulsed transmitter used to study the plasma surrounding a spacecraft by identifying resonances or cut-offs (of the wave dispersion relation), whose frequencies are related to the ambient plasma density and magnetic field. When the transmitter is off it is essentially a high-frequency resolution spectral power receiver.
enumeration RetardingPotentialAnalyser
An instrument which measures ion temperatures and ion concentrations using a planar ion trap.
enumeration Riometer
An instrument which measures the signal strength in various directions of the galactic radio signals. Variations in these signals are influenced by solar flare activity and geomagnetic storm and substorm processes.
enumeration RotationMatrix
A tensor that is used to perform vector data transformation from one coordinate system to another.
enumeration SPICE
SPICE is an ancillary information system that provides scientists and engineers the capability to include space geometry and event data into mission design, science observation planning, and science data analysis software. The staff of the NASA Navigation and Ancillary Information Facility, NAIF, which is located at JPL provides SPICE support for planetary, heliophysics, and Earth science missions, see https://naif.jpl.nasa.gov/naif/index.html. This SPICE has been adapted from text on NAF hosted web pages.
enumeration ScintillationDetector
An instrument which detects fluorescence of a material which is excited by high-energy (ionizing) electromagnetic or charged particle radiation.
enumeration SearchCoil
An instrument which measures the time variation of the magnetic flux threading a loop by measurement of the electric potential difference induced between the ends of the wire.
enumeration SoftXRays
X-Rays with an energy range of 0.12 keV to 12 keV.
enumeration SolarUVFlux
The amount of ultraviolet energy originating from the Sun passing through a unit area in a unit time.
enumeration SolidStateDetector
A detector of the charge carriers (electrons and holes) generated in semiconductors by energy deposited by gamma ray photons. Also known as a semiconductor detector".
enumeration SonicMachNumber
The ratio of the bulk flow speed to the speed of sound in the medium.
enumeration SoundSpeed
The speed at which sound travels through a medium.
enumeration Sounder
An instrument which measures the radiances from an object. A sounder may measure radiances at multiple spectral ranges.
enumeration SpacecraftPotentialControl
An instrument to control the electric potential of a spacecraft with respect to the ambient plasma by emitting a variable current of positive ions.
enumeration SpatialSeries
A set of 3-D arrays that contain the values of physical parameters, i.e., magnetic field vectors, particle densities, temperatures, etc., at grid points in a spacial volume.
enumeration Spectra
A term that applies to any signal that can be measured or decomposed along a continuous variable such as the electromagnetic radiation which can be decomposed as a function of wavelength or frequency.
enumeration SpectralPowerReceiver
A radio receiver which determines the power spectral density of the electric or magnetic field, or both, at one or more frequencies.
enumeration Spectrometer
An instrument that measures the component wavelengths of light (or other electromagnetic radiation) by splitting the light up into its component wavelengths.
enumeration Spectrum
The distribution of a characteristic of a physical system or phenomenon, such as the energy emitted by a radiant source, arranged in the order of wavelengths.
enumeration SpinPeriod
The time required for an object such as a spacecraft or planet to perform one full rotation in a given frame of reference.
enumeration SpinPhase
An angular based or normalized parameter that specifies the spin state of an object such as a spacecraft or planet in a specific coordinate system usually together with the date/time of the observation.
enumeration SpinRate
The angular rate of change of the spin angle of an object such as a spacecraft or planet.
enumeration StokesParameters
A set of four parameters (usually called I,Q, U and V) which describe the polarization state of an electromagnetic wave propagating through space.
enumeration Telemetry
Parameters that include full packets of data from monitoring devices or the memory addresses of datum within telemetry packets. The data comprising telemetry packets are typically expressed by using non-physical engineering units and may be used to express a variety of device operating conditions such as command acceptance/execution, housekeeping, event characterization, memory dumps, and science data. Telemetry packets may be raw or unpacked.
enumeration Temperature
A measure of the kinetic energy of random motion with respect to the average. Temperature is properly defined only for an equilibrium particle distribution (Maxwellian distribution).
enumeration Temporal
Pertaining to time.
enumeration ThermalPlasma
Measurements of the plasma in the energy regime where the most of the plasma occurs. May be the basic fluxes in the form of distribution functions or the derived bulk parameters (density, flow velocity, etc.).
enumeration ThermalSpeed
A characteristic fluctuation speed of a distribution of particles about the bulk flow speed of the distribution. The value of the thermal speed depends on the dimensions and temperature of the distribution. Specific quantitative definition of thermal speed must be provided by the provider of a resource to be described in SPASE. [Note: Its quantitative definition depends on the nature of the particle distribution and how the random speed is characterized or calculated and must be specified in the description of the quantity used in the product described by the SPASE document].
enumeration TimeOfFlight
An instrument which measures the time it takes for a particle to travel between two detectors.
enumeration TotalPressure
In an MHD fluid it is the number density (N) times Boltzmann constant times the temperature in Kelvin.
enumeration Ultraviolet
Photons with a wavelength range: 10 nm to 400 nm.
enumeration Unspecified
A value which is not provided.
enumeration UpperHybridFrequency
Upper hybrid oscillations involve longitudinal motions of electrons perpendicular to the magnetic field. The upper hybrid frequency, &phi;<sub>UH</sub>, is governed by the relationship &phi;<sub>UH</sub>^2=&phi;<sub>pe</sub>^2+&theta;<sub>ce</sub>^2 where &phi;<sub>pe</sub> is electron plasma frequency and &theta;<sub>ce</sub> is the electron cyclotron frequency.
enumeration VCrossB
The cross product of the charge velocity (V) and the magnetic field (B). It is the electric field exerted on a point charge by a magnetic field.
enumeration Velocity
Rate of change of position. Also used for the average velocity of a collection of particles, also referred to as bulk velocity.
enumeration VolumeEmissionRate
The volume emission rate, e(r,t,l), is the number of photons emitted per unit source volume per second (photons/m^3/s), as measured along the line of sight between the source point and the observer. The Volume Emission Rate is in general a function of the line-of-sight distance, r, time, t, and wavelength, l. The Volume Emission Rate is actually not a directly measurable quantity. However, the term has been commonly used in both data product descriptions and research publications.
enumeration WavePhase
Position of a wave within its cycle at a given point in time.
enumeration WaveformReceiver
A radio receiver which outputs the value of one or more components of the electric and/or magnetic field as a function of time.
enumeration Wavelength
The peak-to-peak distance over one wave period.
enumeration Waves
Data resulting from observations of wave experiments and natural wave phenomena. Wave experiments are typically active and natural wave phenomena are passive. Examples of wave experiments include coherent/incoherent scatter radars, radio soundings, VLF propagation studies, ionospheric scintillation of beacon satellite signals, etc. Examples of natural wave phenomena include micropulsations, mesospheric gravity waves, auroral/plasmaspheric hiss, Langmuir waves, AKR, Jovian decametric radiation, solar radio bursts, etc.
enumeration Waves.Active
Exerting an influence or producing a change or effect. An active measurement is one which produces a transmission or excitation as a part of the measurement cycle.
enumeration Waves.Passive
Movement or effect produced by outside influence. A passive measurement is one which does not produce a transmission or excitation as a part of the measurement cycle.
enumeration WebResource
A Web page or file-based resource accessible by a URL.
enumeration WebService
A Web-based service that uses SOAP, WSDL or UDDI open standards.
enumeration WhiteLight
Photons with a wavelength in the visible range for humans.
enumeration XRays
Photons with a wavelength range: 0.001 nm to 10 nm.
Source
<xsd:element name="ParameterQuantity" type="spase:ParameterQuantity" minOccurs="0" maxOccurs="1"/>
Element spase:InputParameter / spase:Property
Namespace http://www.spase-group.org/data/schema
Diagram
Diagramspase-2_7_1_xsd.tmp#Property_Namespase-2_7_1_xsd.tmp#Property_Descriptionspase-2_7_1_xsd.tmp#Property_Caveatsspase-2_7_1_xsd.tmp#Property_PropertyQuantityspase-2_7_1_xsd.tmp#Property_Qualifierspase-2_7_1_xsd.tmp#Property_Unitsspase-2_7_1_xsd.tmp#Property_UnitsConversionspase-2_7_1_xsd.tmp#Property_PropertyLabelspase-2_7_1_xsd.tmp#Property_PropertyValuespase-2_7_1_xsd.tmp#Property_PropertyTableURLspase-2_7_1_xsd.tmp#Property_ValidMinspase-2_7_1_xsd.tmp#Property_ValidMaxspase-2_7_1_xsd.tmp#Property_PropertyModelspase-2_7_1_xsd.tmp#Property_ModelURLspase-2_7_1_xsd.tmp#Property
Type spase:Property
Properties
content complex
minOccurs 1
maxOccurs unbounded
Model
Children spase:Caveats, spase:Description, spase:ModelURL, spase:Name, spase:PropertyLabel, spase:PropertyModel, spase:PropertyQuantity, spase:PropertyTableURL, spase:PropertyValue, spase:Qualifier, spase:Units, spase:UnitsConversion, spase:ValidMax, spase:ValidMin
Instance
<spase:Property xmlns:spase="http://www.spase-group.org/data/schema">
  <spase:Name>{0,1}</spase:Name>
  <spase:Description>{0,1}</spase:Description>
  <spase:Caveats>{0,1}</spase:Caveats>
  <spase:PropertyQuantity>{1,1}</spase:PropertyQuantity>
  <spase:Qualifier>{0,unbounded}</spase:Qualifier>
  <spase:Units>{0,1}</spase:Units>
  <spase:UnitsConversion>{0,1}</spase:UnitsConversion>
  <spase:PropertyLabel>{0,1}</spase:PropertyLabel>
  <spase:PropertyValue>{0,1}</spase:PropertyValue>
  <spase:PropertyTableURL>{0,1}</spase:PropertyTableURL>
  <spase:ValidMin>{0,1}</spase:ValidMin>
  <spase:ValidMax>{0,1}</spase:ValidMax>
  <spase:PropertyModel>{0,1}</spase:PropertyModel>
  <spase:ModelURL>{0,1}</spase:ModelURL>
</spase:Property>
Source
<xsd:element name="Property" type="spase:Property" minOccurs="1" maxOccurs="unbounded"/>
Element spase:ModelRun / spase:InputPopulation
Namespace http://www.spase-group.org/data/schema
Diagram
Diagramspase-2_7_1_xsd.tmp#InputPopulation_Namespase-2_7_1_xsd.tmp#InputPopulation_Setspase-2_7_1_xsd.tmp#InputPopulation_ParameterKeyspase-2_7_1_xsd.tmp#InputPopulation_Descriptionspase-2_7_1_xsd.tmp#InputPopulation_Caveatsspase-2_7_1_xsd.tmp#InputPopulation_ModeledRegionspase-2_7_1_xsd.tmp#InputPopulation_Qualifierspase-2_7_1_xsd.tmp#InputPopulation_ParticleTypespase-2_7_1_xsd.tmp#InputPopulation_ChemicalFormulaspase-2_7_1_xsd.tmp#InputPopulation_AtomicNumberspase-2_7_1_xsd.tmp#InputPopulation_PopulationMassNumberspase-2_7_1_xsd.tmp#InputPopulation_PopulationChargeStatespase-2_7_1_xsd.tmp#InputPopulation_PopulationDensityspase-2_7_1_xsd.tmp#InputPopulation_PopulationTemperaturespase-2_7_1_xsd.tmp#InputPopulation_PopulationFlowSpeedspase-2_7_1_xsd.tmp#InputPopulation_Distributionspase-2_7_1_xsd.tmp#InputPopulation_ProductionRatespase-2_7_1_xsd.tmp#InputPopulation_TotalProductionRatespase-2_7_1_xsd.tmp#InputPopulation_InputTableURLspase-2_7_1_xsd.tmp#InputPopulation_DensityProfilespase-2_7_1_xsd.tmp#InputPopulation_ModelURLspase-2_7_1_xsd.tmp#InputPopulation
Type spase:InputPopulation
Properties
content complex
Model
Children spase:AtomicNumber, spase:Caveats, spase:ChemicalFormula, spase:DensityProfile, spase:Description, spase:Distribution, spase:InputTableURL, spase:ModelURL, spase:ModeledRegion, spase:Name, spase:ParameterKey, spase:ParticleType, spase:PopulationChargeState, spase:PopulationDensity, spase:PopulationFlowSpeed, spase:PopulationMassNumber, spase:PopulationTemperature, spase:ProductionRate, spase:Qualifier, spase:Set, spase:TotalProductionRate
Instance
<spase:InputPopulation xmlns:spase="http://www.spase-group.org/data/schema">
  <spase:Name>{1,1}</spase:Name>
  <spase:Set>{0,unbounded}</spase:Set>
  <spase:ParameterKey>{0,1}</spase:ParameterKey>
  <spase:Description>{0,1}</spase:Description>
  <spase:Caveats>{0,1}</spase:Caveats>
  <spase:ModeledRegion>{0,unbounded}</spase:ModeledRegion>
  <spase:Qualifier>{0,unbounded}</spase:Qualifier>
  <spase:ParticleType>{0,1}</spase:ParticleType>
  <spase:ChemicalFormula>{0,1}</spase:ChemicalFormula>
  <spase:AtomicNumber>{0,1}</spase:AtomicNumber>
  <spase:PopulationMassNumber>{0,1}</spase:PopulationMassNumber>
  <spase:PopulationChargeState>{0,1}</spase:PopulationChargeState>
  <spase:PopulationDensity>{0,1}</spase:PopulationDensity>
  <spase:PopulationTemperature>{0,1}</spase:PopulationTemperature>
  <spase:PopulationFlowSpeed>{0,1}</spase:PopulationFlowSpeed>
  <spase:Distribution>{0,1}</spase:Distribution>
  <spase:ProductionRate>{0,1}</spase:ProductionRate>
  <spase:TotalProductionRate>{0,1}</spase:TotalProductionRate>
  <spase:InputTableURL>{0,1}</spase:InputTableURL>
  <spase:DensityProfile>{0,1}</spase:DensityProfile>
  <spase:ModelURL>{0,1}</spase:ModelURL>
</spase:InputPopulation>
Source
<xsd:element name="InputPopulation" type="spase:InputPopulation"/>
Element spase:InputPopulation / spase:Name
Namespace http://www.spase-group.org/data/schema
Diagram
Diagramspase-2_7_1_xsd.tmp#Name
Type spase:Name
Properties
content simple
minOccurs 1
maxOccurs 1
Source
<xsd:element name="Name" type="spase:Name" minOccurs="1" maxOccurs="1"/>
Element spase:InputPopulation / spase:Set
Namespace http://www.spase-group.org/data/schema
Diagram
Diagramspase-2_7_1_xsd.tmp#Set
Type spase:Set
Properties
content simple
minOccurs 0
maxOccurs unbounded
Source
<xsd:element name="Set" type="spase:Set" minOccurs="0" maxOccurs="unbounded"/>
Element spase:InputPopulation / spase:ParameterKey
Namespace http://www.spase-group.org/data/schema
Diagram
Diagramspase-2_7_1_xsd.tmp#ParameterKey
Type spase:ParameterKey
Properties
content simple
minOccurs 0
maxOccurs 1
Source
<xsd:element name="ParameterKey" type="spase:ParameterKey" minOccurs="0" maxOccurs="1"/>
Element spase:InputPopulation / spase:Description
Namespace http://www.spase-group.org/data/schema
Diagram
Diagramspase-2_7_1_xsd.tmp#Description
Type spase:Description
Properties
content simple
minOccurs 0
maxOccurs 1
Source
<xsd:element name="Description" type="spase:Description" minOccurs="0" maxOccurs="1"/>
Element spase:InputPopulation / spase:Caveats
Namespace http://www.spase-group.org/data/schema
Diagram
Diagramspase-2_7_1_xsd.tmp#Caveats
Type spase:Caveats
Properties
content simple
minOccurs 0
maxOccurs 1
Source
<xsd:element name="Caveats" type="spase:Caveats" minOccurs="0" maxOccurs="1"/>
Element spase:InputPopulation / spase:ModeledRegion
Namespace http://www.spase-group.org/data/schema
Diagram
Diagramspase-2_7_1_xsd.tmp#ModeledRegion
Type spase:ModeledRegion
Properties
content simple
minOccurs 0
maxOccurs unbounded
Facets
enumeration Asteroid
A small extraterrestrial body consisting mostly of rock and metal that is in orbit around the Sun.
enumeration Callisto
A second largest moon of Jupiter and the third largest moon in the solar system.
enumeration Comet
A relatively small extraterrestrial body consisting of a frozen mass that travels around the Sun in a highly elliptical orbit.
enumeration Comet.1PHalley
1P/Halley, is a short-period comet visible from Earth every 75 to 79 years. The comet was visited by the Halley Armada comprised of the ESA Giotto, Japanese Suisei and Sekigake, and Soviet Union Vega 1 and Vega 2 spacecraft in 1986.
enumeration Comet.26PGriggSkjellerup
26P/Grigg-Skjellerup is a periodic comet. It was visited by the ESA Giotto spacecraft in July 1992.
enumeration Comet.67PChuryumovGerasimenko
67P/Churyumov-Gerasimenko is a Jupiter-family comet originally from the Kuiper belt. The ESA Rosetta spacecraft rendezvoused with Comet 67P on August 6, 2014 and then orbited the comet from September 10, 2014 to September 30, 2016. Philae, a lander carried by Rosetta, touched down on the comet surface on November 12, 2014.
enumeration Earth
The third planet from the Sun in our solar system.
enumeration Earth.Magnetosheath
The region between the bow shock and the magnetopause, characterized by very turbulent plasma.
enumeration Earth.Magnetosphere
The region of space above the atmosphere or surface of the planet and bounded by the magnetopause that is under the direct influence of the magnetic field of a planetary body.
enumeration Earth.Magnetosphere.Magnetotail
The region of space within the magnetosphere of a magnetized planetary body where the nightside magnetic field is stretched out in the anti-stellar direction by stellar wind interaction into a windsock-like shape. For Earth, solar wind-magnetosphere interaction produces a magnetotail that extends tailward from a distance of about 10 R<sub>E</sub> on the nightside to downstream distances beyond 1000 R<sub>E</sub>.
enumeration Earth.Magnetosphere.Main
The region of the magnetosphere where the magnetic field lines are closed, but does not include the gaseous region gravitationally bound to the body.
enumeration Earth.Magnetosphere.Plasmasphere
A region of the magnetosphere consisting of low energy (cool) plasma. It is located above the ionosphere. The outer boundary of the plasmasphere is known as the plasmapause, which is defined by an order of magnitude drop in plasma density.
enumeration Earth.Magnetosphere.Polar
The region near the pole of a body. For a magnetosphere the polar region is the area where magnetic field lines are open and includes the auroral zone.
enumeration Earth.Magnetosphere.RadiationBelt
The region within a magnetosphere where high-energy particles could potentially be trapped in a magnetic field.
enumeration Earth.Magnetosphere.RingCurrent
One of the major current systems confined within planetary magnetospheres. The ring current circles in the magnetic equatorial plane of magnetospheres. It is generated by the longitudinal drift of energetic charged particles trapped on inner, dipole-like magnetospheric field lines. At the Earth, the ring current is carried by 10 keV to 200 keV charged particles typically located at L-shells between 3 and 6. The ring current is also the primary driver of the Sym H and Dst Indices of magnetic storm activity at the Earth.
enumeration Earth.Moon
The only natural satellite of the Earth.
enumeration Earth.NearSurface
The gaseous and possibly ionized environment of a body extending from the surface to some specified altitude. For the Earth, this altitude is 2000 km.
enumeration Earth.NearSurface.Atmosphere
The neutral gases surrounding a body that extends from the surface and is bound to the body by virtue of the gravitational attraction.
enumeration Earth.NearSurface.AuroralRegion
The region in the atmospheric where electrically-charged particles bombarding the upper atmosphere of a planet in the presence of a magnetic field produce an optical phenomenon.
enumeration Earth.NearSurface.EquatorialRegion
A region centered on the equator and limited in latitude by approximately 23 deg north and south of the equator.
enumeration Earth.NearSurface.Ionosphere
The charged or ionized gases surrounding a body that are nominally bound to the body by virtue of the gravitational attraction.
enumeration Earth.NearSurface.Ionosphere.DRegion
The layer of the ionosphere that exists approximately 50 km to 95 km above the surface of the Earth. One of several layers in the ionosphere.
enumeration Earth.NearSurface.Ionosphere.ERegion
A layer of ionized gas occurring at 90 km to 150 km above the ground. One of several layers in the ionosphere. Also called the Kennelly-Heaviside layer.
enumeration Earth.NearSurface.Ionosphere.FRegion
A layer that contains ionized gases at a height of around 150-800 km above sea level, placing it in the thermosphere. the F region has the highest concentration of free electrons and ions anywhere in the atmosphere. It may be thought of as comprising two layers, the F1 layer and F2 layer. One of several layers in the ionosphere. Also known as the Appleton layer.
enumeration Earth.NearSurface.Ionosphere.Topside
The region at the upper most areas of the ionosphere.
enumeration Earth.NearSurface.Mesosphere
The layer of the atmosphere that extends from the Stratosphere to a range of 80 km to 85 km, temperature decreasing with height.
enumeration Earth.NearSurface.MidLatitudeRegion
When considering the case of the Earth, the mid-latitude region typically refers to two latitudinal bands, one in the northern hemisphere and the other in the southern hemisphere extending from about 23 deg to 50 deg. The concept of mid-latitude regions does not apply to all bodies in the solar system and different latitudinal ranges would apply for each body case by case. The mid-latitude regions may be defined by using either planetographic or magnetic coordinates if the magnetic dipole is closely aligned with the spin axis of a magnetized body. Ground magnetometers located at mid-latitude on the Earth are well positioned to measure magnetic storm-time ring current variations.
enumeration Earth.NearSurface.Plasmasphere
A region of the magnetosphere consisting of low energy (cool) plasma. It is located above the ionosphere. The outer boundary of the plasmasphere is known as the plasmapause, which is defined by an order of magnitude drop in plasma density.
enumeration Earth.NearSurface.PolarCap
The areas of the globe surrounding the poles and consisting of the region north of 60 deg north latitude and the region south of 60 deg south latitude.
enumeration Earth.NearSurface.SouthAtlanticAnomalyRegion
The region where the inner Van Allen radiation belt makes its closest approach to the surface of the Earth. The result is that, for a given altitude, the radiation intensity is higher over this region than elsewhere.
enumeration Earth.NearSurface.Stratosphere
The layer of the atmosphere that extends from the troposphere to about 30 km, temperature increases with height. The stratosphere contains the ozone layer.
enumeration Earth.NearSurface.SubAuroralRegion
When considering the case of the Earth, the sub-auroral region typically refers to two latitudinal bands, one in the northern hemisphere and the other in the southern hemisphere extending from about 50 deg to low 60 deg latitude. The concept sub-auroral regions does not apply to all bodies in the solar system and different latitudinal ranges would apply for each body case by case. The sub-auroral regions may be defined by using either planetographic or magnetic coordinates if the magnetic dipole is closely aligned with the spin axis of a magnetized body. Ground magnetometers located at sub-auroral latitudes on the Earth measure a mixture of activity driven by auroral zone currents and the ring current.
enumeration Earth.NearSurface.Thermosphere
The layer of the atmosphere that extends from the Mesosphere to 640+ km, temperature increasing with height.
enumeration Earth.NearSurface.Troposphere
The lowest layer of the atmosphere which begins at the surface and extends to between 7 km (4.4 mi) at the poles and 17 km (10.6 mi) at the equator, with some variation due to weather factors.
enumeration Earth.Surface
The outermost area of a solid object.
enumeration Enceladus
The sixth largest moon of Saturn. It is currently endogenously active. The smallest known body in the Solar System that is geologically active today.
enumeration Europa
The sixth closest round moon of Jupiter.
enumeration Ganymede
The biggest moon of Jupiter and in the solar system.
enumeration Heliosphere
The solar atmosphere extending roughly from the outer corona to the edge of the solar plasma at the heliopause separating primarily solar plasma from interstellar plasma.
enumeration Heliosphere.Heliosheath
The region extending radially outward from the heliospheric termination shock and in which the decelerated solar wind plasma is still significant.
enumeration Heliosphere.Inner
The region of the heliosphere extending radially outward from the solar coronal base to just inside 1 AU.
enumeration Heliosphere.NearEarth
The heliospheric region near the Earth which extends to and includes the area near the L1 and L2 Lagrange point.
enumeration Heliosphere.Outer
The region of the heliosphere extending radially outward from just outside 1 AU to the heliospheric termination shock.
enumeration Heliosphere.Remote1AU
A roughly toroidal region that includes the orbit of the Earth, but exclusive of the region near the Earth.
enumeration Incident
Direction-dependent property.
enumeration Interstellar
The region between stars outside of any stellar heliopause.
enumeration Io
The innermost of the four round moons of the planet Jupiter.
enumeration Jupiter
The fifth planet from the Sun in our solar system.
enumeration Jupiter.Amalthea
The fifth largest moon of Jupiter.
enumeration Jupiter.Callisto
A second largest moon of Jupiter and the third largest moon in the solar system.
enumeration Jupiter.Europa
The sixth closest round moon of Jupiter.
enumeration Jupiter.Ganymede
The biggest moon of Jupiter and in the solar system.
enumeration Jupiter.Io
The innermost of the four round moons of the planet Jupiter.
enumeration Jupiter.Magnetosphere
The region of space above the atmosphere or surface of the planet and bounded by the magnetopause that is under the direct influence of the magnetic field of a planetary body.
enumeration Jupiter.Magnetosphere.Magnetotail
The region of space within the magnetosphere of a magnetized planetary body where the nightside magnetic field is stretched out in the anti-stellar direction by stellar wind interaction into a windsock-like shape. For Earth, solar wind-magnetosphere interaction produces a magnetotail that extends tailward from a distance of about 10 R<sub>E</sub> on the nightside to downstream distances beyond 1000 R<sub>E</sub>.
enumeration Jupiter.Magnetosphere.Main
The region of the magnetosphere where the magnetic field lines are closed, but does not include the gaseous region gravitationally bound to the body.
enumeration Jupiter.Magnetosphere.Plasmasphere
A region of the magnetosphere consisting of low energy (cool) plasma. It is located above the ionosphere. The outer boundary of the plasmasphere is known as the plasmapause, which is defined by an order of magnitude drop in plasma density.
enumeration Jupiter.Magnetosphere.Polar
The region near the pole of a body. For a magnetosphere the polar region is the area where magnetic field lines are open and includes the auroral zone.
enumeration Jupiter.Magnetosphere.RadiationBelt
The region within a magnetosphere where high-energy particles could potentially be trapped in a magnetic field.
enumeration Jupiter.Magnetosphere.RingCurrent
One of the major current systems confined within planetary magnetospheres. The ring current circles in the magnetic equatorial plane of magnetospheres. It is generated by the longitudinal drift of energetic charged particles trapped on inner, dipole-like magnetospheric field lines. At the Earth, the ring current is carried by 10 keV to 200 keV charged particles typically located at L-shells between 3 and 6. The ring current is also the primary driver of the Sym H and Dst Indices of magnetic storm activity at the Earth.
enumeration Mars
The fourth planet from the Sun in our solar system.
enumeration Mars.Deimos
The smaller and outermost of the two natural satellites of Mars.
enumeration Mars.Magnetosphere
The region of space above the atmosphere or surface of the planet and bounded by the magnetopause that is under the direct influence of the magnetic field of a planetary body.
enumeration Mars.Magnetosphere.Magnetotail
The region of space within the magnetosphere of a magnetized planetary body where the nightside magnetic field is stretched out in the anti-stellar direction by stellar wind interaction into a windsock-like shape. For Earth, solar wind-magnetosphere interaction produces a magnetotail that extends tailward from a distance of about 10 R<sub>E</sub> on the nightside to downstream distances beyond 1000 R<sub>E</sub>.
enumeration Mars.Magnetosphere.Main
The region of the magnetosphere where the magnetic field lines are closed, but does not include the gaseous region gravitationally bound to the body.
enumeration Mars.Magnetosphere.Plasmasphere
A region of the magnetosphere consisting of low energy (cool) plasma. It is located above the ionosphere. The outer boundary of the plasmasphere is known as the plasmapause, which is defined by an order of magnitude drop in plasma density.
enumeration Mars.Magnetosphere.Polar
The region near the pole of a body. For a magnetosphere the polar region is the area where magnetic field lines are open and includes the auroral zone.
enumeration Mars.Magnetosphere.RadiationBelt
The region within a magnetosphere where high-energy particles could potentially be trapped in a magnetic field.
enumeration Mars.Magnetosphere.RingCurrent
One of the major current systems confined within planetary magnetospheres. The ring current circles in the magnetic equatorial plane of magnetospheres. It is generated by the longitudinal drift of energetic charged particles trapped on inner, dipole-like magnetospheric field lines. At the Earth, the ring current is carried by 10 keV to 200 keV charged particles typically located at L-shells between 3 and 6. The ring current is also the primary driver of the Sym H and Dst Indices of magnetic storm activity at the Earth.
enumeration Mars.Phobos
The larger and inner most moon of Mars.
enumeration Mercury
The first planet from the Sun in our solar system.
enumeration Mercury.Magnetosphere
The region of space above the atmosphere or surface of the planet and bounded by the magnetopause that is under the direct influence of the magnetic field of a planetary body.
enumeration Mercury.Magnetosphere.Magnetotail
The region of space within the magnetosphere of a magnetized planetary body where the nightside magnetic field is stretched out in the anti-stellar direction by stellar wind interaction into a windsock-like shape. For Earth, solar wind-magnetosphere interaction produces a magnetotail that extends tailward from a distance of about 10 R<sub>E</sub> on the nightside to downstream distances beyond 1000 R<sub>E</sub>.
enumeration Mercury.Magnetosphere.Main
The region of the magnetosphere where the magnetic field lines are closed, but does not include the gaseous region gravitationally bound to the body.
enumeration Mercury.Magnetosphere.Plasmasphere
A region of the magnetosphere consisting of low energy (cool) plasma. It is located above the ionosphere. The outer boundary of the plasmasphere is known as the plasmapause, which is defined by an order of magnitude drop in plasma density.
enumeration Mercury.Magnetosphere.Polar
The region near the pole of a body. For a magnetosphere the polar region is the area where magnetic field lines are open and includes the auroral zone.
enumeration Mercury.Magnetosphere.RadiationBelt
The region within a magnetosphere where high-energy particles could potentially be trapped in a magnetic field.
enumeration Mercury.Magnetosphere.RingCurrent
One of the major current systems confined within planetary magnetospheres. The ring current circles in the magnetic equatorial plane of magnetospheres. It is generated by the longitudinal drift of energetic charged particles trapped on inner, dipole-like magnetospheric field lines. At the Earth, the ring current is carried by 10 keV to 200 keV charged particles typically located at L-shells between 3 and 6. The ring current is also the primary driver of the Sym H and Dst Indices of magnetic storm activity at the Earth.
enumeration Neptune
The seventh planet from the Sun in our solar system.
enumeration Neptune.Magnetosphere
The region of space above the atmosphere or surface of the planet and bounded by the magnetopause that is under the direct influence of the magnetic field of a planetary body.
enumeration Neptune.Magnetosphere.Magnetotail
The region of space within the magnetosphere of a magnetized planetary body where the nightside magnetic field is stretched out in the anti-stellar direction by stellar wind interaction into a windsock-like shape. For Earth, solar wind-magnetosphere interaction produces a magnetotail that extends tailward from a distance of about 10 R<sub>E</sub> on the nightside to downstream distances beyond 1000 R<sub>E</sub>.
enumeration Neptune.Magnetosphere.Main
The region of the magnetosphere where the magnetic field lines are closed, but does not include the gaseous region gravitationally bound to the body.
enumeration Neptune.Magnetosphere.Plasmasphere
A region of the magnetosphere consisting of low energy (cool) plasma. It is located above the ionosphere. The outer boundary of the plasmasphere is known as the plasmapause, which is defined by an order of magnitude drop in plasma density.
enumeration Neptune.Magnetosphere.Polar
The region near the pole of a body. For a magnetosphere the polar region is the area where magnetic field lines are open and includes the auroral zone.
enumeration Neptune.Magnetosphere.RadiationBelt
The region within a magnetosphere where high-energy particles could potentially be trapped in a magnetic field.
enumeration Neptune.Magnetosphere.RingCurrent
One of the major current systems confined within planetary magnetospheres. The ring current circles in the magnetic equatorial plane of magnetospheres. It is generated by the longitudinal drift of energetic charged particles trapped on inner, dipole-like magnetospheric field lines. At the Earth, the ring current is carried by 10 keV to 200 keV charged particles typically located at L-shells between 3 and 6. The ring current is also the primary driver of the Sym H and Dst Indices of magnetic storm activity at the Earth.
enumeration Neptune.Proteus
The second largest moon of Neptune.
enumeration Neptune.Triton
The largest moon of Neptune.
enumeration Planet
A planet is a large, rounded astronomical body that is neither a star nor a stellar remnant. In August 2006 the International Astronomical Union (IAU) defined that in the Solar System a planet is a celestial body that satisfies the following criteria (1) is in orbit around the Sun, (2) has sufficient mass to assume hydrostatic equilibrium (a nearly round shape), and (3) has "cleared the neighborhood" around its orbit. This definition is still controversial to this day. Many members of the community believe that Pluto, which was demoted to the status dwarf planet, should maintain its planet status.
enumeration Pluto
The ninth planet from the Sun in our solar system.
enumeration Rhea
The second largest moon of Saturn and the ninth largest moon in the Solar System.
enumeration Saturn
The sixth planet from the Sun in our solar system.
enumeration Saturn.Dione
The fourth largest moon of Saturn.
enumeration Saturn.Enceladus
The sixth largest moon of Saturn. It is currently endogenously active. The smallest known body in the Solar System that is geologically active today.
enumeration Saturn.Hyperion
The eighth-largest moon of Saturn.
enumeration Saturn.Iapetus
The third largest moon of Saturn and the eleventh largest in the Solar System.
enumeration Saturn.Magnetosphere
The region of space above the atmosphere or surface of the planet and bounded by the magnetopause that is under the direct influence of the magnetic field of a planetary body.
enumeration Saturn.Magnetosphere.Magnetotail
The region of space within the magnetosphere of a magnetized planetary body where the nightside magnetic field is stretched out in the anti-stellar direction by stellar wind interaction into a windsock-like shape. For Earth, solar wind-magnetosphere interaction produces a magnetotail that extends tailward from a distance of about 10 R<sub>E</sub> on the nightside to downstream distances beyond 1000 R<sub>E</sub>.
enumeration Saturn.Magnetosphere.Main
The region of the magnetosphere where the magnetic field lines are closed, but does not include the gaseous region gravitationally bound to the body.
enumeration Saturn.Magnetosphere.Plasmasphere
A region of the magnetosphere consisting of low energy (cool) plasma. It is located above the ionosphere. The outer boundary of the plasmasphere is known as the plasmapause, which is defined by an order of magnitude drop in plasma density.
enumeration Saturn.Magnetosphere.Polar
The region near the pole of a body. For a magnetosphere the polar region is the area where magnetic field lines are open and includes the auroral zone.
enumeration Saturn.Magnetosphere.RadiationBelt
The region within a magnetosphere where high-energy particles could potentially be trapped in a magnetic field.
enumeration Saturn.Magnetosphere.RingCurrent
One of the major current systems confined within planetary magnetospheres. The ring current circles in the magnetic equatorial plane of magnetospheres. It is generated by the longitudinal drift of energetic charged particles trapped on inner, dipole-like magnetospheric field lines. At the Earth, the ring current is carried by 10 keV to 200 keV charged particles typically located at L-shells between 3 and 6. The ring current is also the primary driver of the Sym H and Dst Indices of magnetic storm activity at the Earth.
enumeration Saturn.Mimas
The smallest and least massive of the round moons of Saturn.
enumeration Saturn.Phoebe
The ninth-largest moon of Saturn.
enumeration Saturn.Rhea
The second largest moon of Saturn and the ninth largest moon in the Solar System.
enumeration Saturn.Tethys
The fifth largest moon of Saturn and the sixteenth largest moon in the Solar System. The orbit Tethys is the third closest to Saturn of the major Cronian moons.
enumeration Saturn.Titan
The largest moon of Saturn and the second largest moon in the Solar System.
enumeration Sun
The star upon which our solar system is centered.
enumeration Sun.Chromosphere
The region of the solar (or stellar) atmosphere above the temperature minimum and below the Transition Region. The solar chromosphere is approximately 400 km to 2100 km above the photosphere, and characterized by temperatures that range from 4500 K to 28000 K.
enumeration Sun.Corona
The outermost atmospheric region of the Sun or a star, characterized by ionization temperatures above 10^5 K. The solar corona starts at about 2100 km above the photosphere. There is no generally defined upper limit.
enumeration Sun.Interior
The region inside the body which is not visible from outside the body.
enumeration Sun.Photosphere
The atmospheric layer of the Sun or a star from which continuum radiation, especially optical, is emitted to space. For the Sun, the photosphere is about 500 km thick.
enumeration Sun.TransitionRegion
A very narrow (<100 km) layer between the chromosphere and the corona where the temperature rises abruptly from about 8000 to about 500,000 K.
enumeration Titan
The largest moon of Saturn and the second largest moon in the Solar System.
enumeration Title
The name of a published composition, set or data, images or other work.
enumeration Uranus
The eighth planet from the Sun in our solar system.
enumeration Uranus.Ariel
The fourth largest moon of Uranus.
enumeration Uranus.Magnetosphere
The region of space above the atmosphere or surface of the planet and bounded by the magnetopause that is under the direct influence of the magnetic field of a planetary body.
enumeration Uranus.Magnetosphere.Magnetotail
The region of space within the magnetosphere of a magnetized planetary body where the nightside magnetic field is stretched out in the anti-stellar direction by stellar wind interaction into a windsock-like shape. For Earth, solar wind-magnetosphere interaction produces a magnetotail that extends tailward from a distance of about 10 R<sub>E</sub> on the nightside to downstream distances beyond 1000 R<sub>E</sub>.
enumeration Uranus.Magnetosphere.Main
The region of the magnetosphere where the magnetic field lines are closed, but does not include the gaseous region gravitationally bound to the body.
enumeration Uranus.Magnetosphere.Plasmasphere
A region of the magnetosphere consisting of low energy (cool) plasma. It is located above the ionosphere. The outer boundary of the plasmasphere is known as the plasmapause, which is defined by an order of magnitude drop in plasma density.
enumeration Uranus.Magnetosphere.Polar
The region near the pole of a body. For a magnetosphere the polar region is the area where magnetic field lines are open and includes the auroral zone.
enumeration Uranus.Magnetosphere.RadiationBelt
The region within a magnetosphere where high-energy particles could potentially be trapped in a magnetic field.
enumeration Uranus.Magnetosphere.RingCurrent
One of the major current systems confined within planetary magnetospheres. The ring current circles in the magnetic equatorial plane of magnetospheres. It is generated by the longitudinal drift of energetic charged particles trapped on inner, dipole-like magnetospheric field lines. At the Earth, the ring current is carried by 10 keV to 200 keV charged particles typically located at L-shells between 3 and 6. The ring current is also the primary driver of the Sym H and Dst Indices of magnetic storm activity at the Earth.
enumeration Uranus.Miranda
The smallest and innermost round moon of Uranus.
enumeration Uranus.Oberon
The second largest and second most massive moon of Uranus, and the ninth most massive moon in the Solar System.
enumeration Uranus.Puck
The largest inner spherical moon of Uranus.
enumeration Uranus.Titania
The largest moon of Uranus and the eighth largest moon in the Solar System.
enumeration Uranus.Umbriel
The third largest and fourth most massive moon of Uranus.
enumeration Venus
The second planet from the Sun in our solar system.
enumeration Venus.Magnetosphere
The region of space above the atmosphere or surface of the planet and bounded by the magnetopause that is under the direct influence of the magnetic field of a planetary body.
enumeration Venus.Magnetosphere.Magnetotail
The region of space within the magnetosphere of a magnetized planetary body where the nightside magnetic field is stretched out in the anti-stellar direction by stellar wind interaction into a windsock-like shape. For Earth, solar wind-magnetosphere interaction produces a magnetotail that extends tailward from a distance of about 10 R<sub>E</sub> on the nightside to downstream distances beyond 1000 R<sub>E</sub>.
enumeration Venus.Magnetosphere.Main
The region of the magnetosphere where the magnetic field lines are closed, but does not include the gaseous region gravitationally bound to the body.
enumeration Venus.Magnetosphere.Plasmasphere
A region of the magnetosphere consisting of low energy (cool) plasma. It is located above the ionosphere. The outer boundary of the plasmasphere is known as the plasmapause, which is defined by an order of magnitude drop in plasma density.
enumeration Venus.Magnetosphere.Polar
The region near the pole of a body. For a magnetosphere the polar region is the area where magnetic field lines are open and includes the auroral zone.
enumeration Venus.Magnetosphere.RadiationBelt
The region within a magnetosphere where high-energy particles could potentially be trapped in a magnetic field.
enumeration Venus.Magnetosphere.RingCurrent
One of the major current systems confined within planetary magnetospheres. The ring current circles in the magnetic equatorial plane of magnetospheres. It is generated by the longitudinal drift of energetic charged particles trapped on inner, dipole-like magnetospheric field lines. At the Earth, the ring current is carried by 10 keV to 200 keV charged particles typically located at L-shells between 3 and 6. The ring current is also the primary driver of the Sym H and Dst Indices of magnetic storm activity at the Earth.
Source
<xsd:element name="ModeledRegion" type="spase:ModeledRegion" minOccurs="0" maxOccurs="unbounded"/>
Element spase:InputPopulation / spase:Qualifier
Namespace http://www.spase-group.org/data/schema
Diagram
Diagramspase-2_7_1_xsd.tmp#Qualifier
Type spase:Qualifier
Properties
content simple
minOccurs 0
maxOccurs unbounded
Facets
enumeration Amplitude
The maximum extent of a vibration or oscillation, measured from equilibrium.
enumeration Anisotropy
Direction-dependent property.
enumeration Array
A sequence of values corresponding to the elements in a rectilinear, n-dimension matrix. Each value can be referenced by a unique index.
enumeration AutoSpectrum
The Fourier transform of the auto correlation function for physical or empirical observations, which describes the general dependence of the time series data values at one instant on the time series data values at another instant.
enumeration Average
The statistical mean equal to the sum of a set of values divided by the number of values in the set.
enumeration Characteristic
A quantity which can be easily identified and measured in a given environment.
enumeration Circular
Relative to polarization, right-handed circularly polarized light is defined such that the electric field is rotating clockwise as seen by an observer towards whom the wave is moving. Left-handed circularly polarized light is defined such that the electric field is rotating counterclockwise as seen by an observer towards whom the wave is moving. The polarization of magnetohydrodynamic waves is specified with respect to the ambient mean magnetic field. Right-handed polarized waves have a transverse electric field component which turns in a right-handed sense (that of the gyrating electrons) around the magnetic field.
enumeration Coherence
The coherence between two signals x(t) and y(t), C<sub>xy</sub>, is a real-valued function. The square of the coherence is defined by using: Cxy^2=|Gxy(f)|^2/Gxx(f)Gyy(f) where Gxy(f) is equal to the cross-spectral density between two time series denoted as x and y, respectively, and Gxx(f) and Gyy(f) are equal to the auto-spectral densities of the same two time series. Values of Cxy^2 always lie in the range between zero and one, 0<=Cxy^2<=1, in accordance with the Cauchy-Schwarz inequality.
enumeration Column
A 2-D measure of a quantity. The column is the area over which the quantity is measured.
enumeration Component
Projection of a vector along one of the base axes of a coordinate system.
enumeration Component.I
Projection of a vector along the first named axis of a coordinate system. Typically, the x-axis, but could be the R-axis for an RTN coordinate system.
enumeration Component.J
Projection of a vector along the second named axis of a coordinate system. Typically, the y-axis, but could be the T-axis for an RTN coordinate system.
enumeration Component.K
Projection of a vector along the third named axis of a coordinate system. Typically, the z-axis, but could be the N-axis for an RTN coordinate system.
enumeration Confidence
An expression of how certain that a quantity is valid or accurate.
enumeration Core
The central or main part of an object or calculated distribution. For example, the part of a distribution of particles at low energies that is a thermal (Maxwellian) population.
enumeration CrossSpectrum
The Fourier transform of the cross correlation of two physical or empirical observations.
enumeration Deviation
The difference between an observed value and the expected value of a quantity.
enumeration Differential
A measurement within a narrow range of energy and/or solid angle.
enumeration Direction
The spatial relation between an object and another object, the orientation of the object or the course along which the object points or moves.
enumeration Directional
A measurement within a narrow range of solid angle.
enumeration DirectionAngle
An enumeration list of angular measures for specifying the direction of an n-dimensional vector within the n-dimensional coordinate system in use or the angular deviation of an n-dimensional vector from an (n-1)-dimensional plane, depending on the application. [Note: DirectionAngle must be used with a sub enumeration term: DirectionAngle.AzimuthAngle; DirectionAngle.ElevationAngle; DirectionAngle.PolarAngle].
enumeration DirectionAngle.AzimuthAngle
The angle between the projection into the I-J plane of a position or measured vector and the I-axis of the coordinate system. Mathematically defined as arctan(J/I). This term could be also applied to angles measured in different planes, i.e., the IMF clock angle defined as arctan(|By|/Bz).
enumeration DirectionAngle.ElevationAngle
The angle between the position or measured vector and the I-J plane of the coordinate system. Mathematically defined as arctan(K/sqrt(I^2+J^2)).
enumeration DirectionAngle.PolarAngle
The angle between the position or measured vector and the k-axis of the coordinate system. Mathematically defined as arctan([sqrt(i^2+j^2)]/k). This term could be also applied to angles between the vector and other components, for example the IMF cone angle defined as arccos(B<sub>x</sub>/B<sub>t</sub>).
enumeration DirectionCosine
The cosine of the angle between two vectors usually between a vector and one of the basis axes defining a Cartesian coordinate system. Three angles and thus three direction cosines are required to define a vector direction in a 3-D Euclidean space.
enumeration DirectionCosine.I
Projection of a vector along the first named axis of a coordinate system. Typically, the x-axis, but could be the R-axis for an RTN coordinate system.
enumeration DirectionCosine.J
Projection of a vector along the second named axis of a coordinate system. Typically, the y-axis, but could be the T-axis for an RTN coordinate system.
enumeration DirectionCosine.K
Projection of a vector along the third named axis of a coordinate system. Typically, the z-axis, but could be the N-axis for an RTN coordinate system.
enumeration EncodedParameter
A variable that uses successive bits to encode, this is bitwise encode, a set of conditions by using a composited multi-bit numeric value. A common example is a bitwise encoded flag that denotes whether various possible errors that may affect a particular measurement. For example, a bit value equal to zero may indicate the absence of a particular error condition while a value equal to one would indicate the possibility that the associated datum should be ignored or used with caution due to the same error categorization.
enumeration FieldAligned
The component of a quantity which is oriented in the same direction of a field.
enumeration Fit
Values that make a model agree with the data.
enumeration Group
An assemblage of values that a certain relation or common characteristic.
enumeration Halo
The part of an object or distribution surrounding some central body or distribution. For example, the particles above the core energies that show enhancements above the thermal population. Typically, a "power law tail" shows a break from the core Maxwellian at a particular energy.
enumeration ImaginaryPart
Any number z can in general be represented by its complex form with z=a+ib where i, which is defined as the square root of -1, signifies the imaginary component of the number z. The coefficient b is called the imaginary part of the complex number z.
enumeration Incident
Direction-dependent property.
enumeration Integral
A flux measurement in a broad range of energy and solid angle.
enumeration Integral.Area
Integration over the extent of a planar region, or of the surface of a solid.
enumeration Integral.Bandwidth
Integration over the width a frequency band.
enumeration Integral.SolidAngle
Integration over the angle in 3-D space that an object subtends at a point.
enumeration Linear
Polarization where the E-field vector is confined to a given plane.
enumeration LineOfSight
The line of sight is the line that connects the observer with the observed object. This expression is often used with measurements of Doppler velocity and magnetic field in magnetograms, where only the component of the vector field directed along the line of sight is measured.
enumeration Magnitude
A measure of the strength of a vector quantity or length of its representational vector.
enumeration MassMixingRatio
The ratio of the mass of one atomic or compound species to the total mass of all species in a given volume.
enumeration Maximum
The largest value of a batch or sample or the upper bound of a probability distribution.
enumeration Median
The measure of central tendency of a set of n values computed by ordering the values and taking the value at position (n+1)/2 when n is odd or the arithmetic mean of the values at positions n/2 and (n/2)+1 when n is even.
enumeration Minimum
The smallest value of a batch or sample or the lower bound of a probability distribution.
enumeration MixingRatio
The ratio of the abundance of one atomic or compound species to the total abundance of all species in a given volume.
enumeration Moment
Parameters determined by integration over a distribution function convolved with a power of velocity.
enumeration Parallel
Having the same direction as a given direction.
enumeration Peak
The maximum value for the quantity in question, over a period of time which is usually equal to the cadence.
enumeration Perpendicular
At right angles to a given direction.
enumeration Perturbation
Variations in the state of a system.
enumeration Phase
A point or portion in a recurring series of changes.
enumeration PhaseAngle
Phase difference between two or more waves, normally expressed in degrees.
enumeration PowerSpectralDensity
The Power Spectral Density, PSD, is the measure of signal power content versus frequency, energy, wave number, etc. A PSD is typically used to characterize broadband random signals. The amplitude of the PSD is normalized by the spectral resolution employed to digitize the signal.
enumeration Projection
A measure of the length of a position or measured vector as projected into a plane of the coordinate system.
enumeration Projection.IJ
A measure of the length of a position or measured vector projected into the I-J (typically X-Y) plane of the coordinate system.
enumeration Projection.IK
A measure of the length of a position or measured vector projected into the I-K (typically X-Z) plane of the coordinate system.
enumeration Projection.JK
A measure of the length of a position or measured vector projected into the J-K (typically Y-Z) plane of the coordinate system.
enumeration Pseudo
Similar to or having the appearance of something else. Can be used to indicate an estimation or approximation of a particular quantity.
enumeration Ratio
The relative magnitudes of two quantities.
enumeration RealPart
Any number z can in general be represented by its complex form with z= a+ib where i, which is defined as the square root of -1, signifies the imaginary component of the number z. The coefficient a is called the real part of the complex number z.
enumeration Scalar
A quantity that is completely specified by its magnitude and has no direction.
enumeration Spectral
Characterized as a range or continuum of frequencies.
enumeration StandardDeviation
The square root of the average of the squares of deviations about the mean of a set of data. Standard deviation is a statistical measure of spread or variability.
enumeration StokesParameters
A set of four parameters (usually called I,Q, U and V) which describe the polarization state of an electromagnetic wave propagating through space.
enumeration Strahl
A distribution of particles concentrated in a narrow energy band. The band may be may be aligned with a secondary feature. For example, it may occur in a narrow cone aligned with the mean magnetic field direction.
enumeration Superhalo
The part of an object or distribution surrounding some central body or distribution evident in a second break in the distribution function (e.g., a different power law). It consists of a population with energies higher than that of coexisting halo population.
enumeration Symmetric
Equal distribution about one or more axes.
enumeration Tensor
A generalized linear quantity or geometrical entity that can be expressed as a multi-dimensional array relative to a choice of basis of the particular space on which it is defined.
enumeration Total
The summation of quantities over all possible species.
enumeration Trace
The sum of the elements on the main diagonal (the diagonal from the upper left to the lower right) of a square matrix.
enumeration Uncertainty
A statistically defined discrepancy between a measured quantity and the true value of that quantity that cannot be corrected by calculation or calibration.
enumeration Variance
A measure of dispersion of a set of data points around their mean value. The expectation value of the squared deviations from the mean.
enumeration Vector
A set of parameter values each along some independent variable (e.g., components of a field in three orthogonal spatial directions, atmospheric temperature values at several altitudes, or at a given latitude and longitude).
Source
<xsd:element name="Qualifier" type="spase:Qualifier" minOccurs="0" maxOccurs="unbounded"/>
Element spase:InputPopulation / spase:ParticleType
Namespace http://www.spase-group.org/data/schema
Diagram
Diagramspase-2_7_1_xsd.tmp#ParticleType
Type spase:ParticleType
Properties
content simple
minOccurs 0
maxOccurs 1
Facets
enumeration Aerosol
A suspension of fine solid or liquid particles in a gas.
enumeration AlphaParticle
A positively charged nuclear particle that consists of two protons and two neutrons.
enumeration Atom
Matter consisting of a nucleus surrounded by electrons which has no net charge.
enumeration Dust
Free microscopic particles of solid material.
enumeration Electron
An elementary particle that has a negative charge equal to about 1.60218*10^-19 C and a rest mass equal to about 9.10938*10^-31 kg.
enumeration Ion
An atom that has acquired a net electric charge by gaining or losing one or more electrons (Note: Z>2).
enumeration Molecule
A group of atoms so united and combined by chemical affinity that they form a complete, integrated whole, being the smallest portion of any particular compound that can exist in a free state.
enumeration Muon
An elementary particle similar to the electron, with an electric charge equal to -1 elementary charge, -e, and spin -1/2 h-bar with a much mass -206.7682827(46) times that of the electron rest mass, m sub e.
enumeration Neutron
An elementary particle with neutral charge that is a constituent of atomic nuclei. Neutrons have a rest mass slightly large than that of a proton equal to about 1.67493*10^-24 kg.
enumeration Positron
An elementary particle that has a positive charge equal to about 1.60218*10^-19 C and a rest mass equal to about 9.10938*10^-31 kg.
enumeration Proton
An elementary particle that is a constituent of all atomic nuclei. Protons have a positive charge equal to about 1.60218*10^-19 C and a rest mass equal to about 1.67262*10^-27 kg.
Source
<xsd:element name="ParticleType" type="spase:ParticleType" minOccurs="0" maxOccurs="1"/>
Element spase:InputPopulation / spase:ChemicalFormula
Namespace http://www.spase-group.org/data/schema
Diagram
Diagramspase-2_7_1_xsd.tmp#ChemicalFormula
Type spase:ChemicalFormula
Properties
content simple
minOccurs 0
maxOccurs 1
Source
<xsd:element name="ChemicalFormula" type="spase:ChemicalFormula" minOccurs="0" maxOccurs="1"/>
Element spase:InputPopulation / spase:AtomicNumber
Namespace http://www.spase-group.org/data/schema
Diagram
Diagramspase-2_7_1_xsd.tmp#AtomicNumber
Type spase:AtomicNumber
Properties
content simple
minOccurs 0
maxOccurs 1
Source
<xsd:element name="AtomicNumber" type="spase:AtomicNumber" minOccurs="0" maxOccurs="1"/>
Element spase:InputPopulation / spase:PopulationMassNumber
Namespace http://www.spase-group.org/data/schema
Diagram
Diagramspase-2_7_1_xsd.tmp#PopulationMassNumber
Type spase:PopulationMassNumber
Properties
content simple
minOccurs 0
maxOccurs 1
Source
<xsd:element name="PopulationMassNumber" type="spase:PopulationMassNumber" minOccurs="0" maxOccurs="1"/>
Element spase:InputPopulation / spase:PopulationChargeState
Namespace http://www.spase-group.org/data/schema
Diagram
Diagramspase-2_7_1_xsd.tmp#PopulationChargeState
Type spase:PopulationChargeState
Properties
content simple
minOccurs 0
maxOccurs 1
Source
<xsd:element name="PopulationChargeState" type="spase:PopulationChargeState" minOccurs="0" maxOccurs="1"/>
Element spase:InputPopulation / spase:PopulationDensity
Namespace http://www.spase-group.org/data/schema
Diagram
Diagramspase-2_7_1_xsd.tmp#PopulationDensity
Type spase:PopulationDensity
Properties
content simple
minOccurs 0
maxOccurs 1
Source
<xsd:element name="PopulationDensity" type="spase:PopulationDensity" minOccurs="0" maxOccurs="1"/>
Element spase:InputPopulation / spase:PopulationTemperature
Namespace http://www.spase-group.org/data/schema
Diagram
Diagramspase-2_7_1_xsd.tmp#PopulationTemperature
Type spase:PopulationTemperature
Properties
content simple
minOccurs 0
maxOccurs 1
Source
<xsd:element name="PopulationTemperature" type="spase:PopulationTemperature" minOccurs="0" maxOccurs="1"/>
Element spase:InputPopulation / spase:PopulationFlowSpeed
Namespace http://www.spase-group.org/data/schema
Diagram
Diagramspase-2_7_1_xsd.tmp#PopulationFlowSpeed
Type spase:PopulationFlowSpeed
Properties
content simple
minOccurs 0
maxOccurs 1
Source
<xsd:element name="PopulationFlowSpeed" type="spase:PopulationFlowSpeed" minOccurs="0" maxOccurs="1"/>
Element spase:InputPopulation / spase:Distribution
Namespace http://www.spase-group.org/data/schema
Diagram
Diagramspase-2_7_1_xsd.tmp#Distribution
Type spase:Distribution
Properties
content simple
minOccurs 0
maxOccurs 1
Source
<xsd:element name="Distribution" type="spase:Distribution" minOccurs="0" maxOccurs="1"/>
Element spase:InputPopulation / spase:ProductionRate
Namespace http://www.spase-group.org/data/schema
Diagram
Diagramspase-2_7_1_xsd.tmp#ProductionRate
Type spase:ProductionRate
Properties
content simple
minOccurs 0
maxOccurs 1
Source
<xsd:element name="ProductionRate" type="spase:ProductionRate" minOccurs="0" maxOccurs="1"/>
Element spase:InputPopulation / spase:TotalProductionRate
Namespace http://www.spase-group.org/data/schema
Diagram
Diagramspase-2_7_1_xsd.tmp#TotalProductionRate
Type spase:TotalProductionRate
Properties
content simple
minOccurs 0
maxOccurs 1
Source
<xsd:element name="TotalProductionRate" type="spase:TotalProductionRate" minOccurs="0" maxOccurs="1"/>
Element spase:InputPopulation / spase:InputTableURL
Namespace http://www.spase-group.org/data/schema
Diagram
Diagramspase-2_7_1_xsd.tmp#InputTableURL
Type spase:InputTableURL
Properties
content simple
minOccurs 0
maxOccurs 1
Source
<xsd:element name="InputTableURL" type="spase:InputTableURL" minOccurs="0" maxOccurs="1"/>
Element spase:InputPopulation / spase:DensityProfile
Namespace http://www.spase-group.org/data/schema
Diagram
Diagramspase-2_7_1_xsd.tmp#DensityProfile
Type spase:DensityProfile
Properties
content simple
minOccurs 0
maxOccurs 1
Source
<xsd:element name="DensityProfile" type="spase:DensityProfile" minOccurs="0" maxOccurs="1"/>
Element spase:InputPopulation / spase:ModelURL
Namespace http://www.spase-group.org/data/schema
Diagram
Diagramspase-2_7_1_xsd.tmp#ModelURL
Type spase:ModelURL
Properties
content simple
minOccurs 0
maxOccurs 1
Source
<xsd:element name="ModelURL" type="spase:ModelURL" minOccurs="0" maxOccurs="1"/>
Element spase:ModelRun / spase:InputField
Namespace http://www.spase-group.org/data/schema
Diagram
Diagramspase-2_7_1_xsd.tmp#InputField_Namespase-2_7_1_xsd.tmp#InputField_Setspase-2_7_1_xsd.tmp#InputField_ParameterKeyspase-2_7_1_xsd.tmp#InputField_Descriptionspase-2_7_1_xsd.tmp#InputField_Caveatsspase-2_7_1_xsd.tmp#InputField_ModeledRegionspase-2_7_1_xsd.tmp#InputField_CoordinateSystemspase-2_7_1_xsd.tmp#InputField_Qualifierspase-2_7_1_xsd.tmp#InputField_FieldQuantityspase-2_7_1_xsd.tmp#InputField_Unitsspase-2_7_1_xsd.tmp#InputField_UnitsConversionspase-2_7_1_xsd.tmp#InputField_InputLabelspase-2_7_1_xsd.tmp#InputField_FieldValuespase-2_7_1_xsd.tmp#InputField_InputTableURLspase-2_7_1_xsd.tmp#InputField_ValidMinspase-2_7_1_xsd.tmp#InputField_ValidMaxspase-2_7_1_xsd.tmp#InputField_FieldModelspase-2_7_1_xsd.tmp#InputField_ModelURLspase-2_7_1_xsd.tmp#InputField
Type spase:InputField
Properties
content complex
Model
Children spase:Caveats, spase:CoordinateSystem, spase:Description, spase:FieldModel, spase:FieldQuantity, spase:FieldValue, spase:InputLabel, spase:InputTableURL, spase:ModelURL, spase:ModeledRegion, spase:Name, spase:ParameterKey, spase:Qualifier, spase:Set, spase:Units, spase:UnitsConversion, spase:ValidMax, spase:ValidMin
Instance
<spase:InputField xmlns:spase="http://www.spase-group.org/data/schema">
  <spase:Name>{1,1}</spase:Name>
  <spase:Set>{0,unbounded}</spase:Set>
  <spase:ParameterKey>{0,1}</spase:ParameterKey>
  <spase:Description>{0,1}</spase:Description>
  <spase:Caveats>{0,1}</spase:Caveats>
  <spase:ModeledRegion>{0,unbounded}</spase:ModeledRegion>
  <spase:CoordinateSystem>{0,1}</spase:CoordinateSystem>
  <spase:Qualifier>{0,unbounded}</spase:Qualifier>
  <spase:FieldQuantity>{1,1}</spase:FieldQuantity>
  <spase:Units>{0,1}</spase:Units>
  <spase:UnitsConversion>{0,1}</spase:UnitsConversion>
  <spase:InputLabel>{0,1}</spase:InputLabel>
  <spase:FieldValue>{0,1}</spase:FieldValue>
  <spase:InputTableURL>{0,1}</spase:InputTableURL>
  <spase:ValidMin>{0,1}</spase:ValidMin>
  <spase:ValidMax>{0,1}</spase:ValidMax>
  <spase:FieldModel>{0,1}</spase:FieldModel>
  <spase:ModelURL>{0,1}</spase:ModelURL>
</spase:InputField>
Source
<xsd:element name="InputField" type="spase:InputField"/>
Element spase:InputField / spase:Name
Namespace http://www.spase-group.org/data/schema
Diagram
Diagramspase-2_7_1_xsd.tmp#Name
Type spase:Name
Properties
content simple
minOccurs 1
maxOccurs 1
Source
<xsd:element name="Name" type="spase:Name" minOccurs="1" maxOccurs="1"/>
Element spase:InputField / spase:Set
Namespace http://www.spase-group.org/data/schema
Diagram
Diagramspase-2_7_1_xsd.tmp#Set
Type spase:Set
Properties
content simple
minOccurs 0
maxOccurs unbounded
Source
<xsd:element name="Set" type="spase:Set" minOccurs="0" maxOccurs="unbounded"/>
Element spase:InputField / spase:ParameterKey
Namespace http://www.spase-group.org/data/schema
Diagram
Diagramspase-2_7_1_xsd.tmp#ParameterKey
Type spase:ParameterKey
Properties
content simple
minOccurs 0
maxOccurs 1
Source
<xsd:element name="ParameterKey" type="spase:ParameterKey" minOccurs="0" maxOccurs="1"/>
Element spase:InputField / spase:Description
Namespace http://www.spase-group.org/data/schema
Diagram
Diagramspase-2_7_1_xsd.tmp#Description
Type spase:Description
Properties
content simple
minOccurs 0
maxOccurs 1
Source
<xsd:element name="Description" type="spase:Description" minOccurs="0" maxOccurs="1"/>
Element spase:InputField / spase:Caveats
Namespace http://www.spase-group.org/data/schema
Diagram
Diagramspase-2_7_1_xsd.tmp#Caveats
Type spase:Caveats
Properties
content simple
minOccurs 0
maxOccurs 1
Source
<xsd:element name="Caveats" type="spase:Caveats" minOccurs="0" maxOccurs="1"/>
Element spase:InputField / spase:ModeledRegion
Namespace http://www.spase-group.org/data/schema
Diagram
Diagramspase-2_7_1_xsd.tmp#ModeledRegion
Type spase:ModeledRegion
Properties
content simple
minOccurs 0
maxOccurs unbounded
Facets
enumeration Asteroid
A small extraterrestrial body consisting mostly of rock and metal that is in orbit around the Sun.
enumeration Callisto
A second largest moon of Jupiter and the third largest moon in the solar system.
enumeration Comet
A relatively small extraterrestrial body consisting of a frozen mass that travels around the Sun in a highly elliptical orbit.
enumeration Comet.1PHalley
1P/Halley, is a short-period comet visible from Earth every 75 to 79 years. The comet was visited by the Halley Armada comprised of the ESA Giotto, Japanese Suisei and Sekigake, and Soviet Union Vega 1 and Vega 2 spacecraft in 1986.
enumeration Comet.26PGriggSkjellerup
26P/Grigg-Skjellerup is a periodic comet. It was visited by the ESA Giotto spacecraft in July 1992.
enumeration Comet.67PChuryumovGerasimenko
67P/Churyumov-Gerasimenko is a Jupiter-family comet originally from the Kuiper belt. The ESA Rosetta spacecraft rendezvoused with Comet 67P on August 6, 2014 and then orbited the comet from September 10, 2014 to September 30, 2016. Philae, a lander carried by Rosetta, touched down on the comet surface on November 12, 2014.
enumeration Earth
The third planet from the Sun in our solar system.
enumeration Earth.Magnetosheath
The region between the bow shock and the magnetopause, characterized by very turbulent plasma.
enumeration Earth.Magnetosphere
The region of space above the atmosphere or surface of the planet and bounded by the magnetopause that is under the direct influence of the magnetic field of a planetary body.
enumeration Earth.Magnetosphere.Magnetotail
The region of space within the magnetosphere of a magnetized planetary body where the nightside magnetic field is stretched out in the anti-stellar direction by stellar wind interaction into a windsock-like shape. For Earth, solar wind-magnetosphere interaction produces a magnetotail that extends tailward from a distance of about 10 R<sub>E</sub> on the nightside to downstream distances beyond 1000 R<sub>E</sub>.
enumeration Earth.Magnetosphere.Main
The region of the magnetosphere where the magnetic field lines are closed, but does not include the gaseous region gravitationally bound to the body.
enumeration Earth.Magnetosphere.Plasmasphere
A region of the magnetosphere consisting of low energy (cool) plasma. It is located above the ionosphere. The outer boundary of the plasmasphere is known as the plasmapause, which is defined by an order of magnitude drop in plasma density.
enumeration Earth.Magnetosphere.Polar
The region near the pole of a body. For a magnetosphere the polar region is the area where magnetic field lines are open and includes the auroral zone.
enumeration Earth.Magnetosphere.RadiationBelt
The region within a magnetosphere where high-energy particles could potentially be trapped in a magnetic field.
enumeration Earth.Magnetosphere.RingCurrent
One of the major current systems confined within planetary magnetospheres. The ring current circles in the magnetic equatorial plane of magnetospheres. It is generated by the longitudinal drift of energetic charged particles trapped on inner, dipole-like magnetospheric field lines. At the Earth, the ring current is carried by 10 keV to 200 keV charged particles typically located at L-shells between 3 and 6. The ring current is also the primary driver of the Sym H and Dst Indices of magnetic storm activity at the Earth.
enumeration Earth.Moon
The only natural satellite of the Earth.
enumeration Earth.NearSurface
The gaseous and possibly ionized environment of a body extending from the surface to some specified altitude. For the Earth, this altitude is 2000 km.
enumeration Earth.NearSurface.Atmosphere
The neutral gases surrounding a body that extends from the surface and is bound to the body by virtue of the gravitational attraction.
enumeration Earth.NearSurface.AuroralRegion
The region in the atmospheric where electrically-charged particles bombarding the upper atmosphere of a planet in the presence of a magnetic field produce an optical phenomenon.
enumeration Earth.NearSurface.EquatorialRegion
A region centered on the equator and limited in latitude by approximately 23 deg north and south of the equator.
enumeration Earth.NearSurface.Ionosphere
The charged or ionized gases surrounding a body that are nominally bound to the body by virtue of the gravitational attraction.
enumeration Earth.NearSurface.Ionosphere.DRegion
The layer of the ionosphere that exists approximately 50 km to 95 km above the surface of the Earth. One of several layers in the ionosphere.
enumeration Earth.NearSurface.Ionosphere.ERegion
A layer of ionized gas occurring at 90 km to 150 km above the ground. One of several layers in the ionosphere. Also called the Kennelly-Heaviside layer.
enumeration Earth.NearSurface.Ionosphere.FRegion
A layer that contains ionized gases at a height of around 150-800 km above sea level, placing it in the thermosphere. the F region has the highest concentration of free electrons and ions anywhere in the atmosphere. It may be thought of as comprising two layers, the F1 layer and F2 layer. One of several layers in the ionosphere. Also known as the Appleton layer.
enumeration Earth.NearSurface.Ionosphere.Topside
The region at the upper most areas of the ionosphere.
enumeration Earth.NearSurface.Mesosphere
The layer of the atmosphere that extends from the Stratosphere to a range of 80 km to 85 km, temperature decreasing with height.
enumeration Earth.NearSurface.MidLatitudeRegion
When considering the case of the Earth, the mid-latitude region typically refers to two latitudinal bands, one in the northern hemisphere and the other in the southern hemisphere extending from about 23 deg to 50 deg. The concept of mid-latitude regions does not apply to all bodies in the solar system and different latitudinal ranges would apply for each body case by case. The mid-latitude regions may be defined by using either planetographic or magnetic coordinates if the magnetic dipole is closely aligned with the spin axis of a magnetized body. Ground magnetometers located at mid-latitude on the Earth are well positioned to measure magnetic storm-time ring current variations.
enumeration Earth.NearSurface.Plasmasphere
A region of the magnetosphere consisting of low energy (cool) plasma. It is located above the ionosphere. The outer boundary of the plasmasphere is known as the plasmapause, which is defined by an order of magnitude drop in plasma density.
enumeration Earth.NearSurface.PolarCap
The areas of the globe surrounding the poles and consisting of the region north of 60 deg north latitude and the region south of 60 deg south latitude.
enumeration Earth.NearSurface.SouthAtlanticAnomalyRegion
The region where the inner Van Allen radiation belt makes its closest approach to the surface of the Earth. The result is that, for a given altitude, the radiation intensity is higher over this region than elsewhere.
enumeration Earth.NearSurface.Stratosphere
The layer of the atmosphere that extends from the troposphere to about 30 km, temperature increases with height. The stratosphere contains the ozone layer.
enumeration Earth.NearSurface.SubAuroralRegion
When considering the case of the Earth, the sub-auroral region typically refers to two latitudinal bands, one in the northern hemisphere and the other in the southern hemisphere extending from about 50 deg to low 60 deg latitude. The concept sub-auroral regions does not apply to all bodies in the solar system and different latitudinal ranges would apply for each body case by case. The sub-auroral regions may be defined by using either planetographic or magnetic coordinates if the magnetic dipole is closely aligned with the spin axis of a magnetized body. Ground magnetometers located at sub-auroral latitudes on the Earth measure a mixture of activity driven by auroral zone currents and the ring current.
enumeration Earth.NearSurface.Thermosphere
The layer of the atmosphere that extends from the Mesosphere to 640+ km, temperature increasing with height.
enumeration Earth.NearSurface.Troposphere
The lowest layer of the atmosphere which begins at the surface and extends to between 7 km (4.4 mi) at the poles and 17 km (10.6 mi) at the equator, with some variation due to weather factors.
enumeration Earth.Surface
The outermost area of a solid object.
enumeration Enceladus
The sixth largest moon of Saturn. It is currently endogenously active. The smallest known body in the Solar System that is geologically active today.
enumeration Europa
The sixth closest round moon of Jupiter.
enumeration Ganymede
The biggest moon of Jupiter and in the solar system.
enumeration Heliosphere
The solar atmosphere extending roughly from the outer corona to the edge of the solar plasma at the heliopause separating primarily solar plasma from interstellar plasma.
enumeration Heliosphere.Heliosheath
The region extending radially outward from the heliospheric termination shock and in which the decelerated solar wind plasma is still significant.
enumeration Heliosphere.Inner
The region of the heliosphere extending radially outward from the solar coronal base to just inside 1 AU.
enumeration Heliosphere.NearEarth
The heliospheric region near the Earth which extends to and includes the area near the L1 and L2 Lagrange point.
enumeration Heliosphere.Outer
The region of the heliosphere extending radially outward from just outside 1 AU to the heliospheric termination shock.
enumeration Heliosphere.Remote1AU
A roughly toroidal region that includes the orbit of the Earth, but exclusive of the region near the Earth.
enumeration Incident
Direction-dependent property.
enumeration Interstellar
The region between stars outside of any stellar heliopause.
enumeration Io
The innermost of the four round moons of the planet Jupiter.
enumeration Jupiter
The fifth planet from the Sun in our solar system.
enumeration Jupiter.Amalthea
The fifth largest moon of Jupiter.
enumeration Jupiter.Callisto
A second largest moon of Jupiter and the third largest moon in the solar system.
enumeration Jupiter.Europa
The sixth closest round moon of Jupiter.
enumeration Jupiter.Ganymede
The biggest moon of Jupiter and in the solar system.
enumeration Jupiter.Io
The innermost of the four round moons of the planet Jupiter.
enumeration Jupiter.Magnetosphere
The region of space above the atmosphere or surface of the planet and bounded by the magnetopause that is under the direct influence of the magnetic field of a planetary body.
enumeration Jupiter.Magnetosphere.Magnetotail
The region of space within the magnetosphere of a magnetized planetary body where the nightside magnetic field is stretched out in the anti-stellar direction by stellar wind interaction into a windsock-like shape. For Earth, solar wind-magnetosphere interaction produces a magnetotail that extends tailward from a distance of about 10 R<sub>E</sub> on the nightside to downstream distances beyond 1000 R<sub>E</sub>.
enumeration Jupiter.Magnetosphere.Main
The region of the magnetosphere where the magnetic field lines are closed, but does not include the gaseous region gravitationally bound to the body.
enumeration Jupiter.Magnetosphere.Plasmasphere
A region of the magnetosphere consisting of low energy (cool) plasma. It is located above the ionosphere. The outer boundary of the plasmasphere is known as the plasmapause, which is defined by an order of magnitude drop in plasma density.
enumeration Jupiter.Magnetosphere.Polar
The region near the pole of a body. For a magnetosphere the polar region is the area where magnetic field lines are open and includes the auroral zone.
enumeration Jupiter.Magnetosphere.RadiationBelt
The region within a magnetosphere where high-energy particles could potentially be trapped in a magnetic field.
enumeration Jupiter.Magnetosphere.RingCurrent
One of the major current systems confined within planetary magnetospheres. The ring current circles in the magnetic equatorial plane of magnetospheres. It is generated by the longitudinal drift of energetic charged particles trapped on inner, dipole-like magnetospheric field lines. At the Earth, the ring current is carried by 10 keV to 200 keV charged particles typically located at L-shells between 3 and 6. The ring current is also the primary driver of the Sym H and Dst Indices of magnetic storm activity at the Earth.
enumeration Mars
The fourth planet from the Sun in our solar system.
enumeration Mars.Deimos
The smaller and outermost of the two natural satellites of Mars.
enumeration Mars.Magnetosphere
The region of space above the atmosphere or surface of the planet and bounded by the magnetopause that is under the direct influence of the magnetic field of a planetary body.
enumeration Mars.Magnetosphere.Magnetotail
The region of space within the magnetosphere of a magnetized planetary body where the nightside magnetic field is stretched out in the anti-stellar direction by stellar wind interaction into a windsock-like shape. For Earth, solar wind-magnetosphere interaction produces a magnetotail that extends tailward from a distance of about 10 R<sub>E</sub> on the nightside to downstream distances beyond 1000 R<sub>E</sub>.
enumeration Mars.Magnetosphere.Main
The region of the magnetosphere where the magnetic field lines are closed, but does not include the gaseous region gravitationally bound to the body.
enumeration Mars.Magnetosphere.Plasmasphere
A region of the magnetosphere consisting of low energy (cool) plasma. It is located above the ionosphere. The outer boundary of the plasmasphere is known as the plasmapause, which is defined by an order of magnitude drop in plasma density.
enumeration Mars.Magnetosphere.Polar
The region near the pole of a body. For a magnetosphere the polar region is the area where magnetic field lines are open and includes the auroral zone.
enumeration Mars.Magnetosphere.RadiationBelt
The region within a magnetosphere where high-energy particles could potentially be trapped in a magnetic field.
enumeration Mars.Magnetosphere.RingCurrent
One of the major current systems confined within planetary magnetospheres. The ring current circles in the magnetic equatorial plane of magnetospheres. It is generated by the longitudinal drift of energetic charged particles trapped on inner, dipole-like magnetospheric field lines. At the Earth, the ring current is carried by 10 keV to 200 keV charged particles typically located at L-shells between 3 and 6. The ring current is also the primary driver of the Sym H and Dst Indices of magnetic storm activity at the Earth.
enumeration Mars.Phobos
The larger and inner most moon of Mars.
enumeration Mercury
The first planet from the Sun in our solar system.
enumeration Mercury.Magnetosphere
The region of space above the atmosphere or surface of the planet and bounded by the magnetopause that is under the direct influence of the magnetic field of a planetary body.
enumeration Mercury.Magnetosphere.Magnetotail
The region of space within the magnetosphere of a magnetized planetary body where the nightside magnetic field is stretched out in the anti-stellar direction by stellar wind interaction into a windsock-like shape. For Earth, solar wind-magnetosphere interaction produces a magnetotail that extends tailward from a distance of about 10 R<sub>E</sub> on the nightside to downstream distances beyond 1000 R<sub>E</sub>.
enumeration Mercury.Magnetosphere.Main
The region of the magnetosphere where the magnetic field lines are closed, but does not include the gaseous region gravitationally bound to the body.
enumeration Mercury.Magnetosphere.Plasmasphere
A region of the magnetosphere consisting of low energy (cool) plasma. It is located above the ionosphere. The outer boundary of the plasmasphere is known as the plasmapause, which is defined by an order of magnitude drop in plasma density.
enumeration Mercury.Magnetosphere.Polar
The region near the pole of a body. For a magnetosphere the polar region is the area where magnetic field lines are open and includes the auroral zone.
enumeration Mercury.Magnetosphere.RadiationBelt
The region within a magnetosphere where high-energy particles could potentially be trapped in a magnetic field.
enumeration Mercury.Magnetosphere.RingCurrent
One of the major current systems confined within planetary magnetospheres. The ring current circles in the magnetic equatorial plane of magnetospheres. It is generated by the longitudinal drift of energetic charged particles trapped on inner, dipole-like magnetospheric field lines. At the Earth, the ring current is carried by 10 keV to 200 keV charged particles typically located at L-shells between 3 and 6. The ring current is also the primary driver of the Sym H and Dst Indices of magnetic storm activity at the Earth.
enumeration Neptune
The seventh planet from the Sun in our solar system.
enumeration Neptune.Magnetosphere
The region of space above the atmosphere or surface of the planet and bounded by the magnetopause that is under the direct influence of the magnetic field of a planetary body.
enumeration Neptune.Magnetosphere.Magnetotail
The region of space within the magnetosphere of a magnetized planetary body where the nightside magnetic field is stretched out in the anti-stellar direction by stellar wind interaction into a windsock-like shape. For Earth, solar wind-magnetosphere interaction produces a magnetotail that extends tailward from a distance of about 10 R<sub>E</sub> on the nightside to downstream distances beyond 1000 R<sub>E</sub>.
enumeration Neptune.Magnetosphere.Main
The region of the magnetosphere where the magnetic field lines are closed, but does not include the gaseous region gravitationally bound to the body.
enumeration Neptune.Magnetosphere.Plasmasphere
A region of the magnetosphere consisting of low energy (cool) plasma. It is located above the ionosphere. The outer boundary of the plasmasphere is known as the plasmapause, which is defined by an order of magnitude drop in plasma density.
enumeration Neptune.Magnetosphere.Polar
The region near the pole of a body. For a magnetosphere the polar region is the area where magnetic field lines are open and includes the auroral zone.
enumeration Neptune.Magnetosphere.RadiationBelt
The region within a magnetosphere where high-energy particles could potentially be trapped in a magnetic field.
enumeration Neptune.Magnetosphere.RingCurrent
One of the major current systems confined within planetary magnetospheres. The ring current circles in the magnetic equatorial plane of magnetospheres. It is generated by the longitudinal drift of energetic charged particles trapped on inner, dipole-like magnetospheric field lines. At the Earth, the ring current is carried by 10 keV to 200 keV charged particles typically located at L-shells between 3 and 6. The ring current is also the primary driver of the Sym H and Dst Indices of magnetic storm activity at the Earth.
enumeration Neptune.Proteus
The second largest moon of Neptune.
enumeration Neptune.Triton
The largest moon of Neptune.
enumeration Planet
A planet is a large, rounded astronomical body that is neither a star nor a stellar remnant. In August 2006 the International Astronomical Union (IAU) defined that in the Solar System a planet is a celestial body that satisfies the following criteria (1) is in orbit around the Sun, (2) has sufficient mass to assume hydrostatic equilibrium (a nearly round shape), and (3) has "cleared the neighborhood" around its orbit. This definition is still controversial to this day. Many members of the community believe that Pluto, which was demoted to the status dwarf planet, should maintain its planet status.
enumeration Pluto
The ninth planet from the Sun in our solar system.
enumeration Rhea
The second largest moon of Saturn and the ninth largest moon in the Solar System.
enumeration Saturn
The sixth planet from the Sun in our solar system.
enumeration Saturn.Dione
The fourth largest moon of Saturn.
enumeration Saturn.Enceladus
The sixth largest moon of Saturn. It is currently endogenously active. The smallest known body in the Solar System that is geologically active today.
enumeration Saturn.Hyperion
The eighth-largest moon of Saturn.
enumeration Saturn.Iapetus
The third largest moon of Saturn and the eleventh largest in the Solar System.
enumeration Saturn.Magnetosphere
The region of space above the atmosphere or surface of the planet and bounded by the magnetopause that is under the direct influence of the magnetic field of a planetary body.
enumeration Saturn.Magnetosphere.Magnetotail
The region of space within the magnetosphere of a magnetized planetary body where the nightside magnetic field is stretched out in the anti-stellar direction by stellar wind interaction into a windsock-like shape. For Earth, solar wind-magnetosphere interaction produces a magnetotail that extends tailward from a distance of about 10 R<sub>E</sub> on the nightside to downstream distances beyond 1000 R<sub>E</sub>.
enumeration Saturn.Magnetosphere.Main
The region of the magnetosphere where the magnetic field lines are closed, but does not include the gaseous region gravitationally bound to the body.
enumeration Saturn.Magnetosphere.Plasmasphere
A region of the magnetosphere consisting of low energy (cool) plasma. It is located above the ionosphere. The outer boundary of the plasmasphere is known as the plasmapause, which is defined by an order of magnitude drop in plasma density.
enumeration Saturn.Magnetosphere.Polar
The region near the pole of a body. For a magnetosphere the polar region is the area where magnetic field lines are open and includes the auroral zone.
enumeration Saturn.Magnetosphere.RadiationBelt
The region within a magnetosphere where high-energy particles could potentially be trapped in a magnetic field.
enumeration Saturn.Magnetosphere.RingCurrent
One of the major current systems confined within planetary magnetospheres. The ring current circles in the magnetic equatorial plane of magnetospheres. It is generated by the longitudinal drift of energetic charged particles trapped on inner, dipole-like magnetospheric field lines. At the Earth, the ring current is carried by 10 keV to 200 keV charged particles typically located at L-shells between 3 and 6. The ring current is also the primary driver of the Sym H and Dst Indices of magnetic storm activity at the Earth.
enumeration Saturn.Mimas
The smallest and least massive of the round moons of Saturn.
enumeration Saturn.Phoebe
The ninth-largest moon of Saturn.
enumeration Saturn.Rhea
The second largest moon of Saturn and the ninth largest moon in the Solar System.
enumeration Saturn.Tethys
The fifth largest moon of Saturn and the sixteenth largest moon in the Solar System. The orbit Tethys is the third closest to Saturn of the major Cronian moons.
enumeration Saturn.Titan
The largest moon of Saturn and the second largest moon in the Solar System.
enumeration Sun
The star upon which our solar system is centered.
enumeration Sun.Chromosphere
The region of the solar (or stellar) atmosphere above the temperature minimum and below the Transition Region. The solar chromosphere is approximately 400 km to 2100 km above the photosphere, and characterized by temperatures that range from 4500 K to 28000 K.
enumeration Sun.Corona
The outermost atmospheric region of the Sun or a star, characterized by ionization temperatures above 10^5 K. The solar corona starts at about 2100 km above the photosphere. There is no generally defined upper limit.
enumeration Sun.Interior
The region inside the body which is not visible from outside the body.
enumeration Sun.Photosphere
The atmospheric layer of the Sun or a star from which continuum radiation, especially optical, is emitted to space. For the Sun, the photosphere is about 500 km thick.
enumeration Sun.TransitionRegion
A very narrow (<100 km) layer between the chromosphere and the corona where the temperature rises abruptly from about 8000 to about 500,000 K.
enumeration Titan
The largest moon of Saturn and the second largest moon in the Solar System.
enumeration Title
The name of a published composition, set or data, images or other work.
enumeration Uranus
The eighth planet from the Sun in our solar system.
enumeration Uranus.Ariel
The fourth largest moon of Uranus.
enumeration Uranus.Magnetosphere
The region of space above the atmosphere or surface of the planet and bounded by the magnetopause that is under the direct influence of the magnetic field of a planetary body.
enumeration Uranus.Magnetosphere.Magnetotail
The region of space within the magnetosphere of a magnetized planetary body where the nightside magnetic field is stretched out in the anti-stellar direction by stellar wind interaction into a windsock-like shape. For Earth, solar wind-magnetosphere interaction produces a magnetotail that extends tailward from a distance of about 10 R<sub>E</sub> on the nightside to downstream distances beyond 1000 R<sub>E</sub>.
enumeration Uranus.Magnetosphere.Main
The region of the magnetosphere where the magnetic field lines are closed, but does not include the gaseous region gravitationally bound to the body.
enumeration Uranus.Magnetosphere.Plasmasphere
A region of the magnetosphere consisting of low energy (cool) plasma. It is located above the ionosphere. The outer boundary of the plasmasphere is known as the plasmapause, which is defined by an order of magnitude drop in plasma density.
enumeration Uranus.Magnetosphere.Polar
The region near the pole of a body. For a magnetosphere the polar region is the area where magnetic field lines are open and includes the auroral zone.
enumeration Uranus.Magnetosphere.RadiationBelt
The region within a magnetosphere where high-energy particles could potentially be trapped in a magnetic field.
enumeration Uranus.Magnetosphere.RingCurrent
One of the major current systems confined within planetary magnetospheres. The ring current circles in the magnetic equatorial plane of magnetospheres. It is generated by the longitudinal drift of energetic charged particles trapped on inner, dipole-like magnetospheric field lines. At the Earth, the ring current is carried by 10 keV to 200 keV charged particles typically located at L-shells between 3 and 6. The ring current is also the primary driver of the Sym H and Dst Indices of magnetic storm activity at the Earth.
enumeration Uranus.Miranda
The smallest and innermost round moon of Uranus.
enumeration Uranus.Oberon
The second largest and second most massive moon of Uranus, and the ninth most massive moon in the Solar System.
enumeration Uranus.Puck
The largest inner spherical moon of Uranus.
enumeration Uranus.Titania
The largest moon of Uranus and the eighth largest moon in the Solar System.
enumeration Uranus.Umbriel
The third largest and fourth most massive moon of Uranus.
enumeration Venus
The second planet from the Sun in our solar system.
enumeration Venus.Magnetosphere
The region of space above the atmosphere or surface of the planet and bounded by the magnetopause that is under the direct influence of the magnetic field of a planetary body.
enumeration Venus.Magnetosphere.Magnetotail
The region of space within the magnetosphere of a magnetized planetary body where the nightside magnetic field is stretched out in the anti-stellar direction by stellar wind interaction into a windsock-like shape. For Earth, solar wind-magnetosphere interaction produces a magnetotail that extends tailward from a distance of about 10 R<sub>E</sub> on the nightside to downstream distances beyond 1000 R<sub>E</sub>.
enumeration Venus.Magnetosphere.Main
The region of the magnetosphere where the magnetic field lines are closed, but does not include the gaseous region gravitationally bound to the body.
enumeration Venus.Magnetosphere.Plasmasphere
A region of the magnetosphere consisting of low energy (cool) plasma. It is located above the ionosphere. The outer boundary of the plasmasphere is known as the plasmapause, which is defined by an order of magnitude drop in plasma density.
enumeration Venus.Magnetosphere.Polar
The region near the pole of a body. For a magnetosphere the polar region is the area where magnetic field lines are open and includes the auroral zone.
enumeration Venus.Magnetosphere.RadiationBelt
The region within a magnetosphere where high-energy particles could potentially be trapped in a magnetic field.
enumeration Venus.Magnetosphere.RingCurrent
One of the major current systems confined within planetary magnetospheres. The ring current circles in the magnetic equatorial plane of magnetospheres. It is generated by the longitudinal drift of energetic charged particles trapped on inner, dipole-like magnetospheric field lines. At the Earth, the ring current is carried by 10 keV to 200 keV charged particles typically located at L-shells between 3 and 6. The ring current is also the primary driver of the Sym H and Dst Indices of magnetic storm activity at the Earth.
Source
<xsd:element name="ModeledRegion" type="spase:ModeledRegion" minOccurs="0" maxOccurs="unbounded"/>
Element spase:InputField / spase:CoordinateSystem
Namespace http://www.spase-group.org/data/schema
Diagram
Diagramspase-2_7_1_xsd.tmp#CoordinateSystem_CoordinateRepresentationspase-2_7_1_xsd.tmp#CoordinateSystem_CoordinateSystemNamespase-2_7_1_xsd.tmp#CoordinateSystem
Type spase:CoordinateSystem
Properties
content complex
minOccurs 0
maxOccurs 1
Model
Children spase:CoordinateRepresentation, spase:CoordinateSystemName
Instance
<spase:CoordinateSystem xmlns:spase="http://www.spase-group.org/data/schema">
  <spase:CoordinateRepresentation>{1,1}</spase:CoordinateRepresentation>
  <spase:CoordinateSystemName>{1,1}</spase:CoordinateSystemName>
</spase:CoordinateSystem>
Source
<xsd:element name="CoordinateSystem" type="spase:CoordinateSystem" minOccurs="0" maxOccurs="1"/>
Element spase:InputField / spase:Qualifier
Namespace http://www.spase-group.org/data/schema
Diagram
Diagramspase-2_7_1_xsd.tmp#Qualifier
Type spase:Qualifier
Properties
content simple
minOccurs 0
maxOccurs unbounded
Facets
enumeration Amplitude
The maximum extent of a vibration or oscillation, measured from equilibrium.
enumeration Anisotropy
Direction-dependent property.
enumeration Array
A sequence of values corresponding to the elements in a rectilinear, n-dimension matrix. Each value can be referenced by a unique index.
enumeration AutoSpectrum
The Fourier transform of the auto correlation function for physical or empirical observations, which describes the general dependence of the time series data values at one instant on the time series data values at another instant.
enumeration Average
The statistical mean equal to the sum of a set of values divided by the number of values in the set.
enumeration Characteristic
A quantity which can be easily identified and measured in a given environment.
enumeration Circular
Relative to polarization, right-handed circularly polarized light is defined such that the electric field is rotating clockwise as seen by an observer towards whom the wave is moving. Left-handed circularly polarized light is defined such that the electric field is rotating counterclockwise as seen by an observer towards whom the wave is moving. The polarization of magnetohydrodynamic waves is specified with respect to the ambient mean magnetic field. Right-handed polarized waves have a transverse electric field component which turns in a right-handed sense (that of the gyrating electrons) around the magnetic field.
enumeration Coherence
The coherence between two signals x(t) and y(t), C<sub>xy</sub>, is a real-valued function. The square of the coherence is defined by using: Cxy^2=|Gxy(f)|^2/Gxx(f)Gyy(f) where Gxy(f) is equal to the cross-spectral density between two time series denoted as x and y, respectively, and Gxx(f) and Gyy(f) are equal to the auto-spectral densities of the same two time series. Values of Cxy^2 always lie in the range between zero and one, 0<=Cxy^2<=1, in accordance with the Cauchy-Schwarz inequality.
enumeration Column
A 2-D measure of a quantity. The column is the area over which the quantity is measured.
enumeration Component
Projection of a vector along one of the base axes of a coordinate system.
enumeration Component.I
Projection of a vector along the first named axis of a coordinate system. Typically, the x-axis, but could be the R-axis for an RTN coordinate system.
enumeration Component.J
Projection of a vector along the second named axis of a coordinate system. Typically, the y-axis, but could be the T-axis for an RTN coordinate system.
enumeration Component.K
Projection of a vector along the third named axis of a coordinate system. Typically, the z-axis, but could be the N-axis for an RTN coordinate system.
enumeration Confidence
An expression of how certain that a quantity is valid or accurate.
enumeration Core
The central or main part of an object or calculated distribution. For example, the part of a distribution of particles at low energies that is a thermal (Maxwellian) population.
enumeration CrossSpectrum
The Fourier transform of the cross correlation of two physical or empirical observations.
enumeration Deviation
The difference between an observed value and the expected value of a quantity.
enumeration Differential
A measurement within a narrow range of energy and/or solid angle.
enumeration Direction
The spatial relation between an object and another object, the orientation of the object or the course along which the object points or moves.
enumeration Directional
A measurement within a narrow range of solid angle.
enumeration DirectionAngle
An enumeration list of angular measures for specifying the direction of an n-dimensional vector within the n-dimensional coordinate system in use or the angular deviation of an n-dimensional vector from an (n-1)-dimensional plane, depending on the application. [Note: DirectionAngle must be used with a sub enumeration term: DirectionAngle.AzimuthAngle; DirectionAngle.ElevationAngle; DirectionAngle.PolarAngle].
enumeration DirectionAngle.AzimuthAngle
The angle between the projection into the I-J plane of a position or measured vector and the I-axis of the coordinate system. Mathematically defined as arctan(J/I). This term could be also applied to angles measured in different planes, i.e., the IMF clock angle defined as arctan(|By|/Bz).
enumeration DirectionAngle.ElevationAngle
The angle between the position or measured vector and the I-J plane of the coordinate system. Mathematically defined as arctan(K/sqrt(I^2+J^2)).
enumeration DirectionAngle.PolarAngle
The angle between the position or measured vector and the k-axis of the coordinate system. Mathematically defined as arctan([sqrt(i^2+j^2)]/k). This term could be also applied to angles between the vector and other components, for example the IMF cone angle defined as arccos(B<sub>x</sub>/B<sub>t</sub>).
enumeration DirectionCosine
The cosine of the angle between two vectors usually between a vector and one of the basis axes defining a Cartesian coordinate system. Three angles and thus three direction cosines are required to define a vector direction in a 3-D Euclidean space.
enumeration DirectionCosine.I
Projection of a vector along the first named axis of a coordinate system. Typically, the x-axis, but could be the R-axis for an RTN coordinate system.
enumeration DirectionCosine.J
Projection of a vector along the second named axis of a coordinate system. Typically, the y-axis, but could be the T-axis for an RTN coordinate system.
enumeration DirectionCosine.K
Projection of a vector along the third named axis of a coordinate system. Typically, the z-axis, but could be the N-axis for an RTN coordinate system.
enumeration EncodedParameter
A variable that uses successive bits to encode, this is bitwise encode, a set of conditions by using a composited multi-bit numeric value. A common example is a bitwise encoded flag that denotes whether various possible errors that may affect a particular measurement. For example, a bit value equal to zero may indicate the absence of a particular error condition while a value equal to one would indicate the possibility that the associated datum should be ignored or used with caution due to the same error categorization.
enumeration FieldAligned
The component of a quantity which is oriented in the same direction of a field.
enumeration Fit
Values that make a model agree with the data.
enumeration Group
An assemblage of values that a certain relation or common characteristic.
enumeration Halo
The part of an object or distribution surrounding some central body or distribution. For example, the particles above the core energies that show enhancements above the thermal population. Typically, a "power law tail" shows a break from the core Maxwellian at a particular energy.
enumeration ImaginaryPart
Any number z can in general be represented by its complex form with z=a+ib where i, which is defined as the square root of -1, signifies the imaginary component of the number z. The coefficient b is called the imaginary part of the complex number z.
enumeration Incident
Direction-dependent property.
enumeration Integral
A flux measurement in a broad range of energy and solid angle.
enumeration Integral.Area
Integration over the extent of a planar region, or of the surface of a solid.
enumeration Integral.Bandwidth
Integration over the width a frequency band.
enumeration Integral.SolidAngle
Integration over the angle in 3-D space that an object subtends at a point.
enumeration Linear
Polarization where the E-field vector is confined to a given plane.
enumeration LineOfSight
The line of sight is the line that connects the observer with the observed object. This expression is often used with measurements of Doppler velocity and magnetic field in magnetograms, where only the component of the vector field directed along the line of sight is measured.
enumeration Magnitude
A measure of the strength of a vector quantity or length of its representational vector.
enumeration MassMixingRatio
The ratio of the mass of one atomic or compound species to the total mass of all species in a given volume.
enumeration Maximum
The largest value of a batch or sample or the upper bound of a probability distribution.
enumeration Median
The measure of central tendency of a set of n values computed by ordering the values and taking the value at position (n+1)/2 when n is odd or the arithmetic mean of the values at positions n/2 and (n/2)+1 when n is even.
enumeration Minimum
The smallest value of a batch or sample or the lower bound of a probability distribution.
enumeration MixingRatio
The ratio of the abundance of one atomic or compound species to the total abundance of all species in a given volume.
enumeration Moment
Parameters determined by integration over a distribution function convolved with a power of velocity.
enumeration Parallel
Having the same direction as a given direction.
enumeration Peak
The maximum value for the quantity in question, over a period of time which is usually equal to the cadence.
enumeration Perpendicular
At right angles to a given direction.
enumeration Perturbation
Variations in the state of a system.
enumeration Phase
A point or portion in a recurring series of changes.
enumeration PhaseAngle
Phase difference between two or more waves, normally expressed in degrees.
enumeration PowerSpectralDensity
The Power Spectral Density, PSD, is the measure of signal power content versus frequency, energy, wave number, etc. A PSD is typically used to characterize broadband random signals. The amplitude of the PSD is normalized by the spectral resolution employed to digitize the signal.
enumeration Projection
A measure of the length of a position or measured vector as projected into a plane of the coordinate system.
enumeration Projection.IJ
A measure of the length of a position or measured vector projected into the I-J (typically X-Y) plane of the coordinate system.
enumeration Projection.IK
A measure of the length of a position or measured vector projected into the I-K (typically X-Z) plane of the coordinate system.
enumeration Projection.JK
A measure of the length of a position or measured vector projected into the J-K (typically Y-Z) plane of the coordinate system.
enumeration Pseudo
Similar to or having the appearance of something else. Can be used to indicate an estimation or approximation of a particular quantity.
enumeration Ratio
The relative magnitudes of two quantities.
enumeration RealPart
Any number z can in general be represented by its complex form with z= a+ib where i, which is defined as the square root of -1, signifies the imaginary component of the number z. The coefficient a is called the real part of the complex number z.
enumeration Scalar
A quantity that is completely specified by its magnitude and has no direction.
enumeration Spectral
Characterized as a range or continuum of frequencies.
enumeration StandardDeviation
The square root of the average of the squares of deviations about the mean of a set of data. Standard deviation is a statistical measure of spread or variability.
enumeration StokesParameters
A set of four parameters (usually called I,Q, U and V) which describe the polarization state of an electromagnetic wave propagating through space.
enumeration Strahl
A distribution of particles concentrated in a narrow energy band. The band may be may be aligned with a secondary feature. For example, it may occur in a narrow cone aligned with the mean magnetic field direction.
enumeration Superhalo
The part of an object or distribution surrounding some central body or distribution evident in a second break in the distribution function (e.g., a different power law). It consists of a population with energies higher than that of coexisting halo population.
enumeration Symmetric
Equal distribution about one or more axes.
enumeration Tensor
A generalized linear quantity or geometrical entity that can be expressed as a multi-dimensional array relative to a choice of basis of the particular space on which it is defined.
enumeration Total
The summation of quantities over all possible species.
enumeration Trace
The sum of the elements on the main diagonal (the diagonal from the upper left to the lower right) of a square matrix.
enumeration Uncertainty
A statistically defined discrepancy between a measured quantity and the true value of that quantity that cannot be corrected by calculation or calibration.
enumeration Variance
A measure of dispersion of a set of data points around their mean value. The expectation value of the squared deviations from the mean.
enumeration Vector
A set of parameter values each along some independent variable (e.g., components of a field in three orthogonal spatial directions, atmospheric temperature values at several altitudes, or at a given latitude and longitude).
Source
<xsd:element name="Qualifier" type="spase:Qualifier" minOccurs="0" maxOccurs="unbounded"/>
Element spase:InputField / spase:FieldQuantity
Namespace http://www.spase-group.org/data/schema
Diagram
Diagramspase-2_7_1_xsd.tmp#FieldQuantity
Type spase:FieldQuantity
Properties
content simple
minOccurs 1
maxOccurs 1
Facets
enumeration Current
It is the scalar quantity giving the net charge (summed over charged particle species) per unit time flowing across a given surface.
enumeration CurrentDensity
It is the vector quantity giving the net charge (summed over charged particle species) per unit cross-sectional area per unit time flowing through a given point. Measurements of current density are often provided in terms of the magnetic perturbations (superposed upon a background magnetic field, if present) associated with the current density.
enumeration Electric
The physical attribute that exerts an electrical force.
enumeration Electromagnetic
Electric and magnetic field variations in time and space that propagate through a medium or a vacuum. The wave propagation direction, electric field vector, and magnetic field vector form an orthogonal triad. Waves in this category are detected by having their field quantities measured.
enumeration Gyrofrequency
The number of gyrations around a magnetic guiding center (field line) a charged particle makes per unit time due to the Lorentz force.
enumeration Magnetic
The physical attribute attributed to a magnet or its equivalent.
enumeration PlasmaFrequency
A number density dependent characteristic frequency of a plasma.
enumeration Potential
The work required per unit charge to move a charge from a reference point to a point at infinity (electric potential is defined to be zero). The electric potential of a spacecraft is often referred to as the spacecraft potential. The spacecraft potential is the electric potential of the spacecraft relative to the potential of the nearby plasma. The spacecraft potential is non-zero because the spacecraft charges to the level that the emitted photoelectron flux going to infinity is balanced by the plasma electron flux to the spacecraft.
enumeration PoyntingFlux
Electromagnetic energy flux transported by a wave characterized as the rate of energy transport per unit area per steradian.
Source
<xsd:element name="FieldQuantity" type="spase:FieldQuantity" minOccurs="1" maxOccurs="1"/>
Element spase:InputField / spase:Units
Namespace http://www.spase-group.org/data/schema
Diagram
Diagramspase-2_7_1_xsd.tmp#Units
Type spase:Units
Properties
content simple
minOccurs 0
maxOccurs 1
Source
<xsd:element name="Units" type="spase:Units" minOccurs="0" maxOccurs="1"/>
Element spase:InputField / spase:UnitsConversion
Namespace http://www.spase-group.org/data/schema
Diagram
Diagramspase-2_7_1_xsd.tmp#UnitsConversion
Type spase:UnitsConversion
Properties
content simple
minOccurs 0
maxOccurs 1
Source
<xsd:element name="UnitsConversion" type="spase:UnitsConversion" minOccurs="0" maxOccurs="1"/>
Element spase:InputField / spase:InputLabel
Namespace http://www.spase-group.org/data/schema
Diagram
Diagramspase-2_7_1_xsd.tmp#InputLabel
Type spase:InputLabel
Properties
content simple
minOccurs 0
maxOccurs 1
Source
<xsd:element name="InputLabel" type="spase:InputLabel" minOccurs="0" maxOccurs="1"/>
Element spase:InputField / spase:FieldValue
Namespace http://www.spase-group.org/data/schema
Diagram
Diagramspase-2_7_1_xsd.tmp#FieldValue
Type spase:FieldValue
Properties
content simple
minOccurs 0
maxOccurs 1
Source
<xsd:element name="FieldValue" type="spase:FieldValue" minOccurs="0" maxOccurs="1"/>
Element spase:InputField / spase:InputTableURL
Namespace http://www.spase-group.org/data/schema
Diagram
Diagramspase-2_7_1_xsd.tmp#InputTableURL
Type spase:InputTableURL
Properties
content simple
minOccurs 0
maxOccurs 1
Source
<xsd:element name="InputTableURL" type="spase:InputTableURL" minOccurs="0" maxOccurs="1"/>
Element spase:InputField / spase:ValidMin
Namespace http://www.spase-group.org/data/schema
Diagram
Diagramspase-2_7_1_xsd.tmp#ValidMin
Type spase:ValidMin
Properties
content simple
minOccurs 0
maxOccurs 1
Source
<xsd:element name="ValidMin" type="spase:ValidMin" minOccurs="0" maxOccurs="1"/>
Element spase:InputField / spase:ValidMax
Namespace http://www.spase-group.org/data/schema
Diagram
Diagramspase-2_7_1_xsd.tmp#ValidMax
Type spase:ValidMax
Properties
content simple
minOccurs 0
maxOccurs 1
Source
<xsd:element name="ValidMax" type="spase:ValidMax" minOccurs="0" maxOccurs="1"/>
Element spase:InputField / spase:FieldModel
Namespace http://www.spase-group.org/data/schema
Diagram
Diagramspase-2_7_1_xsd.tmp#FieldModel
Type spase:FieldModel
Properties
content simple
minOccurs 0
maxOccurs 1
Source
<xsd:element name="FieldModel" type="spase:FieldModel" minOccurs="0" maxOccurs="1"/>
Element spase:InputField / spase:ModelURL
Namespace http://www.spase-group.org/data/schema
Diagram
Diagramspase-2_7_1_xsd.tmp#ModelURL
Type spase:ModelURL
Properties
content simple
minOccurs 0
maxOccurs 1
Source
<xsd:element name="ModelURL" type="spase:ModelURL" minOccurs="0" maxOccurs="1"/>
Element spase:ModelRun / spase:InputProcess
Namespace http://www.spase-group.org/data/schema
Diagram
Diagramspase-2_7_1_xsd.tmp#InputProcess_Namespase-2_7_1_xsd.tmp#InputProcess_Setspase-2_7_1_xsd.tmp#InputProcess_ParameterKeyspase-2_7_1_xsd.tmp#InputProcess_Descriptionspase-2_7_1_xsd.tmp#InputProcess_Caveatsspase-2_7_1_xsd.tmp#InputProcess_ModeledRegionspase-2_7_1_xsd.tmp#InputProcess_ProcessTypespase-2_7_1_xsd.tmp#InputProcess_Unitsspase-2_7_1_xsd.tmp#InputProcess_UnitsConversionspase-2_7_1_xsd.tmp#InputProcess_ProcessCoefficientspase-2_7_1_xsd.tmp#InputProcess_ProcessCoeffTypespase-2_7_1_xsd.tmp#InputProcess_ProcessModelspase-2_7_1_xsd.tmp#InputProcess_ModelURLspase-2_7_1_xsd.tmp#InputProcess
Type spase:InputProcess
Properties
content complex
Model
Children spase:Caveats, spase:Description, spase:ModelURL, spase:ModeledRegion, spase:Name, spase:ParameterKey, spase:ProcessCoeffType, spase:ProcessCoefficient, spase:ProcessModel, spase:ProcessType, spase:Set, spase:Units, spase:UnitsConversion
Instance
<spase:InputProcess xmlns:spase="http://www.spase-group.org/data/schema">
  <spase:Name>{1,1}</spase:Name>
  <spase:Set>{0,unbounded}</spase:Set>
  <spase:ParameterKey>{0,1}</spase:ParameterKey>
  <spase:Description>{0,1}</spase:Description>
  <spase:Caveats>{0,1}</spase:Caveats>
  <spase:ModeledRegion>{0,unbounded}</spase:ModeledRegion>
  <spase:ProcessType>{1,1}</spase:ProcessType>
  <spase:Units>{0,1}</spase:Units>
  <spase:UnitsConversion>{0,1}</spase:UnitsConversion>
  <spase:ProcessCoefficient>{0,1}</spase:ProcessCoefficient>
  <spase:ProcessCoeffType>{0,1}</spase:ProcessCoeffType>
  <spase:ProcessModel>{0,1}</spase:ProcessModel>
  <spase:ModelURL>{0,1}</spase:ModelURL>
</spase:InputProcess>
Source
<xsd:element name="InputProcess" type="spase:InputProcess"/>
Element spase:InputProcess / spase:Name
Namespace http://www.spase-group.org/data/schema
Diagram
Diagramspase-2_7_1_xsd.tmp#Name
Type spase:Name
Properties
content simple
minOccurs 1
maxOccurs 1
Source
<xsd:element name="Name" type="spase:Name" minOccurs="1" maxOccurs="1"/>
Element spase:InputProcess / spase:Set
Namespace http://www.spase-group.org/data/schema
Diagram
Diagramspase-2_7_1_xsd.tmp#Set
Type spase:Set
Properties
content simple
minOccurs 0
maxOccurs unbounded
Source
<xsd:element name="Set" type="spase:Set" minOccurs="0" maxOccurs="unbounded"/>
Element spase:InputProcess / spase:ParameterKey
Namespace http://www.spase-group.org/data/schema
Diagram
Diagramspase-2_7_1_xsd.tmp#ParameterKey
Type spase:ParameterKey
Properties
content simple
minOccurs 0
maxOccurs 1
Source
<xsd:element name="ParameterKey" type="spase:ParameterKey" minOccurs="0" maxOccurs="1"/>
Element spase:InputProcess / spase:Description
Namespace http://www.spase-group.org/data/schema
Diagram
Diagramspase-2_7_1_xsd.tmp#Description
Type spase:Description
Properties
content simple
minOccurs 0
maxOccurs 1
Source
<xsd:element name="Description" type="spase:Description" minOccurs="0" maxOccurs="1"/>
Element spase:InputProcess / spase:Caveats
Namespace http://www.spase-group.org/data/schema
Diagram
Diagramspase-2_7_1_xsd.tmp#Caveats
Type spase:Caveats
Properties
content simple
minOccurs 0
maxOccurs 1
Source
<xsd:element name="Caveats" type="spase:Caveats" minOccurs="0" maxOccurs="1"/>
Element spase:InputProcess / spase:ModeledRegion
Namespace http://www.spase-group.org/data/schema
Diagram
Diagramspase-2_7_1_xsd.tmp#ModeledRegion
Type spase:ModeledRegion
Properties
content simple
minOccurs 0
maxOccurs unbounded
Facets
enumeration Asteroid
A small extraterrestrial body consisting mostly of rock and metal that is in orbit around the Sun.
enumeration Callisto
A second largest moon of Jupiter and the third largest moon in the solar system.
enumeration Comet
A relatively small extraterrestrial body consisting of a frozen mass that travels around the Sun in a highly elliptical orbit.
enumeration Comet.1PHalley
1P/Halley, is a short-period comet visible from Earth every 75 to 79 years. The comet was visited by the Halley Armada comprised of the ESA Giotto, Japanese Suisei and Sekigake, and Soviet Union Vega 1 and Vega 2 spacecraft in 1986.
enumeration Comet.26PGriggSkjellerup
26P/Grigg-Skjellerup is a periodic comet. It was visited by the ESA Giotto spacecraft in July 1992.
enumeration Comet.67PChuryumovGerasimenko
67P/Churyumov-Gerasimenko is a Jupiter-family comet originally from the Kuiper belt. The ESA Rosetta spacecraft rendezvoused with Comet 67P on August 6, 2014 and then orbited the comet from September 10, 2014 to September 30, 2016. Philae, a lander carried by Rosetta, touched down on the comet surface on November 12, 2014.
enumeration Earth
The third planet from the Sun in our solar system.
enumeration Earth.Magnetosheath
The region between the bow shock and the magnetopause, characterized by very turbulent plasma.
enumeration Earth.Magnetosphere
The region of space above the atmosphere or surface of the planet and bounded by the magnetopause that is under the direct influence of the magnetic field of a planetary body.
enumeration Earth.Magnetosphere.Magnetotail
The region of space within the magnetosphere of a magnetized planetary body where the nightside magnetic field is stretched out in the anti-stellar direction by stellar wind interaction into a windsock-like shape. For Earth, solar wind-magnetosphere interaction produces a magnetotail that extends tailward from a distance of about 10 R<sub>E</sub> on the nightside to downstream distances beyond 1000 R<sub>E</sub>.
enumeration Earth.Magnetosphere.Main
The region of the magnetosphere where the magnetic field lines are closed, but does not include the gaseous region gravitationally bound to the body.
enumeration Earth.Magnetosphere.Plasmasphere
A region of the magnetosphere consisting of low energy (cool) plasma. It is located above the ionosphere. The outer boundary of the plasmasphere is known as the plasmapause, which is defined by an order of magnitude drop in plasma density.
enumeration Earth.Magnetosphere.Polar
The region near the pole of a body. For a magnetosphere the polar region is the area where magnetic field lines are open and includes the auroral zone.
enumeration Earth.Magnetosphere.RadiationBelt
The region within a magnetosphere where high-energy particles could potentially be trapped in a magnetic field.
enumeration Earth.Magnetosphere.RingCurrent
One of the major current systems confined within planetary magnetospheres. The ring current circles in the magnetic equatorial plane of magnetospheres. It is generated by the longitudinal drift of energetic charged particles trapped on inner, dipole-like magnetospheric field lines. At the Earth, the ring current is carried by 10 keV to 200 keV charged particles typically located at L-shells between 3 and 6. The ring current is also the primary driver of the Sym H and Dst Indices of magnetic storm activity at the Earth.
enumeration Earth.Moon
The only natural satellite of the Earth.
enumeration Earth.NearSurface
The gaseous and possibly ionized environment of a body extending from the surface to some specified altitude. For the Earth, this altitude is 2000 km.
enumeration Earth.NearSurface.Atmosphere
The neutral gases surrounding a body that extends from the surface and is bound to the body by virtue of the gravitational attraction.
enumeration Earth.NearSurface.AuroralRegion
The region in the atmospheric where electrically-charged particles bombarding the upper atmosphere of a planet in the presence of a magnetic field produce an optical phenomenon.
enumeration Earth.NearSurface.EquatorialRegion
A region centered on the equator and limited in latitude by approximately 23 deg north and south of the equator.
enumeration Earth.NearSurface.Ionosphere
The charged or ionized gases surrounding a body that are nominally bound to the body by virtue of the gravitational attraction.
enumeration Earth.NearSurface.Ionosphere.DRegion
The layer of the ionosphere that exists approximately 50 km to 95 km above the surface of the Earth. One of several layers in the ionosphere.
enumeration Earth.NearSurface.Ionosphere.ERegion
A layer of ionized gas occurring at 90 km to 150 km above the ground. One of several layers in the ionosphere. Also called the Kennelly-Heaviside layer.
enumeration Earth.NearSurface.Ionosphere.FRegion
A layer that contains ionized gases at a height of around 150-800 km above sea level, placing it in the thermosphere. the F region has the highest concentration of free electrons and ions anywhere in the atmosphere. It may be thought of as comprising two layers, the F1 layer and F2 layer. One of several layers in the ionosphere. Also known as the Appleton layer.
enumeration Earth.NearSurface.Ionosphere.Topside
The region at the upper most areas of the ionosphere.
enumeration Earth.NearSurface.Mesosphere
The layer of the atmosphere that extends from the Stratosphere to a range of 80 km to 85 km, temperature decreasing with height.
enumeration Earth.NearSurface.MidLatitudeRegion
When considering the case of the Earth, the mid-latitude region typically refers to two latitudinal bands, one in the northern hemisphere and the other in the southern hemisphere extending from about 23 deg to 50 deg. The concept of mid-latitude regions does not apply to all bodies in the solar system and different latitudinal ranges would apply for each body case by case. The mid-latitude regions may be defined by using either planetographic or magnetic coordinates if the magnetic dipole is closely aligned with the spin axis of a magnetized body. Ground magnetometers located at mid-latitude on the Earth are well positioned to measure magnetic storm-time ring current variations.
enumeration Earth.NearSurface.Plasmasphere
A region of the magnetosphere consisting of low energy (cool) plasma. It is located above the ionosphere. The outer boundary of the plasmasphere is known as the plasmapause, which is defined by an order of magnitude drop in plasma density.
enumeration Earth.NearSurface.PolarCap
The areas of the globe surrounding the poles and consisting of the region north of 60 deg north latitude and the region south of 60 deg south latitude.
enumeration Earth.NearSurface.SouthAtlanticAnomalyRegion
The region where the inner Van Allen radiation belt makes its closest approach to the surface of the Earth. The result is that, for a given altitude, the radiation intensity is higher over this region than elsewhere.
enumeration Earth.NearSurface.Stratosphere
The layer of the atmosphere that extends from the troposphere to about 30 km, temperature increases with height. The stratosphere contains the ozone layer.
enumeration Earth.NearSurface.SubAuroralRegion
When considering the case of the Earth, the sub-auroral region typically refers to two latitudinal bands, one in the northern hemisphere and the other in the southern hemisphere extending from about 50 deg to low 60 deg latitude. The concept sub-auroral regions does not apply to all bodies in the solar system and different latitudinal ranges would apply for each body case by case. The sub-auroral regions may be defined by using either planetographic or magnetic coordinates if the magnetic dipole is closely aligned with the spin axis of a magnetized body. Ground magnetometers located at sub-auroral latitudes on the Earth measure a mixture of activity driven by auroral zone currents and the ring current.
enumeration Earth.NearSurface.Thermosphere
The layer of the atmosphere that extends from the Mesosphere to 640+ km, temperature increasing with height.
enumeration Earth.NearSurface.Troposphere
The lowest layer of the atmosphere which begins at the surface and extends to between 7 km (4.4 mi) at the poles and 17 km (10.6 mi) at the equator, with some variation due to weather factors.
enumeration Earth.Surface
The outermost area of a solid object.
enumeration Enceladus
The sixth largest moon of Saturn. It is currently endogenously active. The smallest known body in the Solar System that is geologically active today.
enumeration Europa
The sixth closest round moon of Jupiter.
enumeration Ganymede
The biggest moon of Jupiter and in the solar system.
enumeration Heliosphere
The solar atmosphere extending roughly from the outer corona to the edge of the solar plasma at the heliopause separating primarily solar plasma from interstellar plasma.
enumeration Heliosphere.Heliosheath
The region extending radially outward from the heliospheric termination shock and in which the decelerated solar wind plasma is still significant.
enumeration Heliosphere.Inner
The region of the heliosphere extending radially outward from the solar coronal base to just inside 1 AU.
enumeration Heliosphere.NearEarth
The heliospheric region near the Earth which extends to and includes the area near the L1 and L2 Lagrange point.
enumeration Heliosphere.Outer
The region of the heliosphere extending radially outward from just outside 1 AU to the heliospheric termination shock.
enumeration Heliosphere.Remote1AU
A roughly toroidal region that includes the orbit of the Earth, but exclusive of the region near the Earth.
enumeration Incident
Direction-dependent property.
enumeration Interstellar
The region between stars outside of any stellar heliopause.
enumeration Io
The innermost of the four round moons of the planet Jupiter.
enumeration Jupiter
The fifth planet from the Sun in our solar system.
enumeration Jupiter.Amalthea
The fifth largest moon of Jupiter.
enumeration Jupiter.Callisto
A second largest moon of Jupiter and the third largest moon in the solar system.
enumeration Jupiter.Europa
The sixth closest round moon of Jupiter.
enumeration Jupiter.Ganymede
The biggest moon of Jupiter and in the solar system.
enumeration Jupiter.Io
The innermost of the four round moons of the planet Jupiter.
enumeration Jupiter.Magnetosphere
The region of space above the atmosphere or surface of the planet and bounded by the magnetopause that is under the direct influence of the magnetic field of a planetary body.
enumeration Jupiter.Magnetosphere.Magnetotail
The region of space within the magnetosphere of a magnetized planetary body where the nightside magnetic field is stretched out in the anti-stellar direction by stellar wind interaction into a windsock-like shape. For Earth, solar wind-magnetosphere interaction produces a magnetotail that extends tailward from a distance of about 10 R<sub>E</sub> on the nightside to downstream distances beyond 1000 R<sub>E</sub>.
enumeration Jupiter.Magnetosphere.Main
The region of the magnetosphere where the magnetic field lines are closed, but does not include the gaseous region gravitationally bound to the body.
enumeration Jupiter.Magnetosphere.Plasmasphere
A region of the magnetosphere consisting of low energy (cool) plasma. It is located above the ionosphere. The outer boundary of the plasmasphere is known as the plasmapause, which is defined by an order of magnitude drop in plasma density.
enumeration Jupiter.Magnetosphere.Polar
The region near the pole of a body. For a magnetosphere the polar region is the area where magnetic field lines are open and includes the auroral zone.
enumeration Jupiter.Magnetosphere.RadiationBelt
The region within a magnetosphere where high-energy particles could potentially be trapped in a magnetic field.
enumeration Jupiter.Magnetosphere.RingCurrent
One of the major current systems confined within planetary magnetospheres. The ring current circles in the magnetic equatorial plane of magnetospheres. It is generated by the longitudinal drift of energetic charged particles trapped on inner, dipole-like magnetospheric field lines. At the Earth, the ring current is carried by 10 keV to 200 keV charged particles typically located at L-shells between 3 and 6. The ring current is also the primary driver of the Sym H and Dst Indices of magnetic storm activity at the Earth.
enumeration Mars
The fourth planet from the Sun in our solar system.
enumeration Mars.Deimos
The smaller and outermost of the two natural satellites of Mars.
enumeration Mars.Magnetosphere
The region of space above the atmosphere or surface of the planet and bounded by the magnetopause that is under the direct influence of the magnetic field of a planetary body.
enumeration Mars.Magnetosphere.Magnetotail
The region of space within the magnetosphere of a magnetized planetary body where the nightside magnetic field is stretched out in the anti-stellar direction by stellar wind interaction into a windsock-like shape. For Earth, solar wind-magnetosphere interaction produces a magnetotail that extends tailward from a distance of about 10 R<sub>E</sub> on the nightside to downstream distances beyond 1000 R<sub>E</sub>.
enumeration Mars.Magnetosphere.Main
The region of the magnetosphere where the magnetic field lines are closed, but does not include the gaseous region gravitationally bound to the body.
enumeration Mars.Magnetosphere.Plasmasphere
A region of the magnetosphere consisting of low energy (cool) plasma. It is located above the ionosphere. The outer boundary of the plasmasphere is known as the plasmapause, which is defined by an order of magnitude drop in plasma density.
enumeration Mars.Magnetosphere.Polar
The region near the pole of a body. For a magnetosphere the polar region is the area where magnetic field lines are open and includes the auroral zone.
enumeration Mars.Magnetosphere.RadiationBelt
The region within a magnetosphere where high-energy particles could potentially be trapped in a magnetic field.
enumeration Mars.Magnetosphere.RingCurrent
One of the major current systems confined within planetary magnetospheres. The ring current circles in the magnetic equatorial plane of magnetospheres. It is generated by the longitudinal drift of energetic charged particles trapped on inner, dipole-like magnetospheric field lines. At the Earth, the ring current is carried by 10 keV to 200 keV charged particles typically located at L-shells between 3 and 6. The ring current is also the primary driver of the Sym H and Dst Indices of magnetic storm activity at the Earth.
enumeration Mars.Phobos
The larger and inner most moon of Mars.
enumeration Mercury
The first planet from the Sun in our solar system.
enumeration Mercury.Magnetosphere
The region of space above the atmosphere or surface of the planet and bounded by the magnetopause that is under the direct influence of the magnetic field of a planetary body.
enumeration Mercury.Magnetosphere.Magnetotail
The region of space within the magnetosphere of a magnetized planetary body where the nightside magnetic field is stretched out in the anti-stellar direction by stellar wind interaction into a windsock-like shape. For Earth, solar wind-magnetosphere interaction produces a magnetotail that extends tailward from a distance of about 10 R<sub>E</sub> on the nightside to downstream distances beyond 1000 R<sub>E</sub>.
enumeration Mercury.Magnetosphere.Main
The region of the magnetosphere where the magnetic field lines are closed, but does not include the gaseous region gravitationally bound to the body.
enumeration Mercury.Magnetosphere.Plasmasphere
A region of the magnetosphere consisting of low energy (cool) plasma. It is located above the ionosphere. The outer boundary of the plasmasphere is known as the plasmapause, which is defined by an order of magnitude drop in plasma density.
enumeration Mercury.Magnetosphere.Polar
The region near the pole of a body. For a magnetosphere the polar region is the area where magnetic field lines are open and includes the auroral zone.
enumeration Mercury.Magnetosphere.RadiationBelt
The region within a magnetosphere where high-energy particles could potentially be trapped in a magnetic field.
enumeration Mercury.Magnetosphere.RingCurrent
One of the major current systems confined within planetary magnetospheres. The ring current circles in the magnetic equatorial plane of magnetospheres. It is generated by the longitudinal drift of energetic charged particles trapped on inner, dipole-like magnetospheric field lines. At the Earth, the ring current is carried by 10 keV to 200 keV charged particles typically located at L-shells between 3 and 6. The ring current is also the primary driver of the Sym H and Dst Indices of magnetic storm activity at the Earth.
enumeration Neptune
The seventh planet from the Sun in our solar system.
enumeration Neptune.Magnetosphere
The region of space above the atmosphere or surface of the planet and bounded by the magnetopause that is under the direct influence of the magnetic field of a planetary body.
enumeration Neptune.Magnetosphere.Magnetotail
The region of space within the magnetosphere of a magnetized planetary body where the nightside magnetic field is stretched out in the anti-stellar direction by stellar wind interaction into a windsock-like shape. For Earth, solar wind-magnetosphere interaction produces a magnetotail that extends tailward from a distance of about 10 R<sub>E</sub> on the nightside to downstream distances beyond 1000 R<sub>E</sub>.
enumeration Neptune.Magnetosphere.Main
The region of the magnetosphere where the magnetic field lines are closed, but does not include the gaseous region gravitationally bound to the body.
enumeration Neptune.Magnetosphere.Plasmasphere
A region of the magnetosphere consisting of low energy (cool) plasma. It is located above the ionosphere. The outer boundary of the plasmasphere is known as the plasmapause, which is defined by an order of magnitude drop in plasma density.
enumeration Neptune.Magnetosphere.Polar
The region near the pole of a body. For a magnetosphere the polar region is the area where magnetic field lines are open and includes the auroral zone.
enumeration Neptune.Magnetosphere.RadiationBelt
The region within a magnetosphere where high-energy particles could potentially be trapped in a magnetic field.
enumeration Neptune.Magnetosphere.RingCurrent
One of the major current systems confined within planetary magnetospheres. The ring current circles in the magnetic equatorial plane of magnetospheres. It is generated by the longitudinal drift of energetic charged particles trapped on inner, dipole-like magnetospheric field lines. At the Earth, the ring current is carried by 10 keV to 200 keV charged particles typically located at L-shells between 3 and 6. The ring current is also the primary driver of the Sym H and Dst Indices of magnetic storm activity at the Earth.
enumeration Neptune.Proteus
The second largest moon of Neptune.
enumeration Neptune.Triton
The largest moon of Neptune.
enumeration Planet
A planet is a large, rounded astronomical body that is neither a star nor a stellar remnant. In August 2006 the International Astronomical Union (IAU) defined that in the Solar System a planet is a celestial body that satisfies the following criteria (1) is in orbit around the Sun, (2) has sufficient mass to assume hydrostatic equilibrium (a nearly round shape), and (3) has "cleared the neighborhood" around its orbit. This definition is still controversial to this day. Many members of the community believe that Pluto, which was demoted to the status dwarf planet, should maintain its planet status.
enumeration Pluto
The ninth planet from the Sun in our solar system.
enumeration Rhea
The second largest moon of Saturn and the ninth largest moon in the Solar System.
enumeration Saturn
The sixth planet from the Sun in our solar system.
enumeration Saturn.Dione
The fourth largest moon of Saturn.
enumeration Saturn.Enceladus
The sixth largest moon of Saturn. It is currently endogenously active. The smallest known body in the Solar System that is geologically active today.
enumeration Saturn.Hyperion
The eighth-largest moon of Saturn.
enumeration Saturn.Iapetus
The third largest moon of Saturn and the eleventh largest in the Solar System.
enumeration Saturn.Magnetosphere
The region of space above the atmosphere or surface of the planet and bounded by the magnetopause that is under the direct influence of the magnetic field of a planetary body.
enumeration Saturn.Magnetosphere.Magnetotail
The region of space within the magnetosphere of a magnetized planetary body where the nightside magnetic field is stretched out in the anti-stellar direction by stellar wind interaction into a windsock-like shape. For Earth, solar wind-magnetosphere interaction produces a magnetotail that extends tailward from a distance of about 10 R<sub>E</sub> on the nightside to downstream distances beyond 1000 R<sub>E</sub>.
enumeration Saturn.Magnetosphere.Main
The region of the magnetosphere where the magnetic field lines are closed, but does not include the gaseous region gravitationally bound to the body.
enumeration Saturn.Magnetosphere.Plasmasphere
A region of the magnetosphere consisting of low energy (cool) plasma. It is located above the ionosphere. The outer boundary of the plasmasphere is known as the plasmapause, which is defined by an order of magnitude drop in plasma density.
enumeration Saturn.Magnetosphere.Polar
The region near the pole of a body. For a magnetosphere the polar region is the area where magnetic field lines are open and includes the auroral zone.
enumeration Saturn.Magnetosphere.RadiationBelt
The region within a magnetosphere where high-energy particles could potentially be trapped in a magnetic field.
enumeration Saturn.Magnetosphere.RingCurrent
One of the major current systems confined within planetary magnetospheres. The ring current circles in the magnetic equatorial plane of magnetospheres. It is generated by the longitudinal drift of energetic charged particles trapped on inner, dipole-like magnetospheric field lines. At the Earth, the ring current is carried by 10 keV to 200 keV charged particles typically located at L-shells between 3 and 6. The ring current is also the primary driver of the Sym H and Dst Indices of magnetic storm activity at the Earth.
enumeration Saturn.Mimas
The smallest and least massive of the round moons of Saturn.
enumeration Saturn.Phoebe
The ninth-largest moon of Saturn.
enumeration Saturn.Rhea
The second largest moon of Saturn and the ninth largest moon in the Solar System.
enumeration Saturn.Tethys
The fifth largest moon of Saturn and the sixteenth largest moon in the Solar System. The orbit Tethys is the third closest to Saturn of the major Cronian moons.
enumeration Saturn.Titan
The largest moon of Saturn and the second largest moon in the Solar System.
enumeration Sun
The star upon which our solar system is centered.
enumeration Sun.Chromosphere
The region of the solar (or stellar) atmosphere above the temperature minimum and below the Transition Region. The solar chromosphere is approximately 400 km to 2100 km above the photosphere, and characterized by temperatures that range from 4500 K to 28000 K.
enumeration Sun.Corona
The outermost atmospheric region of the Sun or a star, characterized by ionization temperatures above 10^5 K. The solar corona starts at about 2100 km above the photosphere. There is no generally defined upper limit.
enumeration Sun.Interior
The region inside the body which is not visible from outside the body.
enumeration Sun.Photosphere
The atmospheric layer of the Sun or a star from which continuum radiation, especially optical, is emitted to space. For the Sun, the photosphere is about 500 km thick.
enumeration Sun.TransitionRegion
A very narrow (<100 km) layer between the chromosphere and the corona where the temperature rises abruptly from about 8000 to about 500,000 K.
enumeration Titan
The largest moon of Saturn and the second largest moon in the Solar System.
enumeration Title
The name of a published composition, set or data, images or other work.
enumeration Uranus
The eighth planet from the Sun in our solar system.
enumeration Uranus.Ariel
The fourth largest moon of Uranus.
enumeration Uranus.Magnetosphere
The region of space above the atmosphere or surface of the planet and bounded by the magnetopause that is under the direct influence of the magnetic field of a planetary body.
enumeration Uranus.Magnetosphere.Magnetotail
The region of space within the magnetosphere of a magnetized planetary body where the nightside magnetic field is stretched out in the anti-stellar direction by stellar wind interaction into a windsock-like shape. For Earth, solar wind-magnetosphere interaction produces a magnetotail that extends tailward from a distance of about 10 R<sub>E</sub> on the nightside to downstream distances beyond 1000 R<sub>E</sub>.
enumeration Uranus.Magnetosphere.Main
The region of the magnetosphere where the magnetic field lines are closed, but does not include the gaseous region gravitationally bound to the body.
enumeration Uranus.Magnetosphere.Plasmasphere
A region of the magnetosphere consisting of low energy (cool) plasma. It is located above the ionosphere. The outer boundary of the plasmasphere is known as the plasmapause, which is defined by an order of magnitude drop in plasma density.
enumeration Uranus.Magnetosphere.Polar
The region near the pole of a body. For a magnetosphere the polar region is the area where magnetic field lines are open and includes the auroral zone.
enumeration Uranus.Magnetosphere.RadiationBelt
The region within a magnetosphere where high-energy particles could potentially be trapped in a magnetic field.
enumeration Uranus.Magnetosphere.RingCurrent
One of the major current systems confined within planetary magnetospheres. The ring current circles in the magnetic equatorial plane of magnetospheres. It is generated by the longitudinal drift of energetic charged particles trapped on inner, dipole-like magnetospheric field lines. At the Earth, the ring current is carried by 10 keV to 200 keV charged particles typically located at L-shells between 3 and 6. The ring current is also the primary driver of the Sym H and Dst Indices of magnetic storm activity at the Earth.
enumeration Uranus.Miranda
The smallest and innermost round moon of Uranus.
enumeration Uranus.Oberon
The second largest and second most massive moon of Uranus, and the ninth most massive moon in the Solar System.
enumeration Uranus.Puck
The largest inner spherical moon of Uranus.
enumeration Uranus.Titania
The largest moon of Uranus and the eighth largest moon in the Solar System.
enumeration Uranus.Umbriel
The third largest and fourth most massive moon of Uranus.
enumeration Venus
The second planet from the Sun in our solar system.
enumeration Venus.Magnetosphere
The region of space above the atmosphere or surface of the planet and bounded by the magnetopause that is under the direct influence of the magnetic field of a planetary body.
enumeration Venus.Magnetosphere.Magnetotail
The region of space within the magnetosphere of a magnetized planetary body where the nightside magnetic field is stretched out in the anti-stellar direction by stellar wind interaction into a windsock-like shape. For Earth, solar wind-magnetosphere interaction produces a magnetotail that extends tailward from a distance of about 10 R<sub>E</sub> on the nightside to downstream distances beyond 1000 R<sub>E</sub>.
enumeration Venus.Magnetosphere.Main
The region of the magnetosphere where the magnetic field lines are closed, but does not include the gaseous region gravitationally bound to the body.
enumeration Venus.Magnetosphere.Plasmasphere
A region of the magnetosphere consisting of low energy (cool) plasma. It is located above the ionosphere. The outer boundary of the plasmasphere is known as the plasmapause, which is defined by an order of magnitude drop in plasma density.
enumeration Venus.Magnetosphere.Polar
The region near the pole of a body. For a magnetosphere the polar region is the area where magnetic field lines are open and includes the auroral zone.
enumeration Venus.Magnetosphere.RadiationBelt
The region within a magnetosphere where high-energy particles could potentially be trapped in a magnetic field.
enumeration Venus.Magnetosphere.RingCurrent
One of the major current systems confined within planetary magnetospheres. The ring current circles in the magnetic equatorial plane of magnetospheres. It is generated by the longitudinal drift of energetic charged particles trapped on inner, dipole-like magnetospheric field lines. At the Earth, the ring current is carried by 10 keV to 200 keV charged particles typically located at L-shells between 3 and 6. The ring current is also the primary driver of the Sym H and Dst Indices of magnetic storm activity at the Earth.
Source
<xsd:element name="ModeledRegion" type="spase:ModeledRegion" minOccurs="0" maxOccurs="unbounded"/>
Element spase:InputProcess / spase:ProcessType
Namespace http://www.spase-group.org/data/schema
Diagram
Diagramspase-2_7_1_xsd.tmp#ProcessType
Type spase:ProcessType
Properties
content simple
minOccurs 1
maxOccurs 1
Facets
enumeration ChargeExchange
Chemical process involving a charge transfer from an ion (which becomes neutral) to a neutral (which becomes ionized).
enumeration DissociativeRecombination
Chemical process by which an ion is neutralized by capturing an electron, and splits in two new neutral species.
enumeration ElectronImpact
Chemical process by which a neutral is ionized thanks to the energy from the impact of an electron.
enumeration PhotoIonization
Chemical process by which a neutral is ionized thanks to the energy from a photon.
Source
<xsd:element name="ProcessType" type="spase:ProcessType" minOccurs="1" maxOccurs="1"/>
Element spase:InputProcess / spase:Units
Namespace http://www.spase-group.org/data/schema
Diagram
Diagramspase-2_7_1_xsd.tmp#Units
Type spase:Units
Properties
content simple
minOccurs 0
maxOccurs 1
Source
<xsd:element name="Units" type="spase:Units" minOccurs="0" maxOccurs="1"/>
Element spase:InputProcess / spase:UnitsConversion
Namespace http://www.spase-group.org/data/schema
Diagram
Diagramspase-2_7_1_xsd.tmp#UnitsConversion
Type spase:UnitsConversion
Properties
content simple
minOccurs 0
maxOccurs 1
Source
<xsd:element name="UnitsConversion" type="spase:UnitsConversion" minOccurs="0" maxOccurs="1"/>
Element spase:InputProcess / spase:ProcessCoefficient
Namespace http://www.spase-group.org/data/schema
Diagram
Diagramspase-2_7_1_xsd.tmp#ProcessCoefficient
Type spase:ProcessCoefficient
Properties
content simple
minOccurs 0
maxOccurs 1
Source
<xsd:element name="ProcessCoefficient" type="spase:ProcessCoefficient" minOccurs="0" maxOccurs="1"/>
Element spase:InputProcess / spase:ProcessCoeffType
Namespace http://www.spase-group.org/data/schema
Diagram
Diagramspase-2_7_1_xsd.tmp#ProcessCoeffType
Type spase:ProcessCoeffType
Properties
content simple
minOccurs 0
maxOccurs 1
Facets
enumeration CrossSection
Cross section of the reaction, when the reaction implies the collision of two particles.
enumeration Frequency
The number of occurrences of a repeating event per unit time.
enumeration Other
Not classified with more specific terms. The context of its usage may be described in related text.
enumeration Rate
Reaction rate: reaction production per unit of time.
Source
<xsd:element name="ProcessCoeffType" type="spase:ProcessCoeffType" minOccurs="0" maxOccurs="1"/>
Element spase:InputProcess / spase:ProcessModel
Namespace http://www.spase-group.org/data/schema
Diagram
Diagramspase-2_7_1_xsd.tmp#ProcessModel
Type spase:ProcessModel
Properties
content simple
minOccurs 0
maxOccurs 1
Source
<xsd:element name="ProcessModel" type="spase:ProcessModel" minOccurs="0" maxOccurs="1"/>
Element spase:InputProcess / spase:ModelURL
Namespace http://www.spase-group.org/data/schema
Diagram
Diagramspase-2_7_1_xsd.tmp#ModelURL
Type spase:ModelURL
Properties
content simple
minOccurs 0
maxOccurs 1
Source
<xsd:element name="ModelURL" type="spase:ModelURL" minOccurs="0" maxOccurs="1"/>
Element spase:ModelRun / spase:Extension
Namespace http://www.spase-group.org/data/schema
Diagram
Diagramspase-2_7_1_xsd.tmp#Extension_langspase-2_7_1_xsd.tmp#Extension
Type spase:Extension
Properties
content complex
minOccurs 0
maxOccurs unbounded
Model
ANY element from ANY namespace
Attributes
QName Type Default Use
lang xsd:string en optional
Source
<xsd:element name="Extension" type="spase:Extension" minOccurs="0" maxOccurs="unbounded"/>
Element spase:Spase / spase:DisplayOutput
Namespace http://www.spase-group.org/data/schema
Diagram
Diagramspase-2_7_1_xsd.tmp#DisplayOutput_ResourceIDspase-2_7_1_xsd.tmp#DisplayOutput_NamingAuthorityspase-2_7_1_xsd.tmp#DisplayOutput_ResourceTypespase-2_7_1_xsd.tmp#DisplayOutput_ResourceHeaderspase-2_7_1_xsd.tmp#DisplayOutput_AccessInformationspase-2_7_1_xsd.tmp#DisplayOutput_ProcessingLevelspase-2_7_1_xsd.tmp#DisplayOutput_ProviderResourceNamespase-2_7_1_xsd.tmp#DisplayOutput_ProviderProcessingLevelspase-2_7_1_xsd.tmp#DisplayOutput_ProviderVersionspase-2_7_1_xsd.tmp#DisplayOutput_ModeledInstrumentIDspase-2_7_1_xsd.tmp#DisplayOutput_MeasurementTypespase-2_7_1_xsd.tmp#DisplayOutput_TemporalDescriptionspase-2_7_1_xsd.tmp#DisplayOutput_SpatialDescriptionspase-2_7_1_xsd.tmp#DisplayOutput_SpectralRangespase-2_7_1_xsd.tmp#DisplayOutput_DisplayCadencespase-2_7_1_xsd.tmp#DisplayOutput_ModeledRegionspase-2_7_1_xsd.tmp#DisplayOutput_Caveatsspase-2_7_1_xsd.tmp#DisplayOutput_Keywordspase-2_7_1_xsd.tmp#DisplayOutput_InputResourceIDspase-2_7_1_xsd.tmp#DisplayOutput_Parameterspase-2_7_1_xsd.tmp#DisplayOutput_ModelProductspase-2_7_1_xsd.tmp#DisplayOutput_Propertyspase-2_7_1_xsd.tmp#DisplayOutput_Extensionspase-2_7_1_xsd.tmp#DisplayOutput
Type spase:DisplayOutput
Properties
content complex
Model
Children spase:AccessInformation, spase:Caveats, spase:DisplayCadence, spase:Extension, spase:InputResourceID, spase:Keyword, spase:MeasurementType, spase:ModelProduct, spase:ModeledInstrumentID, spase:ModeledRegion, spase:NamingAuthority, spase:Parameter, spase:ProcessingLevel, spase:Property, spase:ProviderProcessingLevel, spase:ProviderResourceName, spase:ProviderVersion, spase:ResourceHeader, spase:ResourceID, spase:ResourceType, spase:SpatialDescription, spase:SpectralRange, spase:TemporalDescription
Instance
<spase:DisplayOutput xmlns:spase="http://www.spase-group.org/data/schema">
  <spase:ResourceID>{1,1}</spase:ResourceID>
  <spase:NamingAuthority>{0,1}</spase:NamingAuthority>
  <spase:ResourceType>{0,1}</spase:ResourceType>
  <spase:ResourceHeader>{1,1}</spase:ResourceHeader>
  <spase:AccessInformation>{1,unbounded}</spase:AccessInformation>
  <spase:ProcessingLevel>{0,1}</spase:ProcessingLevel>
  <spase:ProviderResourceName>{0,1}</spase:ProviderResourceName>
  <spase:ProviderProcessingLevel>{0,1}</spase:ProviderProcessingLevel>
  <spase:ProviderVersion>{0,1}</spase:ProviderVersion>
  <spase:ModeledInstrumentID>{0,unbounded}</spase:ModeledInstrumentID>
  <spase:MeasurementType>{1,unbounded}</spase:MeasurementType>
  <spase:TemporalDescription>{1,1}</spase:TemporalDescription>
  <spase:SpatialDescription>{1,1}</spase:SpatialDescription>
  <spase:SpectralRange>{0,unbounded}</spase:SpectralRange>
  <spase:DisplayCadence>{0,1}</spase:DisplayCadence>
  <spase:ModeledRegion>{0,unbounded}</spase:ModeledRegion>
  <spase:Caveats>{0,1}</spase:Caveats>
  <spase:Keyword>{0,unbounded}</spase:Keyword>
  <spase:InputResourceID>{0,unbounded}</spase:InputResourceID>
  <spase:Parameter>{0,unbounded}</spase:Parameter>
  <spase:ModelProduct>{0,1}</spase:ModelProduct>
  <spase:Property>{0,unbounded}</spase:Property>
  <spase:Extension lang="en">{0,1}</spase:Extension>
</spase:DisplayOutput>
Source
<xsd:element name="DisplayOutput" type="spase:DisplayOutput"/>
Element spase:DisplayOutput / spase:ResourceID
Namespace http://www.spase-group.org/data/schema
Diagram
Diagramspase-2_7_1_xsd.tmp#ResourceID
Type spase:ResourceID
Type hierarchy
Properties
content simple
minOccurs 1
maxOccurs 1
Facets
pattern [^:]+://[^/]+/.+
Source
<xsd:element name="ResourceID" type="spase:ResourceID" minOccurs="1" maxOccurs="1"/>
Element spase:DisplayOutput / spase:NamingAuthority
Namespace http://www.spase-group.org/data/schema
Diagram
Diagramspase-2_7_1_xsd.tmp#NamingAuthority
Type spase:NamingAuthority
Properties
content simple
minOccurs 0
maxOccurs 1
Source
<xsd:element name="NamingAuthority" type="spase:NamingAuthority" minOccurs="0" maxOccurs="1"/>
Element spase:DisplayOutput / spase:ResourceType
Namespace http://www.spase-group.org/data/schema
Diagram
Diagramspase-2_7_1_xsd.tmp#ResourceType
Type spase:ResourceType
Properties
content simple
minOccurs 0
maxOccurs 1
Facets
enumeration Annotation
Information which is explanatory or descriptive which is associated with another resource.
enumeration Catalog
A tabular listing of events or observational notes, especially those that have utility in aiding a user in locating data. Catalogs include lists of events, files in a product, and data availability. A Catalog resource is a type of "data product" which is a set of data that is uniformly processed and formatted, from one or more instruments, typically spanning the full duration of the observations of the relevant instrument(s). A data product may consist of a collection of granules of successive time spans, but may be a single high-level entity.
enumeration Collection
An aggregation of resources, which may encompass collections of one resource type as well as those of mixed types. A collection is described as a group. Its parts may also be separately described. An example is an experiment which uses the data from multiple instruments (or sensors). Another example is a research effort that uses a set of display images of the Sun and Energetic particle data from the corresponding times for the images, and FITS files of AIA images, etc. All the resources that are part of the research effort can be described as a Collection. Yet another example is a coordinated set of time series used for determining an index.
enumeration DisplayData
A graphical representation of data wherein the underlying numeric values are not (readily) accessible for analysis. Examples are line plots and spectrograms. A Display Data resource is a type of "data product" which is a set of data that is uniformly processed and formatted, from one or more instruments, typically spanning the full duration of the observations of the relevant instrument(s). A data product may consist of a collection of granules of successive time spans, but may be a single high-level entity.
enumeration DisplayOutput
A graphical representation of data wherein the underlying numeric values are not (readily) accessible for analysis. Examples are line plots and spectrograms. A Display Data resource is a type of "data product" which is a set of data that is uniformly processed and formatted, from one or more instruments, typically spanning the full duration of the observations of the relevant instrument(s). A data product may consist of a collection of granules of successive time spans, but may be a single high-level entity.
enumeration Document
A set of information designed and presented as an individual entity. A document may contain plain or formatted text, in-line graphics, sound, other multimedia data, or hypermedia references. A Document resource is intended for use on digital objects that have no other identifier (e.g., DOI or ISBN).
enumeration Granule
An accessible portion of another resource. A Granule may be composed of one or more physical pieces (files) which are considered inseparable. For example, a data storage format that maintains metadata and binary data in separate, but tightly coupled files. Granules should not be used to group files that have simple relationships or which are associated through a parent resource. For example, each file containing a time interval data for a Numerical Data resource would each be considered a Granule. The ParentID of a Granule resource must be a NumericalData resource. The attributes of a Granule supersede the corresponding attributes in the NumericalData resource.
enumeration Instrument
A device that makes measurements used to characterize a physical phenomenon, or a family of like devices.
enumeration Model
Attributes of a model.
enumeration ModelRun
Description of a model run, including the code ID, the run spatial and temporal description, and all the relevant inputs.
enumeration NumericalData
Data stored as numerical values in one or more specified formats. A Numerical Data resource is a type of "data product" which is a set of data that is uniformly processed and formatted, from one or more instruments, typically spanning the full duration of the observations of the relevant instrument(s). A data product may consist of Parameters stored in a collection of granules of successive time spans or a single data granule.
enumeration NumericalOutput
Data stored as numerical values in a specified format. A Numerical Data resource is a type of "data product" which is a set of data that is uniformly processed and formatted, from one or more instruments, typically spanning the full duration of the observations of the relevant instrument(s). A data product may consist of a collection of granules of successive time spans, but may be a single high-level entity.
enumeration Observatory
The host (spacecraft, network, facility) for instruments making observations, or a family of closely related hosts.
enumeration Person
An individual human being.
enumeration Registry
A location or facility where resources are cataloged.
enumeration Repository
A location or facility where resources are stored.
enumeration Service
A location or facility that can perform a well-defined task.
enumeration Software
An application which can be installed, built or readily used.
Source
<xsd:element name="ResourceType" type="spase:ResourceType" minOccurs="0" maxOccurs="1"/>
Element spase:DisplayOutput / spase:ResourceHeader
Namespace http://www.spase-group.org/data/schema
Diagram
Diagramspase-2_7_1_xsd.tmp#ResourceHeader_ResourceNamespase-2_7_1_xsd.tmp#ResourceHeader_AlternateNamespase-2_7_1_xsd.tmp#ResourceHeader_DOIspase-2_7_1_xsd.tmp#ResourceHeader_ReleaseDatespase-2_7_1_xsd.tmp#ResourceHeader_RevisionHistoryspase-2_7_1_xsd.tmp#ResourceHeader_ExpirationDatespase-2_7_1_xsd.tmp#ResourceHeader_Descriptionspase-2_7_1_xsd.tmp#ResourceHeader_Acknowledgementspase-2_7_1_xsd.tmp#ResourceHeader_PublicationInfospase-2_7_1_xsd.tmp#ResourceHeader_Fundingspase-2_7_1_xsd.tmp#ResourceHeader_Contactspase-2_7_1_xsd.tmp#ResourceHeader_InformationURLspase-2_7_1_xsd.tmp#ResourceHeader_Associationspase-2_7_1_xsd.tmp#ResourceHeader_PriorIDspase-2_7_1_xsd.tmp#ResourceHeader
Type spase:ResourceHeader
Properties
content complex
minOccurs 1
maxOccurs 1
Model
Children spase:Acknowledgement, spase:AlternateName, spase:Association, spase:Contact, spase:DOI, spase:Description, spase:ExpirationDate, spase:Funding, spase:InformationURL, spase:PriorID, spase:PublicationInfo, spase:ReleaseDate, spase:ResourceName, spase:RevisionHistory
Instance
<spase:ResourceHeader xmlns:spase="http://www.spase-group.org/data/schema">
  <spase:ResourceName>{1,1}</spase:ResourceName>
  <spase:AlternateName>{0,unbounded}</spase:AlternateName>
  <spase:DOI>{0,1}</spase:DOI>
  <spase:ReleaseDate>{1,1}</spase:ReleaseDate>
  <spase:RevisionHistory>{0,1}</spase:RevisionHistory>
  <spase:ExpirationDate>{0,1}</spase:ExpirationDate>
  <spase:Description>{1,1}</spase:Description>
  <spase:Acknowledgement>{0,1}</spase:Acknowledgement>
  <spase:PublicationInfo>{0,1}</spase:PublicationInfo>
  <spase:Funding>{0,unbounded}</spase:Funding>
  <spase:Contact>{1,unbounded}</spase:Contact>
  <spase:InformationURL>{0,unbounded}</spase:InformationURL>
  <spase:Association>{0,unbounded}</spase:Association>
  <spase:PriorID>{0,unbounded}</spase:PriorID>
</spase:ResourceHeader>
Source
<xsd:element name="ResourceHeader" type="spase:ResourceHeader" minOccurs="1" maxOccurs="1"/>
Element spase:DisplayOutput / spase:AccessInformation
Namespace http://www.spase-group.org/data/schema
Diagram
Diagramspase-2_7_1_xsd.tmp#AccessInformation_RepositoryIDspase-2_7_1_xsd.tmp#AccessInformation_Availabilityspase-2_7_1_xsd.tmp#AccessInformation_AccessRightsspase-2_7_1_xsd.tmp#AccessInformation_RightsListspase-2_7_1_xsd.tmp#AccessInformation_AccessURLspase-2_7_1_xsd.tmp#AccessInformation_Formatspase-2_7_1_xsd.tmp#AccessInformation_Encodingspase-2_7_1_xsd.tmp#AccessInformation_AccessDirectoryTemplatespase-2_7_1_xsd.tmp#AccessInformation_AccessFilenameTemplatespase-2_7_1_xsd.tmp#AccessInformation_DataExtentspase-2_7_1_xsd.tmp#AccessInformation_Acknowledgementspase-2_7_1_xsd.tmp#AccessInformation
Type spase:AccessInformation
Properties
content complex
minOccurs 1
maxOccurs unbounded
Model
Children spase:AccessDirectoryTemplate, spase:AccessFilenameTemplate, spase:AccessRights, spase:AccessURL, spase:Acknowledgement, spase:Availability, spase:DataExtent, spase:Encoding, spase:Format, spase:RepositoryID, spase:RightsList
Instance
<spase:AccessInformation xmlns:spase="http://www.spase-group.org/data/schema">
  <spase:RepositoryID>{1,1}</spase:RepositoryID>
  <spase:Availability>{0,1}</spase:Availability>
  <spase:AccessRights>{0,1}</spase:AccessRights>
  <spase:RightsList>{0,1}</spase:RightsList>
  <spase:AccessURL>{1,unbounded}</spase:AccessURL>
  <spase:Format>{1,unbounded}</spase:Format>
  <spase:Encoding>{0,1}</spase:Encoding>
  <spase:AccessDirectoryTemplate>{0,1}</spase:AccessDirectoryTemplate>
  <spase:AccessFilenameTemplate>{0,1}</spase:AccessFilenameTemplate>
  <spase:DataExtent>{0,1}</spase:DataExtent>
  <spase:Acknowledgement>{0,1}</spase:Acknowledgement>
</spase:AccessInformation>
Source
<xsd:element name="AccessInformation" type="spase:AccessInformation" minOccurs="1" maxOccurs="unbounded"/>
Element spase:DisplayOutput / spase:ProcessingLevel
Namespace http://www.spase-group.org/data/schema
Diagram
Diagramspase-2_7_1_xsd.tmp#ProcessingLevel
Type spase:ProcessingLevel
Properties
content simple
minOccurs 0
maxOccurs 1
Facets
enumeration Calibrated
Data wherein sensor outputs have been convolved with instrument response function, often irreversibly, to yield data in physical units. Similar to NASA Level 2.
enumeration Raw
Data in its original state with no processing to account for calibration. Similar to NASA Level 0.
enumeration Uncalibrated
Duplicate data are removed from the data stream and data are time ordered. Values are not adjusted for any potential biases or external factors. Similar to NASA Level 1.
enumeration ValueAdded
Calibrated data that has been mapped on uniform space-time grid scales with gaps, flags and out-of-range values replaced with appropriate values. Similar to NASA Level 3.
Source
<xsd:element name="ProcessingLevel" type="spase:ProcessingLevel" minOccurs="0" maxOccurs="1"/>
Element spase:DisplayOutput / spase:ProviderResourceName
Namespace http://www.spase-group.org/data/schema
Diagram
Diagramspase-2_7_1_xsd.tmp#ProviderResourceName
Type spase:ProviderResourceName
Properties
content simple
minOccurs 0
maxOccurs 1
Source
<xsd:element name="ProviderResourceName" type="spase:ProviderResourceName" minOccurs="0" maxOccurs="1"/>
Element spase:DisplayOutput / spase:ProviderProcessingLevel
Namespace http://www.spase-group.org/data/schema
Diagram
Diagramspase-2_7_1_xsd.tmp#ProviderProcessingLevel
Type spase:ProviderProcessingLevel
Properties
content simple
minOccurs 0
maxOccurs 1
Source
<xsd:element name="ProviderProcessingLevel" type="spase:ProviderProcessingLevel" minOccurs="0" maxOccurs="1"/>
Element spase:DisplayOutput / spase:ProviderVersion
Namespace http://www.spase-group.org/data/schema
Diagram
Diagramspase-2_7_1_xsd.tmp#ProviderVersion
Type spase:ProviderVersion
Properties
content simple
minOccurs 0
maxOccurs 1
Source
<xsd:element name="ProviderVersion" type="spase:ProviderVersion" minOccurs="0" maxOccurs="1"/>
Element spase:DisplayOutput / spase:ModeledInstrumentID
Namespace http://www.spase-group.org/data/schema
Diagram
Diagramspase-2_7_1_xsd.tmp#ModeledInstrumentID
Type spase:ModeledInstrumentID
Type hierarchy
Properties
content simple
minOccurs 0
maxOccurs unbounded
Facets
pattern [^:]+://[^/]+/.+
Source
<xsd:element name="ModeledInstrumentID" type="spase:ModeledInstrumentID" minOccurs="0" maxOccurs="unbounded"/>
Element spase:DisplayOutput / spase:MeasurementType
Namespace http://www.spase-group.org/data/schema
Diagram
Diagramspase-2_7_1_xsd.tmp#MeasurementType
Type spase:MeasurementType
Properties
content simple
minOccurs 1
maxOccurs unbounded
Facets
enumeration ActivityIndex
An indication, derived from one or more measurements, of the level of activity of an object or region, such as sunspot number, F10.7 flux, Dst, or the Polar Cap Indices.
enumeration Dopplergram
A map or image depicting the spatial distribution of line-of-sight velocities of the observed object.
enumeration Dust
Free microscopic particles of solid material.
enumeration ElectricField
A region of space around a charged particle, or between two voltages within which a force is exerted on charged objects in its vicinity. An electric field is the electric force per unit charge.
enumeration EnergeticParticles
Pieces of matter that are moving very fast. Energetic particles include protons, electrons, neutrons, neutrinos, the nuclei of atoms, and other sub-atomic particles.
enumeration Ephemeris
The spatial coordinates of a body as a function of time. When used as an Instrument Type it represents the process or methods used to generate spatial coordinates.
enumeration ImageIntensity
Measurements of the 2-D distribution of the intensity of photons from some region or object such as the Sun or the polar auroral regions, can be in any wavelength band, and polarized, etc.
enumeration InstrumentStatus
A quantity directly related to the operation or function of an instrument.
enumeration IonComposition
In situ measurements of the relative flux or density of electrically charged particles in the space environment. May give simple fluxes, but full distribution functions are sometimes measured.
enumeration Irradiance
A radiometric term for the power of electromagnetic radiation at a surface, per unit area. Irradiance is used when the electromagnetic radiation is incident on the surface. Irradiance data may be reported in any units (i.e., counts/s) due to, for example, being at a particular wavelength, or to being a not fully calibrated relative measurement.
enumeration MagneticField
A region of space near a magnetized body where magnetic forces can be detected (as measured by methods such as Zeeman splitting, etc.).
enumeration Magnetogram
Measurements of the vector or line-of-sight magnetic field determined from remote sensing measurements of the detailed structure of spectral lines, including their splitting and polarization.
enumeration NeutralAtomImages
Measurements of neutral atom fluxes as a function of look direction often related to remote energetic charged particles that lose their charge through charge-exchange and then reach the detector on a line-of-sight trajectory.
enumeration NeutralGas
Measurements of neutral atomic and molecular components of a gas.
enumeration Profile
Measurements of a quantity as a function of height above an object such as the limb of a body.
enumeration Radiance
A radiometric measurement that describes the amount of electromagnetic radiation that passes through or is emitted from a particular area, and falls within a given solid angle in a specified direction. They are used to characterize both emission from diffuse sources and reflection from diffuse surfaces.
enumeration Spectrum
The distribution of a characteristic of a physical system or phenomenon, such as the energy emitted by a radiant source, arranged in the order of wavelengths.
enumeration SPICE
SPICE is an ancillary information system that provides scientists and engineers the capability to include space geometry and event data into mission design, science observation planning, and science data analysis software. The staff of the NASA Navigation and Ancillary Information Facility, NAIF, which is located at JPL provides SPICE support for planetary, heliophysics, and Earth science missions, see https://naif.jpl.nasa.gov/naif/index.html. This SPICE has been adapted from text on NAF hosted web pages.
enumeration ThermalPlasma
Measurements of the plasma in the energy regime where the most of the plasma occurs. May be the basic fluxes in the form of distribution functions or the derived bulk parameters (density, flow velocity, etc.).
enumeration Waves
Data resulting from observations of wave experiments and natural wave phenomena. Wave experiments are typically active and natural wave phenomena are passive. Examples of wave experiments include coherent/incoherent scatter radars, radio soundings, VLF propagation studies, ionospheric scintillation of beacon satellite signals, etc. Examples of natural wave phenomena include micropulsations, mesospheric gravity waves, auroral/plasmaspheric hiss, Langmuir waves, AKR, Jovian decametric radiation, solar radio bursts, etc.
enumeration Waves.Active
Exerting an influence or producing a change or effect. An active measurement is one which produces a transmission or excitation as a part of the measurement cycle.
enumeration Waves.Passive
Movement or effect produced by outside influence. A passive measurement is one which does not produce a transmission or excitation as a part of the measurement cycle.
Source
<xsd:element name="MeasurementType" type="spase:MeasurementType" minOccurs="1" maxOccurs="unbounded"/>
Element spase:DisplayOutput / spase:TemporalDescription
Namespace http://www.spase-group.org/data/schema
Diagram
Diagramspase-2_7_1_xsd.tmp#TemporalDescription_TimeSpanspase-2_7_1_xsd.tmp#TemporalDescription_Cadencespase-2_7_1_xsd.tmp#TemporalDescription_CadenceMinspase-2_7_1_xsd.tmp#TemporalDescription_CadenceMaxspase-2_7_1_xsd.tmp#TemporalDescription_Exposurespase-2_7_1_xsd.tmp#TemporalDescription_ExposureMinspase-2_7_1_xsd.tmp#TemporalDescription_ExposureMaxspase-2_7_1_xsd.tmp#TemporalDescription
Type spase:TemporalDescription
Properties
content complex
Model
Children spase:Cadence, spase:CadenceMax, spase:CadenceMin, spase:Exposure, spase:ExposureMax, spase:ExposureMin, spase:TimeSpan
Instance
<spase:TemporalDescription xmlns:spase="http://www.spase-group.org/data/schema">
  <spase:TimeSpan>{1,1}</spase:TimeSpan>
  <spase:Cadence>{0,1}</spase:Cadence>
  <spase:CadenceMin>{0,1}</spase:CadenceMin>
  <spase:CadenceMax>{0,1}</spase:CadenceMax>
  <spase:Exposure>{0,1}</spase:Exposure>
  <spase:ExposureMin>{0,1}</spase:ExposureMin>
  <spase:ExposureMax>{0,1}</spase:ExposureMax>
</spase:TemporalDescription>
Source
<xsd:element name="TemporalDescription" type="spase:TemporalDescription"/>
Element spase:DisplayOutput / spase:SpatialDescription
Namespace http://www.spase-group.org/data/schema
Diagram
Diagramspase-2_7_1_xsd.tmp#SpatialDescription_Dimensionspase-2_7_1_xsd.tmp#SpatialDescription_CoordinateSystemspase-2_7_1_xsd.tmp#SpatialDescription_Unitsspase-2_7_1_xsd.tmp#SpatialDescription_UnitsConversionspase-2_7_1_xsd.tmp#SpatialDescription_CoordinatesLabelspase-2_7_1_xsd.tmp#SpatialDescription_CutsDescriptionspase-2_7_1_xsd.tmp#SpatialDescription_CubesDescriptionspase-2_7_1_xsd.tmp#SpatialDescription_PlaneNormalVectorspase-2_7_1_xsd.tmp#SpatialDescription_PlanePointspase-2_7_1_xsd.tmp#SpatialDescription_RegionBeginspase-2_7_1_xsd.tmp#SpatialDescription_RegionEndspase-2_7_1_xsd.tmp#SpatialDescription_Stepspase-2_7_1_xsd.tmp#SpatialDescription
Type spase:SpatialDescription
Properties
content complex
Model
Children spase:CoordinateSystem, spase:CoordinatesLabel, spase:CubesDescription, spase:CutsDescription, spase:Dimension, spase:PlaneNormalVector, spase:PlanePoint, spase:RegionBegin, spase:RegionEnd, spase:Step, spase:Units, spase:UnitsConversion
Instance
<spase:SpatialDescription xmlns:spase="http://www.spase-group.org/data/schema">
  <spase:Dimension>{1,1}</spase:Dimension>
  <spase:CoordinateSystem>{1,1}</spase:CoordinateSystem>
  <spase:Units>{1,1}</spase:Units>
  <spase:UnitsConversion>{0,1}</spase:UnitsConversion>
  <spase:CoordinatesLabel>{0,1}</spase:CoordinatesLabel>
  <spase:CutsDescription>{1,1}</spase:CutsDescription>
  <spase:CubesDescription>{1,1}</spase:CubesDescription>
  <spase:PlaneNormalVector>{1,1}</spase:PlaneNormalVector>
  <spase:PlanePoint>{1,1}</spase:PlanePoint>
  <spase:RegionBegin>{1,1}</spase:RegionBegin>
  <spase:RegionEnd>{1,1}</spase:RegionEnd>
  <spase:Step>{0,1}</spase:Step>
</spase:SpatialDescription>
Source
<xsd:element name="SpatialDescription" type="spase:SpatialDescription"/>
Element spase:DisplayOutput / spase:SpectralRange
Namespace http://www.spase-group.org/data/schema
Diagram
Diagramspase-2_7_1_xsd.tmp#SpectralRange
Type spase:SpectralRange
Properties
content simple
minOccurs 0
maxOccurs unbounded
Facets
enumeration CaK
A spectrum with a wavelength of range centered near 393.5 nm. VSO nickname: Ca-K image with range of 391.9 nm to 395.2 nm.
enumeration ExtremeUltraviolet
A spectrum with a wavelength range of 10 nm to 125 nm. VSO nickname: EUV image with a range of 10 nm to 125 nm.
enumeration FarUltraviolet
A spectrum with a wavelength range of 122 nm to 200 nm. VSO nickname: FUV image with a range of 122 nm to 200 nm.
enumeration GammaRays
Photons with a wavelength range: 0.00001 nm to 0.001 nm.
enumeration Halpha
A spectrum with a wavelength range centered at 656.3 nm. VSO nickname: H-alpha image with a spectrum range of 655.8 nm to 656.8 nm.
enumeration HardXRays
Photons with a wavelength range: 0.001 nm to 0.1 nm and an energy range of 12 keV to 120 keV.
enumeration He10830
A spectrum with a wavelength range centered at 1082.9 nm. VSO nickname: an He 10830 image with a range of 1082.5 nm to 1083.3 nm.
enumeration He304
A spectrum centered around the resonance line of ionized helium at 304 Angstrom (30.4 nm).
enumeration Infrared
Photons with a wavelength range: 760 nm to 10^6 nm.
enumeration K7699
A spectrum with a wavelength range centered at 769.9 nm. VSO nickname: K-7699 dopplergram with a range of 769.8 nm to 770.0 nm.
enumeration LBHBand
Lyman-Birge-Hopfield band in the far ultraviolet range with wavelength range of 140 nm to 170 nm.
enumeration Microwave
Photons with a wavelength range: 10^6 nm to 1.5*10^7 nm.
enumeration NaD
A spectrum with a wavelength range of centered at 589.3 nm. VSO nickname: Na-D image with a range of 588.8 nm to 589.8 nm.
enumeration Ni6768
A spectrum with a wavelength range centered at 676.8 nm. VSO nickname: Ni-6768 dopplergram with a range of 676.7 nm to 676.9 nm.
enumeration Optical
Photons with a wavelength range: 380 nm to 760 nm.
enumeration RadioFrequency
Photons with a wavelength range: 10^5 nm to 10^11 nm.
enumeration SoftXRays
X-Rays with an energy range of 0.12 keV to 12 keV.
enumeration Ultraviolet
Photons with a wavelength range: 10 nm to 400 nm.
enumeration WhiteLight
Photons with a wavelength in the visible range for humans.
enumeration XRays
Photons with a wavelength range: 0.001 nm to 10 nm.
Source
<xsd:element name="SpectralRange" type="spase:SpectralRange" minOccurs="0" maxOccurs="unbounded"/>
Element spase:DisplayOutput / spase:DisplayCadence
Namespace http://www.spase-group.org/data/schema
Diagram
Diagramspase-2_7_1_xsd.tmp#DisplayCadence
Type spase:DisplayCadence
Properties
content simple
minOccurs 0
maxOccurs 1
Source
<xsd:element name="DisplayCadence" type="spase:DisplayCadence" minOccurs="0" maxOccurs="1"/>
Element spase:DisplayOutput / spase:ModeledRegion
Namespace http://www.spase-group.org/data/schema
Diagram
Diagramspase-2_7_1_xsd.tmp#ModeledRegion
Type spase:ModeledRegion
Properties
content simple
minOccurs 0
maxOccurs unbounded
Facets
enumeration Asteroid
A small extraterrestrial body consisting mostly of rock and metal that is in orbit around the Sun.
enumeration Callisto
A second largest moon of Jupiter and the third largest moon in the solar system.
enumeration Comet
A relatively small extraterrestrial body consisting of a frozen mass that travels around the Sun in a highly elliptical orbit.
enumeration Comet.1PHalley
1P/Halley, is a short-period comet visible from Earth every 75 to 79 years. The comet was visited by the Halley Armada comprised of the ESA Giotto, Japanese Suisei and Sekigake, and Soviet Union Vega 1 and Vega 2 spacecraft in 1986.
enumeration Comet.26PGriggSkjellerup
26P/Grigg-Skjellerup is a periodic comet. It was visited by the ESA Giotto spacecraft in July 1992.
enumeration Comet.67PChuryumovGerasimenko
67P/Churyumov-Gerasimenko is a Jupiter-family comet originally from the Kuiper belt. The ESA Rosetta spacecraft rendezvoused with Comet 67P on August 6, 2014 and then orbited the comet from September 10, 2014 to September 30, 2016. Philae, a lander carried by Rosetta, touched down on the comet surface on November 12, 2014.
enumeration Earth
The third planet from the Sun in our solar system.
enumeration Earth.Magnetosheath
The region between the bow shock and the magnetopause, characterized by very turbulent plasma.
enumeration Earth.Magnetosphere
The region of space above the atmosphere or surface of the planet and bounded by the magnetopause that is under the direct influence of the magnetic field of a planetary body.
enumeration Earth.Magnetosphere.Magnetotail
The region of space within the magnetosphere of a magnetized planetary body where the nightside magnetic field is stretched out in the anti-stellar direction by stellar wind interaction into a windsock-like shape. For Earth, solar wind-magnetosphere interaction produces a magnetotail that extends tailward from a distance of about 10 R<sub>E</sub> on the nightside to downstream distances beyond 1000 R<sub>E</sub>.
enumeration Earth.Magnetosphere.Main
The region of the magnetosphere where the magnetic field lines are closed, but does not include the gaseous region gravitationally bound to the body.
enumeration Earth.Magnetosphere.Plasmasphere
A region of the magnetosphere consisting of low energy (cool) plasma. It is located above the ionosphere. The outer boundary of the plasmasphere is known as the plasmapause, which is defined by an order of magnitude drop in plasma density.
enumeration Earth.Magnetosphere.Polar
The region near the pole of a body. For a magnetosphere the polar region is the area where magnetic field lines are open and includes the auroral zone.
enumeration Earth.Magnetosphere.RadiationBelt
The region within a magnetosphere where high-energy particles could potentially be trapped in a magnetic field.
enumeration Earth.Magnetosphere.RingCurrent
One of the major current systems confined within planetary magnetospheres. The ring current circles in the magnetic equatorial plane of magnetospheres. It is generated by the longitudinal drift of energetic charged particles trapped on inner, dipole-like magnetospheric field lines. At the Earth, the ring current is carried by 10 keV to 200 keV charged particles typically located at L-shells between 3 and 6. The ring current is also the primary driver of the Sym H and Dst Indices of magnetic storm activity at the Earth.
enumeration Earth.Moon
The only natural satellite of the Earth.
enumeration Earth.NearSurface
The gaseous and possibly ionized environment of a body extending from the surface to some specified altitude. For the Earth, this altitude is 2000 km.
enumeration Earth.NearSurface.Atmosphere
The neutral gases surrounding a body that extends from the surface and is bound to the body by virtue of the gravitational attraction.
enumeration Earth.NearSurface.AuroralRegion
The region in the atmospheric where electrically-charged particles bombarding the upper atmosphere of a planet in the presence of a magnetic field produce an optical phenomenon.
enumeration Earth.NearSurface.EquatorialRegion
A region centered on the equator and limited in latitude by approximately 23 deg north and south of the equator.
enumeration Earth.NearSurface.Ionosphere
The charged or ionized gases surrounding a body that are nominally bound to the body by virtue of the gravitational attraction.
enumeration Earth.NearSurface.Ionosphere.DRegion
The layer of the ionosphere that exists approximately 50 km to 95 km above the surface of the Earth. One of several layers in the ionosphere.
enumeration Earth.NearSurface.Ionosphere.ERegion
A layer of ionized gas occurring at 90 km to 150 km above the ground. One of several layers in the ionosphere. Also called the Kennelly-Heaviside layer.
enumeration Earth.NearSurface.Ionosphere.FRegion
A layer that contains ionized gases at a height of around 150-800 km above sea level, placing it in the thermosphere. the F region has the highest concentration of free electrons and ions anywhere in the atmosphere. It may be thought of as comprising two layers, the F1 layer and F2 layer. One of several layers in the ionosphere. Also known as the Appleton layer.
enumeration Earth.NearSurface.Ionosphere.Topside
The region at the upper most areas of the ionosphere.
enumeration Earth.NearSurface.Mesosphere
The layer of the atmosphere that extends from the Stratosphere to a range of 80 km to 85 km, temperature decreasing with height.
enumeration Earth.NearSurface.MidLatitudeRegion
When considering the case of the Earth, the mid-latitude region typically refers to two latitudinal bands, one in the northern hemisphere and the other in the southern hemisphere extending from about 23 deg to 50 deg. The concept of mid-latitude regions does not apply to all bodies in the solar system and different latitudinal ranges would apply for each body case by case. The mid-latitude regions may be defined by using either planetographic or magnetic coordinates if the magnetic dipole is closely aligned with the spin axis of a magnetized body. Ground magnetometers located at mid-latitude on the Earth are well positioned to measure magnetic storm-time ring current variations.
enumeration Earth.NearSurface.Plasmasphere
A region of the magnetosphere consisting of low energy (cool) plasma. It is located above the ionosphere. The outer boundary of the plasmasphere is known as the plasmapause, which is defined by an order of magnitude drop in plasma density.
enumeration Earth.NearSurface.PolarCap
The areas of the globe surrounding the poles and consisting of the region north of 60 deg north latitude and the region south of 60 deg south latitude.
enumeration Earth.NearSurface.SouthAtlanticAnomalyRegion
The region where the inner Van Allen radiation belt makes its closest approach to the surface of the Earth. The result is that, for a given altitude, the radiation intensity is higher over this region than elsewhere.
enumeration Earth.NearSurface.Stratosphere
The layer of the atmosphere that extends from the troposphere to about 30 km, temperature increases with height. The stratosphere contains the ozone layer.
enumeration Earth.NearSurface.SubAuroralRegion
When considering the case of the Earth, the sub-auroral region typically refers to two latitudinal bands, one in the northern hemisphere and the other in the southern hemisphere extending from about 50 deg to low 60 deg latitude. The concept sub-auroral regions does not apply to all bodies in the solar system and different latitudinal ranges would apply for each body case by case. The sub-auroral regions may be defined by using either planetographic or magnetic coordinates if the magnetic dipole is closely aligned with the spin axis of a magnetized body. Ground magnetometers located at sub-auroral latitudes on the Earth measure a mixture of activity driven by auroral zone currents and the ring current.
enumeration Earth.NearSurface.Thermosphere
The layer of the atmosphere that extends from the Mesosphere to 640+ km, temperature increasing with height.
enumeration Earth.NearSurface.Troposphere
The lowest layer of the atmosphere which begins at the surface and extends to between 7 km (4.4 mi) at the poles and 17 km (10.6 mi) at the equator, with some variation due to weather factors.
enumeration Earth.Surface
The outermost area of a solid object.
enumeration Enceladus
The sixth largest moon of Saturn. It is currently endogenously active. The smallest known body in the Solar System that is geologically active today.
enumeration Europa
The sixth closest round moon of Jupiter.
enumeration Ganymede
The biggest moon of Jupiter and in the solar system.
enumeration Heliosphere
The solar atmosphere extending roughly from the outer corona to the edge of the solar plasma at the heliopause separating primarily solar plasma from interstellar plasma.
enumeration Heliosphere.Heliosheath
The region extending radially outward from the heliospheric termination shock and in which the decelerated solar wind plasma is still significant.
enumeration Heliosphere.Inner
The region of the heliosphere extending radially outward from the solar coronal base to just inside 1 AU.
enumeration Heliosphere.NearEarth
The heliospheric region near the Earth which extends to and includes the area near the L1 and L2 Lagrange point.
enumeration Heliosphere.Outer
The region of the heliosphere extending radially outward from just outside 1 AU to the heliospheric termination shock.
enumeration Heliosphere.Remote1AU
A roughly toroidal region that includes the orbit of the Earth, but exclusive of the region near the Earth.
enumeration Incident
Direction-dependent property.
enumeration Interstellar
The region between stars outside of any stellar heliopause.
enumeration Io
The innermost of the four round moons of the planet Jupiter.
enumeration Jupiter
The fifth planet from the Sun in our solar system.
enumeration Jupiter.Amalthea
The fifth largest moon of Jupiter.
enumeration Jupiter.Callisto
A second largest moon of Jupiter and the third largest moon in the solar system.
enumeration Jupiter.Europa
The sixth closest round moon of Jupiter.
enumeration Jupiter.Ganymede
The biggest moon of Jupiter and in the solar system.
enumeration Jupiter.Io
The innermost of the four round moons of the planet Jupiter.
enumeration Jupiter.Magnetosphere
The region of space above the atmosphere or surface of the planet and bounded by the magnetopause that is under the direct influence of the magnetic field of a planetary body.
enumeration Jupiter.Magnetosphere.Magnetotail
The region of space within the magnetosphere of a magnetized planetary body where the nightside magnetic field is stretched out in the anti-stellar direction by stellar wind interaction into a windsock-like shape. For Earth, solar wind-magnetosphere interaction produces a magnetotail that extends tailward from a distance of about 10 R<sub>E</sub> on the nightside to downstream distances beyond 1000 R<sub>E</sub>.
enumeration Jupiter.Magnetosphere.Main
The region of the magnetosphere where the magnetic field lines are closed, but does not include the gaseous region gravitationally bound to the body.
enumeration Jupiter.Magnetosphere.Plasmasphere
A region of the magnetosphere consisting of low energy (cool) plasma. It is located above the ionosphere. The outer boundary of the plasmasphere is known as the plasmapause, which is defined by an order of magnitude drop in plasma density.
enumeration Jupiter.Magnetosphere.Polar
The region near the pole of a body. For a magnetosphere the polar region is the area where magnetic field lines are open and includes the auroral zone.
enumeration Jupiter.Magnetosphere.RadiationBelt
The region within a magnetosphere where high-energy particles could potentially be trapped in a magnetic field.
enumeration Jupiter.Magnetosphere.RingCurrent
One of the major current systems confined within planetary magnetospheres. The ring current circles in the magnetic equatorial plane of magnetospheres. It is generated by the longitudinal drift of energetic charged particles trapped on inner, dipole-like magnetospheric field lines. At the Earth, the ring current is carried by 10 keV to 200 keV charged particles typically located at L-shells between 3 and 6. The ring current is also the primary driver of the Sym H and Dst Indices of magnetic storm activity at the Earth.
enumeration Mars
The fourth planet from the Sun in our solar system.
enumeration Mars.Deimos
The smaller and outermost of the two natural satellites of Mars.
enumeration Mars.Magnetosphere
The region of space above the atmosphere or surface of the planet and bounded by the magnetopause that is under the direct influence of the magnetic field of a planetary body.
enumeration Mars.Magnetosphere.Magnetotail
The region of space within the magnetosphere of a magnetized planetary body where the nightside magnetic field is stretched out in the anti-stellar direction by stellar wind interaction into a windsock-like shape. For Earth, solar wind-magnetosphere interaction produces a magnetotail that extends tailward from a distance of about 10 R<sub>E</sub> on the nightside to downstream distances beyond 1000 R<sub>E</sub>.
enumeration Mars.Magnetosphere.Main
The region of the magnetosphere where the magnetic field lines are closed, but does not include the gaseous region gravitationally bound to the body.
enumeration Mars.Magnetosphere.Plasmasphere
A region of the magnetosphere consisting of low energy (cool) plasma. It is located above the ionosphere. The outer boundary of the plasmasphere is known as the plasmapause, which is defined by an order of magnitude drop in plasma density.
enumeration Mars.Magnetosphere.Polar
The region near the pole of a body. For a magnetosphere the polar region is the area where magnetic field lines are open and includes the auroral zone.
enumeration Mars.Magnetosphere.RadiationBelt
The region within a magnetosphere where high-energy particles could potentially be trapped in a magnetic field.
enumeration Mars.Magnetosphere.RingCurrent
One of the major current systems confined within planetary magnetospheres. The ring current circles in the magnetic equatorial plane of magnetospheres. It is generated by the longitudinal drift of energetic charged particles trapped on inner, dipole-like magnetospheric field lines. At the Earth, the ring current is carried by 10 keV to 200 keV charged particles typically located at L-shells between 3 and 6. The ring current is also the primary driver of the Sym H and Dst Indices of magnetic storm activity at the Earth.
enumeration Mars.Phobos
The larger and inner most moon of Mars.
enumeration Mercury
The first planet from the Sun in our solar system.
enumeration Mercury.Magnetosphere
The region of space above the atmosphere or surface of the planet and bounded by the magnetopause that is under the direct influence of the magnetic field of a planetary body.
enumeration Mercury.Magnetosphere.Magnetotail
The region of space within the magnetosphere of a magnetized planetary body where the nightside magnetic field is stretched out in the anti-stellar direction by stellar wind interaction into a windsock-like shape. For Earth, solar wind-magnetosphere interaction produces a magnetotail that extends tailward from a distance of about 10 R<sub>E</sub> on the nightside to downstream distances beyond 1000 R<sub>E</sub>.
enumeration Mercury.Magnetosphere.Main
The region of the magnetosphere where the magnetic field lines are closed, but does not include the gaseous region gravitationally bound to the body.
enumeration Mercury.Magnetosphere.Plasmasphere
A region of the magnetosphere consisting of low energy (cool) plasma. It is located above the ionosphere. The outer boundary of the plasmasphere is known as the plasmapause, which is defined by an order of magnitude drop in plasma density.
enumeration Mercury.Magnetosphere.Polar
The region near the pole of a body. For a magnetosphere the polar region is the area where magnetic field lines are open and includes the auroral zone.
enumeration Mercury.Magnetosphere.RadiationBelt
The region within a magnetosphere where high-energy particles could potentially be trapped in a magnetic field.
enumeration Mercury.Magnetosphere.RingCurrent
One of the major current systems confined within planetary magnetospheres. The ring current circles in the magnetic equatorial plane of magnetospheres. It is generated by the longitudinal drift of energetic charged particles trapped on inner, dipole-like magnetospheric field lines. At the Earth, the ring current is carried by 10 keV to 200 keV charged particles typically located at L-shells between 3 and 6. The ring current is also the primary driver of the Sym H and Dst Indices of magnetic storm activity at the Earth.
enumeration Neptune
The seventh planet from the Sun in our solar system.
enumeration Neptune.Magnetosphere
The region of space above the atmosphere or surface of the planet and bounded by the magnetopause that is under the direct influence of the magnetic field of a planetary body.
enumeration Neptune.Magnetosphere.Magnetotail
The region of space within the magnetosphere of a magnetized planetary body where the nightside magnetic field is stretched out in the anti-stellar direction by stellar wind interaction into a windsock-like shape. For Earth, solar wind-magnetosphere interaction produces a magnetotail that extends tailward from a distance of about 10 R<sub>E</sub> on the nightside to downstream distances beyond 1000 R<sub>E</sub>.
enumeration Neptune.Magnetosphere.Main
The region of the magnetosphere where the magnetic field lines are closed, but does not include the gaseous region gravitationally bound to the body.
enumeration Neptune.Magnetosphere.Plasmasphere
A region of the magnetosphere consisting of low energy (cool) plasma. It is located above the ionosphere. The outer boundary of the plasmasphere is known as the plasmapause, which is defined by an order of magnitude drop in plasma density.
enumeration Neptune.Magnetosphere.Polar
The region near the pole of a body. For a magnetosphere the polar region is the area where magnetic field lines are open and includes the auroral zone.
enumeration Neptune.Magnetosphere.RadiationBelt
The region within a magnetosphere where high-energy particles could potentially be trapped in a magnetic field.
enumeration Neptune.Magnetosphere.RingCurrent
One of the major current systems confined within planetary magnetospheres. The ring current circles in the magnetic equatorial plane of magnetospheres. It is generated by the longitudinal drift of energetic charged particles trapped on inner, dipole-like magnetospheric field lines. At the Earth, the ring current is carried by 10 keV to 200 keV charged particles typically located at L-shells between 3 and 6. The ring current is also the primary driver of the Sym H and Dst Indices of magnetic storm activity at the Earth.
enumeration Neptune.Proteus
The second largest moon of Neptune.
enumeration Neptune.Triton
The largest moon of Neptune.
enumeration Planet
A planet is a large, rounded astronomical body that is neither a star nor a stellar remnant. In August 2006 the International Astronomical Union (IAU) defined that in the Solar System a planet is a celestial body that satisfies the following criteria (1) is in orbit around the Sun, (2) has sufficient mass to assume hydrostatic equilibrium (a nearly round shape), and (3) has "cleared the neighborhood" around its orbit. This definition is still controversial to this day. Many members of the community believe that Pluto, which was demoted to the status dwarf planet, should maintain its planet status.
enumeration Pluto
The ninth planet from the Sun in our solar system.
enumeration Rhea
The second largest moon of Saturn and the ninth largest moon in the Solar System.
enumeration Saturn
The sixth planet from the Sun in our solar system.
enumeration Saturn.Dione
The fourth largest moon of Saturn.
enumeration Saturn.Enceladus
The sixth largest moon of Saturn. It is currently endogenously active. The smallest known body in the Solar System that is geologically active today.
enumeration Saturn.Hyperion
The eighth-largest moon of Saturn.
enumeration Saturn.Iapetus
The third largest moon of Saturn and the eleventh largest in the Solar System.
enumeration Saturn.Magnetosphere
The region of space above the atmosphere or surface of the planet and bounded by the magnetopause that is under the direct influence of the magnetic field of a planetary body.
enumeration Saturn.Magnetosphere.Magnetotail
The region of space within the magnetosphere of a magnetized planetary body where the nightside magnetic field is stretched out in the anti-stellar direction by stellar wind interaction into a windsock-like shape. For Earth, solar wind-magnetosphere interaction produces a magnetotail that extends tailward from a distance of about 10 R<sub>E</sub> on the nightside to downstream distances beyond 1000 R<sub>E</sub>.
enumeration Saturn.Magnetosphere.Main
The region of the magnetosphere where the magnetic field lines are closed, but does not include the gaseous region gravitationally bound to the body.
enumeration Saturn.Magnetosphere.Plasmasphere
A region of the magnetosphere consisting of low energy (cool) plasma. It is located above the ionosphere. The outer boundary of the plasmasphere is known as the plasmapause, which is defined by an order of magnitude drop in plasma density.
enumeration Saturn.Magnetosphere.Polar
The region near the pole of a body. For a magnetosphere the polar region is the area where magnetic field lines are open and includes the auroral zone.
enumeration Saturn.Magnetosphere.RadiationBelt
The region within a magnetosphere where high-energy particles could potentially be trapped in a magnetic field.
enumeration Saturn.Magnetosphere.RingCurrent
One of the major current systems confined within planetary magnetospheres. The ring current circles in the magnetic equatorial plane of magnetospheres. It is generated by the longitudinal drift of energetic charged particles trapped on inner, dipole-like magnetospheric field lines. At the Earth, the ring current is carried by 10 keV to 200 keV charged particles typically located at L-shells between 3 and 6. The ring current is also the primary driver of the Sym H and Dst Indices of magnetic storm activity at the Earth.
enumeration Saturn.Mimas
The smallest and least massive of the round moons of Saturn.
enumeration Saturn.Phoebe
The ninth-largest moon of Saturn.
enumeration Saturn.Rhea
The second largest moon of Saturn and the ninth largest moon in the Solar System.
enumeration Saturn.Tethys
The fifth largest moon of Saturn and the sixteenth largest moon in the Solar System. The orbit Tethys is the third closest to Saturn of the major Cronian moons.
enumeration Saturn.Titan
The largest moon of Saturn and the second largest moon in the Solar System.
enumeration Sun
The star upon which our solar system is centered.
enumeration Sun.Chromosphere
The region of the solar (or stellar) atmosphere above the temperature minimum and below the Transition Region. The solar chromosphere is approximately 400 km to 2100 km above the photosphere, and characterized by temperatures that range from 4500 K to 28000 K.
enumeration Sun.Corona
The outermost atmospheric region of the Sun or a star, characterized by ionization temperatures above 10^5 K. The solar corona starts at about 2100 km above the photosphere. There is no generally defined upper limit.
enumeration Sun.Interior
The region inside the body which is not visible from outside the body.
enumeration Sun.Photosphere
The atmospheric layer of the Sun or a star from which continuum radiation, especially optical, is emitted to space. For the Sun, the photosphere is about 500 km thick.
enumeration Sun.TransitionRegion
A very narrow (<100 km) layer between the chromosphere and the corona where the temperature rises abruptly from about 8000 to about 500,000 K.
enumeration Titan
The largest moon of Saturn and the second largest moon in the Solar System.
enumeration Title
The name of a published composition, set or data, images or other work.
enumeration Uranus
The eighth planet from the Sun in our solar system.
enumeration Uranus.Ariel
The fourth largest moon of Uranus.
enumeration Uranus.Magnetosphere
The region of space above the atmosphere or surface of the planet and bounded by the magnetopause that is under the direct influence of the magnetic field of a planetary body.
enumeration Uranus.Magnetosphere.Magnetotail
The region of space within the magnetosphere of a magnetized planetary body where the nightside magnetic field is stretched out in the anti-stellar direction by stellar wind interaction into a windsock-like shape. For Earth, solar wind-magnetosphere interaction produces a magnetotail that extends tailward from a distance of about 10 R<sub>E</sub> on the nightside to downstream distances beyond 1000 R<sub>E</sub>.
enumeration Uranus.Magnetosphere.Main
The region of the magnetosphere where the magnetic field lines are closed, but does not include the gaseous region gravitationally bound to the body.
enumeration Uranus.Magnetosphere.Plasmasphere
A region of the magnetosphere consisting of low energy (cool) plasma. It is located above the ionosphere. The outer boundary of the plasmasphere is known as the plasmapause, which is defined by an order of magnitude drop in plasma density.
enumeration Uranus.Magnetosphere.Polar
The region near the pole of a body. For a magnetosphere the polar region is the area where magnetic field lines are open and includes the auroral zone.
enumeration Uranus.Magnetosphere.RadiationBelt
The region within a magnetosphere where high-energy particles could potentially be trapped in a magnetic field.
enumeration Uranus.Magnetosphere.RingCurrent
One of the major current systems confined within planetary magnetospheres. The ring current circles in the magnetic equatorial plane of magnetospheres. It is generated by the longitudinal drift of energetic charged particles trapped on inner, dipole-like magnetospheric field lines. At the Earth, the ring current is carried by 10 keV to 200 keV charged particles typically located at L-shells between 3 and 6. The ring current is also the primary driver of the Sym H and Dst Indices of magnetic storm activity at the Earth.
enumeration Uranus.Miranda
The smallest and innermost round moon of Uranus.
enumeration Uranus.Oberon
The second largest and second most massive moon of Uranus, and the ninth most massive moon in the Solar System.
enumeration Uranus.Puck
The largest inner spherical moon of Uranus.
enumeration Uranus.Titania
The largest moon of Uranus and the eighth largest moon in the Solar System.
enumeration Uranus.Umbriel
The third largest and fourth most massive moon of Uranus.
enumeration Venus
The second planet from the Sun in our solar system.
enumeration Venus.Magnetosphere
The region of space above the atmosphere or surface of the planet and bounded by the magnetopause that is under the direct influence of the magnetic field of a planetary body.
enumeration Venus.Magnetosphere.Magnetotail
The region of space within the magnetosphere of a magnetized planetary body where the nightside magnetic field is stretched out in the anti-stellar direction by stellar wind interaction into a windsock-like shape. For Earth, solar wind-magnetosphere interaction produces a magnetotail that extends tailward from a distance of about 10 R<sub>E</sub> on the nightside to downstream distances beyond 1000 R<sub>E</sub>.
enumeration Venus.Magnetosphere.Main
The region of the magnetosphere where the magnetic field lines are closed, but does not include the gaseous region gravitationally bound to the body.
enumeration Venus.Magnetosphere.Plasmasphere
A region of the magnetosphere consisting of low energy (cool) plasma. It is located above the ionosphere. The outer boundary of the plasmasphere is known as the plasmapause, which is defined by an order of magnitude drop in plasma density.
enumeration Venus.Magnetosphere.Polar
The region near the pole of a body. For a magnetosphere the polar region is the area where magnetic field lines are open and includes the auroral zone.
enumeration Venus.Magnetosphere.RadiationBelt
The region within a magnetosphere where high-energy particles could potentially be trapped in a magnetic field.
enumeration Venus.Magnetosphere.RingCurrent
One of the major current systems confined within planetary magnetospheres. The ring current circles in the magnetic equatorial plane of magnetospheres. It is generated by the longitudinal drift of energetic charged particles trapped on inner, dipole-like magnetospheric field lines. At the Earth, the ring current is carried by 10 keV to 200 keV charged particles typically located at L-shells between 3 and 6. The ring current is also the primary driver of the Sym H and Dst Indices of magnetic storm activity at the Earth.
Source
<xsd:element name="ModeledRegion" type="spase:ModeledRegion" minOccurs="0" maxOccurs="unbounded"/>
Element spase:DisplayOutput / spase:Caveats
Namespace http://www.spase-group.org/data/schema
Diagram
Diagramspase-2_7_1_xsd.tmp#Caveats
Type spase:Caveats
Properties
content simple
minOccurs 0
maxOccurs 1
Source
<xsd:element name="Caveats" type="spase:Caveats" minOccurs="0" maxOccurs="1"/>
Element spase:DisplayOutput / spase:Keyword
Namespace http://www.spase-group.org/data/schema
Diagram
Diagramspase-2_7_1_xsd.tmp#Keyword
Type spase:Keyword
Properties
content simple
minOccurs 0
maxOccurs unbounded
Source
<xsd:element name="Keyword" type="spase:Keyword" minOccurs="0" maxOccurs="unbounded"/>
Element spase:DisplayOutput / spase:InputResourceID
Namespace http://www.spase-group.org/data/schema
Diagram
Diagramspase-2_7_1_xsd.tmp#InputResourceID
Type spase:InputResourceID
Type hierarchy
Properties
content simple
minOccurs 0
maxOccurs unbounded
Facets
pattern [^:]+://[^/]+/.+
Source
<xsd:element name="InputResourceID" type="spase:InputResourceID" minOccurs="0" maxOccurs="unbounded"/>
Element spase:DisplayOutput / spase:Parameter
Namespace http://www.spase-group.org/data/schema
Diagram
Diagramspase-2_7_1_xsd.tmp#Parameter_Namespase-2_7_1_xsd.tmp#Parameter_Setspase-2_7_1_xsd.tmp#Parameter_ParameterKeyspase-2_7_1_xsd.tmp#Parameter_Descriptionspase-2_7_1_xsd.tmp#Parameter_UCDspase-2_7_1_xsd.tmp#Parameter_Caveatsspase-2_7_1_xsd.tmp#Parameter_Cadencespase-2_7_1_xsd.tmp#Parameter_CadenceMinspase-2_7_1_xsd.tmp#Parameter_CadenceMaxspase-2_7_1_xsd.tmp#Parameter_Unitsspase-2_7_1_xsd.tmp#Parameter_UnitsConversionspase-2_7_1_xsd.tmp#Parameter_CoordinateSystemspase-2_7_1_xsd.tmp#Parameter_RenderingHintsspase-2_7_1_xsd.tmp#Parameter_Structurespase-2_7_1_xsd.tmp#Parameter_ValidMinspase-2_7_1_xsd.tmp#Parameter_ValidMaxspase-2_7_1_xsd.tmp#Parameter_FillValuespase-2_7_1_xsd.tmp#Parameter_Fieldspase-2_7_1_xsd.tmp#Parameter_Particlespase-2_7_1_xsd.tmp#Parameter_Wavespase-2_7_1_xsd.tmp#Parameter_Mixedspase-2_7_1_xsd.tmp#Parameter_Supportspase-2_7_1_xsd.tmp#Parameter_SpatialCoveragespase-2_7_1_xsd.tmp#Parameter
Type spase:Parameter
Properties
content complex
minOccurs 0
maxOccurs unbounded
Model
Children spase:Cadence, spase:CadenceMax, spase:CadenceMin, spase:Caveats, spase:CoordinateSystem, spase:Description, spase:Field, spase:FillValue, spase:Mixed, spase:Name, spase:ParameterKey, spase:Particle, spase:RenderingHints, spase:Set, spase:SpatialCoverage, spase:Structure, spase:Support, spase:UCD, spase:Units, spase:UnitsConversion, spase:ValidMax, spase:ValidMin, spase:Wave
Instance
<spase:Parameter xmlns:spase="http://www.spase-group.org/data/schema">
  <spase:Name>{1,1}</spase:Name>
  <spase:Set>{0,unbounded}</spase:Set>
  <spase:ParameterKey>{0,1}</spase:ParameterKey>
  <spase:Description>{0,1}</spase:Description>
  <spase:UCD>{0,1}</spase:UCD>
  <spase:Caveats>{0,1}</spase:Caveats>
  <spase:Cadence>{0,1}</spase:Cadence>
  <spase:CadenceMin>{0,1}</spase:CadenceMin>
  <spase:CadenceMax>{0,1}</spase:CadenceMax>
  <spase:Units>{0,1}</spase:Units>
  <spase:UnitsConversion>{0,1}</spase:UnitsConversion>
  <spase:CoordinateSystem>{0,1}</spase:CoordinateSystem>
  <spase:RenderingHints>{0,unbounded}</spase:RenderingHints>
  <spase:Structure>{0,1}</spase:Structure>
  <spase:ValidMin>{0,1}</spase:ValidMin>
  <spase:ValidMax>{0,1}</spase:ValidMax>
  <spase:FillValue>{0,1}</spase:FillValue>
  <spase:Field>{1,1}</spase:Field>
  <spase:Particle>{1,1}</spase:Particle>
  <spase:Wave>{1,1}</spase:Wave>
  <spase:Mixed>{1,1}</spase:Mixed>
  <spase:Support>{1,1}</spase:Support>
  <spase:SpatialCoverage>{0,unbounded}</spase:SpatialCoverage>
</spase:Parameter>
Source
<xsd:element name="Parameter" type="spase:Parameter" minOccurs="0" maxOccurs="unbounded"/>
Element spase:DisplayOutput / spase:ModelProduct
Namespace http://www.spase-group.org/data/schema
Diagram
Diagramspase-2_7_1_xsd.tmp#ModelProduct
Type spase:ModelProduct
Properties
content simple
minOccurs 0
maxOccurs 1
Facets
enumeration 2DCuts
A set of 2-D arrays that contain the values of physical parameters, i.e., magnetic field vectors, particle densities, temperatures, etc., at the grid points located in a planar slice of a model volume.
enumeration 3DCubes
A set of 3-D arrays that contain the values of physical parameters, i.e., magnetic field vectors, particle densities, temperatures, etc., at grid points in a model volume.
enumeration Lines
A set of 1-D arrays that contain the values of physical parameters, i.e., magnetic field vectors, particle densities, temperatures, etc., at the grid points along a line though a model volume. For instance, the points of the line may correspond to the trajectory of a spacecraft through model space.
enumeration SpatialSeries
A set of 3-D arrays that contain the values of physical parameters, i.e., magnetic field vectors, particle densities, temperatures, etc., at grid points in a spacial volume.
enumeration Spectra
A term that applies to any signal that can be measured or decomposed along a continuous variable such as the electromagnetic radiation which can be decomposed as a function of wavelength or frequency.
Source
<xsd:element name="ModelProduct" type="spase:ModelProduct" minOccurs="0" maxOccurs="1"/>
Element spase:DisplayOutput / spase:Property
Namespace http://www.spase-group.org/data/schema
Diagram
Diagramspase-2_7_1_xsd.tmp#Property_Namespase-2_7_1_xsd.tmp#Property_Descriptionspase-2_7_1_xsd.tmp#Property_Caveatsspase-2_7_1_xsd.tmp#Property_PropertyQuantityspase-2_7_1_xsd.tmp#Property_Qualifierspase-2_7_1_xsd.tmp#Property_Unitsspase-2_7_1_xsd.tmp#Property_UnitsConversionspase-2_7_1_xsd.tmp#Property_PropertyLabelspase-2_7_1_xsd.tmp#Property_PropertyValuespase-2_7_1_xsd.tmp#Property_PropertyTableURLspase-2_7_1_xsd.tmp#Property_ValidMinspase-2_7_1_xsd.tmp#Property_ValidMaxspase-2_7_1_xsd.tmp#Property_PropertyModelspase-2_7_1_xsd.tmp#Property_ModelURLspase-2_7_1_xsd.tmp#Property
Type spase:Property
Properties
content complex
minOccurs 0
maxOccurs unbounded
Model
Children spase:Caveats, spase:Description, spase:ModelURL, spase:Name, spase:PropertyLabel, spase:PropertyModel, spase:PropertyQuantity, spase:PropertyTableURL, spase:PropertyValue, spase:Qualifier, spase:Units, spase:UnitsConversion, spase:ValidMax, spase:ValidMin
Instance
<spase:Property xmlns:spase="http://www.spase-group.org/data/schema">
  <spase:Name>{0,1}</spase:Name>
  <spase:Description>{0,1}</spase:Description>
  <spase:Caveats>{0,1}</spase:Caveats>
  <spase:PropertyQuantity>{1,1}</spase:PropertyQuantity>
  <spase:Qualifier>{0,unbounded}</spase:Qualifier>
  <spase:Units>{0,1}</spase:Units>
  <spase:UnitsConversion>{0,1}</spase:UnitsConversion>
  <spase:PropertyLabel>{0,1}</spase:PropertyLabel>
  <spase:PropertyValue>{0,1}</spase:PropertyValue>
  <spase:PropertyTableURL>{0,1}</spase:PropertyTableURL>
  <spase:ValidMin>{0,1}</spase:ValidMin>
  <spase:ValidMax>{0,1}</spase:ValidMax>
  <spase:PropertyModel>{0,1}</spase:PropertyModel>
  <spase:ModelURL>{0,1}</spase:ModelURL>
</spase:Property>
Source
<xsd:element name="Property" type="spase:Property" minOccurs="0" maxOccurs="unbounded"/>
Element spase:DisplayOutput / spase:Extension
Namespace http://www.spase-group.org/data/schema
Diagram
Diagramspase-2_7_1_xsd.tmp#Extension_langspase-2_7_1_xsd.tmp#Extension
Type spase:Extension
Properties
content complex
minOccurs 0
maxOccurs 1
Model
ANY element from ANY namespace
Attributes
QName Type Default Use
lang xsd:string en optional
Source
<xsd:element name="Extension" type="spase:Extension" minOccurs="0" maxOccurs="1"/>
Element spase:Spase / spase:NumericalOutput
Namespace http://www.spase-group.org/data/schema
Diagram
Diagramspase-2_7_1_xsd.tmp#NumericalOutput_ResourceIDspase-2_7_1_xsd.tmp#NumericalOutput_NamingAuthorityspase-2_7_1_xsd.tmp#NumericalOutput_ResourceTypespase-2_7_1_xsd.tmp#NumericalOutput_ResourceHeaderspase-2_7_1_xsd.tmp#NumericalOutput_AccessInformationspase-2_7_1_xsd.tmp#NumericalOutput_ProcessingLevelspase-2_7_1_xsd.tmp#NumericalOutput_ProviderResourceNamespase-2_7_1_xsd.tmp#NumericalOutput_ProviderProcessingLevelspase-2_7_1_xsd.tmp#NumericalOutput_ProviderVersionspase-2_7_1_xsd.tmp#NumericalOutput_ModeledInstrumentIDspase-2_7_1_xsd.tmp#NumericalOutput_MeasurementTypespase-2_7_1_xsd.tmp#NumericalOutput_TemporalDescriptionspase-2_7_1_xsd.tmp#NumericalOutput_SpatialDescriptionspase-2_7_1_xsd.tmp#NumericalOutput_SpectralRangespase-2_7_1_xsd.tmp#NumericalOutput_ModeledRegionspase-2_7_1_xsd.tmp#NumericalOutput_Caveatsspase-2_7_1_xsd.tmp#NumericalOutput_Keywordspase-2_7_1_xsd.tmp#NumericalOutput_InputResourceIDspase-2_7_1_xsd.tmp#NumericalOutput_Parameterspase-2_7_1_xsd.tmp#NumericalOutput_ModelProductspase-2_7_1_xsd.tmp#NumericalOutput_Propertyspase-2_7_1_xsd.tmp#NumericalOutput_Extensionspase-2_7_1_xsd.tmp#NumericalOutput
Type spase:NumericalOutput
Properties
content complex
Model
Children spase:AccessInformation, spase:Caveats, spase:Extension, spase:InputResourceID, spase:Keyword, spase:MeasurementType, spase:ModelProduct, spase:ModeledInstrumentID, spase:ModeledRegion, spase:NamingAuthority, spase:Parameter, spase:ProcessingLevel, spase:Property, spase:ProviderProcessingLevel, spase:ProviderResourceName, spase:ProviderVersion, spase:ResourceHeader, spase:ResourceID, spase:ResourceType, spase:SpatialDescription, spase:SpectralRange, spase:TemporalDescription
Instance
<spase:NumericalOutput xmlns:spase="http://www.spase-group.org/data/schema">
  <spase:ResourceID>{1,1}</spase:ResourceID>
  <spase:NamingAuthority>{0,1}</spase:NamingAuthority>
  <spase:ResourceType>{0,1}</spase:ResourceType>
  <spase:ResourceHeader>{1,1}</spase:ResourceHeader>
  <spase:AccessInformation>{1,unbounded}</spase:AccessInformation>
  <spase:ProcessingLevel>{0,1}</spase:ProcessingLevel>
  <spase:ProviderResourceName>{0,1}</spase:ProviderResourceName>
  <spase:ProviderProcessingLevel>{0,1}</spase:ProviderProcessingLevel>
  <spase:ProviderVersion>{0,1}</spase:ProviderVersion>
  <spase:ModeledInstrumentID>{0,unbounded}</spase:ModeledInstrumentID>
  <spase:MeasurementType>{1,unbounded}</spase:MeasurementType>
  <spase:TemporalDescription>{1,1}</spase:TemporalDescription>
  <spase:SpatialDescription>{1,1}</spase:SpatialDescription>
  <spase:SpectralRange>{0,unbounded}</spase:SpectralRange>
  <spase:ModeledRegion>{0,unbounded}</spase:ModeledRegion>
  <spase:Caveats>{0,1}</spase:Caveats>
  <spase:Keyword>{0,unbounded}</spase:Keyword>
  <spase:InputResourceID>{0,unbounded}</spase:InputResourceID>
  <spase:Parameter>{0,unbounded}</spase:Parameter>
  <spase:ModelProduct>{0,1}</spase:ModelProduct>
  <spase:Property>{0,unbounded}</spase:Property>
  <spase:Extension lang="en">{0,1}</spase:Extension>
</spase:NumericalOutput>
Source
<xsd:element name="NumericalOutput" type="spase:NumericalOutput"/>
Element spase:NumericalOutput / spase:ResourceID
Namespace http://www.spase-group.org/data/schema
Diagram
Diagramspase-2_7_1_xsd.tmp#ResourceID
Type spase:ResourceID
Type hierarchy
Properties
content simple
minOccurs 1
maxOccurs 1
Facets
pattern [^:]+://[^/]+/.+
Source
<xsd:element name="ResourceID" type="spase:ResourceID" minOccurs="1" maxOccurs="1"/>
Element spase:NumericalOutput / spase:NamingAuthority
Namespace http://www.spase-group.org/data/schema
Diagram
Diagramspase-2_7_1_xsd.tmp#NamingAuthority
Type spase:NamingAuthority
Properties
content simple
minOccurs 0
maxOccurs 1
Source
<xsd:element name="NamingAuthority" type="spase:NamingAuthority" minOccurs="0" maxOccurs="1"/>
Element spase:NumericalOutput / spase:ResourceType
Namespace http://www.spase-group.org/data/schema
Diagram
Diagramspase-2_7_1_xsd.tmp#ResourceType
Type spase:ResourceType
Properties
content simple
minOccurs 0
maxOccurs 1
Facets
enumeration Annotation
Information which is explanatory or descriptive which is associated with another resource.
enumeration Catalog
A tabular listing of events or observational notes, especially those that have utility in aiding a user in locating data. Catalogs include lists of events, files in a product, and data availability. A Catalog resource is a type of "data product" which is a set of data that is uniformly processed and formatted, from one or more instruments, typically spanning the full duration of the observations of the relevant instrument(s). A data product may consist of a collection of granules of successive time spans, but may be a single high-level entity.
enumeration Collection
An aggregation of resources, which may encompass collections of one resource type as well as those of mixed types. A collection is described as a group. Its parts may also be separately described. An example is an experiment which uses the data from multiple instruments (or sensors). Another example is a research effort that uses a set of display images of the Sun and Energetic particle data from the corresponding times for the images, and FITS files of AIA images, etc. All the resources that are part of the research effort can be described as a Collection. Yet another example is a coordinated set of time series used for determining an index.
enumeration DisplayData
A graphical representation of data wherein the underlying numeric values are not (readily) accessible for analysis. Examples are line plots and spectrograms. A Display Data resource is a type of "data product" which is a set of data that is uniformly processed and formatted, from one or more instruments, typically spanning the full duration of the observations of the relevant instrument(s). A data product may consist of a collection of granules of successive time spans, but may be a single high-level entity.
enumeration DisplayOutput
A graphical representation of data wherein the underlying numeric values are not (readily) accessible for analysis. Examples are line plots and spectrograms. A Display Data resource is a type of "data product" which is a set of data that is uniformly processed and formatted, from one or more instruments, typically spanning the full duration of the observations of the relevant instrument(s). A data product may consist of a collection of granules of successive time spans, but may be a single high-level entity.
enumeration Document
A set of information designed and presented as an individual entity. A document may contain plain or formatted text, in-line graphics, sound, other multimedia data, or hypermedia references. A Document resource is intended for use on digital objects that have no other identifier (e.g., DOI or ISBN).
enumeration Granule
An accessible portion of another resource. A Granule may be composed of one or more physical pieces (files) which are considered inseparable. For example, a data storage format that maintains metadata and binary data in separate, but tightly coupled files. Granules should not be used to group files that have simple relationships or which are associated through a parent resource. For example, each file containing a time interval data for a Numerical Data resource would each be considered a Granule. The ParentID of a Granule resource must be a NumericalData resource. The attributes of a Granule supersede the corresponding attributes in the NumericalData resource.
enumeration Instrument
A device that makes measurements used to characterize a physical phenomenon, or a family of like devices.
enumeration Model
Attributes of a model.
enumeration ModelRun
Description of a model run, including the code ID, the run spatial and temporal description, and all the relevant inputs.
enumeration NumericalData
Data stored as numerical values in one or more specified formats. A Numerical Data resource is a type of "data product" which is a set of data that is uniformly processed and formatted, from one or more instruments, typically spanning the full duration of the observations of the relevant instrument(s). A data product may consist of Parameters stored in a collection of granules of successive time spans or a single data granule.
enumeration NumericalOutput
Data stored as numerical values in a specified format. A Numerical Data resource is a type of "data product" which is a set of data that is uniformly processed and formatted, from one or more instruments, typically spanning the full duration of the observations of the relevant instrument(s). A data product may consist of a collection of granules of successive time spans, but may be a single high-level entity.
enumeration Observatory
The host (spacecraft, network, facility) for instruments making observations, or a family of closely related hosts.
enumeration Person
An individual human being.
enumeration Registry
A location or facility where resources are cataloged.
enumeration Repository
A location or facility where resources are stored.
enumeration Service
A location or facility that can perform a well-defined task.
enumeration Software
An application which can be installed, built or readily used.
Source
<xsd:element name="ResourceType" type="spase:ResourceType" minOccurs="0" maxOccurs="1"/>
Element spase:NumericalOutput / spase:ResourceHeader
Namespace http://www.spase-group.org/data/schema
Diagram
Diagramspase-2_7_1_xsd.tmp#ResourceHeader_ResourceNamespase-2_7_1_xsd.tmp#ResourceHeader_AlternateNamespase-2_7_1_xsd.tmp#ResourceHeader_DOIspase-2_7_1_xsd.tmp#ResourceHeader_ReleaseDatespase-2_7_1_xsd.tmp#ResourceHeader_RevisionHistoryspase-2_7_1_xsd.tmp#ResourceHeader_ExpirationDatespase-2_7_1_xsd.tmp#ResourceHeader_Descriptionspase-2_7_1_xsd.tmp#ResourceHeader_Acknowledgementspase-2_7_1_xsd.tmp#ResourceHeader_PublicationInfospase-2_7_1_xsd.tmp#ResourceHeader_Fundingspase-2_7_1_xsd.tmp#ResourceHeader_Contactspase-2_7_1_xsd.tmp#ResourceHeader_InformationURLspase-2_7_1_xsd.tmp#ResourceHeader_Associationspase-2_7_1_xsd.tmp#ResourceHeader_PriorIDspase-2_7_1_xsd.tmp#ResourceHeader
Type spase:ResourceHeader
Properties
content complex
minOccurs 1
maxOccurs 1
Model
Children spase:Acknowledgement, spase:AlternateName, spase:Association, spase:Contact, spase:DOI, spase:Description, spase:ExpirationDate, spase:Funding, spase:InformationURL, spase:PriorID, spase:PublicationInfo, spase:ReleaseDate, spase:ResourceName, spase:RevisionHistory
Instance
<spase:ResourceHeader xmlns:spase="http://www.spase-group.org/data/schema">
  <spase:ResourceName>{1,1}</spase:ResourceName>
  <spase:AlternateName>{0,unbounded}</spase:AlternateName>
  <spase:DOI>{0,1}</spase:DOI>
  <spase:ReleaseDate>{1,1}</spase:ReleaseDate>
  <spase:RevisionHistory>{0,1}</spase:RevisionHistory>
  <spase:ExpirationDate>{0,1}</spase:ExpirationDate>
  <spase:Description>{1,1}</spase:Description>
  <spase:Acknowledgement>{0,1}</spase:Acknowledgement>
  <spase:PublicationInfo>{0,1}</spase:PublicationInfo>
  <spase:Funding>{0,unbounded}</spase:Funding>
  <spase:Contact>{1,unbounded}</spase:Contact>
  <spase:InformationURL>{0,unbounded}</spase:InformationURL>
  <spase:Association>{0,unbounded}</spase:Association>
  <spase:PriorID>{0,unbounded}</spase:PriorID>
</spase:ResourceHeader>
Source
<xsd:element name="ResourceHeader" type="spase:ResourceHeader" minOccurs="1" maxOccurs="1"/>
Element spase:NumericalOutput / spase:AccessInformation
Namespace http://www.spase-group.org/data/schema
Diagram
Diagramspase-2_7_1_xsd.tmp#AccessInformation_RepositoryIDspase-2_7_1_xsd.tmp#AccessInformation_Availabilityspase-2_7_1_xsd.tmp#AccessInformation_AccessRightsspase-2_7_1_xsd.tmp#AccessInformation_RightsListspase-2_7_1_xsd.tmp#AccessInformation_AccessURLspase-2_7_1_xsd.tmp#AccessInformation_Formatspase-2_7_1_xsd.tmp#AccessInformation_Encodingspase-2_7_1_xsd.tmp#AccessInformation_AccessDirectoryTemplatespase-2_7_1_xsd.tmp#AccessInformation_AccessFilenameTemplatespase-2_7_1_xsd.tmp#AccessInformation_DataExtentspase-2_7_1_xsd.tmp#AccessInformation_Acknowledgementspase-2_7_1_xsd.tmp#AccessInformation
Type spase:AccessInformation
Properties
content complex
minOccurs 1
maxOccurs unbounded
Model
Children spase:AccessDirectoryTemplate, spase:AccessFilenameTemplate, spase:AccessRights, spase:AccessURL, spase:Acknowledgement, spase:Availability, spase:DataExtent, spase:Encoding, spase:Format, spase:RepositoryID, spase:RightsList
Instance
<spase:AccessInformation xmlns:spase="http://www.spase-group.org/data/schema">
  <spase:RepositoryID>{1,1}</spase:RepositoryID>
  <spase:Availability>{0,1}</spase:Availability>
  <spase:AccessRights>{0,1}</spase:AccessRights>
  <spase:RightsList>{0,1}</spase:RightsList>
  <spase:AccessURL>{1,unbounded}</spase:AccessURL>
  <spase:Format>{1,unbounded}</spase:Format>
  <spase:Encoding>{0,1}</spase:Encoding>
  <spase:AccessDirectoryTemplate>{0,1}</spase:AccessDirectoryTemplate>
  <spase:AccessFilenameTemplate>{0,1}</spase:AccessFilenameTemplate>
  <spase:DataExtent>{0,1}</spase:DataExtent>
  <spase:Acknowledgement>{0,1}</spase:Acknowledgement>
</spase:AccessInformation>
Source
<xsd:element name="AccessInformation" type="spase:AccessInformation" minOccurs="1" maxOccurs="unbounded"/>
Element spase:NumericalOutput / spase:ProcessingLevel
Namespace http://www.spase-group.org/data/schema
Diagram
Diagramspase-2_7_1_xsd.tmp#ProcessingLevel
Type spase:ProcessingLevel
Properties
content simple
minOccurs 0
maxOccurs 1
Facets
enumeration Calibrated
Data wherein sensor outputs have been convolved with instrument response function, often irreversibly, to yield data in physical units. Similar to NASA Level 2.
enumeration Raw
Data in its original state with no processing to account for calibration. Similar to NASA Level 0.
enumeration Uncalibrated
Duplicate data are removed from the data stream and data are time ordered. Values are not adjusted for any potential biases or external factors. Similar to NASA Level 1.
enumeration ValueAdded
Calibrated data that has been mapped on uniform space-time grid scales with gaps, flags and out-of-range values replaced with appropriate values. Similar to NASA Level 3.
Source
<xsd:element name="ProcessingLevel" type="spase:ProcessingLevel" minOccurs="0" maxOccurs="1"/>
Element spase:NumericalOutput / spase:ProviderResourceName
Namespace http://www.spase-group.org/data/schema
Diagram
Diagramspase-2_7_1_xsd.tmp#ProviderResourceName
Type spase:ProviderResourceName
Properties
content simple
minOccurs 0
maxOccurs 1
Source
<xsd:element name="ProviderResourceName" type="spase:ProviderResourceName" minOccurs="0" maxOccurs="1"/>
Element spase:NumericalOutput / spase:ProviderProcessingLevel
Namespace http://www.spase-group.org/data/schema
Diagram
Diagramspase-2_7_1_xsd.tmp#ProviderProcessingLevel
Type spase:ProviderProcessingLevel
Properties
content simple
minOccurs 0
maxOccurs 1
Source
<xsd:element name="ProviderProcessingLevel" type="spase:ProviderProcessingLevel" minOccurs="0" maxOccurs="1"/>
Element spase:NumericalOutput / spase:ProviderVersion
Namespace http://www.spase-group.org/data/schema
Diagram
Diagramspase-2_7_1_xsd.tmp#ProviderVersion
Type spase:ProviderVersion
Properties
content simple
minOccurs 0
maxOccurs 1
Source
<xsd:element name="ProviderVersion" type="spase:ProviderVersion" minOccurs="0" maxOccurs="1"/>
Element spase:NumericalOutput / spase:ModeledInstrumentID
Namespace http://www.spase-group.org/data/schema
Diagram
Diagramspase-2_7_1_xsd.tmp#ModeledInstrumentID
Type spase:ModeledInstrumentID
Type hierarchy
Properties
content simple
minOccurs 0
maxOccurs unbounded
Facets
pattern [^:]+://[^/]+/.+
Source
<xsd:element name="ModeledInstrumentID" type="spase:ModeledInstrumentID" minOccurs="0" maxOccurs="unbounded"/>
Element spase:NumericalOutput / spase:MeasurementType
Namespace http://www.spase-group.org/data/schema
Diagram
Diagramspase-2_7_1_xsd.tmp#MeasurementType
Type spase:MeasurementType
Properties
content simple
minOccurs 1
maxOccurs unbounded
Facets
enumeration ActivityIndex
An indication, derived from one or more measurements, of the level of activity of an object or region, such as sunspot number, F10.7 flux, Dst, or the Polar Cap Indices.
enumeration Dopplergram
A map or image depicting the spatial distribution of line-of-sight velocities of the observed object.
enumeration Dust
Free microscopic particles of solid material.
enumeration ElectricField
A region of space around a charged particle, or between two voltages within which a force is exerted on charged objects in its vicinity. An electric field is the electric force per unit charge.
enumeration EnergeticParticles
Pieces of matter that are moving very fast. Energetic particles include protons, electrons, neutrons, neutrinos, the nuclei of atoms, and other sub-atomic particles.
enumeration Ephemeris
The spatial coordinates of a body as a function of time. When used as an Instrument Type it represents the process or methods used to generate spatial coordinates.
enumeration ImageIntensity
Measurements of the 2-D distribution of the intensity of photons from some region or object such as the Sun or the polar auroral regions, can be in any wavelength band, and polarized, etc.
enumeration InstrumentStatus
A quantity directly related to the operation or function of an instrument.
enumeration IonComposition
In situ measurements of the relative flux or density of electrically charged particles in the space environment. May give simple fluxes, but full distribution functions are sometimes measured.
enumeration Irradiance
A radiometric term for the power of electromagnetic radiation at a surface, per unit area. Irradiance is used when the electromagnetic radiation is incident on the surface. Irradiance data may be reported in any units (i.e., counts/s) due to, for example, being at a particular wavelength, or to being a not fully calibrated relative measurement.
enumeration MagneticField
A region of space near a magnetized body where magnetic forces can be detected (as measured by methods such as Zeeman splitting, etc.).
enumeration Magnetogram
Measurements of the vector or line-of-sight magnetic field determined from remote sensing measurements of the detailed structure of spectral lines, including their splitting and polarization.
enumeration NeutralAtomImages
Measurements of neutral atom fluxes as a function of look direction often related to remote energetic charged particles that lose their charge through charge-exchange and then reach the detector on a line-of-sight trajectory.
enumeration NeutralGas
Measurements of neutral atomic and molecular components of a gas.
enumeration Profile
Measurements of a quantity as a function of height above an object such as the limb of a body.
enumeration Radiance
A radiometric measurement that describes the amount of electromagnetic radiation that passes through or is emitted from a particular area, and falls within a given solid angle in a specified direction. They are used to characterize both emission from diffuse sources and reflection from diffuse surfaces.
enumeration Spectrum
The distribution of a characteristic of a physical system or phenomenon, such as the energy emitted by a radiant source, arranged in the order of wavelengths.
enumeration SPICE
SPICE is an ancillary information system that provides scientists and engineers the capability to include space geometry and event data into mission design, science observation planning, and science data analysis software. The staff of the NASA Navigation and Ancillary Information Facility, NAIF, which is located at JPL provides SPICE support for planetary, heliophysics, and Earth science missions, see https://naif.jpl.nasa.gov/naif/index.html. This SPICE has been adapted from text on NAF hosted web pages.
enumeration ThermalPlasma
Measurements of the plasma in the energy regime where the most of the plasma occurs. May be the basic fluxes in the form of distribution functions or the derived bulk parameters (density, flow velocity, etc.).
enumeration Waves
Data resulting from observations of wave experiments and natural wave phenomena. Wave experiments are typically active and natural wave phenomena are passive. Examples of wave experiments include coherent/incoherent scatter radars, radio soundings, VLF propagation studies, ionospheric scintillation of beacon satellite signals, etc. Examples of natural wave phenomena include micropulsations, mesospheric gravity waves, auroral/plasmaspheric hiss, Langmuir waves, AKR, Jovian decametric radiation, solar radio bursts, etc.
enumeration Waves.Active
Exerting an influence or producing a change or effect. An active measurement is one which produces a transmission or excitation as a part of the measurement cycle.
enumeration Waves.Passive
Movement or effect produced by outside influence. A passive measurement is one which does not produce a transmission or excitation as a part of the measurement cycle.
Source
<xsd:element name="MeasurementType" type="spase:MeasurementType" minOccurs="1" maxOccurs="unbounded"/>
Element spase:NumericalOutput / spase:TemporalDescription
Namespace http://www.spase-group.org/data/schema
Diagram
Diagramspase-2_7_1_xsd.tmp#TemporalDescription_TimeSpanspase-2_7_1_xsd.tmp#TemporalDescription_Cadencespase-2_7_1_xsd.tmp#TemporalDescription_CadenceMinspase-2_7_1_xsd.tmp#TemporalDescription_CadenceMaxspase-2_7_1_xsd.tmp#TemporalDescription_Exposurespase-2_7_1_xsd.tmp#TemporalDescription_ExposureMinspase-2_7_1_xsd.tmp#TemporalDescription_ExposureMaxspase-2_7_1_xsd.tmp#TemporalDescription
Type spase:TemporalDescription
Properties
content complex
Model
Children spase:Cadence, spase:CadenceMax, spase:CadenceMin, spase:Exposure, spase:ExposureMax, spase:ExposureMin, spase:TimeSpan
Instance
<spase:TemporalDescription xmlns:spase="http://www.spase-group.org/data/schema">
  <spase:TimeSpan>{1,1}</spase:TimeSpan>
  <spase:Cadence>{0,1}</spase:Cadence>
  <spase:CadenceMin>{0,1}</spase:CadenceMin>
  <spase:CadenceMax>{0,1}</spase:CadenceMax>
  <spase:Exposure>{0,1}</spase:Exposure>
  <spase:ExposureMin>{0,1}</spase:ExposureMin>
  <spase:ExposureMax>{0,1}</spase:ExposureMax>
</spase:TemporalDescription>
Source
<xsd:element name="TemporalDescription" type="spase:TemporalDescription"/>
Element spase:NumericalOutput / spase:SpatialDescription
Namespace http://www.spase-group.org/data/schema
Diagram
Diagramspase-2_7_1_xsd.tmp#SpatialDescription_Dimensionspase-2_7_1_xsd.tmp#SpatialDescription_CoordinateSystemspase-2_7_1_xsd.tmp#SpatialDescription_Unitsspase-2_7_1_xsd.tmp#SpatialDescription_UnitsConversionspase-2_7_1_xsd.tmp#SpatialDescription_CoordinatesLabelspase-2_7_1_xsd.tmp#SpatialDescription_CutsDescriptionspase-2_7_1_xsd.tmp#SpatialDescription_CubesDescriptionspase-2_7_1_xsd.tmp#SpatialDescription_PlaneNormalVectorspase-2_7_1_xsd.tmp#SpatialDescription_PlanePointspase-2_7_1_xsd.tmp#SpatialDescription_RegionBeginspase-2_7_1_xsd.tmp#SpatialDescription_RegionEndspase-2_7_1_xsd.tmp#SpatialDescription_Stepspase-2_7_1_xsd.tmp#SpatialDescription
Type spase:SpatialDescription
Properties
content complex
Model
Children spase:CoordinateSystem, spase:CoordinatesLabel, spase:CubesDescription, spase:CutsDescription, spase:Dimension, spase:PlaneNormalVector, spase:PlanePoint, spase:RegionBegin, spase:RegionEnd, spase:Step, spase:Units, spase:UnitsConversion
Instance
<spase:SpatialDescription xmlns:spase="http://www.spase-group.org/data/schema">
  <spase:Dimension>{1,1}</spase:Dimension>
  <spase:CoordinateSystem>{1,1}</spase:CoordinateSystem>
  <spase:Units>{1,1}</spase:Units>
  <spase:UnitsConversion>{0,1}</spase:UnitsConversion>
  <spase:CoordinatesLabel>{0,1}</spase:CoordinatesLabel>
  <spase:CutsDescription>{1,1}</spase:CutsDescription>
  <spase:CubesDescription>{1,1}</spase:CubesDescription>
  <spase:PlaneNormalVector>{1,1}</spase:PlaneNormalVector>
  <spase:PlanePoint>{1,1}</spase:PlanePoint>
  <spase:RegionBegin>{1,1}</spase:RegionBegin>
  <spase:RegionEnd>{1,1}</spase:RegionEnd>
  <spase:Step>{0,1}</spase:Step>
</spase:SpatialDescription>
Source
<xsd:element name="SpatialDescription" type="spase:SpatialDescription"/>
Element spase:NumericalOutput / spase:SpectralRange
Namespace http://www.spase-group.org/data/schema
Diagram
Diagramspase-2_7_1_xsd.tmp#SpectralRange
Type spase:SpectralRange
Properties
content simple
minOccurs 0
maxOccurs unbounded
Facets
enumeration CaK
A spectrum with a wavelength of range centered near 393.5 nm. VSO nickname: Ca-K image with range of 391.9 nm to 395.2 nm.
enumeration ExtremeUltraviolet
A spectrum with a wavelength range of 10 nm to 125 nm. VSO nickname: EUV image with a range of 10 nm to 125 nm.
enumeration FarUltraviolet
A spectrum with a wavelength range of 122 nm to 200 nm. VSO nickname: FUV image with a range of 122 nm to 200 nm.
enumeration GammaRays
Photons with a wavelength range: 0.00001 nm to 0.001 nm.
enumeration Halpha
A spectrum with a wavelength range centered at 656.3 nm. VSO nickname: H-alpha image with a spectrum range of 655.8 nm to 656.8 nm.
enumeration HardXRays
Photons with a wavelength range: 0.001 nm to 0.1 nm and an energy range of 12 keV to 120 keV.
enumeration He10830
A spectrum with a wavelength range centered at 1082.9 nm. VSO nickname: an He 10830 image with a range of 1082.5 nm to 1083.3 nm.
enumeration He304
A spectrum centered around the resonance line of ionized helium at 304 Angstrom (30.4 nm).
enumeration Infrared
Photons with a wavelength range: 760 nm to 10^6 nm.
enumeration K7699
A spectrum with a wavelength range centered at 769.9 nm. VSO nickname: K-7699 dopplergram with a range of 769.8 nm to 770.0 nm.
enumeration LBHBand
Lyman-Birge-Hopfield band in the far ultraviolet range with wavelength range of 140 nm to 170 nm.
enumeration Microwave
Photons with a wavelength range: 10^6 nm to 1.5*10^7 nm.
enumeration NaD
A spectrum with a wavelength range of centered at 589.3 nm. VSO nickname: Na-D image with a range of 588.8 nm to 589.8 nm.
enumeration Ni6768
A spectrum with a wavelength range centered at 676.8 nm. VSO nickname: Ni-6768 dopplergram with a range of 676.7 nm to 676.9 nm.
enumeration Optical
Photons with a wavelength range: 380 nm to 760 nm.
enumeration RadioFrequency
Photons with a wavelength range: 10^5 nm to 10^11 nm.
enumeration SoftXRays
X-Rays with an energy range of 0.12 keV to 12 keV.
enumeration Ultraviolet
Photons with a wavelength range: 10 nm to 400 nm.
enumeration WhiteLight
Photons with a wavelength in the visible range for humans.
enumeration XRays
Photons with a wavelength range: 0.001 nm to 10 nm.
Source
<xsd:element name="SpectralRange" type="spase:SpectralRange" minOccurs="0" maxOccurs="unbounded"/>
Element spase:NumericalOutput / spase:ModeledRegion
Namespace http://www.spase-group.org/data/schema
Diagram
Diagramspase-2_7_1_xsd.tmp#ModeledRegion
Type spase:ModeledRegion
Properties
content simple
minOccurs 0
maxOccurs unbounded
Facets
enumeration Asteroid
A small extraterrestrial body consisting mostly of rock and metal that is in orbit around the Sun.
enumeration Callisto
A second largest moon of Jupiter and the third largest moon in the solar system.
enumeration Comet
A relatively small extraterrestrial body consisting of a frozen mass that travels around the Sun in a highly elliptical orbit.
enumeration Comet.1PHalley
1P/Halley, is a short-period comet visible from Earth every 75 to 79 years. The comet was visited by the Halley Armada comprised of the ESA Giotto, Japanese Suisei and Sekigake, and Soviet Union Vega 1 and Vega 2 spacecraft in 1986.
enumeration Comet.26PGriggSkjellerup
26P/Grigg-Skjellerup is a periodic comet. It was visited by the ESA Giotto spacecraft in July 1992.
enumeration Comet.67PChuryumovGerasimenko
67P/Churyumov-Gerasimenko is a Jupiter-family comet originally from the Kuiper belt. The ESA Rosetta spacecraft rendezvoused with Comet 67P on August 6, 2014 and then orbited the comet from September 10, 2014 to September 30, 2016. Philae, a lander carried by Rosetta, touched down on the comet surface on November 12, 2014.
enumeration Earth
The third planet from the Sun in our solar system.
enumeration Earth.Magnetosheath
The region between the bow shock and the magnetopause, characterized by very turbulent plasma.
enumeration Earth.Magnetosphere
The region of space above the atmosphere or surface of the planet and bounded by the magnetopause that is under the direct influence of the magnetic field of a planetary body.
enumeration Earth.Magnetosphere.Magnetotail
The region of space within the magnetosphere of a magnetized planetary body where the nightside magnetic field is stretched out in the anti-stellar direction by stellar wind interaction into a windsock-like shape. For Earth, solar wind-magnetosphere interaction produces a magnetotail that extends tailward from a distance of about 10 R<sub>E</sub> on the nightside to downstream distances beyond 1000 R<sub>E</sub>.
enumeration Earth.Magnetosphere.Main
The region of the magnetosphere where the magnetic field lines are closed, but does not include the gaseous region gravitationally bound to the body.
enumeration Earth.Magnetosphere.Plasmasphere
A region of the magnetosphere consisting of low energy (cool) plasma. It is located above the ionosphere. The outer boundary of the plasmasphere is known as the plasmapause, which is defined by an order of magnitude drop in plasma density.
enumeration Earth.Magnetosphere.Polar
The region near the pole of a body. For a magnetosphere the polar region is the area where magnetic field lines are open and includes the auroral zone.
enumeration Earth.Magnetosphere.RadiationBelt
The region within a magnetosphere where high-energy particles could potentially be trapped in a magnetic field.
enumeration Earth.Magnetosphere.RingCurrent
One of the major current systems confined within planetary magnetospheres. The ring current circles in the magnetic equatorial plane of magnetospheres. It is generated by the longitudinal drift of energetic charged particles trapped on inner, dipole-like magnetospheric field lines. At the Earth, the ring current is carried by 10 keV to 200 keV charged particles typically located at L-shells between 3 and 6. The ring current is also the primary driver of the Sym H and Dst Indices of magnetic storm activity at the Earth.
enumeration Earth.Moon
The only natural satellite of the Earth.
enumeration Earth.NearSurface
The gaseous and possibly ionized environment of a body extending from the surface to some specified altitude. For the Earth, this altitude is 2000 km.
enumeration Earth.NearSurface.Atmosphere
The neutral gases surrounding a body that extends from the surface and is bound to the body by virtue of the gravitational attraction.
enumeration Earth.NearSurface.AuroralRegion
The region in the atmospheric where electrically-charged particles bombarding the upper atmosphere of a planet in the presence of a magnetic field produce an optical phenomenon.
enumeration Earth.NearSurface.EquatorialRegion
A region centered on the equator and limited in latitude by approximately 23 deg north and south of the equator.
enumeration Earth.NearSurface.Ionosphere
The charged or ionized gases surrounding a body that are nominally bound to the body by virtue of the gravitational attraction.
enumeration Earth.NearSurface.Ionosphere.DRegion
The layer of the ionosphere that exists approximately 50 km to 95 km above the surface of the Earth. One of several layers in the ionosphere.
enumeration Earth.NearSurface.Ionosphere.ERegion
A layer of ionized gas occurring at 90 km to 150 km above the ground. One of several layers in the ionosphere. Also called the Kennelly-Heaviside layer.
enumeration Earth.NearSurface.Ionosphere.FRegion
A layer that contains ionized gases at a height of around 150-800 km above sea level, placing it in the thermosphere. the F region has the highest concentration of free electrons and ions anywhere in the atmosphere. It may be thought of as comprising two layers, the F1 layer and F2 layer. One of several layers in the ionosphere. Also known as the Appleton layer.
enumeration Earth.NearSurface.Ionosphere.Topside
The region at the upper most areas of the ionosphere.
enumeration Earth.NearSurface.Mesosphere
The layer of the atmosphere that extends from the Stratosphere to a range of 80 km to 85 km, temperature decreasing with height.
enumeration Earth.NearSurface.MidLatitudeRegion
When considering the case of the Earth, the mid-latitude region typically refers to two latitudinal bands, one in the northern hemisphere and the other in the southern hemisphere extending from about 23 deg to 50 deg. The concept of mid-latitude regions does not apply to all bodies in the solar system and different latitudinal ranges would apply for each body case by case. The mid-latitude regions may be defined by using either planetographic or magnetic coordinates if the magnetic dipole is closely aligned with the spin axis of a magnetized body. Ground magnetometers located at mid-latitude on the Earth are well positioned to measure magnetic storm-time ring current variations.
enumeration Earth.NearSurface.Plasmasphere
A region of the magnetosphere consisting of low energy (cool) plasma. It is located above the ionosphere. The outer boundary of the plasmasphere is known as the plasmapause, which is defined by an order of magnitude drop in plasma density.
enumeration Earth.NearSurface.PolarCap
The areas of the globe surrounding the poles and consisting of the region north of 60 deg north latitude and the region south of 60 deg south latitude.
enumeration Earth.NearSurface.SouthAtlanticAnomalyRegion
The region where the inner Van Allen radiation belt makes its closest approach to the surface of the Earth. The result is that, for a given altitude, the radiation intensity is higher over this region than elsewhere.
enumeration Earth.NearSurface.Stratosphere
The layer of the atmosphere that extends from the troposphere to about 30 km, temperature increases with height. The stratosphere contains the ozone layer.
enumeration Earth.NearSurface.SubAuroralRegion
When considering the case of the Earth, the sub-auroral region typically refers to two latitudinal bands, one in the northern hemisphere and the other in the southern hemisphere extending from about 50 deg to low 60 deg latitude. The concept sub-auroral regions does not apply to all bodies in the solar system and different latitudinal ranges would apply for each body case by case. The sub-auroral regions may be defined by using either planetographic or magnetic coordinates if the magnetic dipole is closely aligned with the spin axis of a magnetized body. Ground magnetometers located at sub-auroral latitudes on the Earth measure a mixture of activity driven by auroral zone currents and the ring current.
enumeration Earth.NearSurface.Thermosphere
The layer of the atmosphere that extends from the Mesosphere to 640+ km, temperature increasing with height.
enumeration Earth.NearSurface.Troposphere
The lowest layer of the atmosphere which begins at the surface and extends to between 7 km (4.4 mi) at the poles and 17 km (10.6 mi) at the equator, with some variation due to weather factors.
enumeration Earth.Surface
The outermost area of a solid object.
enumeration Enceladus
The sixth largest moon of Saturn. It is currently endogenously active. The smallest known body in the Solar System that is geologically active today.
enumeration Europa
The sixth closest round moon of Jupiter.
enumeration Ganymede
The biggest moon of Jupiter and in the solar system.
enumeration Heliosphere
The solar atmosphere extending roughly from the outer corona to the edge of the solar plasma at the heliopause separating primarily solar plasma from interstellar plasma.
enumeration Heliosphere.Heliosheath
The region extending radially outward from the heliospheric termination shock and in which the decelerated solar wind plasma is still significant.
enumeration Heliosphere.Inner
The region of the heliosphere extending radially outward from the solar coronal base to just inside 1 AU.
enumeration Heliosphere.NearEarth
The heliospheric region near the Earth which extends to and includes the area near the L1 and L2 Lagrange point.
enumeration Heliosphere.Outer
The region of the heliosphere extending radially outward from just outside 1 AU to the heliospheric termination shock.
enumeration Heliosphere.Remote1AU
A roughly toroidal region that includes the orbit of the Earth, but exclusive of the region near the Earth.
enumeration Incident
Direction-dependent property.
enumeration Interstellar
The region between stars outside of any stellar heliopause.
enumeration Io
The innermost of the four round moons of the planet Jupiter.
enumeration Jupiter
The fifth planet from the Sun in our solar system.
enumeration Jupiter.Amalthea
The fifth largest moon of Jupiter.
enumeration Jupiter.Callisto
A second largest moon of Jupiter and the third largest moon in the solar system.
enumeration Jupiter.Europa
The sixth closest round moon of Jupiter.
enumeration Jupiter.Ganymede
The biggest moon of Jupiter and in the solar system.
enumeration Jupiter.Io
The innermost of the four round moons of the planet Jupiter.
enumeration Jupiter.Magnetosphere
The region of space above the atmosphere or surface of the planet and bounded by the magnetopause that is under the direct influence of the magnetic field of a planetary body.
enumeration Jupiter.Magnetosphere.Magnetotail
The region of space within the magnetosphere of a magnetized planetary body where the nightside magnetic field is stretched out in the anti-stellar direction by stellar wind interaction into a windsock-like shape. For Earth, solar wind-magnetosphere interaction produces a magnetotail that extends tailward from a distance of about 10 R<sub>E</sub> on the nightside to downstream distances beyond 1000 R<sub>E</sub>.
enumeration Jupiter.Magnetosphere.Main
The region of the magnetosphere where the magnetic field lines are closed, but does not include the gaseous region gravitationally bound to the body.
enumeration Jupiter.Magnetosphere.Plasmasphere
A region of the magnetosphere consisting of low energy (cool) plasma. It is located above the ionosphere. The outer boundary of the plasmasphere is known as the plasmapause, which is defined by an order of magnitude drop in plasma density.
enumeration Jupiter.Magnetosphere.Polar
The region near the pole of a body. For a magnetosphere the polar region is the area where magnetic field lines are open and includes the auroral zone.
enumeration Jupiter.Magnetosphere.RadiationBelt
The region within a magnetosphere where high-energy particles could potentially be trapped in a magnetic field.
enumeration Jupiter.Magnetosphere.RingCurrent
One of the major current systems confined within planetary magnetospheres. The ring current circles in the magnetic equatorial plane of magnetospheres. It is generated by the longitudinal drift of energetic charged particles trapped on inner, dipole-like magnetospheric field lines. At the Earth, the ring current is carried by 10 keV to 200 keV charged particles typically located at L-shells between 3 and 6. The ring current is also the primary driver of the Sym H and Dst Indices of magnetic storm activity at the Earth.
enumeration Mars
The fourth planet from the Sun in our solar system.
enumeration Mars.Deimos
The smaller and outermost of the two natural satellites of Mars.
enumeration Mars.Magnetosphere
The region of space above the atmosphere or surface of the planet and bounded by the magnetopause that is under the direct influence of the magnetic field of a planetary body.
enumeration Mars.Magnetosphere.Magnetotail
The region of space within the magnetosphere of a magnetized planetary body where the nightside magnetic field is stretched out in the anti-stellar direction by stellar wind interaction into a windsock-like shape. For Earth, solar wind-magnetosphere interaction produces a magnetotail that extends tailward from a distance of about 10 R<sub>E</sub> on the nightside to downstream distances beyond 1000 R<sub>E</sub>.
enumeration Mars.Magnetosphere.Main
The region of the magnetosphere where the magnetic field lines are closed, but does not include the gaseous region gravitationally bound to the body.
enumeration Mars.Magnetosphere.Plasmasphere
A region of the magnetosphere consisting of low energy (cool) plasma. It is located above the ionosphere. The outer boundary of the plasmasphere is known as the plasmapause, which is defined by an order of magnitude drop in plasma density.
enumeration Mars.Magnetosphere.Polar
The region near the pole of a body. For a magnetosphere the polar region is the area where magnetic field lines are open and includes the auroral zone.
enumeration Mars.Magnetosphere.RadiationBelt
The region within a magnetosphere where high-energy particles could potentially be trapped in a magnetic field.
enumeration Mars.Magnetosphere.RingCurrent
One of the major current systems confined within planetary magnetospheres. The ring current circles in the magnetic equatorial plane of magnetospheres. It is generated by the longitudinal drift of energetic charged particles trapped on inner, dipole-like magnetospheric field lines. At the Earth, the ring current is carried by 10 keV to 200 keV charged particles typically located at L-shells between 3 and 6. The ring current is also the primary driver of the Sym H and Dst Indices of magnetic storm activity at the Earth.
enumeration Mars.Phobos
The larger and inner most moon of Mars.
enumeration Mercury
The first planet from the Sun in our solar system.
enumeration Mercury.Magnetosphere
The region of space above the atmosphere or surface of the planet and bounded by the magnetopause that is under the direct influence of the magnetic field of a planetary body.
enumeration Mercury.Magnetosphere.Magnetotail
The region of space within the magnetosphere of a magnetized planetary body where the nightside magnetic field is stretched out in the anti-stellar direction by stellar wind interaction into a windsock-like shape. For Earth, solar wind-magnetosphere interaction produces a magnetotail that extends tailward from a distance of about 10 R<sub>E</sub> on the nightside to downstream distances beyond 1000 R<sub>E</sub>.
enumeration Mercury.Magnetosphere.Main
The region of the magnetosphere where the magnetic field lines are closed, but does not include the gaseous region gravitationally bound to the body.
enumeration Mercury.Magnetosphere.Plasmasphere
A region of the magnetosphere consisting of low energy (cool) plasma. It is located above the ionosphere. The outer boundary of the plasmasphere is known as the plasmapause, which is defined by an order of magnitude drop in plasma density.
enumeration Mercury.Magnetosphere.Polar
The region near the pole of a body. For a magnetosphere the polar region is the area where magnetic field lines are open and includes the auroral zone.
enumeration Mercury.Magnetosphere.RadiationBelt
The region within a magnetosphere where high-energy particles could potentially be trapped in a magnetic field.
enumeration Mercury.Magnetosphere.RingCurrent
One of the major current systems confined within planetary magnetospheres. The ring current circles in the magnetic equatorial plane of magnetospheres. It is generated by the longitudinal drift of energetic charged particles trapped on inner, dipole-like magnetospheric field lines. At the Earth, the ring current is carried by 10 keV to 200 keV charged particles typically located at L-shells between 3 and 6. The ring current is also the primary driver of the Sym H and Dst Indices of magnetic storm activity at the Earth.
enumeration Neptune
The seventh planet from the Sun in our solar system.
enumeration Neptune.Magnetosphere
The region of space above the atmosphere or surface of the planet and bounded by the magnetopause that is under the direct influence of the magnetic field of a planetary body.
enumeration Neptune.Magnetosphere.Magnetotail
The region of space within the magnetosphere of a magnetized planetary body where the nightside magnetic field is stretched out in the anti-stellar direction by stellar wind interaction into a windsock-like shape. For Earth, solar wind-magnetosphere interaction produces a magnetotail that extends tailward from a distance of about 10 R<sub>E</sub> on the nightside to downstream distances beyond 1000 R<sub>E</sub>.
enumeration Neptune.Magnetosphere.Main
The region of the magnetosphere where the magnetic field lines are closed, but does not include the gaseous region gravitationally bound to the body.
enumeration Neptune.Magnetosphere.Plasmasphere
A region of the magnetosphere consisting of low energy (cool) plasma. It is located above the ionosphere. The outer boundary of the plasmasphere is known as the plasmapause, which is defined by an order of magnitude drop in plasma density.
enumeration Neptune.Magnetosphere.Polar
The region near the pole of a body. For a magnetosphere the polar region is the area where magnetic field lines are open and includes the auroral zone.
enumeration Neptune.Magnetosphere.RadiationBelt
The region within a magnetosphere where high-energy particles could potentially be trapped in a magnetic field.
enumeration Neptune.Magnetosphere.RingCurrent
One of the major current systems confined within planetary magnetospheres. The ring current circles in the magnetic equatorial plane of magnetospheres. It is generated by the longitudinal drift of energetic charged particles trapped on inner, dipole-like magnetospheric field lines. At the Earth, the ring current is carried by 10 keV to 200 keV charged particles typically located at L-shells between 3 and 6. The ring current is also the primary driver of the Sym H and Dst Indices of magnetic storm activity at the Earth.
enumeration Neptune.Proteus
The second largest moon of Neptune.
enumeration Neptune.Triton
The largest moon of Neptune.
enumeration Planet
A planet is a large, rounded astronomical body that is neither a star nor a stellar remnant. In August 2006 the International Astronomical Union (IAU) defined that in the Solar System a planet is a celestial body that satisfies the following criteria (1) is in orbit around the Sun, (2) has sufficient mass to assume hydrostatic equilibrium (a nearly round shape), and (3) has "cleared the neighborhood" around its orbit. This definition is still controversial to this day. Many members of the community believe that Pluto, which was demoted to the status dwarf planet, should maintain its planet status.
enumeration Pluto
The ninth planet from the Sun in our solar system.
enumeration Rhea
The second largest moon of Saturn and the ninth largest moon in the Solar System.
enumeration Saturn
The sixth planet from the Sun in our solar system.
enumeration Saturn.Dione
The fourth largest moon of Saturn.
enumeration Saturn.Enceladus
The sixth largest moon of Saturn. It is currently endogenously active. The smallest known body in the Solar System that is geologically active today.
enumeration Saturn.Hyperion
The eighth-largest moon of Saturn.
enumeration Saturn.Iapetus
The third largest moon of Saturn and the eleventh largest in the Solar System.
enumeration Saturn.Magnetosphere
The region of space above the atmosphere or surface of the planet and bounded by the magnetopause that is under the direct influence of the magnetic field of a planetary body.
enumeration Saturn.Magnetosphere.Magnetotail
The region of space within the magnetosphere of a magnetized planetary body where the nightside magnetic field is stretched out in the anti-stellar direction by stellar wind interaction into a windsock-like shape. For Earth, solar wind-magnetosphere interaction produces a magnetotail that extends tailward from a distance of about 10 R<sub>E</sub> on the nightside to downstream distances beyond 1000 R<sub>E</sub>.
enumeration Saturn.Magnetosphere.Main
The region of the magnetosphere where the magnetic field lines are closed, but does not include the gaseous region gravitationally bound to the body.
enumeration Saturn.Magnetosphere.Plasmasphere
A region of the magnetosphere consisting of low energy (cool) plasma. It is located above the ionosphere. The outer boundary of the plasmasphere is known as the plasmapause, which is defined by an order of magnitude drop in plasma density.
enumeration Saturn.Magnetosphere.Polar
The region near the pole of a body. For a magnetosphere the polar region is the area where magnetic field lines are open and includes the auroral zone.
enumeration Saturn.Magnetosphere.RadiationBelt
The region within a magnetosphere where high-energy particles could potentially be trapped in a magnetic field.
enumeration Saturn.Magnetosphere.RingCurrent
One of the major current systems confined within planetary magnetospheres. The ring current circles in the magnetic equatorial plane of magnetospheres. It is generated by the longitudinal drift of energetic charged particles trapped on inner, dipole-like magnetospheric field lines. At the Earth, the ring current is carried by 10 keV to 200 keV charged particles typically located at L-shells between 3 and 6. The ring current is also the primary driver of the Sym H and Dst Indices of magnetic storm activity at the Earth.
enumeration Saturn.Mimas
The smallest and least massive of the round moons of Saturn.
enumeration Saturn.Phoebe
The ninth-largest moon of Saturn.
enumeration Saturn.Rhea
The second largest moon of Saturn and the ninth largest moon in the Solar System.
enumeration Saturn.Tethys
The fifth largest moon of Saturn and the sixteenth largest moon in the Solar System. The orbit Tethys is the third closest to Saturn of the major Cronian moons.
enumeration Saturn.Titan
The largest moon of Saturn and the second largest moon in the Solar System.
enumeration Sun
The star upon which our solar system is centered.
enumeration Sun.Chromosphere
The region of the solar (or stellar) atmosphere above the temperature minimum and below the Transition Region. The solar chromosphere is approximately 400 km to 2100 km above the photosphere, and characterized by temperatures that range from 4500 K to 28000 K.
enumeration Sun.Corona
The outermost atmospheric region of the Sun or a star, characterized by ionization temperatures above 10^5 K. The solar corona starts at about 2100 km above the photosphere. There is no generally defined upper limit.
enumeration Sun.Interior
The region inside the body which is not visible from outside the body.
enumeration Sun.Photosphere
The atmospheric layer of the Sun or a star from which continuum radiation, especially optical, is emitted to space. For the Sun, the photosphere is about 500 km thick.
enumeration Sun.TransitionRegion
A very narrow (<100 km) layer between the chromosphere and the corona where the temperature rises abruptly from about 8000 to about 500,000 K.
enumeration Titan
The largest moon of Saturn and the second largest moon in the Solar System.
enumeration Title
The name of a published composition, set or data, images or other work.
enumeration Uranus
The eighth planet from the Sun in our solar system.
enumeration Uranus.Ariel
The fourth largest moon of Uranus.
enumeration Uranus.Magnetosphere
The region of space above the atmosphere or surface of the planet and bounded by the magnetopause that is under the direct influence of the magnetic field of a planetary body.
enumeration Uranus.Magnetosphere.Magnetotail
The region of space within the magnetosphere of a magnetized planetary body where the nightside magnetic field is stretched out in the anti-stellar direction by stellar wind interaction into a windsock-like shape. For Earth, solar wind-magnetosphere interaction produces a magnetotail that extends tailward from a distance of about 10 R<sub>E</sub> on the nightside to downstream distances beyond 1000 R<sub>E</sub>.
enumeration Uranus.Magnetosphere.Main
The region of the magnetosphere where the magnetic field lines are closed, but does not include the gaseous region gravitationally bound to the body.
enumeration Uranus.Magnetosphere.Plasmasphere
A region of the magnetosphere consisting of low energy (cool) plasma. It is located above the ionosphere. The outer boundary of the plasmasphere is known as the plasmapause, which is defined by an order of magnitude drop in plasma density.
enumeration Uranus.Magnetosphere.Polar
The region near the pole of a body. For a magnetosphere the polar region is the area where magnetic field lines are open and includes the auroral zone.
enumeration Uranus.Magnetosphere.RadiationBelt
The region within a magnetosphere where high-energy particles could potentially be trapped in a magnetic field.
enumeration Uranus.Magnetosphere.RingCurrent
One of the major current systems confined within planetary magnetospheres. The ring current circles in the magnetic equatorial plane of magnetospheres. It is generated by the longitudinal drift of energetic charged particles trapped on inner, dipole-like magnetospheric field lines. At the Earth, the ring current is carried by 10 keV to 200 keV charged particles typically located at L-shells between 3 and 6. The ring current is also the primary driver of the Sym H and Dst Indices of magnetic storm activity at the Earth.
enumeration Uranus.Miranda
The smallest and innermost round moon of Uranus.
enumeration Uranus.Oberon
The second largest and second most massive moon of Uranus, and the ninth most massive moon in the Solar System.
enumeration Uranus.Puck
The largest inner spherical moon of Uranus.
enumeration Uranus.Titania
The largest moon of Uranus and the eighth largest moon in the Solar System.
enumeration Uranus.Umbriel
The third largest and fourth most massive moon of Uranus.
enumeration Venus
The second planet from the Sun in our solar system.
enumeration Venus.Magnetosphere
The region of space above the atmosphere or surface of the planet and bounded by the magnetopause that is under the direct influence of the magnetic field of a planetary body.
enumeration Venus.Magnetosphere.Magnetotail
The region of space within the magnetosphere of a magnetized planetary body where the nightside magnetic field is stretched out in the anti-stellar direction by stellar wind interaction into a windsock-like shape. For Earth, solar wind-magnetosphere interaction produces a magnetotail that extends tailward from a distance of about 10 R<sub>E</sub> on the nightside to downstream distances beyond 1000 R<sub>E</sub>.
enumeration Venus.Magnetosphere.Main
The region of the magnetosphere where the magnetic field lines are closed, but does not include the gaseous region gravitationally bound to the body.
enumeration Venus.Magnetosphere.Plasmasphere
A region of the magnetosphere consisting of low energy (cool) plasma. It is located above the ionosphere. The outer boundary of the plasmasphere is known as the plasmapause, which is defined by an order of magnitude drop in plasma density.
enumeration Venus.Magnetosphere.Polar
The region near the pole of a body. For a magnetosphere the polar region is the area where magnetic field lines are open and includes the auroral zone.
enumeration Venus.Magnetosphere.RadiationBelt
The region within a magnetosphere where high-energy particles could potentially be trapped in a magnetic field.
enumeration Venus.Magnetosphere.RingCurrent
One of the major current systems confined within planetary magnetospheres. The ring current circles in the magnetic equatorial plane of magnetospheres. It is generated by the longitudinal drift of energetic charged particles trapped on inner, dipole-like magnetospheric field lines. At the Earth, the ring current is carried by 10 keV to 200 keV charged particles typically located at L-shells between 3 and 6. The ring current is also the primary driver of the Sym H and Dst Indices of magnetic storm activity at the Earth.
Source
<xsd:element name="ModeledRegion" type="spase:ModeledRegion" minOccurs="0" maxOccurs="unbounded"/>
Element spase:NumericalOutput / spase:Caveats
Namespace http://www.spase-group.org/data/schema
Diagram
Diagramspase-2_7_1_xsd.tmp#Caveats
Type spase:Caveats
Properties
content simple
minOccurs 0
maxOccurs 1
Source
<xsd:element name="Caveats" type="spase:Caveats" minOccurs="0" maxOccurs="1"/>
Element spase:NumericalOutput / spase:Keyword
Namespace http://www.spase-group.org/data/schema
Diagram
Diagramspase-2_7_1_xsd.tmp#Keyword
Type spase:Keyword
Properties
content simple
minOccurs 0
maxOccurs unbounded
Source
<xsd:element name="Keyword" type="spase:Keyword" minOccurs="0" maxOccurs="unbounded"/>
Element spase:NumericalOutput / spase:InputResourceID
Namespace http://www.spase-group.org/data/schema
Diagram
Diagramspase-2_7_1_xsd.tmp#InputResourceID
Type spase:InputResourceID
Type hierarchy
Properties
content simple
minOccurs 0
maxOccurs unbounded
Facets
pattern [^:]+://[^/]+/.+
Source
<xsd:element name="InputResourceID" type="spase:InputResourceID" minOccurs="0" maxOccurs="unbounded"/>
Element spase:NumericalOutput / spase:Parameter
Namespace http://www.spase-group.org/data/schema
Diagram
Diagramspase-2_7_1_xsd.tmp#Parameter_Namespase-2_7_1_xsd.tmp#Parameter_Setspase-2_7_1_xsd.tmp#Parameter_ParameterKeyspase-2_7_1_xsd.tmp#Parameter_Descriptionspase-2_7_1_xsd.tmp#Parameter_UCDspase-2_7_1_xsd.tmp#Parameter_Caveatsspase-2_7_1_xsd.tmp#Parameter_Cadencespase-2_7_1_xsd.tmp#Parameter_CadenceMinspase-2_7_1_xsd.tmp#Parameter_CadenceMaxspase-2_7_1_xsd.tmp#Parameter_Unitsspase-2_7_1_xsd.tmp#Parameter_UnitsConversionspase-2_7_1_xsd.tmp#Parameter_CoordinateSystemspase-2_7_1_xsd.tmp#Parameter_RenderingHintsspase-2_7_1_xsd.tmp#Parameter_Structurespase-2_7_1_xsd.tmp#Parameter_ValidMinspase-2_7_1_xsd.tmp#Parameter_ValidMaxspase-2_7_1_xsd.tmp#Parameter_FillValuespase-2_7_1_xsd.tmp#Parameter_Fieldspase-2_7_1_xsd.tmp#Parameter_Particlespase-2_7_1_xsd.tmp#Parameter_Wavespase-2_7_1_xsd.tmp#Parameter_Mixedspase-2_7_1_xsd.tmp#Parameter_Supportspase-2_7_1_xsd.tmp#Parameter_SpatialCoveragespase-2_7_1_xsd.tmp#Parameter
Type spase:Parameter
Properties
content complex
minOccurs 0
maxOccurs unbounded
Model
Children spase:Cadence, spase:CadenceMax, spase:CadenceMin, spase:Caveats, spase:CoordinateSystem, spase:Description, spase:Field, spase:FillValue, spase:Mixed, spase:Name, spase:ParameterKey, spase:Particle, spase:RenderingHints, spase:Set, spase:SpatialCoverage, spase:Structure, spase:Support, spase:UCD, spase:Units, spase:UnitsConversion, spase:ValidMax, spase:ValidMin, spase:Wave
Instance
<spase:Parameter xmlns:spase="http://www.spase-group.org/data/schema">
  <spase:Name>{1,1}</spase:Name>
  <spase:Set>{0,unbounded}</spase:Set>
  <spase:ParameterKey>{0,1}</spase:ParameterKey>
  <spase:Description>{0,1}</spase:Description>
  <spase:UCD>{0,1}</spase:UCD>
  <spase:Caveats>{0,1}</spase:Caveats>
  <spase:Cadence>{0,1}</spase:Cadence>
  <spase:CadenceMin>{0,1}</spase:CadenceMin>
  <spase:CadenceMax>{0,1}</spase:CadenceMax>
  <spase:Units>{0,1}</spase:Units>
  <spase:UnitsConversion>{0,1}</spase:UnitsConversion>
  <spase:CoordinateSystem>{0,1}</spase:CoordinateSystem>
  <spase:RenderingHints>{0,unbounded}</spase:RenderingHints>
  <spase:Structure>{0,1}</spase:Structure>
  <spase:ValidMin>{0,1}</spase:ValidMin>
  <spase:ValidMax>{0,1}</spase:ValidMax>
  <spase:FillValue>{0,1}</spase:FillValue>
  <spase:Field>{1,1}</spase:Field>
  <spase:Particle>{1,1}</spase:Particle>
  <spase:Wave>{1,1}</spase:Wave>
  <spase:Mixed>{1,1}</spase:Mixed>
  <spase:Support>{1,1}</spase:Support>
  <spase:SpatialCoverage>{0,unbounded}</spase:SpatialCoverage>
</spase:Parameter>
Source
<xsd:element name="Parameter" type="spase:Parameter" minOccurs="0" maxOccurs="unbounded"/>
Element spase:NumericalOutput / spase:ModelProduct
Namespace http://www.spase-group.org/data/schema
Diagram
Diagramspase-2_7_1_xsd.tmp#ModelProduct
Type spase:ModelProduct
Properties
content simple
minOccurs 0
maxOccurs 1
Facets
enumeration 2DCuts
A set of 2-D arrays that contain the values of physical parameters, i.e., magnetic field vectors, particle densities, temperatures, etc., at the grid points located in a planar slice of a model volume.
enumeration 3DCubes
A set of 3-D arrays that contain the values of physical parameters, i.e., magnetic field vectors, particle densities, temperatures, etc., at grid points in a model volume.
enumeration Lines
A set of 1-D arrays that contain the values of physical parameters, i.e., magnetic field vectors, particle densities, temperatures, etc., at the grid points along a line though a model volume. For instance, the points of the line may correspond to the trajectory of a spacecraft through model space.
enumeration SpatialSeries
A set of 3-D arrays that contain the values of physical parameters, i.e., magnetic field vectors, particle densities, temperatures, etc., at grid points in a spacial volume.
enumeration Spectra
A term that applies to any signal that can be measured or decomposed along a continuous variable such as the electromagnetic radiation which can be decomposed as a function of wavelength or frequency.
Source
<xsd:element name="ModelProduct" type="spase:ModelProduct" minOccurs="0" maxOccurs="1"/>
Element spase:NumericalOutput / spase:Property
Namespace http://www.spase-group.org/data/schema
Diagram
Diagramspase-2_7_1_xsd.tmp#Property_Namespase-2_7_1_xsd.tmp#Property_Descriptionspase-2_7_1_xsd.tmp#Property_Caveatsspase-2_7_1_xsd.tmp#Property_PropertyQuantityspase-2_7_1_xsd.tmp#Property_Qualifierspase-2_7_1_xsd.tmp#Property_Unitsspase-2_7_1_xsd.tmp#Property_UnitsConversionspase-2_7_1_xsd.tmp#Property_PropertyLabelspase-2_7_1_xsd.tmp#Property_PropertyValuespase-2_7_1_xsd.tmp#Property_PropertyTableURLspase-2_7_1_xsd.tmp#Property_ValidMinspase-2_7_1_xsd.tmp#Property_ValidMaxspase-2_7_1_xsd.tmp#Property_PropertyModelspase-2_7_1_xsd.tmp#Property_ModelURLspase-2_7_1_xsd.tmp#Property
Type spase:Property
Properties
content complex
minOccurs 0
maxOccurs unbounded
Model
Children spase:Caveats, spase:Description, spase:ModelURL, spase:Name, spase:PropertyLabel, spase:PropertyModel, spase:PropertyQuantity, spase:PropertyTableURL, spase:PropertyValue, spase:Qualifier, spase:Units, spase:UnitsConversion, spase:ValidMax, spase:ValidMin
Instance
<spase:Property xmlns:spase="http://www.spase-group.org/data/schema">
  <spase:Name>{0,1}</spase:Name>
  <spase:Description>{0,1}</spase:Description>
  <spase:Caveats>{0,1}</spase:Caveats>
  <spase:PropertyQuantity>{1,1}</spase:PropertyQuantity>
  <spase:Qualifier>{0,unbounded}</spase:Qualifier>
  <spase:Units>{0,1}</spase:Units>
  <spase:UnitsConversion>{0,1}</spase:UnitsConversion>
  <spase:PropertyLabel>{0,1}</spase:PropertyLabel>
  <spase:PropertyValue>{0,1}</spase:PropertyValue>
  <spase:PropertyTableURL>{0,1}</spase:PropertyTableURL>
  <spase:ValidMin>{0,1}</spase:ValidMin>
  <spase:ValidMax>{0,1}</spase:ValidMax>
  <spase:PropertyModel>{0,1}</spase:PropertyModel>
  <spase:ModelURL>{0,1}</spase:ModelURL>
</spase:Property>
Source
<xsd:element name="Property" type="spase:Property" minOccurs="0" maxOccurs="unbounded"/>
Element spase:NumericalOutput / spase:Extension
Namespace http://www.spase-group.org/data/schema
Diagram
Diagramspase-2_7_1_xsd.tmp#Extension_langspase-2_7_1_xsd.tmp#Extension
Type spase:Extension
Properties
content complex
minOccurs 0
maxOccurs 1
Model
ANY element from ANY namespace
Attributes
QName Type Default Use
lang xsd:string en optional
Source
<xsd:element name="Extension" type="spase:Extension" minOccurs="0" maxOccurs="1"/>
Element spase:SpacialTemporalEntity / spase:TemporalDescription
Namespace http://www.spase-group.org/data/schema
Diagram
Diagramspase-2_7_1_xsd.tmp#TemporalDescription_TimeSpanspase-2_7_1_xsd.tmp#TemporalDescription_Cadencespase-2_7_1_xsd.tmp#TemporalDescription_CadenceMinspase-2_7_1_xsd.tmp#TemporalDescription_CadenceMaxspase-2_7_1_xsd.tmp#TemporalDescription_Exposurespase-2_7_1_xsd.tmp#TemporalDescription_ExposureMinspase-2_7_1_xsd.tmp#TemporalDescription_ExposureMaxspase-2_7_1_xsd.tmp#TemporalDescription
Type spase:TemporalDescription
Properties
content complex
minOccurs 0
maxOccurs 1
Model
Children spase:Cadence, spase:CadenceMax, spase:CadenceMin, spase:Exposure, spase:ExposureMax, spase:ExposureMin, spase:TimeSpan
Instance
<spase:TemporalDescription xmlns:spase="http://www.spase-group.org/data/schema">
  <spase:TimeSpan>{1,1}</spase:TimeSpan>
  <spase:Cadence>{0,1}</spase:Cadence>
  <spase:CadenceMin>{0,1}</spase:CadenceMin>
  <spase:CadenceMax>{0,1}</spase:CadenceMax>
  <spase:Exposure>{0,1}</spase:Exposure>
  <spase:ExposureMin>{0,1}</spase:ExposureMin>
  <spase:ExposureMax>{0,1}</spase:ExposureMax>
</spase:TemporalDescription>
Source
<xsd:element name="TemporalDescription" type="spase:TemporalDescription" minOccurs="0" maxOccurs="1"/>
Element spase:SpacialTemporalEntity / spase:SpatialDescription
Namespace http://www.spase-group.org/data/schema
Diagram
Diagramspase-2_7_1_xsd.tmp#SpatialDescription_Dimensionspase-2_7_1_xsd.tmp#SpatialDescription_CoordinateSystemspase-2_7_1_xsd.tmp#SpatialDescription_Unitsspase-2_7_1_xsd.tmp#SpatialDescription_UnitsConversionspase-2_7_1_xsd.tmp#SpatialDescription_CoordinatesLabelspase-2_7_1_xsd.tmp#SpatialDescription_CutsDescriptionspase-2_7_1_xsd.tmp#SpatialDescription_CubesDescriptionspase-2_7_1_xsd.tmp#SpatialDescription_PlaneNormalVectorspase-2_7_1_xsd.tmp#SpatialDescription_PlanePointspase-2_7_1_xsd.tmp#SpatialDescription_RegionBeginspase-2_7_1_xsd.tmp#SpatialDescription_RegionEndspase-2_7_1_xsd.tmp#SpatialDescription_Stepspase-2_7_1_xsd.tmp#SpatialDescription
Type spase:SpatialDescription
Properties
content complex
minOccurs 0
maxOccurs 1
Model
Children spase:CoordinateSystem, spase:CoordinatesLabel, spase:CubesDescription, spase:CutsDescription, spase:Dimension, spase:PlaneNormalVector, spase:PlanePoint, spase:RegionBegin, spase:RegionEnd, spase:Step, spase:Units, spase:UnitsConversion
Instance
<spase:SpatialDescription xmlns:spase="http://www.spase-group.org/data/schema">
  <spase:Dimension>{1,1}</spase:Dimension>
  <spase:CoordinateSystem>{1,1}</spase:CoordinateSystem>
  <spase:Units>{1,1}</spase:Units>
  <spase:UnitsConversion>{0,1}</spase:UnitsConversion>
  <spase:CoordinatesLabel>{0,1}</spase:CoordinatesLabel>
  <spase:CutsDescription>{1,1}</spase:CutsDescription>
  <spase:CubesDescription>{1,1}</spase:CubesDescription>
  <spase:PlaneNormalVector>{1,1}</spase:PlaneNormalVector>
  <spase:PlanePoint>{1,1}</spase:PlanePoint>
  <spase:RegionBegin>{1,1}</spase:RegionBegin>
  <spase:RegionEnd>{1,1}</spase:RegionEnd>
  <spase:Step>{0,1}</spase:Step>
</spase:SpatialDescription>
Source
<xsd:element name="SpatialDescription" type="spase:SpatialDescription" minOccurs="0" maxOccurs="1"/>
Element spase:StartEntity / spase:StartDate
Namespace http://www.spase-group.org/data/schema
Diagram
Diagramspase-2_7_1_xsd.tmp#StartDate
Type spase:StartDate
Properties
content simple
minOccurs 1
maxOccurs 1
Source
<xsd:element name="StartDate" type="spase:StartDate" minOccurs="1" maxOccurs="1"/>
Element spase:StopEntity / spase:StopDate
Namespace http://www.spase-group.org/data/schema
Diagram
Diagramspase-2_7_1_xsd.tmp#StopDate
Type spase:StopDate
Properties
content simple
minOccurs 1
maxOccurs 1
Source
<xsd:element name="StopDate" type="spase:StopDate" minOccurs="1" maxOccurs="1"/>
Element spase:RegionStartEntity / spase:RegionBegin
Namespace http://www.spase-group.org/data/schema
Diagram
Diagramspase-2_7_1_xsd.tmp#RegionBegin
Type spase:RegionBegin
Properties
content simple
minOccurs 1
maxOccurs 1
Source
<xsd:element name="RegionBegin" type="spase:RegionBegin" minOccurs="1" maxOccurs="1"/>
Element spase:RegionStopEntity / spase:RegionEnd
Namespace http://www.spase-group.org/data/schema
Diagram
Diagramspase-2_7_1_xsd.tmp#RegionEnd
Type spase:RegionEnd
Properties
content simple
minOccurs 1
maxOccurs 1
Source
<xsd:element name="RegionEnd" type="spase:RegionEnd" minOccurs="1" maxOccurs="1"/>
Element spase:InputEntity / spase:RegionParameter
Namespace http://www.spase-group.org/data/schema
Diagram
Diagramspase-2_7_1_xsd.tmp#RegionParameter_ModeledRegionspase-2_7_1_xsd.tmp#RegionParameter_Descriptionspase-2_7_1_xsd.tmp#RegionParameter_Caveatsspase-2_7_1_xsd.tmp#RegionParameter_Radiusspase-2_7_1_xsd.tmp#RegionParameter_SubLongitudespase-2_7_1_xsd.tmp#RegionParameter_Periodspase-2_7_1_xsd.tmp#RegionParameter_ObjectMassspase-2_7_1_xsd.tmp#RegionParameter_InputTableURLspase-2_7_1_xsd.tmp#RegionParameter_Propertyspase-2_7_1_xsd.tmp#RegionParameter
Type spase:RegionParameter
Properties
content complex
minOccurs 1
maxOccurs unbounded
Model
Children spase:Caveats, spase:Description, spase:InputTableURL, spase:ModeledRegion, spase:ObjectMass, spase:Period, spase:Property, spase:Radius, spase:SubLongitude
Instance
<spase:RegionParameter xmlns:spase="http://www.spase-group.org/data/schema">
  <spase:ModeledRegion>{0,1}</spase:ModeledRegion>
  <spase:Description>{0,1}</spase:Description>
  <spase:Caveats>{0,1}</spase:Caveats>
  <spase:Radius>{0,1}</spase:Radius>
  <spase:SubLongitude>{0,1}</spase:SubLongitude>
  <spase:Period>{0,1}</spase:Period>
  <spase:ObjectMass>{0,1}</spase:ObjectMass>
  <spase:InputTableURL>{0,1}</spase:InputTableURL>
  <spase:Property>{0,unbounded}</spase:Property>
</spase:RegionParameter>
Source
<xsd:element name="RegionParameter" type="spase:RegionParameter" minOccurs="1" maxOccurs="unbounded"/>
Element spase:InputEntity / spase:InputParameter
Namespace http://www.spase-group.org/data/schema
Diagram
Diagramspase-2_7_1_xsd.tmp#InputParameter_Namespase-2_7_1_xsd.tmp#InputParameter_Descriptionspase-2_7_1_xsd.tmp#InputParameter_Caveatsspase-2_7_1_xsd.tmp#InputParameter_ModeledRegionspase-2_7_1_xsd.tmp#InputParameter_Qualifierspase-2_7_1_xsd.tmp#InputParameter_InputTableURLspase-2_7_1_xsd.tmp#InputParameter_ParameterQuantityspase-2_7_1_xsd.tmp#InputParameter_Propertyspase-2_7_1_xsd.tmp#InputParameter
Type spase:InputParameter
Properties
content complex
minOccurs 1
maxOccurs unbounded
Model
Children spase:Caveats, spase:Description, spase:InputTableURL, spase:ModeledRegion, spase:Name, spase:ParameterQuantity, spase:Property, spase:Qualifier
Instance
<spase:InputParameter xmlns:spase="http://www.spase-group.org/data/schema">
  <spase:Name>{1,1}</spase:Name>
  <spase:Description>{0,1}</spase:Description>
  <spase:Caveats>{0,1}</spase:Caveats>
  <spase:ModeledRegion>{0,unbounded}</spase:ModeledRegion>
  <spase:Qualifier>{0,unbounded}</spase:Qualifier>
  <spase:InputTableURL>{0,unbounded}</spase:InputTableURL>
  <spase:ParameterQuantity>{0,1}</spase:ParameterQuantity>
  <spase:Property>{1,unbounded}</spase:Property>
</spase:InputParameter>
Source
<xsd:element name="InputParameter" type="spase:InputParameter" minOccurs="1" maxOccurs="unbounded"/>
Element spase:InputEntity / spase:InputPopulation
Namespace http://www.spase-group.org/data/schema
Diagram
Diagramspase-2_7_1_xsd.tmp#InputPopulation_Namespase-2_7_1_xsd.tmp#InputPopulation_Setspase-2_7_1_xsd.tmp#InputPopulation_ParameterKeyspase-2_7_1_xsd.tmp#InputPopulation_Descriptionspase-2_7_1_xsd.tmp#InputPopulation_Caveatsspase-2_7_1_xsd.tmp#InputPopulation_ModeledRegionspase-2_7_1_xsd.tmp#InputPopulation_Qualifierspase-2_7_1_xsd.tmp#InputPopulation_ParticleTypespase-2_7_1_xsd.tmp#InputPopulation_ChemicalFormulaspase-2_7_1_xsd.tmp#InputPopulation_AtomicNumberspase-2_7_1_xsd.tmp#InputPopulation_PopulationMassNumberspase-2_7_1_xsd.tmp#InputPopulation_PopulationChargeStatespase-2_7_1_xsd.tmp#InputPopulation_PopulationDensityspase-2_7_1_xsd.tmp#InputPopulation_PopulationTemperaturespase-2_7_1_xsd.tmp#InputPopulation_PopulationFlowSpeedspase-2_7_1_xsd.tmp#InputPopulation_Distributionspase-2_7_1_xsd.tmp#InputPopulation_ProductionRatespase-2_7_1_xsd.tmp#InputPopulation_TotalProductionRatespase-2_7_1_xsd.tmp#InputPopulation_InputTableURLspase-2_7_1_xsd.tmp#InputPopulation_DensityProfilespase-2_7_1_xsd.tmp#InputPopulation_ModelURLspase-2_7_1_xsd.tmp#InputPopulation
Type spase:InputPopulation
Properties
content complex
minOccurs 1
maxOccurs unbounded
Model
Children spase:AtomicNumber, spase:Caveats, spase:ChemicalFormula, spase:DensityProfile, spase:Description, spase:Distribution, spase:InputTableURL, spase:ModelURL, spase:ModeledRegion, spase:Name, spase:ParameterKey, spase:ParticleType, spase:PopulationChargeState, spase:PopulationDensity, spase:PopulationFlowSpeed, spase:PopulationMassNumber, spase:PopulationTemperature, spase:ProductionRate, spase:Qualifier, spase:Set, spase:TotalProductionRate
Instance
<spase:InputPopulation xmlns:spase="http://www.spase-group.org/data/schema">
  <spase:Name>{1,1}</spase:Name>
  <spase:Set>{0,unbounded}</spase:Set>
  <spase:ParameterKey>{0,1}</spase:ParameterKey>
  <spase:Description>{0,1}</spase:Description>
  <spase:Caveats>{0,1}</spase:Caveats>
  <spase:ModeledRegion>{0,unbounded}</spase:ModeledRegion>
  <spase:Qualifier>{0,unbounded}</spase:Qualifier>
  <spase:ParticleType>{0,1}</spase:ParticleType>
  <spase:ChemicalFormula>{0,1}</spase:ChemicalFormula>
  <spase:AtomicNumber>{0,1}</spase:AtomicNumber>
  <spase:PopulationMassNumber>{0,1}</spase:PopulationMassNumber>
  <spase:PopulationChargeState>{0,1}</spase:PopulationChargeState>
  <spase:PopulationDensity>{0,1}</spase:PopulationDensity>
  <spase:PopulationTemperature>{0,1}</spase:PopulationTemperature>
  <spase:PopulationFlowSpeed>{0,1}</spase:PopulationFlowSpeed>
  <spase:Distribution>{0,1}</spase:Distribution>
  <spase:ProductionRate>{0,1}</spase:ProductionRate>
  <spase:TotalProductionRate>{0,1}</spase:TotalProductionRate>
  <spase:InputTableURL>{0,1}</spase:InputTableURL>
  <spase:DensityProfile>{0,1}</spase:DensityProfile>
  <spase:ModelURL>{0,1}</spase:ModelURL>
</spase:InputPopulation>
Source
<xsd:element name="InputPopulation" type="spase:InputPopulation" minOccurs="1" maxOccurs="unbounded"/>
Element spase:InputEntity / spase:InputField
Namespace http://www.spase-group.org/data/schema
Diagram
Diagramspase-2_7_1_xsd.tmp#InputField_Namespase-2_7_1_xsd.tmp#InputField_Setspase-2_7_1_xsd.tmp#InputField_ParameterKeyspase-2_7_1_xsd.tmp#InputField_Descriptionspase-2_7_1_xsd.tmp#InputField_Caveatsspase-2_7_1_xsd.tmp#InputField_ModeledRegionspase-2_7_1_xsd.tmp#InputField_CoordinateSystemspase-2_7_1_xsd.tmp#InputField_Qualifierspase-2_7_1_xsd.tmp#InputField_FieldQuantityspase-2_7_1_xsd.tmp#InputField_Unitsspase-2_7_1_xsd.tmp#InputField_UnitsConversionspase-2_7_1_xsd.tmp#InputField_InputLabelspase-2_7_1_xsd.tmp#InputField_FieldValuespase-2_7_1_xsd.tmp#InputField_InputTableURLspase-2_7_1_xsd.tmp#InputField_ValidMinspase-2_7_1_xsd.tmp#InputField_ValidMaxspase-2_7_1_xsd.tmp#InputField_FieldModelspase-2_7_1_xsd.tmp#InputField_ModelURLspase-2_7_1_xsd.tmp#InputField
Type spase:InputField
Properties
content complex
minOccurs 1
maxOccurs unbounded
Model
Children spase:Caveats, spase:CoordinateSystem, spase:Description, spase:FieldModel, spase:FieldQuantity, spase:FieldValue, spase:InputLabel, spase:InputTableURL, spase:ModelURL, spase:ModeledRegion, spase:Name, spase:ParameterKey, spase:Qualifier, spase:Set, spase:Units, spase:UnitsConversion, spase:ValidMax, spase:ValidMin
Instance
<spase:InputField xmlns:spase="http://www.spase-group.org/data/schema">
  <spase:Name>{1,1}</spase:Name>
  <spase:Set>{0,unbounded}</spase:Set>
  <spase:ParameterKey>{0,1}</spase:ParameterKey>
  <spase:Description>{0,1}</spase:Description>
  <spase:Caveats>{0,1}</spase:Caveats>
  <spase:ModeledRegion>{0,unbounded}</spase:ModeledRegion>
  <spase:CoordinateSystem>{0,1}</spase:CoordinateSystem>
  <spase:Qualifier>{0,unbounded}</spase:Qualifier>
  <spase:FieldQuantity>{1,1}</spase:FieldQuantity>
  <spase:Units>{0,1}</spase:Units>
  <spase:UnitsConversion>{0,1}</spase:UnitsConversion>
  <spase:InputLabel>{0,1}</spase:InputLabel>
  <spase:FieldValue>{0,1}</spase:FieldValue>
  <spase:InputTableURL>{0,1}</spase:InputTableURL>
  <spase:ValidMin>{0,1}</spase:ValidMin>
  <spase:ValidMax>{0,1}</spase:ValidMax>
  <spase:FieldModel>{0,1}</spase:FieldModel>
  <spase:ModelURL>{0,1}</spase:ModelURL>
</spase:InputField>
Source
<xsd:element name="InputField" type="spase:InputField" minOccurs="1" maxOccurs="unbounded"/>
Element spase:InputEntity / spase:InputProcess
Namespace http://www.spase-group.org/data/schema
Diagram
Diagramspase-2_7_1_xsd.tmp#InputProcess_Namespase-2_7_1_xsd.tmp#InputProcess_Setspase-2_7_1_xsd.tmp#InputProcess_ParameterKeyspase-2_7_1_xsd.tmp#InputProcess_Descriptionspase-2_7_1_xsd.tmp#InputProcess_Caveatsspase-2_7_1_xsd.tmp#InputProcess_ModeledRegionspase-2_7_1_xsd.tmp#InputProcess_ProcessTypespase-2_7_1_xsd.tmp#InputProcess_Unitsspase-2_7_1_xsd.tmp#InputProcess_UnitsConversionspase-2_7_1_xsd.tmp#InputProcess_ProcessCoefficientspase-2_7_1_xsd.tmp#InputProcess_ProcessCoeffTypespase-2_7_1_xsd.tmp#InputProcess_ProcessModelspase-2_7_1_xsd.tmp#InputProcess_ModelURLspase-2_7_1_xsd.tmp#InputProcess
Type spase:InputProcess
Properties
content complex
minOccurs 1
maxOccurs unbounded
Model
Children spase:Caveats, spase:Description, spase:ModelURL, spase:ModeledRegion, spase:Name, spase:ParameterKey, spase:ProcessCoeffType, spase:ProcessCoefficient, spase:ProcessModel, spase:ProcessType, spase:Set, spase:Units, spase:UnitsConversion
Instance
<spase:InputProcess xmlns:spase="http://www.spase-group.org/data/schema">
  <spase:Name>{1,1}</spase:Name>
  <spase:Set>{0,unbounded}</spase:Set>
  <spase:ParameterKey>{0,1}</spase:ParameterKey>
  <spase:Description>{0,1}</spase:Description>
  <spase:Caveats>{0,1}</spase:Caveats>
  <spase:ModeledRegion>{0,unbounded}</spase:ModeledRegion>
  <spase:ProcessType>{1,1}</spase:ProcessType>
  <spase:Units>{0,1}</spase:Units>
  <spase:UnitsConversion>{0,1}</spase:UnitsConversion>
  <spase:ProcessCoefficient>{0,1}</spase:ProcessCoefficient>
  <spase:ProcessCoeffType>{0,1}</spase:ProcessCoeffType>
  <spase:ProcessModel>{0,1}</spase:ProcessModel>
  <spase:ModelURL>{0,1}</spase:ModelURL>
</spase:InputProcess>
Source
<xsd:element name="InputProcess" type="spase:InputProcess" minOccurs="1" maxOccurs="unbounded"/>
Element spase:SpatialTemporalEntity / spase:TemporalDescription
Namespace http://www.spase-group.org/data/schema
Diagram
Diagramspase-2_7_1_xsd.tmp#TemporalDescription_TimeSpanspase-2_7_1_xsd.tmp#TemporalDescription_Cadencespase-2_7_1_xsd.tmp#TemporalDescription_CadenceMinspase-2_7_1_xsd.tmp#TemporalDescription_CadenceMaxspase-2_7_1_xsd.tmp#TemporalDescription_Exposurespase-2_7_1_xsd.tmp#TemporalDescription_ExposureMinspase-2_7_1_xsd.tmp#TemporalDescription_ExposureMaxspase-2_7_1_xsd.tmp#TemporalDescription
Type spase:TemporalDescription
Properties
content complex
minOccurs 0
maxOccurs 1
Model
Children spase:Cadence, spase:CadenceMax, spase:CadenceMin, spase:Exposure, spase:ExposureMax, spase:ExposureMin, spase:TimeSpan
Instance
<spase:TemporalDescription xmlns:spase="http://www.spase-group.org/data/schema">
  <spase:TimeSpan>{1,1}</spase:TimeSpan>
  <spase:Cadence>{0,1}</spase:Cadence>
  <spase:CadenceMin>{0,1}</spase:CadenceMin>
  <spase:CadenceMax>{0,1}</spase:CadenceMax>
  <spase:Exposure>{0,1}</spase:Exposure>
  <spase:ExposureMin>{0,1}</spase:ExposureMin>
  <spase:ExposureMax>{0,1}</spase:ExposureMax>
</spase:TemporalDescription>
Source
<xsd:element name="TemporalDescription" type="spase:TemporalDescription" minOccurs="0" maxOccurs="1"/>
Element spase:SpatialTemporalEntity / spase:SpatialDescription
Namespace http://www.spase-group.org/data/schema
Diagram
Diagramspase-2_7_1_xsd.tmp#SpatialDescription_Dimensionspase-2_7_1_xsd.tmp#SpatialDescription_CoordinateSystemspase-2_7_1_xsd.tmp#SpatialDescription_Unitsspase-2_7_1_xsd.tmp#SpatialDescription_UnitsConversionspase-2_7_1_xsd.tmp#SpatialDescription_CoordinatesLabelspase-2_7_1_xsd.tmp#SpatialDescription_CutsDescriptionspase-2_7_1_xsd.tmp#SpatialDescription_CubesDescriptionspase-2_7_1_xsd.tmp#SpatialDescription_PlaneNormalVectorspase-2_7_1_xsd.tmp#SpatialDescription_PlanePointspase-2_7_1_xsd.tmp#SpatialDescription_RegionBeginspase-2_7_1_xsd.tmp#SpatialDescription_RegionEndspase-2_7_1_xsd.tmp#SpatialDescription_Stepspase-2_7_1_xsd.tmp#SpatialDescription
Type spase:SpatialDescription
Properties
content complex
minOccurs 0
maxOccurs 1
Model
Children spase:CoordinateSystem, spase:CoordinatesLabel, spase:CubesDescription, spase:CutsDescription, spase:Dimension, spase:PlaneNormalVector, spase:PlanePoint, spase:RegionBegin, spase:RegionEnd, spase:Step, spase:Units, spase:UnitsConversion
Instance
<spase:SpatialDescription xmlns:spase="http://www.spase-group.org/data/schema">
  <spase:Dimension>{1,1}</spase:Dimension>
  <spase:CoordinateSystem>{1,1}</spase:CoordinateSystem>
  <spase:Units>{1,1}</spase:Units>
  <spase:UnitsConversion>{0,1}</spase:UnitsConversion>
  <spase:CoordinatesLabel>{0,1}</spase:CoordinatesLabel>
  <spase:CutsDescription>{1,1}</spase:CutsDescription>
  <spase:CubesDescription>{1,1}</spase:CubesDescription>
  <spase:PlaneNormalVector>{1,1}</spase:PlaneNormalVector>
  <spase:PlanePoint>{1,1}</spase:PlanePoint>
  <spase:RegionBegin>{1,1}</spase:RegionBegin>
  <spase:RegionEnd>{1,1}</spase:RegionEnd>
  <spase:Step>{0,1}</spase:Step>
</spase:SpatialDescription>
Source
<xsd:element name="SpatialDescription" type="spase:SpatialDescription" minOccurs="0" maxOccurs="1"/>
Element spase:ParameterEntity / spase:Field
Namespace http://www.spase-group.org/data/schema
Diagram
Diagramspase-2_7_1_xsd.tmp#Field_Qualifierspase-2_7_1_xsd.tmp#Field_FieldQuantityspase-2_7_1_xsd.tmp#Field_FrequencyRangespase-2_7_1_xsd.tmp#Field
Type spase:Field
Properties
content complex
minOccurs 1
maxOccurs 1
Model
Children spase:FieldQuantity, spase:FrequencyRange, spase:Qualifier
Instance
<spase:Field xmlns:spase="http://www.spase-group.org/data/schema">
  <spase:Qualifier>{0,unbounded}</spase:Qualifier>
  <spase:FieldQuantity>{1,1}</spase:FieldQuantity>
  <spase:FrequencyRange>{0,1}</spase:FrequencyRange>
</spase:Field>
Source
<xsd:element name="Field" type="spase:Field" minOccurs="1" maxOccurs="1"/>
Element spase:ParameterEntity / spase:Particle
Namespace http://www.spase-group.org/data/schema
Diagram
Diagramspase-2_7_1_xsd.tmp#Particle_ParticleTypespase-2_7_1_xsd.tmp#Particle_Qualifierspase-2_7_1_xsd.tmp#Particle_ParticleQuantityspase-2_7_1_xsd.tmp#Particle_AtomicNumberspase-2_7_1_xsd.tmp#Particle_EnergyRangespase-2_7_1_xsd.tmp#Particle_AzimuthalAngleRangespase-2_7_1_xsd.tmp#Particle_PolarAngleRangespase-2_7_1_xsd.tmp#Particle_MassRangespase-2_7_1_xsd.tmp#Particle_PitchAngleRangespase-2_7_1_xsd.tmp#Particle_ChemicalFormulaspase-2_7_1_xsd.tmp#Particle_Populationspase-2_7_1_xsd.tmp#Particle_PopulationMassNumberspase-2_7_1_xsd.tmp#Particle_PopulationChargeStatespase-2_7_1_xsd.tmp#Particle_SourceRegionspase-2_7_1_xsd.tmp#Particle_SourceRegionExtentspase-2_7_1_xsd.tmp#Particle
Type spase:Particle
Properties
content complex
minOccurs 1
maxOccurs 1
Model
Children spase:AtomicNumber, spase:AzimuthalAngleRange, spase:ChemicalFormula, spase:EnergyRange, spase:MassRange, spase:ParticleQuantity, spase:ParticleType, spase:PitchAngleRange, spase:PolarAngleRange, spase:Population, spase:PopulationChargeState, spase:PopulationMassNumber, spase:Qualifier, spase:SourceRegion, spase:SourceRegionExtent
Instance
<spase:Particle xmlns:spase="http://www.spase-group.org/data/schema">
  <spase:ParticleType>{1,unbounded}</spase:ParticleType>
  <spase:Qualifier>{0,unbounded}</spase:Qualifier>
  <spase:ParticleQuantity>{1,1}</spase:ParticleQuantity>
  <spase:AtomicNumber>{0,unbounded}</spase:AtomicNumber>
  <spase:EnergyRange>{0,1}</spase:EnergyRange>
  <spase:AzimuthalAngleRange>{0,1}</spase:AzimuthalAngleRange>
  <spase:PolarAngleRange>{0,1}</spase:PolarAngleRange>
  <spase:MassRange>{0,1}</spase:MassRange>
  <spase:PitchAngleRange>{0,1}</spase:PitchAngleRange>
  <spase:ChemicalFormula>{0,1}</spase:ChemicalFormula>
  <spase:Population>{0,1}</spase:Population>
  <spase:PopulationMassNumber>{0,1}</spase:PopulationMassNumber>
  <spase:PopulationChargeState>{0,1}</spase:PopulationChargeState>
  <spase:SourceRegion>{0,unbounded}</spase:SourceRegion>
  <spase:SourceRegionExtent>{0,unbounded}</spase:SourceRegionExtent>
</spase:Particle>
Source
<xsd:element name="Particle" type="spase:Particle" minOccurs="1" maxOccurs="1"/>
Element spase:ParameterEntity / spase:Wave
Namespace http://www.spase-group.org/data/schema
Diagram
Diagramspase-2_7_1_xsd.tmp#Wave_WaveTypespase-2_7_1_xsd.tmp#Wave_Qualifierspase-2_7_1_xsd.tmp#Wave_WaveQuantityspase-2_7_1_xsd.tmp#Wave_EnergyRangespase-2_7_1_xsd.tmp#Wave_FrequencyRangespase-2_7_1_xsd.tmp#Wave_WavelengthRangespase-2_7_1_xsd.tmp#Wave_SourceRegionspase-2_7_1_xsd.tmp#Wave_SourceRegionExtentspase-2_7_1_xsd.tmp#Wave
Type spase:Wave
Properties
content complex
minOccurs 1
maxOccurs 1
Model
Children spase:EnergyRange, spase:FrequencyRange, spase:Qualifier, spase:SourceRegion, spase:SourceRegionExtent, spase:WaveQuantity, spase:WaveType, spase:WavelengthRange
Instance
<spase:Wave xmlns:spase="http://www.spase-group.org/data/schema">
  <spase:WaveType>{0,1}</spase:WaveType>
  <spase:Qualifier>{0,unbounded}</spase:Qualifier>
  <spase:WaveQuantity>{1,1}</spase:WaveQuantity>
  <spase:EnergyRange>{0,1}</spase:EnergyRange>
  <spase:FrequencyRange>{0,1}</spase:FrequencyRange>
  <spase:WavelengthRange>{0,1}</spase:WavelengthRange>
  <spase:SourceRegion>{0,unbounded}</spase:SourceRegion>
  <spase:SourceRegionExtent>{0,unbounded}</spase:SourceRegionExtent>
</spase:Wave>
Source
<xsd:element name="Wave" type="spase:Wave" minOccurs="1" maxOccurs="1"/>
Element spase:ParameterEntity / spase:Mixed
Namespace http://www.spase-group.org/data/schema
Diagram
Diagramspase-2_7_1_xsd.tmp#Mixed_MixedQuantityspase-2_7_1_xsd.tmp#Mixed_ParticleTypespase-2_7_1_xsd.tmp#Mixed_Qualifierspase-2_7_1_xsd.tmp#Mixed
Type spase:Mixed
Properties
content complex
minOccurs 1
maxOccurs 1
Model
Children spase:MixedQuantity, spase:ParticleType, spase:Qualifier
Instance
<spase:Mixed xmlns:spase="http://www.spase-group.org/data/schema">
  <spase:MixedQuantity>{1,1}</spase:MixedQuantity>
  <spase:ParticleType>{0,unbounded}</spase:ParticleType>
  <spase:Qualifier>{0,unbounded}</spase:Qualifier>
</spase:Mixed>
Source
<xsd:element name="Mixed" type="spase:Mixed" minOccurs="1" maxOccurs="1"/>
Element spase:ParameterEntity / spase:Support
Namespace http://www.spase-group.org/data/schema
Diagram
Diagramspase-2_7_1_xsd.tmp#Support_Qualifierspase-2_7_1_xsd.tmp#Support_SupportQuantityspase-2_7_1_xsd.tmp#Support
Type spase:Support
Properties
content complex
minOccurs 1
maxOccurs 1
Model
Children spase:Qualifier, spase:SupportQuantity
Instance
<spase:Support xmlns:spase="http://www.spase-group.org/data/schema">
  <spase:Qualifier>{0,unbounded}</spase:Qualifier>
  <spase:SupportQuantity>{1,1}</spase:SupportQuantity>
</spase:Support>
Source
<xsd:element name="Support" type="spase:Support" minOccurs="1" maxOccurs="1"/>
Element spase:PropertyEntity / spase:InputProperty
Namespace http://www.spase-group.org/data/schema
Diagram
Diagramspase-2_7_1_xsd.tmp#InputProperty_Namespase-2_7_1_xsd.tmp#InputProperty_Descriptionspase-2_7_1_xsd.tmp#InputProperty_Caveatsspase-2_7_1_xsd.tmp#InputProperty_Unitsspase-2_7_1_xsd.tmp#InputProperty_ValidMinspase-2_7_1_xsd.tmp#InputProperty_ValidMaxspase-2_7_1_xsd.tmp#InputProperty
Type spase:InputProperty
Properties
content complex
minOccurs 0
maxOccurs unbounded
Model
Children spase:Caveats, spase:Description, spase:Name, spase:Units, spase:ValidMax, spase:ValidMin
Instance
<spase:InputProperty xmlns:spase="http://www.spase-group.org/data/schema">
  <spase:Name>{1,1}</spase:Name>
  <spase:Description>{1,1}</spase:Description>
  <spase:Caveats>{0,1}</spase:Caveats>
  <spase:Units>{0,1}</spase:Units>
  <spase:ValidMin>{0,1}</spase:ValidMin>
  <spase:ValidMax>{0,1}</spase:ValidMax>
</spase:InputProperty>
Source
<xsd:element name="InputProperty" type="spase:InputProperty" minOccurs="0" maxOccurs="unbounded"/>
Element spase:PropertyEntity / spase:OutputProperty
Namespace http://www.spase-group.org/data/schema
Diagram
Diagramspase-2_7_1_xsd.tmp#OutputProperty_Namespase-2_7_1_xsd.tmp#OutputProperty_Descriptionspase-2_7_1_xsd.tmp#OutputProperty_Caveatsspase-2_7_1_xsd.tmp#OutputProperty_Unitsspase-2_7_1_xsd.tmp#OutputProperty_ValidMinspase-2_7_1_xsd.tmp#OutputProperty_ValidMaxspase-2_7_1_xsd.tmp#OutputProperty
Type spase:OutputProperty
Properties
content complex
minOccurs 0
maxOccurs unbounded
Model
Children spase:Caveats, spase:Description, spase:Name, spase:Units, spase:ValidMax, spase:ValidMin
Instance
<spase:OutputProperty xmlns:spase="http://www.spase-group.org/data/schema">
  <spase:Name>{1,1}</spase:Name>
  <spase:Description>{1,1}</spase:Description>
  <spase:Caveats>{0,1}</spase:Caveats>
  <spase:Units>{0,1}</spase:Units>
  <spase:ValidMin>{0,1}</spase:ValidMin>
  <spase:ValidMax>{0,1}</spase:ValidMax>
</spase:OutputProperty>
Source
<xsd:element name="OutputProperty" type="spase:OutputProperty" minOccurs="0" maxOccurs="unbounded"/>
Element spase:ResourceEntity / spase:Catalog
Namespace http://www.spase-group.org/data/schema
Diagram
Diagramspase-2_7_1_xsd.tmp#Catalog_ResourceIDspase-2_7_1_xsd.tmp#Catalog_NamingAuthorityspase-2_7_1_xsd.tmp#Catalog_ResourceTypespase-2_7_1_xsd.tmp#Catalog_ResourceHeaderspase-2_7_1_xsd.tmp#Catalog_AccessInformationspase-2_7_1_xsd.tmp#Catalog_ProviderNamespase-2_7_1_xsd.tmp#Catalog_ProviderResourceNamespase-2_7_1_xsd.tmp#Catalog_ProviderVersionspase-2_7_1_xsd.tmp#Catalog_InstrumentIDspase-2_7_1_xsd.tmp#Catalog_PhenomenonTypespase-2_7_1_xsd.tmp#Catalog_TimeSpanspase-2_7_1_xsd.tmp#Catalog_Caveatsspase-2_7_1_xsd.tmp#Catalog_Keywordspase-2_7_1_xsd.tmp#Catalog_InputResourceIDspase-2_7_1_xsd.tmp#Catalog_Parameterspase-2_7_1_xsd.tmp#Catalog_Extensionspase-2_7_1_xsd.tmp#Catalog
Type spase:Catalog
Properties
content complex
minOccurs 1
maxOccurs unbounded
Model
Children spase:AccessInformation, spase:Caveats, spase:Extension, spase:InputResourceID, spase:InstrumentID, spase:Keyword, spase:NamingAuthority, spase:Parameter, spase:PhenomenonType, spase:ProviderName, spase:ProviderResourceName, spase:ProviderVersion, spase:ResourceHeader, spase:ResourceID, spase:ResourceType, spase:TimeSpan
Instance
<spase:Catalog xmlns:spase="http://www.spase-group.org/data/schema">
  <spase:ResourceID>{1,1}</spase:ResourceID>
  <spase:NamingAuthority>{0,1}</spase:NamingAuthority>
  <spase:ResourceType>{0,1}</spase:ResourceType>
  <spase:ResourceHeader>{1,1}</spase:ResourceHeader>
  <spase:AccessInformation>{1,unbounded}</spase:AccessInformation>
  <spase:ProviderName>{0,1}</spase:ProviderName>
  <spase:ProviderResourceName>{0,1}</spase:ProviderResourceName>
  <spase:ProviderVersion>{0,1}</spase:ProviderVersion>
  <spase:InstrumentID>{0,unbounded}</spase:InstrumentID>
  <spase:PhenomenonType>{1,unbounded}</spase:PhenomenonType>
  <spase:TimeSpan>{0,1}</spase:TimeSpan>
  <spase:Caveats>{0,1}</spase:Caveats>
  <spase:Keyword>{0,unbounded}</spase:Keyword>
  <spase:InputResourceID>{0,unbounded}</spase:InputResourceID>
  <spase:Parameter>{0,unbounded}</spase:Parameter>
  <spase:Extension lang="en">{0,unbounded}</spase:Extension>
</spase:Catalog>
Source
<xsd:element name="Catalog" type="spase:Catalog" minOccurs="1" maxOccurs="unbounded"/>
Element spase:ResourceEntity / spase:DisplayData
Namespace http://www.spase-group.org/data/schema
Diagram
Diagramspase-2_7_1_xsd.tmp#DisplayData_ResourceIDspase-2_7_1_xsd.tmp#DisplayData_NamingAuthorityspase-2_7_1_xsd.tmp#DisplayData_ResourceTypespase-2_7_1_xsd.tmp#DisplayData_ResourceHeaderspase-2_7_1_xsd.tmp#DisplayData_AccessInformationspase-2_7_1_xsd.tmp#DisplayData_ProcessingLevelspase-2_7_1_xsd.tmp#DisplayData_ProviderNamespase-2_7_1_xsd.tmp#DisplayData_ProviderResourceNamespase-2_7_1_xsd.tmp#DisplayData_ProviderProcessingLevelspase-2_7_1_xsd.tmp#DisplayData_ProviderVersionspase-2_7_1_xsd.tmp#DisplayData_InstrumentIDspase-2_7_1_xsd.tmp#DisplayData_MeasurementTypespase-2_7_1_xsd.tmp#DisplayData_TemporalDescriptionspase-2_7_1_xsd.tmp#DisplayData_SpectralRangespase-2_7_1_xsd.tmp#DisplayData_DisplayCadencespase-2_7_1_xsd.tmp#DisplayData_ObservedRegionspase-2_7_1_xsd.tmp#DisplayData_SpatialCoveragespase-2_7_1_xsd.tmp#DisplayData_Caveatsspase-2_7_1_xsd.tmp#DisplayData_Keywordspase-2_7_1_xsd.tmp#DisplayData_InputResourceIDspase-2_7_1_xsd.tmp#DisplayData_Parameterspase-2_7_1_xsd.tmp#DisplayData_Extensionspase-2_7_1_xsd.tmp#DisplayData
Type spase:DisplayData
Properties
content complex
minOccurs 1
maxOccurs unbounded
Model
Children spase:AccessInformation, spase:Caveats, spase:DisplayCadence, spase:Extension, spase:InputResourceID, spase:InstrumentID, spase:Keyword, spase:MeasurementType, spase:NamingAuthority, spase:ObservedRegion, spase:Parameter, spase:ProcessingLevel, spase:ProviderName, spase:ProviderProcessingLevel, spase:ProviderResourceName, spase:ProviderVersion, spase:ResourceHeader, spase:ResourceID, spase:ResourceType, spase:SpatialCoverage, spase:SpectralRange, spase:TemporalDescription
Instance
<spase:DisplayData xmlns:spase="http://www.spase-group.org/data/schema">
  <spase:ResourceID>{1,1}</spase:ResourceID>
  <spase:NamingAuthority>{0,1}</spase:NamingAuthority>
  <spase:ResourceType>{0,1}</spase:ResourceType>
  <spase:ResourceHeader>{1,1}</spase:ResourceHeader>
  <spase:AccessInformation>{1,unbounded}</spase:AccessInformation>
  <spase:ProcessingLevel>{0,1}</spase:ProcessingLevel>
  <spase:ProviderName>{0,1}</spase:ProviderName>
  <spase:ProviderResourceName>{0,1}</spase:ProviderResourceName>
  <spase:ProviderProcessingLevel>{0,1}</spase:ProviderProcessingLevel>
  <spase:ProviderVersion>{0,1}</spase:ProviderVersion>
  <spase:InstrumentID>{0,unbounded}</spase:InstrumentID>
  <spase:MeasurementType>{1,unbounded}</spase:MeasurementType>
  <spase:TemporalDescription>{0,1}</spase:TemporalDescription>
  <spase:SpectralRange>{0,unbounded}</spase:SpectralRange>
  <spase:DisplayCadence>{0,1}</spase:DisplayCadence>
  <spase:ObservedRegion>{0,unbounded}</spase:ObservedRegion>
  <spase:SpatialCoverage>{0,unbounded}</spase:SpatialCoverage>
  <spase:Caveats>{0,1}</spase:Caveats>
  <spase:Keyword>{0,unbounded}</spase:Keyword>
  <spase:InputResourceID>{0,unbounded}</spase:InputResourceID>
  <spase:Parameter>{0,unbounded}</spase:Parameter>
  <spase:Extension lang="en">{0,unbounded}</spase:Extension>
</spase:DisplayData>
Source
<xsd:element name="DisplayData" type="spase:DisplayData" minOccurs="1" maxOccurs="unbounded"/>
Element spase:ResourceEntity / spase:NumericalData
Namespace http://www.spase-group.org/data/schema
Diagram
Diagramspase-2_7_1_xsd.tmp#NumericalData_ResourceIDspase-2_7_1_xsd.tmp#NumericalData_NamingAuthorityspase-2_7_1_xsd.tmp#NumericalData_ResourceTypespase-2_7_1_xsd.tmp#NumericalData_ResourceHeaderspase-2_7_1_xsd.tmp#NumericalData_AccessInformationspase-2_7_1_xsd.tmp#NumericalData_ProcessingLevelspase-2_7_1_xsd.tmp#NumericalData_ProviderNamespase-2_7_1_xsd.tmp#NumericalData_ProviderResourceNamespase-2_7_1_xsd.tmp#NumericalData_ProviderProcessingLevelspase-2_7_1_xsd.tmp#NumericalData_ProviderVersionspase-2_7_1_xsd.tmp#NumericalData_InstrumentIDspase-2_7_1_xsd.tmp#NumericalData_MeasurementTypespase-2_7_1_xsd.tmp#NumericalData_TemporalDescriptionspase-2_7_1_xsd.tmp#NumericalData_SpectralRangespase-2_7_1_xsd.tmp#NumericalData_ObservedRegionspase-2_7_1_xsd.tmp#NumericalData_SpatialCoveragespase-2_7_1_xsd.tmp#NumericalData_Caveatsspase-2_7_1_xsd.tmp#NumericalData_Keywordspase-2_7_1_xsd.tmp#NumericalData_InputResourceIDspase-2_7_1_xsd.tmp#NumericalData_Parameterspase-2_7_1_xsd.tmp#NumericalData_Extensionspase-2_7_1_xsd.tmp#NumericalData
Type spase:NumericalData
Properties
content complex
minOccurs 1
maxOccurs unbounded
Model
Children spase:AccessInformation, spase:Caveats, spase:Extension, spase:InputResourceID, spase:InstrumentID, spase:Keyword, spase:MeasurementType, spase:NamingAuthority, spase:ObservedRegion, spase:Parameter, spase:ProcessingLevel, spase:ProviderName, spase:ProviderProcessingLevel, spase:ProviderResourceName, spase:ProviderVersion, spase:ResourceHeader, spase:ResourceID, spase:ResourceType, spase:SpatialCoverage, spase:SpectralRange, spase:TemporalDescription
Instance
<spase:NumericalData xmlns:spase="http://www.spase-group.org/data/schema">
  <spase:ResourceID>{1,1}</spase:ResourceID>
  <spase:NamingAuthority>{0,1}</spase:NamingAuthority>
  <spase:ResourceType>{0,1}</spase:ResourceType>
  <spase:ResourceHeader>{1,1}</spase:ResourceHeader>
  <spase:AccessInformation>{1,unbounded}</spase:AccessInformation>
  <spase:ProcessingLevel>{0,1}</spase:ProcessingLevel>
  <spase:ProviderName>{0,1}</spase:ProviderName>
  <spase:ProviderResourceName>{0,1}</spase:ProviderResourceName>
  <spase:ProviderProcessingLevel>{0,1}</spase:ProviderProcessingLevel>
  <spase:ProviderVersion>{0,1}</spase:ProviderVersion>
  <spase:InstrumentID>{0,unbounded}</spase:InstrumentID>
  <spase:MeasurementType>{1,unbounded}</spase:MeasurementType>
  <spase:TemporalDescription>{0,1}</spase:TemporalDescription>
  <spase:SpectralRange>{0,unbounded}</spase:SpectralRange>
  <spase:ObservedRegion>{0,unbounded}</spase:ObservedRegion>
  <spase:SpatialCoverage>{0,unbounded}</spase:SpatialCoverage>
  <spase:Caveats>{0,1}</spase:Caveats>
  <spase:Keyword>{0,unbounded}</spase:Keyword>
  <spase:InputResourceID>{0,unbounded}</spase:InputResourceID>
  <spase:Parameter>{0,unbounded}</spase:Parameter>
  <spase:Extension lang="en">{0,unbounded}</spase:Extension>
</spase:NumericalData>
Source
<xsd:element name="NumericalData" type="spase:NumericalData" minOccurs="1" maxOccurs="unbounded"/>
Element spase:ResourceEntity / spase:Granule
Namespace http://www.spase-group.org/data/schema
Diagram
Diagramspase-2_7_1_xsd.tmp#Granule_ResourceIDspase-2_7_1_xsd.tmp#Granule_NamingAuthorityspase-2_7_1_xsd.tmp#Granule_ResourceTypespase-2_7_1_xsd.tmp#Granule_ReleaseDatespase-2_7_1_xsd.tmp#Granule_ExpirationDatespase-2_7_1_xsd.tmp#Granule_ParentIDspase-2_7_1_xsd.tmp#Granule_PriorIDspase-2_7_1_xsd.tmp#Granule_StartDatespase-2_7_1_xsd.tmp#Granule_StopDatespase-2_7_1_xsd.tmp#Granule_SpatialCoveragespase-2_7_1_xsd.tmp#Granule_Sourcespase-2_7_1_xsd.tmp#Granule_RegionBeginspase-2_7_1_xsd.tmp#Granule_RegionEndspase-2_7_1_xsd.tmp#Granule
Type spase:Granule
Properties
content complex
minOccurs 1
maxOccurs unbounded
Model
Children spase:ExpirationDate, spase:NamingAuthority, spase:ParentID, spase:PriorID, spase:RegionBegin, spase:RegionEnd, spase:ReleaseDate, spase:ResourceID, spase:ResourceType, spase:Source, spase:SpatialCoverage, spase:StartDate, spase:StopDate
Instance
<spase:Granule xmlns:spase="http://www.spase-group.org/data/schema">
  <spase:ResourceID>{1,1}</spase:ResourceID>
  <spase:NamingAuthority>{0,1}</spase:NamingAuthority>
  <spase:ResourceType>{0,1}</spase:ResourceType>
  <spase:ReleaseDate>{1,1}</spase:ReleaseDate>
  <spase:ExpirationDate>{0,1}</spase:ExpirationDate>
  <spase:ParentID>{1,1}</spase:ParentID>
  <spase:PriorID>{0,unbounded}</spase:PriorID>
  <spase:StartDate>{1,1}</spase:StartDate>
  <spase:StopDate>{1,1}</spase:StopDate>
  <spase:SpatialCoverage>{0,unbounded}</spase:SpatialCoverage>
  <spase:Source>{1,unbounded}</spase:Source>
  <spase:RegionBegin>{1,1}</spase:RegionBegin>
  <spase:RegionEnd>{1,1}</spase:RegionEnd>
</spase:Granule>
Source
<xsd:element name="Granule" type="spase:Granule" minOccurs="1" maxOccurs="unbounded"/>
Element spase:ResourceEntity / spase:Instrument
Namespace http://www.spase-group.org/data/schema
Diagram
Diagramspase-2_7_1_xsd.tmp#Instrument_ResourceIDspase-2_7_1_xsd.tmp#Instrument_NamingAuthorityspase-2_7_1_xsd.tmp#Instrument_ResourceTypespase-2_7_1_xsd.tmp#Instrument_ResourceHeaderspase-2_7_1_xsd.tmp#Instrument_InstrumentTypespase-2_7_1_xsd.tmp#Instrument_InstrumentGroupIDspase-2_7_1_xsd.tmp#Instrument_InvestigationNamespase-2_7_1_xsd.tmp#Instrument_OperatingSpanspase-2_7_1_xsd.tmp#Instrument_ObservatoryIDspase-2_7_1_xsd.tmp#Instrument_Caveatsspase-2_7_1_xsd.tmp#Instrument_RORIdentifierspase-2_7_1_xsd.tmp#Instrument_Extensionspase-2_7_1_xsd.tmp#Instrument
Type spase:Instrument
Properties
content complex
minOccurs 1
maxOccurs unbounded
Model
Children spase:Caveats, spase:Extension, spase:InstrumentGroupID, spase:InstrumentType, spase:InvestigationName, spase:NamingAuthority, spase:ObservatoryID, spase:OperatingSpan, spase:RORIdentifier, spase:ResourceHeader, spase:ResourceID, spase:ResourceType
Instance
<spase:Instrument xmlns:spase="http://www.spase-group.org/data/schema">
  <spase:ResourceID>{1,1}</spase:ResourceID>
  <spase:NamingAuthority>{0,1}</spase:NamingAuthority>
  <spase:ResourceType>{0,1}</spase:ResourceType>
  <spase:ResourceHeader>{1,1}</spase:ResourceHeader>
  <spase:InstrumentType>{1,unbounded}</spase:InstrumentType>
  <spase:InstrumentGroupID>{0,1}</spase:InstrumentGroupID>
  <spase:InvestigationName>{1,unbounded}</spase:InvestigationName>
  <spase:OperatingSpan>{0,unbounded}</spase:OperatingSpan>
  <spase:ObservatoryID>{1,1}</spase:ObservatoryID>
  <spase:Caveats>{0,1}</spase:Caveats>
  <spase:RORIdentifier>{0,unbounded}</spase:RORIdentifier>
  <spase:Extension lang="en">{0,unbounded}</spase:Extension>
</spase:Instrument>
Source
<xsd:element name="Instrument" type="spase:Instrument" minOccurs="1" maxOccurs="unbounded"/>
Element spase:ResourceEntity / spase:Observatory
Namespace http://www.spase-group.org/data/schema
Diagram
Diagramspase-2_7_1_xsd.tmp#Observatory_ResourceIDspase-2_7_1_xsd.tmp#Observatory_NamingAuthorityspase-2_7_1_xsd.tmp#Observatory_ResourceTypespase-2_7_1_xsd.tmp#Observatory_ResourceHeaderspase-2_7_1_xsd.tmp#Observatory_ObservatoryGroupIDspase-2_7_1_xsd.tmp#Observatory_Locationspase-2_7_1_xsd.tmp#Observatory_OperatingSpanspase-2_7_1_xsd.tmp#Observatory_RORIdentifierspase-2_7_1_xsd.tmp#Observatory_Extensionspase-2_7_1_xsd.tmp#Observatory
Type spase:Observatory
Properties
content complex
minOccurs 1
maxOccurs unbounded
Model
Children spase:Extension, spase:Location, spase:NamingAuthority, spase:ObservatoryGroupID, spase:OperatingSpan, spase:RORIdentifier, spase:ResourceHeader, spase:ResourceID, spase:ResourceType
Instance
<spase:Observatory xmlns:spase="http://www.spase-group.org/data/schema">
  <spase:ResourceID>{1,1}</spase:ResourceID>
  <spase:NamingAuthority>{0,1}</spase:NamingAuthority>
  <spase:ResourceType>{0,1}</spase:ResourceType>
  <spase:ResourceHeader>{1,1}</spase:ResourceHeader>
  <spase:ObservatoryGroupID>{0,unbounded}</spase:ObservatoryGroupID>
  <spase:Location>{1,unbounded}</spase:Location>
  <spase:OperatingSpan>{0,unbounded}</spase:OperatingSpan>
  <spase:RORIdentifier>{0,unbounded}</spase:RORIdentifier>
  <spase:Extension lang="en">{0,unbounded}</spase:Extension>
</spase:Observatory>
Source
<xsd:element name="Observatory" type="spase:Observatory" minOccurs="1" maxOccurs="unbounded"/>
Element spase:ResourceEntity / spase:Person
Namespace http://www.spase-group.org/data/schema
Diagram
Diagramspase-2_7_1_xsd.tmp#Person_ResourceIDspase-2_7_1_xsd.tmp#Person_NamingAuthorityspase-2_7_1_xsd.tmp#Person_ResourceTypespase-2_7_1_xsd.tmp#Person_ReleaseDatespase-2_7_1_xsd.tmp#Person_PersonNamespase-2_7_1_xsd.tmp#Person_OrganizationNamespase-2_7_1_xsd.tmp#Person_Addressspase-2_7_1_xsd.tmp#Person_Emailspase-2_7_1_xsd.tmp#Person_PhoneNumberspase-2_7_1_xsd.tmp#Person_FaxNumberspase-2_7_1_xsd.tmp#Person_ORCIdentifierspase-2_7_1_xsd.tmp#Person_Notespase-2_7_1_xsd.tmp#Person_RORIdentifierspase-2_7_1_xsd.tmp#Person_Extensionspase-2_7_1_xsd.tmp#Person
Type spase:Person
Properties
content complex
minOccurs 1
maxOccurs unbounded
Model
Children spase:Address, spase:Email, spase:Extension, spase:FaxNumber, spase:NamingAuthority, spase:Note, spase:ORCIdentifier, spase:OrganizationName, spase:PersonName, spase:PhoneNumber, spase:RORIdentifier, spase:ReleaseDate, spase:ResourceID, spase:ResourceType
Instance
<spase:Person xmlns:spase="http://www.spase-group.org/data/schema">
  <spase:ResourceID>{1,1}</spase:ResourceID>
  <spase:NamingAuthority>{0,1}</spase:NamingAuthority>
  <spase:ResourceType>{0,1}</spase:ResourceType>
  <spase:ReleaseDate>{0,1}</spase:ReleaseDate>
  <spase:PersonName>{0,1}</spase:PersonName>
  <spase:OrganizationName>{1,1}</spase:OrganizationName>
  <spase:Address>{0,1}</spase:Address>
  <spase:Email>{0,unbounded}</spase:Email>
  <spase:PhoneNumber>{0,unbounded}</spase:PhoneNumber>
  <spase:FaxNumber>{0,1}</spase:FaxNumber>
  <spase:ORCIdentifier>{0,1}</spase:ORCIdentifier>
  <spase:Note>{0,1}</spase:Note>
  <spase:RORIdentifier>{0,unbounded}</spase:RORIdentifier>
  <spase:Extension lang="en">{0,unbounded}</spase:Extension>
</spase:Person>
Source
<xsd:element name="Person" type="spase:Person" minOccurs="1" maxOccurs="unbounded"/>
Element spase:ResourceEntity / spase:Registry
Namespace http://www.spase-group.org/data/schema
Diagram
Diagramspase-2_7_1_xsd.tmp#Registry_ResourceIDspase-2_7_1_xsd.tmp#Registry_NamingAuthorityspase-2_7_1_xsd.tmp#Registry_ResourceTypespase-2_7_1_xsd.tmp#Registry_ResourceHeaderspase-2_7_1_xsd.tmp#Registry_AccessURLspase-2_7_1_xsd.tmp#Registry_RORIdentifierspase-2_7_1_xsd.tmp#Registry_Extensionspase-2_7_1_xsd.tmp#Registry
Type spase:Registry
Properties
content complex
minOccurs 1
maxOccurs unbounded
Model
Children spase:AccessURL, spase:Extension, spase:NamingAuthority, spase:RORIdentifier, spase:ResourceHeader, spase:ResourceID, spase:ResourceType
Instance
<spase:Registry xmlns:spase="http://www.spase-group.org/data/schema">
  <spase:ResourceID>{1,1}</spase:ResourceID>
  <spase:NamingAuthority>{0,1}</spase:NamingAuthority>
  <spase:ResourceType>{0,1}</spase:ResourceType>
  <spase:ResourceHeader>{1,1}</spase:ResourceHeader>
  <spase:AccessURL>{1,1}</spase:AccessURL>
  <spase:RORIdentifier>{0,unbounded}</spase:RORIdentifier>
  <spase:Extension lang="en">{0,unbounded}</spase:Extension>
</spase:Registry>
Source
<xsd:element name="Registry" type="spase:Registry" minOccurs="1" maxOccurs="unbounded"/>
Element spase:ResourceEntity / spase:Repository
Namespace http://www.spase-group.org/data/schema
Diagram
Diagramspase-2_7_1_xsd.tmp#Repository_ResourceIDspase-2_7_1_xsd.tmp#Repository_NamingAuthorityspase-2_7_1_xsd.tmp#Repository_ResourceTypespase-2_7_1_xsd.tmp#Repository_ResourceHeaderspase-2_7_1_xsd.tmp#Repository_AccessURLspase-2_7_1_xsd.tmp#Repository_RORIdentifierspase-2_7_1_xsd.tmp#Repository_re3dataspase-2_7_1_xsd.tmp#Repository_Extensionspase-2_7_1_xsd.tmp#Repository
Type spase:Repository
Properties
content complex
minOccurs 1
maxOccurs unbounded
Model
Children spase:AccessURL, spase:Extension, spase:NamingAuthority, spase:RORIdentifier, spase:ResourceHeader, spase:ResourceID, spase:ResourceType, spase:re3data
Instance
<spase:Repository xmlns:spase="http://www.spase-group.org/data/schema">
  <spase:ResourceID>{1,1}</spase:ResourceID>
  <spase:NamingAuthority>{0,1}</spase:NamingAuthority>
  <spase:ResourceType>{0,1}</spase:ResourceType>
  <spase:ResourceHeader>{1,1}</spase:ResourceHeader>
  <spase:AccessURL>{1,1}</spase:AccessURL>
  <spase:RORIdentifier>{0,unbounded}</spase:RORIdentifier>
  <spase:re3data>{0,unbounded}</spase:re3data>
  <spase:Extension lang="en">{0,unbounded}</spase:Extension>
</spase:Repository>
Source
<xsd:element name="Repository" type="spase:Repository" minOccurs="1" maxOccurs="unbounded"/>
Element spase:ResourceEntity / spase:Service
Namespace http://www.spase-group.org/data/schema
Diagram
Diagramspase-2_7_1_xsd.tmp#Service_ResourceIDspase-2_7_1_xsd.tmp#Service_NamingAuthorityspase-2_7_1_xsd.tmp#Service_ResourceTypespase-2_7_1_xsd.tmp#Service_ResourceHeaderspase-2_7_1_xsd.tmp#Service_AccessURLspase-2_7_1_xsd.tmp#Service_Extensionspase-2_7_1_xsd.tmp#Service
Type spase:Service
Properties
content complex
minOccurs 1
maxOccurs unbounded
Model
Children spase:AccessURL, spase:Extension, spase:NamingAuthority, spase:ResourceHeader, spase:ResourceID, spase:ResourceType
Instance
<spase:Service xmlns:spase="http://www.spase-group.org/data/schema">
  <spase:ResourceID>{1,1}</spase:ResourceID>
  <spase:NamingAuthority>{0,1}</spase:NamingAuthority>
  <spase:ResourceType>{0,1}</spase:ResourceType>
  <spase:ResourceHeader>{1,1}</spase:ResourceHeader>
  <spase:AccessURL>{1,1}</spase:AccessURL>
  <spase:Extension lang="en">{0,unbounded}</spase:Extension>
</spase:Service>
Source
<xsd:element name="Service" type="spase:Service" minOccurs="1" maxOccurs="unbounded"/>
Element spase:ResourceEntity / spase:Annotation
Namespace http://www.spase-group.org/data/schema
Diagram
Diagramspase-2_7_1_xsd.tmp#Annotation_ResourceIDspase-2_7_1_xsd.tmp#Annotation_NamingAuthorityspase-2_7_1_xsd.tmp#Annotation_ResourceTypespase-2_7_1_xsd.tmp#Annotation_ResourceHeaderspase-2_7_1_xsd.tmp#Annotation_ImageURLspase-2_7_1_xsd.tmp#Annotation_AnnotationTypespase-2_7_1_xsd.tmp#Annotation_PhenomenonTypespase-2_7_1_xsd.tmp#Annotation_ClassificationMethodspase-2_7_1_xsd.tmp#Annotation_ConfidenceRatingspase-2_7_1_xsd.tmp#Annotation_TimeSpanspase-2_7_1_xsd.tmp#Annotation_ObservationExtentspase-2_7_1_xsd.tmp#Annotation_Extensionspase-2_7_1_xsd.tmp#Annotation
Type spase:Annotation
Properties
content complex
minOccurs 1
maxOccurs unbounded
Model
Children spase:AnnotationType, spase:ClassificationMethod, spase:ConfidenceRating, spase:Extension, spase:ImageURL, spase:NamingAuthority, spase:ObservationExtent, spase:PhenomenonType, spase:ResourceHeader, spase:ResourceID, spase:ResourceType, spase:TimeSpan
Instance
<spase:Annotation xmlns:spase="http://www.spase-group.org/data/schema">
  <spase:ResourceID>{1,1}</spase:ResourceID>
  <spase:NamingAuthority>{0,1}</spase:NamingAuthority>
  <spase:ResourceType>{0,1}</spase:ResourceType>
  <spase:ResourceHeader>{1,1}</spase:ResourceHeader>
  <spase:ImageURL>{0,1}</spase:ImageURL>
  <spase:AnnotationType>{1,1}</spase:AnnotationType>
  <spase:PhenomenonType>{0,unbounded}</spase:PhenomenonType>
  <spase:ClassificationMethod>{0,1}</spase:ClassificationMethod>
  <spase:ConfidenceRating>{0,1}</spase:ConfidenceRating>
  <spase:TimeSpan>{0,unbounded}</spase:TimeSpan>
  <spase:ObservationExtent>{0,unbounded}</spase:ObservationExtent>
  <spase:Extension lang="en">{0,unbounded}</spase:Extension>
</spase:Annotation>
Source
<xsd:element name="Annotation" type="spase:Annotation" minOccurs="1" maxOccurs="unbounded"/>
Element spase:ResourceEntity / spase:Document
Namespace http://www.spase-group.org/data/schema
Diagram
Diagramspase-2_7_1_xsd.tmp#Document_ResourceIDspase-2_7_1_xsd.tmp#Document_NamingAuthorityspase-2_7_1_xsd.tmp#Document_ResourceTypespase-2_7_1_xsd.tmp#Document_ResourceHeaderspase-2_7_1_xsd.tmp#Document_AccessInformationspase-2_7_1_xsd.tmp#Document_Keywordspase-2_7_1_xsd.tmp#Document_DocumentTypespase-2_7_1_xsd.tmp#Document_MIMETypespase-2_7_1_xsd.tmp#Document_InputResourceIDspase-2_7_1_xsd.tmp#Document
Type spase:Document
Properties
content complex
minOccurs 1
maxOccurs unbounded
Model
Children spase:AccessInformation, spase:DocumentType, spase:InputResourceID, spase:Keyword, spase:MIMEType, spase:NamingAuthority, spase:ResourceHeader, spase:ResourceID, spase:ResourceType
Instance
<spase:Document xmlns:spase="http://www.spase-group.org/data/schema">
  <spase:ResourceID>{1,1}</spase:ResourceID>
  <spase:NamingAuthority>{0,1}</spase:NamingAuthority>
  <spase:ResourceType>{0,1}</spase:ResourceType>
  <spase:ResourceHeader>{1,1}</spase:ResourceHeader>
  <spase:AccessInformation>{1,unbounded}</spase:AccessInformation>
  <spase:Keyword>{0,unbounded}</spase:Keyword>
  <spase:DocumentType>{1,1}</spase:DocumentType>
  <spase:MIMEType>{1,1}</spase:MIMEType>
  <spase:InputResourceID>{0,unbounded}</spase:InputResourceID>
</spase:Document>
Source
<xsd:element name="Document" type="spase:Document" minOccurs="1" maxOccurs="unbounded"/>
Element spase:ResourceEntity / spase:Software
Namespace http://www.spase-group.org/data/schema
Diagram
Diagramspase-2_7_1_xsd.tmp#Software_ResourceIDspase-2_7_1_xsd.tmp#Software_NamingAuthorityspase-2_7_1_xsd.tmp#Software_ResourceTypespase-2_7_1_xsd.tmp#Software_ResourceHeaderspase-2_7_1_xsd.tmp#Software_AccessInformationspase-2_7_1_xsd.tmp#Software_SoftwareVersionspase-2_7_1_xsd.tmp#Software_ApplicationInterfacespase-2_7_1_xsd.tmp#Software_CodeLanguagespase-2_7_1_xsd.tmp#Software_Prerequisitesspase-2_7_1_xsd.tmp#Software_ExecutionEnvironmentspase-2_7_1_xsd.tmp#Software_InputPropertyspase-2_7_1_xsd.tmp#Software_OutputPropertyspase-2_7_1_xsd.tmp#Software
Type spase:Software
Properties
content complex
minOccurs 1
maxOccurs unbounded
Model
Children spase:AccessInformation, spase:ApplicationInterface, spase:CodeLanguage, spase:ExecutionEnvironment, spase:InputProperty, spase:NamingAuthority, spase:OutputProperty, spase:Prerequisites, spase:ResourceHeader, spase:ResourceID, spase:ResourceType, spase:SoftwareVersion
Instance
<spase:Software xmlns:spase="http://www.spase-group.org/data/schema">
  <spase:ResourceID>{1,1}</spase:ResourceID>
  <spase:NamingAuthority>{0,1}</spase:NamingAuthority>
  <spase:ResourceType>{0,1}</spase:ResourceType>
  <spase:ResourceHeader>{1,1}</spase:ResourceHeader>
  <spase:AccessInformation>{0,unbounded}</spase:AccessInformation>
  <spase:SoftwareVersion>{0,1}</spase:SoftwareVersion>
  <spase:ApplicationInterface>{0,unbounded}</spase:ApplicationInterface>
  <spase:CodeLanguage>{0,1}</spase:CodeLanguage>
  <spase:Prerequisites>{1,unbounded}</spase:Prerequisites>
  <spase:ExecutionEnvironment>{1,unbounded}</spase:ExecutionEnvironment>
  <spase:InputProperty>{1,1}</spase:InputProperty>
  <spase:OutputProperty>{1,1}</spase:OutputProperty>
</spase:Software>
Source
<xsd:element name="Software" type="spase:Software" minOccurs="1" maxOccurs="unbounded"/>
Element spase:ResourceEntity / spase:Collection
Namespace http://www.spase-group.org/data/schema
Diagram
Diagramspase-2_7_1_xsd.tmp#Collection_ResourceIDspase-2_7_1_xsd.tmp#Collection_NamingAuthorityspase-2_7_1_xsd.tmp#Collection_ResourceTypespase-2_7_1_xsd.tmp#Collection_ResourceHeaderspase-2_7_1_xsd.tmp#Collection_AccessInformationspase-2_7_1_xsd.tmp#Collection_Memberspase-2_7_1_xsd.tmp#Collection_Extensionspase-2_7_1_xsd.tmp#Collection
Type spase:Collection
Properties
content complex
minOccurs 1
maxOccurs unbounded
Model
Children spase:AccessInformation, spase:Extension, spase:Member, spase:NamingAuthority, spase:ResourceHeader, spase:ResourceID, spase:ResourceType
Instance
<spase:Collection xmlns:spase="http://www.spase-group.org/data/schema">
  <spase:ResourceID>{1,1}</spase:ResourceID>
  <spase:NamingAuthority>{0,1}</spase:NamingAuthority>
  <spase:ResourceType>{0,1}</spase:ResourceType>
  <spase:ResourceHeader>{1,1}</spase:ResourceHeader>
  <spase:AccessInformation>{1,unbounded}</spase:AccessInformation>
  <spase:Member>{1,unbounded}</spase:Member>
  <spase:Extension lang="en">{0,unbounded}</spase:Extension>
</spase:Collection>
Source
<xsd:element name="Collection" type="spase:Collection" minOccurs="1" maxOccurs="unbounded"/>
Element spase:ResourceEntity / spase:Model
Namespace http://www.spase-group.org/data/schema
Diagram
Diagramspase-2_7_1_xsd.tmp#Model_ResourceIDspase-2_7_1_xsd.tmp#Model_NamingAuthorityspase-2_7_1_xsd.tmp#Model_ResourceTypespase-2_7_1_xsd.tmp#Model_ResourceHeaderspase-2_7_1_xsd.tmp#Model_AccessInformationOptionalspase-2_7_1_xsd.tmp#Model_Versionsspase-2_7_1_xsd.tmp#Model_ModelTypespase-2_7_1_xsd.tmp#Model_CodeLanguagespase-2_7_1_xsd.tmp#Model_TemporalDependencespase-2_7_1_xsd.tmp#Model_SpatialDescriptionspase-2_7_1_xsd.tmp#Model_ModeledRegionspase-2_7_1_xsd.tmp#Model_InputPropertiesspase-2_7_1_xsd.tmp#Model_OutputParametersspase-2_7_1_xsd.tmp#Model_ModelURLspase-2_7_1_xsd.tmp#Model
Type spase:Model
Properties
content complex
minOccurs 1
maxOccurs unbounded
Model
Children spase:AccessInformationOptional, spase:CodeLanguage, spase:InputProperties, spase:ModelType, spase:ModelURL, spase:ModeledRegion, spase:NamingAuthority, spase:OutputParameters, spase:ResourceHeader, spase:ResourceID, spase:ResourceType, spase:SpatialDescription, spase:TemporalDependence, spase:Versions
Instance
<spase:Model xmlns:spase="http://www.spase-group.org/data/schema">
  <spase:ResourceID>{1,1}</spase:ResourceID>
  <spase:NamingAuthority>{0,1}</spase:NamingAuthority>
  <spase:ResourceType>{0,1}</spase:ResourceType>
  <spase:ResourceHeader>{1,1}</spase:ResourceHeader>
  <spase:AccessInformationOptional>{0,unbounded}</spase:AccessInformationOptional>
  <spase:Versions>{0,1}</spase:Versions>
  <spase:ModelType>{1,unbounded}</spase:ModelType>
  <spase:CodeLanguage>{0,1}</spase:CodeLanguage>
  <spase:TemporalDependence>{0,1}</spase:TemporalDependence>
  <spase:SpatialDescription>{0,1}</spase:SpatialDescription>
  <spase:ModeledRegion>{0,unbounded}</spase:ModeledRegion>
  <spase:InputProperties>{0,1}</spase:InputProperties>
  <spase:OutputParameters>{0,1}</spase:OutputParameters>
  <spase:ModelURL>{0,1}</spase:ModelURL>
</spase:Model>
Source
<xsd:element name="Model" type="spase:Model" minOccurs="1" maxOccurs="unbounded"/>
Element spase:ResourceEntity / spase:ModelRun
Namespace http://www.spase-group.org/data/schema
Diagram
Diagramspase-2_7_1_xsd.tmp#ModelRun_ResourceIDspase-2_7_1_xsd.tmp#ModelRun_NamingAuthorityspase-2_7_1_xsd.tmp#ModelRun_ResourceTypespase-2_7_1_xsd.tmp#ModelRun_ResourceHeaderspase-2_7_1_xsd.tmp#ModelRun_AccessInformationspase-2_7_1_xsd.tmp#ModelRun_ProviderResourceNamespase-2_7_1_xsd.tmp#ModelRun_ProviderProcessingLevelspase-2_7_1_xsd.tmp#ModelRun_ProviderVersionspase-2_7_1_xsd.tmp#ModelRun_ModelSpecificationspase-2_7_1_xsd.tmp#ModelRun_TemporalDependencespase-2_7_1_xsd.tmp#ModelRun_ModeledRegionspase-2_7_1_xsd.tmp#ModelRun_LikelihoodRatingspase-2_7_1_xsd.tmp#ModelRun_Caveatsspase-2_7_1_xsd.tmp#ModelRun_Keywordspase-2_7_1_xsd.tmp#ModelRun_InputResourceIDspase-2_7_1_xsd.tmp#ModelRun_ModelTimespase-2_7_1_xsd.tmp#ModelRun_ModelDomainspase-2_7_1_xsd.tmp#ModelRun_RegionParameterspase-2_7_1_xsd.tmp#ModelRun_InputParameterspase-2_7_1_xsd.tmp#ModelRun_InputPopulationspase-2_7_1_xsd.tmp#ModelRun_InputFieldspase-2_7_1_xsd.tmp#ModelRun_InputProcessspase-2_7_1_xsd.tmp#ModelRun_Extensionspase-2_7_1_xsd.tmp#ModelRun
Type spase:ModelRun
Properties
content complex
minOccurs 1
maxOccurs unbounded
Model
Children spase:AccessInformation, spase:Caveats, spase:Extension, spase:InputField, spase:InputParameter, spase:InputPopulation, spase:InputProcess, spase:InputResourceID, spase:Keyword, spase:LikelihoodRating, spase:ModelDomain, spase:ModelSpecification, spase:ModelTime, spase:ModeledRegion, spase:NamingAuthority, spase:ProviderProcessingLevel, spase:ProviderResourceName, spase:ProviderVersion, spase:RegionParameter, spase:ResourceHeader, spase:ResourceID, spase:ResourceType, spase:TemporalDependence
Instance
<spase:ModelRun xmlns:spase="http://www.spase-group.org/data/schema">
  <spase:ResourceID>{1,1}</spase:ResourceID>
  <spase:NamingAuthority>{0,1}</spase:NamingAuthority>
  <spase:ResourceType>{0,1}</spase:ResourceType>
  <spase:ResourceHeader>{1,1}</spase:ResourceHeader>
  <spase:AccessInformation>{0,unbounded}</spase:AccessInformation>
  <spase:ProviderResourceName>{0,1}</spase:ProviderResourceName>
  <spase:ProviderProcessingLevel>{0,1}</spase:ProviderProcessingLevel>
  <spase:ProviderVersion>{0,1}</spase:ProviderVersion>
  <spase:ModelSpecification>{0,1}</spase:ModelSpecification>
  <spase:TemporalDependence>{0,1}</spase:TemporalDependence>
  <spase:ModeledRegion>{1,unbounded}</spase:ModeledRegion>
  <spase:LikelihoodRating>{0,1}</spase:LikelihoodRating>
  <spase:Caveats>{0,1}</spase:Caveats>
  <spase:Keyword>{0,unbounded}</spase:Keyword>
  <spase:InputResourceID>{0,unbounded}</spase:InputResourceID>
  <spase:ModelTime>{0,1}</spase:ModelTime>
  <spase:ModelDomain>{0,1}</spase:ModelDomain>
  <spase:RegionParameter>{1,1}</spase:RegionParameter>
  <spase:InputParameter>{1,1}</spase:InputParameter>
  <spase:InputPopulation>{1,1}</spase:InputPopulation>
  <spase:InputField>{1,1}</spase:InputField>
  <spase:InputProcess>{1,1}</spase:InputProcess>
  <spase:Extension lang="en">{0,unbounded}</spase:Extension>
</spase:ModelRun>
Source
<xsd:element name="ModelRun" type="spase:ModelRun" minOccurs="1" maxOccurs="unbounded"/>
Element spase:ResourceEntity / spase:DisplayOutput
Namespace http://www.spase-group.org/data/schema
Diagram
Diagramspase-2_7_1_xsd.tmp#DisplayOutput_ResourceIDspase-2_7_1_xsd.tmp#DisplayOutput_NamingAuthorityspase-2_7_1_xsd.tmp#DisplayOutput_ResourceTypespase-2_7_1_xsd.tmp#DisplayOutput_ResourceHeaderspase-2_7_1_xsd.tmp#DisplayOutput_AccessInformationspase-2_7_1_xsd.tmp#DisplayOutput_ProcessingLevelspase-2_7_1_xsd.tmp#DisplayOutput_ProviderResourceNamespase-2_7_1_xsd.tmp#DisplayOutput_ProviderProcessingLevelspase-2_7_1_xsd.tmp#DisplayOutput_ProviderVersionspase-2_7_1_xsd.tmp#DisplayOutput_ModeledInstrumentIDspase-2_7_1_xsd.tmp#DisplayOutput_MeasurementTypespase-2_7_1_xsd.tmp#DisplayOutput_TemporalDescriptionspase-2_7_1_xsd.tmp#DisplayOutput_SpatialDescriptionspase-2_7_1_xsd.tmp#DisplayOutput_SpectralRangespase-2_7_1_xsd.tmp#DisplayOutput_DisplayCadencespase-2_7_1_xsd.tmp#DisplayOutput_ModeledRegionspase-2_7_1_xsd.tmp#DisplayOutput_Caveatsspase-2_7_1_xsd.tmp#DisplayOutput_Keywordspase-2_7_1_xsd.tmp#DisplayOutput_InputResourceIDspase-2_7_1_xsd.tmp#DisplayOutput_Parameterspase-2_7_1_xsd.tmp#DisplayOutput_ModelProductspase-2_7_1_xsd.tmp#DisplayOutput_Propertyspase-2_7_1_xsd.tmp#DisplayOutput_Extensionspase-2_7_1_xsd.tmp#DisplayOutput
Type spase:DisplayOutput
Properties
content complex
minOccurs 1
maxOccurs unbounded
Model
Children spase:AccessInformation, spase:Caveats, spase:DisplayCadence, spase:Extension, spase:InputResourceID, spase:Keyword, spase:MeasurementType, spase:ModelProduct, spase:ModeledInstrumentID, spase:ModeledRegion, spase:NamingAuthority, spase:Parameter, spase:ProcessingLevel, spase:Property, spase:ProviderProcessingLevel, spase:ProviderResourceName, spase:ProviderVersion, spase:ResourceHeader, spase:ResourceID, spase:ResourceType, spase:SpatialDescription, spase:SpectralRange, spase:TemporalDescription
Instance
<spase:DisplayOutput xmlns:spase="http://www.spase-group.org/data/schema">
  <spase:ResourceID>{1,1}</spase:ResourceID>
  <spase:NamingAuthority>{0,1}</spase:NamingAuthority>
  <spase:ResourceType>{0,1}</spase:ResourceType>
  <spase:ResourceHeader>{1,1}</spase:ResourceHeader>
  <spase:AccessInformation>{1,unbounded}</spase:AccessInformation>
  <spase:ProcessingLevel>{0,1}</spase:ProcessingLevel>
  <spase:ProviderResourceName>{0,1}</spase:ProviderResourceName>
  <spase:ProviderProcessingLevel>{0,1}</spase:ProviderProcessingLevel>
  <spase:ProviderVersion>{0,1}</spase:ProviderVersion>
  <spase:ModeledInstrumentID>{0,unbounded}</spase:ModeledInstrumentID>
  <spase:MeasurementType>{1,unbounded}</spase:MeasurementType>
  <spase:TemporalDescription>{1,1}</spase:TemporalDescription>
  <spase:SpatialDescription>{1,1}</spase:SpatialDescription>
  <spase:SpectralRange>{0,unbounded}</spase:SpectralRange>
  <spase:DisplayCadence>{0,1}</spase:DisplayCadence>
  <spase:ModeledRegion>{0,unbounded}</spase:ModeledRegion>
  <spase:Caveats>{0,1}</spase:Caveats>
  <spase:Keyword>{0,unbounded}</spase:Keyword>
  <spase:InputResourceID>{0,unbounded}</spase:InputResourceID>
  <spase:Parameter>{0,unbounded}</spase:Parameter>
  <spase:ModelProduct>{0,1}</spase:ModelProduct>
  <spase:Property>{0,unbounded}</spase:Property>
  <spase:Extension lang="en">{0,1}</spase:Extension>
</spase:DisplayOutput>
Source
<xsd:element name="DisplayOutput" type="spase:DisplayOutput" minOccurs="1" maxOccurs="unbounded"/>
Element spase:ResourceEntity / spase:NumericalOutput
Namespace http://www.spase-group.org/data/schema
Diagram
Diagramspase-2_7_1_xsd.tmp#NumericalOutput_ResourceIDspase-2_7_1_xsd.tmp#NumericalOutput_NamingAuthorityspase-2_7_1_xsd.tmp#NumericalOutput_ResourceTypespase-2_7_1_xsd.tmp#NumericalOutput_ResourceHeaderspase-2_7_1_xsd.tmp#NumericalOutput_AccessInformationspase-2_7_1_xsd.tmp#NumericalOutput_ProcessingLevelspase-2_7_1_xsd.tmp#NumericalOutput_ProviderResourceNamespase-2_7_1_xsd.tmp#NumericalOutput_ProviderProcessingLevelspase-2_7_1_xsd.tmp#NumericalOutput_ProviderVersionspase-2_7_1_xsd.tmp#NumericalOutput_ModeledInstrumentIDspase-2_7_1_xsd.tmp#NumericalOutput_MeasurementTypespase-2_7_1_xsd.tmp#NumericalOutput_TemporalDescriptionspase-2_7_1_xsd.tmp#NumericalOutput_SpatialDescriptionspase-2_7_1_xsd.tmp#NumericalOutput_SpectralRangespase-2_7_1_xsd.tmp#NumericalOutput_ModeledRegionspase-2_7_1_xsd.tmp#NumericalOutput_Caveatsspase-2_7_1_xsd.tmp#NumericalOutput_Keywordspase-2_7_1_xsd.tmp#NumericalOutput_InputResourceIDspase-2_7_1_xsd.tmp#NumericalOutput_Parameterspase-2_7_1_xsd.tmp#NumericalOutput_ModelProductspase-2_7_1_xsd.tmp#NumericalOutput_Propertyspase-2_7_1_xsd.tmp#NumericalOutput_Extensionspase-2_7_1_xsd.tmp#NumericalOutput
Type spase:NumericalOutput
Properties
content complex
minOccurs 1
maxOccurs unbounded
Model
Children spase:AccessInformation, spase:Caveats, spase:Extension, spase:InputResourceID, spase:Keyword, spase:MeasurementType, spase:ModelProduct, spase:ModeledInstrumentID, spase:ModeledRegion, spase:NamingAuthority, spase:Parameter, spase:ProcessingLevel, spase:Property, spase:ProviderProcessingLevel, spase:ProviderResourceName, spase:ProviderVersion, spase:ResourceHeader, spase:ResourceID, spase:ResourceType, spase:SpatialDescription, spase:SpectralRange, spase:TemporalDescription
Instance
<spase:NumericalOutput xmlns:spase="http://www.spase-group.org/data/schema">
  <spase:ResourceID>{1,1}</spase:ResourceID>
  <spase:NamingAuthority>{0,1}</spase:NamingAuthority>
  <spase:ResourceType>{0,1}</spase:ResourceType>
  <spase:ResourceHeader>{1,1}</spase:ResourceHeader>
  <spase:AccessInformation>{1,unbounded}</spase:AccessInformation>
  <spase:ProcessingLevel>{0,1}</spase:ProcessingLevel>
  <spase:ProviderResourceName>{0,1}</spase:ProviderResourceName>
  <spase:ProviderProcessingLevel>{0,1}</spase:ProviderProcessingLevel>
  <spase:ProviderVersion>{0,1}</spase:ProviderVersion>
  <spase:ModeledInstrumentID>{0,unbounded}</spase:ModeledInstrumentID>
  <spase:MeasurementType>{1,unbounded}</spase:MeasurementType>
  <spase:TemporalDescription>{1,1}</spase:TemporalDescription>
  <spase:SpatialDescription>{1,1}</spase:SpatialDescription>
  <spase:SpectralRange>{0,unbounded}</spase:SpectralRange>
  <spase:ModeledRegion>{0,unbounded}</spase:ModeledRegion>
  <spase:Caveats>{0,1}</spase:Caveats>
  <spase:Keyword>{0,unbounded}</spase:Keyword>
  <spase:InputResourceID>{0,unbounded}</spase:InputResourceID>
  <spase:Parameter>{0,unbounded}</spase:Parameter>
  <spase:ModelProduct>{0,1}</spase:ModelProduct>
  <spase:Property>{0,unbounded}</spase:Property>
  <spase:Extension lang="en">{0,1}</spase:Extension>
</spase:NumericalOutput>
Source
<xsd:element name="NumericalOutput" type="spase:NumericalOutput" minOccurs="1" maxOccurs="unbounded"/>
Element spase:CubesCutsEntity / spase:CutsDescription
Namespace http://www.spase-group.org/data/schema
Diagram
Diagramspase-2_7_1_xsd.tmp#CutsDescription
Type spase:CutsDescription
Properties
content simple
minOccurs 1
maxOccurs 1
Source
<xsd:element name="CutsDescription" type="spase:CutsDescription" minOccurs="1" maxOccurs="1"/>
Element spase:CubesCutsEntity / spase:CubesDescription
Namespace http://www.spase-group.org/data/schema
Diagram
Diagramspase-2_7_1_xsd.tmp#CubesDescription
Type spase:CubesDescription
Properties
content simple
minOccurs 1
maxOccurs 1
Source
<xsd:element name="CubesDescription" type="spase:CubesDescription" minOccurs="1" maxOccurs="1"/>
Element spase:PlaneNormalVectorPointEntity / spase:PlaneNormalVector
Namespace http://www.spase-group.org/data/schema
Diagram
Diagramspase-2_7_1_xsd.tmp#PlaneNormalVector
Type spase:PlaneNormalVector
Properties
content simple
minOccurs 1
maxOccurs 1
Source
<xsd:element name="PlaneNormalVector" type="spase:PlaneNormalVector" minOccurs="1" maxOccurs="1"/>
Element spase:PlaneNormalVectorPointEntity / spase:PlanePoint
Namespace http://www.spase-group.org/data/schema
Diagram
Diagramspase-2_7_1_xsd.tmp#PlanePoint
Type spase:PlanePoint
Properties
content simple
minOccurs 1
maxOccurs 1
Source
<xsd:element name="PlanePoint" type="spase:PlanePoint" minOccurs="1" maxOccurs="1"/>
Element spase:RegionBeginEndEntity / spase:RegionBegin
Namespace http://www.spase-group.org/data/schema
Diagram
Diagramspase-2_7_1_xsd.tmp#RegionBegin
Type spase:RegionBegin
Properties
content simple
minOccurs 1
maxOccurs 1
Source
<xsd:element name="RegionBegin" type="spase:RegionBegin" minOccurs="1" maxOccurs="1"/>
Element spase:RegionBeginEndEntity / spase:RegionEnd
Namespace http://www.spase-group.org/data/schema
Diagram
Diagramspase-2_7_1_xsd.tmp#RegionEnd
Type spase:RegionEnd
Properties
content simple
minOccurs 1
maxOccurs 1
Source
<xsd:element name="RegionEnd" type="spase:RegionEnd" minOccurs="1" maxOccurs="1"/>
Element spase:StopDateEntity / spase:StopDate
Namespace http://www.spase-group.org/data/schema
Diagram
Diagramspase-2_7_1_xsd.tmp#StopDate
Type spase:StopDate
Properties
content simple
minOccurs 1
maxOccurs 1
Source
<xsd:element name="StopDate" type="spase:StopDate" minOccurs="1" maxOccurs="1"/>
Element spase:StopDateEntity / spase:RelativeStopDate
Namespace http://www.spase-group.org/data/schema
Diagram
Diagramspase-2_7_1_xsd.tmp#RelativeStopDate
Type spase:RelativeStopDate
Properties
content simple
minOccurs 1
maxOccurs 1
Source
<xsd:element name="RelativeStopDate" type="spase:RelativeStopDate" minOccurs="1" maxOccurs="1"/>
Complex Type spase:Spase
Namespace http://www.spase-group.org/data/schema
Annotations
Space Physics Archive Search and Extract (SPASE). The outermost container or envelope for SPASE metadata. This indicates the start of the SPASE metadata.
Diagram
Diagramspase-2_7_1_xsd.tmp#http___www.spase-group.org_data_schema_Spase_langspase-2_7_1_xsd.tmp#http___www.spase-group.org_data_schema_Spase_Versionspase-2_7_1_xsd.tmp#http___www.spase-group.org_data_schema_Spase_Statusspase-2_7_1_xsd.tmp#http___www.spase-group.org_data_schema_Spase_MetadataRightsListspase-2_7_1_xsd.tmp#http___www.spase-group.org_data_schema_Spase_Catalogspase-2_7_1_xsd.tmp#http___www.spase-group.org_data_schema_Spase_DisplayDataspase-2_7_1_xsd.tmp#http___www.spase-group.org_data_schema_Spase_NumericalDataspase-2_7_1_xsd.tmp#http___www.spase-group.org_data_schema_Spase_Granulespase-2_7_1_xsd.tmp#http___www.spase-group.org_data_schema_Spase_Instrumentspase-2_7_1_xsd.tmp#http___www.spase-group.org_data_schema_Spase_Observatoryspase-2_7_1_xsd.tmp#http___www.spase-group.org_data_schema_Spase_Personspase-2_7_1_xsd.tmp#http___www.spase-group.org_data_schema_Spase_Registryspase-2_7_1_xsd.tmp#http___www.spase-group.org_data_schema_Spase_Repositoryspase-2_7_1_xsd.tmp#http___www.spase-group.org_data_schema_Spase_Servicespase-2_7_1_xsd.tmp#http___www.spase-group.org_data_schema_Spase_Annotationspase-2_7_1_xsd.tmp#http___www.spase-group.org_data_schema_Spase_Documentspase-2_7_1_xsd.tmp#http___www.spase-group.org_data_schema_Spase_Softwarespase-2_7_1_xsd.tmp#http___www.spase-group.org_data_schema_Spase_Collectionspase-2_7_1_xsd.tmp#http___www.spase-group.org_data_schema_Spase_Modelspase-2_7_1_xsd.tmp#http___www.spase-group.org_data_schema_Spase_ModelRunspase-2_7_1_xsd.tmp#http___www.spase-group.org_data_schema_Spase_DisplayOutputspase-2_7_1_xsd.tmp#http___www.spase-group.org_data_schema_Spase_NumericalOutput
Used by
Element spase:Spase
Model
Children spase:Annotation, spase:Catalog, spase:Collection, spase:DisplayData, spase:DisplayOutput, spase:Document, spase:Granule, spase:Instrument, spase:MetadataRightsList, spase:Model, spase:ModelRun, spase:NumericalData, spase:NumericalOutput, spase:Observatory, spase:Person, spase:Registry, spase:Repository, spase:Service, spase:Software, spase:Status, spase:Version
Attributes
QName Type Default Use
lang xsd:string en optional
Source
<xsd:complexType name="Spase">
  <xsd:annotation>
    <xsd:documentation xml:lang="en">Space Physics Archive Search and Extract (SPASE). The outermost container or envelope for SPASE metadata. This indicates the start of the SPASE metadata.</xsd:documentation>
  </xsd:annotation>
  <xsd:sequence>
    <xsd:element name="Version" type="spase:Version" minOccurs="1" maxOccurs="1"/>
    <xsd:element name="Status" type="spase:Status" minOccurs="0" maxOccurs="1"/>
    <xsd:element name="MetadataRightsList" type="spase:MetadataRightsList" minOccurs="0" maxOccurs="1"/>
    <xsd:choice minOccurs="1" maxOccurs="unbounded">
      <xsd:element name="Catalog" type="spase:Catalog"/>
      <xsd:element name="DisplayData" type="spase:DisplayData"/>
      <xsd:element name="NumericalData" type="spase:NumericalData"/>
      <xsd:element name="Granule" type="spase:Granule"/>
      <xsd:element name="Instrument" type="spase:Instrument"/>
      <xsd:element name="Observatory" type="spase:Observatory"/>
      <xsd:element name="Person" type="spase:Person"/>
      <xsd:element name="Registry" type="spase:Registry"/>
      <xsd:element name="Repository" type="spase:Repository"/>
      <xsd:element name="Service" type="spase:Service"/>
      <xsd:element name="Annotation" type="spase:Annotation"/>
      <xsd:element name="Document" type="spase:Document"/>
      <xsd:element name="Software" type="spase:Software"/>
      <xsd:element name="Collection" type="spase:Collection"/>
      <xsd:element name="Model" type="spase:Model"/>
      <xsd:element name="ModelRun" type="spase:ModelRun"/>
      <xsd:element name="DisplayOutput" type="spase:DisplayOutput"/>
      <xsd:element name="NumericalOutput" type="spase:NumericalOutput"/>
    </xsd:choice>
  </xsd:sequence>
  <xsd:attribute name="lang" type="xsd:string" default="en"/>
</xsd:complexType>
Simple Type spase:Version
Namespace http://www.spase-group.org/data/schema
Annotations
Version number.
Diagram
Diagram
Type restriction of xsd:string
Facets
enumeration 2.7.1
Used by
Source
<xsd:simpleType name="Version">
  <xsd:annotation>
    <xsd:documentation xml:lang="en">Version number.</xsd:documentation>
  </xsd:annotation>
  <xsd:restriction base="xsd:string">
    <xsd:enumeration value="2.7.1"/>
  </xsd:restriction>
</xsd:simpleType>
Simple Type spase:Status
Namespace http://www.spase-group.org/data/schema
Annotations
Indicates the status of the resource.
Diagram
Diagram
Type restriction of xsd:string
Facets
enumeration Completed
Static dataset (current version).
enumeration Deprecated
Superseded dataset.
enumeration Ongoing
Dynamic (constantly updating) dataset.
enumeration Unavailable
No longer available dataset.
enumeration Withdrawn
Officially removed dataset.
Used by
Source
<xsd:simpleType name="Status">
  <xsd:annotation>
    <xsd:documentation xml:lang="en">Indicates the status of the resource.</xsd:documentation>
  </xsd:annotation>
  <xsd:restriction base="xsd:string">
    <xsd:enumeration value="Completed">
      <xsd:annotation>
        <xsd:documentation xml:lang="en">Static dataset (current version).</xsd:documentation>
      </xsd:annotation>
    </xsd:enumeration>
    <xsd:enumeration value="Deprecated">
      <xsd:annotation>
        <xsd:documentation xml:lang="en">Superseded dataset.</xsd:documentation>
      </xsd:annotation>
    </xsd:enumeration>
    <xsd:enumeration value="Ongoing">
      <xsd:annotation>
        <xsd:documentation xml:lang="en">Dynamic (constantly updating) dataset.</xsd:documentation>
      </xsd:annotation>
    </xsd:enumeration>
    <xsd:enumeration value="Unavailable">
      <xsd:annotation>
        <xsd:documentation xml:lang="en">No longer available dataset.</xsd:documentation>
      </xsd:annotation>
    </xsd:enumeration>
    <xsd:enumeration value="Withdrawn">
      <xsd:annotation>
        <xsd:documentation xml:lang="en">Officially removed dataset.</xsd:documentation>
      </xsd:annotation>
    </xsd:enumeration>
  </xsd:restriction>
</xsd:simpleType>
Complex Type spase:MetadataRightsList
Namespace http://www.spase-group.org/data/schema
Annotations
Wrapper element to allow multiple rights for the metadata. Thus, rights properties may be listed as needed to record complex rights characteristics.
Diagram
Diagramspase-2_7_1_xsd.tmp#MetadataRightsList_Rights
Used by
Model
Children spase:Rights
Source
<xsd:complexType name="MetadataRightsList">
  <xsd:annotation>
    <xsd:documentation xml:lang="en">Wrapper element to allow multiple rights for the metadata. Thus, rights properties may be listed as needed to record complex rights characteristics.</xsd:documentation>
  </xsd:annotation>
  <xsd:sequence>
    <xsd:element name="Rights" type="spase:Rights" minOccurs="1" maxOccurs="unbounded"/>
  </xsd:sequence>
</xsd:complexType>
Complex Type spase:Rights
Namespace http://www.spase-group.org/data/schema
Annotations
Any rights information for this item. This property may be repeated to record complex rights characteristics for the same item. May be used for both metadata and dataset licenses.
Diagram
Diagramspase-2_7_1_xsd.tmp#Rights_SchemeURIspase-2_7_1_xsd.tmp#Rights_RightsIdentifierSchemespase-2_7_1_xsd.tmp#Rights_RightsIdentifierspase-2_7_1_xsd.tmp#Rights_RightsURIspase-2_7_1_xsd.tmp#Rights_RightsNamespase-2_7_1_xsd.tmp#Rights_Note
Used by
Model
Children spase:Note, spase:RightsIdentifier, spase:RightsIdentifierScheme, spase:RightsName, spase:RightsURI, spase:SchemeURI
Source
<xsd:complexType name="Rights">
  <xsd:annotation>
    <xsd:documentation xml:lang="en">Any rights information for this item. This property may be repeated to record complex rights characteristics for the same item. May be used for both metadata and dataset licenses.</xsd:documentation>
  </xsd:annotation>
  <xsd:sequence>
    <xsd:element name="SchemeURI" type="spase:SchemeURI" minOccurs="0" maxOccurs="1" fixed="https://spdx.org/licenses/"/>
    <xsd:element name="RightsIdentifierScheme" type="spase:RightsIdentifierScheme" minOccurs="0" maxOccurs="1" fixed="SPDX"/>
    <xsd:element name="RightsIdentifier" type="spase:RightsIdentifier" minOccurs="0" maxOccurs="1"/>
    <xsd:element name="RightsURI" type="spase:RightsURI" minOccurs="1" maxOccurs="1"/>
    <xsd:element name="RightsName" type="spase:RightsName" minOccurs="0" maxOccurs="1"/>
    <xsd:element name="Note" type="spase:Note" minOccurs="0" maxOccurs="1"/>
  </xsd:sequence>
</xsd:complexType>
Simple Type spase:SchemeURI
Namespace http://www.spase-group.org/data/schema
Annotations
Rights URL namespace. Text value should be 'https://spdx.org/licenses/'.
Diagram
Diagram
Type xsd:anyURI
Used by
Source
<xsd:simpleType name="SchemeURI">
  <xsd:annotation>
    <xsd:documentation xml:lang="en">Rights URL namespace. Text value should be 'https://spdx.org/licenses/'.</xsd:documentation>
  </xsd:annotation>
  <xsd:restriction base="xsd:anyURI"/>
</xsd:simpleType>
Simple Type spase:RightsIdentifierScheme
Namespace http://www.spase-group.org/data/schema
Annotations
Text value should be 'SPDX'
Diagram
Diagram
Type xsd:string
Used by
Source
<xsd:simpleType name="RightsIdentifierScheme">
  <xsd:annotation>
    <xsd:documentation xml:lang="en">Text value should be 'SPDX'</xsd:documentation>
  </xsd:annotation>
  <xsd:restriction base="xsd:string"/>
</xsd:simpleType>
Simple Type spase:RightsIdentifier
Namespace http://www.spase-group.org/data/schema
Annotations
Text value should be the identifier/short name of the license.
Diagram
Diagram
Type xsd:string
Used by
Source
<xsd:simpleType name="RightsIdentifier">
  <xsd:annotation>
    <xsd:documentation xml:lang="en">Text value should be the identifier/short name of the license.</xsd:documentation>
  </xsd:annotation>
  <xsd:restriction base="xsd:string"/>
</xsd:simpleType>
Simple Type spase:RightsURI
Namespace http://www.spase-group.org/data/schema
Annotations
Text value should be the SPDX URI of the license. Blueprint is typically (SchemeURI) + (RightsIdentifier) + '.html'.
Diagram
Diagram
Type xsd:anyURI
Used by
Source
<xsd:simpleType name="RightsURI">
  <xsd:annotation>
    <xsd:documentation xml:lang="en">Text value should be the SPDX URI of the license. Blueprint is typically (SchemeURI) + (RightsIdentifier) + '.html'.</xsd:documentation>
  </xsd:annotation>
  <xsd:restriction base="xsd:anyURI"/>
</xsd:simpleType>
Simple Type spase:RightsName
Namespace http://www.spase-group.org/data/schema
Annotations
Text value should be the full name of the license.
Diagram
Diagram
Type xsd:string
Used by
Source
<xsd:simpleType name="RightsName">
  <xsd:annotation>
    <xsd:documentation xml:lang="en">Text value should be the full name of the license.</xsd:documentation>
  </xsd:annotation>
  <xsd:restriction base="xsd:string"/>
</xsd:simpleType>
Simple Type spase:Note
Namespace http://www.spase-group.org/data/schema
Annotations
Information which is useful or important for the understanding of a value or parameter.
Diagram
Diagram
Type xsd:string
Used by
Source
<xsd:simpleType name="Note">
  <xsd:annotation>
    <xsd:documentation xml:lang="en">Information which is useful or important for the understanding of a value or parameter.</xsd:documentation>
  </xsd:annotation>
  <xsd:restriction base="xsd:string"/>
</xsd:simpleType>
Complex Type spase:Catalog
Namespace http://www.spase-group.org/data/schema
Annotations
A tabular listing of events or observational notes, especially those that have utility in aiding a user in locating data. Catalogs include lists of events, files in a product, and data availability. A Catalog resource is a type of "data product" which is a set of data that is uniformly processed and formatted, from one or more instruments, typically spanning the full duration of the observations of the relevant instrument(s). A data product may consist of a collection of granules of successive time spans, but may be a single high-level entity.
Diagram
Diagramspase-2_7_1_xsd.tmp#Catalog_ResourceIDspase-2_7_1_xsd.tmp#Catalog_NamingAuthorityspase-2_7_1_xsd.tmp#Catalog_ResourceTypespase-2_7_1_xsd.tmp#Catalog_ResourceHeaderspase-2_7_1_xsd.tmp#Catalog_AccessInformationspase-2_7_1_xsd.tmp#Catalog_ProviderNamespase-2_7_1_xsd.tmp#Catalog_ProviderResourceNamespase-2_7_1_xsd.tmp#Catalog_ProviderVersionspase-2_7_1_xsd.tmp#Catalog_InstrumentIDspase-2_7_1_xsd.tmp#Catalog_PhenomenonTypespase-2_7_1_xsd.tmp#Catalog_TimeSpanspase-2_7_1_xsd.tmp#Catalog_Caveatsspase-2_7_1_xsd.tmp#Catalog_Keywordspase-2_7_1_xsd.tmp#Catalog_InputResourceIDspase-2_7_1_xsd.tmp#Catalog_Parameterspase-2_7_1_xsd.tmp#Catalog_Extension
Used by
Model
Children spase:AccessInformation, spase:Caveats, spase:Extension, spase:InputResourceID, spase:InstrumentID, spase:Keyword, spase:NamingAuthority, spase:Parameter, spase:PhenomenonType, spase:ProviderName, spase:ProviderResourceName, spase:ProviderVersion, spase:ResourceHeader, spase:ResourceID, spase:ResourceType, spase:TimeSpan
Source
<xsd:complexType name="Catalog">
  <xsd:annotation>
    <xsd:documentation xml:lang="en">A tabular listing of events or observational notes, especially those that have utility in aiding a user in locating data. Catalogs include lists of events, files in a product, and data availability. A Catalog resource is a type of "data product" which is a set of data that is uniformly processed and formatted, from one or more instruments, typically spanning the full duration of the observations of the relevant instrument(s). A data product may consist of a collection of granules of successive time spans, but may be a single high-level entity.</xsd:documentation>
  </xsd:annotation>
  <xsd:sequence>
    <xsd:element name="ResourceID" type="spase:ResourceID" minOccurs="1" maxOccurs="1"/>
    <xsd:element name="NamingAuthority" type="spase:NamingAuthority" minOccurs="0" maxOccurs="1"/>
    <xsd:element name="ResourceType" type="spase:ResourceType" minOccurs="0" maxOccurs="1"/>
    <xsd:element name="ResourceHeader" type="spase:ResourceHeader" minOccurs="1" maxOccurs="1"/>
    <xsd:element name="AccessInformation" type="spase:AccessInformation" minOccurs="1" maxOccurs="unbounded"/>
    <xsd:element name="ProviderName" type="spase:ProviderName" minOccurs="0" maxOccurs="1"/>
    <xsd:element name="ProviderResourceName" type="spase:ProviderResourceName" minOccurs="0" maxOccurs="1"/>
    <xsd:element name="ProviderVersion" type="spase:ProviderVersion" minOccurs="0" maxOccurs="1"/>
    <xsd:element name="InstrumentID" type="spase:InstrumentID" minOccurs="0" maxOccurs="unbounded"/>
    <xsd:element name="PhenomenonType" type="spase:PhenomenonType" minOccurs="1" maxOccurs="unbounded"/>
    <xsd:element name="TimeSpan" type="spase:TimeSpan" minOccurs="0" maxOccurs="1"/>
    <xsd:element name="Caveats" type="spase:Caveats" minOccurs="0" maxOccurs="1"/>
    <xsd:element name="Keyword" type="spase:Keyword" minOccurs="0" maxOccurs="unbounded"/>
    <xsd:element name="InputResourceID" type="spase:InputResourceID" minOccurs="0" maxOccurs="unbounded"/>
    <xsd:element name="Parameter" type="spase:Parameter" minOccurs="0" maxOccurs="unbounded"/>
    <xsd:element name="Extension" type="spase:Extension" minOccurs="0" maxOccurs="unbounded"/>
  </xsd:sequence>
</xsd:complexType>
Simple Type spase:ResourceID
Namespace http://www.spase-group.org/data/schema
Annotations
A ResourceID is a URI that has the form "scheme://authority/path" where "scheme" is "spase" for those resources administered through the SPASE framework, "authority" is the unique identifier for the resource provider registered within the SPASE framework and "path" is the unique identifier of the resource within the context of the "authority". All ResourceIDs must be unique within the SPASE framework.
Diagram
Diagramspase-2_7_1_xsd.tmp#typeID
Type spase:typeID
Type hierarchy
Facets
pattern [^:]+://[^/]+/.+
Used by
Source
<xsd:simpleType name="ResourceID">
  <xsd:annotation>
    <xsd:documentation xml:lang="en">A ResourceID is a URI that has the form "scheme://authority/path" where "scheme" is "spase" for those resources administered through the SPASE framework, "authority" is the unique identifier for the resource provider registered within the SPASE framework and "path" is the unique identifier of the resource within the context of the "authority". All ResourceIDs must be unique within the SPASE framework.</xsd:documentation>
  </xsd:annotation>
  <xsd:restriction base="spase:typeID"/>
</xsd:simpleType>
Simple Type spase:typeID
Namespace http://www.spase-group.org/data/schema
Annotations
<xsd:annotation>
  <xsd:documentation xml:lang="en">SPASE Identifier</xsd:documentation>
</xsd:annotation>
Diagram
Diagram
Type restriction of xsd:string
Facets
pattern [^:]+://[^/]+/.+
Used by
Source
<xsd:simpleType name="typeID">
  <xsd:annotation>
    <xsd:documentation xml:lang="en">
      <xsd:annotation>
        <xsd:documentation xml:lang="en">SPASE Identifier</xsd:documentation>
      </xsd:annotation>
    </xsd:documentation>
  </xsd:annotation>
  <xsd:restriction base="xsd:string">
    <xsd:pattern value="[^:]+://[^/]+/.+"/>
  </xsd:restriction>
</xsd:simpleType>
Simple Type spase:NamingAuthority
Namespace http://www.spase-group.org/data/schema
Annotations
The entity or group of organizations that commissioned the creation of the resource being described (see https://spase-group.org/services/naming-authority.html for more detail).
Diagram
Diagram
Type xsd:string
Used by
Source
<xsd:simpleType name="NamingAuthority">
  <xsd:annotation>
    <xsd:documentation xml:lang="en">The entity or group of organizations that commissioned the creation of the resource being described (see https://spase-group.org/services/naming-authority.html for more detail).</xsd:documentation>
  </xsd:annotation>
  <xsd:restriction base="xsd:string"/>
</xsd:simpleType>
Simple Type spase:ResourceType
Namespace http://www.spase-group.org/data/schema
Annotations
Identifiers for all SPASE resource types.
Diagram
Diagram
Type restriction of xsd:string
Facets
enumeration Annotation
Information which is explanatory or descriptive which is associated with another resource.
enumeration Catalog
A tabular listing of events or observational notes, especially those that have utility in aiding a user in locating data. Catalogs include lists of events, files in a product, and data availability. A Catalog resource is a type of "data product" which is a set of data that is uniformly processed and formatted, from one or more instruments, typically spanning the full duration of the observations of the relevant instrument(s). A data product may consist of a collection of granules of successive time spans, but may be a single high-level entity.
enumeration Collection
An aggregation of resources, which may encompass collections of one resource type as well as those of mixed types. A collection is described as a group. Its parts may also be separately described. An example is an experiment which uses the data from multiple instruments (or sensors). Another example is a research effort that uses a set of display images of the Sun and Energetic particle data from the corresponding times for the images, and FITS files of AIA images, etc. All the resources that are part of the research effort can be described as a Collection. Yet another example is a coordinated set of time series used for determining an index.
enumeration DisplayData
A graphical representation of data wherein the underlying numeric values are not (readily) accessible for analysis. Examples are line plots and spectrograms. A Display Data resource is a type of "data product" which is a set of data that is uniformly processed and formatted, from one or more instruments, typically spanning the full duration of the observations of the relevant instrument(s). A data product may consist of a collection of granules of successive time spans, but may be a single high-level entity.
enumeration DisplayOutput
A graphical representation of data wherein the underlying numeric values are not (readily) accessible for analysis. Examples are line plots and spectrograms. A Display Data resource is a type of "data product" which is a set of data that is uniformly processed and formatted, from one or more instruments, typically spanning the full duration of the observations of the relevant instrument(s). A data product may consist of a collection of granules of successive time spans, but may be a single high-level entity.
enumeration Document
A set of information designed and presented as an individual entity. A document may contain plain or formatted text, in-line graphics, sound, other multimedia data, or hypermedia references. A Document resource is intended for use on digital objects that have no other identifier (e.g., DOI or ISBN).
enumeration Granule
An accessible portion of another resource. A Granule may be composed of one or more physical pieces (files) which are considered inseparable. For example, a data storage format that maintains metadata and binary data in separate, but tightly coupled files. Granules should not be used to group files that have simple relationships or which are associated through a parent resource. For example, each file containing a time interval data for a Numerical Data resource would each be considered a Granule. The ParentID of a Granule resource must be a NumericalData resource. The attributes of a Granule supersede the corresponding attributes in the NumericalData resource.
enumeration Instrument
A device that makes measurements used to characterize a physical phenomenon, or a family of like devices.
enumeration Model
Attributes of a model.
enumeration ModelRun
Description of a model run, including the code ID, the run spatial and temporal description, and all the relevant inputs.
enumeration NumericalData
Data stored as numerical values in one or more specified formats. A Numerical Data resource is a type of "data product" which is a set of data that is uniformly processed and formatted, from one or more instruments, typically spanning the full duration of the observations of the relevant instrument(s). A data product may consist of Parameters stored in a collection of granules of successive time spans or a single data granule.
enumeration NumericalOutput
Data stored as numerical values in a specified format. A Numerical Data resource is a type of "data product" which is a set of data that is uniformly processed and formatted, from one or more instruments, typically spanning the full duration of the observations of the relevant instrument(s). A data product may consist of a collection of granules of successive time spans, but may be a single high-level entity.
enumeration Observatory
The host (spacecraft, network, facility) for instruments making observations, or a family of closely related hosts.
enumeration Person
An individual human being.
enumeration Registry
A location or facility where resources are cataloged.
enumeration Repository
A location or facility where resources are stored.
enumeration Service
A location or facility that can perform a well-defined task.
enumeration Software
An application which can be installed, built or readily used.
Used by
Source
<xsd:simpleType name="ResourceType">
  <xsd:annotation>
    <xsd:documentation xml:lang="en">Identifiers for all SPASE resource types.</xsd:documentation>
  </xsd:annotation>
  <xsd:restriction base="xsd:string">
    <xsd:enumeration value="Annotation">
      <xsd:annotation>
        <xsd:documentation xml:lang="en">Information which is explanatory or descriptive which is associated with another resource.</xsd:documentation>
      </xsd:annotation>
    </xsd:enumeration>
    <xsd:enumeration value="Catalog">
      <xsd:annotation>
        <xsd:documentation xml:lang="en">A tabular listing of events or observational notes, especially those that have utility in aiding a user in locating data. Catalogs include lists of events, files in a product, and data availability. A Catalog resource is a type of "data product" which is a set of data that is uniformly processed and formatted, from one or more instruments, typically spanning the full duration of the observations of the relevant instrument(s). A data product may consist of a collection of granules of successive time spans, but may be a single high-level entity.</xsd:documentation>
      </xsd:annotation>
    </xsd:enumeration>
    <xsd:enumeration value="Collection">
      <xsd:annotation>
        <xsd:documentation xml:lang="en">An aggregation of resources, which may encompass collections of one resource type as well as those of mixed types. A collection is described as a group. Its parts may also be separately described. An example is an experiment which uses the data from multiple instruments (or sensors). Another example is a research effort that uses a set of display images of the Sun and Energetic particle data from the corresponding times for the images, and FITS files of AIA images, etc. All the resources that are part of the research effort can be described as a Collection. Yet another example is a coordinated set of time series used for determining an index.</xsd:documentation>
      </xsd:annotation>
    </xsd:enumeration>
    <xsd:enumeration value="DisplayData">
      <xsd:annotation>
        <xsd:documentation xml:lang="en">A graphical representation of data wherein the underlying numeric values are not (readily) accessible for analysis. Examples are line plots and spectrograms. A Display Data resource is a type of "data product" which is a set of data that is uniformly processed and formatted, from one or more instruments, typically spanning the full duration of the observations of the relevant instrument(s). A data product may consist of a collection of granules of successive time spans, but may be a single high-level entity.</xsd:documentation>
      </xsd:annotation>
    </xsd:enumeration>
    <xsd:enumeration value="DisplayOutput">
      <xsd:annotation>
        <xsd:documentation xml:lang="en">A graphical representation of data wherein the underlying numeric values are not (readily) accessible for analysis. Examples are line plots and spectrograms. A Display Data resource is a type of "data product" which is a set of data that is uniformly processed and formatted, from one or more instruments, typically spanning the full duration of the observations of the relevant instrument(s). A data product may consist of a collection of granules of successive time spans, but may be a single high-level entity.</xsd:documentation>
      </xsd:annotation>
    </xsd:enumeration>
    <xsd:enumeration value="Document">
      <xsd:annotation>
        <xsd:documentation xml:lang="en">A set of information designed and presented as an individual entity. A document may contain plain or formatted text, in-line graphics, sound, other multimedia data, or hypermedia references. A Document resource is intended for use on digital objects that have no other identifier (e.g., DOI or ISBN).</xsd:documentation>
      </xsd:annotation>
    </xsd:enumeration>
    <xsd:enumeration value="Granule">
      <xsd:annotation>
        <xsd:documentation xml:lang="en">An accessible portion of another resource. A Granule may be composed of one or more physical pieces (files) which are considered inseparable. For example, a data storage format that maintains metadata and binary data in separate, but tightly coupled files. Granules should not be used to group files that have simple relationships or which are associated through a parent resource. For example, each file containing a time interval data for a Numerical Data resource would each be considered a Granule. The ParentID of a Granule resource must be a NumericalData resource. The attributes of a Granule supersede the corresponding attributes in the NumericalData resource.</xsd:documentation>
      </xsd:annotation>
    </xsd:enumeration>
    <xsd:enumeration value="Instrument">
      <xsd:annotation>
        <xsd:documentation xml:lang="en">A device that makes measurements used to characterize a physical phenomenon, or a family of like devices.</xsd:documentation>
      </xsd:annotation>
    </xsd:enumeration>
    <xsd:enumeration value="Model">
      <xsd:annotation>
        <xsd:documentation xml:lang="en">Attributes of a model.</xsd:documentation>
      </xsd:annotation>
    </xsd:enumeration>
    <xsd:enumeration value="ModelRun">
      <xsd:annotation>
        <xsd:documentation xml:lang="en">Description of a model run, including the code ID, the run spatial and temporal description, and all the relevant inputs.</xsd:documentation>
      </xsd:annotation>
    </xsd:enumeration>
    <xsd:enumeration value="NumericalData">
      <xsd:annotation>
        <xsd:documentation xml:lang="en">Data stored as numerical values in one or more specified formats. A Numerical Data resource is a type of "data product" which is a set of data that is uniformly processed and formatted, from one or more instruments, typically spanning the full duration of the observations of the relevant instrument(s). A data product may consist of Parameters stored in a collection of granules of successive time spans or a single data granule.</xsd:documentation>
      </xsd:annotation>
    </xsd:enumeration>
    <xsd:enumeration value="NumericalOutput">
      <xsd:annotation>
        <xsd:documentation xml:lang="en">Data stored as numerical values in a specified format. A Numerical Data resource is a type of "data product" which is a set of data that is uniformly processed and formatted, from one or more instruments, typically spanning the full duration of the observations of the relevant instrument(s). A data product may consist of a collection of granules of successive time spans, but may be a single high-level entity.</xsd:documentation>
      </xsd:annotation>
    </xsd:enumeration>
    <xsd:enumeration value="Observatory">
      <xsd:annotation>
        <xsd:documentation xml:lang="en">The host (spacecraft, network, facility) for instruments making observations, or a family of closely related hosts.</xsd:documentation>
      </xsd:annotation>
    </xsd:enumeration>
    <xsd:enumeration value="Person">
      <xsd:annotation>
        <xsd:documentation xml:lang="en">An individual human being.</xsd:documentation>
      </xsd:annotation>
    </xsd:enumeration>
    <xsd:enumeration value="Registry">
      <xsd:annotation>
        <xsd:documentation xml:lang="en">A location or facility where resources are cataloged.</xsd:documentation>
      </xsd:annotation>
    </xsd:enumeration>
    <xsd:enumeration value="Repository">
      <xsd:annotation>
        <xsd:documentation xml:lang="en">A location or facility where resources are stored.</xsd:documentation>
      </xsd:annotation>
    </xsd:enumeration>
    <xsd:enumeration value="Service">
      <xsd:annotation>
        <xsd:documentation xml:lang="en">A location or facility that can perform a well-defined task.</xsd:documentation>
      </xsd:annotation>
    </xsd:enumeration>
    <xsd:enumeration value="Software">
      <xsd:annotation>
        <xsd:documentation xml:lang="en">An application which can be installed, built or readily used.</xsd:documentation>
      </xsd:annotation>
    </xsd:enumeration>
  </xsd:restriction>
</xsd:simpleType>
Complex Type spase:ResourceHeader
Namespace http://www.spase-group.org/data/schema
Annotations
Attributes of a resource which pertain to the provider of the resource and descriptive information about the resource.
Diagram
Diagramspase-2_7_1_xsd.tmp#ResourceHeader_ResourceNamespase-2_7_1_xsd.tmp#ResourceHeader_AlternateNamespase-2_7_1_xsd.tmp#ResourceHeader_DOIspase-2_7_1_xsd.tmp#ResourceHeader_ReleaseDatespase-2_7_1_xsd.tmp#ResourceHeader_RevisionHistoryspase-2_7_1_xsd.tmp#ResourceHeader_ExpirationDatespase-2_7_1_xsd.tmp#ResourceHeader_Descriptionspase-2_7_1_xsd.tmp#ResourceHeader_Acknowledgementspase-2_7_1_xsd.tmp#ResourceHeader_PublicationInfospase-2_7_1_xsd.tmp#ResourceHeader_Fundingspase-2_7_1_xsd.tmp#ResourceHeader_Contactspase-2_7_1_xsd.tmp#ResourceHeader_InformationURLspase-2_7_1_xsd.tmp#ResourceHeader_Associationspase-2_7_1_xsd.tmp#ResourceHeader_PriorID
Used by
Model
Children spase:Acknowledgement, spase:AlternateName, spase:Association, spase:Contact, spase:DOI, spase:Description, spase:ExpirationDate, spase:Funding, spase:InformationURL, spase:PriorID, spase:PublicationInfo, spase:ReleaseDate, spase:ResourceName, spase:RevisionHistory
Source
<xsd:complexType name="ResourceHeader">
  <xsd:annotation>
    <xsd:documentation xml:lang="en">Attributes of a resource which pertain to the provider of the resource and descriptive information about the resource.</xsd:documentation>
  </xsd:annotation>
  <xsd:sequence>
    <xsd:element name="ResourceName" type="spase:ResourceName" minOccurs="1" maxOccurs="1"/>
    <xsd:element name="AlternateName" type="spase:AlternateName" minOccurs="0" maxOccurs="unbounded"/>
    <xsd:element name="DOI" type="spase:DOI" minOccurs="0" maxOccurs="1"/>
    <xsd:element name="ReleaseDate" type="spase:ReleaseDate" minOccurs="1" maxOccurs="1"/>
    <xsd:element name="RevisionHistory" type="spase:RevisionHistory" minOccurs="0" maxOccurs="1"/>
    <xsd:element name="ExpirationDate" type="spase:ExpirationDate" minOccurs="0" maxOccurs="1"/>
    <xsd:element name="Description" type="spase:Description" minOccurs="1" maxOccurs="1"/>
    <xsd:element name="Acknowledgement" type="spase:Acknowledgement" minOccurs="0" maxOccurs="1"/>
    <xsd:element name="PublicationInfo" type="spase:PublicationInfo" minOccurs="0" maxOccurs="1"/>
    <xsd:element name="Funding" type="spase:Funding" minOccurs="0" maxOccurs="unbounded"/>
    <xsd:element name="Contact" type="spase:Contact" minOccurs="1" maxOccurs="unbounded"/>
    <xsd:element name="InformationURL" type="spase:InformationURL" minOccurs="0" maxOccurs="unbounded"/>
    <xsd:element name="Association" type="spase:Association" minOccurs="0" maxOccurs="unbounded"/>
    <xsd:element name="PriorID" type="spase:PriorID" minOccurs="0" maxOccurs="unbounded"/>
  </xsd:sequence>
</xsd:complexType>
Simple Type spase:ResourceName
Namespace http://www.spase-group.org/data/schema
Annotations
A short textual resource description that is sufficient for identifying the resource. It should have a one-to-one correspondence to the ResourceID of the resource.
Diagram
Diagram
Type xsd:string
Used by
Source
<xsd:simpleType name="ResourceName">
  <xsd:annotation>
    <xsd:documentation xml:lang="en">A short textual resource description that is sufficient for identifying the resource. It should have a one-to-one correspondence to the ResourceID of the resource.</xsd:documentation>
  </xsd:annotation>
  <xsd:restriction base="xsd:string"/>
</xsd:simpleType>
Simple Type spase:AlternateName
Namespace http://www.spase-group.org/data/schema
Annotations
An alternative or shortened name used to refer to a resource. This includes acronyms, expanded names or a synonym for a resource.
Diagram
Diagram
Type xsd:string
Used by
Source
<xsd:simpleType name="AlternateName">
  <xsd:annotation>
    <xsd:documentation xml:lang="en">An alternative or shortened name used to refer to a resource. This includes acronyms, expanded names or a synonym for a resource.</xsd:documentation>
  </xsd:annotation>
  <xsd:restriction base="xsd:string"/>
</xsd:simpleType>
Simple Type spase:DOI
Namespace http://www.spase-group.org/data/schema
Annotations
A digital object identifier (DOI) is a unique alphanumeric string assigned by a registration agency (the International DOI Foundation) to identify content and provide a persistent link to its location on the Internet.
Diagram
Diagram
Type xsd:string
Used by
Source
<xsd:simpleType name="DOI">
  <xsd:annotation>
    <xsd:documentation xml:lang="en">A digital object identifier (DOI) is a unique alphanumeric string assigned by a registration agency (the International DOI Foundation) to identify content and provide a persistent link to its location on the Internet.</xsd:documentation>
  </xsd:annotation>
  <xsd:restriction base="xsd:string"/>
</xsd:simpleType>
Simple Type spase:ReleaseDate
Namespace http://www.spase-group.org/data/schema
Annotations
The date and time when a SPASE resource is made available. The availability of a resource coincides with the release of a resource description. If the Release Date is specified as a future date, then it indicates that resource should not be made available until that time. However, this is only advisory and in practice the Release Date should be the actual date the resource description was published.
Diagram
Diagram
Type xsd:dateTime
Used by
Source
<xsd:simpleType name="ReleaseDate">
  <xsd:annotation>
    <xsd:documentation xml:lang="en">The date and time when a SPASE resource is made available. The availability of a resource coincides with the release of a resource description. If the Release Date is specified as a future date, then it indicates that resource should not be made available until that time. However, this is only advisory and in practice the Release Date should be the actual date the resource description was published.</xsd:documentation>
  </xsd:annotation>
  <xsd:restriction base="xsd:dateTime"/>
</xsd:simpleType>
Complex Type spase:RevisionHistory
Namespace http://www.spase-group.org/data/schema
Annotations
A history of changes that improve or upgrade.
Diagram
Diagramspase-2_7_1_xsd.tmp#RevisionHistory_RevisionEvent
Used by
Model
Children spase:RevisionEvent
Source
<xsd:complexType name="RevisionHistory">
  <xsd:annotation>
    <xsd:documentation xml:lang="en">A history of changes that improve or upgrade.</xsd:documentation>
  </xsd:annotation>
  <xsd:sequence>
    <xsd:element name="RevisionEvent" type="spase:RevisionEvent" minOccurs="1" maxOccurs="unbounded"/>
  </xsd:sequence>
</xsd:complexType>
Complex Type spase:RevisionEvent
Namespace http://www.spase-group.org/data/schema
Annotations
A specific change that improves or upgrades.
Diagram
Diagramspase-2_7_1_xsd.tmp#RevisionEvent_ReleaseDatespase-2_7_1_xsd.tmp#RevisionEvent_Note
Used by
Model
Children spase:Note, spase:ReleaseDate
Source
<xsd:complexType name="RevisionEvent">
  <xsd:annotation>
    <xsd:documentation xml:lang="en">A specific change that improves or upgrades.</xsd:documentation>
  </xsd:annotation>
  <xsd:sequence>
    <xsd:element name="ReleaseDate" type="spase:ReleaseDate" minOccurs="1" maxOccurs="1"/>
    <xsd:element name="Note" type="spase:Note" minOccurs="1" maxOccurs="1"/>
  </xsd:sequence>
</xsd:complexType>
Simple Type spase:ExpirationDate
Namespace http://www.spase-group.org/data/schema
Annotations
The date and time when a resource is no longer available. If the Expiration Date is specified then it indicates that resource should not be made available after that time. However, this is only advisory and in practice a resource description should be unpublished to eliminate access to a resource.
Diagram
Diagram
Type xsd:dateTime
Used by
Source
<xsd:simpleType name="ExpirationDate">
  <xsd:annotation>
    <xsd:documentation xml:lang="en">The date and time when a resource is no longer available. If the Expiration Date is specified then it indicates that resource should not be made available after that time. However, this is only advisory and in practice a resource description should be unpublished to eliminate access to a resource.</xsd:documentation>
  </xsd:annotation>
  <xsd:restriction base="xsd:dateTime"/>
</xsd:simpleType>
Simple Type spase:Description
Namespace http://www.spase-group.org/data/schema
Annotations
A narrative explanation with detail appropriate for the item it describes. For example, a description of data resource should include discussions of the main quantities in the resource, possible uses and search terms. A description should also include whether any corrections (i.e., geometry, inertial) have been applied to the resource.
Diagram
Diagram
Type xsd:string
Used by
Source
<xsd:simpleType name="Description">
  <xsd:annotation>
    <xsd:documentation xml:lang="en">A narrative explanation with detail appropriate for the item it describes. For example, a description of data resource should include discussions of the main quantities in the resource, possible uses and search terms. A description should also include whether any corrections (i.e., geometry, inertial) have been applied to the resource.</xsd:documentation>
  </xsd:annotation>
  <xsd:restriction base="xsd:string"/>
</xsd:simpleType>
Simple Type spase:Acknowledgement
Namespace http://www.spase-group.org/data/schema
Annotations
The individual, group or organization which should be acknowledged when the data are used in or contributes to a presentation or publication.
Diagram
Diagram
Type xsd:string
Used by
Source
<xsd:simpleType name="Acknowledgement">
  <xsd:annotation>
    <xsd:documentation xml:lang="en">The individual, group or organization which should be acknowledged when the data are used in or contributes to a presentation or publication.</xsd:documentation>
  </xsd:annotation>
  <xsd:restriction base="xsd:string"/>
</xsd:simpleType>
Complex Type spase:PublicationInfo
Namespace http://www.spase-group.org/data/schema
Annotations
Information required to mint a DOI for the resource being described in SPASE.
Diagram
Diagramspase-2_7_1_xsd.tmp#PublicationInfo_Titlespase-2_7_1_xsd.tmp#PublicationInfo_Authorsspase-2_7_1_xsd.tmp#PublicationInfo_PublicationDatespase-2_7_1_xsd.tmp#PublicationInfo_PublishedByspase-2_7_1_xsd.tmp#PublicationInfo_LandingPageURL
Used by
Model
Children spase:Authors, spase:LandingPageURL, spase:PublicationDate, spase:PublishedBy, spase:Title
Source
<xsd:complexType name="PublicationInfo">
  <xsd:annotation>
    <xsd:documentation xml:lang="en">Information required to mint a DOI for the resource being described in SPASE.</xsd:documentation>
  </xsd:annotation>
  <xsd:sequence>
    <xsd:element name="Title" type="spase:Title" minOccurs="0" maxOccurs="1"/>
    <xsd:element name="Authors" type="spase:Authors" minOccurs="1" maxOccurs="1"/>
    <xsd:element name="PublicationDate" type="spase:PublicationDate" minOccurs="1" maxOccurs="1"/>
    <xsd:element name="PublishedBy" type="spase:PublishedBy" minOccurs="1" maxOccurs="1"/>
    <xsd:element name="LandingPageURL" type="spase:LandingPageURL" minOccurs="0" maxOccurs="1"/>
  </xsd:sequence>
</xsd:complexType>
Simple Type spase:Title
Namespace http://www.spase-group.org/data/schema
Annotations
The name of a published composition, set or data, images or other work.
Diagram
Diagram
Type xsd:string
Used by
Source
<xsd:simpleType name="Title">
  <xsd:annotation>
    <xsd:documentation xml:lang="en">The name of a published composition, set or data, images or other work.</xsd:documentation>
  </xsd:annotation>
  <xsd:restriction base="xsd:string"/>
</xsd:simpleType>
Simple Type spase:Authors
Namespace http://www.spase-group.org/data/schema
Annotations
The individuals or organizations who defined or specified a resource (document, data, images or other types of resources). Separate multiple names with a semicolon. When an author is a person use the "last, first [, middle]" name format. Including a middle name is optional (Since 2.6.1).
Diagram
Diagram
Type xsd:string
Used by
Source
<xsd:simpleType name="Authors">
  <xsd:annotation>
    <xsd:documentation xml:lang="en">The individuals or organizations who defined or specified a resource (document, data, images or other types of resources). Separate multiple names with a semicolon. When an author is a person use the "last, first [, middle]" name format. Including a middle name is optional (Since 2.6.1).</xsd:documentation>
  </xsd:annotation>
  <xsd:restriction base="xsd:string"/>
</xsd:simpleType>
Simple Type spase:PublicationDate
Namespace http://www.spase-group.org/data/schema
Annotations
The date that the work (document, data, images, DOI or other types of resources) was first issued.
Diagram
Diagram
Type xsd:dateTime
Used by
Source
<xsd:simpleType name="PublicationDate">
  <xsd:annotation>
    <xsd:documentation xml:lang="en">The date that the work (document, data, images, DOI or other types of resources) was first issued.</xsd:documentation>
  </xsd:annotation>
  <xsd:restriction base="xsd:dateTime"/>
</xsd:simpleType>
Simple Type spase:PublishedBy
Namespace http://www.spase-group.org/data/schema
Annotations
The name or the company, organization or individual that issues the work (document, data, images or other types of resources).
Diagram
Diagram
Type xsd:string
Used by
Source
<xsd:simpleType name="PublishedBy">
  <xsd:annotation>
    <xsd:documentation xml:lang="en">The name or the company, organization or individual that issues the work (document, data, images or other types of resources).</xsd:documentation>
  </xsd:annotation>
  <xsd:restriction base="xsd:string"/>
</xsd:simpleType>
Simple Type spase:LandingPageURL
Namespace http://www.spase-group.org/data/schema
Annotations
A Uniform Resource Locator (URL) to a page that provides a way to access the resource. A landing page should contain a full bibliographic citation so that a human can tell they have arrived at the correct resource, and additional information about the resource that might not be easily retrievable from the resource itself.
Diagram
Diagram
Type xsd:anyURI
Used by
Source
<xsd:simpleType name="LandingPageURL">
  <xsd:annotation>
    <xsd:documentation xml:lang="en">A Uniform Resource Locator (URL) to a page that provides a way to access the resource. A landing page should contain a full bibliographic citation so that a human can tell they have arrived at the correct resource, and additional information about the resource that might not be easily retrievable from the resource itself.</xsd:documentation>
  </xsd:annotation>
  <xsd:restriction base="xsd:anyURI"/>
</xsd:simpleType>
Complex Type spase:Funding
Namespace http://www.spase-group.org/data/schema
Annotations
The source of financial support (funding) for the resource.
Diagram
Diagramspase-2_7_1_xsd.tmp#Funding_Agencyspase-2_7_1_xsd.tmp#Funding_Projectspase-2_7_1_xsd.tmp#Funding_AwardNumber
Used by
Model
Children spase:Agency, spase:AwardNumber, spase:Project
Source
<xsd:complexType name="Funding">
  <xsd:annotation>
    <xsd:documentation xml:lang="en">The source of financial support (funding) for the resource.</xsd:documentation>
  </xsd:annotation>
  <xsd:sequence>
    <xsd:element name="Agency" type="spase:Agency" minOccurs="1" maxOccurs="1"/>
    <xsd:element name="Project" type="spase:Project" minOccurs="1" maxOccurs="1"/>
    <xsd:element name="AwardNumber" type="spase:AwardNumber" minOccurs="0" maxOccurs="1"/>
  </xsd:sequence>
</xsd:complexType>
Simple Type spase:Agency
Namespace http://www.spase-group.org/data/schema
Annotations
The name of an organization that provides a service or funding for specific projects.
Diagram
Diagram
Type xsd:string
Used by
Source
<xsd:simpleType name="Agency">
  <xsd:annotation>
    <xsd:documentation xml:lang="en">The name of an organization that provides a service or funding for specific projects.</xsd:documentation>
  </xsd:annotation>
  <xsd:restriction base="xsd:string"/>
</xsd:simpleType>
Simple Type spase:Project
Namespace http://www.spase-group.org/data/schema
Annotations
The name of an organized activity with a stated goal or objective.
Diagram
Diagram
Type xsd:string
Used by
Source
<xsd:simpleType name="Project">
  <xsd:annotation>
    <xsd:documentation xml:lang="en">The name of an organized activity with a stated goal or objective.</xsd:documentation>
  </xsd:annotation>
  <xsd:restriction base="xsd:string"/>
</xsd:simpleType>
Simple Type spase:AwardNumber
Namespace http://www.spase-group.org/data/schema
Annotations
The identifying information assigned to the financial support (funding) of a project.
Diagram
Diagram
Type xsd:string
Used by
Source
<xsd:simpleType name="AwardNumber">
  <xsd:annotation>
    <xsd:documentation xml:lang="en">The identifying information assigned to the financial support (funding) of a project.</xsd:documentation>
  </xsd:annotation>
  <xsd:restriction base="xsd:string"/>
</xsd:simpleType>
Complex Type spase:Contact
Namespace http://www.spase-group.org/data/schema
Annotations
The person or organization who may be able to provide special assistance or serve as a channel for communication for additional information about a resource.
Diagram
Diagramspase-2_7_1_xsd.tmp#Contact_PersonIDspase-2_7_1_xsd.tmp#Contact_Rolespase-2_7_1_xsd.tmp#Contact_StartDatespase-2_7_1_xsd.tmp#Contact_StopDatespase-2_7_1_xsd.tmp#Contact_Note
Used by
Model
Children spase:Note, spase:PersonID, spase:Role, spase:StartDate, spase:StopDate
Source
<xsd:complexType name="Contact">
  <xsd:annotation>
    <xsd:documentation xml:lang="en">The person or organization who may be able to provide special assistance or serve as a channel for communication for additional information about a resource.</xsd:documentation>
  </xsd:annotation>
  <xsd:sequence>
    <xsd:element name="PersonID" type="spase:PersonID" minOccurs="1" maxOccurs="1"/>
    <xsd:element name="Role" type="spase:Role" minOccurs="1" maxOccurs="unbounded"/>
    <xsd:element name="StartDate" type="spase:StartDate" minOccurs="0" maxOccurs="1"/>
    <xsd:element name="StopDate" type="spase:StopDate" minOccurs="0" maxOccurs="1"/>
    <xsd:element name="Note" type="spase:Note" minOccurs="0" maxOccurs="1"/>
  </xsd:sequence>
</xsd:complexType>
Simple Type spase:PersonID
Namespace http://www.spase-group.org/data/schema
Annotations
The identifier assigned to a Person description.
Diagram
Diagramspase-2_7_1_xsd.tmp#typeID
Type spase:typeID
Type hierarchy
Facets
pattern [^:]+://[^/]+/.+
Used by
Source
<xsd:simpleType name="PersonID">
  <xsd:annotation>
    <xsd:documentation xml:lang="en">The identifier assigned to a Person description.</xsd:documentation>
  </xsd:annotation>
  <xsd:restriction base="spase:typeID"/>
</xsd:simpleType>
Simple Type spase:Role
Namespace http://www.spase-group.org/data/schema
Annotations
Identifiers for the assigned or assumed function or position of an individual.
Diagram
Diagram
Type restriction of xsd:string
Facets
enumeration ArchiveSpecialist
An individual who is an expert on a collection of resources and may also be knowledgeable of the phenomenon and related physics represented by the resources. This includes librarians, curators, archive scientists and other experts.
enumeration Author
The composer or creator of an artifact. This can include presentations, articles, books, white papers, data products or any similar published work. In SPASE, Author is a Role under Person resource description.
enumeration CoInvestigator
An individual who is a scientific peer and major participant in an investigation.
enumeration Contributor
An entity responsible for making contributions to the content of the resource.
enumeration CoPI
An individual who is peer of a principal investigator and is an administrative and scientific lead for an investigation.
enumeration DataProducer
An individual who generated the resource and is familiar with its provenance.
enumeration DeputyPI
An individual who is an administrative or scientific leader for an investigation operating under the supervision of a Principal Investigator.
enumeration Developer
The developer of a system to imitate a situation or process.
enumeration FormerPI
An individual who had served as the administrative and scientific lead for an investigation, but no longer assumes that role.
enumeration GeneralContact
An individual who can provide information on a range of subjects or who can direct you to a domain expert.
enumeration HostContact
An individual who can provide specific information with regard the hosting of a resource or supporting software.
enumeration InstrumentLead
An individual who is the designated leader of an instrument or instrument package.
enumeration InstrumentScientist
A scientist associated with a science instrument team with special familiarity and expertise on specific aspects of the design and operations of the instrument and the responsibility of ensuring the measurement capabilities of the instrument.
enumeration MetadataContact
An individual who can affect a change in the metadata describing a resource.
enumeration MissionManager
A Mission Manager is a role name used by the ESA. The Mission Manager corresponds to the Project Manager role used by NASA but the Mission Manager role only begins after the launch of the mission.
enumeration MissionPrincipalInvestigator
An individual who is the administrative and scientific lead for a mission.
enumeration OperationsManager
The person who manages the instrument operation plans.
enumeration PrincipalInvestigator
An individual who is the administrative and scientific lead for an investigation.
enumeration ProgramManager
An individual whose major task entails direction of program team members such that the full organization achieves the objectives and goals of a program. The Program Manager is expected to provide clear guidance and resolve conflicts and issues while maintaining focus on achieving program success.
enumeration ProgramScientist
A program scientist is someone who performs a range of scientific program planning duties, takes responsibility for the science content of flight mission programs or projects. A program scientist develops, reviews, and provides recommendations for proposed program requirements, expected results, budgetary estimates and also establishes methods and procedures to reduce program costs, provides expert advice to management on strategic planning and program development, develops and manages research program, and presents issues and proposes solutions to senior management.
enumeration ProjectEngineer
An engineer tasked with the full suite of responsibilities as a project undergoes the transition from the requirements derivation and preliminary design phases to controlled hardware development, assembly and environmental testing. The Project Engineer manages a team while developing the cadence of hardware manufacturing and assembly until instrument deployment and through the end of the mission.
enumeration ProjectManager
An individual whose major task entails direction of project team members such that the full organization achieves the objectives and goals of the mission. The Project Manager is expected to provide clear guidance and resolve conflicts and issues while maintaining focus on achieving mission success.
enumeration ProjectScientist
An individual who is an expert in the phenomenon and related physics explored by the project. A project scientist may also have a managerial role within the project.
enumeration Publisher
An individual, organization, institution or government department responsible for the production and dissemination of a document.
enumeration Scientist
An individual who is an expert in the phenomenon and related physics represented by the resource.
enumeration TeamLeader
An individual who is the designated leader of an investigation.
enumeration TeamMember
An individual who is a major participant in an investigation.
enumeration TechnicalContact
An individual who can provide specific information with regard to the resource or supporting software.
enumeration User
An individual who utilizes a resource or service.
Used by
Source
<xsd:simpleType name="Role">
  <xsd:annotation>
    <xsd:documentation xml:lang="en">Identifiers for the assigned or assumed function or position of an individual.</xsd:documentation>
  </xsd:annotation>
  <xsd:restriction base="xsd:string">
    <xsd:enumeration value="ArchiveSpecialist">
      <xsd:annotation>
        <xsd:documentation xml:lang="en">An individual who is an expert on a collection of resources and may also be knowledgeable of the phenomenon and related physics represented by the resources. This includes librarians, curators, archive scientists and other experts.</xsd:documentation>
      </xsd:annotation>
    </xsd:enumeration>
    <xsd:enumeration value="Author">
      <xsd:annotation>
        <xsd:documentation xml:lang="en">The composer or creator of an artifact. This can include presentations, articles, books, white papers, data products or any similar published work. In SPASE, Author is a Role under Person resource description.</xsd:documentation>
      </xsd:annotation>
    </xsd:enumeration>
    <xsd:enumeration value="CoInvestigator">
      <xsd:annotation>
        <xsd:documentation xml:lang="en">An individual who is a scientific peer and major participant in an investigation.</xsd:documentation>
      </xsd:annotation>
    </xsd:enumeration>
    <xsd:enumeration value="Contributor">
      <xsd:annotation>
        <xsd:documentation xml:lang="en">An entity responsible for making contributions to the content of the resource.</xsd:documentation>
      </xsd:annotation>
    </xsd:enumeration>
    <xsd:enumeration value="CoPI">
      <xsd:annotation>
        <xsd:documentation xml:lang="en">An individual who is peer of a principal investigator and is an administrative and scientific lead for an investigation.</xsd:documentation>
      </xsd:annotation>
    </xsd:enumeration>
    <xsd:enumeration value="DataProducer">
      <xsd:annotation>
        <xsd:documentation xml:lang="en">An individual who generated the resource and is familiar with its provenance.</xsd:documentation>
      </xsd:annotation>
    </xsd:enumeration>
    <xsd:enumeration value="DeputyPI">
      <xsd:annotation>
        <xsd:documentation xml:lang="en">An individual who is an administrative or scientific leader for an investigation operating under the supervision of a Principal Investigator.</xsd:documentation>
      </xsd:annotation>
    </xsd:enumeration>
    <xsd:enumeration value="Developer">
      <xsd:annotation>
        <xsd:documentation xml:lang="en">The developer of a system to imitate a situation or process.</xsd:documentation>
      </xsd:annotation>
    </xsd:enumeration>
    <xsd:enumeration value="FormerPI">
      <xsd:annotation>
        <xsd:documentation xml:lang="en">An individual who had served as the administrative and scientific lead for an investigation, but no longer assumes that role.</xsd:documentation>
      </xsd:annotation>
    </xsd:enumeration>
    <xsd:enumeration value="GeneralContact">
      <xsd:annotation>
        <xsd:documentation xml:lang="en">An individual who can provide information on a range of subjects or who can direct you to a domain expert.</xsd:documentation>
      </xsd:annotation>
    </xsd:enumeration>
    <xsd:enumeration value="HostContact">
      <xsd:annotation>
        <xsd:documentation xml:lang="en">An individual who can provide specific information with regard the hosting of a resource or supporting software.</xsd:documentation>
      </xsd:annotation>
    </xsd:enumeration>
    <xsd:enumeration value="InstrumentLead">
      <xsd:annotation>
        <xsd:documentation xml:lang="en">An individual who is the designated leader of an instrument or instrument package.</xsd:documentation>
      </xsd:annotation>
    </xsd:enumeration>
    <xsd:enumeration value="InstrumentScientist">
      <xsd:annotation>
        <xsd:documentation xml:lang="en">A scientist associated with a science instrument team with special familiarity and expertise on specific aspects of the design and operations of the instrument and the responsibility of ensuring the measurement capabilities of the instrument.</xsd:documentation>
      </xsd:annotation>
    </xsd:enumeration>
    <xsd:enumeration value="MetadataContact">
      <xsd:annotation>
        <xsd:documentation xml:lang="en">An individual who can affect a change in the metadata describing a resource.</xsd:documentation>
      </xsd:annotation>
    </xsd:enumeration>
    <xsd:enumeration value="MissionManager">
      <xsd:annotation>
        <xsd:documentation xml:lang="en">A Mission Manager is a role name used by the ESA. The Mission Manager corresponds to the Project Manager role used by NASA but the Mission Manager role only begins after the launch of the mission.</xsd:documentation>
      </xsd:annotation>
    </xsd:enumeration>
    <xsd:enumeration value="MissionPrincipalInvestigator">
      <xsd:annotation>
        <xsd:documentation xml:lang="en">An individual who is the administrative and scientific lead for a mission.</xsd:documentation>
      </xsd:annotation>
    </xsd:enumeration>
    <xsd:enumeration value="OperationsManager">
      <xsd:annotation>
        <xsd:documentation xml:lang="en">The person who manages the instrument operation plans.</xsd:documentation>
      </xsd:annotation>
    </xsd:enumeration>
    <xsd:enumeration value="PrincipalInvestigator">
      <xsd:annotation>
        <xsd:documentation xml:lang="en">An individual who is the administrative and scientific lead for an investigation.</xsd:documentation>
      </xsd:annotation>
    </xsd:enumeration>
    <xsd:enumeration value="ProgramManager">
      <xsd:annotation>
        <xsd:documentation xml:lang="en">An individual whose major task entails direction of program team members such that the full organization achieves the objectives and goals of a program. The Program Manager is expected to provide clear guidance and resolve conflicts and issues while maintaining focus on achieving program success.</xsd:documentation>
      </xsd:annotation>
    </xsd:enumeration>
    <xsd:enumeration value="ProgramScientist">
      <xsd:annotation>
        <xsd:documentation xml:lang="en">A program scientist is someone who performs a range of scientific program planning duties, takes responsibility for the science content of flight mission programs or projects. A program scientist develops, reviews, and provides recommendations for proposed program requirements, expected results, budgetary estimates and also establishes methods and procedures to reduce program costs, provides expert advice to management on strategic planning and program development, develops and manages research program, and presents issues and proposes solutions to senior management.</xsd:documentation>
      </xsd:annotation>
    </xsd:enumeration>
    <xsd:enumeration value="ProjectEngineer">
      <xsd:annotation>
        <xsd:documentation xml:lang="en">An engineer tasked with the full suite of responsibilities as a project undergoes the transition from the requirements derivation and preliminary design phases to controlled hardware development, assembly and environmental testing. The Project Engineer manages a team while developing the cadence of hardware manufacturing and assembly until instrument deployment and through the end of the mission.</xsd:documentation>
      </xsd:annotation>
    </xsd:enumeration>
    <xsd:enumeration value="ProjectManager">
      <xsd:annotation>
        <xsd:documentation xml:lang="en">An individual whose major task entails direction of project team members such that the full organization achieves the objectives and goals of the mission. The Project Manager is expected to provide clear guidance and resolve conflicts and issues while maintaining focus on achieving mission success.</xsd:documentation>
      </xsd:annotation>
    </xsd:enumeration>
    <xsd:enumeration value="ProjectScientist">
      <xsd:annotation>
        <xsd:documentation xml:lang="en">An individual who is an expert in the phenomenon and related physics explored by the project. A project scientist may also have a managerial role within the project.</xsd:documentation>
      </xsd:annotation>
    </xsd:enumeration>
    <xsd:enumeration value="Publisher">
      <xsd:annotation>
        <xsd:documentation xml:lang="en">An individual, organization, institution or government department responsible for the production and dissemination of a document.</xsd:documentation>
      </xsd:annotation>
    </xsd:enumeration>
    <xsd:enumeration value="Scientist">
      <xsd:annotation>
        <xsd:documentation xml:lang="en">An individual who is an expert in the phenomenon and related physics represented by the resource.</xsd:documentation>
      </xsd:annotation>
    </xsd:enumeration>
    <xsd:enumeration value="TeamLeader">
      <xsd:annotation>
        <xsd:documentation xml:lang="en">An individual who is the designated leader of an investigation.</xsd:documentation>
      </xsd:annotation>
    </xsd:enumeration>
    <xsd:enumeration value="TeamMember">
      <xsd:annotation>
        <xsd:documentation xml:lang="en">An individual who is a major participant in an investigation.</xsd:documentation>
      </xsd:annotation>
    </xsd:enumeration>
    <xsd:enumeration value="TechnicalContact">
      <xsd:annotation>
        <xsd:documentation xml:lang="en">An individual who can provide specific information with regard to the resource or supporting software.</xsd:documentation>
      </xsd:annotation>
    </xsd:enumeration>
    <xsd:enumeration value="User">
      <xsd:annotation>
        <xsd:documentation xml:lang="en">An individual who utilizes a resource or service.</xsd:documentation>
      </xsd:annotation>
    </xsd:enumeration>
  </xsd:restriction>
</xsd:simpleType>
Simple Type spase:StartDate
Namespace http://www.spase-group.org/data/schema
Annotations
The specification of a starting point in time.
Diagram
Diagram
Type xsd:dateTime
Used by
Source
<xsd:simpleType name="StartDate">
  <xsd:annotation>
    <xsd:documentation xml:lang="en">The specification of a starting point in time.</xsd:documentation>
  </xsd:annotation>
  <xsd:restriction base="xsd:dateTime"/>
</xsd:simpleType>
Simple Type spase:StopDate
Namespace http://www.spase-group.org/data/schema
Annotations
The specification of a stopping point in time.
Diagram
Diagram
Type xsd:dateTime
Used by
Source
<xsd:simpleType name="StopDate">
  <xsd:annotation>
    <xsd:documentation xml:lang="en">The specification of a stopping point in time.</xsd:documentation>
  </xsd:annotation>
  <xsd:restriction base="xsd:dateTime"/>
</xsd:simpleType>
Complex Type spase:InformationURL
Namespace http://www.spase-group.org/data/schema
Annotations
Attributes of the method of acquiring additional information.
Diagram
Diagramspase-2_7_1_xsd.tmp#InformationURL_Namespase-2_7_1_xsd.tmp#InformationURL_URLspase-2_7_1_xsd.tmp#InformationURL_Descriptionspase-2_7_1_xsd.tmp#InformationURL_Language
Used by
Model
Children spase:Description, spase:Language, spase:Name, spase:URL
Source
<xsd:complexType name="InformationURL">
  <xsd:annotation>
    <xsd:documentation xml:lang="en">Attributes of the method of acquiring additional information.</xsd:documentation>
  </xsd:annotation>
  <xsd:sequence>
    <xsd:element name="Name" type="spase:Name" minOccurs="0" maxOccurs="1"/>
    <xsd:element name="URL" type="spase:URL" minOccurs="1" maxOccurs="1"/>
    <xsd:element name="Description" type="spase:Description" minOccurs="0" maxOccurs="1"/>
    <xsd:element name="Language" type="spase:Language" minOccurs="0" maxOccurs="1"/>
  </xsd:sequence>
</xsd:complexType>
Simple Type spase:Name
Namespace http://www.spase-group.org/data/schema
Annotations
A language unit by which a person or thing is known.
Diagram
Diagram
Type xsd:string
Used by
Source
<xsd:simpleType name="Name">
  <xsd:annotation>
    <xsd:documentation xml:lang="en">A language unit by which a person or thing is known.</xsd:documentation>
  </xsd:annotation>
  <xsd:restriction base="xsd:string"/>
</xsd:simpleType>
Simple Type spase:URL
Namespace http://www.spase-group.org/data/schema
Annotations
Uniform Resource Locator (URL) is the global address of documents and other resources on the World Wide Web. The first part of the address indicates what protocol to use, and the second part specifies the IP address or the domain name where the resource is located followed by the pathname of the resource. A URL is specified in the form protocol://server.domain.name:port/pathname. Example protocols are HTTP or FTP, server domain name is the Internet name.
Diagram
Diagram
Type xsd:string
Used by
Source
<xsd:simpleType name="URL">
  <xsd:annotation>
    <xsd:documentation xml:lang="en">Uniform Resource Locator (URL) is the global address of documents and other resources on the World Wide Web. The first part of the address indicates what protocol to use, and the second part specifies the IP address or the domain name where the resource is located followed by the pathname of the resource. A URL is specified in the form protocol://server.domain.name:port/pathname. Example protocols are HTTP or FTP, server domain name is the Internet name.</xsd:documentation>
  </xsd:annotation>
  <xsd:restriction base="xsd:string"/>
</xsd:simpleType>
Simple Type spase:Language
Namespace http://www.spase-group.org/data/schema
Annotations
The two-character indicator of language selected from the ISO 639-1 codes for the representation of names of languages.
Diagram
Diagram
Type xsd:string
Used by
Source
<xsd:simpleType name="Language">
  <xsd:annotation>
    <xsd:documentation xml:lang="en">The two-character indicator of language selected from the ISO 639-1 codes for the representation of names of languages.</xsd:documentation>
  </xsd:annotation>
  <xsd:restriction base="xsd:string"/>
</xsd:simpleType>
Complex Type spase:Association
Namespace http://www.spase-group.org/data/schema
Annotations
Attributes of a relationship a resource has with another resource.
Diagram
Diagramspase-2_7_1_xsd.tmp#Association_AssociationIDspase-2_7_1_xsd.tmp#Association_AssociationTypespase-2_7_1_xsd.tmp#Association_Note
Used by
Model
Children spase:AssociationID, spase:AssociationType, spase:Note
Source
<xsd:complexType name="Association">
  <xsd:annotation>
    <xsd:documentation xml:lang="en">Attributes of a relationship a resource has with another resource.</xsd:documentation>
  </xsd:annotation>
  <xsd:sequence>
    <xsd:element name="AssociationID" type="spase:AssociationID" minOccurs="1" maxOccurs="1"/>
    <xsd:element name="AssociationType" type="spase:AssociationType" minOccurs="1" maxOccurs="1"/>
    <xsd:element name="Note" type="spase:Note" minOccurs="0" maxOccurs="1"/>
  </xsd:sequence>
</xsd:complexType>
Simple Type spase:AssociationID
Namespace http://www.spase-group.org/data/schema
Annotations
The resource identifier for a resource with which this resource is closely associated.
Diagram
Diagramspase-2_7_1_xsd.tmp#typeID
Type spase:typeID
Type hierarchy
Facets
pattern [^:]+://[^/]+/.+
Used by
Source
<xsd:simpleType name="AssociationID">
  <xsd:annotation>
    <xsd:documentation xml:lang="en">The resource identifier for a resource with which this resource is closely associated.</xsd:documentation>
  </xsd:annotation>
  <xsd:restriction base="spase:typeID"/>
</xsd:simpleType>
Simple Type spase:AssociationType
Namespace http://www.spase-group.org/data/schema
Annotations
Identifiers for resource associations.
Diagram
Diagram
Type restriction of xsd:string
Facets
enumeration ChildEventOf
A descendant or caused by another resource.
enumeration DerivedFrom
A transformed or altered version of a resource instance.
enumeration ObservedBy
Detected or originating from another resource.
enumeration Other
Not classified with more specific terms. The context of its usage may be described in related text.
enumeration PartOf
A portion of a larger resource.
enumeration RevisionOf
A modified version of a resource instance.
enumeration SupersededBy
Used to indicate that the current resource description has been replaced by another. The ResourceID of the replacement resource should be listed as the AssociationID.
enumeration Supersedes
Used to indicate that the current resource description replaces another. The ResourceID of the replaced resource should be listed as the AssociationID.
Used by
Source
<xsd:simpleType name="AssociationType">
  <xsd:annotation>
    <xsd:documentation xml:lang="en">Identifiers for resource associations.</xsd:documentation>
  </xsd:annotation>
  <xsd:restriction base="xsd:string">
    <xsd:enumeration value="ChildEventOf">
      <xsd:annotation>
        <xsd:documentation xml:lang="en">A descendant or caused by another resource.</xsd:documentation>
      </xsd:annotation>
    </xsd:enumeration>
    <xsd:enumeration value="DerivedFrom">
      <xsd:annotation>
        <xsd:documentation xml:lang="en">A transformed or altered version of a resource instance.</xsd:documentation>
      </xsd:annotation>
    </xsd:enumeration>
    <xsd:enumeration value="ObservedBy">
      <xsd:annotation>
        <xsd:documentation xml:lang="en">Detected or originating from another resource.</xsd:documentation>
      </xsd:annotation>
    </xsd:enumeration>
    <xsd:enumeration value="Other">
      <xsd:annotation>
        <xsd:documentation xml:lang="en">Not classified with more specific terms. The context of its usage may be described in related text.</xsd:documentation>
      </xsd:annotation>
    </xsd:enumeration>
    <xsd:enumeration value="PartOf">
      <xsd:annotation>
        <xsd:documentation xml:lang="en">A portion of a larger resource.</xsd:documentation>
      </xsd:annotation>
    </xsd:enumeration>
    <xsd:enumeration value="RevisionOf">
      <xsd:annotation>
        <xsd:documentation xml:lang="en">A modified version of a resource instance.</xsd:documentation>
      </xsd:annotation>
    </xsd:enumeration>
    <xsd:enumeration value="SupersededBy">
      <xsd:annotation>
        <xsd:documentation xml:lang="en">Used to indicate that the current resource description has been replaced by another. The ResourceID of the replacement resource should be listed as the AssociationID.</xsd:documentation>
      </xsd:annotation>
    </xsd:enumeration>
    <xsd:enumeration value="Supersedes">
      <xsd:annotation>
        <xsd:documentation xml:lang="en">Used to indicate that the current resource description replaces another. The ResourceID of the replaced resource should be listed as the AssociationID.</xsd:documentation>
      </xsd:annotation>
    </xsd:enumeration>
  </xsd:restriction>
</xsd:simpleType>
Simple Type spase:PriorID
Namespace http://www.spase-group.org/data/schema
Annotations
The old/replaced resource identifier for a resource that has been given a new resource identifier which otherwise has not been changed. For example, this can be used when a resource has been moved to a different naming authority.
Diagram
Diagramspase-2_7_1_xsd.tmp#typeID
Type spase:typeID
Type hierarchy
Facets
pattern [^:]+://[^/]+/.+
Used by
Source
<xsd:simpleType name="PriorID">
  <xsd:annotation>
    <xsd:documentation xml:lang="en">The old/replaced resource identifier for a resource that has been given a new resource identifier which otherwise has not been changed. For example, this can be used when a resource has been moved to a different naming authority.</xsd:documentation>
  </xsd:annotation>
  <xsd:restriction base="spase:typeID"/>
</xsd:simpleType>
Complex Type spase:AccessInformation
Namespace http://www.spase-group.org/data/schema
Annotations
Attributes which specify how to access a resource, its availability, storage format, etc.
Diagram
Diagramspase-2_7_1_xsd.tmp#AccessInformation_RepositoryIDspase-2_7_1_xsd.tmp#AccessInformation_Availabilityspase-2_7_1_xsd.tmp#AccessInformation_AccessRightsspase-2_7_1_xsd.tmp#AccessInformation_RightsListspase-2_7_1_xsd.tmp#AccessInformation_AccessURLspase-2_7_1_xsd.tmp#AccessInformation_Formatspase-2_7_1_xsd.tmp#AccessInformation_Encodingspase-2_7_1_xsd.tmp#AccessInformation_AccessDirectoryTemplatespase-2_7_1_xsd.tmp#AccessInformation_AccessFilenameTemplatespase-2_7_1_xsd.tmp#AccessInformation_DataExtentspase-2_7_1_xsd.tmp#AccessInformation_Acknowledgement
Used by
Model
Children spase:AccessDirectoryTemplate, spase:AccessFilenameTemplate, spase:AccessRights, spase:AccessURL, spase:Acknowledgement, spase:Availability, spase:DataExtent, spase:Encoding, spase:Format, spase:RepositoryID, spase:RightsList
Source
<xsd:complexType name="AccessInformation">
  <xsd:annotation>
    <xsd:documentation xml:lang="en">Attributes which specify how to access a resource, its availability, storage format, etc.</xsd:documentation>
  </xsd:annotation>
  <xsd:sequence>
    <xsd:element name="RepositoryID" type="spase:RepositoryID" minOccurs="1" maxOccurs="1"/>
    <xsd:element name="Availability" type="spase:Availability" minOccurs="0" maxOccurs="1"/>
    <xsd:element name="AccessRights" type="spase:AccessRights" minOccurs="0" maxOccurs="1"/>
    <xsd:element name="RightsList" type="spase:RightsList" minOccurs="0" maxOccurs="1"/>
    <xsd:element name="AccessURL" type="spase:AccessURL" minOccurs="1" maxOccurs="unbounded"/>
    <xsd:element name="Format" type="spase:Format" minOccurs="1" maxOccurs="unbounded"/>
    <xsd:element name="Encoding" type="spase:Encoding" minOccurs="0" maxOccurs="1"/>
    <xsd:element name="AccessDirectoryTemplate" type="spase:AccessDirectoryTemplate" minOccurs="0" maxOccurs="1"/>
    <xsd:element name="AccessFilenameTemplate" type="spase:AccessFilenameTemplate" minOccurs="0" maxOccurs="1"/>
    <xsd:element name="DataExtent" type="spase:DataExtent" minOccurs="0" maxOccurs="1"/>
    <xsd:element name="Acknowledgement" type="spase:Acknowledgement" minOccurs="0" maxOccurs="1"/>
  </xsd:sequence>
</xsd:complexType>
Simple Type spase:RepositoryID
Namespace http://www.spase-group.org/data/schema
Annotations
The identifier of a Repository resource.
Diagram
Diagramspase-2_7_1_xsd.tmp#typeID
Type spase:typeID
Type hierarchy
Facets
pattern [^:]+://[^/]+/.+
Used by
Source
<xsd:simpleType name="RepositoryID">
  <xsd:annotation>
    <xsd:documentation xml:lang="en">The identifier of a Repository resource.</xsd:documentation>
  </xsd:annotation>
  <xsd:restriction base="spase:typeID"/>
</xsd:simpleType>
Simple Type spase:Availability
Namespace http://www.spase-group.org/data/schema
Annotations
Identifiers for indicating the method or service which may be used to access the resource.
Diagram
Diagram
Type restriction of xsd:string
Facets
enumeration Offline
Not directly accessible electronically. This includes resources which may to be moved to an online status in response to a given request.
enumeration Online
Directly accessible electronically.
Used by
Source
<xsd:simpleType name="Availability">
  <xsd:annotation>
    <xsd:documentation xml:lang="en">Identifiers for indicating the method or service which may be used to access the resource.</xsd:documentation>
  </xsd:annotation>
  <xsd:restriction base="xsd:string">
    <xsd:enumeration value="Offline">
      <xsd:annotation>
        <xsd:documentation xml:lang="en">Not directly accessible electronically. This includes resources which may to be moved to an online status in response to a given request.</xsd:documentation>
      </xsd:annotation>
    </xsd:enumeration>
    <xsd:enumeration value="Online">
      <xsd:annotation>
        <xsd:documentation xml:lang="en">Directly accessible electronically.</xsd:documentation>
      </xsd:annotation>
    </xsd:enumeration>
  </xsd:restriction>
</xsd:simpleType>
Simple Type spase:AccessRights
Namespace http://www.spase-group.org/data/schema
Annotations
Identifiers for permissions granted or denied by the host of a product to allow other users to access and use the resource.
Diagram
Diagram
Type restriction of xsd:string
Facets
enumeration Open
Access is granted to everyone.
enumeration PartiallyRestricted
Some portions of the resource have restricted access, the rest is open access. Typically, this is for accumulating data collections where some data is under review before being publicly released.
enumeration Restricted
Access to the product is regulated and requires some form of identification.
Used by
Source
<xsd:simpleType name="AccessRights">
  <xsd:annotation>
    <xsd:documentation xml:lang="en">Identifiers for permissions granted or denied by the host of a product to allow other users to access and use the resource.</xsd:documentation>
  </xsd:annotation>
  <xsd:restriction base="xsd:string">
    <xsd:enumeration value="Open">
      <xsd:annotation>
        <xsd:documentation xml:lang="en">Access is granted to everyone.</xsd:documentation>
      </xsd:annotation>
    </xsd:enumeration>
    <xsd:enumeration value="PartiallyRestricted">
      <xsd:annotation>
        <xsd:documentation xml:lang="en">Some portions of the resource have restricted access, the rest is open access. Typically, this is for accumulating data collections where some data is under review before being publicly released.</xsd:documentation>
      </xsd:annotation>
    </xsd:enumeration>
    <xsd:enumeration value="Restricted">
      <xsd:annotation>
        <xsd:documentation xml:lang="en">Access to the product is regulated and requires some form of identification.</xsd:documentation>
      </xsd:annotation>
    </xsd:enumeration>
  </xsd:restriction>
</xsd:simpleType>
Complex Type spase:RightsList
Namespace http://www.spase-group.org/data/schema
Annotations
Wrapper element to allow multiple rights. Thus, rights properties may be listed as needed to record complex rights characteristics.
Diagram
Diagramspase-2_7_1_xsd.tmp#RightsList_Rights
Used by
Model
Children spase:Rights
Source
<xsd:complexType name="RightsList">
  <xsd:annotation>
    <xsd:documentation xml:lang="en">Wrapper element to allow multiple rights. Thus, rights properties may be listed as needed to record complex rights characteristics.</xsd:documentation>
  </xsd:annotation>
  <xsd:sequence>
    <xsd:element name="Rights" type="spase:Rights" minOccurs="1" maxOccurs="unbounded"/>
  </xsd:sequence>
</xsd:complexType>
Complex Type spase:AccessURL
Namespace http://www.spase-group.org/data/schema
Annotations
Attributes of the method for accessing a resource including a URL, name and description.
Diagram
Diagramspase-2_7_1_xsd.tmp#AccessURL_Namespase-2_7_1_xsd.tmp#AccessURL_URLspase-2_7_1_xsd.tmp#AccessURL_Stylespase-2_7_1_xsd.tmp#AccessURL_ProductKeyspase-2_7_1_xsd.tmp#AccessURL_Descriptionspase-2_7_1_xsd.tmp#AccessURL_Language
Used by
Model
Children spase:Description, spase:Language, spase:Name, spase:ProductKey, spase:Style, spase:URL
Source
<xsd:complexType name="AccessURL">
  <xsd:annotation>
    <xsd:documentation xml:lang="en">Attributes of the method for accessing a resource including a URL, name and description.</xsd:documentation>
  </xsd:annotation>
  <xsd:sequence>
    <xsd:element name="Name" type="spase:Name" minOccurs="0" maxOccurs="1"/>
    <xsd:element name="URL" type="spase:URL" minOccurs="1" maxOccurs="1"/>
    <xsd:element name="Style" type="spase:Style" minOccurs="0" maxOccurs="1"/>
    <xsd:element name="ProductKey" type="spase:ProductKey" minOccurs="0" maxOccurs="unbounded"/>
    <xsd:element name="Description" type="spase:Description" minOccurs="0" maxOccurs="1"/>
    <xsd:element name="Language" type="spase:Language" minOccurs="0" maxOccurs="1"/>
  </xsd:sequence>
</xsd:complexType>
Simple Type spase:Style
Namespace http://www.spase-group.org/data/schema
Annotations
Identifiers for the manner in which a response from a URL is presented.
Diagram
Diagram
Type restriction of xsd:string
Facets
enumeration EPNTAP
Europlanet (EPN) Table Access Protocol (TAP) is a framework, which is using TAP with the EPNcore metadata dictionary. The EPNcore metadata dictionary defines the core components that are necessary to perform data discovery in the Solar System related science fields, see https://github.com/ivoa-std/EPNTAP.
enumeration File
Access to a file containing the data.
enumeration Git
Git is a version control system for tracking changes in any set of files. It is known for its speed, data integrity, and support for distributed, non-linear workflows.
enumeration HAPI
A Heliophysics Application Programmer Interface (HAPI) specification compliant access point.
enumeration Listing
A listing of files either through FTP or HTTP.
enumeration Overview
A web page that provides and overview of available data and links.
enumeration Search
A web search interface that requires additional input.
enumeration TAP
The table access protocol (TAP) defines a service protocol for accessing general table data, including astronomical catalogs as well as general database tables. Access is provided for both database and table metadata as well as for actual table data. https://wiki.ivoa.net/twiki/bin/view/IVOA/TableAccess.
enumeration Template
A URI template that contains special fields as defined in URI Template specification http://tsds.org/uri_templates.
enumeration WebService
A Web-based service that uses SOAP, WSDL or UDDI open standards.
Used by
Source
<xsd:simpleType name="Style">
  <xsd:annotation>
    <xsd:documentation xml:lang="en">Identifiers for the manner in which a response from a URL is presented.</xsd:documentation>
  </xsd:annotation>
  <xsd:restriction base="xsd:string">
    <xsd:enumeration value="EPNTAP">
      <xsd:annotation>
        <xsd:documentation xml:lang="en">Europlanet (EPN) Table Access Protocol (TAP) is a framework, which is using TAP with the EPNcore metadata dictionary. The EPNcore metadata dictionary defines the core components that are necessary to perform data discovery in the Solar System related science fields, see https://github.com/ivoa-std/EPNTAP.</xsd:documentation>
      </xsd:annotation>
    </xsd:enumeration>
    <xsd:enumeration value="File">
      <xsd:annotation>
        <xsd:documentation xml:lang="en">Access to a file containing the data.</xsd:documentation>
      </xsd:annotation>
    </xsd:enumeration>
    <xsd:enumeration value="Git">
      <xsd:annotation>
        <xsd:documentation xml:lang="en">Git is a version control system for tracking changes in any set of files. It is known for its speed, data integrity, and support for distributed, non-linear workflows.</xsd:documentation>
      </xsd:annotation>
    </xsd:enumeration>
    <xsd:enumeration value="HAPI">
      <xsd:annotation>
        <xsd:documentation xml:lang="en">A Heliophysics Application Programmer Interface (HAPI) specification compliant access point.</xsd:documentation>
      </xsd:annotation>
    </xsd:enumeration>
    <xsd:enumeration value="Listing">
      <xsd:annotation>
        <xsd:documentation xml:lang="en">A listing of files either through FTP or HTTP.</xsd:documentation>
      </xsd:annotation>
    </xsd:enumeration>
    <xsd:enumeration value="Overview">
      <xsd:annotation>
        <xsd:documentation xml:lang="en">A web page that provides and overview of available data and links.</xsd:documentation>
      </xsd:annotation>
    </xsd:enumeration>
    <xsd:enumeration value="Search">
      <xsd:annotation>
        <xsd:documentation xml:lang="en">A web search interface that requires additional input.</xsd:documentation>
      </xsd:annotation>
    </xsd:enumeration>
    <xsd:enumeration value="TAP">
      <xsd:annotation>
        <xsd:documentation xml:lang="en">The table access protocol (TAP) defines a service protocol for accessing general table data, including astronomical catalogs as well as general database tables. Access is provided for both database and table metadata as well as for actual table data. https://wiki.ivoa.net/twiki/bin/view/IVOA/TableAccess.</xsd:documentation>
      </xsd:annotation>
    </xsd:enumeration>
    <xsd:enumeration value="Template">
      <xsd:annotation>
        <xsd:documentation xml:lang="en">A URI template that contains special fields as defined in URI Template specification http://tsds.org/uri_templates.</xsd:documentation>
      </xsd:annotation>
    </xsd:enumeration>
    <xsd:enumeration value="WebService">
      <xsd:annotation>
        <xsd:documentation xml:lang="en">A Web-based service that uses SOAP, WSDL or UDDI open standards.</xsd:documentation>
      </xsd:annotation>
    </xsd:enumeration>
  </xsd:restriction>
</xsd:simpleType>
Simple Type spase:ProductKey
Namespace http://www.spase-group.org/data/schema
Annotations
A string of characters used to uniquely identify a particular product within a Repository. The style or format of the identifier is determined by the Repository. The kinds of resources which can be accessed include, but are not limited to, numerical data, display data, documents and event lists. The method to access the product is determined by the attributes of an access service.
Diagram
Diagram
Type xsd:string
Used by
Source
<xsd:simpleType name="ProductKey">
  <xsd:annotation>
    <xsd:documentation xml:lang="en">A string of characters used to uniquely identify a particular product within a Repository. The style or format of the identifier is determined by the Repository. The kinds of resources which can be accessed include, but are not limited to, numerical data, display data, documents and event lists. The method to access the product is determined by the attributes of an access service.</xsd:documentation>
  </xsd:annotation>
  <xsd:restriction base="xsd:string"/>
</xsd:simpleType>
Simple Type spase:Format
Namespace http://www.spase-group.org/data/schema
Annotations
Identifiers for data organized according to preset specifications.
Diagram
Diagram
Type restriction of xsd:string
Facets
enumeration AVI
Audio Video Interleave (AVI) a digital format for movies that conforms to the Microsoft Windows Resource Interchange File Format (RIFF).
enumeration Binary
A direct representation of the bits which may be stored in memory on a computer.
enumeration CDF
Common Data Format (CDF). A binary storage format developed at Goddard Space Flight Center (GSFC).
enumeration CEF
Cluster Exchange Format (CEF) is a self-documenting ASCII format designed for the exchange of data. There are two versions of CEF which are not totally compatible.
enumeration CEF1
Cluster Exchange Format (CEF), version 1, is a self-documenting ASCII format designed for the exchange of data. The metadata contains information compatible with the ISTP recommendations for CDF.
enumeration CEF2
Cluster Exchange Format (CEF), version 2, is a self-documenting ASCII format designed for the exchange of data and introduced for Cluster Active Archive. Compared to version 1, the metadata description of vectors and tensors is different.
enumeration CSV
Comma Separated Value - A data exchange format defined by RFC 4180.
enumeration Excel
A Microsoft spreadsheet format used to hold a variety of data in tables which can include calculations.
enumeration FITS
Flexible Image Transport System (FITS) is a digital format primarily designed to store scientific data sets consisting of multi-dimensional arrays (1-D spectra, 2-D images or 3-D data cubes) and 2-D tables containing rows and columns of data.
enumeration GIF
Graphic Interchange Format (GIF) first introduced in 1987 by CompuServe. GIF uses LZW compression and images are limited to 256 colors.
enumeration Hardcopy
A permanent reproduction, or copy in the form of a physical object, of any media suitable for direct use by a person.
enumeration Hardcopy.Film
An image recording medium on which usually a negative analog image is registered. A positive analog image can be recovered or reproduced from film, which is usually made of flexible materials for ease of storage and transportation.
enumeration Hardcopy.Microfiche
A sheet of microfilm on which many pages of material have been photographed. A magnification system is used to read the material.
enumeration Hardcopy.Microfilm
Film rolls on which materials are photographed at greatly reduced size. A magnification system is used to read the material.
enumeration Hardcopy.Photograph
An image (positive or negative) registered on a piece of photo-sensitive paper.
enumeration Hardcopy.PhotographicPlate
A rigid (typically glass) medium that functions like film. Its rigidity is for guarding against image distortion due to medium deformation (caused by heat and humidity). Photographic plates are often used for astronomical photography.
enumeration Hardcopy.Print
A sheet of any written or printed material which may include notes or graphics. Multiple printed pages may be bound into a manuscript or book.
enumeration HDF
Hierarchical Data Format.
enumeration HDF4
Hierarchical Data Format, Version 4.
enumeration HDF5
Hierarchical Data Format, Version 5.
enumeration HTML
A text file containing structured information represented in the Hypertext Mark-up Language (HTML), see http://www.w3.org/MarkUp/.
enumeration IDFS
Instrument Data File Set (IDFS) is a set of files written in a prescribed format which contain data, timing data, and metadata. IDFS was developed at Southwest Research Institute (SwRI).
enumeration IDL
Interactive Data Language (IDL) save set. IDL is a proprietary format.
enumeration JPEG
A binary format for still images defined by the Joint Photographic Experts Group.
enumeration JSON
JavaScript Object Notation - A lightweight data-interchange format.
enumeration MATLAB_4
MATLAB Workspace save set, version 4. MAT-files are double-precision, binary, MATLAB format files. MATLAB is a proprietary product of The MathWorks.
enumeration MATLAB_6
MATLAB Workspace save set, version 6. MAT-files are double-precision, binary, MATLAB format files. MATLAB is a proprietary product of The MathWorks.
enumeration MATLAB_7
MATLAB Workspace save set, version 7. MAT-files are double-precision, binary, MATLAB format files. Version 7 includes data compression and Unicode encoding. MATLAB is a proprietary product of The MathWorks.
enumeration MPEG
A digital format for movies defined by the Motion Picture Experts Group.
enumeration NCAR
The National Center for Atmospheric Research (NCAR) format. A complete description of that standard is given in appendix C of the "Report on Establishment & Operation of the Incoherent-Scatter Data Base", dated 1984-08-23, obtainable from NCAR, P.O. Box 3000 Boulder, Colorado 80307-3000.
enumeration NetCDF
The Network Common Data Form (NetCDF) supported and maintained by the Unidata Program Center. A self-describing portable data format for array-oriented data access, see http://my.unidata.ucar.edu/content/software/netcdf.
enumeration PDF
A document expressed in the Portable Document Format (PDF) as defined by Adobe.
enumeration PDS3
The. Planetary Data System, version 3 (PDS3) standard provides guidelines on how a data producer should construct a data set suitable for long-term archiving. The standard contains a number of requirements in terms of dataset structure and documentation that should allow for any PDS compliant data set to be used and understood in the long term. Each PDS3 data product must be labeled in ASCII with full details on the structure and content of the product. The label can be attached to the data file itself or detached in a separate "label" file with the suffix LBL. The PDS3 standard is described at: https://pds.jpl.nasa.gov/datastandards/pds3/standards/. Since 2011, PDS3 has superseded by the PDS4 archiving standard. However, many data files still exist that are stored by using the PDS3 standard.
enumeration PDS4
The Planetary Data System, version 4 (PDS4) standard provides guidelines on how a data producer should construct a data set suitable for long-term archiving. The standard contains a number of requirements in terms of dataset structure and documentation that should allow for any PDS compliant data set to be used and understood in the long term. Each PDS4 bundle consists of two files, one containing the data and the other an eXtensible Markup Language (XML) file containing the label. PDS4 recognises four base data structures, array, table, parse-able byte stream and encoded byte stream with arrays and tables most commonly in use. The PDS4 standard is described at: https://pds.jpl.nasa.gov/datastandards/documents/current-version.shtml. The PDS4 archiving standard has been required for data archives from NASA-funded planetary missions and for small data archives since 2011.
enumeration PNG
A digital format for still images. Portable Network Graphics (PNG).
enumeration Postscript
A page description programming language created by Adobe Systems Inc. that is a device-independent industry standard for representing text and graphics.
enumeration QuickTime
A format for digital movies, as defined by Apple Computer, see http://developer.apple.com/quicktime/.
enumeration RINEX2
Receiver Independent Exchange Format (RINEX) - version 2.*, is a data interchange format for raw satellite navigation system data. https://files.igs.org/pub/data/format/rinex211.txt.
enumeration RINEX3
Receiver Independent Exchange Format (RINEX) - version 3.*, is a data interchange format for raw satellite navigation system data. https://files.igs.org/pub/data/format/rinex300.pdf.
enumeration Text
A sequence of characters which may have an imposed structure or organization.
enumeration Text.ASCII
A sequence of characters that adheres to American Standard Code for Information Interchange (ASCII) which is a 7-bit character-coding scheme.
enumeration Text.Unicode
Text in multi-byte Unicode format.
enumeration TFCat
Time-Frequency Catalogue (TFCat) is a catalogue model & transfer format for spectro-temporal features. https://gitlab.obspm.fr/maser/catalogues/catalogue-format.
enumeration TIFF
A binary format for still pictures. Tagged Image Format File (TIFF). Originally developed by Aldus and now controlled by Adobe.
enumeration UDF
Universal Data Format (UDF). The Optical Technology Storage Association Universal Disk Format, based on ISO 13346, see http://www.osta.org/specs/index.htm.
enumeration VOTable
A proposed IVOA standard designed as a flexible storage and exchange format for tabular data.
enumeration XML
eXtensible Mark-up Language (XML). A structured format for representing information, see http://www.w3.org/XML/.
Used by
Source
<xsd:simpleType name="Format">
  <xsd:annotation>
    <xsd:documentation xml:lang="en">Identifiers for data organized according to preset specifications.</xsd:documentation>
  </xsd:annotation>
  <xsd:restriction base="xsd:string">
    <xsd:enumeration value="AVI">
      <xsd:annotation>
        <xsd:documentation xml:lang="en">Audio Video Interleave (AVI) a digital format for movies that conforms to the Microsoft Windows Resource Interchange File Format (RIFF).</xsd:documentation>
      </xsd:annotation>
    </xsd:enumeration>
    <xsd:enumeration value="Binary">
      <xsd:annotation>
        <xsd:documentation xml:lang="en">A direct representation of the bits which may be stored in memory on a computer.</xsd:documentation>
      </xsd:annotation>
    </xsd:enumeration>
    <xsd:enumeration value="CDF">
      <xsd:annotation>
        <xsd:documentation xml:lang="en">Common Data Format (CDF). A binary storage format developed at Goddard Space Flight Center (GSFC).</xsd:documentation>
      </xsd:annotation>
    </xsd:enumeration>
    <xsd:enumeration value="CEF">
      <xsd:annotation>
        <xsd:documentation xml:lang="en">Cluster Exchange Format (CEF) is a self-documenting ASCII format designed for the exchange of data. There are two versions of CEF which are not totally compatible.</xsd:documentation>
      </xsd:annotation>
    </xsd:enumeration>
    <xsd:enumeration value="CEF1">
      <xsd:annotation>
        <xsd:documentation xml:lang="en">Cluster Exchange Format (CEF), version 1, is a self-documenting ASCII format designed for the exchange of data. The metadata contains information compatible with the ISTP recommendations for CDF.</xsd:documentation>
      </xsd:annotation>
    </xsd:enumeration>
    <xsd:enumeration value="CEF2">
      <xsd:annotation>
        <xsd:documentation xml:lang="en">Cluster Exchange Format (CEF), version 2, is a self-documenting ASCII format designed for the exchange of data and introduced for Cluster Active Archive. Compared to version 1, the metadata description of vectors and tensors is different.</xsd:documentation>
      </xsd:annotation>
    </xsd:enumeration>
    <xsd:enumeration value="CSV">
      <xsd:annotation>
        <xsd:documentation xml:lang="en">Comma Separated Value - A data exchange format defined by RFC 4180.</xsd:documentation>
      </xsd:annotation>
    </xsd:enumeration>
    <xsd:enumeration value="Excel">
      <xsd:annotation>
        <xsd:documentation xml:lang="en">A Microsoft spreadsheet format used to hold a variety of data in tables which can include calculations.</xsd:documentation>
      </xsd:annotation>
    </xsd:enumeration>
    <xsd:enumeration value="FITS">
      <xsd:annotation>
        <xsd:documentation xml:lang="en">Flexible Image Transport System (FITS) is a digital format primarily designed to store scientific data sets consisting of multi-dimensional arrays (1-D spectra, 2-D images or 3-D data cubes) and 2-D tables containing rows and columns of data.</xsd:documentation>
      </xsd:annotation>
    </xsd:enumeration>
    <xsd:enumeration value="GIF">
      <xsd:annotation>
        <xsd:documentation xml:lang="en">Graphic Interchange Format (GIF) first introduced in 1987 by CompuServe. GIF uses LZW compression and images are limited to 256 colors.</xsd:documentation>
      </xsd:annotation>
    </xsd:enumeration>
    <xsd:enumeration value="Hardcopy">
      <xsd:annotation>
        <xsd:documentation xml:lang="en">A permanent reproduction, or copy in the form of a physical object, of any media suitable for direct use by a person.</xsd:documentation>
      </xsd:annotation>
    </xsd:enumeration>
    <xsd:enumeration value="Hardcopy.Film">
      <xsd:annotation>
        <xsd:documentation xml:lang="en">An image recording medium on which usually a negative analog image is registered. A positive analog image can be recovered or reproduced from film, which is usually made of flexible materials for ease of storage and transportation.</xsd:documentation>
      </xsd:annotation>
    </xsd:enumeration>
    <xsd:enumeration value="Hardcopy.Microfiche">
      <xsd:annotation>
        <xsd:documentation xml:lang="en">A sheet of microfilm on which many pages of material have been photographed. A magnification system is used to read the material.</xsd:documentation>
      </xsd:annotation>
    </xsd:enumeration>
    <xsd:enumeration value="Hardcopy.Microfilm">
      <xsd:annotation>
        <xsd:documentation xml:lang="en">Film rolls on which materials are photographed at greatly reduced size. A magnification system is used to read the material.</xsd:documentation>
      </xsd:annotation>
    </xsd:enumeration>
    <xsd:enumeration value="Hardcopy.Photograph">
      <xsd:annotation>
        <xsd:documentation xml:lang="en">An image (positive or negative) registered on a piece of photo-sensitive paper.</xsd:documentation>
      </xsd:annotation>
    </xsd:enumeration>
    <xsd:enumeration value="Hardcopy.PhotographicPlate">
      <xsd:annotation>
        <xsd:documentation xml:lang="en">A rigid (typically glass) medium that functions like film. Its rigidity is for guarding against image distortion due to medium deformation (caused by heat and humidity). Photographic plates are often used for astronomical photography.</xsd:documentation>
      </xsd:annotation>
    </xsd:enumeration>
    <xsd:enumeration value="Hardcopy.Print">
      <xsd:annotation>
        <xsd:documentation xml:lang="en">A sheet of any written or printed material which may include notes or graphics. Multiple printed pages may be bound into a manuscript or book.</xsd:documentation>
      </xsd:annotation>
    </xsd:enumeration>
    <xsd:enumeration value="HDF">
      <xsd:annotation>
        <xsd:documentation xml:lang="en">Hierarchical Data Format.</xsd:documentation>
      </xsd:annotation>
    </xsd:enumeration>
    <xsd:enumeration value="HDF4">
      <xsd:annotation>
        <xsd:documentation xml:lang="en">Hierarchical Data Format, Version 4.</xsd:documentation>
      </xsd:annotation>
    </xsd:enumeration>
    <xsd:enumeration value="HDF5">
      <xsd:annotation>
        <xsd:documentation xml:lang="en">Hierarchical Data Format, Version 5.</xsd:documentation>
      </xsd:annotation>
    </xsd:enumeration>
    <xsd:enumeration value="HTML">
      <xsd:annotation>
        <xsd:documentation xml:lang="en">A text file containing structured information represented in the Hypertext Mark-up Language (HTML), see http://www.w3.org/MarkUp/.</xsd:documentation>
      </xsd:annotation>
    </xsd:enumeration>
    <xsd:enumeration value="IDFS">
      <xsd:annotation>
        <xsd:documentation xml:lang="en">Instrument Data File Set (IDFS) is a set of files written in a prescribed format which contain data, timing data, and metadata. IDFS was developed at Southwest Research Institute (SwRI).</xsd:documentation>
      </xsd:annotation>
    </xsd:enumeration>
    <xsd:enumeration value="IDL">
      <xsd:annotation>
        <xsd:documentation xml:lang="en">Interactive Data Language (IDL) save set. IDL is a proprietary format.</xsd:documentation>
      </xsd:annotation>
    </xsd:enumeration>
    <xsd:enumeration value="JPEG">
      <xsd:annotation>
        <xsd:documentation xml:lang="en">A binary format for still images defined by the Joint Photographic Experts Group.</xsd:documentation>
      </xsd:annotation>
    </xsd:enumeration>
    <xsd:enumeration value="JSON">
      <xsd:annotation>
        <xsd:documentation xml:lang="en">JavaScript Object Notation - A lightweight data-interchange format.</xsd:documentation>
      </xsd:annotation>
    </xsd:enumeration>
    <xsd:enumeration value="MATLAB_4">
      <xsd:annotation>
        <xsd:documentation xml:lang="en">MATLAB Workspace save set, version 4. MAT-files are double-precision, binary, MATLAB format files. MATLAB is a proprietary product of The MathWorks.</xsd:documentation>
      </xsd:annotation>
    </xsd:enumeration>
    <xsd:enumeration value="MATLAB_6">
      <xsd:annotation>
        <xsd:documentation xml:lang="en">MATLAB Workspace save set, version 6. MAT-files are double-precision, binary, MATLAB format files. MATLAB is a proprietary product of The MathWorks.</xsd:documentation>
      </xsd:annotation>
    </xsd:enumeration>
    <xsd:enumeration value="MATLAB_7">
      <xsd:annotation>
        <xsd:documentation xml:lang="en">MATLAB Workspace save set, version 7. MAT-files are double-precision, binary, MATLAB format files. Version 7 includes data compression and Unicode encoding. MATLAB is a proprietary product of The MathWorks.</xsd:documentation>
      </xsd:annotation>
    </xsd:enumeration>
    <xsd:enumeration value="MPEG">
      <xsd:annotation>
        <xsd:documentation xml:lang="en">A digital format for movies defined by the Motion Picture Experts Group.</xsd:documentation>
      </xsd:annotation>
    </xsd:enumeration>
    <xsd:enumeration value="NCAR">
      <xsd:annotation>
        <xsd:documentation xml:lang="en">The National Center for Atmospheric Research (NCAR) format. A complete description of that standard is given in appendix C of the "Report on Establishment & Operation of the Incoherent-Scatter Data Base", dated 1984-08-23, obtainable from NCAR, P.O. Box 3000 Boulder, Colorado 80307-3000.</xsd:documentation>
      </xsd:annotation>
    </xsd:enumeration>
    <xsd:enumeration value="NetCDF">
      <xsd:annotation>
        <xsd:documentation xml:lang="en">The Network Common Data Form (NetCDF) supported and maintained by the Unidata Program Center. A self-describing portable data format for array-oriented data access, see http://my.unidata.ucar.edu/content/software/netcdf.</xsd:documentation>
      </xsd:annotation>
    </xsd:enumeration>
    <xsd:enumeration value="PDF">
      <xsd:annotation>
        <xsd:documentation xml:lang="en">A document expressed in the Portable Document Format (PDF) as defined by Adobe.</xsd:documentation>
      </xsd:annotation>
    </xsd:enumeration>
    <xsd:enumeration value="PDS3">
      <xsd:annotation>
        <xsd:documentation xml:lang="en">The. Planetary Data System, version 3 (PDS3) standard provides guidelines on how a data producer should construct a data set suitable for long-term archiving. The standard contains a number of requirements in terms of dataset structure and documentation that should allow for any PDS compliant data set to be used and understood in the long term. Each PDS3 data product must be labeled in ASCII with full details on the structure and content of the product. The label can be attached to the data file itself or detached in a separate "label" file with the suffix LBL. The PDS3 standard is described at: https://pds.jpl.nasa.gov/datastandards/pds3/standards/. Since 2011, PDS3 has superseded by the PDS4 archiving standard. However, many data files still exist that are stored by using the PDS3 standard.</xsd:documentation>
      </xsd:annotation>
    </xsd:enumeration>
    <xsd:enumeration value="PDS4">
      <xsd:annotation>
        <xsd:documentation xml:lang="en">The Planetary Data System, version 4 (PDS4) standard provides guidelines on how a data producer should construct a data set suitable for long-term archiving. The standard contains a number of requirements in terms of dataset structure and documentation that should allow for any PDS compliant data set to be used and understood in the long term. Each PDS4 bundle consists of two files, one containing the data and the other an eXtensible Markup Language (XML) file containing the label. PDS4 recognises four base data structures, array, table, parse-able byte stream and encoded byte stream with arrays and tables most commonly in use. The PDS4 standard is described at: https://pds.jpl.nasa.gov/datastandards/documents/current-version.shtml. The PDS4 archiving standard has been required for data archives from NASA-funded planetary missions and for small data archives since 2011.</xsd:documentation>
      </xsd:annotation>
    </xsd:enumeration>
    <xsd:enumeration value="PNG">
      <xsd:annotation>
        <xsd:documentation xml:lang="en">A digital format for still images. Portable Network Graphics (PNG).</xsd:documentation>
      </xsd:annotation>
    </xsd:enumeration>
    <xsd:enumeration value="Postscript">
      <xsd:annotation>
        <xsd:documentation xml:lang="en">A page description programming language created by Adobe Systems Inc. that is a device-independent industry standard for representing text and graphics.</xsd:documentation>
      </xsd:annotation>
    </xsd:enumeration>
    <xsd:enumeration value="QuickTime">
      <xsd:annotation>
        <xsd:documentation xml:lang="en">A format for digital movies, as defined by Apple Computer, see http://developer.apple.com/quicktime/.</xsd:documentation>
      </xsd:annotation>
    </xsd:enumeration>
    <xsd:enumeration value="RINEX2">
      <xsd:annotation>
        <xsd:documentation xml:lang="en">Receiver Independent Exchange Format (RINEX) - version 2.*, is a data interchange format for raw satellite navigation system data. https://files.igs.org/pub/data/format/rinex211.txt.</xsd:documentation>
      </xsd:annotation>
    </xsd:enumeration>
    <xsd:enumeration value="RINEX3">
      <xsd:annotation>
        <xsd:documentation xml:lang="en">Receiver Independent Exchange Format (RINEX) - version 3.*, is a data interchange format for raw satellite navigation system data. https://files.igs.org/pub/data/format/rinex300.pdf.</xsd:documentation>
      </xsd:annotation>
    </xsd:enumeration>
    <xsd:enumeration value="Text">
      <xsd:annotation>
        <xsd:documentation xml:lang="en">A sequence of characters which may have an imposed structure or organization.</xsd:documentation>
      </xsd:annotation>
    </xsd:enumeration>
    <xsd:enumeration value="Text.ASCII">
      <xsd:annotation>
        <xsd:documentation xml:lang="en">A sequence of characters that adheres to American Standard Code for Information Interchange (ASCII) which is a 7-bit character-coding scheme.</xsd:documentation>
      </xsd:annotation>
    </xsd:enumeration>
    <xsd:enumeration value="Text.Unicode">
      <xsd:annotation>
        <xsd:documentation xml:lang="en">Text in multi-byte Unicode format.</xsd:documentation>
      </xsd:annotation>
    </xsd:enumeration>
    <xsd:enumeration value="TFCat">
      <xsd:annotation>
        <xsd:documentation xml:lang="en">Time-Frequency Catalogue (TFCat) is a catalogue model & transfer format for spectro-temporal features. https://gitlab.obspm.fr/maser/catalogues/catalogue-format.</xsd:documentation>
      </xsd:annotation>
    </xsd:enumeration>
    <xsd:enumeration value="TIFF">
      <xsd:annotation>
        <xsd:documentation xml:lang="en">A binary format for still pictures. Tagged Image Format File (TIFF). Originally developed by Aldus and now controlled by Adobe.</xsd:documentation>
      </xsd:annotation>
    </xsd:enumeration>
    <xsd:enumeration value="UDF">
      <xsd:annotation>
        <xsd:documentation xml:lang="en">Universal Data Format (UDF). The Optical Technology Storage Association Universal Disk Format, based on ISO 13346, see http://www.osta.org/specs/index.htm.</xsd:documentation>
      </xsd:annotation>
    </xsd:enumeration>
    <xsd:enumeration value="VOTable">
      <xsd:annotation>
        <xsd:documentation xml:lang="en">A proposed IVOA standard designed as a flexible storage and exchange format for tabular data.</xsd:documentation>
      </xsd:annotation>
    </xsd:enumeration>
    <xsd:enumeration value="XML">
      <xsd:annotation>
        <xsd:documentation xml:lang="en">eXtensible Mark-up Language (XML). A structured format for representing information, see http://www.w3.org/XML/.</xsd:documentation>
      </xsd:annotation>
    </xsd:enumeration>
  </xsd:restriction>
</xsd:simpleType>
Simple Type spase:Encoding
Namespace http://www.spase-group.org/data/schema
Annotations
Identifiers for unambiguous rules that establishes the representation of information within a file.
Diagram
Diagram
Type restriction of xsd:string
Facets
enumeration ASCII
A sequence of characters that adheres to American Standard Code for Information Interchange (ASCII) which is a 7-bit character-coding scheme.
enumeration Base64
A data encoding scheme whereby binary-encoded data is converted to printable ASCII characters. It is defined as a MIME content transfer encoding for use in Internet e-mail. The only characters used are the upper-case and lower-case Roman alphabet characters (A-z), the numerals (0-9), and the "+" and "/" symbols, with the "=" symbol as a special suffix (padding) code.
enumeration BZIP2
An open standard algorithm by Julian Seward using Burrows-Wheeler block sorting and Huffman coding, see http://www.bzip.org/.
enumeration GZIP
An open standard algorithm distributed by GHU based on LZ77 and Huffman coding, see http://www.gnu.org/software/gzip/gzip.html or http://www.gzip.org/.
enumeration None
A lack or absence of anything.
enumeration S3_BUCKET
A container of objects that comply with the Amazon Simple Storage Service (S3) specifications. A bucket has a unique, user-assigned key (name). A bucket can contain any number of objects with an aggregate size of 5 gigabytes. A bucket may be accompanied by up to 2 kilobytes of metadata.
enumeration TAR
A file format used to collate collections of files into one larger file, for distribution or archiving, while preserving file system information such as user and group permissions, dates, and directory structures. The format was standardized by POSIX.1-1988 and later POSIX.1-2001.
enumeration Unicode
Text in multi-byte Unicode format.
enumeration ZIP
An open standard for compression which is a variation of the LZW method and was originally used in the PKZIP utility.
Used by
Source
<xsd:simpleType name="Encoding">
  <xsd:annotation>
    <xsd:documentation xml:lang="en">Identifiers for unambiguous rules that establishes the representation of information within a file.</xsd:documentation>
  </xsd:annotation>
  <xsd:restriction base="xsd:string">
    <xsd:enumeration value="ASCII">
      <xsd:annotation>
        <xsd:documentation xml:lang="en">A sequence of characters that adheres to American Standard Code for Information Interchange (ASCII) which is a 7-bit character-coding scheme.</xsd:documentation>
      </xsd:annotation>
    </xsd:enumeration>
    <xsd:enumeration value="Base64">
      <xsd:annotation>
        <xsd:documentation xml:lang="en">A data encoding scheme whereby binary-encoded data is converted to printable ASCII characters. It is defined as a MIME content transfer encoding for use in Internet e-mail. The only characters used are the upper-case and lower-case Roman alphabet characters (A-z), the numerals (0-9), and the "+" and "/" symbols, with the "=" symbol as a special suffix (padding) code.</xsd:documentation>
      </xsd:annotation>
    </xsd:enumeration>
    <xsd:enumeration value="BZIP2">
      <xsd:annotation>
        <xsd:documentation xml:lang="en">An open standard algorithm by Julian Seward using Burrows-Wheeler block sorting and Huffman coding, see http://www.bzip.org/.</xsd:documentation>
      </xsd:annotation>
    </xsd:enumeration>
    <xsd:enumeration value="GZIP">
      <xsd:annotation>
        <xsd:documentation xml:lang="en">An open standard algorithm distributed by GHU based on LZ77 and Huffman coding, see http://www.gnu.org/software/gzip/gzip.html or http://www.gzip.org/.</xsd:documentation>
      </xsd:annotation>
    </xsd:enumeration>
    <xsd:enumeration value="None">
      <xsd:annotation>
        <xsd:documentation xml:lang="en">A lack or absence of anything.</xsd:documentation>
      </xsd:annotation>
    </xsd:enumeration>
    <xsd:enumeration value="S3_BUCKET">
      <xsd:annotation>
        <xsd:documentation xml:lang="en">A container of objects that comply with the Amazon Simple Storage Service (S3) specifications. A bucket has a unique, user-assigned key (name). A bucket can contain any number of objects with an aggregate size of 5 gigabytes. A bucket may be accompanied by up to 2 kilobytes of metadata.</xsd:documentation>
      </xsd:annotation>
    </xsd:enumeration>
    <xsd:enumeration value="TAR">
      <xsd:annotation>
        <xsd:documentation xml:lang="en">A file format used to collate collections of files into one larger file, for distribution or archiving, while preserving file system information such as user and group permissions, dates, and directory structures. The format was standardized by POSIX.1-1988 and later POSIX.1-2001.</xsd:documentation>
      </xsd:annotation>
    </xsd:enumeration>
    <xsd:enumeration value="Unicode">
      <xsd:annotation>
        <xsd:documentation xml:lang="en">Text in multi-byte Unicode format.</xsd:documentation>
      </xsd:annotation>
    </xsd:enumeration>
    <xsd:enumeration value="ZIP">
      <xsd:annotation>
        <xsd:documentation xml:lang="en">An open standard for compression which is a variation of the LZW method and was originally used in the PKZIP utility.</xsd:documentation>
      </xsd:annotation>
    </xsd:enumeration>
  </xsd:restriction>
</xsd:simpleType>
Simple Type spase:AccessDirectoryTemplate
Namespace http://www.spase-group.org/data/schema
Annotations
Directory hierarchy templates to store the patterns for the data directory structure, using the URI template specification https://github.com/hapi-server/uri-templates/wiki/Specification. This will enable automated search of files matching a time range. For example, the ACE definitive orbit dataset at NASA SPDF has yearly subdirectories for the data files following the naming pattern $Y. See links for access templates in the Bibliography.
Diagram
Diagram
Type xsd:string
Used by
Source
<xsd:simpleType name="AccessDirectoryTemplate">
  <xsd:annotation>
    <xsd:documentation xml:lang="en">Directory hierarchy templates to store the patterns for the data directory structure, using the URI template specification https://github.com/hapi-server/uri-templates/wiki/Specification. This will enable automated search of files matching a time range. For example, the ACE definitive orbit dataset at NASA SPDF has yearly subdirectories for the data files following the naming pattern $Y. See links for access templates in the Bibliography.</xsd:documentation>
  </xsd:annotation>
  <xsd:restriction base="xsd:string"/>
</xsd:simpleType>
Simple Type spase:AccessFilenameTemplate
Namespace http://www.spase-group.org/data/schema
Annotations
Filenaming templates to store the patterns for the data filename structure, using the URI template specification https://github.com/hapi-server/uri-templates/wiki/Specification. This will enable automated search of files matching a time range. For example, the ACE definitive orbit dataset at NASA SPDF has files following the naming pattern "ac_or_def_$Y$m$d_v$v.cdf", where $Y is the year, $m is the month, $d is the day, and $v is the version number. See links for access templates in the Bibliography.
Diagram
Diagram
Type xsd:string
Used by
Source
<xsd:simpleType name="AccessFilenameTemplate">
  <xsd:annotation>
    <xsd:documentation xml:lang="en">Filenaming templates to store the patterns for the data filename structure, using the URI template specification https://github.com/hapi-server/uri-templates/wiki/Specification. This will enable automated search of files matching a time range. For example, the ACE definitive orbit dataset at NASA SPDF has files following the naming pattern "ac_or_def_$Y$m$d_v$v.cdf", where $Y is the year, $m is the month, $d is the day, and $v is the version number. See links for access templates in the Bibliography.</xsd:documentation>
  </xsd:annotation>
  <xsd:restriction base="xsd:string"/>
</xsd:simpleType>
Complex Type spase:DataExtent
Namespace http://www.spase-group.org/data/schema
Annotations
The area of storage in a file system required to store the contents of a resource. By default, the data extent is expressed in bytes.
Diagram
Diagramspase-2_7_1_xsd.tmp#DataExtent_Quantityspase-2_7_1_xsd.tmp#DataExtent_Unitsspase-2_7_1_xsd.tmp#DataExtent_Per
Used by
Model
Children spase:Per, spase:Quantity, spase:Units
Source
<xsd:complexType name="DataExtent">
  <xsd:annotation>
    <xsd:documentation xml:lang="en">The area of storage in a file system required to store the contents of a resource. By default, the data extent is expressed in bytes.</xsd:documentation>
  </xsd:annotation>
  <xsd:sequence>
    <xsd:element name="Quantity" type="spase:Quantity" minOccurs="1" maxOccurs="1"/>
    <xsd:element name="Units" type="spase:Units" minOccurs="0" maxOccurs="1"/>
    <xsd:element name="Per" type="spase:Per" minOccurs="0" maxOccurs="1"/>
  </xsd:sequence>
</xsd:complexType>
Simple Type spase:Quantity
Namespace http://www.spase-group.org/data/schema
Annotations
A value that describes a characteristic of a system.
Diagram
Diagram
Type xsd:double
Used by
Source
<xsd:simpleType name="Quantity">
  <xsd:annotation>
    <xsd:documentation xml:lang="en">A value that describes a characteristic of a system.</xsd:documentation>
  </xsd:annotation>
  <xsd:restriction base="xsd:double"/>
</xsd:simpleType>
Simple Type spase:Units
Namespace http://www.spase-group.org/data/schema
Annotations
A description of the standardized measurement increments in which a value is specified. The description is represented as a mathematical phrase. Units should be represented by widely accepted representation. For example, units should conform to the International System of Units (SI) which is maintained by BIPM (Bureau International des Poids et Mesures (see links listed in the Bibliography) when appropriate or use tokens like R<sub>E</sub> to represent units of the Radius of the Earth. Within a phrase the circumflex (^) is used to indicate a power, a star (*) is used to indicate multiplication and a slash (/) division. When symbols are not separated by a mathematical operator, multiplication is assumed.
Diagram
Diagram
Type xsd:string
Used by
Source
<xsd:simpleType name="Units">
  <xsd:annotation>
    <xsd:documentation xml:lang="en">A description of the standardized measurement increments in which a value is specified. The description is represented as a mathematical phrase. Units should be represented by widely accepted representation. For example, units should conform to the International System of Units (SI) which is maintained by BIPM (Bureau International des Poids et Mesures (see links listed in the Bibliography) when appropriate or use tokens like R<sub>E</sub> to represent units of the Radius of the Earth. Within a phrase the circumflex (^) is used to indicate a power, a star (*) is used to indicate multiplication and a slash (/) division. When symbols are not separated by a mathematical operator, multiplication is assumed.</xsd:documentation>
  </xsd:annotation>
  <xsd:restriction base="xsd:string"/>
</xsd:simpleType>
Simple Type spase:Per
Namespace http://www.spase-group.org/data/schema
Annotations
The time interval over which a characterization applies. For example, the number of bytes generated each day.
Diagram
Diagram
Type xsd:duration
Used by
Source
<xsd:simpleType name="Per">
  <xsd:annotation>
    <xsd:documentation xml:lang="en">The time interval over which a characterization applies. For example, the number of bytes generated each day.</xsd:documentation>
  </xsd:annotation>
  <xsd:restriction base="xsd:duration"/>
</xsd:simpleType>
Simple Type spase:ProviderName
Namespace http://www.spase-group.org/data/schema
Annotations
The source, or original provider, of the data (for example, PDS PPI).
Diagram
Diagram
Type xsd:string
Used by
Source
<xsd:simpleType name="ProviderName">
  <xsd:annotation>
    <xsd:documentation xml:lang="en">The source, or original provider, of the data (for example, PDS PPI).</xsd:documentation>
  </xsd:annotation>
  <xsd:restriction base="xsd:string"/>
</xsd:simpleType>
Simple Type spase:ProviderResourceName
Namespace http://www.spase-group.org/data/schema
Annotations
A short textual description of a resource used by the provider which may be used to identify a resource.
Diagram
Diagram
Type xsd:string
Used by
Source
<xsd:simpleType name="ProviderResourceName">
  <xsd:annotation>
    <xsd:documentation xml:lang="en">A short textual description of a resource used by the provider which may be used to identify a resource.</xsd:documentation>
  </xsd:annotation>
  <xsd:restriction base="xsd:string"/>
</xsd:simpleType>
Simple Type spase:ProviderVersion
Namespace http://www.spase-group.org/data/schema
Annotations
Describes the release or edition of the product used by the provider. The formation rule may vary between providers. It is intended to aid in queries to the provider regarding the product.
Diagram
Diagram
Type xsd:string
Used by
Source
<xsd:simpleType name="ProviderVersion">
  <xsd:annotation>
    <xsd:documentation xml:lang="en">Describes the release or edition of the product used by the provider. The formation rule may vary between providers. It is intended to aid in queries to the provider regarding the product.</xsd:documentation>
  </xsd:annotation>
  <xsd:restriction base="xsd:string"/>
</xsd:simpleType>
Simple Type spase:InstrumentID
Namespace http://www.spase-group.org/data/schema
Annotations
The identifier of an Instrument resource.
Diagram
Diagramspase-2_7_1_xsd.tmp#typeID
Type spase:typeID
Type hierarchy
Facets
pattern [^:]+://[^/]+/.+
Used by
Source
<xsd:simpleType name="InstrumentID">
  <xsd:annotation>
    <xsd:documentation xml:lang="en">The identifier of an Instrument resource.</xsd:documentation>
  </xsd:annotation>
  <xsd:restriction base="spase:typeID"/>
</xsd:simpleType>
Simple Type spase:PhenomenonType
Namespace http://www.spase-group.org/data/schema
Annotations
Identifiers for the characteristics or categorization of an observation. Note: Joe King to provide.
Diagram
Diagram
Type restriction of xsd:string
Facets
enumeration ActiveRegion
A localized, transient volume of the solar atmosphere in which PLAGEs, SUNSPOTS, FACULAe, FLAREs, etc. may be observed.
enumeration Aurora
A natural electrical phenomenon characterized by the appearance of streamers of reddish or greenish light in the sky, especially near the northern or southern magnetic pole. The effect is caused by the interaction of charged particles from the sun with atoms in the upper atmosphere. In northern and southern regions, it is respectively called aurora borealis or Northern Lights and aurora australis or Southern Lights.
enumeration BowShockCrossing
A crossing of the boundary between the undisturbed (except for foreshock effects) solar wind and the shocked, decelerated solar wind of the magnetosheath.
enumeration CoronalHole
An extended region of the corona, exceptionally low in density and associated with unipolar photospheric regions. A coronal hole can be an open magnetic field in the corona and (perhaps) inner heliosphere which has a faster than average solar wind outflow velocity. A region of lower than quiet coronal ion densities and electron densities in the corona or a coronal region with lower peak electron temperature than that found under quiet coronal conditions.
enumeration CoronalMassEjection
A solar event (CME) that involves a burst of plasma ejected into the interplanetary medium. CMEs may be observed remotely relatively near the Sun or in situ in the interplanetary medium. Note that CMEs are often referred to as Interplanetary CMEs (ICMEs).
enumeration EITWave
A wave in the corona of the Sun that generates shock waves in the solar chromosphere (Moreton Waves). EIT Waves are produced by large solar flare and expand outward at about 1,000 km/s. It usually appears as a slowly moving diffuse arc of brightening in H-alpha, and may travel for several hundred thousand km.
enumeration EnergeticSolarParticleEvent
An enhancement of interplanetary fluxes of energetic ions accelerated by interplanetary shocks and/or solar flares.
enumeration ForbushDecrease
A rapid decrease in the observed galactic cosmic ray intensity following the passage of an outwardly convecting interplanetary magnetic field disturbance, such as those associated with large CMEs, that sweep some galactic cosmic rays away from Earth.
enumeration GeomagneticStorm
A magnetospheric disturbance typically defined by variations in the horizontal component of the surface magnetic field on the Earth. The variation typically starts with a field enhancement associated with a solar wind pressure pulse and continues with a field depression associated with an enhancement of the diamagnetic magnetospheric ring current.
enumeration InterplanetaryCoronalMassEjection
An Interplanetary Coronal Mass Ejection (ICME) is a Coronal Mass Ejection (CME) observed in the solar wind far away from the Sun.
enumeration InterplanetaryShock
A shock propagating generally anti-sunward through the slower solar wind, often seen in front of CME-associated plasma clouds.
enumeration MagneticCloud
A transient event observed in the solar wind characterized as a region of enhanced magnetic field strength, smooth and large-scale rotation of the magnetic field vector, low proton temperature, and low plasma beta.
enumeration MagnetopauseCrossing
A crossing of the interface between the shocked solar wind in the magnetosheath and the magnetic field and plasma in the magnetosphere.
enumeration RadioBurst
Emissions of the Sun in radio wavelengths from centimeters to dekameters, under both quiet and disturbed conditions. Radio Bursts can be Type I consisting of many short, narrow-band bursts in the metric range (80 MHz to 200 MHz). Type II consisting of narrow-band emission that begins in the meter range (150 MHz) and sweeps slowly (tens of minutes) toward dekameter wavelengths (20 MHz). Type III consisting of narrow-band bursts that sweep rapidly (seconds) from decimeter to dekameter wavelengths (500 MHz to 20 MHz) and Type IV consisting of a smooth continuum of broadband bursts primarily in the meter range (10 MHz to 200 MHz).
enumeration SectorBoundaryCrossing
A sector boundary crossing is a transit by a spacecraft across the heliospheric current sheet separating the dominantly outward (away from the Sun) interplanetary magnetic field of one hemisphere of the heliosphere from the dominantly inward (towards the Sun) polarity of the other hemisphere. Such crossings have multi-day intervals of opposite IMF dominant polarities on either side.
enumeration SolarFlare
An explosive event in the solar atmosphere which produces electromagnetic radiation across the electromagnetic spectrum at multiple wavelengths from long-wave radio to the shortest wavelength gamma rays.
enumeration SolarWindExtreme
Intervals of unusually large or small values of solar wind attributes such as flow speed and ion density.
enumeration StreamInteractionRegion
The region where two solar wind streams, typically having differing characteristics and solar sources, abut up against (and possibly partially interpenetrate) each other. The abbreviation SIR is commonly used in place of Stream Interaction Region.
enumeration Substorm
A process by which plasma in the magnetotail becomes energized at a fast rate.
Used by
Source
<xsd:simpleType name="PhenomenonType">
  <xsd:annotation>
    <xsd:documentation xml:lang="en">Identifiers for the characteristics or categorization of an observation. Note: Joe King to provide.</xsd:documentation>
  </xsd:annotation>
  <xsd:restriction base="xsd:string">
    <xsd:enumeration value="ActiveRegion">
      <xsd:annotation>
        <xsd:documentation xml:lang="en">A localized, transient volume of the solar atmosphere in which PLAGEs, SUNSPOTS, FACULAe, FLAREs, etc. may be observed.</xsd:documentation>
      </xsd:annotation>
    </xsd:enumeration>
    <xsd:enumeration value="Aurora">
      <xsd:annotation>
        <xsd:documentation xml:lang="en">A natural electrical phenomenon characterized by the appearance of streamers of reddish or greenish light in the sky, especially near the northern or southern magnetic pole. The effect is caused by the interaction of charged particles from the sun with atoms in the upper atmosphere. In northern and southern regions, it is respectively called aurora borealis or Northern Lights and aurora australis or Southern Lights.</xsd:documentation>
      </xsd:annotation>
    </xsd:enumeration>
    <xsd:enumeration value="BowShockCrossing">
      <xsd:annotation>
        <xsd:documentation xml:lang="en">A crossing of the boundary between the undisturbed (except for foreshock effects) solar wind and the shocked, decelerated solar wind of the magnetosheath.</xsd:documentation>
      </xsd:annotation>
    </xsd:enumeration>
    <xsd:enumeration value="CoronalHole">
      <xsd:annotation>
        <xsd:documentation xml:lang="en">An extended region of the corona, exceptionally low in density and associated with unipolar photospheric regions. A coronal hole can be an open magnetic field in the corona and (perhaps) inner heliosphere which has a faster than average solar wind outflow velocity. A region of lower than quiet coronal ion densities and electron densities in the corona or a coronal region with lower peak electron temperature than that found under quiet coronal conditions.</xsd:documentation>
      </xsd:annotation>
    </xsd:enumeration>
    <xsd:enumeration value="CoronalMassEjection">
      <xsd:annotation>
        <xsd:documentation xml:lang="en">A solar event (CME) that involves a burst of plasma ejected into the interplanetary medium. CMEs may be observed remotely relatively near the Sun or in situ in the interplanetary medium. Note that CMEs are often referred to as Interplanetary CMEs (ICMEs).</xsd:documentation>
      </xsd:annotation>
    </xsd:enumeration>
    <xsd:enumeration value="EITWave">
      <xsd:annotation>
        <xsd:documentation xml:lang="en">A wave in the corona of the Sun that generates shock waves in the solar chromosphere (Moreton Waves). EIT Waves are produced by large solar flare and expand outward at about 1,000 km/s. It usually appears as a slowly moving diffuse arc of brightening in H-alpha, and may travel for several hundred thousand km.</xsd:documentation>
      </xsd:annotation>
    </xsd:enumeration>
    <xsd:enumeration value="EnergeticSolarParticleEvent">
      <xsd:annotation>
        <xsd:documentation xml:lang="en">An enhancement of interplanetary fluxes of energetic ions accelerated by interplanetary shocks and/or solar flares.</xsd:documentation>
      </xsd:annotation>
    </xsd:enumeration>
    <xsd:enumeration value="ForbushDecrease">
      <xsd:annotation>
        <xsd:documentation xml:lang="en">A rapid decrease in the observed galactic cosmic ray intensity following the passage of an outwardly convecting interplanetary magnetic field disturbance, such as those associated with large CMEs, that sweep some galactic cosmic rays away from Earth.</xsd:documentation>
      </xsd:annotation>
    </xsd:enumeration>
    <xsd:enumeration value="GeomagneticStorm">
      <xsd:annotation>
        <xsd:documentation xml:lang="en">A magnetospheric disturbance typically defined by variations in the horizontal component of the surface magnetic field on the Earth. The variation typically starts with a field enhancement associated with a solar wind pressure pulse and continues with a field depression associated with an enhancement of the diamagnetic magnetospheric ring current.</xsd:documentation>
      </xsd:annotation>
    </xsd:enumeration>
    <xsd:enumeration value="InterplanetaryCoronalMassEjection">
      <xsd:annotation>
        <xsd:documentation xml:lang="en">An Interplanetary Coronal Mass Ejection (ICME) is a Coronal Mass Ejection (CME) observed in the solar wind far away from the Sun.</xsd:documentation>
      </xsd:annotation>
    </xsd:enumeration>
    <xsd:enumeration value="InterplanetaryShock">
      <xsd:annotation>
        <xsd:documentation xml:lang="en">A shock propagating generally anti-sunward through the slower solar wind, often seen in front of CME-associated plasma clouds.</xsd:documentation>
      </xsd:annotation>
    </xsd:enumeration>
    <xsd:enumeration value="MagneticCloud">
      <xsd:annotation>
        <xsd:documentation xml:lang="en">A transient event observed in the solar wind characterized as a region of enhanced magnetic field strength, smooth and large-scale rotation of the magnetic field vector, low proton temperature, and low plasma beta.</xsd:documentation>
      </xsd:annotation>
    </xsd:enumeration>
    <xsd:enumeration value="MagnetopauseCrossing">
      <xsd:annotation>
        <xsd:documentation xml:lang="en">A crossing of the interface between the shocked solar wind in the magnetosheath and the magnetic field and plasma in the magnetosphere.</xsd:documentation>
      </xsd:annotation>
    </xsd:enumeration>
    <xsd:enumeration value="RadioBurst">
      <xsd:annotation>
        <xsd:documentation xml:lang="en">Emissions of the Sun in radio wavelengths from centimeters to dekameters, under both quiet and disturbed conditions. Radio Bursts can be Type I consisting of many short, narrow-band bursts in the metric range (80 MHz to 200 MHz). Type II consisting of narrow-band emission that begins in the meter range (150 MHz) and sweeps slowly (tens of minutes) toward dekameter wavelengths (20 MHz). Type III consisting of narrow-band bursts that sweep rapidly (seconds) from decimeter to dekameter wavelengths (500 MHz to 20 MHz) and Type IV consisting of a smooth continuum of broadband bursts primarily in the meter range (10 MHz to 200 MHz).</xsd:documentation>
      </xsd:annotation>
    </xsd:enumeration>
    <xsd:enumeration value="SectorBoundaryCrossing">
      <xsd:annotation>
        <xsd:documentation xml:lang="en">A sector boundary crossing is a transit by a spacecraft across the heliospheric current sheet separating the dominantly outward (away from the Sun) interplanetary magnetic field of one hemisphere of the heliosphere from the dominantly inward (towards the Sun) polarity of the other hemisphere. Such crossings have multi-day intervals of opposite IMF dominant polarities on either side.</xsd:documentation>
      </xsd:annotation>
    </xsd:enumeration>
    <xsd:enumeration value="SolarFlare">
      <xsd:annotation>
        <xsd:documentation xml:lang="en">An explosive event in the solar atmosphere which produces electromagnetic radiation across the electromagnetic spectrum at multiple wavelengths from long-wave radio to the shortest wavelength gamma rays.</xsd:documentation>
      </xsd:annotation>
    </xsd:enumeration>
    <xsd:enumeration value="SolarWindExtreme">
      <xsd:annotation>
        <xsd:documentation xml:lang="en">Intervals of unusually large or small values of solar wind attributes such as flow speed and ion density.</xsd:documentation>
      </xsd:annotation>
    </xsd:enumeration>
    <xsd:enumeration value="StreamInteractionRegion">
      <xsd:annotation>
        <xsd:documentation xml:lang="en">The region where two solar wind streams, typically having differing characteristics and solar sources, abut up against (and possibly partially interpenetrate) each other. The abbreviation SIR is commonly used in place of Stream Interaction Region.</xsd:documentation>
      </xsd:annotation>
    </xsd:enumeration>
    <xsd:enumeration value="Substorm">
      <xsd:annotation>
        <xsd:documentation xml:lang="en">A process by which plasma in the magnetotail becomes energized at a fast rate.</xsd:documentation>
      </xsd:annotation>
    </xsd:enumeration>
  </xsd:restriction>
</xsd:simpleType>
Complex Type spase:TimeSpan
Namespace http://www.spase-group.org/data/schema
Annotations
The duration of an interval in time.
Diagram
Diagramspase-2_7_1_xsd.tmp#TimeSpan_StartDatespase-2_7_1_xsd.tmp#TimeSpan_StopDatespase-2_7_1_xsd.tmp#TimeSpan_RelativeStopDatespase-2_7_1_xsd.tmp#TimeSpan_Note
Used by
Model
Children spase:Note, spase:RelativeStopDate, spase:StartDate, spase:StopDate
Source
<xsd:complexType name="TimeSpan">
  <xsd:annotation>
    <xsd:documentation xml:lang="en">The duration of an interval in time.</xsd:documentation>
  </xsd:annotation>
  <xsd:sequence>
    <xsd:element name="StartDate" type="spase:StartDate" minOccurs="1" maxOccurs="1"/>
    <xsd:choice minOccurs="1" maxOccurs="1">
      <xsd:element name="StopDate" type="spase:StopDate"/>
      <xsd:element name="RelativeStopDate" type="spase:RelativeStopDate"/>
    </xsd:choice>
    <xsd:element name="Note" type="spase:Note" minOccurs="0" maxOccurs="unbounded"/>
  </xsd:sequence>
</xsd:complexType>
Simple Type spase:RelativeStopDate
Namespace http://www.spase-group.org/data/schema
Annotations
An indication of the nominal end date relative to the present.
Diagram
Diagram
Type xsd:duration
Used by
Source
<xsd:simpleType name="RelativeStopDate">
  <xsd:annotation>
    <xsd:documentation xml:lang="en">An indication of the nominal end date relative to the present.</xsd:documentation>
  </xsd:annotation>
  <xsd:restriction base="xsd:duration"/>
</xsd:simpleType>
Simple Type spase:Caveats
Namespace http://www.spase-group.org/data/schema
Annotations
Information which may be important in the avoidance of the misuse of the resource, for instance instrument maladies, corruption or contamination.
Diagram
Diagram
Type xsd:string
Used by
Source
<xsd:simpleType name="Caveats">
  <xsd:annotation>
    <xsd:documentation xml:lang="en">Information which may be important in the avoidance of the misuse of the resource, for instance instrument maladies, corruption or contamination.</xsd:documentation>
  </xsd:annotation>
  <xsd:restriction base="xsd:string"/>
</xsd:simpleType>
Simple Type spase:Keyword
Namespace http://www.spase-group.org/data/schema
Annotations
A word or phrase that is relevant to the resource but does not exist in other documentary information.
Diagram
Diagram
Type xsd:string
Used by
Source
<xsd:simpleType name="Keyword">
  <xsd:annotation>
    <xsd:documentation xml:lang="en">A word or phrase that is relevant to the resource but does not exist in other documentary information.</xsd:documentation>
  </xsd:annotation>
  <xsd:restriction base="xsd:string"/>
</xsd:simpleType>
Simple Type spase:InputResourceID
Namespace http://www.spase-group.org/data/schema
Annotations
The resource identifier for a resource which was used to generate this resource.
Diagram
Diagramspase-2_7_1_xsd.tmp#typeID
Type spase:typeID
Type hierarchy
Facets
pattern [^:]+://[^/]+/.+
Used by
Source
<xsd:simpleType name="InputResourceID">
  <xsd:annotation>
    <xsd:documentation xml:lang="en">The resource identifier for a resource which was used to generate this resource.</xsd:documentation>
  </xsd:annotation>
  <xsd:restriction base="spase:typeID"/>
</xsd:simpleType>
Complex Type spase:Parameter
Namespace http://www.spase-group.org/data/schema
Annotations
A container of information regarding a parameter whose values are part of the product. Every product contains or can be related to one or more parameters.
Diagram
Diagramspase-2_7_1_xsd.tmp#Parameter_Namespase-2_7_1_xsd.tmp#Parameter_Setspase-2_7_1_xsd.tmp#Parameter_ParameterKeyspase-2_7_1_xsd.tmp#Parameter_Descriptionspase-2_7_1_xsd.tmp#Parameter_UCDspase-2_7_1_xsd.tmp#Parameter_Caveatsspase-2_7_1_xsd.tmp#Parameter_Cadencespase-2_7_1_xsd.tmp#Parameter_CadenceMinspase-2_7_1_xsd.tmp#Parameter_CadenceMaxspase-2_7_1_xsd.tmp#Parameter_Unitsspase-2_7_1_xsd.tmp#Parameter_UnitsConversionspase-2_7_1_xsd.tmp#Parameter_CoordinateSystemspase-2_7_1_xsd.tmp#Parameter_RenderingHintsspase-2_7_1_xsd.tmp#Parameter_Structurespase-2_7_1_xsd.tmp#Parameter_ValidMinspase-2_7_1_xsd.tmp#Parameter_ValidMaxspase-2_7_1_xsd.tmp#Parameter_FillValuespase-2_7_1_xsd.tmp#Parameter_Fieldspase-2_7_1_xsd.tmp#Parameter_Particlespase-2_7_1_xsd.tmp#Parameter_Wavespase-2_7_1_xsd.tmp#Parameter_Mixedspase-2_7_1_xsd.tmp#Parameter_Supportspase-2_7_1_xsd.tmp#Parameter_SpatialCoverage
Used by
Model
Children spase:Cadence, spase:CadenceMax, spase:CadenceMin, spase:Caveats, spase:CoordinateSystem, spase:Description, spase:Field, spase:FillValue, spase:Mixed, spase:Name, spase:ParameterKey, spase:Particle, spase:RenderingHints, spase:Set, spase:SpatialCoverage, spase:Structure, spase:Support, spase:UCD, spase:Units, spase:UnitsConversion, spase:ValidMax, spase:ValidMin, spase:Wave
Source
<xsd:complexType name="Parameter">
  <xsd:annotation>
    <xsd:documentation xml:lang="en">A container of information regarding a parameter whose values are part of the product. Every product contains or can be related to one or more parameters.</xsd:documentation>
  </xsd:annotation>
  <xsd:sequence>
    <xsd:element name="Name" type="spase:Name" minOccurs="1" maxOccurs="1"/>
    <xsd:element name="Set" type="spase:Set" minOccurs="0" maxOccurs="unbounded"/>
    <xsd:element name="ParameterKey" type="spase:ParameterKey" minOccurs="0" maxOccurs="1"/>
    <xsd:element name="Description" type="spase:Description" minOccurs="0" maxOccurs="1"/>
    <xsd:element name="UCD" type="spase:UCD" minOccurs="0" maxOccurs="1"/>
    <xsd:element name="Caveats" type="spase:Caveats" minOccurs="0" maxOccurs="1"/>
    <xsd:element name="Cadence" type="spase:Cadence" minOccurs="0" maxOccurs="1"/>
    <xsd:element name="CadenceMin" type="spase:CadenceMin" minOccurs="0" maxOccurs="1"/>
    <xsd:element name="CadenceMax" type="spase:CadenceMax" minOccurs="0" maxOccurs="1"/>
    <xsd:element name="Units" type="spase:Units" minOccurs="0" maxOccurs="1"/>
    <xsd:element name="UnitsConversion" type="spase:UnitsConversion" minOccurs="0" maxOccurs="1"/>
    <xsd:element name="CoordinateSystem" type="spase:CoordinateSystem" minOccurs="0" maxOccurs="1"/>
    <xsd:element name="RenderingHints" type="spase:RenderingHints" minOccurs="0" maxOccurs="unbounded"/>
    <xsd:element name="Structure" type="spase:Structure" minOccurs="0" maxOccurs="1"/>
    <xsd:element name="ValidMin" type="spase:ValidMin" minOccurs="0" maxOccurs="1"/>
    <xsd:element name="ValidMax" type="spase:ValidMax" minOccurs="0" maxOccurs="1"/>
    <xsd:element name="FillValue" type="spase:FillValue" minOccurs="0" maxOccurs="1"/>
    <xsd:choice minOccurs="1" maxOccurs="1">
      <xsd:element name="Field" type="spase:Field"/>
      <xsd:element name="Particle" type="spase:Particle"/>
      <xsd:element name="Wave" type="spase:Wave"/>
      <xsd:element name="Mixed" type="spase:Mixed"/>
      <xsd:element name="Support" type="spase:Support"/>
    </xsd:choice>
    <xsd:element name="SpatialCoverage" type="spase:SpatialCoverage" minOccurs="0" maxOccurs="unbounded"/>
  </xsd:sequence>
</xsd:complexType>
Simple Type spase:Set
Namespace http://www.spase-group.org/data/schema
Annotations
A collection of items for a particular purpose.
Diagram
Diagram
Type xsd:string
Used by
Source
<xsd:simpleType name="Set">
  <xsd:annotation>
    <xsd:documentation xml:lang="en">A collection of items for a particular purpose.</xsd:documentation>
  </xsd:annotation>
  <xsd:restriction base="xsd:string"/>
</xsd:simpleType>
Simple Type spase:ParameterKey
Namespace http://www.spase-group.org/data/schema
Annotations
The name or identifier which can be used to access the parameter in the resource. The associated value is dependent on the service used to access the resource. For columnar ASCII data, use "Column_X" for a single-element parameter and "Column_X-Column_Y" for a multi-element parameter, where X and Y are the relevant column indices. The first column index is 1.
Diagram
Diagram
Type xsd:string
Used by
Source
<xsd:simpleType name="ParameterKey">
  <xsd:annotation>
    <xsd:documentation xml:lang="en">The name or identifier which can be used to access the parameter in the resource. The associated value is dependent on the service used to access the resource. For columnar ASCII data, use "Column_X" for a single-element parameter and "Column_X-Column_Y" for a multi-element parameter, where X and Y are the relevant column indices. The first column index is 1.</xsd:documentation>
  </xsd:annotation>
  <xsd:restriction base="xsd:string"/>
</xsd:simpleType>
Simple Type spase:UCD
Namespace http://www.spase-group.org/data/schema
Annotations
The nature of a physical parameter expressed using the IVOA UCD1+ controlled vocabulary.
Diagram
Diagram
Type xsd:string
Used by
Source
<xsd:simpleType name="UCD">
  <xsd:annotation>
    <xsd:documentation xml:lang="en">The nature of a physical parameter expressed using the IVOA UCD1+ controlled vocabulary.</xsd:documentation>
  </xsd:annotation>
  <xsd:restriction base="xsd:string"/>
</xsd:simpleType>
Simple Type spase:Cadence
Namespace http://www.spase-group.org/data/schema
Annotations
The nominal or most common time interval between the start of successive measurements.
Diagram
Diagram
Type xsd:duration
Used by
Source
<xsd:simpleType name="Cadence">
  <xsd:annotation>
    <xsd:documentation xml:lang="en">The nominal or most common time interval between the start of successive measurements.</xsd:documentation>
  </xsd:annotation>
  <xsd:restriction base="xsd:duration"/>
</xsd:simpleType>
Simple Type spase:CadenceMin
Namespace http://www.spase-group.org/data/schema
Annotations
The smallest time interval between the start of successive measurements.
Diagram
Diagram
Type xsd:duration
Used by
Source
<xsd:simpleType name="CadenceMin">
  <xsd:annotation>
    <xsd:documentation xml:lang="en">The smallest time interval between the start of successive measurements.</xsd:documentation>
  </xsd:annotation>
  <xsd:restriction base="xsd:duration"/>
</xsd:simpleType>
Simple Type spase:CadenceMax
Namespace http://www.spase-group.org/data/schema
Annotations
The largest time interval between the start of successive measurements.
Diagram
Diagram
Type xsd:duration
Used by
Source
<xsd:simpleType name="CadenceMax">
  <xsd:annotation>
    <xsd:documentation xml:lang="en">The largest time interval between the start of successive measurements.</xsd:documentation>
  </xsd:annotation>
  <xsd:restriction base="xsd:duration"/>
</xsd:simpleType>
Simple Type spase:UnitsConversion
Namespace http://www.spase-group.org/data/schema
Annotations
The multiplicative factor for converting a unit into International System of Units (SI) units. The factor is expressed in the form "number>x", where "number" is a numerical value and "x" is the appropriate SI units. The basic SI units are Enumerated: m (meter), N (newton), kg (kilogram), Pa (pascal), s (second), Hz (hertz), A (ampere), V (volt), K (kelvin), W (watt), rad (radian), J (joule), sr (steradian), C (coulomb), T (tesla), ohm (ohm), mho (mho or seimens), H (henry), and F (farad). Two useful units which are not SI units are: degree (angle), and unitless (no units). An example is: "1e-9>T" which converts the units of magnetic field data expressed in nT to Tesla. Another example is: "1e+3>m/s" which converts a velocity expressed in kilometers per second to meters per second.
Diagram
Diagram
Type xsd:string
Used by
Source
<xsd:simpleType name="UnitsConversion">
  <xsd:annotation>
    <xsd:documentation xml:lang="en">The multiplicative factor for converting a unit into International System of Units (SI) units. The factor is expressed in the form "number>x", where "number" is a numerical value and "x" is the appropriate SI units. The basic SI units are Enumerated: m (meter), N (newton), kg (kilogram), Pa (pascal), s (second), Hz (hertz), A (ampere), V (volt), K (kelvin), W (watt), rad (radian), J (joule), sr (steradian), C (coulomb), T (tesla), ohm (ohm), mho (mho or seimens), H (henry), and F (farad). Two useful units which are not SI units are: degree (angle), and unitless (no units). An example is: "1e-9>T" which converts the units of magnetic field data expressed in nT to Tesla. Another example is: "1e+3>m/s" which converts a velocity expressed in kilometers per second to meters per second.</xsd:documentation>
  </xsd:annotation>
  <xsd:restriction base="xsd:string"/>
</xsd:simpleType>
Complex Type spase:CoordinateSystem
Namespace http://www.spase-group.org/data/schema
Annotations
The specification of the orientation of a set of (typically) orthogonal base axes.
Diagram
Diagramspase-2_7_1_xsd.tmp#CoordinateSystem_CoordinateRepresentationspase-2_7_1_xsd.tmp#CoordinateSystem_CoordinateSystemName
Used by
Model
Children spase:CoordinateRepresentation, spase:CoordinateSystemName
Source
<xsd:complexType name="CoordinateSystem">
  <xsd:annotation>
    <xsd:documentation xml:lang="en">The specification of the orientation of a set of (typically) orthogonal base axes.</xsd:documentation>
  </xsd:annotation>
  <xsd:sequence>
    <xsd:element name="CoordinateRepresentation" type="spase:CoordinateRepresentation" minOccurs="1" maxOccurs="1"/>
    <xsd:element name="CoordinateSystemName" type="spase:CoordinateSystemName" minOccurs="1" maxOccurs="1"/>
  </xsd:sequence>
</xsd:complexType>
Simple Type spase:CoordinateRepresentation
Namespace http://www.spase-group.org/data/schema
Annotations
Identifiers of the method or form for specifying a given point or vector in a given coordinate system.
Diagram
Diagram
Type restriction of xsd:string
Facets
enumeration Cartesian
A representation in which a position vector or a measured vector (e.g., field or flow) is specified by its components along the base axes of the coordinate system.
enumeration Cylindrical
A coordinate representation of a position vector or measured vector (field or flow) by its k-component, the magnitude of its projection into the i-j plane, and the azimuthal angle of the i-j plane projection.
enumeration Spherical
A coordinate representation of a position vector or of a measured vector by its magnitude and two direction angles. The angles are relative to the base axes of the coordinate system used. Typically, the angles are phi [azimuth angle, =arctan (j/i)] and theta, where theta may be a polar angle, arctan {[sqrt(i^2+j^2)]/k}, or an elevation angle, arctan [k/sqrt(i^2+j^2)].
Used by
Source
<xsd:simpleType name="CoordinateRepresentation">
  <xsd:annotation>
    <xsd:documentation xml:lang="en">Identifiers of the method or form for specifying a given point or vector in a given coordinate system.</xsd:documentation>
  </xsd:annotation>
  <xsd:restriction base="xsd:string">
    <xsd:enumeration value="Cartesian">
      <xsd:annotation>
        <xsd:documentation xml:lang="en">A representation in which a position vector or a measured vector (e.g., field or flow) is specified by its components along the base axes of the coordinate system.</xsd:documentation>
      </xsd:annotation>
    </xsd:enumeration>
    <xsd:enumeration value="Cylindrical">
      <xsd:annotation>
        <xsd:documentation xml:lang="en">A coordinate representation of a position vector or measured vector (field or flow) by its k-component, the magnitude of its projection into the i-j plane, and the azimuthal angle of the i-j plane projection.</xsd:documentation>
      </xsd:annotation>
    </xsd:enumeration>
    <xsd:enumeration value="Spherical">
      <xsd:annotation>
        <xsd:documentation xml:lang="en">A coordinate representation of a position vector or of a measured vector by its magnitude and two direction angles. The angles are relative to the base axes of the coordinate system used. Typically, the angles are phi [azimuth angle, =arctan (j/i)] and theta, where theta may be a polar angle, arctan {[sqrt(i^2+j^2)]/k}, or an elevation angle, arctan [k/sqrt(i^2+j^2)].</xsd:documentation>
      </xsd:annotation>
    </xsd:enumeration>
  </xsd:restriction>
</xsd:simpleType>
Simple Type spase:CoordinateSystemName
Namespace http://www.spase-group.org/data/schema
Annotations
Identifiers of the origin and orientation of a set of typically orthogonal axes.
Diagram
Diagram
Type restriction of xsd:string
Facets
enumeration Carrington
A coordinate system which is centered at the Sun and is fixed with respect to the synodic rotation rate. The mean synodic value is about 27.2753 days. The Astronomical Almanac gives a value for Carrington longitude of 349.03 deg at 0000 UT on 1 January 1995.
enumeration CGM
Corrected Geomagnetic - A coordinate system from a spatial point with GEO radial distance and geomagnetic latitude and longitude, follow the epoch-appropriate IGRF/DGRF model field vector through to the point where the field line crosses the geomagnetic dipole equatorial plane. Then trace the dipole magnetic field vector Earthward from that point on the equatorial plane, in the same hemisphere as the original point, until the initial radial distance is reached. Designate the dipole latitude and longitude at that point as the CGM latitude and longitude of the original point, see http://nssdc.gsfc.nasa.gov/space/cgm/cgmm_des.html.
enumeration CSO
Corrected Solar Orbital - A coordinate system related to Earth where x-axis is anti-sunward and the y-axis points in the orbital velocity direction.
enumeration DM
Dipole Meridian - A coordinate system centered at the observation point. The z-axis is parallel to the dipole axis of the Earth, positive northward. x-axis is in the plane defined by the z-axis and the line linking the observation point with the center of the Earth. The y-axis is positive eastward, see http://cdpp.cnes.fr/00428.pdf.
enumeration ECD
Eccentric Dipole (ECD) coordinate system that aligns with a dipole whose origin and orientation may be different from the physical center and spin axis of the containing body. The IGRF-12 coefficients for 2015 are used to determine the origin for the Earth. The 2015 positions are North dip pole: latitude: 86.29, longitude -160.06. South dip pole latitude: -64.28, longitude: 136.59, North geometric pole latitude: 80.37, longitude: -72.63, South geomagnetic pole latitude: -80.37, longitude: 107.37. ECD is defined in doi:10.1186/s40623-015-0228-9.
enumeration ECEF
The Earth-Centered, Earth-Fixed (ECEF) coordinate system has point (0,0,0) defined as the center of mass of the Earth. Its axes are aligned with the International Reference Pole (IRP) and International Reference Meridian (IRM). The x-axis intersects the sphere of the Earth at 0 deg latitude (Equator) and 0 deg longitude (Greenwich). The z-axis points north. The y-axis completes the right-handed coordinate system.
enumeration ENP
ENP (also called PEN) - The P-axis points northward, perpendicular to orbital plane. For an orbit with zero inclination, the P-axis is parallel to spin axis of the Earth. The E-axis is perpendicular to the P and N directions and points earthward. The N-axis is perpendicular to P and E and is positive eastward.
enumeration GEI
GEI Geocentric Equatorial Inertial - A coordinate system where the z-axis is along spin axis of the Earth, positive northward. The x-axis points towards the first point of Aries (from the Earth towards the Sun at the vernal equinox), see Russell, 1971. When the x-axis is the direction of the mean vernal equinox of J2000, the coordinate system is also called GCI. Then the z-axis is also defined as being normal to the mean Earth equator of J2000.
enumeration GEO
Geographic - geocentric corotating - A coordinate system where the z-axis is along spin axis of the Earth, positive northward. The x-axis lies in Greenwich meridian, positive towards Greenwich, see Russell, 1971.
enumeration GPHIO
Kronian Solar Orbital - A coordinate system related to Saturn where the x-axis is anti-sunward and the y-axis points in the orbital velocity direction.
enumeration GSE
Geocentric Solar Ecliptic - A coordinate system where the x-axis is from Earth to Sun. The z-axis is normal to the ecliptic, positive northward, see Russell, 1971.
enumeration GSEQ
Geocentric Solar Equatorial - A coordinate system where the x-axis is from Earth to Sun. The y-axis is parallel to solar equatorial plane. The z-axis is positive northward, see Russell, 1971.
enumeration GSM
Geocentric Solar Magnetospheric - A coordinate system where the x-axis is from Earth to Sun, z-axis is northward in a plane containing the x-axis and the geomagnetic dipole axis, see Russell, 1971.
enumeration HAE
Heliocentric Aries Ecliptic - A coordinate system where the z-axis is normal to the ecliptic plane, positive northward. The x-axis is positive towards the first point of Aries (from Earth to Sun at vernal equinox). Same as SE below, see Hapgood, 1992.
enumeration HCC
Heliocentric Cartesian - A 3-D orthonormal coordinate system that is primarily intended to specify with two dimensions a point on the solar disk. The z-axis points toward the observer. The y-axis lies in the plane defined by the solar spin vector and the z-axis is positive northward. The x-axis is perpendicular to the y-axis and z-axis, positive toward solar west. Standard representation for this system is based on (x,y) position of the point of interest expressed either as physical distances or as fractions of the solar disk radius.
enumeration HCI
Heliographic Carrington Inertial.
enumeration HCR
Heliocentric Radial - A 3-D orthonormal coordinate system that is primarily intended to specify with two dimensions a point on the solar disk. The z-axis points toward the observer. The y-axis lies in the plane defined by the solar spin vector and the z-axis, positive northward. The x-axis is perpendicular to the y-axis and z-axis, positive toward solar west. Standard representation for this system is based on distance rho from the z-axis (sqrt(x**2+y**2)) and the phase angle psi measured counterclockwise from the positive y-axis (arctan(-y/x)) of the point of interest.
enumeration HEE
Heliocentric Earth Ecliptic - A coordinate system where the z-axis is normal to the ecliptic plane, positive northward. The x-axis points from Sun to Earth, see Hapgood, 1992.
enumeration HEEQ
Heliocentric Earth Equatorial - A coordinate system where the z-axis is normal to the solar equatorial plane, positive northward. The x-axis is generally Earthward in the plane defined by the z-axis and the Sun-Earth direction, see Hapgood, 1992.
enumeration HERTN
Helio-Ecliptic Radial Tangential Normal coordinate system. Typically centered at a spacecraft. The x-axis (radial) is set as the primary-axis, and is defined as the axis pointing from the spacecraft to the Sun. The z-axis (tangential) is set as the secondary-axis, and is defined as that portion of the ecliptic rotational axis which is perpendicular to the primary-axis. The y-axis (Normal) is defined as Z cross X.
enumeration HG
Heliographic - A heliocentric rotating coordinate system where the z-axis is normal to the solar equatorial plane, positive northward. The x-axis and y-axis rotate with a period of 25.38 days. The zero longitude (x-axis) is defined as the longitude that passed through the ascending node of the solar equator on the ecliptic plane on 1 January, 1854 at 12 UT, see http://nssdc.gsfc.nasa.gov/space/helios/coor_des.html.
enumeration HGI
Heliographic Inertial - A heliocentric coordinate system where the z-axis is normal to the solar equatorial plane, positive northward. The x-axis is along the intersection line between solar equatorial and ecliptic planes. The x-axis was positive at SE longitude of 74.367 deg on January 1, 1900. (See SE below.) See http://nssdc.gsfc.nasa.gov/space/helios/coor_des.html.
enumeration HGRTN
Heliocentric Radial Tangential Normal coordinate system (also known as RTN). Typically centered at a spacecraft. Used for IMF and plasma V vectors. The x-axis (radial) is set as the primary-axis, and is defined as the axis pointing from the spacecraft to the Sun. The z-axis (tangential) is set as the secondary-axis, and is defined as that portion of the solar North rotational axis which is perpendicular to the primary-axis. The y-axis (normal) is defined as Z cross X.
enumeration HPC
Helioprojective Cartesian=A 3-D orthonormal (left-handed) coordinate system that is primarily intended to specify with two dimensions a point on the solar disk. The z-axis points from the observer to the center of the solar disk. The y-axis lies in the plane defined by the solar spin vector and the z-axis, positive northward. The x-axis is perpendicular to the y-axis and z-axis, positive toward solar west. Given as the distance between the observer and the center of the solar disk, the standard representation of an (x,y) point on the solar disk is latitude (arctan(y/d)) and longitude (arctan (x/d)) of the point of interest.
enumeration HPR
Helioprojective Radial - A 3-D orthonormal (left-handed) coordinate system that is primarily intended to specify with two dimensions a point on the solar disk. The z-axis points from the observer to the center of the solar disk. The y-axis lies in the plane defined by the solar spin vector and the z-axis, positive northward. The x-axis is perpendicular to the y-axis and z-axis, positive toward solar west. Given as the distance between the observer and the center of the solar disk, the standard representation for this system of an (x,y) point on the solar disk is latitude angle theta (arctan(sqrt(x**2+y**2)/d))) or equivalent declination parameter delta (theta-90 deg) and the phase angle psi as measured counterclockwise from the positive y-axis (psi=arctan(-y/x)) of the point of interest.
enumeration HSM
Heliospheric Solar Magnetospheric - A coordinate system where the x-axis is from Earth to Sun, z-axis is northward in a plane containing the x-axis and the geomagnetic dipole axis.
enumeration J2000
An astronomical coordinate system which uses the mean equator and equinox of Julian date 2451545.0 TT (Terrestrial Time), or January 1, 2000, noon TT to define a celestial reference frame.
enumeration JSM
Jovian Solar Magnetospheric - A coordinate system related to Jupiter where the x-axis is from Jupiter to Sun, z-axis is northward in a plane containing the x-axis and the Jovian dipole axis.
enumeration JSO
Jovian Solar Orbital - A coordinate system related to Jupiter where x-axis is anti-sunward and the y-axis points in the orbital velocity direction.
enumeration KSM
Kronian Solar Magnetospheric - A coordinate system related to Saturn where the x-axis is anti-sunward, z-axis is northward in a plane containing the x-axis and the Kronian dipole axis.
enumeration KSO
Kronian Solar Orbital - A coordinate system related to Saturn where x-axis is anti-sunward and the y-axis points in the orbital velocity direction.
enumeration LGM
Local Geomagnetic - A coordinate system used mainly for Earth surface or near-Earth surface magnetic field data. The x-axis northward from observation point in a geographic meridian. The z-axis downward towards center of the Earth. In this system, the total horizontal component, H, is equal to sqrt(Bx^2+By^2) and declination angle, D is equal to arctan(By/Bx).
enumeration LocalGeographic
A coordinate system used mainly for Earth surface or near-Earth surface magnetic field or other vector measurements. The X-axis points northward from observation point in a geographic meridian in the horizontal plane. The Y-axis points eastward from observation point in a geographic latitude in the horizontal plane. The Z-axis points downward towards center of the Earth.
enumeration LocalGeomagnetic
A coordinate system used mainly for Earth surface or near-Earth surface magnetic field data. The H-axis points northward toward the north magnetic pole from observation point in a geomagnetic meridian in the horizontal plane. The D-axis points eastward from observation point in a geomagnetic latitude in the horizontal plane. The Z-axis points downward towards center of the Earth.
enumeration MAG
Geomagnetic - geocentric. The z-axis is parallel to the geomagnetic dipole axis, positive north. The x-axis is in the plane defined by the z-axis and the rotation axis of the Earth. If N is a unit vector from the center of the Earth to the north geographic pole, the signs of the y-axis and x-axis are given by the vector cross products N cross z and y cross z, respectively, see Russell, 1971 and http://cdpp.cnes.fr/00428.pdf.
enumeration MFA
Magnetic Field Aligned - A coordinate system spacecraft-centered system with the z-axis in the direction of the ambient magnetic field vector. The x-axis is in the plane defined by the z-axis and the spacecraft-Sun line, positive sunward, see http://cdpp.cnes.fr/00428.pdf.
enumeration MSO
Mars/Mercury Solar Orbital A coordinate system related to Mars or Mercury. A coordinate system where, depending on the body (Mars or Mercury), the x-axis is anti-sunward and the y-axis points in the orbital velocity direction.
enumeration RTN
Radial Tangential Normal. Typically centered at a spacecraft. Used for IMF and plasma V vectors. The x-axis (radial) is set as the primary-axis, and is defined as the axis pointing from the spacecraft to the Sun. The z-axis (tangential) is set as the secondary-axis, and is defined as that portion of the solar North rotational axis which is perpendicular to the primary-axis. The y-axis (normal) is defined as Z cross X.
enumeration SC
Spacecraft - A coordinate system defined by the spacecraft geometry and/or spin. Often has z-axis parallel to spacecraft spin vector. The x-axis and y-axis may or may not corotate with the spacecraft, see SR and SR2 below.
enumeration SE
Solar Ecliptic - A heliocentric coordinate system where the z-axis is normal to the ecliptic plane, positive northward. The x-axis is positive towards the first point of Aries (from Earth to Sun at vernal equinox). Same as HAE above, see http://nssdc.gsfc.nasa.gov/space/helios/coor_des.htmlr.
enumeration SensorCoordinates
A coordinate system defined by the instrument or measuring geometry.
enumeration SM
Solar Magnetic - A geocentric coordinate system where the z-axis is northward along dipole axis of the Earth, x-axis is in plane of z-axis and Earth-Sun line, positive sunward, see Russell, 1971.
enumeration SpacecraftOrbitPlane
A coordinate system where x-axis lies in the plane normal to and in the direction of motion of the spacecraft, the z-axis is normal to this plane and the y-axis completes the triad to form a right-handed coordinate system.
enumeration SR
Spin Reference - A special case of a Spacecraft (SC) coordinate system for a spinning spacecraft. The z-axis is parallel to the spacecraft spin vector. The x-axis and y-axis rotate with the spacecraft, see http://cdpp.cnes.fr/00428.pdf.
enumeration SR2
Spin Reference 2 - A special case of a Spacecraft (SC) coordinate system for a spinning spacecraft. The z-axis is parallel to the spacecraft spin vector while the x-axis is in the plane defined by the z-axis and the spacecraft-Sun line, positive sunward, see http://cdpp.cnes.fr/00428.pdf.
enumeration SSE
Spacecraft Solar Ecliptic - A coordinate system used for deep space spacecraft, i.e., consider the Helios spacecraft with the x-axis from spacecraft to Sun, the z-axis normal to ecliptic plane positive northward. Note that the angle between the normal to ecliptic plane and the normal to the Helios orbital plane is ~0.25 deg.
enumeration SSE_L
Selenocentric Solar Ecliptic - The x-axis points from the center of the Moon to the Sun, the z-axis is normal to the ecliptic plane, positive northward. And the y-axis completes the right-handed set of axes.
enumeration StonyhurstHeliographic
The origin of the Stonyhurst heliographic coordinate system is at the intersection of the solar equator and the central meridian as seen from Earth. Thus, the coordinate system remains fixed with respect to Earth, while the Sun rotates (synodically) underneath it. The latitude and longitude angles, theta and phi, respectively, are given in degrees, with theta increasing towards solar North, and phi increasing towards the solar West limb. The distance r is either a physical distance in meters, or is relative to the solar photospheric radius R approximately equal to 6.96 x 10^8 m. This coordinate system is demonstrated in An alternative to the r coordinate is the height h = r - R relative to the solar surface, where h is positive above the surface and negative below the surface.
enumeration TIIS
Kronian Solar Orbital - A coordinate system related to Saturn where the x-axis is anti-sunward and the y-axis points in the orbital velocity direction.
enumeration VSO
Venus Solar Orbital - A coordinate system related to Venus where the x-axis is anti-sunward and the y-axis point along the orbital velocity direction.
enumeration WGS84
The World Geodetic System (WGS) defines a reference frame for the Earth, for use in geodesy and navigation. The WGS84 uses the zero meridian as defined by the Bureau International de l'Heure.
Used by
Source
<xsd:simpleType name="CoordinateSystemName">
  <xsd:annotation>
    <xsd:documentation xml:lang="en">Identifiers of the origin and orientation of a set of typically orthogonal axes.</xsd:documentation>
  </xsd:annotation>
  <xsd:restriction base="xsd:string">
    <xsd:enumeration value="Carrington">
      <xsd:annotation>
        <xsd:documentation xml:lang="en">A coordinate system which is centered at the Sun and is fixed with respect to the synodic rotation rate. The mean synodic value is about 27.2753 days. The Astronomical Almanac gives a value for Carrington longitude of 349.03 deg at 0000 UT on 1 January 1995.</xsd:documentation>
      </xsd:annotation>
    </xsd:enumeration>
    <xsd:enumeration value="CGM">
      <xsd:annotation>
        <xsd:documentation xml:lang="en">Corrected Geomagnetic - A coordinate system from a spatial point with GEO radial distance and geomagnetic latitude and longitude, follow the epoch-appropriate IGRF/DGRF model field vector through to the point where the field line crosses the geomagnetic dipole equatorial plane. Then trace the dipole magnetic field vector Earthward from that point on the equatorial plane, in the same hemisphere as the original point, until the initial radial distance is reached. Designate the dipole latitude and longitude at that point as the CGM latitude and longitude of the original point, see http://nssdc.gsfc.nasa.gov/space/cgm/cgmm_des.html.</xsd:documentation>
      </xsd:annotation>
    </xsd:enumeration>
    <xsd:enumeration value="CSO">
      <xsd:annotation>
        <xsd:documentation xml:lang="en">Corrected Solar Orbital - A coordinate system related to Earth where x-axis is anti-sunward and the y-axis points in the orbital velocity direction.</xsd:documentation>
      </xsd:annotation>
    </xsd:enumeration>
    <xsd:enumeration value="DM">
      <xsd:annotation>
        <xsd:documentation xml:lang="en">Dipole Meridian - A coordinate system centered at the observation point. The z-axis is parallel to the dipole axis of the Earth, positive northward. x-axis is in the plane defined by the z-axis and the line linking the observation point with the center of the Earth. The y-axis is positive eastward, see http://cdpp.cnes.fr/00428.pdf.</xsd:documentation>
      </xsd:annotation>
    </xsd:enumeration>
    <xsd:enumeration value="ECD">
      <xsd:annotation>
        <xsd:documentation xml:lang="en">Eccentric Dipole (ECD) coordinate system that aligns with a dipole whose origin and orientation may be different from the physical center and spin axis of the containing body. The IGRF-12 coefficients for 2015 are used to determine the origin for the Earth. The 2015 positions are North dip pole: latitude: 86.29, longitude -160.06. South dip pole latitude: -64.28, longitude: 136.59, North geometric pole latitude: 80.37, longitude: -72.63, South geomagnetic pole latitude: -80.37, longitude: 107.37. ECD is defined in doi:10.1186/s40623-015-0228-9.</xsd:documentation>
      </xsd:annotation>
    </xsd:enumeration>
    <xsd:enumeration value="ECEF">
      <xsd:annotation>
        <xsd:documentation xml:lang="en">The Earth-Centered, Earth-Fixed (ECEF) coordinate system has point (0,0,0) defined as the center of mass of the Earth. Its axes are aligned with the International Reference Pole (IRP) and International Reference Meridian (IRM). The x-axis intersects the sphere of the Earth at 0 deg latitude (Equator) and 0 deg longitude (Greenwich). The z-axis points north. The y-axis completes the right-handed coordinate system.</xsd:documentation>
      </xsd:annotation>
    </xsd:enumeration>
    <xsd:enumeration value="ENP">
      <xsd:annotation>
        <xsd:documentation xml:lang="en">ENP (also called PEN) - The P-axis points northward, perpendicular to orbital plane. For an orbit with zero inclination, the P-axis is parallel to spin axis of the Earth. The E-axis is perpendicular to the P and N directions and points earthward. The N-axis is perpendicular to P and E and is positive eastward.</xsd:documentation>
      </xsd:annotation>
    </xsd:enumeration>
    <xsd:enumeration value="GEI">
      <xsd:annotation>
        <xsd:documentation xml:lang="en">GEI Geocentric Equatorial Inertial - A coordinate system where the z-axis is along spin axis of the Earth, positive northward. The x-axis points towards the first point of Aries (from the Earth towards the Sun at the vernal equinox), see Russell, 1971. When the x-axis is the direction of the mean vernal equinox of J2000, the coordinate system is also called GCI. Then the z-axis is also defined as being normal to the mean Earth equator of J2000.</xsd:documentation>
      </xsd:annotation>
    </xsd:enumeration>
    <xsd:enumeration value="GEO">
      <xsd:annotation>
        <xsd:documentation xml:lang="en">Geographic - geocentric corotating - A coordinate system where the z-axis is along spin axis of the Earth, positive northward. The x-axis lies in Greenwich meridian, positive towards Greenwich, see Russell, 1971.</xsd:documentation>
      </xsd:annotation>
    </xsd:enumeration>
    <xsd:enumeration value="GPHIO">
      <xsd:annotation>
        <xsd:documentation xml:lang="en">Kronian Solar Orbital - A coordinate system related to Saturn where the x-axis is anti-sunward and the y-axis points in the orbital velocity direction.</xsd:documentation>
      </xsd:annotation>
    </xsd:enumeration>
    <xsd:enumeration value="GSE">
      <xsd:annotation>
        <xsd:documentation xml:lang="en">Geocentric Solar Ecliptic - A coordinate system where the x-axis is from Earth to Sun. The z-axis is normal to the ecliptic, positive northward, see Russell, 1971.</xsd:documentation>
      </xsd:annotation>
    </xsd:enumeration>
    <xsd:enumeration value="GSEQ">
      <xsd:annotation>
        <xsd:documentation xml:lang="en">Geocentric Solar Equatorial - A coordinate system where the x-axis is from Earth to Sun. The y-axis is parallel to solar equatorial plane. The z-axis is positive northward, see Russell, 1971.</xsd:documentation>
      </xsd:annotation>
    </xsd:enumeration>
    <xsd:enumeration value="GSM">
      <xsd:annotation>
        <xsd:documentation xml:lang="en">Geocentric Solar Magnetospheric - A coordinate system where the x-axis is from Earth to Sun, z-axis is northward in a plane containing the x-axis and the geomagnetic dipole axis, see Russell, 1971.</xsd:documentation>
      </xsd:annotation>
    </xsd:enumeration>
    <xsd:enumeration value="HAE">
      <xsd:annotation>
        <xsd:documentation xml:lang="en">Heliocentric Aries Ecliptic - A coordinate system where the z-axis is normal to the ecliptic plane, positive northward. The x-axis is positive towards the first point of Aries (from Earth to Sun at vernal equinox). Same as SE below, see Hapgood, 1992.</xsd:documentation>
      </xsd:annotation>
    </xsd:enumeration>
    <xsd:enumeration value="HCC">
      <xsd:annotation>
        <xsd:documentation xml:lang="en">Heliocentric Cartesian - A 3-D orthonormal coordinate system that is primarily intended to specify with two dimensions a point on the solar disk. The z-axis points toward the observer. The y-axis lies in the plane defined by the solar spin vector and the z-axis is positive northward. The x-axis is perpendicular to the y-axis and z-axis, positive toward solar west. Standard representation for this system is based on (x,y) position of the point of interest expressed either as physical distances or as fractions of the solar disk radius.</xsd:documentation>
      </xsd:annotation>
    </xsd:enumeration>
    <xsd:enumeration value="HCI">
      <xsd:annotation>
        <xsd:documentation xml:lang="en">Heliographic Carrington Inertial.</xsd:documentation>
      </xsd:annotation>
    </xsd:enumeration>
    <xsd:enumeration value="HCR">
      <xsd:annotation>
        <xsd:documentation xml:lang="en">Heliocentric Radial - A 3-D orthonormal coordinate system that is primarily intended to specify with two dimensions a point on the solar disk. The z-axis points toward the observer. The y-axis lies in the plane defined by the solar spin vector and the z-axis, positive northward. The x-axis is perpendicular to the y-axis and z-axis, positive toward solar west. Standard representation for this system is based on distance rho from the z-axis (sqrt(x**2+y**2)) and the phase angle psi measured counterclockwise from the positive y-axis (arctan(-y/x)) of the point of interest.</xsd:documentation>
      </xsd:annotation>
    </xsd:enumeration>
    <xsd:enumeration value="HEE">
      <xsd:annotation>
        <xsd:documentation xml:lang="en">Heliocentric Earth Ecliptic - A coordinate system where the z-axis is normal to the ecliptic plane, positive northward. The x-axis points from Sun to Earth, see Hapgood, 1992.</xsd:documentation>
      </xsd:annotation>
    </xsd:enumeration>
    <xsd:enumeration value="HEEQ">
      <xsd:annotation>
        <xsd:documentation xml:lang="en">Heliocentric Earth Equatorial - A coordinate system where the z-axis is normal to the solar equatorial plane, positive northward. The x-axis is generally Earthward in the plane defined by the z-axis and the Sun-Earth direction, see Hapgood, 1992.</xsd:documentation>
      </xsd:annotation>
    </xsd:enumeration>
    <xsd:enumeration value="HERTN">
      <xsd:annotation>
        <xsd:documentation xml:lang="en">Helio-Ecliptic Radial Tangential Normal coordinate system. Typically centered at a spacecraft. The x-axis (radial) is set as the primary-axis, and is defined as the axis pointing from the spacecraft to the Sun. The z-axis (tangential) is set as the secondary-axis, and is defined as that portion of the ecliptic rotational axis which is perpendicular to the primary-axis. The y-axis (Normal) is defined as Z cross X.</xsd:documentation>
      </xsd:annotation>
    </xsd:enumeration>
    <xsd:enumeration value="HG">
      <xsd:annotation>
        <xsd:documentation xml:lang="en">Heliographic - A heliocentric rotating coordinate system where the z-axis is normal to the solar equatorial plane, positive northward. The x-axis and y-axis rotate with a period of 25.38 days. The zero longitude (x-axis) is defined as the longitude that passed through the ascending node of the solar equator on the ecliptic plane on 1 January, 1854 at 12 UT, see http://nssdc.gsfc.nasa.gov/space/helios/coor_des.html.</xsd:documentation>
      </xsd:annotation>
    </xsd:enumeration>
    <xsd:enumeration value="HGI">
      <xsd:annotation>
        <xsd:documentation xml:lang="en">Heliographic Inertial - A heliocentric coordinate system where the z-axis is normal to the solar equatorial plane, positive northward. The x-axis is along the intersection line between solar equatorial and ecliptic planes. The x-axis was positive at SE longitude of 74.367 deg on January 1, 1900. (See SE below.) See http://nssdc.gsfc.nasa.gov/space/helios/coor_des.html.</xsd:documentation>
      </xsd:annotation>
    </xsd:enumeration>
    <xsd:enumeration value="HGRTN">
      <xsd:annotation>
        <xsd:documentation xml:lang="en">Heliocentric Radial Tangential Normal coordinate system (also known as RTN). Typically centered at a spacecraft. Used for IMF and plasma V vectors. The x-axis (radial) is set as the primary-axis, and is defined as the axis pointing from the spacecraft to the Sun. The z-axis (tangential) is set as the secondary-axis, and is defined as that portion of the solar North rotational axis which is perpendicular to the primary-axis. The y-axis (normal) is defined as Z cross X.</xsd:documentation>
      </xsd:annotation>
    </xsd:enumeration>
    <xsd:enumeration value="HPC">
      <xsd:annotation>
        <xsd:documentation xml:lang="en">Helioprojective Cartesian=A 3-D orthonormal (left-handed) coordinate system that is primarily intended to specify with two dimensions a point on the solar disk. The z-axis points from the observer to the center of the solar disk. The y-axis lies in the plane defined by the solar spin vector and the z-axis, positive northward. The x-axis is perpendicular to the y-axis and z-axis, positive toward solar west. Given as the distance between the observer and the center of the solar disk, the standard representation of an (x,y) point on the solar disk is latitude (arctan(y/d)) and longitude (arctan (x/d)) of the point of interest.</xsd:documentation>
      </xsd:annotation>
    </xsd:enumeration>
    <xsd:enumeration value="HPR">
      <xsd:annotation>
        <xsd:documentation xml:lang="en">Helioprojective Radial - A 3-D orthonormal (left-handed) coordinate system that is primarily intended to specify with two dimensions a point on the solar disk. The z-axis points from the observer to the center of the solar disk. The y-axis lies in the plane defined by the solar spin vector and the z-axis, positive northward. The x-axis is perpendicular to the y-axis and z-axis, positive toward solar west. Given as the distance between the observer and the center of the solar disk, the standard representation for this system of an (x,y) point on the solar disk is latitude angle theta (arctan(sqrt(x**2+y**2)/d))) or equivalent declination parameter delta (theta-90 deg) and the phase angle psi as measured counterclockwise from the positive y-axis (psi=arctan(-y/x)) of the point of interest.</xsd:documentation>
      </xsd:annotation>
    </xsd:enumeration>
    <xsd:enumeration value="HSM">
      <xsd:annotation>
        <xsd:documentation xml:lang="en">Heliospheric Solar Magnetospheric - A coordinate system where the x-axis is from Earth to Sun, z-axis is northward in a plane containing the x-axis and the geomagnetic dipole axis.</xsd:documentation>
      </xsd:annotation>
    </xsd:enumeration>
    <xsd:enumeration value="J2000">
      <xsd:annotation>
        <xsd:documentation xml:lang="en">An astronomical coordinate system which uses the mean equator and equinox of Julian date 2451545.0 TT (Terrestrial Time), or January 1, 2000, noon TT to define a celestial reference frame.</xsd:documentation>
      </xsd:annotation>
    </xsd:enumeration>
    <xsd:enumeration value="JSM">
      <xsd:annotation>
        <xsd:documentation xml:lang="en">Jovian Solar Magnetospheric - A coordinate system related to Jupiter where the x-axis is from Jupiter to Sun, z-axis is northward in a plane containing the x-axis and the Jovian dipole axis.</xsd:documentation>
      </xsd:annotation>
    </xsd:enumeration>
    <xsd:enumeration value="JSO">
      <xsd:annotation>
        <xsd:documentation xml:lang="en">Jovian Solar Orbital - A coordinate system related to Jupiter where x-axis is anti-sunward and the y-axis points in the orbital velocity direction.</xsd:documentation>
      </xsd:annotation>
    </xsd:enumeration>
    <xsd:enumeration value="KSM">
      <xsd:annotation>
        <xsd:documentation xml:lang="en">Kronian Solar Magnetospheric - A coordinate system related to Saturn where the x-axis is anti-sunward, z-axis is northward in a plane containing the x-axis and the Kronian dipole axis.</xsd:documentation>
      </xsd:annotation>
    </xsd:enumeration>
    <xsd:enumeration value="KSO">
      <xsd:annotation>
        <xsd:documentation xml:lang="en">Kronian Solar Orbital - A coordinate system related to Saturn where x-axis is anti-sunward and the y-axis points in the orbital velocity direction.</xsd:documentation>
      </xsd:annotation>
    </xsd:enumeration>
    <xsd:enumeration value="LGM">
      <xsd:annotation>
        <xsd:documentation xml:lang="en">Local Geomagnetic - A coordinate system used mainly for Earth surface or near-Earth surface magnetic field data. The x-axis northward from observation point in a geographic meridian. The z-axis downward towards center of the Earth. In this system, the total horizontal component, H, is equal to sqrt(Bx^2+By^2) and declination angle, D is equal to arctan(By/Bx).</xsd:documentation>
      </xsd:annotation>
    </xsd:enumeration>
    <xsd:enumeration value="LocalGeographic">
      <xsd:annotation>
        <xsd:documentation xml:lang="en">A coordinate system used mainly for Earth surface or near-Earth surface magnetic field or other vector measurements. The X-axis points northward from observation point in a geographic meridian in the horizontal plane. The Y-axis points eastward from observation point in a geographic latitude in the horizontal plane. The Z-axis points downward towards center of the Earth.</xsd:documentation>
      </xsd:annotation>
    </xsd:enumeration>
    <xsd:enumeration value="LocalGeomagnetic">
      <xsd:annotation>
        <xsd:documentation xml:lang="en">A coordinate system used mainly for Earth surface or near-Earth surface magnetic field data. The H-axis points northward toward the north magnetic pole from observation point in a geomagnetic meridian in the horizontal plane. The D-axis points eastward from observation point in a geomagnetic latitude in the horizontal plane. The Z-axis points downward towards center of the Earth.</xsd:documentation>
      </xsd:annotation>
    </xsd:enumeration>
    <xsd:enumeration value="MAG">
      <xsd:annotation>
        <xsd:documentation xml:lang="en">Geomagnetic - geocentric. The z-axis is parallel to the geomagnetic dipole axis, positive north. The x-axis is in the plane defined by the z-axis and the rotation axis of the Earth. If N is a unit vector from the center of the Earth to the north geographic pole, the signs of the y-axis and x-axis are given by the vector cross products N cross z and y cross z, respectively, see Russell, 1971 and http://cdpp.cnes.fr/00428.pdf.</xsd:documentation>
      </xsd:annotation>
    </xsd:enumeration>
    <xsd:enumeration value="MFA">
      <xsd:annotation>
        <xsd:documentation xml:lang="en">Magnetic Field Aligned - A coordinate system spacecraft-centered system with the z-axis in the direction of the ambient magnetic field vector. The x-axis is in the plane defined by the z-axis and the spacecraft-Sun line, positive sunward, see http://cdpp.cnes.fr/00428.pdf.</xsd:documentation>
      </xsd:annotation>
    </xsd:enumeration>
    <xsd:enumeration value="MSO">
      <xsd:annotation>
        <xsd:documentation xml:lang="en">Mars/Mercury Solar Orbital A coordinate system related to Mars or Mercury. A coordinate system where, depending on the body (Mars or Mercury), the x-axis is anti-sunward and the y-axis points in the orbital velocity direction.</xsd:documentation>
      </xsd:annotation>
    </xsd:enumeration>
    <xsd:enumeration value="RTN">
      <xsd:annotation>
        <xsd:documentation xml:lang="en">Radial Tangential Normal. Typically centered at a spacecraft. Used for IMF and plasma V vectors. The x-axis (radial) is set as the primary-axis, and is defined as the axis pointing from the spacecraft to the Sun. The z-axis (tangential) is set as the secondary-axis, and is defined as that portion of the solar North rotational axis which is perpendicular to the primary-axis. The y-axis (normal) is defined as Z cross X.</xsd:documentation>
      </xsd:annotation>
    </xsd:enumeration>
    <xsd:enumeration value="SC">
      <xsd:annotation>
        <xsd:documentation xml:lang="en">Spacecraft - A coordinate system defined by the spacecraft geometry and/or spin. Often has z-axis parallel to spacecraft spin vector. The x-axis and y-axis may or may not corotate with the spacecraft, see SR and SR2 below.</xsd:documentation>
      </xsd:annotation>
    </xsd:enumeration>
    <xsd:enumeration value="SE">
      <xsd:annotation>
        <xsd:documentation xml:lang="en">Solar Ecliptic - A heliocentric coordinate system where the z-axis is normal to the ecliptic plane, positive northward. The x-axis is positive towards the first point of Aries (from Earth to Sun at vernal equinox). Same as HAE above, see http://nssdc.gsfc.nasa.gov/space/helios/coor_des.htmlr.</xsd:documentation>
      </xsd:annotation>
    </xsd:enumeration>
    <xsd:enumeration value="SensorCoordinates">
      <xsd:annotation>
        <xsd:documentation xml:lang="en">A coordinate system defined by the instrument or measuring geometry.</xsd:documentation>
      </xsd:annotation>
    </xsd:enumeration>
    <xsd:enumeration value="SM">
      <xsd:annotation>
        <xsd:documentation xml:lang="en">Solar Magnetic - A geocentric coordinate system where the z-axis is northward along dipole axis of the Earth, x-axis is in plane of z-axis and Earth-Sun line, positive sunward, see Russell, 1971.</xsd:documentation>
      </xsd:annotation>
    </xsd:enumeration>
    <xsd:enumeration value="SpacecraftOrbitPlane">
      <xsd:annotation>
        <xsd:documentation xml:lang="en">A coordinate system where x-axis lies in the plane normal to and in the direction of motion of the spacecraft, the z-axis is normal to this plane and the y-axis completes the triad to form a right-handed coordinate system.</xsd:documentation>
      </xsd:annotation>
    </xsd:enumeration>
    <xsd:enumeration value="SR">
      <xsd:annotation>
        <xsd:documentation xml:lang="en">Spin Reference - A special case of a Spacecraft (SC) coordinate system for a spinning spacecraft. The z-axis is parallel to the spacecraft spin vector. The x-axis and y-axis rotate with the spacecraft, see http://cdpp.cnes.fr/00428.pdf.</xsd:documentation>
      </xsd:annotation>
    </xsd:enumeration>
    <xsd:enumeration value="SR2">
      <xsd:annotation>
        <xsd:documentation xml:lang="en">Spin Reference 2 - A special case of a Spacecraft (SC) coordinate system for a spinning spacecraft. The z-axis is parallel to the spacecraft spin vector while the x-axis is in the plane defined by the z-axis and the spacecraft-Sun line, positive sunward, see http://cdpp.cnes.fr/00428.pdf.</xsd:documentation>
      </xsd:annotation>
    </xsd:enumeration>
    <xsd:enumeration value="SSE">
      <xsd:annotation>
        <xsd:documentation xml:lang="en">Spacecraft Solar Ecliptic - A coordinate system used for deep space spacecraft, i.e., consider the Helios spacecraft with the x-axis from spacecraft to Sun, the z-axis normal to ecliptic plane positive northward. Note that the angle between the normal to ecliptic plane and the normal to the Helios orbital plane is ~0.25 deg.</xsd:documentation>
      </xsd:annotation>
    </xsd:enumeration>
    <xsd:enumeration value="SSE_L">
      <xsd:annotation>
        <xsd:documentation xml:lang="en">Selenocentric Solar Ecliptic - The x-axis points from the center of the Moon to the Sun, the z-axis is normal to the ecliptic plane, positive northward. And the y-axis completes the right-handed set of axes.</xsd:documentation>
      </xsd:annotation>
    </xsd:enumeration>
    <xsd:enumeration value="StonyhurstHeliographic">
      <xsd:annotation>
        <xsd:documentation xml:lang="en">The origin of the Stonyhurst heliographic coordinate system is at the intersection of the solar equator and the central meridian as seen from Earth. Thus, the coordinate system remains fixed with respect to Earth, while the Sun rotates (synodically) underneath it. The latitude and longitude angles, theta and phi, respectively, are given in degrees, with theta increasing towards solar North, and phi increasing towards the solar West limb. The distance r is either a physical distance in meters, or is relative to the solar photospheric radius R approximately equal to 6.96 x 10^8 m. This coordinate system is demonstrated in An alternative to the r coordinate is the height h = r - R relative to the solar surface, where h is positive above the surface and negative below the surface.</xsd:documentation>
      </xsd:annotation>
    </xsd:enumeration>
    <xsd:enumeration value="TIIS">
      <xsd:annotation>
        <xsd:documentation xml:lang="en">Kronian Solar Orbital - A coordinate system related to Saturn where the x-axis is anti-sunward and the y-axis points in the orbital velocity direction.</xsd:documentation>
      </xsd:annotation>
    </xsd:enumeration>
    <xsd:enumeration value="VSO">
      <xsd:annotation>
        <xsd:documentation xml:lang="en">Venus Solar Orbital - A coordinate system related to Venus where the x-axis is anti-sunward and the y-axis point along the orbital velocity direction.</xsd:documentation>
      </xsd:annotation>
    </xsd:enumeration>
    <xsd:enumeration value="WGS84">
      <xsd:annotation>
        <xsd:documentation xml:lang="en">The World Geodetic System (WGS) defines a reference frame for the Earth, for use in geodesy and navigation. The WGS84 uses the zero meridian as defined by the Bureau International de l&#39;Heure.</xsd:documentation>
      </xsd:annotation>
    </xsd:enumeration>
  </xsd:restriction>
</xsd:simpleType>
Complex Type spase:RenderingHints
Namespace http://www.spase-group.org/data/schema
Annotations
Attributes to aid in the rendering of parameter.
Diagram
Diagramspase-2_7_1_xsd.tmp#RenderingHints_DisplayTypespase-2_7_1_xsd.tmp#RenderingHints_AxisLabelspase-2_7_1_xsd.tmp#RenderingHints_RenderingAxisspase-2_7_1_xsd.tmp#RenderingHints_Indexspase-2_7_1_xsd.tmp#RenderingHints_ValueFormatspase-2_7_1_xsd.tmp#RenderingHints_ScaleMinspase-2_7_1_xsd.tmp#RenderingHints_ScaleMaxspase-2_7_1_xsd.tmp#RenderingHints_ScaleType
Used by
Model
Children spase:AxisLabel, spase:DisplayType, spase:Index, spase:RenderingAxis, spase:ScaleMax, spase:ScaleMin, spase:ScaleType, spase:ValueFormat
Source
<xsd:complexType name="RenderingHints">
  <xsd:annotation>
    <xsd:documentation xml:lang="en">Attributes to aid in the rendering of parameter.</xsd:documentation>
  </xsd:annotation>
  <xsd:sequence>
    <xsd:element name="DisplayType" type="spase:DisplayType" minOccurs="0" maxOccurs="1"/>
    <xsd:element name="AxisLabel" type="spase:AxisLabel" minOccurs="0" maxOccurs="1"/>
    <xsd:element name="RenderingAxis" type="spase:RenderingAxis" minOccurs="0" maxOccurs="1"/>
    <xsd:element name="Index" type="spase:Index" minOccurs="0" maxOccurs="1"/>
    <xsd:element name="ValueFormat" type="spase:ValueFormat" minOccurs="0" maxOccurs="1"/>
    <xsd:element name="ScaleMin" type="spase:ScaleMin" minOccurs="0" maxOccurs="1"/>
    <xsd:element name="ScaleMax" type="spase:ScaleMax" minOccurs="0" maxOccurs="1"/>
    <xsd:element name="ScaleType" type="spase:ScaleType" minOccurs="0" maxOccurs="1"/>
  </xsd:sequence>
</xsd:complexType>
Simple Type spase:DisplayType
Namespace http://www.spase-group.org/data/schema
Annotations
Identifiers for types or classes of rendered data.
Diagram
Diagram
Type restriction of xsd:string
Facets
enumeration Image
A 2-D representation of data with values at each element of the array related to an intensity or a color.
enumeration Plasmagram
The characterization of signal strengths in active sounding measurements as a function of virtual range or signal delay time and sounding frequency. A Plasmagram is also referred to as an Ionogram.
enumeration Spectrogram
The characterization of signal strengths as a function of frequency (or energy) and time.
enumeration StackPlot
A representation of data showing multiple sets of observations on a single plot, possibly offsetting each plot by some uniform amount.
enumeration TimeSeries
A representation of data showing a set of observations taken at different points in time and charted as a time series.
enumeration WaveForm
Spatial or temporal variations of wave amplitude over wave period time scales.
Used by
Source
<xsd:simpleType name="DisplayType">
  <xsd:annotation>
    <xsd:documentation xml:lang="en">Identifiers for types or classes of rendered data.</xsd:documentation>
  </xsd:annotation>
  <xsd:restriction base="xsd:string">
    <xsd:enumeration value="Image">
      <xsd:annotation>
        <xsd:documentation xml:lang="en">A 2-D representation of data with values at each element of the array related to an intensity or a color.</xsd:documentation>
      </xsd:annotation>
    </xsd:enumeration>
    <xsd:enumeration value="Plasmagram">
      <xsd:annotation>
        <xsd:documentation xml:lang="en">The characterization of signal strengths in active sounding measurements as a function of virtual range or signal delay time and sounding frequency. A Plasmagram is also referred to as an Ionogram.</xsd:documentation>
      </xsd:annotation>
    </xsd:enumeration>
    <xsd:enumeration value="Spectrogram">
      <xsd:annotation>
        <xsd:documentation xml:lang="en">The characterization of signal strengths as a function of frequency (or energy) and time.</xsd:documentation>
      </xsd:annotation>
    </xsd:enumeration>
    <xsd:enumeration value="StackPlot">
      <xsd:annotation>
        <xsd:documentation xml:lang="en">A representation of data showing multiple sets of observations on a single plot, possibly offsetting each plot by some uniform amount.</xsd:documentation>
      </xsd:annotation>
    </xsd:enumeration>
    <xsd:enumeration value="TimeSeries">
      <xsd:annotation>
        <xsd:documentation xml:lang="en">A representation of data showing a set of observations taken at different points in time and charted as a time series.</xsd:documentation>
      </xsd:annotation>
    </xsd:enumeration>
    <xsd:enumeration value="WaveForm">
      <xsd:annotation>
        <xsd:documentation xml:lang="en">Spatial or temporal variations of wave amplitude over wave period time scales.</xsd:documentation>
      </xsd:annotation>
    </xsd:enumeration>
  </xsd:restriction>
</xsd:simpleType>
Simple Type spase:AxisLabel
Namespace http://www.spase-group.org/data/schema
Annotations
A short character string (approximately 10 characters, but preferably 6 characters, more only if absolutely required for clarity) which can be used to label a y-axis for a plot or to provide a heading for a data listing.
Diagram
Diagram
Type xsd:string
Used by
Source
<xsd:simpleType name="AxisLabel">
  <xsd:annotation>
    <xsd:documentation xml:lang="en">A short character string (approximately 10 characters, but preferably 6 characters, more only if absolutely required for clarity) which can be used to label a y-axis for a plot or to provide a heading for a data listing.</xsd:documentation>
  </xsd:annotation>
  <xsd:restriction base="xsd:string"/>
</xsd:simpleType>
Simple Type spase:RenderingAxis
Namespace http://www.spase-group.org/data/schema
Annotations
Identifiers for the reference component of a plot or rendering of data.
Diagram
Diagram
Type restriction of xsd:string
Facets
enumeration ColorBar
A spectrum or set of colors used to represent data values.
enumeration Horizontal
Parallel to or in the plane of the horizon or a base line.
enumeration Vertical
Perpendicular to the plane of the horizon or a base line.
Used by
Source
<xsd:simpleType name="RenderingAxis">
  <xsd:annotation>
    <xsd:documentation xml:lang="en">Identifiers for the reference component of a plot or rendering of data.</xsd:documentation>
  </xsd:annotation>
  <xsd:restriction base="xsd:string">
    <xsd:enumeration value="ColorBar">
      <xsd:annotation>
        <xsd:documentation xml:lang="en">A spectrum or set of colors used to represent data values.</xsd:documentation>
      </xsd:annotation>
    </xsd:enumeration>
    <xsd:enumeration value="Horizontal">
      <xsd:annotation>
        <xsd:documentation xml:lang="en">Parallel to or in the plane of the horizon or a base line.</xsd:documentation>
      </xsd:annotation>
    </xsd:enumeration>
    <xsd:enumeration value="Vertical">
      <xsd:annotation>
        <xsd:documentation xml:lang="en">Perpendicular to the plane of the horizon or a base line.</xsd:documentation>
      </xsd:annotation>
    </xsd:enumeration>
  </xsd:restriction>
</xsd:simpleType>
Simple Type spase:Index
Namespace http://www.spase-group.org/data/schema
Annotations
The location of an item in an array or vector. An index can be multivalued to represent the location in a multi-dimensional object. The index of the first item is "1". A value of "0" is a wild card for all elements at the location in an array. A value of "-1" is a reference to the dimension at the location in the array. A "-1" is used when describing the attributes of the dimension, whereas "0" or a positive integer is used to describe attributes of individual elements.
Diagram
Diagramspase-2_7_1_xsd.tmp#typeSequence
Type spase:typeSequence
Type hierarchy
Used by
Source
<xsd:simpleType name="Index">
  <xsd:annotation>
    <xsd:documentation xml:lang="en">The location of an item in an array or vector. An index can be multivalued to represent the location in a multi-dimensional object. The index of the first item is "1". A value of "0" is a wild card for all elements at the location in an array. A value of "-1" is a reference to the dimension at the location in the array. A "-1" is used when describing the attributes of the dimension, whereas "0" or a positive integer is used to describe attributes of individual elements.</xsd:documentation>
  </xsd:annotation>
  <xsd:restriction base="spase:typeSequence"/>
</xsd:simpleType>
Simple Type spase:typeSequence
Namespace http://www.spase-group.org/data/schema
Annotations
<xsd:annotation>
  <xsd:documentation xml:lang="en">A list of whole number values where the order of the values is fixed. A space separates each value. For example, "1 2 3".</xsd:documentation>
</xsd:annotation>
Diagram
Diagram
Type list of xsd:integer
Used by
Simple Types spase:Index, spase:Size
Source
<xsd:simpleType name="typeSequence">
  <xsd:annotation>
    <xsd:documentation xml:lang="en">
      <xsd:annotation>
        <xsd:documentation xml:lang="en">A list of whole number values where the order of the values is fixed. A space separates each value. For example, "1 2 3".</xsd:documentation>
      </xsd:annotation>
    </xsd:documentation>
  </xsd:annotation>
  <xsd:list itemType="xsd:integer"/>
</xsd:simpleType>
Simple Type spase:ValueFormat
Namespace http://www.spase-group.org/data/schema
Annotations
A string defining the output format used when extracting data values out to a file or screen. The magnitude and the number of significant figures needed should be carefully considered. The output format string can be in either Fortran or C syntax.
Diagram
Diagram
Type xsd:string
Used by
Source
<xsd:simpleType name="ValueFormat">
  <xsd:annotation>
    <xsd:documentation xml:lang="en">A string defining the output format used when extracting data values out to a file or screen. The magnitude and the number of significant figures needed should be carefully considered. The output format string can be in either Fortran or C syntax.</xsd:documentation>
  </xsd:annotation>
  <xsd:restriction base="xsd:string"/>
</xsd:simpleType>
Simple Type spase:ScaleMin
Namespace http://www.spase-group.org/data/schema
Annotations
The minimum value that the variable is expected to attain. Used, for example, by automated plotting software.
Diagram
Diagram
Type xsd:double
Used by
Source
<xsd:simpleType name="ScaleMin">
  <xsd:annotation>
    <xsd:documentation xml:lang="en">The minimum value that the variable is expected to attain. Used, for example, by automated plotting software.</xsd:documentation>
  </xsd:annotation>
  <xsd:restriction base="xsd:double"/>
</xsd:simpleType>
Simple Type spase:ScaleMax
Namespace http://www.spase-group.org/data/schema
Annotations
The maximum value that the variable is expected to attain. Used, for example, by automated plotting software.
Diagram
Diagram
Type xsd:double
Used by
Source
<xsd:simpleType name="ScaleMax">
  <xsd:annotation>
    <xsd:documentation xml:lang="en">The maximum value that the variable is expected to attain. Used, for example, by automated plotting software.</xsd:documentation>
  </xsd:annotation>
  <xsd:restriction base="xsd:double"/>
</xsd:simpleType>
Simple Type spase:ScaleType
Namespace http://www.spase-group.org/data/schema
Annotations
Identifiers for scaling applied to a set of numbers.
Diagram
Diagram
Type restriction of xsd:string
Facets
enumeration LinearScale
Intervals which are equally spaced.
enumeration LogScale
Intervals which are spaced proportionally to the logarithms of the values being represented.
Used by
Source
<xsd:simpleType name="ScaleType">
  <xsd:annotation>
    <xsd:documentation xml:lang="en">Identifiers for scaling applied to a set of numbers.</xsd:documentation>
  </xsd:annotation>
  <xsd:restriction base="xsd:string">
    <xsd:enumeration value="LinearScale">
      <xsd:annotation>
        <xsd:documentation xml:lang="en">Intervals which are equally spaced.</xsd:documentation>
      </xsd:annotation>
    </xsd:enumeration>
    <xsd:enumeration value="LogScale">
      <xsd:annotation>
        <xsd:documentation xml:lang="en">Intervals which are spaced proportionally to the logarithms of the values being represented.</xsd:documentation>
      </xsd:annotation>
    </xsd:enumeration>
  </xsd:restriction>
</xsd:simpleType>
Complex Type spase:Structure
Namespace http://www.spase-group.org/data/schema
Annotations
The organization and relationship of individual values within a quantity.
Diagram
Diagramspase-2_7_1_xsd.tmp#Structure_Sizespase-2_7_1_xsd.tmp#Structure_Descriptionspase-2_7_1_xsd.tmp#Structure_Element
Used by
Model
Children spase:Description, spase:Element, spase:Size
Source
<xsd:complexType name="Structure">
  <xsd:annotation>
    <xsd:documentation xml:lang="en">The organization and relationship of individual values within a quantity.</xsd:documentation>
  </xsd:annotation>
  <xsd:sequence>
    <xsd:element name="Size" type="spase:Size" minOccurs="1" maxOccurs="1"/>
    <xsd:element name="Description" type="spase:Description" minOccurs="0" maxOccurs="1"/>
    <xsd:element name="Element" type="spase:Element" minOccurs="0" maxOccurs="unbounded"/>
  </xsd:sequence>
</xsd:complexType>
Simple Type spase:Size
Namespace http://www.spase-group.org/data/schema
Annotations
The number of elements in each dimension of a multi-dimensional array. A scalar has a size of 1. A multi-dimensional vector will have a size for each dimension. Note that the number of elements in the size of an N-dimensional array conveys array dimensionality while the product of those numbers conveys the total number of elements in the array. When size is used to describe a tensor, it is the number of elements in the tensor. As such it has a limited set of values. A tensor of rank 1 has a size of 3, rank 2 a size of 9, rank 3 a size of 27 and rank n a size of 3^n.
Diagram
Diagramspase-2_7_1_xsd.tmp#typeSequence
Type spase:typeSequence
Type hierarchy
Used by
Source
<xsd:simpleType name="Size">
  <xsd:annotation>
    <xsd:documentation xml:lang="en">The number of elements in each dimension of a multi-dimensional array. A scalar has a size of 1. A multi-dimensional vector will have a size for each dimension. Note that the number of elements in the size of an N-dimensional array conveys array dimensionality while the product of those numbers conveys the total number of elements in the array. When size is used to describe a tensor, it is the number of elements in the tensor. As such it has a limited set of values. A tensor of rank 1 has a size of 3, rank 2 a size of 9, rank 3 a size of 27 and rank n a size of 3^n.</xsd:documentation>
  </xsd:annotation>
  <xsd:restriction base="spase:typeSequence"/>
</xsd:simpleType>
Complex Type spase:Element
Namespace http://www.spase-group.org/data/schema
Annotations
A component or individual unit of a multiple value quantity such as an array or vector.
Diagram
Diagramspase-2_7_1_xsd.tmp#Element_Namespase-2_7_1_xsd.tmp#Element_Qualifierspase-2_7_1_xsd.tmp#Element_Indexspase-2_7_1_xsd.tmp#Element_ParameterKeyspase-2_7_1_xsd.tmp#Element_Unitsspase-2_7_1_xsd.tmp#Element_UnitsConversionspase-2_7_1_xsd.tmp#Element_ValidMinspase-2_7_1_xsd.tmp#Element_ValidMaxspase-2_7_1_xsd.tmp#Element_FillValuespase-2_7_1_xsd.tmp#Element_RenderingHints
Used by
Model
Children spase:FillValue, spase:Index, spase:Name, spase:ParameterKey, spase:Qualifier, spase:RenderingHints, spase:Units, spase:UnitsConversion, spase:ValidMax, spase:ValidMin
Source
<xsd:complexType name="Element">
  <xsd:annotation>
    <xsd:documentation xml:lang="en">A component or individual unit of a multiple value quantity such as an array or vector.</xsd:documentation>
  </xsd:annotation>
  <xsd:sequence>
    <xsd:element name="Name" type="spase:Name" minOccurs="1" maxOccurs="1"/>
    <xsd:element name="Qualifier" type="spase:Qualifier" minOccurs="0" maxOccurs="unbounded"/>
    <xsd:element name="Index" type="spase:Index" minOccurs="1" maxOccurs="1"/>
    <xsd:element name="ParameterKey" type="spase:ParameterKey" minOccurs="0" maxOccurs="1"/>
    <xsd:element name="Units" type="spase:Units" minOccurs="0" maxOccurs="1"/>
    <xsd:element name="UnitsConversion" type="spase:UnitsConversion" minOccurs="0" maxOccurs="1"/>
    <xsd:element name="ValidMin" type="spase:ValidMin" minOccurs="0" maxOccurs="1"/>
    <xsd:element name="ValidMax" type="spase:ValidMax" minOccurs="0" maxOccurs="1"/>
    <xsd:element name="FillValue" type="spase:FillValue" minOccurs="0" maxOccurs="1"/>
    <xsd:element name="RenderingHints" type="spase:RenderingHints" minOccurs="0" maxOccurs="1"/>
  </xsd:sequence>
</xsd:complexType>
Simple Type spase:Qualifier
Namespace http://www.spase-group.org/data/schema
Annotations
Identifiers for terms which refine the type or attribute of a quantity.
Diagram
Diagram
Type restriction of xsd:string
Facets
enumeration Amplitude
The maximum extent of a vibration or oscillation, measured from equilibrium.
enumeration Anisotropy
Direction-dependent property.
enumeration Array
A sequence of values corresponding to the elements in a rectilinear, n-dimension matrix. Each value can be referenced by a unique index.
enumeration AutoSpectrum
The Fourier transform of the auto correlation function for physical or empirical observations, which describes the general dependence of the time series data values at one instant on the time series data values at another instant.
enumeration Average
The statistical mean equal to the sum of a set of values divided by the number of values in the set.
enumeration Characteristic
A quantity which can be easily identified and measured in a given environment.
enumeration Circular
Relative to polarization, right-handed circularly polarized light is defined such that the electric field is rotating clockwise as seen by an observer towards whom the wave is moving. Left-handed circularly polarized light is defined such that the electric field is rotating counterclockwise as seen by an observer towards whom the wave is moving. The polarization of magnetohydrodynamic waves is specified with respect to the ambient mean magnetic field. Right-handed polarized waves have a transverse electric field component which turns in a right-handed sense (that of the gyrating electrons) around the magnetic field.
enumeration Coherence
The coherence between two signals x(t) and y(t), C<sub>xy</sub>, is a real-valued function. The square of the coherence is defined by using: Cxy^2=|Gxy(f)|^2/Gxx(f)Gyy(f) where Gxy(f) is equal to the cross-spectral density between two time series denoted as x and y, respectively, and Gxx(f) and Gyy(f) are equal to the auto-spectral densities of the same two time series. Values of Cxy^2 always lie in the range between zero and one, 0<=Cxy^2<=1, in accordance with the Cauchy-Schwarz inequality.
enumeration Column
A 2-D measure of a quantity. The column is the area over which the quantity is measured.
enumeration Component
Projection of a vector along one of the base axes of a coordinate system.
enumeration Component.I
Projection of a vector along the first named axis of a coordinate system. Typically, the x-axis, but could be the R-axis for an RTN coordinate system.
enumeration Component.J
Projection of a vector along the second named axis of a coordinate system. Typically, the y-axis, but could be the T-axis for an RTN coordinate system.
enumeration Component.K
Projection of a vector along the third named axis of a coordinate system. Typically, the z-axis, but could be the N-axis for an RTN coordinate system.
enumeration Confidence
An expression of how certain that a quantity is valid or accurate.
enumeration Core
The central or main part of an object or calculated distribution. For example, the part of a distribution of particles at low energies that is a thermal (Maxwellian) population.
enumeration CrossSpectrum
The Fourier transform of the cross correlation of two physical or empirical observations.
enumeration Deviation
The difference between an observed value and the expected value of a quantity.
enumeration Differential
A measurement within a narrow range of energy and/or solid angle.
enumeration Direction
The spatial relation between an object and another object, the orientation of the object or the course along which the object points or moves.
enumeration Directional
A measurement within a narrow range of solid angle.
enumeration DirectionAngle
An enumeration list of angular measures for specifying the direction of an n-dimensional vector within the n-dimensional coordinate system in use or the angular deviation of an n-dimensional vector from an (n-1)-dimensional plane, depending on the application. [Note: DirectionAngle must be used with a sub enumeration term: DirectionAngle.AzimuthAngle; DirectionAngle.ElevationAngle; DirectionAngle.PolarAngle].
enumeration DirectionAngle.AzimuthAngle
The angle between the projection into the I-J plane of a position or measured vector and the I-axis of the coordinate system. Mathematically defined as arctan(J/I). This term could be also applied to angles measured in different planes, i.e., the IMF clock angle defined as arctan(|By|/Bz).
enumeration DirectionAngle.ElevationAngle
The angle between the position or measured vector and the I-J plane of the coordinate system. Mathematically defined as arctan(K/sqrt(I^2+J^2)).
enumeration DirectionAngle.PolarAngle
The angle between the position or measured vector and the k-axis of the coordinate system. Mathematically defined as arctan([sqrt(i^2+j^2)]/k). This term could be also applied to angles between the vector and other components, for example the IMF cone angle defined as arccos(B<sub>x</sub>/B<sub>t</sub>).
enumeration DirectionCosine
The cosine of the angle between two vectors usually between a vector and one of the basis axes defining a Cartesian coordinate system. Three angles and thus three direction cosines are required to define a vector direction in a 3-D Euclidean space.
enumeration DirectionCosine.I
Projection of a vector along the first named axis of a coordinate system. Typically, the x-axis, but could be the R-axis for an RTN coordinate system.
enumeration DirectionCosine.J
Projection of a vector along the second named axis of a coordinate system. Typically, the y-axis, but could be the T-axis for an RTN coordinate system.
enumeration DirectionCosine.K
Projection of a vector along the third named axis of a coordinate system. Typically, the z-axis, but could be the N-axis for an RTN coordinate system.
enumeration EncodedParameter
A variable that uses successive bits to encode, this is bitwise encode, a set of conditions by using a composited multi-bit numeric value. A common example is a bitwise encoded flag that denotes whether various possible errors that may affect a particular measurement. For example, a bit value equal to zero may indicate the absence of a particular error condition while a value equal to one would indicate the possibility that the associated datum should be ignored or used with caution due to the same error categorization.
enumeration FieldAligned
The component of a quantity which is oriented in the same direction of a field.
enumeration Fit
Values that make a model agree with the data.
enumeration Group
An assemblage of values that a certain relation or common characteristic.
enumeration Halo
The part of an object or distribution surrounding some central body or distribution. For example, the particles above the core energies that show enhancements above the thermal population. Typically, a "power law tail" shows a break from the core Maxwellian at a particular energy.
enumeration ImaginaryPart
Any number z can in general be represented by its complex form with z=a+ib where i, which is defined as the square root of -1, signifies the imaginary component of the number z. The coefficient b is called the imaginary part of the complex number z.
enumeration Incident
Direction-dependent property.
enumeration Integral
A flux measurement in a broad range of energy and solid angle.
enumeration Integral.Area
Integration over the extent of a planar region, or of the surface of a solid.
enumeration Integral.Bandwidth
Integration over the width a frequency band.
enumeration Integral.SolidAngle
Integration over the angle in 3-D space that an object subtends at a point.
enumeration Linear
Polarization where the E-field vector is confined to a given plane.
enumeration LineOfSight
The line of sight is the line that connects the observer with the observed object. This expression is often used with measurements of Doppler velocity and magnetic field in magnetograms, where only the component of the vector field directed along the line of sight is measured.
enumeration Magnitude
A measure of the strength of a vector quantity or length of its representational vector.
enumeration MassMixingRatio
The ratio of the mass of one atomic or compound species to the total mass of all species in a given volume.
enumeration Maximum
The largest value of a batch or sample or the upper bound of a probability distribution.
enumeration Median
The measure of central tendency of a set of n values computed by ordering the values and taking the value at position (n+1)/2 when n is odd or the arithmetic mean of the values at positions n/2 and (n/2)+1 when n is even.
enumeration Minimum
The smallest value of a batch or sample or the lower bound of a probability distribution.
enumeration MixingRatio
The ratio of the abundance of one atomic or compound species to the total abundance of all species in a given volume.
enumeration Moment
Parameters determined by integration over a distribution function convolved with a power of velocity.
enumeration Parallel
Having the same direction as a given direction.
enumeration Peak
The maximum value for the quantity in question, over a period of time which is usually equal to the cadence.
enumeration Perpendicular
At right angles to a given direction.
enumeration Perturbation
Variations in the state of a system.
enumeration Phase
A point or portion in a recurring series of changes.
enumeration PhaseAngle
Phase difference between two or more waves, normally expressed in degrees.
enumeration PowerSpectralDensity
The Power Spectral Density, PSD, is the measure of signal power content versus frequency, energy, wave number, etc. A PSD is typically used to characterize broadband random signals. The amplitude of the PSD is normalized by the spectral resolution employed to digitize the signal.
enumeration Projection
A measure of the length of a position or measured vector as projected into a plane of the coordinate system.
enumeration Projection.IJ
A measure of the length of a position or measured vector projected into the I-J (typically X-Y) plane of the coordinate system.
enumeration Projection.IK
A measure of the length of a position or measured vector projected into the I-K (typically X-Z) plane of the coordinate system.
enumeration Projection.JK
A measure of the length of a position or measured vector projected into the J-K (typically Y-Z) plane of the coordinate system.
enumeration Pseudo
Similar to or having the appearance of something else. Can be used to indicate an estimation or approximation of a particular quantity.
enumeration Ratio
The relative magnitudes of two quantities.
enumeration RealPart
Any number z can in general be represented by its complex form with z= a+ib where i, which is defined as the square root of -1, signifies the imaginary component of the number z. The coefficient a is called the real part of the complex number z.
enumeration Scalar
A quantity that is completely specified by its magnitude and has no direction.
enumeration Spectral
Characterized as a range or continuum of frequencies.
enumeration StandardDeviation
The square root of the average of the squares of deviations about the mean of a set of data. Standard deviation is a statistical measure of spread or variability.
enumeration StokesParameters
A set of four parameters (usually called I,Q, U and V) which describe the polarization state of an electromagnetic wave propagating through space.
enumeration Strahl
A distribution of particles concentrated in a narrow energy band. The band may be may be aligned with a secondary feature. For example, it may occur in a narrow cone aligned with the mean magnetic field direction.
enumeration Superhalo
The part of an object or distribution surrounding some central body or distribution evident in a second break in the distribution function (e.g., a different power law). It consists of a population with energies higher than that of coexisting halo population.
enumeration Symmetric
Equal distribution about one or more axes.
enumeration Tensor
A generalized linear quantity or geometrical entity that can be expressed as a multi-dimensional array relative to a choice of basis of the particular space on which it is defined.
enumeration Total
The summation of quantities over all possible species.
enumeration Trace
The sum of the elements on the main diagonal (the diagonal from the upper left to the lower right) of a square matrix.
enumeration Uncertainty
A statistically defined discrepancy between a measured quantity and the true value of that quantity that cannot be corrected by calculation or calibration.
enumeration Variance
A measure of dispersion of a set of data points around their mean value. The expectation value of the squared deviations from the mean.
enumeration Vector
A set of parameter values each along some independent variable (e.g., components of a field in three orthogonal spatial directions, atmospheric temperature values at several altitudes, or at a given latitude and longitude).
Used by
Source
<xsd:simpleType name="Qualifier">
  <xsd:annotation>
    <xsd:documentation xml:lang="en">Identifiers for terms which refine the type or attribute of a quantity.</xsd:documentation>
  </xsd:annotation>
  <xsd:restriction base="xsd:string">
    <xsd:enumeration value="Amplitude">
      <xsd:annotation>
        <xsd:documentation xml:lang="en">The maximum extent of a vibration or oscillation, measured from equilibrium.</xsd:documentation>
      </xsd:annotation>
    </xsd:enumeration>
    <xsd:enumeration value="Anisotropy">
      <xsd:annotation>
        <xsd:documentation xml:lang="en">Direction-dependent property.</xsd:documentation>
      </xsd:annotation>
    </xsd:enumeration>
    <xsd:enumeration value="Array">
      <xsd:annotation>
        <xsd:documentation xml:lang="en">A sequence of values corresponding to the elements in a rectilinear, n-dimension matrix. Each value can be referenced by a unique index.</xsd:documentation>
      </xsd:annotation>
    </xsd:enumeration>
    <xsd:enumeration value="AutoSpectrum">
      <xsd:annotation>
        <xsd:documentation xml:lang="en">The Fourier transform of the auto correlation function for physical or empirical observations, which describes the general dependence of the time series data values at one instant on the time series data values at another instant.</xsd:documentation>
      </xsd:annotation>
    </xsd:enumeration>
    <xsd:enumeration value="Average">
      <xsd:annotation>
        <xsd:documentation xml:lang="en">The statistical mean equal to the sum of a set of values divided by the number of values in the set.</xsd:documentation>
      </xsd:annotation>
    </xsd:enumeration>
    <xsd:enumeration value="Characteristic">
      <xsd:annotation>
        <xsd:documentation xml:lang="en">A quantity which can be easily identified and measured in a given environment.</xsd:documentation>
      </xsd:annotation>
    </xsd:enumeration>
    <xsd:enumeration value="Circular">
      <xsd:annotation>
        <xsd:documentation xml:lang="en">Relative to polarization, right-handed circularly polarized light is defined such that the electric field is rotating clockwise as seen by an observer towards whom the wave is moving. Left-handed circularly polarized light is defined such that the electric field is rotating counterclockwise as seen by an observer towards whom the wave is moving. The polarization of magnetohydrodynamic waves is specified with respect to the ambient mean magnetic field. Right-handed polarized waves have a transverse electric field component which turns in a right-handed sense (that of the gyrating electrons) around the magnetic field.</xsd:documentation>
      </xsd:annotation>
    </xsd:enumeration>
    <xsd:enumeration value="Coherence">
      <xsd:annotation>
        <xsd:documentation xml:lang="en">The coherence between two signals x(t) and y(t), C<sub>xy</sub>, is a real-valued function. The square of the coherence is defined by using: Cxy^2=|Gxy(f)|^2/Gxx(f)Gyy(f) where Gxy(f) is equal to the cross-spectral density between two time series denoted as x and y, respectively, and Gxx(f) and Gyy(f) are equal to the auto-spectral densities of the same two time series. Values of Cxy^2 always lie in the range between zero and one, 0<=Cxy^2<=1, in accordance with the Cauchy-Schwarz inequality.</xsd:documentation>
      </xsd:annotation>
    </xsd:enumeration>
    <xsd:enumeration value="Column">
      <xsd:annotation>
        <xsd:documentation xml:lang="en">A 2-D measure of a quantity. The column is the area over which the quantity is measured.</xsd:documentation>
      </xsd:annotation>
    </xsd:enumeration>
    <xsd:enumeration value="Component">
      <xsd:annotation>
        <xsd:documentation xml:lang="en">Projection of a vector along one of the base axes of a coordinate system.</xsd:documentation>
      </xsd:annotation>
    </xsd:enumeration>
    <xsd:enumeration value="Component.I">
      <xsd:annotation>
        <xsd:documentation xml:lang="en">Projection of a vector along the first named axis of a coordinate system. Typically, the x-axis, but could be the R-axis for an RTN coordinate system.</xsd:documentation>
      </xsd:annotation>
    </xsd:enumeration>
    <xsd:enumeration value="Component.J">
      <xsd:annotation>
        <xsd:documentation xml:lang="en">Projection of a vector along the second named axis of a coordinate system. Typically, the y-axis, but could be the T-axis for an RTN coordinate system.</xsd:documentation>
      </xsd:annotation>
    </xsd:enumeration>
    <xsd:enumeration value="Component.K">
      <xsd:annotation>
        <xsd:documentation xml:lang="en">Projection of a vector along the third named axis of a coordinate system. Typically, the z-axis, but could be the N-axis for an RTN coordinate system.</xsd:documentation>
      </xsd:annotation>
    </xsd:enumeration>
    <xsd:enumeration value="Confidence">
      <xsd:annotation>
        <xsd:documentation xml:lang="en">An expression of how certain that a quantity is valid or accurate.</xsd:documentation>
      </xsd:annotation>
    </xsd:enumeration>
    <xsd:enumeration value="Core">
      <xsd:annotation>
        <xsd:documentation xml:lang="en">The central or main part of an object or calculated distribution. For example, the part of a distribution of particles at low energies that is a thermal (Maxwellian) population.</xsd:documentation>
      </xsd:annotation>
    </xsd:enumeration>
    <xsd:enumeration value="CrossSpectrum">
      <xsd:annotation>
        <xsd:documentation xml:lang="en">The Fourier transform of the cross correlation of two physical or empirical observations.</xsd:documentation>
      </xsd:annotation>
    </xsd:enumeration>
    <xsd:enumeration value="Deviation">
      <xsd:annotation>
        <xsd:documentation xml:lang="en">The difference between an observed value and the expected value of a quantity.</xsd:documentation>
      </xsd:annotation>
    </xsd:enumeration>
    <xsd:enumeration value="Differential">
      <xsd:annotation>
        <xsd:documentation xml:lang="en">A measurement within a narrow range of energy and/or solid angle.</xsd:documentation>
      </xsd:annotation>
    </xsd:enumeration>
    <xsd:enumeration value="Direction">
      <xsd:annotation>
        <xsd:documentation xml:lang="en">The spatial relation between an object and another object, the orientation of the object or the course along which the object points or moves.</xsd:documentation>
      </xsd:annotation>
    </xsd:enumeration>
    <xsd:enumeration value="Directional">
      <xsd:annotation>
        <xsd:documentation xml:lang="en">A measurement within a narrow range of solid angle.</xsd:documentation>
      </xsd:annotation>
    </xsd:enumeration>
    <xsd:enumeration value="DirectionAngle">
      <xsd:annotation>
        <xsd:documentation xml:lang="en">An enumeration list of angular measures for specifying the direction of an n-dimensional vector within the n-dimensional coordinate system in use or the angular deviation of an n-dimensional vector from an (n-1)-dimensional plane, depending on the application. [Note: DirectionAngle must be used with a sub enumeration term: DirectionAngle.AzimuthAngle; DirectionAngle.ElevationAngle; DirectionAngle.PolarAngle].</xsd:documentation>
      </xsd:annotation>
    </xsd:enumeration>
    <xsd:enumeration value="DirectionAngle.AzimuthAngle">
      <xsd:annotation>
        <xsd:documentation xml:lang="en">The angle between the projection into the I-J plane of a position or measured vector and the I-axis of the coordinate system. Mathematically defined as arctan(J/I). This term could be also applied to angles measured in different planes, i.e., the IMF clock angle defined as arctan(|By|/Bz).</xsd:documentation>
      </xsd:annotation>
    </xsd:enumeration>
    <xsd:enumeration value="DirectionAngle.ElevationAngle">
      <xsd:annotation>
        <xsd:documentation xml:lang="en">The angle between the position or measured vector and the I-J plane of the coordinate system. Mathematically defined as arctan(K/sqrt(I^2+J^2)).</xsd:documentation>
      </xsd:annotation>
    </xsd:enumeration>
    <xsd:enumeration value="DirectionAngle.PolarAngle">
      <xsd:annotation>
        <xsd:documentation xml:lang="en">The angle between the position or measured vector and the k-axis of the coordinate system. Mathematically defined as arctan([sqrt(i^2+j^2)]/k). This term could be also applied to angles between the vector and other components, for example the IMF cone angle defined as arccos(B<sub>x</sub>/B<sub>t</sub>).</xsd:documentation>
      </xsd:annotation>
    </xsd:enumeration>
    <xsd:enumeration value="DirectionCosine">
      <xsd:annotation>
        <xsd:documentation xml:lang="en">The cosine of the angle between two vectors usually between a vector and one of the basis axes defining a Cartesian coordinate system. Three angles and thus three direction cosines are required to define a vector direction in a 3-D Euclidean space.</xsd:documentation>
      </xsd:annotation>
    </xsd:enumeration>
    <xsd:enumeration value="DirectionCosine.I">
      <xsd:annotation>
        <xsd:documentation xml:lang="en">Projection of a vector along the first named axis of a coordinate system. Typically, the x-axis, but could be the R-axis for an RTN coordinate system.</xsd:documentation>
      </xsd:annotation>
    </xsd:enumeration>
    <xsd:enumeration value="DirectionCosine.J">
      <xsd:annotation>
        <xsd:documentation xml:lang="en">Projection of a vector along the second named axis of a coordinate system. Typically, the y-axis, but could be the T-axis for an RTN coordinate system.</xsd:documentation>
      </xsd:annotation>
    </xsd:enumeration>
    <xsd:enumeration value="DirectionCosine.K">
      <xsd:annotation>
        <xsd:documentation xml:lang="en">Projection of a vector along the third named axis of a coordinate system. Typically, the z-axis, but could be the N-axis for an RTN coordinate system.</xsd:documentation>
      </xsd:annotation>
    </xsd:enumeration>
    <xsd:enumeration value="EncodedParameter">
      <xsd:annotation>
        <xsd:documentation xml:lang="en">A variable that uses successive bits to encode, this is bitwise encode, a set of conditions by using a composited multi-bit numeric value. A common example is a bitwise encoded flag that denotes whether various possible errors that may affect a particular measurement. For example, a bit value equal to zero may indicate the absence of a particular error condition while a value equal to one would indicate the possibility that the associated datum should be ignored or used with caution due to the same error categorization.</xsd:documentation>
      </xsd:annotation>
    </xsd:enumeration>
    <xsd:enumeration value="FieldAligned">
      <xsd:annotation>
        <xsd:documentation xml:lang="en">The component of a quantity which is oriented in the same direction of a field.</xsd:documentation>
      </xsd:annotation>
    </xsd:enumeration>
    <xsd:enumeration value="Fit">
      <xsd:annotation>
        <xsd:documentation xml:lang="en">Values that make a model agree with the data.</xsd:documentation>
      </xsd:annotation>
    </xsd:enumeration>
    <xsd:enumeration value="Group">
      <xsd:annotation>
        <xsd:documentation xml:lang="en">An assemblage of values that a certain relation or common characteristic.</xsd:documentation>
      </xsd:annotation>
    </xsd:enumeration>
    <xsd:enumeration value="Halo">
      <xsd:annotation>
        <xsd:documentation xml:lang="en">The part of an object or distribution surrounding some central body or distribution. For example, the particles above the core energies that show enhancements above the thermal population. Typically, a "power law tail" shows a break from the core Maxwellian at a particular energy.</xsd:documentation>
      </xsd:annotation>
    </xsd:enumeration>
    <xsd:enumeration value="ImaginaryPart">
      <xsd:annotation>
        <xsd:documentation xml:lang="en">Any number z can in general be represented by its complex form with z=a+ib where i, which is defined as the square root of -1, signifies the imaginary component of the number z. The coefficient b is called the imaginary part of the complex number z.</xsd:documentation>
      </xsd:annotation>
    </xsd:enumeration>
    <xsd:enumeration value="Incident">
      <xsd:annotation>
        <xsd:documentation xml:lang="en">Direction-dependent property.</xsd:documentation>
      </xsd:annotation>
    </xsd:enumeration>
    <xsd:enumeration value="Integral">
      <xsd:annotation>
        <xsd:documentation xml:lang="en">A flux measurement in a broad range of energy and solid angle.</xsd:documentation>
      </xsd:annotation>
    </xsd:enumeration>
    <xsd:enumeration value="Integral.Area">
      <xsd:annotation>
        <xsd:documentation xml:lang="en">Integration over the extent of a planar region, or of the surface of a solid.</xsd:documentation>
      </xsd:annotation>
    </xsd:enumeration>
    <xsd:enumeration value="Integral.Bandwidth">
      <xsd:annotation>
        <xsd:documentation xml:lang="en">Integration over the width a frequency band.</xsd:documentation>
      </xsd:annotation>
    </xsd:enumeration>
    <xsd:enumeration value="Integral.SolidAngle">
      <xsd:annotation>
        <xsd:documentation xml:lang="en">Integration over the angle in 3-D space that an object subtends at a point.</xsd:documentation>
      </xsd:annotation>
    </xsd:enumeration>
    <xsd:enumeration value="Linear">
      <xsd:annotation>
        <xsd:documentation xml:lang="en">Polarization where the E-field vector is confined to a given plane.</xsd:documentation>
      </xsd:annotation>
    </xsd:enumeration>
    <xsd:enumeration value="LineOfSight">
      <xsd:annotation>
        <xsd:documentation xml:lang="en">The line of sight is the line that connects the observer with the observed object. This expression is often used with measurements of Doppler velocity and magnetic field in magnetograms, where only the component of the vector field directed along the line of sight is measured.</xsd:documentation>
      </xsd:annotation>
    </xsd:enumeration>
    <xsd:enumeration value="Magnitude">
      <xsd:annotation>
        <xsd:documentation xml:lang="en">A measure of the strength of a vector quantity or length of its representational vector.</xsd:documentation>
      </xsd:annotation>
    </xsd:enumeration>
    <xsd:enumeration value="MassMixingRatio">
      <xsd:annotation>
        <xsd:documentation xml:lang="en">The ratio of the mass of one atomic or compound species to the total mass of all species in a given volume.</xsd:documentation>
      </xsd:annotation>
    </xsd:enumeration>
    <xsd:enumeration value="Maximum">
      <xsd:annotation>
        <xsd:documentation xml:lang="en">The largest value of a batch or sample or the upper bound of a probability distribution.</xsd:documentation>
      </xsd:annotation>
    </xsd:enumeration>
    <xsd:enumeration value="Median">
      <xsd:annotation>
        <xsd:documentation xml:lang="en">The measure of central tendency of a set of n values computed by ordering the values and taking the value at position (n+1)/2 when n is odd or the arithmetic mean of the values at positions n/2 and (n/2)+1 when n is even.</xsd:documentation>
      </xsd:annotation>
    </xsd:enumeration>
    <xsd:enumeration value="Minimum">
      <xsd:annotation>
        <xsd:documentation xml:lang="en">The smallest value of a batch or sample or the lower bound of a probability distribution.</xsd:documentation>
      </xsd:annotation>
    </xsd:enumeration>
    <xsd:enumeration value="MixingRatio">
      <xsd:annotation>
        <xsd:documentation xml:lang="en">The ratio of the abundance of one atomic or compound species to the total abundance of all species in a given volume.</xsd:documentation>
      </xsd:annotation>
    </xsd:enumeration>
    <xsd:enumeration value="Moment">
      <xsd:annotation>
        <xsd:documentation xml:lang="en">Parameters determined by integration over a distribution function convolved with a power of velocity.</xsd:documentation>
      </xsd:annotation>
    </xsd:enumeration>
    <xsd:enumeration value="Parallel">
      <xsd:annotation>
        <xsd:documentation xml:lang="en">Having the same direction as a given direction.</xsd:documentation>
      </xsd:annotation>
    </xsd:enumeration>
    <xsd:enumeration value="Peak">
      <xsd:annotation>
        <xsd:documentation xml:lang="en">The maximum value for the quantity in question, over a period of time which is usually equal to the cadence.</xsd:documentation>
      </xsd:annotation>
    </xsd:enumeration>
    <xsd:enumeration value="Perpendicular">
      <xsd:annotation>
        <xsd:documentation xml:lang="en">At right angles to a given direction.</xsd:documentation>
      </xsd:annotation>
    </xsd:enumeration>
    <xsd:enumeration value="Perturbation">
      <xsd:annotation>
        <xsd:documentation xml:lang="en">Variations in the state of a system.</xsd:documentation>
      </xsd:annotation>
    </xsd:enumeration>
    <xsd:enumeration value="Phase">
      <xsd:annotation>
        <xsd:documentation xml:lang="en">A point or portion in a recurring series of changes.</xsd:documentation>
      </xsd:annotation>
    </xsd:enumeration>
    <xsd:enumeration value="PhaseAngle">
      <xsd:annotation>
        <xsd:documentation xml:lang="en">Phase difference between two or more waves, normally expressed in degrees.</xsd:documentation>
      </xsd:annotation>
    </xsd:enumeration>
    <xsd:enumeration value="PowerSpectralDensity">
      <xsd:annotation>
        <xsd:documentation xml:lang="en">The Power Spectral Density, PSD, is the measure of signal power content versus frequency, energy, wave number, etc. A PSD is typically used to characterize broadband random signals. The amplitude of the PSD is normalized by the spectral resolution employed to digitize the signal.</xsd:documentation>
      </xsd:annotation>
    </xsd:enumeration>
    <xsd:enumeration value="Projection">
      <xsd:annotation>
        <xsd:documentation xml:lang="en">A measure of the length of a position or measured vector as projected into a plane of the coordinate system.</xsd:documentation>
      </xsd:annotation>
    </xsd:enumeration>
    <xsd:enumeration value="Projection.IJ">
      <xsd:annotation>
        <xsd:documentation xml:lang="en">A measure of the length of a position or measured vector projected into the I-J (typically X-Y) plane of the coordinate system.</xsd:documentation>
      </xsd:annotation>
    </xsd:enumeration>
    <xsd:enumeration value="Projection.IK">
      <xsd:annotation>
        <xsd:documentation xml:lang="en">A measure of the length of a position or measured vector projected into the I-K (typically X-Z) plane of the coordinate system.</xsd:documentation>
      </xsd:annotation>
    </xsd:enumeration>
    <xsd:enumeration value="Projection.JK">
      <xsd:annotation>
        <xsd:documentation xml:lang="en">A measure of the length of a position or measured vector projected into the J-K (typically Y-Z) plane of the coordinate system.</xsd:documentation>
      </xsd:annotation>
    </xsd:enumeration>
    <xsd:enumeration value="Pseudo">
      <xsd:annotation>
        <xsd:documentation xml:lang="en">Similar to or having the appearance of something else. Can be used to indicate an estimation or approximation of a particular quantity.</xsd:documentation>
      </xsd:annotation>
    </xsd:enumeration>
    <xsd:enumeration value="Ratio">
      <xsd:annotation>
        <xsd:documentation xml:lang="en">The relative magnitudes of two quantities.</xsd:documentation>
      </xsd:annotation>
    </xsd:enumeration>
    <xsd:enumeration value="RealPart">
      <xsd:annotation>
        <xsd:documentation xml:lang="en">Any number z can in general be represented by its complex form with z= a+ib where i, which is defined as the square root of -1, signifies the imaginary component of the number z. The coefficient a is called the real part of the complex number z.</xsd:documentation>
      </xsd:annotation>
    </xsd:enumeration>
    <xsd:enumeration value="Scalar">
      <xsd:annotation>
        <xsd:documentation xml:lang="en">A quantity that is completely specified by its magnitude and has no direction.</xsd:documentation>
      </xsd:annotation>
    </xsd:enumeration>
    <xsd:enumeration value="Spectral">
      <xsd:annotation>
        <xsd:documentation xml:lang="en">Characterized as a range or continuum of frequencies.</xsd:documentation>
      </xsd:annotation>
    </xsd:enumeration>
    <xsd:enumeration value="StandardDeviation">
      <xsd:annotation>
        <xsd:documentation xml:lang="en">The square root of the average of the squares of deviations about the mean of a set of data. Standard deviation is a statistical measure of spread or variability.</xsd:documentation>
      </xsd:annotation>
    </xsd:enumeration>
    <xsd:enumeration value="StokesParameters">
      <xsd:annotation>
        <xsd:documentation xml:lang="en">A set of four parameters (usually called I,Q, U and V) which describe the polarization state of an electromagnetic wave propagating through space.</xsd:documentation>
      </xsd:annotation>
    </xsd:enumeration>
    <xsd:enumeration value="Strahl">
      <xsd:annotation>
        <xsd:documentation xml:lang="en">A distribution of particles concentrated in a narrow energy band. The band may be may be aligned with a secondary feature. For example, it may occur in a narrow cone aligned with the mean magnetic field direction.</xsd:documentation>
      </xsd:annotation>
    </xsd:enumeration>
    <xsd:enumeration value="Superhalo">
      <xsd:annotation>
        <xsd:documentation xml:lang="en">The part of an object or distribution surrounding some central body or distribution evident in a second break in the distribution function (e.g., a different power law). It consists of a population with energies higher than that of coexisting halo population.</xsd:documentation>
      </xsd:annotation>
    </xsd:enumeration>
    <xsd:enumeration value="Symmetric">
      <xsd:annotation>
        <xsd:documentation xml:lang="en">Equal distribution about one or more axes.</xsd:documentation>
      </xsd:annotation>
    </xsd:enumeration>
    <xsd:enumeration value="Tensor">
      <xsd:annotation>
        <xsd:documentation xml:lang="en">A generalized linear quantity or geometrical entity that can be expressed as a multi-dimensional array relative to a choice of basis of the particular space on which it is defined.</xsd:documentation>
      </xsd:annotation>
    </xsd:enumeration>
    <xsd:enumeration value="Total">
      <xsd:annotation>
        <xsd:documentation xml:lang="en">The summation of quantities over all possible species.</xsd:documentation>
      </xsd:annotation>
    </xsd:enumeration>
    <xsd:enumeration value="Trace">
      <xsd:annotation>
        <xsd:documentation xml:lang="en">The sum of the elements on the main diagonal (the diagonal from the upper left to the lower right) of a square matrix.</xsd:documentation>
      </xsd:annotation>
    </xsd:enumeration>
    <xsd:enumeration value="Uncertainty">
      <xsd:annotation>
        <xsd:documentation xml:lang="en">A statistically defined discrepancy between a measured quantity and the true value of that quantity that cannot be corrected by calculation or calibration.</xsd:documentation>
      </xsd:annotation>
    </xsd:enumeration>
    <xsd:enumeration value="Variance">
      <xsd:annotation>
        <xsd:documentation xml:lang="en">A measure of dispersion of a set of data points around their mean value. The expectation value of the squared deviations from the mean.</xsd:documentation>
      </xsd:annotation>
    </xsd:enumeration>
    <xsd:enumeration value="Vector">
      <xsd:annotation>
        <xsd:documentation xml:lang="en">A set of parameter values each along some independent variable (e.g., components of a field in three orthogonal spatial directions, atmospheric temperature values at several altitudes, or at a given latitude and longitude).</xsd:documentation>
      </xsd:annotation>
    </xsd:enumeration>
  </xsd:restriction>
</xsd:simpleType>
Simple Type spase:ValidMin
Namespace http://www.spase-group.org/data/schema
Annotations
The smallest legitimate value.
Diagram
Diagram
Type xsd:string
Used by
Source
<xsd:simpleType name="ValidMin">
  <xsd:annotation>
    <xsd:documentation xml:lang="en">The smallest legitimate value.</xsd:documentation>
  </xsd:annotation>
  <xsd:restriction base="xsd:string"/>
</xsd:simpleType>
Simple Type spase:ValidMax
Namespace http://www.spase-group.org/data/schema
Annotations
The largest legitimate value.
Diagram
Diagram
Type xsd:string
Used by
Source
<xsd:simpleType name="ValidMax">
  <xsd:annotation>
    <xsd:documentation xml:lang="en">The largest legitimate value.</xsd:documentation>
  </xsd:annotation>
  <xsd:restriction base="xsd:string"/>
</xsd:simpleType>
Simple Type spase:FillValue
Namespace http://www.spase-group.org/data/schema
Annotations
A value that indicates that a quantity is undefined.
Diagram
Diagram
Type xsd:string
Used by
Source
<xsd:simpleType name="FillValue">
  <xsd:annotation>
    <xsd:documentation xml:lang="en">A value that indicates that a quantity is undefined.</xsd:documentation>
  </xsd:annotation>
  <xsd:restriction base="xsd:string"/>
</xsd:simpleType>
Complex Type spase:Field
Namespace http://www.spase-group.org/data/schema
Annotations
The space around a radiating body within which its electromagnetic attributes can exert force on another similar body that is not in direct contact.
Diagram
Diagramspase-2_7_1_xsd.tmp#Field_Qualifierspase-2_7_1_xsd.tmp#Field_FieldQuantityspase-2_7_1_xsd.tmp#Field_FrequencyRange
Used by
Model
Children spase:FieldQuantity, spase:FrequencyRange, spase:Qualifier
Source
<xsd:complexType name="Field">
  <xsd:annotation>
    <xsd:documentation xml:lang="en">The space around a radiating body within which its electromagnetic attributes can exert force on another similar body that is not in direct contact.</xsd:documentation>
  </xsd:annotation>
  <xsd:sequence>
    <xsd:element name="Qualifier" type="spase:Qualifier" minOccurs="0" maxOccurs="unbounded"/>
    <xsd:element name="FieldQuantity" type="spase:FieldQuantity" minOccurs="1" maxOccurs="1"/>
    <xsd:element name="FrequencyRange" type="spase:FrequencyRange" minOccurs="0" maxOccurs="1"/>
  </xsd:sequence>
</xsd:complexType>
Simple Type spase:FieldQuantity
Namespace http://www.spase-group.org/data/schema
Annotations
Identifiers for the physical attribute of the field.
Diagram
Diagram
Type restriction of xsd:string
Facets
enumeration Current
It is the scalar quantity giving the net charge (summed over charged particle species) per unit time flowing across a given surface.
enumeration CurrentDensity
It is the vector quantity giving the net charge (summed over charged particle species) per unit cross-sectional area per unit time flowing through a given point. Measurements of current density are often provided in terms of the magnetic perturbations (superposed upon a background magnetic field, if present) associated with the current density.
enumeration Electric
The physical attribute that exerts an electrical force.
enumeration Electromagnetic
Electric and magnetic field variations in time and space that propagate through a medium or a vacuum. The wave propagation direction, electric field vector, and magnetic field vector form an orthogonal triad. Waves in this category are detected by having their field quantities measured.
enumeration Gyrofrequency
The number of gyrations around a magnetic guiding center (field line) a charged particle makes per unit time due to the Lorentz force.
enumeration Magnetic
The physical attribute attributed to a magnet or its equivalent.
enumeration PlasmaFrequency
A number density dependent characteristic frequency of a plasma.
enumeration Potential
The work required per unit charge to move a charge from a reference point to a point at infinity (electric potential is defined to be zero). The electric potential of a spacecraft is often referred to as the spacecraft potential. The spacecraft potential is the electric potential of the spacecraft relative to the potential of the nearby plasma. The spacecraft potential is non-zero because the spacecraft charges to the level that the emitted photoelectron flux going to infinity is balanced by the plasma electron flux to the spacecraft.
enumeration PoyntingFlux
Electromagnetic energy flux transported by a wave characterized as the rate of energy transport per unit area per steradian.
Used by
Source
<xsd:simpleType name="FieldQuantity">
  <xsd:annotation>
    <xsd:documentation xml:lang="en">Identifiers for the physical attribute of the field.</xsd:documentation>
  </xsd:annotation>
  <xsd:restriction base="xsd:string">
    <xsd:enumeration value="Current">
      <xsd:annotation>
        <xsd:documentation xml:lang="en">It is the scalar quantity giving the net charge (summed over charged particle species) per unit time flowing across a given surface.</xsd:documentation>
      </xsd:annotation>
    </xsd:enumeration>
    <xsd:enumeration value="CurrentDensity">
      <xsd:annotation>
        <xsd:documentation xml:lang="en">It is the vector quantity giving the net charge (summed over charged particle species) per unit cross-sectional area per unit time flowing through a given point. Measurements of current density are often provided in terms of the magnetic perturbations (superposed upon a background magnetic field, if present) associated with the current density.</xsd:documentation>
      </xsd:annotation>
    </xsd:enumeration>
    <xsd:enumeration value="Electric">
      <xsd:annotation>
        <xsd:documentation xml:lang="en">The physical attribute that exerts an electrical force.</xsd:documentation>
      </xsd:annotation>
    </xsd:enumeration>
    <xsd:enumeration value="Electromagnetic">
      <xsd:annotation>
        <xsd:documentation xml:lang="en">Electric and magnetic field variations in time and space that propagate through a medium or a vacuum. The wave propagation direction, electric field vector, and magnetic field vector form an orthogonal triad. Waves in this category are detected by having their field quantities measured.</xsd:documentation>
      </xsd:annotation>
    </xsd:enumeration>
    <xsd:enumeration value="Gyrofrequency">
      <xsd:annotation>
        <xsd:documentation xml:lang="en">The number of gyrations around a magnetic guiding center (field line) a charged particle makes per unit time due to the Lorentz force.</xsd:documentation>
      </xsd:annotation>
    </xsd:enumeration>
    <xsd:enumeration value="Magnetic">
      <xsd:annotation>
        <xsd:documentation xml:lang="en">The physical attribute attributed to a magnet or its equivalent.</xsd:documentation>
      </xsd:annotation>
    </xsd:enumeration>
    <xsd:enumeration value="PlasmaFrequency">
      <xsd:annotation>
        <xsd:documentation xml:lang="en">A number density dependent characteristic frequency of a plasma.</xsd:documentation>
      </xsd:annotation>
    </xsd:enumeration>
    <xsd:enumeration value="Potential">
      <xsd:annotation>
        <xsd:documentation xml:lang="en">The work required per unit charge to move a charge from a reference point to a point at infinity (electric potential is defined to be zero). The electric potential of a spacecraft is often referred to as the spacecraft potential. The spacecraft potential is the electric potential of the spacecraft relative to the potential of the nearby plasma. The spacecraft potential is non-zero because the spacecraft charges to the level that the emitted photoelectron flux going to infinity is balanced by the plasma electron flux to the spacecraft.</xsd:documentation>
      </xsd:annotation>
    </xsd:enumeration>
    <xsd:enumeration value="PoyntingFlux">
      <xsd:annotation>
        <xsd:documentation xml:lang="en">Electromagnetic energy flux transported by a wave characterized as the rate of energy transport per unit area per steradian.</xsd:documentation>
      </xsd:annotation>
    </xsd:enumeration>
  </xsd:restriction>
</xsd:simpleType>
Complex Type spase:FrequencyRange
Namespace http://www.spase-group.org/data/schema
Annotations
The range of possible values for the observed frequency.
Diagram
Diagramspase-2_7_1_xsd.tmp#FrequencyRange_SpectralRangespase-2_7_1_xsd.tmp#FrequencyRange_Lowspase-2_7_1_xsd.tmp#FrequencyRange_Highspase-2_7_1_xsd.tmp#FrequencyRange_Unitsspase-2_7_1_xsd.tmp#FrequencyRange_Bin
Used by
Model
Children spase:Bin, spase:High, spase:Low, spase:SpectralRange, spase:Units
Source
<xsd:complexType name="FrequencyRange">
  <xsd:annotation>
    <xsd:documentation xml:lang="en">The range of possible values for the observed frequency.</xsd:documentation>
  </xsd:annotation>
  <xsd:sequence>
    <xsd:element name="SpectralRange" type="spase:SpectralRange" minOccurs="0" maxOccurs="1"/>
    <xsd:element name="Low" type="spase:Low" minOccurs="1" maxOccurs="1"/>
    <xsd:element name="High" type="spase:High" minOccurs="1" maxOccurs="1"/>
    <xsd:element name="Units" type="spase:Units" minOccurs="1" maxOccurs="1"/>
    <xsd:element name="Bin" type="spase:Bin" minOccurs="0" maxOccurs="unbounded"/>
  </xsd:sequence>
</xsd:complexType>
Simple Type spase:SpectralRange
Namespace http://www.spase-group.org/data/schema
Annotations
Identifiers for names associated with wavelengths. Based on the ISO 21348 Solar Irradiance Standard. Additions have been made to extend the frequency ranges to include those used in space physics. Those additions are indicated in blue text. The "Total Solar Irradiance" category has not been included since it is a type of measurement and not a specific spectral range. See Appendix A: Comparison of Spectrum Domains for a comparison of the spectral ranges with other systems.
Diagram
Diagram
Type restriction of xsd:string
Facets
enumeration CaK
A spectrum with a wavelength of range centered near 393.5 nm. VSO nickname: Ca-K image with range of 391.9 nm to 395.2 nm.
enumeration ExtremeUltraviolet
A spectrum with a wavelength range of 10 nm to 125 nm. VSO nickname: EUV image with a range of 10 nm to 125 nm.
enumeration FarUltraviolet
A spectrum with a wavelength range of 122 nm to 200 nm. VSO nickname: FUV image with a range of 122 nm to 200 nm.
enumeration GammaRays
Photons with a wavelength range: 0.00001 nm to 0.001 nm.
enumeration Halpha
A spectrum with a wavelength range centered at 656.3 nm. VSO nickname: H-alpha image with a spectrum range of 655.8 nm to 656.8 nm.
enumeration HardXRays
Photons with a wavelength range: 0.001 nm to 0.1 nm and an energy range of 12 keV to 120 keV.
enumeration He10830
A spectrum with a wavelength range centered at 1082.9 nm. VSO nickname: an He 10830 image with a range of 1082.5 nm to 1083.3 nm.
enumeration He304
A spectrum centered around the resonance line of ionized helium at 304 Angstrom (30.4 nm).
enumeration Infrared
Photons with a wavelength range: 760 nm to 10^6 nm.
enumeration K7699
A spectrum with a wavelength range centered at 769.9 nm. VSO nickname: K-7699 dopplergram with a range of 769.8 nm to 770.0 nm.
enumeration LBHBand
Lyman-Birge-Hopfield band in the far ultraviolet range with wavelength range of 140 nm to 170 nm.
enumeration Microwave
Photons with a wavelength range: 10^6 nm to 1.5*10^7 nm.
enumeration NaD
A spectrum with a wavelength range of centered at 589.3 nm. VSO nickname: Na-D image with a range of 588.8 nm to 589.8 nm.
enumeration Ni6768
A spectrum with a wavelength range centered at 676.8 nm. VSO nickname: Ni-6768 dopplergram with a range of 676.7 nm to 676.9 nm.
enumeration Optical
Photons with a wavelength range: 380 nm to 760 nm.
enumeration RadioFrequency
Photons with a wavelength range: 10^5 nm to 10^11 nm.
enumeration SoftXRays
X-Rays with an energy range of 0.12 keV to 12 keV.
enumeration Ultraviolet
Photons with a wavelength range: 10 nm to 400 nm.
enumeration WhiteLight
Photons with a wavelength in the visible range for humans.
enumeration XRays
Photons with a wavelength range: 0.001 nm to 10 nm.
Used by
Source
<xsd:simpleType name="SpectralRange">
  <xsd:annotation>
    <xsd:documentation xml:lang="en">Identifiers for names associated with wavelengths. Based on the ISO 21348 Solar Irradiance Standard. Additions have been made to extend the frequency ranges to include those used in space physics. Those additions are indicated in blue text. The "Total Solar Irradiance" category has not been included since it is a type of measurement and not a specific spectral range. See Appendix A: Comparison of Spectrum Domains for a comparison of the spectral ranges with other systems.</xsd:documentation>
  </xsd:annotation>
  <xsd:restriction base="xsd:string">
    <xsd:enumeration value="CaK">
      <xsd:annotation>
        <xsd:documentation xml:lang="en">A spectrum with a wavelength of range centered near 393.5 nm. VSO nickname: Ca-K image with range of 391.9 nm to 395.2 nm.</xsd:documentation>
      </xsd:annotation>
    </xsd:enumeration>
    <xsd:enumeration value="ExtremeUltraviolet">
      <xsd:annotation>
        <xsd:documentation xml:lang="en">A spectrum with a wavelength range of 10 nm to 125 nm. VSO nickname: EUV image with a range of 10 nm to 125 nm.</xsd:documentation>
      </xsd:annotation>
    </xsd:enumeration>
    <xsd:enumeration value="FarUltraviolet">
      <xsd:annotation>
        <xsd:documentation xml:lang="en">A spectrum with a wavelength range of 122 nm to 200 nm. VSO nickname: FUV image with a range of 122 nm to 200 nm.</xsd:documentation>
      </xsd:annotation>
    </xsd:enumeration>
    <xsd:enumeration value="GammaRays">
      <xsd:annotation>
        <xsd:documentation xml:lang="en">Photons with a wavelength range: 0.00001 nm to 0.001 nm.</xsd:documentation>
      </xsd:annotation>
    </xsd:enumeration>
    <xsd:enumeration value="Halpha">
      <xsd:annotation>
        <xsd:documentation xml:lang="en">A spectrum with a wavelength range centered at 656.3 nm. VSO nickname: H-alpha image with a spectrum range of 655.8 nm to 656.8 nm.</xsd:documentation>
      </xsd:annotation>
    </xsd:enumeration>
    <xsd:enumeration value="HardXRays">
      <xsd:annotation>
        <xsd:documentation xml:lang="en">Photons with a wavelength range: 0.001 nm to 0.1 nm and an energy range of 12 keV to 120 keV.</xsd:documentation>
      </xsd:annotation>
    </xsd:enumeration>
    <xsd:enumeration value="He10830">
      <xsd:annotation>
        <xsd:documentation xml:lang="en">A spectrum with a wavelength range centered at 1082.9 nm. VSO nickname: an He 10830 image with a range of 1082.5 nm to 1083.3 nm.</xsd:documentation>
      </xsd:annotation>
    </xsd:enumeration>
    <xsd:enumeration value="He304">
      <xsd:annotation>
        <xsd:documentation xml:lang="en">A spectrum centered around the resonance line of ionized helium at 304 Angstrom (30.4 nm).</xsd:documentation>
      </xsd:annotation>
    </xsd:enumeration>
    <xsd:enumeration value="Infrared">
      <xsd:annotation>
        <xsd:documentation xml:lang="en">Photons with a wavelength range: 760 nm to 10^6 nm.</xsd:documentation>
      </xsd:annotation>
    </xsd:enumeration>
    <xsd:enumeration value="K7699">
      <xsd:annotation>
        <xsd:documentation xml:lang="en">A spectrum with a wavelength range centered at 769.9 nm. VSO nickname: K-7699 dopplergram with a range of 769.8 nm to 770.0 nm.</xsd:documentation>
      </xsd:annotation>
    </xsd:enumeration>
    <xsd:enumeration value="LBHBand">
      <xsd:annotation>
        <xsd:documentation xml:lang="en">Lyman-Birge-Hopfield band in the far ultraviolet range with wavelength range of 140 nm to 170 nm.</xsd:documentation>
      </xsd:annotation>
    </xsd:enumeration>
    <xsd:enumeration value="Microwave">
      <xsd:annotation>
        <xsd:documentation xml:lang="en">Photons with a wavelength range: 10^6 nm to 1.5*10^7 nm.</xsd:documentation>
      </xsd:annotation>
    </xsd:enumeration>
    <xsd:enumeration value="NaD">
      <xsd:annotation>
        <xsd:documentation xml:lang="en">A spectrum with a wavelength range of centered at 589.3 nm. VSO nickname: Na-D image with a range of 588.8 nm to 589.8 nm.</xsd:documentation>
      </xsd:annotation>
    </xsd:enumeration>
    <xsd:enumeration value="Ni6768">
      <xsd:annotation>
        <xsd:documentation xml:lang="en">A spectrum with a wavelength range centered at 676.8 nm. VSO nickname: Ni-6768 dopplergram with a range of 676.7 nm to 676.9 nm.</xsd:documentation>
      </xsd:annotation>
    </xsd:enumeration>
    <xsd:enumeration value="Optical">
      <xsd:annotation>
        <xsd:documentation xml:lang="en">Photons with a wavelength range: 380 nm to 760 nm.</xsd:documentation>
      </xsd:annotation>
    </xsd:enumeration>
    <xsd:enumeration value="RadioFrequency">
      <xsd:annotation>
        <xsd:documentation xml:lang="en">Photons with a wavelength range: 10^5 nm to 10^11 nm.</xsd:documentation>
      </xsd:annotation>
    </xsd:enumeration>
    <xsd:enumeration value="SoftXRays">
      <xsd:annotation>
        <xsd:documentation xml:lang="en">X-Rays with an energy range of 0.12 keV to 12 keV.</xsd:documentation>
      </xsd:annotation>
    </xsd:enumeration>
    <xsd:enumeration value="Ultraviolet">
      <xsd:annotation>
        <xsd:documentation xml:lang="en">Photons with a wavelength range: 10 nm to 400 nm.</xsd:documentation>
      </xsd:annotation>
    </xsd:enumeration>
    <xsd:enumeration value="WhiteLight">
      <xsd:annotation>
        <xsd:documentation xml:lang="en">Photons with a wavelength in the visible range for humans.</xsd:documentation>
      </xsd:annotation>
    </xsd:enumeration>
    <xsd:enumeration value="XRays">
      <xsd:annotation>
        <xsd:documentation xml:lang="en">Photons with a wavelength range: 0.001 nm to 10 nm.</xsd:documentation>
      </xsd:annotation>
    </xsd:enumeration>
  </xsd:restriction>
</xsd:simpleType>
Simple Type spase:Low
Namespace http://www.spase-group.org/data/schema
Annotations
The smallest value within a range of possible values.
Diagram
Diagram
Type xsd:double
Used by
Source
<xsd:simpleType name="Low">
  <xsd:annotation>
    <xsd:documentation xml:lang="en">The smallest value within a range of possible values.</xsd:documentation>
  </xsd:annotation>
  <xsd:restriction base="xsd:double"/>
</xsd:simpleType>
Simple Type spase:High
Namespace http://www.spase-group.org/data/schema
Annotations
The largest value within a range of possible values.
Diagram
Diagram
Type xsd:double
Used by
Source
<xsd:simpleType name="High">
  <xsd:annotation>
    <xsd:documentation xml:lang="en">The largest value within a range of possible values.</xsd:documentation>
  </xsd:annotation>
  <xsd:restriction base="xsd:double"/>
</xsd:simpleType>
Complex Type spase:Bin
Namespace http://www.spase-group.org/data/schema
Annotations
A grouping of observations according to a band or window of a common attribute.
Diagram
Diagramspase-2_7_1_xsd.tmp#Bin_BandNamespase-2_7_1_xsd.tmp#Bin_Lowspase-2_7_1_xsd.tmp#Bin_High
Used by
Model
Children spase:BandName, spase:High, spase:Low
Source
<xsd:complexType name="Bin">
  <xsd:annotation>
    <xsd:documentation xml:lang="en">A grouping of observations according to a band or window of a common attribute.</xsd:documentation>
  </xsd:annotation>
  <xsd:sequence>
    <xsd:element name="BandName" type="spase:BandName" minOccurs="0" maxOccurs="1"/>
    <xsd:element name="Low" type="spase:Low" minOccurs="1" maxOccurs="1"/>
    <xsd:element name="High" type="spase:High" minOccurs="1" maxOccurs="1"/>
  </xsd:sequence>
</xsd:complexType>
Simple Type spase:BandName
Namespace http://www.spase-group.org/data/schema
Annotations
A common or provider assigned name for a range of values.
Diagram
Diagram
Type xsd:string
Used by
Source
<xsd:simpleType name="BandName">
  <xsd:annotation>
    <xsd:documentation xml:lang="en">A common or provider assigned name for a range of values.</xsd:documentation>
  </xsd:annotation>
  <xsd:restriction base="xsd:string"/>
</xsd:simpleType>
Complex Type spase:Particle
Namespace http://www.spase-group.org/data/schema
Annotations
A description of the types of particles observed in the measurement. This includes both direct observations and inferred observations.
Diagram
Diagramspase-2_7_1_xsd.tmp#Particle_ParticleTypespase-2_7_1_xsd.tmp#Particle_Qualifierspase-2_7_1_xsd.tmp#Particle_ParticleQuantityspase-2_7_1_xsd.tmp#Particle_AtomicNumberspase-2_7_1_xsd.tmp#Particle_EnergyRangespase-2_7_1_xsd.tmp#Particle_AzimuthalAngleRangespase-2_7_1_xsd.tmp#Particle_PolarAngleRangespase-2_7_1_xsd.tmp#Particle_MassRangespase-2_7_1_xsd.tmp#Particle_PitchAngleRangespase-2_7_1_xsd.tmp#Particle_ChemicalFormulaspase-2_7_1_xsd.tmp#Particle_Populationspase-2_7_1_xsd.tmp#Particle_PopulationMassNumberspase-2_7_1_xsd.tmp#Particle_PopulationChargeStatespase-2_7_1_xsd.tmp#Particle_SourceRegionspase-2_7_1_xsd.tmp#Particle_SourceRegionExtent
Used by
Model
Children spase:AtomicNumber, spase:AzimuthalAngleRange, spase:ChemicalFormula, spase:EnergyRange, spase:MassRange, spase:ParticleQuantity, spase:ParticleType, spase:PitchAngleRange, spase:PolarAngleRange, spase:Population, spase:PopulationChargeState, spase:PopulationMassNumber, spase:Qualifier, spase:SourceRegion, spase:SourceRegionExtent
Source
<xsd:complexType name="Particle">
  <xsd:annotation>
    <xsd:documentation xml:lang="en">A description of the types of particles observed in the measurement. This includes both direct observations and inferred observations.</xsd:documentation>
  </xsd:annotation>
  <xsd:sequence>
    <xsd:element name="ParticleType" type="spase:ParticleType" minOccurs="1" maxOccurs="unbounded"/>
    <xsd:element name="Qualifier" type="spase:Qualifier" minOccurs="0" maxOccurs="unbounded"/>
    <xsd:element name="ParticleQuantity" type="spase:ParticleQuantity" minOccurs="1" maxOccurs="1"/>
    <xsd:element name="AtomicNumber" type="spase:AtomicNumber" minOccurs="0" maxOccurs="unbounded"/>
    <xsd:element name="EnergyRange" type="spase:EnergyRange" minOccurs="0" maxOccurs="1"/>
    <xsd:element name="AzimuthalAngleRange" type="spase:AzimuthalAngleRange" minOccurs="0" maxOccurs="1"/>
    <xsd:element name="PolarAngleRange" type="spase:PolarAngleRange" minOccurs="0" maxOccurs="1"/>
    <xsd:element name="MassRange" type="spase:MassRange" minOccurs="0" maxOccurs="1"/>
    <xsd:element name="PitchAngleRange" type="spase:PitchAngleRange" minOccurs="0" maxOccurs="1"/>
    <xsd:element name="ChemicalFormula" type="spase:ChemicalFormula" minOccurs="0" maxOccurs="1"/>
    <xsd:element name="Population" type="spase:Population" minOccurs="0" maxOccurs="1"/>
    <xsd:element name="PopulationMassNumber" type="spase:PopulationMassNumber" minOccurs="0" maxOccurs="1"/>
    <xsd:element name="PopulationChargeState" type="spase:PopulationChargeState" minOccurs="0" maxOccurs="1"/>
    <xsd:element name="SourceRegion" type="spase:SourceRegion" minOccurs="0" maxOccurs="unbounded"/>
    <xsd:element name="SourceRegionExtent" type="spase:SourceRegionExtent" minOccurs="0" maxOccurs="unbounded"/>
  </xsd:sequence>
</xsd:complexType>
Simple Type spase:ParticleType
Namespace http://www.spase-group.org/data/schema
Annotations
Identifiers for the characterization of the kind of particle observed by the measurement.
Diagram
Diagram
Type restriction of xsd:string
Facets
enumeration Aerosol
A suspension of fine solid or liquid particles in a gas.
enumeration AlphaParticle
A positively charged nuclear particle that consists of two protons and two neutrons.
enumeration Atom
Matter consisting of a nucleus surrounded by electrons which has no net charge.
enumeration Dust
Free microscopic particles of solid material.
enumeration Electron
An elementary particle that has a negative charge equal to about 1.60218*10^-19 C and a rest mass equal to about 9.10938*10^-31 kg.
enumeration Ion
An atom that has acquired a net electric charge by gaining or losing one or more electrons (Note: Z>2).
enumeration Molecule
A group of atoms so united and combined by chemical affinity that they form a complete, integrated whole, being the smallest portion of any particular compound that can exist in a free state.
enumeration Muon
An elementary particle similar to the electron, with an electric charge equal to -1 elementary charge, -e, and spin -1/2 h-bar with a much mass -206.7682827(46) times that of the electron rest mass, m sub e.
enumeration Neutron
An elementary particle with neutral charge that is a constituent of atomic nuclei. Neutrons have a rest mass slightly large than that of a proton equal to about 1.67493*10^-24 kg.
enumeration Positron
An elementary particle that has a positive charge equal to about 1.60218*10^-19 C and a rest mass equal to about 9.10938*10^-31 kg.
enumeration Proton
An elementary particle that is a constituent of all atomic nuclei. Protons have a positive charge equal to about 1.60218*10^-19 C and a rest mass equal to about 1.67262*10^-27 kg.
Used by
Source
<xsd:simpleType name="ParticleType">
  <xsd:annotation>
    <xsd:documentation xml:lang="en">Identifiers for the characterization of the kind of particle observed by the measurement.</xsd:documentation>
  </xsd:annotation>
  <xsd:restriction base="xsd:string">
    <xsd:enumeration value="Aerosol">
      <xsd:annotation>
        <xsd:documentation xml:lang="en">A suspension of fine solid or liquid particles in a gas.</xsd:documentation>
      </xsd:annotation>
    </xsd:enumeration>
    <xsd:enumeration value="AlphaParticle">
      <xsd:annotation>
        <xsd:documentation xml:lang="en">A positively charged nuclear particle that consists of two protons and two neutrons.</xsd:documentation>
      </xsd:annotation>
    </xsd:enumeration>
    <xsd:enumeration value="Atom">
      <xsd:annotation>
        <xsd:documentation xml:lang="en">Matter consisting of a nucleus surrounded by electrons which has no net charge.</xsd:documentation>
      </xsd:annotation>
    </xsd:enumeration>
    <xsd:enumeration value="Dust">
      <xsd:annotation>
        <xsd:documentation xml:lang="en">Free microscopic particles of solid material.</xsd:documentation>
      </xsd:annotation>
    </xsd:enumeration>
    <xsd:enumeration value="Electron">
      <xsd:annotation>
        <xsd:documentation xml:lang="en">An elementary particle that has a negative charge equal to about 1.60218*10^-19 C and a rest mass equal to about 9.10938*10^-31 kg.</xsd:documentation>
      </xsd:annotation>
    </xsd:enumeration>
    <xsd:enumeration value="Ion">
      <xsd:annotation>
        <xsd:documentation xml:lang="en">An atom that has acquired a net electric charge by gaining or losing one or more electrons (Note: Z>2).</xsd:documentation>
      </xsd:annotation>
    </xsd:enumeration>
    <xsd:enumeration value="Molecule">
      <xsd:annotation>
        <xsd:documentation xml:lang="en">A group of atoms so united and combined by chemical affinity that they form a complete, integrated whole, being the smallest portion of any particular compound that can exist in a free state.</xsd:documentation>
      </xsd:annotation>
    </xsd:enumeration>
    <xsd:enumeration value="Muon">
      <xsd:annotation>
        <xsd:documentation xml:lang="en">An elementary particle similar to the electron, with an electric charge equal to -1 elementary charge, -e, and spin -1/2 h-bar with a much mass -206.7682827(46) times that of the electron rest mass, m sub e.</xsd:documentation>
      </xsd:annotation>
    </xsd:enumeration>
    <xsd:enumeration value="Neutron">
      <xsd:annotation>
        <xsd:documentation xml:lang="en">An elementary particle with neutral charge that is a constituent of atomic nuclei. Neutrons have a rest mass slightly large than that of a proton equal to about 1.67493*10^-24 kg.</xsd:documentation>
      </xsd:annotation>
    </xsd:enumeration>
    <xsd:enumeration value="Positron">
      <xsd:annotation>
        <xsd:documentation xml:lang="en">An elementary particle that has a positive charge equal to about 1.60218*10^-19 C and a rest mass equal to about 9.10938*10^-31 kg.</xsd:documentation>
      </xsd:annotation>
    </xsd:enumeration>
    <xsd:enumeration value="Proton">
      <xsd:annotation>
        <xsd:documentation xml:lang="en">An elementary particle that is a constituent of all atomic nuclei. Protons have a positive charge equal to about 1.60218*10^-19 C and a rest mass equal to about 1.67262*10^-27 kg.</xsd:documentation>
      </xsd:annotation>
    </xsd:enumeration>
  </xsd:restriction>
</xsd:simpleType>
Simple Type spase:ParticleQuantity
Namespace http://www.spase-group.org/data/schema
Annotations
Identifiers for the characterization of the physical properties of the particle.
Diagram
Diagram
Type restriction of xsd:string
Facets
enumeration AdiabaticInvariant
A property of a physical system usually related to periodic phenomena that remains constant under slowly varying conditions.
enumeration AdiabaticInvariant.BounceMotion
The second adiabatic invariant is associated with periodic bounce motion of charged particles trapped between two magnetic mirrors on a magnetic field line. The second invariant, termed J, is defined by using the integral J=m &int; v||*ds where m is the mass of the charged particle, v|| is the particle velocity along the field line, and ds represents elemental arc lengths along the field line. The second adiabatic invariant is conserved as long as changes in the background magnetic field occur at time scales much longer than the bounce time of the charged particles.
enumeration AdiabaticInvariant.DriftMotion
The third invariant for charged particle motion in a dipolar magnetic field is associated with drift of its guiding center in the equatorial plane. The conserved quantity, J<sub>2</sub>, is equal to q&phi; where q is the particle charge and &phi; is the magnetic flux enclosed within the particle drift path.
enumeration AdiabaticInvariant.MagneticMoment
A constant of motion related to the gyromotion of a particle in a magnetic field that is either static or slowly varying with respect to the gyroperiod. The magnetic moment is usually denoted by using the lower-case Greek letter for mu and can be calculated by using mu equal to m(u^2/2B) where m is the particle mass, u is the velocity of the particle perpendicular to the constant or average magnetic field direction, and B is the magnitude of the magnetic field strength.
enumeration ArrivalDirection
An angular measure of the direction from which an energetic particle or photon was incident on a detector. The angles may be measured in any coordinate system.
enumeration AtomicNumberDetected
The number of protons in the nucleus of an atom as determined by a detector.
enumeration AverageChargeState
A measure of the composite deficit (positive) or excess (negative) of electrons with respect to protons.
enumeration ChargeFlux
The number of ionized particles passing through a unit area per unit time, for instance as measured by a Faraday cup.
enumeration ChargeState
Charge of a fully or partially stripped ion, in units of the charge of a proton. Charge state of a bare proton is equal to one.
enumeration CountRate
The number of events per unit time.
enumeration Counts
The number of detection events occurring in a detector over the detector accumulation time.
enumeration Current
It is the scalar quantity giving the net charge (summed over charged particle species) per unit time flowing across a given surface.
enumeration CurrentDensity
It is the vector quantity giving the net charge (summed over charged particle species) per unit cross-sectional area per unit time flowing through a given point. Measurements of current density are often provided in terms of the magnetic perturbations (superposed upon a background magnetic field, if present) associated with the current density.
enumeration DynamicPressure
Dynamic pressure is a measure of the kinetic energy per unit volume of a fluid. For instance, the solar wind dynamic pressure or ram pressure for a purely proton plasma is equal to m<sub>p</sub> n V<sup>2</sup> where m<sub>p</sub> is the proton mass, n is the proton number density, and V is the solar wind speed.
enumeration Energy
The capacity for doing work as measured by the capability of doing work (potential energy) or the conversion of this capability to motion (kinetic energy).
enumeration EnergyDensity
The amount of energy per unit volume.
enumeration EnergyFlux
The amount of energy passing through a unit area in a unit time.
enumeration EnergyPerCharge
The kinetic energy, E, per unit net charge, q, that is E/q, for an electron or an ionized atom, molecule, or dust particle.
enumeration Entropy
A function of thermodynamic quantity, such as temperature, pressure, or composition, that is a measure of the energy that is not available for work during a thermodynamic process. It is often interpreted as the degree of disorder or randomness in the system.
enumeration FlowSpeed
The magnitude of the flow velocity.
enumeration FlowVelocity
The mean velocity of all particles in the flow, also referred to as bulk velocity or average flow velocity.
enumeration Fluence
The time integral of a flux. A fluence is a not a measurement of flux per unit time.
enumeration GeometricFactor
A measure of the gathering power of a particle detector. The geometric factor can be used to correct particle measurements by accounting for the fact that only a fraction of the source particles is able to gain entry through the aperture of a detector. For an isotopic source distribution, the geometric factor corresponds to the solid angle subtended by the aperture. In practice, determination of the geometric factor requires numerical modeling and depends on detector design and the characteristics of the source.
enumeration Gyrofrequency
The number of gyrations around a magnetic guiding center (field line) a charged particle makes per unit time due to the Lorentz force.
enumeration HeatFlux
Flow of thermal energy through a gas or plasma typically computed as third moment of a distribution function.
enumeration LShell
The L-shell is the magnetic equatorial radius (in units of planetary radii) of a dipole magnetic field line. For instance, if the L-shell value equals 6 say at Earth, the magnetic field lines cross the magnetic equator at six Earth radii. The L-shell concept can be applied generally to any magnetized planet or satellite with a dominant dipolar magnetic field moment.
enumeration Mass
The measure of inertia (mass) of individual objects (e.g., aerosols).
enumeration MassDensity
The mass of particles per unit volume.
enumeration MassNumber
The total number of protons and neutrons (together known as nucleons) in an atomic nucleus.
enumeration MassPerCharge
The mass, m, per unit net charge, q, that is m/q, for an electron or an ionized atom, molecule, or dust particle.
enumeration NumberDensity
The number of particles per unit volume.
enumeration NumberFlux
The number of particles passing a unit area in unit time, possibly also per unit energy (or equivalent) and/or per unit look direction.
enumeration ParticleRadius
The mean radius for a Gaussian distribution of particles with an axial ratio of 2 and a distribution width that varies as 0.5 radius. A value of zero means no cloud was detected.
enumeration ParticleRigidity
The particle momentum per unit charge. The particle Rigidity, R, is equal to pc/Ze.
enumeration PhaseSpaceDensity
The number of particles per unit volume in the six-dimensional space of position and velocity.
enumeration PlasmaFrequency
A number density dependent characteristic frequency of a plasma.
enumeration Pressure
The force per unit area exerted by a particle distribution or field.
enumeration SonicMachNumber
The ratio of the bulk flow speed to the speed of sound in the medium.
enumeration SoundSpeed
The speed at which sound travels through a medium.
enumeration Temperature
A measure of the kinetic energy of random motion with respect to the average. Temperature is properly defined only for an equilibrium particle distribution (Maxwellian distribution).
enumeration ThermalSpeed
A characteristic fluctuation speed of a distribution of particles about the bulk flow speed of the distribution. The value of the thermal speed depends on the dimensions and temperature of the distribution. Specific quantitative definition of thermal speed must be provided by the provider of a resource to be described in SPASE. [Note: Its quantitative definition depends on the nature of the particle distribution and how the random speed is characterized or calculated and must be specified in the description of the quantity used in the product described by the SPASE document].
enumeration Velocity
Rate of change of position. Also used for the average velocity of a collection of particles, also referred to as bulk velocity.
Used by
Source
<xsd:simpleType name="ParticleQuantity">
  <xsd:annotation>
    <xsd:documentation xml:lang="en">Identifiers for the characterization of the physical properties of the particle.</xsd:documentation>
  </xsd:annotation>
  <xsd:restriction base="xsd:string">
    <xsd:enumeration value="AdiabaticInvariant">
      <xsd:annotation>
        <xsd:documentation xml:lang="en">A property of a physical system usually related to periodic phenomena that remains constant under slowly varying conditions.</xsd:documentation>
      </xsd:annotation>
    </xsd:enumeration>
    <xsd:enumeration value="AdiabaticInvariant.BounceMotion">
      <xsd:annotation>
        <xsd:documentation xml:lang="en">The second adiabatic invariant is associated with periodic bounce motion of charged particles trapped between two magnetic mirrors on a magnetic field line. The second invariant, termed J, is defined by using the integral J=m &int; v||*ds where m is the mass of the charged particle, v|| is the particle velocity along the field line, and ds represents elemental arc lengths along the field line. The second adiabatic invariant is conserved as long as changes in the background magnetic field occur at time scales much longer than the bounce time of the charged particles.</xsd:documentation>
      </xsd:annotation>
    </xsd:enumeration>
    <xsd:enumeration value="AdiabaticInvariant.DriftMotion">
      <xsd:annotation>
        <xsd:documentation xml:lang="en">The third invariant for charged particle motion in a dipolar magnetic field is associated with drift of its guiding center in the equatorial plane. The conserved quantity, J<sub>2</sub>, is equal to q&phi; where q is the particle charge and &phi; is the magnetic flux enclosed within the particle drift path.</xsd:documentation>
      </xsd:annotation>
    </xsd:enumeration>
    <xsd:enumeration value="AdiabaticInvariant.MagneticMoment">
      <xsd:annotation>
        <xsd:documentation xml:lang="en">A constant of motion related to the gyromotion of a particle in a magnetic field that is either static or slowly varying with respect to the gyroperiod. The magnetic moment is usually denoted by using the lower-case Greek letter for mu and can be calculated by using mu equal to m(u^2/2B) where m is the particle mass, u is the velocity of the particle perpendicular to the constant or average magnetic field direction, and B is the magnitude of the magnetic field strength.</xsd:documentation>
      </xsd:annotation>
    </xsd:enumeration>
    <xsd:enumeration value="ArrivalDirection">
      <xsd:annotation>
        <xsd:documentation xml:lang="en">An angular measure of the direction from which an energetic particle or photon was incident on a detector. The angles may be measured in any coordinate system.</xsd:documentation>
      </xsd:annotation>
    </xsd:enumeration>
    <xsd:enumeration value="AtomicNumberDetected">
      <xsd:annotation>
        <xsd:documentation xml:lang="en">The number of protons in the nucleus of an atom as determined by a detector.</xsd:documentation>
      </xsd:annotation>
    </xsd:enumeration>
    <xsd:enumeration value="AverageChargeState">
      <xsd:annotation>
        <xsd:documentation xml:lang="en">A measure of the composite deficit (positive) or excess (negative) of electrons with respect to protons.</xsd:documentation>
      </xsd:annotation>
    </xsd:enumeration>
    <xsd:enumeration value="ChargeFlux">
      <xsd:annotation>
        <xsd:documentation xml:lang="en">The number of ionized particles passing through a unit area per unit time, for instance as measured by a Faraday cup.</xsd:documentation>
      </xsd:annotation>
    </xsd:enumeration>
    <xsd:enumeration value="ChargeState">
      <xsd:annotation>
        <xsd:documentation xml:lang="en">Charge of a fully or partially stripped ion, in units of the charge of a proton. Charge state of a bare proton is equal to one.</xsd:documentation>
      </xsd:annotation>
    </xsd:enumeration>
    <xsd:enumeration value="CountRate">
      <xsd:annotation>
        <xsd:documentation xml:lang="en">The number of events per unit time.</xsd:documentation>
      </xsd:annotation>
    </xsd:enumeration>
    <xsd:enumeration value="Counts">
      <xsd:annotation>
        <xsd:documentation xml:lang="en">The number of detection events occurring in a detector over the detector accumulation time.</xsd:documentation>
      </xsd:annotation>
    </xsd:enumeration>
    <xsd:enumeration value="Current">
      <xsd:annotation>
        <xsd:documentation xml:lang="en">It is the scalar quantity giving the net charge (summed over charged particle species) per unit time flowing across a given surface.</xsd:documentation>
      </xsd:annotation>
    </xsd:enumeration>
    <xsd:enumeration value="CurrentDensity">
      <xsd:annotation>
        <xsd:documentation xml:lang="en">It is the vector quantity giving the net charge (summed over charged particle species) per unit cross-sectional area per unit time flowing through a given point. Measurements of current density are often provided in terms of the magnetic perturbations (superposed upon a background magnetic field, if present) associated with the current density.</xsd:documentation>
      </xsd:annotation>
    </xsd:enumeration>
    <xsd:enumeration value="DynamicPressure">
      <xsd:annotation>
        <xsd:documentation xml:lang="en">Dynamic pressure is a measure of the kinetic energy per unit volume of a fluid. For instance, the solar wind dynamic pressure or ram pressure for a purely proton plasma is equal to m<sub>p</sub> n V<sup>2</sup> where m<sub>p</sub> is the proton mass, n is the proton number density, and V is the solar wind speed.</xsd:documentation>
      </xsd:annotation>
    </xsd:enumeration>
    <xsd:enumeration value="Energy">
      <xsd:annotation>
        <xsd:documentation xml:lang="en">The capacity for doing work as measured by the capability of doing work (potential energy) or the conversion of this capability to motion (kinetic energy).</xsd:documentation>
      </xsd:annotation>
    </xsd:enumeration>
    <xsd:enumeration value="EnergyDensity">
      <xsd:annotation>
        <xsd:documentation xml:lang="en">The amount of energy per unit volume.</xsd:documentation>
      </xsd:annotation>
    </xsd:enumeration>
    <xsd:enumeration value="EnergyFlux">
      <xsd:annotation>
        <xsd:documentation xml:lang="en">The amount of energy passing through a unit area in a unit time.</xsd:documentation>
      </xsd:annotation>
    </xsd:enumeration>
    <xsd:enumeration value="EnergyPerCharge">
      <xsd:annotation>
        <xsd:documentation xml:lang="en">The kinetic energy, E, per unit net charge, q, that is E/q, for an electron or an ionized atom, molecule, or dust particle.</xsd:documentation>
      </xsd:annotation>
    </xsd:enumeration>
    <xsd:enumeration value="Entropy">
      <xsd:annotation>
        <xsd:documentation xml:lang="en">A function of thermodynamic quantity, such as temperature, pressure, or composition, that is a measure of the energy that is not available for work during a thermodynamic process. It is often interpreted as the degree of disorder or randomness in the system.</xsd:documentation>
      </xsd:annotation>
    </xsd:enumeration>
    <xsd:enumeration value="FlowSpeed">
      <xsd:annotation>
        <xsd:documentation xml:lang="en">The magnitude of the flow velocity.</xsd:documentation>
      </xsd:annotation>
    </xsd:enumeration>
    <xsd:enumeration value="FlowVelocity">
      <xsd:annotation>
        <xsd:documentation xml:lang="en">The mean velocity of all particles in the flow, also referred to as bulk velocity or average flow velocity.</xsd:documentation>
      </xsd:annotation>
    </xsd:enumeration>
    <xsd:enumeration value="Fluence">
      <xsd:annotation>
        <xsd:documentation xml:lang="en">The time integral of a flux. A fluence is a not a measurement of flux per unit time.</xsd:documentation>
      </xsd:annotation>
    </xsd:enumeration>
    <xsd:enumeration value="GeometricFactor">
      <xsd:annotation>
        <xsd:documentation xml:lang="en">A measure of the gathering power of a particle detector. The geometric factor can be used to correct particle measurements by accounting for the fact that only a fraction of the source particles is able to gain entry through the aperture of a detector. For an isotopic source distribution, the geometric factor corresponds to the solid angle subtended by the aperture. In practice, determination of the geometric factor requires numerical modeling and depends on detector design and the characteristics of the source.</xsd:documentation>
      </xsd:annotation>
    </xsd:enumeration>
    <xsd:enumeration value="Gyrofrequency">
      <xsd:annotation>
        <xsd:documentation xml:lang="en">The number of gyrations around a magnetic guiding center (field line) a charged particle makes per unit time due to the Lorentz force.</xsd:documentation>
      </xsd:annotation>
    </xsd:enumeration>
    <xsd:enumeration value="HeatFlux">
      <xsd:annotation>
        <xsd:documentation xml:lang="en">Flow of thermal energy through a gas or plasma typically computed as third moment of a distribution function.</xsd:documentation>
      </xsd:annotation>
    </xsd:enumeration>
    <xsd:enumeration value="LShell">
      <xsd:annotation>
        <xsd:documentation xml:lang="en">The L-shell is the magnetic equatorial radius (in units of planetary radii) of a dipole magnetic field line. For instance, if the L-shell value equals 6 say at Earth, the magnetic field lines cross the magnetic equator at six Earth radii. The L-shell concept can be applied generally to any magnetized planet or satellite with a dominant dipolar magnetic field moment.</xsd:documentation>
      </xsd:annotation>
    </xsd:enumeration>
    <xsd:enumeration value="Mass">
      <xsd:annotation>
        <xsd:documentation xml:lang="en">The measure of inertia (mass) of individual objects (e.g., aerosols).</xsd:documentation>
      </xsd:annotation>
    </xsd:enumeration>
    <xsd:enumeration value="MassDensity">
      <xsd:annotation>
        <xsd:documentation xml:lang="en">The mass of particles per unit volume.</xsd:documentation>
      </xsd:annotation>
    </xsd:enumeration>
    <xsd:enumeration value="MassNumber">
      <xsd:annotation>
        <xsd:documentation xml:lang="en">The total number of protons and neutrons (together known as nucleons) in an atomic nucleus.</xsd:documentation>
      </xsd:annotation>
    </xsd:enumeration>
    <xsd:enumeration value="MassPerCharge">
      <xsd:annotation>
        <xsd:documentation xml:lang="en">The mass, m, per unit net charge, q, that is m/q, for an electron or an ionized atom, molecule, or dust particle.</xsd:documentation>
      </xsd:annotation>
    </xsd:enumeration>
    <xsd:enumeration value="NumberDensity">
      <xsd:annotation>
        <xsd:documentation xml:lang="en">The number of particles per unit volume.</xsd:documentation>
      </xsd:annotation>
    </xsd:enumeration>
    <xsd:enumeration value="NumberFlux">
      <xsd:annotation>
        <xsd:documentation xml:lang="en">The number of particles passing a unit area in unit time, possibly also per unit energy (or equivalent) and/or per unit look direction.</xsd:documentation>
      </xsd:annotation>
    </xsd:enumeration>
    <xsd:enumeration value="ParticleRadius">
      <xsd:annotation>
        <xsd:documentation xml:lang="en">The mean radius for a Gaussian distribution of particles with an axial ratio of 2 and a distribution width that varies as 0.5 radius. A value of zero means no cloud was detected.</xsd:documentation>
      </xsd:annotation>
    </xsd:enumeration>
    <xsd:enumeration value="ParticleRigidity">
      <xsd:annotation>
        <xsd:documentation xml:lang="en">The particle momentum per unit charge. The particle Rigidity, R, is equal to pc/Ze.</xsd:documentation>
      </xsd:annotation>
    </xsd:enumeration>
    <xsd:enumeration value="PhaseSpaceDensity">
      <xsd:annotation>
        <xsd:documentation xml:lang="en">The number of particles per unit volume in the six-dimensional space of position and velocity.</xsd:documentation>
      </xsd:annotation>
    </xsd:enumeration>
    <xsd:enumeration value="PlasmaFrequency">
      <xsd:annotation>
        <xsd:documentation xml:lang="en">A number density dependent characteristic frequency of a plasma.</xsd:documentation>
      </xsd:annotation>
    </xsd:enumeration>
    <xsd:enumeration value="Pressure">
      <xsd:annotation>
        <xsd:documentation xml:lang="en">The force per unit area exerted by a particle distribution or field.</xsd:documentation>
      </xsd:annotation>
    </xsd:enumeration>
    <xsd:enumeration value="SonicMachNumber">
      <xsd:annotation>
        <xsd:documentation xml:lang="en">The ratio of the bulk flow speed to the speed of sound in the medium.</xsd:documentation>
      </xsd:annotation>
    </xsd:enumeration>
    <xsd:enumeration value="SoundSpeed">
      <xsd:annotation>
        <xsd:documentation xml:lang="en">The speed at which sound travels through a medium.</xsd:documentation>
      </xsd:annotation>
    </xsd:enumeration>
    <xsd:enumeration value="Temperature">
      <xsd:annotation>
        <xsd:documentation xml:lang="en">A measure of the kinetic energy of random motion with respect to the average. Temperature is properly defined only for an equilibrium particle distribution (Maxwellian distribution).</xsd:documentation>
      </xsd:annotation>
    </xsd:enumeration>
    <xsd:enumeration value="ThermalSpeed">
      <xsd:annotation>
        <xsd:documentation xml:lang="en">A characteristic fluctuation speed of a distribution of particles about the bulk flow speed of the distribution. The value of the thermal speed depends on the dimensions and temperature of the distribution. Specific quantitative definition of thermal speed must be provided by the provider of a resource to be described in SPASE. [Note: Its quantitative definition depends on the nature of the particle distribution and how the random speed is characterized or calculated and must be specified in the description of the quantity used in the product described by the SPASE document].</xsd:documentation>
      </xsd:annotation>
    </xsd:enumeration>
    <xsd:enumeration value="Velocity">
      <xsd:annotation>
        <xsd:documentation xml:lang="en">Rate of change of position. Also used for the average velocity of a collection of particles, also referred to as bulk velocity.</xsd:documentation>
      </xsd:annotation>
    </xsd:enumeration>
  </xsd:restriction>
</xsd:simpleType>
Simple Type spase:AtomicNumber
Namespace http://www.spase-group.org/data/schema
Annotations
The number of protons in the nucleus of an atom.
Diagram
Diagram
Type xsd:double
Used by
Source
<xsd:simpleType name="AtomicNumber">
  <xsd:annotation>
    <xsd:documentation xml:lang="en">The number of protons in the nucleus of an atom.</xsd:documentation>
  </xsd:annotation>
  <xsd:restriction base="xsd:double"/>
</xsd:simpleType>
Complex Type spase:EnergyRange
Namespace http://www.spase-group.org/data/schema
Annotations
The minimum and maximum energy values of the particles represented by a given physical parameter description.
Diagram
Diagramspase-2_7_1_xsd.tmp#EnergyRange_Lowspase-2_7_1_xsd.tmp#EnergyRange_Highspase-2_7_1_xsd.tmp#EnergyRange_Unitsspase-2_7_1_xsd.tmp#EnergyRange_Bin
Used by
Model
Children spase:Bin, spase:High, spase:Low, spase:Units
Source
<xsd:complexType name="EnergyRange">
  <xsd:annotation>
    <xsd:documentation xml:lang="en">The minimum and maximum energy values of the particles represented by a given physical parameter description.</xsd:documentation>
  </xsd:annotation>
  <xsd:sequence>
    <xsd:element name="Low" type="spase:Low" minOccurs="1" maxOccurs="1"/>
    <xsd:element name="High" type="spase:High" minOccurs="1" maxOccurs="1"/>
    <xsd:element name="Units" type="spase:Units" minOccurs="1" maxOccurs="1"/>
    <xsd:element name="Bin" type="spase:Bin" minOccurs="0" maxOccurs="unbounded"/>
  </xsd:sequence>
</xsd:complexType>
Complex Type spase:AzimuthalAngleRange
Namespace http://www.spase-group.org/data/schema
Annotations
The range of possible azimuthal angles for a group of energy observations. Default units are degrees.
Diagram
Diagramspase-2_7_1_xsd.tmp#AzimuthalAngleRange_Lowspase-2_7_1_xsd.tmp#AzimuthalAngleRange_Highspase-2_7_1_xsd.tmp#AzimuthalAngleRange_Unitsspase-2_7_1_xsd.tmp#AzimuthalAngleRange_Bin
Used by
Model
Children spase:Bin, spase:High, spase:Low, spase:Units
Source
<xsd:complexType name="AzimuthalAngleRange">
  <xsd:annotation>
    <xsd:documentation xml:lang="en">The range of possible azimuthal angles for a group of energy observations. Default units are degrees.</xsd:documentation>
  </xsd:annotation>
  <xsd:sequence>
    <xsd:element name="Low" type="spase:Low" minOccurs="1" maxOccurs="1"/>
    <xsd:element name="High" type="spase:High" minOccurs="1" maxOccurs="1"/>
    <xsd:element name="Units" type="spase:Units" minOccurs="1" maxOccurs="1"/>
    <xsd:element name="Bin" type="spase:Bin" minOccurs="0" maxOccurs="unbounded"/>
  </xsd:sequence>
</xsd:complexType>
Complex Type spase:PolarAngleRange
Namespace http://www.spase-group.org/data/schema
Annotations
The range of possible polar angles for a group of energy observations. Defaults units are degrees.
Diagram
Diagramspase-2_7_1_xsd.tmp#PolarAngleRange_Lowspase-2_7_1_xsd.tmp#PolarAngleRange_Highspase-2_7_1_xsd.tmp#PolarAngleRange_Unitsspase-2_7_1_xsd.tmp#PolarAngleRange_Bin
Used by
Model
Children spase:Bin, spase:High, spase:Low, spase:Units
Source
<xsd:complexType name="PolarAngleRange">
  <xsd:annotation>
    <xsd:documentation xml:lang="en">The range of possible polar angles for a group of energy observations. Defaults units are degrees.</xsd:documentation>
  </xsd:annotation>
  <xsd:sequence>
    <xsd:element name="Low" type="spase:Low" minOccurs="1" maxOccurs="1"/>
    <xsd:element name="High" type="spase:High" minOccurs="1" maxOccurs="1"/>
    <xsd:element name="Units" type="spase:Units" minOccurs="1" maxOccurs="1"/>
    <xsd:element name="Bin" type="spase:Bin" minOccurs="0" maxOccurs="unbounded"/>
  </xsd:sequence>
</xsd:complexType>
Complex Type spase:MassRange
Namespace http://www.spase-group.org/data/schema
Annotations
The range of possible mass for a group of particle observations.
Diagram
Diagramspase-2_7_1_xsd.tmp#MassRange_Lowspase-2_7_1_xsd.tmp#MassRange_Highspase-2_7_1_xsd.tmp#MassRange_Unitsspase-2_7_1_xsd.tmp#MassRange_Bin
Used by
Model
Children spase:Bin, spase:High, spase:Low, spase:Units
Source
<xsd:complexType name="MassRange">
  <xsd:annotation>
    <xsd:documentation xml:lang="en">The range of possible mass for a group of particle observations.</xsd:documentation>
  </xsd:annotation>
  <xsd:sequence>
    <xsd:element name="Low" type="spase:Low" minOccurs="1" maxOccurs="1"/>
    <xsd:element name="High" type="spase:High" minOccurs="1" maxOccurs="1"/>
    <xsd:element name="Units" type="spase:Units" minOccurs="1" maxOccurs="1"/>
    <xsd:element name="Bin" type="spase:Bin" minOccurs="0" maxOccurs="unbounded"/>
  </xsd:sequence>
</xsd:complexType>
Complex Type spase:PitchAngleRange
Namespace http://www.spase-group.org/data/schema
Annotations
The range of possible pitch angles for a group of particle observations.
Diagram
Diagramspase-2_7_1_xsd.tmp#PitchAngleRange_Lowspase-2_7_1_xsd.tmp#PitchAngleRange_Highspase-2_7_1_xsd.tmp#PitchAngleRange_Unitsspase-2_7_1_xsd.tmp#PitchAngleRange_Bin
Used by
Model
Children spase:Bin, spase:High, spase:Low, spase:Units
Source
<xsd:complexType name="PitchAngleRange">
  <xsd:annotation>
    <xsd:documentation xml:lang="en">The range of possible pitch angles for a group of particle observations.</xsd:documentation>
  </xsd:annotation>
  <xsd:sequence>
    <xsd:element name="Low" type="spase:Low" minOccurs="1" maxOccurs="1"/>
    <xsd:element name="High" type="spase:High" minOccurs="1" maxOccurs="1"/>
    <xsd:element name="Units" type="spase:Units" minOccurs="1" maxOccurs="1"/>
    <xsd:element name="Bin" type="spase:Bin" minOccurs="0" maxOccurs="unbounded"/>
  </xsd:sequence>
</xsd:complexType>
Simple Type spase:ChemicalFormula
Namespace http://www.spase-group.org/data/schema
Annotations
Chemical formula representing a population of particle.
Diagram
Diagram
Type xsd:string
Used by
Source
<xsd:simpleType name="ChemicalFormula">
  <xsd:annotation>
    <xsd:documentation xml:lang="en">Chemical formula representing a population of particle.</xsd:documentation>
  </xsd:annotation>
  <xsd:restriction base="xsd:string"/>
</xsd:simpleType>
Simple Type spase:Population
Namespace http://www.spase-group.org/data/schema
Annotations
A concise description of a particle population, for references.
Diagram
Diagram
Type xsd:string
Used by
Source
<xsd:simpleType name="Population">
  <xsd:annotation>
    <xsd:documentation xml:lang="en">A concise description of a particle population, for references.</xsd:documentation>
  </xsd:annotation>
  <xsd:restriction base="xsd:string"/>
</xsd:simpleType>
Simple Type spase:PopulationMassNumber
Namespace http://www.spase-group.org/data/schema
Annotations
The total number of protons and neutrons (together known as nucleons) in an atomic nucleus.
Diagram
Diagram
Type xsd:string
Used by
Source
<xsd:simpleType name="PopulationMassNumber">
  <xsd:annotation>
    <xsd:documentation xml:lang="en">The total number of protons and neutrons (together known as nucleons) in an atomic nucleus.</xsd:documentation>
  </xsd:annotation>
  <xsd:restriction base="xsd:string"/>
</xsd:simpleType>
Simple Type spase:PopulationChargeState
Namespace http://www.spase-group.org/data/schema
Annotations
Charge of a particle in a population, in units of the charge of a proton. Charge state of a bare proton is equal to one.
Diagram
Diagram
Type xsd:double
Used by
Source
<xsd:simpleType name="PopulationChargeState">
  <xsd:annotation>
    <xsd:documentation xml:lang="en">Charge of a particle in a population, in units of the charge of a proton. Charge state of a bare proton is equal to one.</xsd:documentation>
  </xsd:annotation>
  <xsd:restriction base="xsd:double"/>
</xsd:simpleType>
Simple Type spase:SourceRegion
Namespace http://www.spase-group.org/data/schema
Annotations
The apparent region of space from which a particular type of observed electromagnetic or particle radiation appears to have originated.
Diagram
Diagram
Type xsd:string
Used by
Source
<xsd:simpleType name="SourceRegion">
  <xsd:annotation>
    <xsd:documentation xml:lang="en">The apparent region of space from which a particular type of observed electromagnetic or particle radiation appears to have originated.</xsd:documentation>
  </xsd:annotation>
  <xsd:restriction base="xsd:string"/>
</xsd:simpleType>
Simple Type spase:SourceRegionExtent
Namespace http://www.spase-group.org/data/schema
Annotations
The observational size of a remote source of radiation (electromagnetic waves or particles). It is typically expressed in angular width (full or half width), or in solid angle, subtended at the observing point. SourceRegionExtent should be accompanied by the description of source direction (see Direction under Qualifier).
Diagram
Diagram
Type xsd:string
Used by
Source
<xsd:simpleType name="SourceRegionExtent">
  <xsd:annotation>
    <xsd:documentation xml:lang="en">The observational size of a remote source of radiation (electromagnetic waves or particles). It is typically expressed in angular width (full or half width), or in solid angle, subtended at the observing point. SourceRegionExtent should be accompanied by the description of source direction (see Direction under Qualifier).</xsd:documentation>
  </xsd:annotation>
  <xsd:restriction base="xsd:string"/>
</xsd:simpleType>
Complex Type spase:Wave
Namespace http://www.spase-group.org/data/schema
Annotations
Periodic or quasi-periodic (AC) variations of physical quantities in time and space, capable of propagating or being trapped within particular regimes.
Diagram
Diagramspase-2_7_1_xsd.tmp#Wave_WaveTypespase-2_7_1_xsd.tmp#Wave_Qualifierspase-2_7_1_xsd.tmp#Wave_WaveQuantityspase-2_7_1_xsd.tmp#Wave_EnergyRangespase-2_7_1_xsd.tmp#Wave_FrequencyRangespase-2_7_1_xsd.tmp#Wave_WavelengthRangespase-2_7_1_xsd.tmp#Wave_SourceRegionspase-2_7_1_xsd.tmp#Wave_SourceRegionExtent
Used by
Model
Children spase:EnergyRange, spase:FrequencyRange, spase:Qualifier, spase:SourceRegion, spase:SourceRegionExtent, spase:WaveQuantity, spase:WaveType, spase:WavelengthRange
Source
<xsd:complexType name="Wave">
  <xsd:annotation>
    <xsd:documentation xml:lang="en">Periodic or quasi-periodic (AC) variations of physical quantities in time and space, capable of propagating or being trapped within particular regimes.</xsd:documentation>
  </xsd:annotation>
  <xsd:sequence>
    <xsd:element name="WaveType" type="spase:WaveType" minOccurs="0" maxOccurs="1"/>
    <xsd:element name="Qualifier" type="spase:Qualifier" minOccurs="0" maxOccurs="unbounded"/>
    <xsd:element name="WaveQuantity" type="spase:WaveQuantity" minOccurs="1" maxOccurs="1"/>
    <xsd:element name="EnergyRange" type="spase:EnergyRange" minOccurs="0" maxOccurs="1"/>
    <xsd:element name="FrequencyRange" type="spase:FrequencyRange" minOccurs="0" maxOccurs="1"/>
    <xsd:element name="WavelengthRange" type="spase:WavelengthRange" minOccurs="0" maxOccurs="1"/>
    <xsd:element name="SourceRegion" type="spase:SourceRegion" minOccurs="0" maxOccurs="unbounded"/>
    <xsd:element name="SourceRegionExtent" type="spase:SourceRegionExtent" minOccurs="0" maxOccurs="unbounded"/>
  </xsd:sequence>
</xsd:complexType>
Simple Type spase:WaveType
Namespace http://www.spase-group.org/data/schema
Annotations
Identifiers for the carrier or phenomenum of wave information observed by the measurement.
Diagram
Diagram
Type restriction of xsd:string
Facets
enumeration Electromagnetic
Electric and magnetic field variations in time and space that propagate through a medium or a vacuum. The wave propagation direction, electric field vector, and magnetic field vector form an orthogonal triad. Waves in this category are detected by having their field quantities measured.
enumeration Electrostatic
Collective longitudinal electric-field and plasma oscillations trapped within a body of plasma.
enumeration Hydrodynamic
Periodic or quasi-periodic oscillations of fluid quantities.
enumeration MHD
Hydrodynamic waves in a magnetized plasma in which the background magnetic field plays a key role in controlling the wave propagation characteristics.
enumeration Photon
Electromagnetic waves detected by techniques that utilize their corpuscular character (e.g., CCD, CMOS, or Photomultiplier).
enumeration PlasmaWaves
Self-consistent collective oscillations of particles and fields (electric and magnetic) in a plasma.
Used by
Source
<xsd:simpleType name="WaveType">
  <xsd:annotation>
    <xsd:documentation xml:lang="en">Identifiers for the carrier or phenomenum of wave information observed by the measurement.</xsd:documentation>
  </xsd:annotation>
  <xsd:restriction base="xsd:string">
    <xsd:enumeration value="Electromagnetic">
      <xsd:annotation>
        <xsd:documentation xml:lang="en">Electric and magnetic field variations in time and space that propagate through a medium or a vacuum. The wave propagation direction, electric field vector, and magnetic field vector form an orthogonal triad. Waves in this category are detected by having their field quantities measured.</xsd:documentation>
      </xsd:annotation>
    </xsd:enumeration>
    <xsd:enumeration value="Electrostatic">
      <xsd:annotation>
        <xsd:documentation xml:lang="en">Collective longitudinal electric-field and plasma oscillations trapped within a body of plasma.</xsd:documentation>
      </xsd:annotation>
    </xsd:enumeration>
    <xsd:enumeration value="Hydrodynamic">
      <xsd:annotation>
        <xsd:documentation xml:lang="en">Periodic or quasi-periodic oscillations of fluid quantities.</xsd:documentation>
      </xsd:annotation>
    </xsd:enumeration>
    <xsd:enumeration value="MHD">
      <xsd:annotation>
        <xsd:documentation xml:lang="en">Hydrodynamic waves in a magnetized plasma in which the background magnetic field plays a key role in controlling the wave propagation characteristics.</xsd:documentation>
      </xsd:annotation>
    </xsd:enumeration>
    <xsd:enumeration value="Photon">
      <xsd:annotation>
        <xsd:documentation xml:lang="en">Electromagnetic waves detected by techniques that utilize their corpuscular character (e.g., CCD, CMOS, or Photomultiplier).</xsd:documentation>
      </xsd:annotation>
    </xsd:enumeration>
    <xsd:enumeration value="PlasmaWaves">
      <xsd:annotation>
        <xsd:documentation xml:lang="en">Self-consistent collective oscillations of particles and fields (electric and magnetic) in a plasma.</xsd:documentation>
      </xsd:annotation>
    </xsd:enumeration>
  </xsd:restriction>
</xsd:simpleType>
Simple Type spase:WaveQuantity
Namespace http://www.spase-group.org/data/schema
Annotations
Identifiers for the characterization of the physical properties of a wave.
Diagram
Diagram
Type restriction of xsd:string
Facets
enumeration Absorption
Decrease of radiant energy (relative to the background continuum spectrum).
enumeration ACElectricField
Alternating electric field component of a wave.
enumeration ACMagneticField
Alternating magnetic field component of a wave.
enumeration Albedo
The ratio of reflected radiation from the surface to incident radiation upon it.
enumeration DopplerFrequency
Change in the frequency of a propagating wave due to motion of the source, the observer, the reflector, or the propagation medium.
enumeration Emissivity
The energy emitted spontaneously per unit bandwidth (typically frequency) per unit time per unit mass of source. Emissivity is usually integrated over all directions/solid angles.
enumeration EnergyFlux
The amount of energy passing through a unit area in a unit time.
enumeration EquivalentWidth
The spectral width of a total absorption line having the amount of absorbed radiant energy being equivalent to that in an observed absorption line.
enumeration Frequency
The number of occurrences of a repeating event per unit time.
enumeration Gyrofrequency
The number of gyrations around a magnetic guiding center (field line) a charged particle makes per unit time due to the Lorentz force.
enumeration Intensity
The measurement of radiant or wave energy per unit detector area per unit bandwidth per unit solid angle per unit time.
enumeration LineDepth
The measure of the amount of absorption below the continuum (depth) in a particular wavelength or frequency in an absorption spectrum.
enumeration LowerHybridFrequency
Lower hybrid oscillations involve longitudinal motions of electrons and ions in a magnetized plasma. The propagation of lower hybrid waves must be close to perpendicular to the background magnetic field in so that electrons cannot move along field lines thus preventing wave growth. The lower hybrid frequency, &phi;<sub>LH</sub>, can be calculated by using &phi;<sub>LH</sub>=[(&omega;<sub>ce</sub>&omega;<sub>ci</sub>)<sup>-1</sup>+&phi;<sub>pi</sub><sup>-2</sup>]<sup>-1/2</sup> where &omega;<sub>ce</sub> and &omega;<sub>ci</sub> are the electron and ion cyclotron frequencies, respectively, and $phi;<sub>LH</sub> is the ion plasma frequency.
enumeration MagneticField
A region of space near a magnetized body where magnetic forces can be detected (as measured by methods such as Zeeman splitting, etc.).
enumeration ModeAmplitude
In helioseismology the magnitude of oscillation of waves of a particular geometry.
enumeration PlasmaFrequency
A number density dependent characteristic frequency of a plasma.
enumeration Polarization
Direction of the electric vector of an electromagnetic wave. The wave can be linearly polarized in any direction perpendicular to the direction of travel, circularly polarized (clockwise or counterclockwise), unpolarized, or mixtures of the above.
enumeration PoyntingFlux
Electromagnetic energy flux transported by a wave characterized as the rate of energy transport per unit area per steradian.
enumeration PropagationTime
Time difference between transmission and reception of a wave in an active wave experiment.
enumeration StokesParameters
A set of four parameters (usually called I,Q, U and V) which describe the polarization state of an electromagnetic wave propagating through space.
enumeration UpperHybridFrequency
Upper hybrid oscillations involve longitudinal motions of electrons perpendicular to the magnetic field. The upper hybrid frequency, &phi;<sub>UH</sub>, is governed by the relationship &phi;<sub>UH</sub>^2=&phi;<sub>pe</sub>^2+&theta;<sub>ce</sub>^2 where &phi;<sub>pe</sub> is electron plasma frequency and &theta;<sub>ce</sub> is the electron cyclotron frequency.
enumeration Velocity
Rate of change of position. Also used for the average velocity of a collection of particles, also referred to as bulk velocity.
enumeration VolumeEmissionRate
The volume emission rate, e(r,t,l), is the number of photons emitted per unit source volume per second (photons/m^3/s), as measured along the line of sight between the source point and the observer. The Volume Emission Rate is in general a function of the line-of-sight distance, r, time, t, and wavelength, l. The Volume Emission Rate is actually not a directly measurable quantity. However, the term has been commonly used in both data product descriptions and research publications.
enumeration Wavelength
The peak-to-peak distance over one wave period.
enumeration WavePhase
Position of a wave within its cycle at a given point in time.
Used by
Source
<xsd:simpleType name="WaveQuantity">
  <xsd:annotation>
    <xsd:documentation xml:lang="en">Identifiers for the characterization of the physical properties of a wave.</xsd:documentation>
  </xsd:annotation>
  <xsd:restriction base="xsd:string">
    <xsd:enumeration value="Absorption">
      <xsd:annotation>
        <xsd:documentation xml:lang="en">Decrease of radiant energy (relative to the background continuum spectrum).</xsd:documentation>
      </xsd:annotation>
    </xsd:enumeration>
    <xsd:enumeration value="ACElectricField">
      <xsd:annotation>
        <xsd:documentation xml:lang="en">Alternating electric field component of a wave.</xsd:documentation>
      </xsd:annotation>
    </xsd:enumeration>
    <xsd:enumeration value="ACMagneticField">
      <xsd:annotation>
        <xsd:documentation xml:lang="en">Alternating magnetic field component of a wave.</xsd:documentation>
      </xsd:annotation>
    </xsd:enumeration>
    <xsd:enumeration value="Albedo">
      <xsd:annotation>
        <xsd:documentation xml:lang="en">The ratio of reflected radiation from the surface to incident radiation upon it.</xsd:documentation>
      </xsd:annotation>
    </xsd:enumeration>
    <xsd:enumeration value="DopplerFrequency">
      <xsd:annotation>
        <xsd:documentation xml:lang="en">Change in the frequency of a propagating wave due to motion of the source, the observer, the reflector, or the propagation medium.</xsd:documentation>
      </xsd:annotation>
    </xsd:enumeration>
    <xsd:enumeration value="Emissivity">
      <xsd:annotation>
        <xsd:documentation xml:lang="en">The energy emitted spontaneously per unit bandwidth (typically frequency) per unit time per unit mass of source. Emissivity is usually integrated over all directions/solid angles.</xsd:documentation>
      </xsd:annotation>
    </xsd:enumeration>
    <xsd:enumeration value="EnergyFlux">
      <xsd:annotation>
        <xsd:documentation xml:lang="en">The amount of energy passing through a unit area in a unit time.</xsd:documentation>
      </xsd:annotation>
    </xsd:enumeration>
    <xsd:enumeration value="EquivalentWidth">
      <xsd:annotation>
        <xsd:documentation xml:lang="en">The spectral width of a total absorption line having the amount of absorbed radiant energy being equivalent to that in an observed absorption line.</xsd:documentation>
      </xsd:annotation>
    </xsd:enumeration>
    <xsd:enumeration value="Frequency">
      <xsd:annotation>
        <xsd:documentation xml:lang="en">The number of occurrences of a repeating event per unit time.</xsd:documentation>
      </xsd:annotation>
    </xsd:enumeration>
    <xsd:enumeration value="Gyrofrequency">
      <xsd:annotation>
        <xsd:documentation xml:lang="en">The number of gyrations around a magnetic guiding center (field line) a charged particle makes per unit time due to the Lorentz force.</xsd:documentation>
      </xsd:annotation>
    </xsd:enumeration>
    <xsd:enumeration value="Intensity">
      <xsd:annotation>
        <xsd:documentation xml:lang="en">The measurement of radiant or wave energy per unit detector area per unit bandwidth per unit solid angle per unit time.</xsd:documentation>
      </xsd:annotation>
    </xsd:enumeration>
    <xsd:enumeration value="LineDepth">
      <xsd:annotation>
        <xsd:documentation xml:lang="en">The measure of the amount of absorption below the continuum (depth) in a particular wavelength or frequency in an absorption spectrum.</xsd:documentation>
      </xsd:annotation>
    </xsd:enumeration>
    <xsd:enumeration value="LowerHybridFrequency">
      <xsd:annotation>
        <xsd:documentation xml:lang="en">Lower hybrid oscillations involve longitudinal motions of electrons and ions in a magnetized plasma. The propagation of lower hybrid waves must be close to perpendicular to the background magnetic field in so that electrons cannot move along field lines thus preventing wave growth. The lower hybrid frequency, &phi;<sub>LH</sub>, can be calculated by using &phi;<sub>LH</sub>=[(&omega;<sub>ce</sub>&omega;<sub>ci</sub>)<sup>-1</sup>+&phi;<sub>pi</sub><sup>-2</sup>]<sup>-1/2</sup> where &omega;<sub>ce</sub> and &omega;<sub>ci</sub> are the electron and ion cyclotron frequencies, respectively, and $phi;<sub>LH</sub> is the ion plasma frequency.</xsd:documentation>
      </xsd:annotation>
    </xsd:enumeration>
    <xsd:enumeration value="MagneticField">
      <xsd:annotation>
        <xsd:documentation xml:lang="en">A region of space near a magnetized body where magnetic forces can be detected (as measured by methods such as Zeeman splitting, etc.).</xsd:documentation>
      </xsd:annotation>
    </xsd:enumeration>
    <xsd:enumeration value="ModeAmplitude">
      <xsd:annotation>
        <xsd:documentation xml:lang="en">In helioseismology the magnitude of oscillation of waves of a particular geometry.</xsd:documentation>
      </xsd:annotation>
    </xsd:enumeration>
    <xsd:enumeration value="PlasmaFrequency">
      <xsd:annotation>
        <xsd:documentation xml:lang="en">A number density dependent characteristic frequency of a plasma.</xsd:documentation>
      </xsd:annotation>
    </xsd:enumeration>
    <xsd:enumeration value="Polarization">
      <xsd:annotation>
        <xsd:documentation xml:lang="en">Direction of the electric vector of an electromagnetic wave. The wave can be linearly polarized in any direction perpendicular to the direction of travel, circularly polarized (clockwise or counterclockwise), unpolarized, or mixtures of the above.</xsd:documentation>
      </xsd:annotation>
    </xsd:enumeration>
    <xsd:enumeration value="PoyntingFlux">
      <xsd:annotation>
        <xsd:documentation xml:lang="en">Electromagnetic energy flux transported by a wave characterized as the rate of energy transport per unit area per steradian.</xsd:documentation>
      </xsd:annotation>
    </xsd:enumeration>
    <xsd:enumeration value="PropagationTime">
      <xsd:annotation>
        <xsd:documentation xml:lang="en">Time difference between transmission and reception of a wave in an active wave experiment.</xsd:documentation>
      </xsd:annotation>
    </xsd:enumeration>
    <xsd:enumeration value="StokesParameters">
      <xsd:annotation>
        <xsd:documentation xml:lang="en">A set of four parameters (usually called I,Q, U and V) which describe the polarization state of an electromagnetic wave propagating through space.</xsd:documentation>
      </xsd:annotation>
    </xsd:enumeration>
    <xsd:enumeration value="UpperHybridFrequency">
      <xsd:annotation>
        <xsd:documentation xml:lang="en">Upper hybrid oscillations involve longitudinal motions of electrons perpendicular to the magnetic field. The upper hybrid frequency, &phi;<sub>UH</sub>, is governed by the relationship &phi;<sub>UH</sub>^2=&phi;<sub>pe</sub>^2+&theta;<sub>ce</sub>^2 where &phi;<sub>pe</sub> is electron plasma frequency and &theta;<sub>ce</sub> is the electron cyclotron frequency.</xsd:documentation>
      </xsd:annotation>
    </xsd:enumeration>
    <xsd:enumeration value="Velocity">
      <xsd:annotation>
        <xsd:documentation xml:lang="en">Rate of change of position. Also used for the average velocity of a collection of particles, also referred to as bulk velocity.</xsd:documentation>
      </xsd:annotation>
    </xsd:enumeration>
    <xsd:enumeration value="VolumeEmissionRate">
      <xsd:annotation>
        <xsd:documentation xml:lang="en">The volume emission rate, e(r,t,l), is the number of photons emitted per unit source volume per second (photons/m^3/s), as measured along the line of sight between the source point and the observer. The Volume Emission Rate is in general a function of the line-of-sight distance, r, time, t, and wavelength, l. The Volume Emission Rate is actually not a directly measurable quantity. However, the term has been commonly used in both data product descriptions and research publications.</xsd:documentation>
      </xsd:annotation>
    </xsd:enumeration>
    <xsd:enumeration value="Wavelength">
      <xsd:annotation>
        <xsd:documentation xml:lang="en">The peak-to-peak distance over one wave period.</xsd:documentation>
      </xsd:annotation>
    </xsd:enumeration>
    <xsd:enumeration value="WavePhase">
      <xsd:annotation>
        <xsd:documentation xml:lang="en">Position of a wave within its cycle at a given point in time.</xsd:documentation>
      </xsd:annotation>
    </xsd:enumeration>
  </xsd:restriction>
</xsd:simpleType>
Complex Type spase:WavelengthRange
Namespace http://www.spase-group.org/data/schema
Annotations
The range of possible values for the observed wavelength.
Diagram
Diagramspase-2_7_1_xsd.tmp#WavelengthRange_SpectralRangespase-2_7_1_xsd.tmp#WavelengthRange_Lowspase-2_7_1_xsd.tmp#WavelengthRange_Highspase-2_7_1_xsd.tmp#WavelengthRange_Unitsspase-2_7_1_xsd.tmp#WavelengthRange_Bin
Used by
Model
Children spase:Bin, spase:High, spase:Low, spase:SpectralRange, spase:Units
Source
<xsd:complexType name="WavelengthRange">
  <xsd:annotation>
    <xsd:documentation xml:lang="en">The range of possible values for the observed wavelength.</xsd:documentation>
  </xsd:annotation>
  <xsd:sequence>
    <xsd:element name="SpectralRange" type="spase:SpectralRange" minOccurs="0" maxOccurs="1"/>
    <xsd:element name="Low" type="spase:Low" minOccurs="1" maxOccurs="1"/>
    <xsd:element name="High" type="spase:High" minOccurs="1" maxOccurs="1"/>
    <xsd:element name="Units" type="spase:Units" minOccurs="1" maxOccurs="1"/>
    <xsd:element name="Bin" type="spase:Bin" minOccurs="0" maxOccurs="unbounded"/>
  </xsd:sequence>
</xsd:complexType>
Complex Type spase:Mixed
Namespace http://www.spase-group.org/data/schema
Annotations
A parameter derived from more than one type of parameter. For example, plasma beta, the ratio of plasma particle energy density to the energy density of the magnetic field permeating the plasma, is mixed.
Diagram
Diagramspase-2_7_1_xsd.tmp#Mixed_MixedQuantityspase-2_7_1_xsd.tmp#Mixed_ParticleTypespase-2_7_1_xsd.tmp#Mixed_Qualifier
Used by
Model
Children spase:MixedQuantity, spase:ParticleType, spase:Qualifier
Source
<xsd:complexType name="Mixed">
  <xsd:annotation>
    <xsd:documentation xml:lang="en">A parameter derived from more than one type of parameter. For example, plasma beta, the ratio of plasma particle energy density to the energy density of the magnetic field permeating the plasma, is mixed.</xsd:documentation>
  </xsd:annotation>
  <xsd:sequence>
    <xsd:element name="MixedQuantity" type="spase:MixedQuantity" minOccurs="1" maxOccurs="1"/>
    <xsd:element name="ParticleType" type="spase:ParticleType" minOccurs="0" maxOccurs="unbounded"/>
    <xsd:element name="Qualifier" type="spase:Qualifier" minOccurs="0" maxOccurs="unbounded"/>
  </xsd:sequence>
</xsd:complexType>
Simple Type spase:MixedQuantity
Namespace http://www.spase-group.org/data/schema
Annotations
Identifiers for the combined attributes of a mixed parameter quantity.
Diagram
Diagram
Type restriction of xsd:string
Facets
enumeration AkasofuEpsilon
A measure of the magnetopause energy flux and an indicator of the solar wind power available for subsequent magnetospheric energization. Defined as: V*B^2*l^2sin(theta/2)^4 where B is the IMF, l is an empirical scaling parameter equal to 7 R<sub>E</sub>, and theta=tan(By/Bz)^-1 the IMF clock angle.
enumeration AlfvenMachNumber
The ratio of the bulk flow speed to the Alfven speed.
enumeration AlfvenVelocity
Phase velocity of the Alfven wave. In SI units it is the velocity of the magnetic field divided by the square root of the mass density times the permeability of free space (&mu;<sub>0</sub>).
enumeration FrequencyToGyrofrequencyRatio
The ratio of the characteristic frequency of a medium to gyrofrequency of a particle.
enumeration IMFClockAngle
The clockwise angle of the direction of interplanetary magnetic field (IMF) measured in the plane of the body pole perpendicular to the line between the body and the Sun.
enumeration MagnetosonicMachNumber
The ratio of the velocity of fast mode waves to the Alfven velocity.
enumeration Other
Not classified with more specific terms. The context of its usage may be described in related text.
enumeration PlasmaBeta
The ratio of the plasma pressure (nkT) to the magnetic pressure (B^2/2&mu;<sub>0</sub>) in a single component plasma or the ratio of the plasma pressure sum over i of (n<sub>i</sub>kT<sub>i</sub>) for all species i to the magnetic pressure (B^2/2&mu;<sub>0</sub>) in a multi components plasma.
enumeration SolarUVFlux
The amount of ultraviolet energy originating from the Sun passing through a unit area in a unit time.
enumeration TotalPressure
In an MHD fluid it is the number density (N) times Boltzmann constant times the temperature in Kelvin.
enumeration VCrossB
The cross product of the charge velocity (V) and the magnetic field (B). It is the electric field exerted on a point charge by a magnetic field.
Used by
Source
<xsd:simpleType name="MixedQuantity">
  <xsd:annotation>
    <xsd:documentation xml:lang="en">Identifiers for the combined attributes of a mixed parameter quantity.</xsd:documentation>
  </xsd:annotation>
  <xsd:restriction base="xsd:string">
    <xsd:enumeration value="AkasofuEpsilon">
      <xsd:annotation>
        <xsd:documentation xml:lang="en">A measure of the magnetopause energy flux and an indicator of the solar wind power available for subsequent magnetospheric energization. Defined as: V*B^2*l^2sin(theta/2)^4 where B is the IMF, l is an empirical scaling parameter equal to 7 R<sub>E</sub>, and theta=tan(By/Bz)^-1 the IMF clock angle.</xsd:documentation>
      </xsd:annotation>
    </xsd:enumeration>
    <xsd:enumeration value="AlfvenMachNumber">
      <xsd:annotation>
        <xsd:documentation xml:lang="en">The ratio of the bulk flow speed to the Alfven speed.</xsd:documentation>
      </xsd:annotation>
    </xsd:enumeration>
    <xsd:enumeration value="AlfvenVelocity">
      <xsd:annotation>
        <xsd:documentation xml:lang="en">Phase velocity of the Alfven wave. In SI units it is the velocity of the magnetic field divided by the square root of the mass density times the permeability of free space (&mu;<sub>0</sub>).</xsd:documentation>
      </xsd:annotation>
    </xsd:enumeration>
    <xsd:enumeration value="FrequencyToGyrofrequencyRatio">
      <xsd:annotation>
        <xsd:documentation xml:lang="en">The ratio of the characteristic frequency of a medium to gyrofrequency of a particle.</xsd:documentation>
      </xsd:annotation>
    </xsd:enumeration>
    <xsd:enumeration value="IMFClockAngle">
      <xsd:annotation>
        <xsd:documentation xml:lang="en">The clockwise angle of the direction of interplanetary magnetic field (IMF) measured in the plane of the body pole perpendicular to the line between the body and the Sun.</xsd:documentation>
      </xsd:annotation>
    </xsd:enumeration>
    <xsd:enumeration value="MagnetosonicMachNumber">
      <xsd:annotation>
        <xsd:documentation xml:lang="en">The ratio of the velocity of fast mode waves to the Alfven velocity.</xsd:documentation>
      </xsd:annotation>
    </xsd:enumeration>
    <xsd:enumeration value="Other">
      <xsd:annotation>
        <xsd:documentation xml:lang="en">Not classified with more specific terms. The context of its usage may be described in related text.</xsd:documentation>
      </xsd:annotation>
    </xsd:enumeration>
    <xsd:enumeration value="PlasmaBeta">
      <xsd:annotation>
        <xsd:documentation xml:lang="en">The ratio of the plasma pressure (nkT) to the magnetic pressure (B^2/2&mu;<sub>0</sub>) in a single component plasma or the ratio of the plasma pressure sum over i of (n<sub>i</sub>kT<sub>i</sub>) for all species i to the magnetic pressure (B^2/2&mu;<sub>0</sub>) in a multi components plasma.</xsd:documentation>
      </xsd:annotation>
    </xsd:enumeration>
    <xsd:enumeration value="SolarUVFlux">
      <xsd:annotation>
        <xsd:documentation xml:lang="en">The amount of ultraviolet energy originating from the Sun passing through a unit area in a unit time.</xsd:documentation>
      </xsd:annotation>
    </xsd:enumeration>
    <xsd:enumeration value="TotalPressure">
      <xsd:annotation>
        <xsd:documentation xml:lang="en">In an MHD fluid it is the number density (N) times Boltzmann constant times the temperature in Kelvin.</xsd:documentation>
      </xsd:annotation>
    </xsd:enumeration>
    <xsd:enumeration value="VCrossB">
      <xsd:annotation>
        <xsd:documentation xml:lang="en">The cross product of the charge velocity (V) and the magnetic field (B). It is the electric field exerted on a point charge by a magnetic field.</xsd:documentation>
      </xsd:annotation>
    </xsd:enumeration>
  </xsd:restriction>
</xsd:simpleType>
Complex Type spase:Support
Namespace http://www.spase-group.org/data/schema
Annotations
Information useful in understanding the context of an observation, typically observed or measured coincidentally with a physical observation.
Diagram
Diagramspase-2_7_1_xsd.tmp#Support_Qualifierspase-2_7_1_xsd.tmp#Support_SupportQuantity
Used by
Model
Children spase:Qualifier, spase:SupportQuantity
Source
<xsd:complexType name="Support">
  <xsd:annotation>
    <xsd:documentation xml:lang="en">Information useful in understanding the context of an observation, typically observed or measured coincidentally with a physical observation.</xsd:documentation>
  </xsd:annotation>
  <xsd:sequence>
    <xsd:element name="Qualifier" type="spase:Qualifier" minOccurs="0" maxOccurs="unbounded"/>
    <xsd:element name="SupportQuantity" type="spase:SupportQuantity" minOccurs="1" maxOccurs="1"/>
  </xsd:sequence>
</xsd:complexType>
Simple Type spase:SupportQuantity
Namespace http://www.spase-group.org/data/schema
Annotations
Identifiers for the information useful in understanding the context of an observation, typically observed or measured coincidentally with a physical observation.
Diagram
Diagram
Type restriction of xsd:string
Facets
enumeration DataQuality
An ancillary parameter that denotes the standard or degree of accuracy, trustworthiness, or usefulness of another parameter.
enumeration Housekeeping
Parameters that indicate the status or health state of instruments or monitoring devices as measured in physical units such as that for current, voltage, or temperature. Housekeeping data can be analyzed to determine whether instruments are working correctly and the knowledge of their values may be used to avoid errors or even device failures.
enumeration InstrumentMode
An indication of a state (mode) in which the instrument is operating. How a mode influences the interpretation and representation of data is described in instrument related documentation.
enumeration Orientation
The specification of the directional alignment of an object or measurement in a reference coordinate system. The orientation such as a spacecraft spin axis attitude is usually expressed as one or more angles relative to the basis axes of some specified physical space usually together with the date/time of the observation.
enumeration Other
Not classified with more specific terms. The context of its usage may be described in related text.
enumeration Positional
The specification of the location of an object or measurement within a reference coordinate system. The position is usually expressed as a set of values corresponding to the location along a set of orthogonal axes together with the date/time of the observation.
enumeration Remark
A notice, comment, or observation.
enumeration RotationMatrix
A tensor that is used to perform vector data transformation from one coordinate system to another.
enumeration SpinPeriod
The time required for an object such as a spacecraft or planet to perform one full rotation in a given frame of reference.
enumeration SpinPhase
An angular based or normalized parameter that specifies the spin state of an object such as a spacecraft or planet in a specific coordinate system usually together with the date/time of the observation.
enumeration SpinRate
The angular rate of change of the spin angle of an object such as a spacecraft or planet.
enumeration Telemetry
Parameters that include full packets of data from monitoring devices or the memory addresses of datum within telemetry packets. The data comprising telemetry packets are typically expressed by using non-physical engineering units and may be used to express a variety of device operating conditions such as command acceptance/execution, housekeeping, event characterization, memory dumps, and science data. Telemetry packets may be raw or unpacked.
enumeration Temporal
Pertaining to time.
enumeration Velocity
Rate of change of position. Also used for the average velocity of a collection of particles, also referred to as bulk velocity.
enumeration WebResource
A Web page or file-based resource accessible by a URL.
enumeration WebService
A Web-based service that uses SOAP, WSDL or UDDI open standards.
Used by
Source
<xsd:simpleType name="SupportQuantity">
  <xsd:annotation>
    <xsd:documentation xml:lang="en">Identifiers for the information useful in understanding the context of an observation, typically observed or measured coincidentally with a physical observation.</xsd:documentation>
  </xsd:annotation>
  <xsd:restriction base="xsd:string">
    <xsd:enumeration value="DataQuality">
      <xsd:annotation>
        <xsd:documentation xml:lang="en">An ancillary parameter that denotes the standard or degree of accuracy, trustworthiness, or usefulness of another parameter.</xsd:documentation>
      </xsd:annotation>
    </xsd:enumeration>
    <xsd:enumeration value="Housekeeping">
      <xsd:annotation>
        <xsd:documentation xml:lang="en">Parameters that indicate the status or health state of instruments or monitoring devices as measured in physical units such as that for current, voltage, or temperature. Housekeeping data can be analyzed to determine whether instruments are working correctly and the knowledge of their values may be used to avoid errors or even device failures.</xsd:documentation>
      </xsd:annotation>
    </xsd:enumeration>
    <xsd:enumeration value="InstrumentMode">
      <xsd:annotation>
        <xsd:documentation xml:lang="en">An indication of a state (mode) in which the instrument is operating. How a mode influences the interpretation and representation of data is described in instrument related documentation.</xsd:documentation>
      </xsd:annotation>
    </xsd:enumeration>
    <xsd:enumeration value="Orientation">
      <xsd:annotation>
        <xsd:documentation xml:lang="en">The specification of the directional alignment of an object or measurement in a reference coordinate system. The orientation such as a spacecraft spin axis attitude is usually expressed as one or more angles relative to the basis axes of some specified physical space usually together with the date/time of the observation.</xsd:documentation>
      </xsd:annotation>
    </xsd:enumeration>
    <xsd:enumeration value="Other">
      <xsd:annotation>
        <xsd:documentation xml:lang="en">Not classified with more specific terms. The context of its usage may be described in related text.</xsd:documentation>
      </xsd:annotation>
    </xsd:enumeration>
    <xsd:enumeration value="Positional">
      <xsd:annotation>
        <xsd:documentation xml:lang="en">The specification of the location of an object or measurement within a reference coordinate system. The position is usually expressed as a set of values corresponding to the location along a set of orthogonal axes together with the date/time of the observation.</xsd:documentation>
      </xsd:annotation>
    </xsd:enumeration>
    <xsd:enumeration value="Remark">
      <xsd:annotation>
        <xsd:documentation xml:lang="en">A notice, comment, or observation.</xsd:documentation>
      </xsd:annotation>
    </xsd:enumeration>
    <xsd:enumeration value="RotationMatrix">
      <xsd:annotation>
        <xsd:documentation xml:lang="en">A tensor that is used to perform vector data transformation from one coordinate system to another.</xsd:documentation>
      </xsd:annotation>
    </xsd:enumeration>
    <xsd:enumeration value="SpinPeriod">
      <xsd:annotation>
        <xsd:documentation xml:lang="en">The time required for an object such as a spacecraft or planet to perform one full rotation in a given frame of reference.</xsd:documentation>
      </xsd:annotation>
    </xsd:enumeration>
    <xsd:enumeration value="SpinPhase">
      <xsd:annotation>
        <xsd:documentation xml:lang="en">An angular based or normalized parameter that specifies the spin state of an object such as a spacecraft or planet in a specific coordinate system usually together with the date/time of the observation.</xsd:documentation>
      </xsd:annotation>
    </xsd:enumeration>
    <xsd:enumeration value="SpinRate">
      <xsd:annotation>
        <xsd:documentation xml:lang="en">The angular rate of change of the spin angle of an object such as a spacecraft or planet.</xsd:documentation>
      </xsd:annotation>
    </xsd:enumeration>
    <xsd:enumeration value="Telemetry">
      <xsd:annotation>
        <xsd:documentation xml:lang="en">Parameters that include full packets of data from monitoring devices or the memory addresses of datum within telemetry packets. The data comprising telemetry packets are typically expressed by using non-physical engineering units and may be used to express a variety of device operating conditions such as command acceptance/execution, housekeeping, event characterization, memory dumps, and science data. Telemetry packets may be raw or unpacked.</xsd:documentation>
      </xsd:annotation>
    </xsd:enumeration>
    <xsd:enumeration value="Temporal">
      <xsd:annotation>
        <xsd:documentation xml:lang="en">Pertaining to time.</xsd:documentation>
      </xsd:annotation>
    </xsd:enumeration>
    <xsd:enumeration value="Velocity">
      <xsd:annotation>
        <xsd:documentation xml:lang="en">Rate of change of position. Also used for the average velocity of a collection of particles, also referred to as bulk velocity.</xsd:documentation>
      </xsd:annotation>
    </xsd:enumeration>
    <xsd:enumeration value="WebResource">
      <xsd:annotation>
        <xsd:documentation xml:lang="en">A Web page or file-based resource accessible by a URL.</xsd:documentation>
      </xsd:annotation>
    </xsd:enumeration>
    <xsd:enumeration value="WebService">
      <xsd:annotation>
        <xsd:documentation xml:lang="en">A Web-based service that uses SOAP, WSDL or UDDI open standards.</xsd:documentation>
      </xsd:annotation>
    </xsd:enumeration>
  </xsd:restriction>
</xsd:simpleType>
Complex Type spase:SpatialCoverage
Namespace http://www.spase-group.org/data/schema
Annotations
A region of space defined by the latitude, longitude and altitude in a geographic coordinate system.
Diagram
Diagramspase-2_7_1_xsd.tmp#SpatialCoverage_CoordinateSystemspase-2_7_1_xsd.tmp#SpatialCoverage_CenterLatitudespase-2_7_1_xsd.tmp#SpatialCoverage_NorthernmostLatitudespase-2_7_1_xsd.tmp#SpatialCoverage_SouthernmostLatitudespase-2_7_1_xsd.tmp#SpatialCoverage_CenterLongitudespase-2_7_1_xsd.tmp#SpatialCoverage_EasternmostLongitudespase-2_7_1_xsd.tmp#SpatialCoverage_WesternmostLongitudespase-2_7_1_xsd.tmp#SpatialCoverage_CenterElevationspase-2_7_1_xsd.tmp#SpatialCoverage_MinimumElevationspase-2_7_1_xsd.tmp#SpatialCoverage_MaximumElevationspase-2_7_1_xsd.tmp#SpatialCoverage_Acknowledgementspase-2_7_1_xsd.tmp#SpatialCoverage_Description
Used by
Model
Children spase:Acknowledgement, spase:CenterElevation, spase:CenterLatitude, spase:CenterLongitude, spase:CoordinateSystem, spase:Description, spase:EasternmostLongitude, spase:MaximumElevation, spase:MinimumElevation, spase:NorthernmostLatitude, spase:SouthernmostLatitude, spase:WesternmostLongitude
Source
<xsd:complexType name="SpatialCoverage">
  <xsd:annotation>
    <xsd:documentation xml:lang="en">A region of space defined by the latitude, longitude and altitude in a geographic coordinate system.</xsd:documentation>
  </xsd:annotation>
  <xsd:sequence>
    <xsd:element name="CoordinateSystem" type="spase:CoordinateSystem" minOccurs="1" maxOccurs="1"/>
    <xsd:element name="CenterLatitude" type="spase:CenterLatitude" minOccurs="0" maxOccurs="1"/>
    <xsd:element name="NorthernmostLatitude" type="spase:NorthernmostLatitude" minOccurs="0" maxOccurs="1"/>
    <xsd:element name="SouthernmostLatitude" type="spase:SouthernmostLatitude" minOccurs="0" maxOccurs="1"/>
    <xsd:element name="CenterLongitude" type="spase:CenterLongitude" minOccurs="0" maxOccurs="1"/>
    <xsd:element name="EasternmostLongitude" type="spase:EasternmostLongitude" minOccurs="0" maxOccurs="1"/>
    <xsd:element name="WesternmostLongitude" type="spase:WesternmostLongitude" minOccurs="0" maxOccurs="1"/>
    <xsd:element name="CenterElevation" type="spase:CenterElevation" minOccurs="0" maxOccurs="1"/>
    <xsd:element name="MinimumElevation" type="spase:MinimumElevation" minOccurs="0" maxOccurs="1"/>
    <xsd:element name="MaximumElevation" type="spase:MaximumElevation" minOccurs="0" maxOccurs="1"/>
    <xsd:element name="Acknowledgement" type="spase:Acknowledgement" minOccurs="0" maxOccurs="1"/>
    <xsd:element name="Description" type="spase:Description" minOccurs="0" maxOccurs="1"/>
  </xsd:sequence>
</xsd:complexType>
Simple Type spase:CenterLatitude
Namespace http://www.spase-group.org/data/schema
Annotations
The latitude in the center of a region in a geographic coordinate system.
Diagram
Diagram
Type xsd:string
Used by
Source
<xsd:simpleType name="CenterLatitude">
  <xsd:annotation>
    <xsd:documentation xml:lang="en">The latitude in the center of a region in a geographic coordinate system.</xsd:documentation>
  </xsd:annotation>
  <xsd:restriction base="xsd:string"/>
</xsd:simpleType>
Simple Type spase:NorthernmostLatitude
Namespace http://www.spase-group.org/data/schema
Annotations
The latitude furthest to the north in a geographic coordinate system.
Diagram
Diagram
Type xsd:string
Used by
Source
<xsd:simpleType name="NorthernmostLatitude">
  <xsd:annotation>
    <xsd:documentation xml:lang="en">The latitude furthest to the north in a geographic coordinate system.</xsd:documentation>
  </xsd:annotation>
  <xsd:restriction base="xsd:string"/>
</xsd:simpleType>
Simple Type spase:SouthernmostLatitude
Namespace http://www.spase-group.org/data/schema
Annotations
The latitude furthest to the south in a geographic coordinate system.
Diagram
Diagram
Type xsd:string
Used by
Source
<xsd:simpleType name="SouthernmostLatitude">
  <xsd:annotation>
    <xsd:documentation xml:lang="en">The latitude furthest to the south in a geographic coordinate system.</xsd:documentation>
  </xsd:annotation>
  <xsd:restriction base="xsd:string"/>
</xsd:simpleType>
Simple Type spase:CenterLongitude
Namespace http://www.spase-group.org/data/schema
Annotations
The longitude in the center of a region in a geographic coordinate system.
Diagram
Diagram
Type xsd:string
Used by
Source
<xsd:simpleType name="CenterLongitude">
  <xsd:annotation>
    <xsd:documentation xml:lang="en">The longitude in the center of a region in a geographic coordinate system.</xsd:documentation>
  </xsd:annotation>
  <xsd:restriction base="xsd:string"/>
</xsd:simpleType>
Simple Type spase:EasternmostLongitude
Namespace http://www.spase-group.org/data/schema
Annotations
The longitude furthest to the east in a geographic coordinate system.
Diagram
Diagram
Type xsd:string
Used by
Source
<xsd:simpleType name="EasternmostLongitude">
  <xsd:annotation>
    <xsd:documentation xml:lang="en">The longitude furthest to the east in a geographic coordinate system.</xsd:documentation>
  </xsd:annotation>
  <xsd:restriction base="xsd:string"/>
</xsd:simpleType>
Simple Type spase:WesternmostLongitude
Namespace http://www.spase-group.org/data/schema
Annotations
The longitude furthest to the west in a geographic coordinate system.
Diagram
Diagram
Type xsd:string
Used by
Source
<xsd:simpleType name="WesternmostLongitude">
  <xsd:annotation>
    <xsd:documentation xml:lang="en">The longitude furthest to the west in a geographic coordinate system.</xsd:documentation>
  </xsd:annotation>
  <xsd:restriction base="xsd:string"/>
</xsd:simpleType>
Simple Type spase:CenterElevation
Namespace http://www.spase-group.org/data/schema
Annotations
The elevation in the center of a region above a surface (such as sea level or land) of a planet or natural satellite.
Diagram
Diagram
Type xsd:string
Used by
Source
<xsd:simpleType name="CenterElevation">
  <xsd:annotation>
    <xsd:documentation xml:lang="en">The elevation in the center of a region above a surface (such as sea level or land) of a planet or natural satellite.</xsd:documentation>
  </xsd:annotation>
  <xsd:restriction base="xsd:string"/>
</xsd:simpleType>
Simple Type spase:MinimumElevation
Namespace http://www.spase-group.org/data/schema
Annotations
The lowest vertical elevation of region above a surface (such as sea level or land) of a planet or natural satellite.
Diagram
Diagram
Type xsd:string
Used by
Source
<xsd:simpleType name="MinimumElevation">
  <xsd:annotation>
    <xsd:documentation xml:lang="en">The lowest vertical elevation of region above a surface (such as sea level or land) of a planet or natural satellite.</xsd:documentation>
  </xsd:annotation>
  <xsd:restriction base="xsd:string"/>
</xsd:simpleType>
Simple Type spase:MaximumElevation
Namespace http://www.spase-group.org/data/schema
Annotations
The highest vertical elevation of region above a surface (such as sea level or land) of a planet or natural satellite.
Diagram
Diagram
Type xsd:string
Used by
Source
<xsd:simpleType name="MaximumElevation">
  <xsd:annotation>
    <xsd:documentation xml:lang="en">The highest vertical elevation of region above a surface (such as sea level or land) of a planet or natural satellite.</xsd:documentation>
  </xsd:annotation>
  <xsd:restriction base="xsd:string"/>
</xsd:simpleType>
Complex Type spase:Extension
Namespace http://www.spase-group.org/data/schema
Annotations
A container of other metadata which is not part of the SPASE data model. The contents of this element are defined by individual usage. The organization and content are constrained by the implementation. For example, in an XML representation of the SPASE metadata the content must conform to the XML specifications.
Diagram
Diagramspase-2_7_1_xsd.tmp#Extension_lang
Used by
Model
ANY element from ANY namespace
Attributes
QName Type Default Use
lang xsd:string en optional
Source
<xsd:complexType name="Extension">
  <xsd:annotation>
    <xsd:documentation xml:lang="en">A container of other metadata which is not part of the SPASE data model. The contents of this element are defined by individual usage. The organization and content are constrained by the implementation. For example, in an XML representation of the SPASE metadata the content must conform to the XML specifications.</xsd:documentation>
  </xsd:annotation>
  <xsd:sequence>
    <xsd:any minOccurs="0" maxOccurs="unbounded" processContents="lax"/>
  </xsd:sequence>
  <xsd:attribute name="lang" type="xsd:string" default="en"/>
</xsd:complexType>
Complex Type spase:DisplayData
Namespace http://www.spase-group.org/data/schema
Annotations
A graphical representation of data wherein the underlying numeric values are not (readily) accessible for analysis. Examples are line plots and spectrograms. A Display Data resource is a type of "data product" which is a set of data that is uniformly processed and formatted, from one or more instruments, typically spanning the full duration of the observations of the relevant instrument(s). A data product may consist of a collection of granules of successive time spans, but may be a single high-level entity.
Diagram
Diagramspase-2_7_1_xsd.tmp#DisplayData_ResourceIDspase-2_7_1_xsd.tmp#DisplayData_NamingAuthorityspase-2_7_1_xsd.tmp#DisplayData_ResourceTypespase-2_7_1_xsd.tmp#DisplayData_ResourceHeaderspase-2_7_1_xsd.tmp#DisplayData_AccessInformationspase-2_7_1_xsd.tmp#DisplayData_ProcessingLevelspase-2_7_1_xsd.tmp#DisplayData_ProviderNamespase-2_7_1_xsd.tmp#DisplayData_ProviderResourceNamespase-2_7_1_xsd.tmp#DisplayData_ProviderProcessingLevelspase-2_7_1_xsd.tmp#DisplayData_ProviderVersionspase-2_7_1_xsd.tmp#DisplayData_InstrumentIDspase-2_7_1_xsd.tmp#DisplayData_MeasurementTypespase-2_7_1_xsd.tmp#DisplayData_TemporalDescriptionspase-2_7_1_xsd.tmp#DisplayData_SpectralRangespase-2_7_1_xsd.tmp#DisplayData_DisplayCadencespase-2_7_1_xsd.tmp#DisplayData_ObservedRegionspase-2_7_1_xsd.tmp#DisplayData_SpatialCoveragespase-2_7_1_xsd.tmp#DisplayData_Caveatsspase-2_7_1_xsd.tmp#DisplayData_Keywordspase-2_7_1_xsd.tmp#DisplayData_InputResourceIDspase-2_7_1_xsd.tmp#DisplayData_Parameterspase-2_7_1_xsd.tmp#DisplayData_Extension
Used by
Model
Children spase:AccessInformation, spase:Caveats, spase:DisplayCadence, spase:Extension, spase:InputResourceID, spase:InstrumentID, spase:Keyword, spase:MeasurementType, spase:NamingAuthority, spase:ObservedRegion, spase:Parameter, spase:ProcessingLevel, spase:ProviderName, spase:ProviderProcessingLevel, spase:ProviderResourceName, spase:ProviderVersion, spase:ResourceHeader, spase:ResourceID, spase:ResourceType, spase:SpatialCoverage, spase:SpectralRange, spase:TemporalDescription
Source
<xsd:complexType name="DisplayData">
  <xsd:annotation>
    <xsd:documentation xml:lang="en">A graphical representation of data wherein the underlying numeric values are not (readily) accessible for analysis. Examples are line plots and spectrograms. A Display Data resource is a type of "data product" which is a set of data that is uniformly processed and formatted, from one or more instruments, typically spanning the full duration of the observations of the relevant instrument(s). A data product may consist of a collection of granules of successive time spans, but may be a single high-level entity.</xsd:documentation>
  </xsd:annotation>
  <xsd:sequence>
    <xsd:element name="ResourceID" type="spase:ResourceID" minOccurs="1" maxOccurs="1"/>
    <xsd:element name="NamingAuthority" type="spase:NamingAuthority" minOccurs="0" maxOccurs="1"/>
    <xsd:element name="ResourceType" type="spase:ResourceType" minOccurs="0" maxOccurs="1"/>
    <xsd:element name="ResourceHeader" type="spase:ResourceHeader" minOccurs="1" maxOccurs="1"/>
    <xsd:element name="AccessInformation" type="spase:AccessInformation" minOccurs="1" maxOccurs="unbounded"/>
    <xsd:element name="ProcessingLevel" type="spase:ProcessingLevel" minOccurs="0" maxOccurs="1"/>
    <xsd:element name="ProviderName" type="spase:ProviderName" minOccurs="0" maxOccurs="1"/>
    <xsd:element name="ProviderResourceName" type="spase:ProviderResourceName" minOccurs="0" maxOccurs="1"/>
    <xsd:element name="ProviderProcessingLevel" type="spase:ProviderProcessingLevel" minOccurs="0" maxOccurs="1"/>
    <xsd:element name="ProviderVersion" type="spase:ProviderVersion" minOccurs="0" maxOccurs="1"/>
    <xsd:element name="InstrumentID" type="spase:InstrumentID" minOccurs="0" maxOccurs="unbounded"/>
    <xsd:element name="MeasurementType" type="spase:MeasurementType" minOccurs="1" maxOccurs="unbounded"/>
    <xsd:element name="TemporalDescription" type="spase:TemporalDescription" minOccurs="0" maxOccurs="1"/>
    <xsd:element name="SpectralRange" type="spase:SpectralRange" minOccurs="0" maxOccurs="unbounded"/>
    <xsd:element name="DisplayCadence" type="spase:DisplayCadence" minOccurs="0" maxOccurs="1"/>
    <xsd:element name="ObservedRegion" type="spase:Region" minOccurs="0" maxOccurs="unbounded"/>
    <xsd:element name="SpatialCoverage" type="spase:SpatialCoverage" minOccurs="0" maxOccurs="unbounded"/>
    <xsd:element name="Caveats" type="spase:Caveats" minOccurs="0" maxOccurs="1"/>
    <xsd:element name="Keyword" type="spase:Keyword" minOccurs="0" maxOccurs="unbounded"/>
    <xsd:element name="InputResourceID" type="spase:InputResourceID" minOccurs="0" maxOccurs="unbounded"/>
    <xsd:element name="Parameter" type="spase:Parameter" minOccurs="0" maxOccurs="unbounded"/>
    <xsd:element name="Extension" type="spase:Extension" minOccurs="0" maxOccurs="unbounded"/>
  </xsd:sequence>
</xsd:complexType>
Simple Type spase:ProcessingLevel
Namespace http://www.spase-group.org/data/schema
Annotations
Identifiers to characterize the amount and type of manipulation which has been applied to the sampled data.
Diagram
Diagram
Type restriction of xsd:string
Facets
enumeration Calibrated
Data wherein sensor outputs have been convolved with instrument response function, often irreversibly, to yield data in physical units. Similar to NASA Level 2.
enumeration Raw
Data in its original state with no processing to account for calibration. Similar to NASA Level 0.
enumeration Uncalibrated
Duplicate data are removed from the data stream and data are time ordered. Values are not adjusted for any potential biases or external factors. Similar to NASA Level 1.
enumeration ValueAdded
Calibrated data that has been mapped on uniform space-time grid scales with gaps, flags and out-of-range values replaced with appropriate values. Similar to NASA Level 3.
Used by
Source
<xsd:simpleType name="ProcessingLevel">
  <xsd:annotation>
    <xsd:documentation xml:lang="en">Identifiers to characterize the amount and type of manipulation which has been applied to the sampled data.</xsd:documentation>
  </xsd:annotation>
  <xsd:restriction base="xsd:string">
    <xsd:enumeration value="Calibrated">
      <xsd:annotation>
        <xsd:documentation xml:lang="en">Data wherein sensor outputs have been convolved with instrument response function, often irreversibly, to yield data in physical units. Similar to NASA Level 2.</xsd:documentation>
      </xsd:annotation>
    </xsd:enumeration>
    <xsd:enumeration value="Raw">
      <xsd:annotation>
        <xsd:documentation xml:lang="en">Data in its original state with no processing to account for calibration. Similar to NASA Level 0.</xsd:documentation>
      </xsd:annotation>
    </xsd:enumeration>
    <xsd:enumeration value="Uncalibrated">
      <xsd:annotation>
        <xsd:documentation xml:lang="en">Duplicate data are removed from the data stream and data are time ordered. Values are not adjusted for any potential biases or external factors. Similar to NASA Level 1.</xsd:documentation>
      </xsd:annotation>
    </xsd:enumeration>
    <xsd:enumeration value="ValueAdded">
      <xsd:annotation>
        <xsd:documentation xml:lang="en">Calibrated data that has been mapped on uniform space-time grid scales with gaps, flags and out-of-range values replaced with appropriate values. Similar to NASA Level 3.</xsd:documentation>
      </xsd:annotation>
    </xsd:enumeration>
  </xsd:restriction>
</xsd:simpleType>
Simple Type spase:ProviderProcessingLevel
Namespace http://www.spase-group.org/data/schema
Annotations
The provider specific information on the processing performed on the product. This should include the provider processing level designation and information about the intended use of the product. For example, if it is to be used for machine learning or other high-level applications.
Diagram
Diagram
Type xsd:string
Used by
Source
<xsd:simpleType name="ProviderProcessingLevel">
  <xsd:annotation>
    <xsd:documentation xml:lang="en">The provider specific information on the processing performed on the product. This should include the provider processing level designation and information about the intended use of the product. For example, if it is to be used for machine learning or other high-level applications.</xsd:documentation>
  </xsd:annotation>
  <xsd:restriction base="xsd:string"/>
</xsd:simpleType>
Simple Type spase:MeasurementType
Namespace http://www.spase-group.org/data/schema
Annotations
Identifiers for the method of making an estimated value of a quantity that forms the basis of an observation.
Diagram
Diagram
Type restriction of xsd:string
Facets
enumeration ActivityIndex
An indication, derived from one or more measurements, of the level of activity of an object or region, such as sunspot number, F10.7 flux, Dst, or the Polar Cap Indices.
enumeration Dopplergram
A map or image depicting the spatial distribution of line-of-sight velocities of the observed object.
enumeration Dust
Free microscopic particles of solid material.
enumeration ElectricField
A region of space around a charged particle, or between two voltages within which a force is exerted on charged objects in its vicinity. An electric field is the electric force per unit charge.
enumeration EnergeticParticles
Pieces of matter that are moving very fast. Energetic particles include protons, electrons, neutrons, neutrinos, the nuclei of atoms, and other sub-atomic particles.
enumeration Ephemeris
The spatial coordinates of a body as a function of time. When used as an Instrument Type it represents the process or methods used to generate spatial coordinates.
enumeration ImageIntensity
Measurements of the 2-D distribution of the intensity of photons from some region or object such as the Sun or the polar auroral regions, can be in any wavelength band, and polarized, etc.
enumeration InstrumentStatus
A quantity directly related to the operation or function of an instrument.
enumeration IonComposition
In situ measurements of the relative flux or density of electrically charged particles in the space environment. May give simple fluxes, but full distribution functions are sometimes measured.
enumeration Irradiance
A radiometric term for the power of electromagnetic radiation at a surface, per unit area. Irradiance is used when the electromagnetic radiation is incident on the surface. Irradiance data may be reported in any units (i.e., counts/s) due to, for example, being at a particular wavelength, or to being a not fully calibrated relative measurement.
enumeration MagneticField
A region of space near a magnetized body where magnetic forces can be detected (as measured by methods such as Zeeman splitting, etc.).
enumeration Magnetogram
Measurements of the vector or line-of-sight magnetic field determined from remote sensing measurements of the detailed structure of spectral lines, including their splitting and polarization.
enumeration NeutralAtomImages
Measurements of neutral atom fluxes as a function of look direction often related to remote energetic charged particles that lose their charge through charge-exchange and then reach the detector on a line-of-sight trajectory.
enumeration NeutralGas
Measurements of neutral atomic and molecular components of a gas.
enumeration Profile
Measurements of a quantity as a function of height above an object such as the limb of a body.
enumeration Radiance
A radiometric measurement that describes the amount of electromagnetic radiation that passes through or is emitted from a particular area, and falls within a given solid angle in a specified direction. They are used to characterize both emission from diffuse sources and reflection from diffuse surfaces.
enumeration Spectrum
The distribution of a characteristic of a physical system or phenomenon, such as the energy emitted by a radiant source, arranged in the order of wavelengths.
enumeration SPICE
SPICE is an ancillary information system that provides scientists and engineers the capability to include space geometry and event data into mission design, science observation planning, and science data analysis software. The staff of the NASA Navigation and Ancillary Information Facility, NAIF, which is located at JPL provides SPICE support for planetary, heliophysics, and Earth science missions, see https://naif.jpl.nasa.gov/naif/index.html. This SPICE has been adapted from text on NAF hosted web pages.
enumeration ThermalPlasma
Measurements of the plasma in the energy regime where the most of the plasma occurs. May be the basic fluxes in the form of distribution functions or the derived bulk parameters (density, flow velocity, etc.).
enumeration Waves
Data resulting from observations of wave experiments and natural wave phenomena. Wave experiments are typically active and natural wave phenomena are passive. Examples of wave experiments include coherent/incoherent scatter radars, radio soundings, VLF propagation studies, ionospheric scintillation of beacon satellite signals, etc. Examples of natural wave phenomena include micropulsations, mesospheric gravity waves, auroral/plasmaspheric hiss, Langmuir waves, AKR, Jovian decametric radiation, solar radio bursts, etc.
enumeration Waves.Active
Exerting an influence or producing a change or effect. An active measurement is one which produces a transmission or excitation as a part of the measurement cycle.
enumeration Waves.Passive
Movement or effect produced by outside influence. A passive measurement is one which does not produce a transmission or excitation as a part of the measurement cycle.
Used by
Source
<xsd:simpleType name="MeasurementType">
  <xsd:annotation>
    <xsd:documentation xml:lang="en">Identifiers for the method of making an estimated value of a quantity that forms the basis of an observation.</xsd:documentation>
  </xsd:annotation>
  <xsd:restriction base="xsd:string">
    <xsd:enumeration value="ActivityIndex">
      <xsd:annotation>
        <xsd:documentation xml:lang="en">An indication, derived from one or more measurements, of the level of activity of an object or region, such as sunspot number, F10.7 flux, Dst, or the Polar Cap Indices.</xsd:documentation>
      </xsd:annotation>
    </xsd:enumeration>
    <xsd:enumeration value="Dopplergram">
      <xsd:annotation>
        <xsd:documentation xml:lang="en">A map or image depicting the spatial distribution of line-of-sight velocities of the observed object.</xsd:documentation>
      </xsd:annotation>
    </xsd:enumeration>
    <xsd:enumeration value="Dust">
      <xsd:annotation>
        <xsd:documentation xml:lang="en">Free microscopic particles of solid material.</xsd:documentation>
      </xsd:annotation>
    </xsd:enumeration>
    <xsd:enumeration value="ElectricField">
      <xsd:annotation>
        <xsd:documentation xml:lang="en">A region of space around a charged particle, or between two voltages within which a force is exerted on charged objects in its vicinity. An electric field is the electric force per unit charge.</xsd:documentation>
      </xsd:annotation>
    </xsd:enumeration>
    <xsd:enumeration value="EnergeticParticles">
      <xsd:annotation>
        <xsd:documentation xml:lang="en">Pieces of matter that are moving very fast. Energetic particles include protons, electrons, neutrons, neutrinos, the nuclei of atoms, and other sub-atomic particles.</xsd:documentation>
      </xsd:annotation>
    </xsd:enumeration>
    <xsd:enumeration value="Ephemeris">
      <xsd:annotation>
        <xsd:documentation xml:lang="en">The spatial coordinates of a body as a function of time. When used as an Instrument Type it represents the process or methods used to generate spatial coordinates.</xsd:documentation>
      </xsd:annotation>
    </xsd:enumeration>
    <xsd:enumeration value="ImageIntensity">
      <xsd:annotation>
        <xsd:documentation xml:lang="en">Measurements of the 2-D distribution of the intensity of photons from some region or object such as the Sun or the polar auroral regions, can be in any wavelength band, and polarized, etc.</xsd:documentation>
      </xsd:annotation>
    </xsd:enumeration>
    <xsd:enumeration value="InstrumentStatus">
      <xsd:annotation>
        <xsd:documentation xml:lang="en">A quantity directly related to the operation or function of an instrument.</xsd:documentation>
      </xsd:annotation>
    </xsd:enumeration>
    <xsd:enumeration value="IonComposition">
      <xsd:annotation>
        <xsd:documentation xml:lang="en">In situ measurements of the relative flux or density of electrically charged particles in the space environment. May give simple fluxes, but full distribution functions are sometimes measured.</xsd:documentation>
      </xsd:annotation>
    </xsd:enumeration>
    <xsd:enumeration value="Irradiance">
      <xsd:annotation>
        <xsd:documentation xml:lang="en">A radiometric term for the power of electromagnetic radiation at a surface, per unit area. Irradiance is used when the electromagnetic radiation is incident on the surface. Irradiance data may be reported in any units (i.e., counts/s) due to, for example, being at a particular wavelength, or to being a not fully calibrated relative measurement.</xsd:documentation>
      </xsd:annotation>
    </xsd:enumeration>
    <xsd:enumeration value="MagneticField">
      <xsd:annotation>
        <xsd:documentation xml:lang="en">A region of space near a magnetized body where magnetic forces can be detected (as measured by methods such as Zeeman splitting, etc.).</xsd:documentation>
      </xsd:annotation>
    </xsd:enumeration>
    <xsd:enumeration value="Magnetogram">
      <xsd:annotation>
        <xsd:documentation xml:lang="en">Measurements of the vector or line-of-sight magnetic field determined from remote sensing measurements of the detailed structure of spectral lines, including their splitting and polarization.</xsd:documentation>
      </xsd:annotation>
    </xsd:enumeration>
    <xsd:enumeration value="NeutralAtomImages">
      <xsd:annotation>
        <xsd:documentation xml:lang="en">Measurements of neutral atom fluxes as a function of look direction often related to remote energetic charged particles that lose their charge through charge-exchange and then reach the detector on a line-of-sight trajectory.</xsd:documentation>
      </xsd:annotation>
    </xsd:enumeration>
    <xsd:enumeration value="NeutralGas">
      <xsd:annotation>
        <xsd:documentation xml:lang="en">Measurements of neutral atomic and molecular components of a gas.</xsd:documentation>
      </xsd:annotation>
    </xsd:enumeration>
    <xsd:enumeration value="Profile">
      <xsd:annotation>
        <xsd:documentation xml:lang="en">Measurements of a quantity as a function of height above an object such as the limb of a body.</xsd:documentation>
      </xsd:annotation>
    </xsd:enumeration>
    <xsd:enumeration value="Radiance">
      <xsd:annotation>
        <xsd:documentation xml:lang="en">A radiometric measurement that describes the amount of electromagnetic radiation that passes through or is emitted from a particular area, and falls within a given solid angle in a specified direction. They are used to characterize both emission from diffuse sources and reflection from diffuse surfaces.</xsd:documentation>
      </xsd:annotation>
    </xsd:enumeration>
    <xsd:enumeration value="Spectrum">
      <xsd:annotation>
        <xsd:documentation xml:lang="en">The distribution of a characteristic of a physical system or phenomenon, such as the energy emitted by a radiant source, arranged in the order of wavelengths.</xsd:documentation>
      </xsd:annotation>
    </xsd:enumeration>
    <xsd:enumeration value="SPICE">
      <xsd:annotation>
        <xsd:documentation xml:lang="en">SPICE is an ancillary information system that provides scientists and engineers the capability to include space geometry and event data into mission design, science observation planning, and science data analysis software. The staff of the NASA Navigation and Ancillary Information Facility, NAIF, which is located at JPL provides SPICE support for planetary, heliophysics, and Earth science missions, see https://naif.jpl.nasa.gov/naif/index.html. This SPICE has been adapted from text on NAF hosted web pages.</xsd:documentation>
      </xsd:annotation>
    </xsd:enumeration>
    <xsd:enumeration value="ThermalPlasma">
      <xsd:annotation>
        <xsd:documentation xml:lang="en">Measurements of the plasma in the energy regime where the most of the plasma occurs. May be the basic fluxes in the form of distribution functions or the derived bulk parameters (density, flow velocity, etc.).</xsd:documentation>
      </xsd:annotation>
    </xsd:enumeration>
    <xsd:enumeration value="Waves">
      <xsd:annotation>
        <xsd:documentation xml:lang="en">Data resulting from observations of wave experiments and natural wave phenomena. Wave experiments are typically active and natural wave phenomena are passive. Examples of wave experiments include coherent/incoherent scatter radars, radio soundings, VLF propagation studies, ionospheric scintillation of beacon satellite signals, etc. Examples of natural wave phenomena include micropulsations, mesospheric gravity waves, auroral/plasmaspheric hiss, Langmuir waves, AKR, Jovian decametric radiation, solar radio bursts, etc.</xsd:documentation>
      </xsd:annotation>
    </xsd:enumeration>
    <xsd:enumeration value="Waves.Active">
      <xsd:annotation>
        <xsd:documentation xml:lang="en">Exerting an influence or producing a change or effect. An active measurement is one which produces a transmission or excitation as a part of the measurement cycle.</xsd:documentation>
      </xsd:annotation>
    </xsd:enumeration>
    <xsd:enumeration value="Waves.Passive">
      <xsd:annotation>
        <xsd:documentation xml:lang="en">Movement or effect produced by outside influence. A passive measurement is one which does not produce a transmission or excitation as a part of the measurement cycle.</xsd:documentation>
      </xsd:annotation>
    </xsd:enumeration>
  </xsd:restriction>
</xsd:simpleType>
Complex Type spase:TemporalDescription
Namespace http://www.spase-group.org/data/schema
Annotations
A characterization of the time over which the measurement was taken.
Diagram
Diagramspase-2_7_1_xsd.tmp#TemporalDescription_TimeSpanspase-2_7_1_xsd.tmp#TemporalDescription_Cadencespase-2_7_1_xsd.tmp#TemporalDescription_CadenceMinspase-2_7_1_xsd.tmp#TemporalDescription_CadenceMaxspase-2_7_1_xsd.tmp#TemporalDescription_Exposurespase-2_7_1_xsd.tmp#TemporalDescription_ExposureMinspase-2_7_1_xsd.tmp#TemporalDescription_ExposureMax
Used by
Model
Children spase:Cadence, spase:CadenceMax, spase:CadenceMin, spase:Exposure, spase:ExposureMax, spase:ExposureMin, spase:TimeSpan
Source
<xsd:complexType name="TemporalDescription">
  <xsd:annotation>
    <xsd:documentation xml:lang="en">A characterization of the time over which the measurement was taken.</xsd:documentation>
  </xsd:annotation>
  <xsd:sequence>
    <xsd:element name="TimeSpan" type="spase:TimeSpan" minOccurs="1" maxOccurs="1"/>
    <xsd:element name="Cadence" type="spase:Cadence" minOccurs="0" maxOccurs="1"/>
    <xsd:element name="CadenceMin" type="spase:CadenceMin" minOccurs="0" maxOccurs="1"/>
    <xsd:element name="CadenceMax" type="spase:CadenceMax" minOccurs="0" maxOccurs="1"/>
    <xsd:element name="Exposure" type="spase:Exposure" minOccurs="0" maxOccurs="1"/>
    <xsd:element name="ExposureMin" type="spase:ExposureMin" minOccurs="0" maxOccurs="1"/>
    <xsd:element name="ExposureMax" type="spase:ExposureMax" minOccurs="0" maxOccurs="1"/>
  </xsd:sequence>
</xsd:complexType>
Simple Type spase:Exposure
Namespace http://www.spase-group.org/data/schema
Annotations
The time interval over which an individual measurement is taken.
Diagram
Diagram
Type xsd:duration
Used by
Source
<xsd:simpleType name="Exposure">
  <xsd:annotation>
    <xsd:documentation xml:lang="en">The time interval over which an individual measurement is taken.</xsd:documentation>
  </xsd:annotation>
  <xsd:restriction base="xsd:duration"/>
</xsd:simpleType>
Simple Type spase:ExposureMin
Namespace http://www.spase-group.org/data/schema
Annotations
The smallest time interval over which an individual measurement is taken.
Diagram
Diagram
Type xsd:duration
Used by
Source
<xsd:simpleType name="ExposureMin">
  <xsd:annotation>
    <xsd:documentation xml:lang="en">The smallest time interval over which an individual measurement is taken.</xsd:documentation>
  </xsd:annotation>
  <xsd:restriction base="xsd:duration"/>
</xsd:simpleType>
Simple Type spase:ExposureMax
Namespace http://www.spase-group.org/data/schema
Annotations
The largest interval over which an individual measurement is taken.
Diagram
Diagram
Type xsd:duration
Used by
Source
<xsd:simpleType name="ExposureMax">
  <xsd:annotation>
    <xsd:documentation xml:lang="en">The largest interval over which an individual measurement is taken.</xsd:documentation>
  </xsd:annotation>
  <xsd:restriction base="xsd:duration"/>
</xsd:simpleType>
Simple Type spase:DisplayCadence
Namespace http://www.spase-group.org/data/schema
Annotations
The time interval between the successive display elements.
Diagram
Diagram
Type xsd:duration
Used by
Source
<xsd:simpleType name="DisplayCadence">
  <xsd:annotation>
    <xsd:documentation xml:lang="en">The time interval between the successive display elements.</xsd:documentation>
  </xsd:annotation>
  <xsd:restriction base="xsd:duration"/>
</xsd:simpleType>
Simple Type spase:Region
Namespace http://www.spase-group.org/data/schema
Annotations
Identifiers for areas of the physical world which may be occupied or observed.
Diagram
Diagram
Type restriction of xsd:string
Facets
enumeration Asteroid
A small extraterrestrial body consisting mostly of rock and metal that is in orbit around the Sun.
enumeration Comet
A relatively small extraterrestrial body consisting of a frozen mass that travels around the Sun in a highly elliptical orbit.
enumeration Comet.1PHalley
1P/Halley, is a short-period comet visible from Earth every 75 to 79 years. The comet was visited by the Halley Armada comprised of the ESA Giotto, Japanese Suisei and Sekigake, and Soviet Union Vega 1 and Vega 2 spacecraft in 1986.
enumeration Comet.26PGriggSkjellerup
26P/Grigg-Skjellerup is a periodic comet. It was visited by the ESA Giotto spacecraft in July 1992.
enumeration Comet.67PChuryumovGerasimenko
67P/Churyumov-Gerasimenko is a Jupiter-family comet originally from the Kuiper belt. The ESA Rosetta spacecraft rendezvoused with Comet 67P on August 6, 2014 and then orbited the comet from September 10, 2014 to September 30, 2016. Philae, a lander carried by Rosetta, touched down on the comet surface on November 12, 2014.
enumeration Earth
The third planet from the Sun in our solar system.
enumeration Earth.Magnetosheath
The region between the bow shock and the magnetopause, characterized by very turbulent plasma.
enumeration Earth.Magnetosphere
The region of space above the atmosphere or surface of the planet and bounded by the magnetopause that is under the direct influence of the magnetic field of a planetary body.
enumeration Earth.Magnetosphere.Magnetotail
The region of space within the magnetosphere of a magnetized planetary body where the nightside magnetic field is stretched out in the anti-stellar direction by stellar wind interaction into a windsock-like shape. For Earth, solar wind-magnetosphere interaction produces a magnetotail that extends tailward from a distance of about 10 R<sub>E</sub> on the nightside to downstream distances beyond 1000 R<sub>E</sub>.
enumeration Earth.Magnetosphere.Main
The region of the magnetosphere where the magnetic field lines are closed, but does not include the gaseous region gravitationally bound to the body.
enumeration Earth.Magnetosphere.Plasmasphere
A region of the magnetosphere consisting of low energy (cool) plasma. It is located above the ionosphere. The outer boundary of the plasmasphere is known as the plasmapause, which is defined by an order of magnitude drop in plasma density.
enumeration Earth.Magnetosphere.Polar
The region near the pole of a body. For a magnetosphere the polar region is the area where magnetic field lines are open and includes the auroral zone.
enumeration Earth.Magnetosphere.RadiationBelt
The region within a magnetosphere where high-energy particles could potentially be trapped in a magnetic field.
enumeration Earth.Magnetosphere.RingCurrent
One of the major current systems confined within planetary magnetospheres. The ring current circles in the magnetic equatorial plane of magnetospheres. It is generated by the longitudinal drift of energetic charged particles trapped on inner, dipole-like magnetospheric field lines. At the Earth, the ring current is carried by 10 keV to 200 keV charged particles typically located at L-shells between 3 and 6. The ring current is also the primary driver of the Sym H and Dst Indices of magnetic storm activity at the Earth.
enumeration Earth.Moon
The only natural satellite of the Earth.
enumeration Earth.NearSurface
The gaseous and possibly ionized environment of a body extending from the surface to some specified altitude. For the Earth, this altitude is 2000 km.
enumeration Earth.NearSurface.Atmosphere
The neutral gases surrounding a body that extends from the surface and is bound to the body by virtue of the gravitational attraction.
enumeration Earth.NearSurface.AuroralRegion
The region in the atmospheric where electrically-charged particles bombarding the upper atmosphere of a planet in the presence of a magnetic field produce an optical phenomenon.
enumeration Earth.NearSurface.EquatorialRegion
A region centered on the equator and limited in latitude by approximately 23 deg north and south of the equator.
enumeration Earth.NearSurface.Ionosphere
The charged or ionized gases surrounding a body that are nominally bound to the body by virtue of the gravitational attraction.
enumeration Earth.NearSurface.Ionosphere.DRegion
The layer of the ionosphere that exists approximately 50 km to 95 km above the surface of the Earth. One of several layers in the ionosphere.
enumeration Earth.NearSurface.Ionosphere.ERegion
A layer of ionized gas occurring at 90 km to 150 km above the ground. One of several layers in the ionosphere. Also called the Kennelly-Heaviside layer.
enumeration Earth.NearSurface.Ionosphere.FRegion
A layer that contains ionized gases at a height of around 150-800 km above sea level, placing it in the thermosphere. the F region has the highest concentration of free electrons and ions anywhere in the atmosphere. It may be thought of as comprising two layers, the F1 layer and F2 layer. One of several layers in the ionosphere. Also known as the Appleton layer.
enumeration Earth.NearSurface.Ionosphere.Topside
The region at the upper most areas of the ionosphere.
enumeration Earth.NearSurface.Mesosphere
The layer of the atmosphere that extends from the Stratosphere to a range of 80 km to 85 km, temperature decreasing with height.
enumeration Earth.NearSurface.MidLatitudeRegion
When considering the case of the Earth, the mid-latitude region typically refers to two latitudinal bands, one in the northern hemisphere and the other in the southern hemisphere extending from about 23 deg to 50 deg. The concept of mid-latitude regions does not apply to all bodies in the solar system and different latitudinal ranges would apply for each body case by case. The mid-latitude regions may be defined by using either planetographic or magnetic coordinates if the magnetic dipole is closely aligned with the spin axis of a magnetized body. Ground magnetometers located at mid-latitude on the Earth are well positioned to measure magnetic storm-time ring current variations.
enumeration Earth.NearSurface.Plasmasphere
A region of the magnetosphere consisting of low energy (cool) plasma. It is located above the ionosphere. The outer boundary of the plasmasphere is known as the plasmapause, which is defined by an order of magnitude drop in plasma density.
enumeration Earth.NearSurface.PolarCap
The areas of the globe surrounding the poles and consisting of the region north of 60 deg north latitude and the region south of 60 deg south latitude.
enumeration Earth.NearSurface.SouthAtlanticAnomalyRegion
The region where the inner Van Allen radiation belt makes its closest approach to the surface of the Earth. The result is that, for a given altitude, the radiation intensity is higher over this region than elsewhere.
enumeration Earth.NearSurface.Stratosphere
The layer of the atmosphere that extends from the troposphere to about 30 km, temperature increases with height. The stratosphere contains the ozone layer.
enumeration Earth.NearSurface.SubAuroralRegion
When considering the case of the Earth, the sub-auroral region typically refers to two latitudinal bands, one in the northern hemisphere and the other in the southern hemisphere extending from about 50 deg to low 60 deg latitude. The concept sub-auroral regions does not apply to all bodies in the solar system and different latitudinal ranges would apply for each body case by case. The sub-auroral regions may be defined by using either planetographic or magnetic coordinates if the magnetic dipole is closely aligned with the spin axis of a magnetized body. Ground magnetometers located at sub-auroral latitudes on the Earth measure a mixture of activity driven by auroral zone currents and the ring current.
enumeration Earth.NearSurface.Thermosphere
The layer of the atmosphere that extends from the Mesosphere to 640+ km, temperature increasing with height.
enumeration Earth.NearSurface.Troposphere
The lowest layer of the atmosphere which begins at the surface and extends to between 7 km (4.4 mi) at the poles and 17 km (10.6 mi) at the equator, with some variation due to weather factors.
enumeration Earth.Surface
The outermost area of a solid object.
enumeration Heliosphere
The solar atmosphere extending roughly from the outer corona to the edge of the solar plasma at the heliopause separating primarily solar plasma from interstellar plasma.
enumeration Heliosphere.Heliosheath
The region extending radially outward from the heliospheric termination shock and in which the decelerated solar wind plasma is still significant.
enumeration Heliosphere.Inner
The region of the heliosphere extending radially outward from the solar coronal base to just inside 1 AU.
enumeration Heliosphere.NearEarth
The heliospheric region near the Earth which extends to and includes the area near the L1 and L2 Lagrange point.
enumeration Heliosphere.Outer
The region of the heliosphere extending radially outward from just outside 1 AU to the heliospheric termination shock.
enumeration Heliosphere.Remote1AU
A roughly toroidal region that includes the orbit of the Earth, but exclusive of the region near the Earth.
enumeration Interstellar
The region between stars outside of any stellar heliopause.
enumeration Jupiter
The fifth planet from the Sun in our solar system.
enumeration Jupiter.Amalthea
The fifth largest moon of Jupiter.
enumeration Jupiter.Callisto
A second largest moon of Jupiter and the third largest moon in the solar system.
enumeration Jupiter.Europa
The sixth closest round moon of Jupiter.
enumeration Jupiter.Ganymede
The biggest moon of Jupiter and in the solar system.
enumeration Jupiter.Io
The innermost of the four round moons of the planet Jupiter.
enumeration Jupiter.Magnetosphere
The region of space above the atmosphere or surface of the planet and bounded by the magnetopause that is under the direct influence of the magnetic field of a planetary body.
enumeration Jupiter.Magnetosphere.Magnetotail
The region of space within the magnetosphere of a magnetized planetary body where the nightside magnetic field is stretched out in the anti-stellar direction by stellar wind interaction into a windsock-like shape. For Earth, solar wind-magnetosphere interaction produces a magnetotail that extends tailward from a distance of about 10 R<sub>E</sub> on the nightside to downstream distances beyond 1000 R<sub>E</sub>.
enumeration Jupiter.Magnetosphere.Main
The region of the magnetosphere where the magnetic field lines are closed, but does not include the gaseous region gravitationally bound to the body.
enumeration Jupiter.Magnetosphere.Plasmasphere
A region of the magnetosphere consisting of low energy (cool) plasma. It is located above the ionosphere. The outer boundary of the plasmasphere is known as the plasmapause, which is defined by an order of magnitude drop in plasma density.
enumeration Jupiter.Magnetosphere.Polar
The region near the pole of a body. For a magnetosphere the polar region is the area where magnetic field lines are open and includes the auroral zone.
enumeration Jupiter.Magnetosphere.RadiationBelt
The region within a magnetosphere where high-energy particles could potentially be trapped in a magnetic field.
enumeration Jupiter.Magnetosphere.RingCurrent
One of the major current systems confined within planetary magnetospheres. The ring current circles in the magnetic equatorial plane of magnetospheres. It is generated by the longitudinal drift of energetic charged particles trapped on inner, dipole-like magnetospheric field lines. At the Earth, the ring current is carried by 10 keV to 200 keV charged particles typically located at L-shells between 3 and 6. The ring current is also the primary driver of the Sym H and Dst Indices of magnetic storm activity at the Earth.
enumeration Mars
The fourth planet from the Sun in our solar system.
enumeration Mars.Deimos
The smaller and outermost of the two natural satellites of Mars.
enumeration Mars.Magnetosphere
The region of space above the atmosphere or surface of the planet and bounded by the magnetopause that is under the direct influence of the magnetic field of a planetary body.
enumeration Mars.Magnetosphere.Magnetotail
The region of space within the magnetosphere of a magnetized planetary body where the nightside magnetic field is stretched out in the anti-stellar direction by stellar wind interaction into a windsock-like shape. For Earth, solar wind-magnetosphere interaction produces a magnetotail that extends tailward from a distance of about 10 R<sub>E</sub> on the nightside to downstream distances beyond 1000 R<sub>E</sub>.
enumeration Mars.Magnetosphere.Main
The region of the magnetosphere where the magnetic field lines are closed, but does not include the gaseous region gravitationally bound to the body.
enumeration Mars.Magnetosphere.Plasmasphere
A region of the magnetosphere consisting of low energy (cool) plasma. It is located above the ionosphere. The outer boundary of the plasmasphere is known as the plasmapause, which is defined by an order of magnitude drop in plasma density.
enumeration Mars.Magnetosphere.Polar
The region near the pole of a body. For a magnetosphere the polar region is the area where magnetic field lines are open and includes the auroral zone.
enumeration Mars.Magnetosphere.RadiationBelt
The region within a magnetosphere where high-energy particles could potentially be trapped in a magnetic field.
enumeration Mars.Magnetosphere.RingCurrent
One of the major current systems confined within planetary magnetospheres. The ring current circles in the magnetic equatorial plane of magnetospheres. It is generated by the longitudinal drift of energetic charged particles trapped on inner, dipole-like magnetospheric field lines. At the Earth, the ring current is carried by 10 keV to 200 keV charged particles typically located at L-shells between 3 and 6. The ring current is also the primary driver of the Sym H and Dst Indices of magnetic storm activity at the Earth.
enumeration Mars.Phobos
The larger and inner most moon of Mars.
enumeration Mercury
The first planet from the Sun in our solar system.
enumeration Mercury.Magnetosphere
The region of space above the atmosphere or surface of the planet and bounded by the magnetopause that is under the direct influence of the magnetic field of a planetary body.
enumeration Mercury.Magnetosphere.Magnetotail
The region of space within the magnetosphere of a magnetized planetary body where the nightside magnetic field is stretched out in the anti-stellar direction by stellar wind interaction into a windsock-like shape. For Earth, solar wind-magnetosphere interaction produces a magnetotail that extends tailward from a distance of about 10 R<sub>E</sub> on the nightside to downstream distances beyond 1000 R<sub>E</sub>.
enumeration Mercury.Magnetosphere.Main
The region of the magnetosphere where the magnetic field lines are closed, but does not include the gaseous region gravitationally bound to the body.
enumeration Mercury.Magnetosphere.Plasmasphere
A region of the magnetosphere consisting of low energy (cool) plasma. It is located above the ionosphere. The outer boundary of the plasmasphere is known as the plasmapause, which is defined by an order of magnitude drop in plasma density.
enumeration Mercury.Magnetosphere.Polar
The region near the pole of a body. For a magnetosphere the polar region is the area where magnetic field lines are open and includes the auroral zone.
enumeration Mercury.Magnetosphere.RadiationBelt
The region within a magnetosphere where high-energy particles could potentially be trapped in a magnetic field.
enumeration Mercury.Magnetosphere.RingCurrent
One of the major current systems confined within planetary magnetospheres. The ring current circles in the magnetic equatorial plane of magnetospheres. It is generated by the longitudinal drift of energetic charged particles trapped on inner, dipole-like magnetospheric field lines. At the Earth, the ring current is carried by 10 keV to 200 keV charged particles typically located at L-shells between 3 and 6. The ring current is also the primary driver of the Sym H and Dst Indices of magnetic storm activity at the Earth.
enumeration Neptune
The seventh planet from the Sun in our solar system.
enumeration Neptune.Magnetosphere
The region of space above the atmosphere or surface of the planet and bounded by the magnetopause that is under the direct influence of the magnetic field of a planetary body.
enumeration Neptune.Magnetosphere.Magnetotail
The region of space within the magnetosphere of a magnetized planetary body where the nightside magnetic field is stretched out in the anti-stellar direction by stellar wind interaction into a windsock-like shape. For Earth, solar wind-magnetosphere interaction produces a magnetotail that extends tailward from a distance of about 10 R<sub>E</sub> on the nightside to downstream distances beyond 1000 R<sub>E</sub>.
enumeration Neptune.Magnetosphere.Main
The region of the magnetosphere where the magnetic field lines are closed, but does not include the gaseous region gravitationally bound to the body.
enumeration Neptune.Magnetosphere.Plasmasphere
A region of the magnetosphere consisting of low energy (cool) plasma. It is located above the ionosphere. The outer boundary of the plasmasphere is known as the plasmapause, which is defined by an order of magnitude drop in plasma density.
enumeration Neptune.Magnetosphere.Polar
The region near the pole of a body. For a magnetosphere the polar region is the area where magnetic field lines are open and includes the auroral zone.
enumeration Neptune.Magnetosphere.RadiationBelt
The region within a magnetosphere where high-energy particles could potentially be trapped in a magnetic field.
enumeration Neptune.Magnetosphere.RingCurrent
One of the major current systems confined within planetary magnetospheres. The ring current circles in the magnetic equatorial plane of magnetospheres. It is generated by the longitudinal drift of energetic charged particles trapped on inner, dipole-like magnetospheric field lines. At the Earth, the ring current is carried by 10 keV to 200 keV charged particles typically located at L-shells between 3 and 6. The ring current is also the primary driver of the Sym H and Dst Indices of magnetic storm activity at the Earth.
enumeration Neptune.Proteus
The second largest moon of Neptune.
enumeration Neptune.Triton
The largest moon of Neptune.
enumeration Pluto
The ninth planet from the Sun in our solar system.
enumeration Saturn
The sixth planet from the Sun in our solar system.
enumeration Saturn.Dione
The fourth largest moon of Saturn.
enumeration Saturn.Enceladus
The sixth largest moon of Saturn. It is currently endogenously active. The smallest known body in the Solar System that is geologically active today.
enumeration Saturn.Hyperion
The eighth-largest moon of Saturn.
enumeration Saturn.Iapetus
The third largest moon of Saturn and the eleventh largest in the Solar System.
enumeration Saturn.Magnetosphere
The region of space above the atmosphere or surface of the planet and bounded by the magnetopause that is under the direct influence of the magnetic field of a planetary body.
enumeration Saturn.Magnetosphere.Magnetotail
The region of space within the magnetosphere of a magnetized planetary body where the nightside magnetic field is stretched out in the anti-stellar direction by stellar wind interaction into a windsock-like shape. For Earth, solar wind-magnetosphere interaction produces a magnetotail that extends tailward from a distance of about 10 R<sub>E</sub> on the nightside to downstream distances beyond 1000 R<sub>E</sub>.
enumeration Saturn.Magnetosphere.Main
The region of the magnetosphere where the magnetic field lines are closed, but does not include the gaseous region gravitationally bound to the body.
enumeration Saturn.Magnetosphere.Plasmasphere
A region of the magnetosphere consisting of low energy (cool) plasma. It is located above the ionosphere. The outer boundary of the plasmasphere is known as the plasmapause, which is defined by an order of magnitude drop in plasma density.
enumeration Saturn.Magnetosphere.Polar
The region near the pole of a body. For a magnetosphere the polar region is the area where magnetic field lines are open and includes the auroral zone.
enumeration Saturn.Magnetosphere.RadiationBelt
The region within a magnetosphere where high-energy particles could potentially be trapped in a magnetic field.
enumeration Saturn.Magnetosphere.RingCurrent
One of the major current systems confined within planetary magnetospheres. The ring current circles in the magnetic equatorial plane of magnetospheres. It is generated by the longitudinal drift of energetic charged particles trapped on inner, dipole-like magnetospheric field lines. At the Earth, the ring current is carried by 10 keV to 200 keV charged particles typically located at L-shells between 3 and 6. The ring current is also the primary driver of the Sym H and Dst Indices of magnetic storm activity at the Earth.
enumeration Saturn.Mimas
The smallest and least massive of the round moons of Saturn.
enumeration Saturn.Phoebe
The ninth-largest moon of Saturn.
enumeration Saturn.Rhea
The second largest moon of Saturn and the ninth largest moon in the Solar System.
enumeration Saturn.Tethys
The fifth largest moon of Saturn and the sixteenth largest moon in the Solar System. The orbit Tethys is the third closest to Saturn of the major Cronian moons.
enumeration Saturn.Titan
The largest moon of Saturn and the second largest moon in the Solar System.
enumeration Sun
The star upon which our solar system is centered.
enumeration Sun.Chromosphere
The region of the solar (or stellar) atmosphere above the temperature minimum and below the Transition Region. The solar chromosphere is approximately 400 km to 2100 km above the photosphere, and characterized by temperatures that range from 4500 K to 28000 K.
enumeration Sun.Corona
The outermost atmospheric region of the Sun or a star, characterized by ionization temperatures above 10^5 K. The solar corona starts at about 2100 km above the photosphere. There is no generally defined upper limit.
enumeration Sun.Interior
The region inside the body which is not visible from outside the body.
enumeration Sun.Photosphere
The atmospheric layer of the Sun or a star from which continuum radiation, especially optical, is emitted to space. For the Sun, the photosphere is about 500 km thick.
enumeration Sun.TransitionRegion
A very narrow (<100 km) layer between the chromosphere and the corona where the temperature rises abruptly from about 8000 to about 500,000 K.
enumeration Uranus
The eighth planet from the Sun in our solar system.
enumeration Uranus.Ariel
The fourth largest moon of Uranus.
enumeration Uranus.Magnetosphere
The region of space above the atmosphere or surface of the planet and bounded by the magnetopause that is under the direct influence of the magnetic field of a planetary body.
enumeration Uranus.Magnetosphere.Magnetotail
The region of space within the magnetosphere of a magnetized planetary body where the nightside magnetic field is stretched out in the anti-stellar direction by stellar wind interaction into a windsock-like shape. For Earth, solar wind-magnetosphere interaction produces a magnetotail that extends tailward from a distance of about 10 R<sub>E</sub> on the nightside to downstream distances beyond 1000 R<sub>E</sub>.
enumeration Uranus.Magnetosphere.Main
The region of the magnetosphere where the magnetic field lines are closed, but does not include the gaseous region gravitationally bound to the body.
enumeration Uranus.Magnetosphere.Plasmasphere
A region of the magnetosphere consisting of low energy (cool) plasma. It is located above the ionosphere. The outer boundary of the plasmasphere is known as the plasmapause, which is defined by an order of magnitude drop in plasma density.
enumeration Uranus.Magnetosphere.Polar
The region near the pole of a body. For a magnetosphere the polar region is the area where magnetic field lines are open and includes the auroral zone.
enumeration Uranus.Magnetosphere.RadiationBelt
The region within a magnetosphere where high-energy particles could potentially be trapped in a magnetic field.
enumeration Uranus.Magnetosphere.RingCurrent
One of the major current systems confined within planetary magnetospheres. The ring current circles in the magnetic equatorial plane of magnetospheres. It is generated by the longitudinal drift of energetic charged particles trapped on inner, dipole-like magnetospheric field lines. At the Earth, the ring current is carried by 10 keV to 200 keV charged particles typically located at L-shells between 3 and 6. The ring current is also the primary driver of the Sym H and Dst Indices of magnetic storm activity at the Earth.
enumeration Uranus.Miranda
The smallest and innermost round moon of Uranus.
enumeration Uranus.Oberon
The second largest and second most massive moon of Uranus, and the ninth most massive moon in the Solar System.
enumeration Uranus.Puck
The largest inner spherical moon of Uranus.
enumeration Uranus.Titania
The largest moon of Uranus and the eighth largest moon in the Solar System.
enumeration Uranus.Umbriel
The third largest and fourth most massive moon of Uranus.
enumeration Venus
The second planet from the Sun in our solar system.
enumeration Venus.Magnetosphere
The region of space above the atmosphere or surface of the planet and bounded by the magnetopause that is under the direct influence of the magnetic field of a planetary body.
enumeration Venus.Magnetosphere.Magnetotail
The region of space within the magnetosphere of a magnetized planetary body where the nightside magnetic field is stretched out in the anti-stellar direction by stellar wind interaction into a windsock-like shape. For Earth, solar wind-magnetosphere interaction produces a magnetotail that extends tailward from a distance of about 10 R<sub>E</sub> on the nightside to downstream distances beyond 1000 R<sub>E</sub>.
enumeration Venus.Magnetosphere.Main
The region of the magnetosphere where the magnetic field lines are closed, but does not include the gaseous region gravitationally bound to the body.
enumeration Venus.Magnetosphere.Plasmasphere
A region of the magnetosphere consisting of low energy (cool) plasma. It is located above the ionosphere. The outer boundary of the plasmasphere is known as the plasmapause, which is defined by an order of magnitude drop in plasma density.
enumeration Venus.Magnetosphere.Polar
The region near the pole of a body. For a magnetosphere the polar region is the area where magnetic field lines are open and includes the auroral zone.
enumeration Venus.Magnetosphere.RadiationBelt
The region within a magnetosphere where high-energy particles could potentially be trapped in a magnetic field.
enumeration Venus.Magnetosphere.RingCurrent
One of the major current systems confined within planetary magnetospheres. The ring current circles in the magnetic equatorial plane of magnetospheres. It is generated by the longitudinal drift of energetic charged particles trapped on inner, dipole-like magnetospheric field lines. At the Earth, the ring current is carried by 10 keV to 200 keV charged particles typically located at L-shells between 3 and 6. The ring current is also the primary driver of the Sym H and Dst Indices of magnetic storm activity at the Earth.
Used by
Source
<xsd:simpleType name="Region">
  <xsd:annotation>
    <xsd:documentation xml:lang="en">Identifiers for areas of the physical world which may be occupied or observed.</xsd:documentation>
  </xsd:annotation>
  <xsd:restriction base="xsd:string">
    <xsd:enumeration value="Asteroid">
      <xsd:annotation>
        <xsd:documentation xml:lang="en">A small extraterrestrial body consisting mostly of rock and metal that is in orbit around the Sun.</xsd:documentation>
      </xsd:annotation>
    </xsd:enumeration>
    <xsd:enumeration value="Comet">
      <xsd:annotation>
        <xsd:documentation xml:lang="en">A relatively small extraterrestrial body consisting of a frozen mass that travels around the Sun in a highly elliptical orbit.</xsd:documentation>
      </xsd:annotation>
    </xsd:enumeration>
    <xsd:enumeration value="Comet.1PHalley">
      <xsd:annotation>
        <xsd:documentation xml:lang="en">1P/Halley, is a short-period comet visible from Earth every 75 to 79 years. The comet was visited by the Halley Armada comprised of the ESA Giotto, Japanese Suisei and Sekigake, and Soviet Union Vega 1 and Vega 2 spacecraft in 1986.</xsd:documentation>
      </xsd:annotation>
    </xsd:enumeration>
    <xsd:enumeration value="Comet.26PGriggSkjellerup">
      <xsd:annotation>
        <xsd:documentation xml:lang="en">26P/Grigg-Skjellerup is a periodic comet. It was visited by the ESA Giotto spacecraft in July 1992.</xsd:documentation>
      </xsd:annotation>
    </xsd:enumeration>
    <xsd:enumeration value="Comet.67PChuryumovGerasimenko">
      <xsd:annotation>
        <xsd:documentation xml:lang="en">67P/Churyumov-Gerasimenko is a Jupiter-family comet originally from the Kuiper belt. The ESA Rosetta spacecraft rendezvoused with Comet 67P on August 6, 2014 and then orbited the comet from September 10, 2014 to September 30, 2016. Philae, a lander carried by Rosetta, touched down on the comet surface on November 12, 2014.</xsd:documentation>
      </xsd:annotation>
    </xsd:enumeration>
    <xsd:enumeration value="Earth">
      <xsd:annotation>
        <xsd:documentation xml:lang="en">The third planet from the Sun in our solar system.</xsd:documentation>
      </xsd:annotation>
    </xsd:enumeration>
    <xsd:enumeration value="Earth.Magnetosheath">
      <xsd:annotation>
        <xsd:documentation xml:lang="en">The region between the bow shock and the magnetopause, characterized by very turbulent plasma.</xsd:documentation>
      </xsd:annotation>
    </xsd:enumeration>
    <xsd:enumeration value="Earth.Magnetosphere">
      <xsd:annotation>
        <xsd:documentation xml:lang="en">The region of space above the atmosphere or surface of the planet and bounded by the magnetopause that is under the direct influence of the magnetic field of a planetary body.</xsd:documentation>
      </xsd:annotation>
    </xsd:enumeration>
    <xsd:enumeration value="Earth.Magnetosphere.Magnetotail">
      <xsd:annotation>
        <xsd:documentation xml:lang="en">The region of space within the magnetosphere of a magnetized planetary body where the nightside magnetic field is stretched out in the anti-stellar direction by stellar wind interaction into a windsock-like shape. For Earth, solar wind-magnetosphere interaction produces a magnetotail that extends tailward from a distance of about 10 R<sub>E</sub> on the nightside to downstream distances beyond 1000 R<sub>E</sub>.</xsd:documentation>
      </xsd:annotation>
    </xsd:enumeration>
    <xsd:enumeration value="Earth.Magnetosphere.Main">
      <xsd:annotation>
        <xsd:documentation xml:lang="en">The region of the magnetosphere where the magnetic field lines are closed, but does not include the gaseous region gravitationally bound to the body.</xsd:documentation>
      </xsd:annotation>
    </xsd:enumeration>
    <xsd:enumeration value="Earth.Magnetosphere.Plasmasphere">
      <xsd:annotation>
        <xsd:documentation xml:lang="en">A region of the magnetosphere consisting of low energy (cool) plasma. It is located above the ionosphere. The outer boundary of the plasmasphere is known as the plasmapause, which is defined by an order of magnitude drop in plasma density.</xsd:documentation>
      </xsd:annotation>
    </xsd:enumeration>
    <xsd:enumeration value="Earth.Magnetosphere.Polar">
      <xsd:annotation>
        <xsd:documentation xml:lang="en">The region near the pole of a body. For a magnetosphere the polar region is the area where magnetic field lines are open and includes the auroral zone.</xsd:documentation>
      </xsd:annotation>
    </xsd:enumeration>
    <xsd:enumeration value="Earth.Magnetosphere.RadiationBelt">
      <xsd:annotation>
        <xsd:documentation xml:lang="en">The region within a magnetosphere where high-energy particles could potentially be trapped in a magnetic field.</xsd:documentation>
      </xsd:annotation>
    </xsd:enumeration>
    <xsd:enumeration value="Earth.Magnetosphere.RingCurrent">
      <xsd:annotation>
        <xsd:documentation xml:lang="en">One of the major current systems confined within planetary magnetospheres. The ring current circles in the magnetic equatorial plane of magnetospheres. It is generated by the longitudinal drift of energetic charged particles trapped on inner, dipole-like magnetospheric field lines. At the Earth, the ring current is carried by 10 keV to 200 keV charged particles typically located at L-shells between 3 and 6. The ring current is also the primary driver of the Sym H and Dst Indices of magnetic storm activity at the Earth.</xsd:documentation>
      </xsd:annotation>
    </xsd:enumeration>
    <xsd:enumeration value="Earth.Moon">
      <xsd:annotation>
        <xsd:documentation xml:lang="en">The only natural satellite of the Earth.</xsd:documentation>
      </xsd:annotation>
    </xsd:enumeration>
    <xsd:enumeration value="Earth.NearSurface">
      <xsd:annotation>
        <xsd:documentation xml:lang="en">The gaseous and possibly ionized environment of a body extending from the surface to some specified altitude. For the Earth, this altitude is 2000 km.</xsd:documentation>
      </xsd:annotation>
    </xsd:enumeration>
    <xsd:enumeration value="Earth.NearSurface.Atmosphere">
      <xsd:annotation>
        <xsd:documentation xml:lang="en">The neutral gases surrounding a body that extends from the surface and is bound to the body by virtue of the gravitational attraction.</xsd:documentation>
      </xsd:annotation>
    </xsd:enumeration>
    <xsd:enumeration value="Earth.NearSurface.AuroralRegion">
      <xsd:annotation>
        <xsd:documentation xml:lang="en">The region in the atmospheric where electrically-charged particles bombarding the upper atmosphere of a planet in the presence of a magnetic field produce an optical phenomenon.</xsd:documentation>
      </xsd:annotation>
    </xsd:enumeration>
    <xsd:enumeration value="Earth.NearSurface.EquatorialRegion">
      <xsd:annotation>
        <xsd:documentation xml:lang="en">A region centered on the equator and limited in latitude by approximately 23 deg north and south of the equator.</xsd:documentation>
      </xsd:annotation>
    </xsd:enumeration>
    <xsd:enumeration value="Earth.NearSurface.Ionosphere">
      <xsd:annotation>
        <xsd:documentation xml:lang="en">The charged or ionized gases surrounding a body that are nominally bound to the body by virtue of the gravitational attraction.</xsd:documentation>
      </xsd:annotation>
    </xsd:enumeration>
    <xsd:enumeration value="Earth.NearSurface.Ionosphere.DRegion">
      <xsd:annotation>
        <xsd:documentation xml:lang="en">The layer of the ionosphere that exists approximately 50 km to 95 km above the surface of the Earth. One of several layers in the ionosphere.</xsd:documentation>
      </xsd:annotation>
    </xsd:enumeration>
    <xsd:enumeration value="Earth.NearSurface.Ionosphere.ERegion">
      <xsd:annotation>
        <xsd:documentation xml:lang="en">A layer of ionized gas occurring at 90 km to 150 km above the ground. One of several layers in the ionosphere. Also called the Kennelly-Heaviside layer.</xsd:documentation>
      </xsd:annotation>
    </xsd:enumeration>
    <xsd:enumeration value="Earth.NearSurface.Ionosphere.FRegion">
      <xsd:annotation>
        <xsd:documentation xml:lang="en">A layer that contains ionized gases at a height of around 150-800 km above sea level, placing it in the thermosphere. the F region has the highest concentration of free electrons and ions anywhere in the atmosphere. It may be thought of as comprising two layers, the F1 layer and F2 layer. One of several layers in the ionosphere. Also known as the Appleton layer.</xsd:documentation>
      </xsd:annotation>
    </xsd:enumeration>
    <xsd:enumeration value="Earth.NearSurface.Ionosphere.Topside">
      <xsd:annotation>
        <xsd:documentation xml:lang="en">The region at the upper most areas of the ionosphere.</xsd:documentation>
      </xsd:annotation>
    </xsd:enumeration>
    <xsd:enumeration value="Earth.NearSurface.Mesosphere">
      <xsd:annotation>
        <xsd:documentation xml:lang="en">The layer of the atmosphere that extends from the Stratosphere to a range of 80 km to 85 km, temperature decreasing with height.</xsd:documentation>
      </xsd:annotation>
    </xsd:enumeration>
    <xsd:enumeration value="Earth.NearSurface.MidLatitudeRegion">
      <xsd:annotation>
        <xsd:documentation xml:lang="en">When considering the case of the Earth, the mid-latitude region typically refers to two latitudinal bands, one in the northern hemisphere and the other in the southern hemisphere extending from about 23 deg to 50 deg. The concept of mid-latitude regions does not apply to all bodies in the solar system and different latitudinal ranges would apply for each body case by case. The mid-latitude regions may be defined by using either planetographic or magnetic coordinates if the magnetic dipole is closely aligned with the spin axis of a magnetized body. Ground magnetometers located at mid-latitude on the Earth are well positioned to measure magnetic storm-time ring current variations.</xsd:documentation>
      </xsd:annotation>
    </xsd:enumeration>
    <xsd:enumeration value="Earth.NearSurface.Plasmasphere">
      <xsd:annotation>
        <xsd:documentation xml:lang="en">A region of the magnetosphere consisting of low energy (cool) plasma. It is located above the ionosphere. The outer boundary of the plasmasphere is known as the plasmapause, which is defined by an order of magnitude drop in plasma density.</xsd:documentation>
      </xsd:annotation>
    </xsd:enumeration>
    <xsd:enumeration value="Earth.NearSurface.PolarCap">
      <xsd:annotation>
        <xsd:documentation xml:lang="en">The areas of the globe surrounding the poles and consisting of the region north of 60 deg north latitude and the region south of 60 deg south latitude.</xsd:documentation>
      </xsd:annotation>
    </xsd:enumeration>
    <xsd:enumeration value="Earth.NearSurface.SouthAtlanticAnomalyRegion">
      <xsd:annotation>
        <xsd:documentation xml:lang="en">The region where the inner Van Allen radiation belt makes its closest approach to the surface of the Earth. The result is that, for a given altitude, the radiation intensity is higher over this region than elsewhere.</xsd:documentation>
      </xsd:annotation>
    </xsd:enumeration>
    <xsd:enumeration value="Earth.NearSurface.Stratosphere">
      <xsd:annotation>
        <xsd:documentation xml:lang="en">The layer of the atmosphere that extends from the troposphere to about 30 km, temperature increases with height. The stratosphere contains the ozone layer.</xsd:documentation>
      </xsd:annotation>
    </xsd:enumeration>
    <xsd:enumeration value="Earth.NearSurface.SubAuroralRegion">
      <xsd:annotation>
        <xsd:documentation xml:lang="en">When considering the case of the Earth, the sub-auroral region typically refers to two latitudinal bands, one in the northern hemisphere and the other in the southern hemisphere extending from about 50 deg to low 60 deg latitude. The concept sub-auroral regions does not apply to all bodies in the solar system and different latitudinal ranges would apply for each body case by case. The sub-auroral regions may be defined by using either planetographic or magnetic coordinates if the magnetic dipole is closely aligned with the spin axis of a magnetized body. Ground magnetometers located at sub-auroral latitudes on the Earth measure a mixture of activity driven by auroral zone currents and the ring current.</xsd:documentation>
      </xsd:annotation>
    </xsd:enumeration>
    <xsd:enumeration value="Earth.NearSurface.Thermosphere">
      <xsd:annotation>
        <xsd:documentation xml:lang="en">The layer of the atmosphere that extends from the Mesosphere to 640+ km, temperature increasing with height.</xsd:documentation>
      </xsd:annotation>
    </xsd:enumeration>
    <xsd:enumeration value="Earth.NearSurface.Troposphere">
      <xsd:annotation>
        <xsd:documentation xml:lang="en">The lowest layer of the atmosphere which begins at the surface and extends to between 7 km (4.4 mi) at the poles and 17 km (10.6 mi) at the equator, with some variation due to weather factors.</xsd:documentation>
      </xsd:annotation>
    </xsd:enumeration>
    <xsd:enumeration value="Earth.Surface">
      <xsd:annotation>
        <xsd:documentation xml:lang="en">The outermost area of a solid object.</xsd:documentation>
      </xsd:annotation>
    </xsd:enumeration>
    <xsd:enumeration value="Heliosphere">
      <xsd:annotation>
        <xsd:documentation xml:lang="en">The solar atmosphere extending roughly from the outer corona to the edge of the solar plasma at the heliopause separating primarily solar plasma from interstellar plasma.</xsd:documentation>
      </xsd:annotation>
    </xsd:enumeration>
    <xsd:enumeration value="Heliosphere.Heliosheath">
      <xsd:annotation>
        <xsd:documentation xml:lang="en">The region extending radially outward from the heliospheric termination shock and in which the decelerated solar wind plasma is still significant.</xsd:documentation>
      </xsd:annotation>
    </xsd:enumeration>
    <xsd:enumeration value="Heliosphere.Inner">
      <xsd:annotation>
        <xsd:documentation xml:lang="en">The region of the heliosphere extending radially outward from the solar coronal base to just inside 1 AU.</xsd:documentation>
      </xsd:annotation>
    </xsd:enumeration>
    <xsd:enumeration value="Heliosphere.NearEarth">
      <xsd:annotation>
        <xsd:documentation xml:lang="en">The heliospheric region near the Earth which extends to and includes the area near the L1 and L2 Lagrange point.</xsd:documentation>
      </xsd:annotation>
    </xsd:enumeration>
    <xsd:enumeration value="Heliosphere.Outer">
      <xsd:annotation>
        <xsd:documentation xml:lang="en">The region of the heliosphere extending radially outward from just outside 1 AU to the heliospheric termination shock.</xsd:documentation>
      </xsd:annotation>
    </xsd:enumeration>
    <xsd:enumeration value="Heliosphere.Remote1AU">
      <xsd:annotation>
        <xsd:documentation xml:lang="en">A roughly toroidal region that includes the orbit of the Earth, but exclusive of the region near the Earth.</xsd:documentation>
      </xsd:annotation>
    </xsd:enumeration>
    <xsd:enumeration value="Interstellar">
      <xsd:annotation>
        <xsd:documentation xml:lang="en">The region between stars outside of any stellar heliopause.</xsd:documentation>
      </xsd:annotation>
    </xsd:enumeration>
    <xsd:enumeration value="Jupiter">
      <xsd:annotation>
        <xsd:documentation xml:lang="en">The fifth planet from the Sun in our solar system.</xsd:documentation>
      </xsd:annotation>
    </xsd:enumeration>
    <xsd:enumeration value="Jupiter.Amalthea">
      <xsd:annotation>
        <xsd:documentation xml:lang="en">The fifth largest moon of Jupiter.</xsd:documentation>
      </xsd:annotation>
    </xsd:enumeration>
    <xsd:enumeration value="Jupiter.Callisto">
      <xsd:annotation>
        <xsd:documentation xml:lang="en">A second largest moon of Jupiter and the third largest moon in the solar system.</xsd:documentation>
      </xsd:annotation>
    </xsd:enumeration>
    <xsd:enumeration value="Jupiter.Europa">
      <xsd:annotation>
        <xsd:documentation xml:lang="en">The sixth closest round moon of Jupiter.</xsd:documentation>
      </xsd:annotation>
    </xsd:enumeration>
    <xsd:enumeration value="Jupiter.Ganymede">
      <xsd:annotation>
        <xsd:documentation xml:lang="en">The biggest moon of Jupiter and in the solar system.</xsd:documentation>
      </xsd:annotation>
    </xsd:enumeration>
    <xsd:enumeration value="Jupiter.Io">
      <xsd:annotation>
        <xsd:documentation xml:lang="en">The innermost of the four round moons of the planet Jupiter.</xsd:documentation>
      </xsd:annotation>
    </xsd:enumeration>
    <xsd:enumeration value="Jupiter.Magnetosphere">
      <xsd:annotation>
        <xsd:documentation xml:lang="en">The region of space above the atmosphere or surface of the planet and bounded by the magnetopause that is under the direct influence of the magnetic field of a planetary body.</xsd:documentation>
      </xsd:annotation>
    </xsd:enumeration>
    <xsd:enumeration value="Jupiter.Magnetosphere.Magnetotail">
      <xsd:annotation>
        <xsd:documentation xml:lang="en">The region of space within the magnetosphere of a magnetized planetary body where the nightside magnetic field is stretched out in the anti-stellar direction by stellar wind interaction into a windsock-like shape. For Earth, solar wind-magnetosphere interaction produces a magnetotail that extends tailward from a distance of about 10 R<sub>E</sub> on the nightside to downstream distances beyond 1000 R<sub>E</sub>.</xsd:documentation>
      </xsd:annotation>
    </xsd:enumeration>
    <xsd:enumeration value="Jupiter.Magnetosphere.Main">
      <xsd:annotation>
        <xsd:documentation xml:lang="en">The region of the magnetosphere where the magnetic field lines are closed, but does not include the gaseous region gravitationally bound to the body.</xsd:documentation>
      </xsd:annotation>
    </xsd:enumeration>
    <xsd:enumeration value="Jupiter.Magnetosphere.Plasmasphere">
      <xsd:annotation>
        <xsd:documentation xml:lang="en">A region of the magnetosphere consisting of low energy (cool) plasma. It is located above the ionosphere. The outer boundary of the plasmasphere is known as the plasmapause, which is defined by an order of magnitude drop in plasma density.</xsd:documentation>
      </xsd:annotation>
    </xsd:enumeration>
    <xsd:enumeration value="Jupiter.Magnetosphere.Polar">
      <xsd:annotation>
        <xsd:documentation xml:lang="en">The region near the pole of a body. For a magnetosphere the polar region is the area where magnetic field lines are open and includes the auroral zone.</xsd:documentation>
      </xsd:annotation>
    </xsd:enumeration>
    <xsd:enumeration value="Jupiter.Magnetosphere.RadiationBelt">
      <xsd:annotation>
        <xsd:documentation xml:lang="en">The region within a magnetosphere where high-energy particles could potentially be trapped in a magnetic field.</xsd:documentation>
      </xsd:annotation>
    </xsd:enumeration>
    <xsd:enumeration value="Jupiter.Magnetosphere.RingCurrent">
      <xsd:annotation>
        <xsd:documentation xml:lang="en">One of the major current systems confined within planetary magnetospheres. The ring current circles in the magnetic equatorial plane of magnetospheres. It is generated by the longitudinal drift of energetic charged particles trapped on inner, dipole-like magnetospheric field lines. At the Earth, the ring current is carried by 10 keV to 200 keV charged particles typically located at L-shells between 3 and 6. The ring current is also the primary driver of the Sym H and Dst Indices of magnetic storm activity at the Earth.</xsd:documentation>
      </xsd:annotation>
    </xsd:enumeration>
    <xsd:enumeration value="Mars">
      <xsd:annotation>
        <xsd:documentation xml:lang="en">The fourth planet from the Sun in our solar system.</xsd:documentation>
      </xsd:annotation>
    </xsd:enumeration>
    <xsd:enumeration value="Mars.Deimos">
      <xsd:annotation>
        <xsd:documentation xml:lang="en">The smaller and outermost of the two natural satellites of Mars.</xsd:documentation>
      </xsd:annotation>
    </xsd:enumeration>
    <xsd:enumeration value="Mars.Magnetosphere">
      <xsd:annotation>
        <xsd:documentation xml:lang="en">The region of space above the atmosphere or surface of the planet and bounded by the magnetopause that is under the direct influence of the magnetic field of a planetary body.</xsd:documentation>
      </xsd:annotation>
    </xsd:enumeration>
    <xsd:enumeration value="Mars.Magnetosphere.Magnetotail">
      <xsd:annotation>
        <xsd:documentation xml:lang="en">The region of space within the magnetosphere of a magnetized planetary body where the nightside magnetic field is stretched out in the anti-stellar direction by stellar wind interaction into a windsock-like shape. For Earth, solar wind-magnetosphere interaction produces a magnetotail that extends tailward from a distance of about 10 R<sub>E</sub> on the nightside to downstream distances beyond 1000 R<sub>E</sub>.</xsd:documentation>
      </xsd:annotation>
    </xsd:enumeration>
    <xsd:enumeration value="Mars.Magnetosphere.Main">
      <xsd:annotation>
        <xsd:documentation xml:lang="en">The region of the magnetosphere where the magnetic field lines are closed, but does not include the gaseous region gravitationally bound to the body.</xsd:documentation>
      </xsd:annotation>
    </xsd:enumeration>
    <xsd:enumeration value="Mars.Magnetosphere.Plasmasphere">
      <xsd:annotation>
        <xsd:documentation xml:lang="en">A region of the magnetosphere consisting of low energy (cool) plasma. It is located above the ionosphere. The outer boundary of the plasmasphere is known as the plasmapause, which is defined by an order of magnitude drop in plasma density.</xsd:documentation>
      </xsd:annotation>
    </xsd:enumeration>
    <xsd:enumeration value="Mars.Magnetosphere.Polar">
      <xsd:annotation>
        <xsd:documentation xml:lang="en">The region near the pole of a body. For a magnetosphere the polar region is the area where magnetic field lines are open and includes the auroral zone.</xsd:documentation>
      </xsd:annotation>
    </xsd:enumeration>
    <xsd:enumeration value="Mars.Magnetosphere.RadiationBelt">
      <xsd:annotation>
        <xsd:documentation xml:lang="en">The region within a magnetosphere where high-energy particles could potentially be trapped in a magnetic field.</xsd:documentation>
      </xsd:annotation>
    </xsd:enumeration>
    <xsd:enumeration value="Mars.Magnetosphere.RingCurrent">
      <xsd:annotation>
        <xsd:documentation xml:lang="en">One of the major current systems confined within planetary magnetospheres. The ring current circles in the magnetic equatorial plane of magnetospheres. It is generated by the longitudinal drift of energetic charged particles trapped on inner, dipole-like magnetospheric field lines. At the Earth, the ring current is carried by 10 keV to 200 keV charged particles typically located at L-shells between 3 and 6. The ring current is also the primary driver of the Sym H and Dst Indices of magnetic storm activity at the Earth.</xsd:documentation>
      </xsd:annotation>
    </xsd:enumeration>
    <xsd:enumeration value="Mars.Phobos">
      <xsd:annotation>
        <xsd:documentation xml:lang="en">The larger and inner most moon of Mars.</xsd:documentation>
      </xsd:annotation>
    </xsd:enumeration>
    <xsd:enumeration value="Mercury">
      <xsd:annotation>
        <xsd:documentation xml:lang="en">The first planet from the Sun in our solar system.</xsd:documentation>
      </xsd:annotation>
    </xsd:enumeration>
    <xsd:enumeration value="Mercury.Magnetosphere">
      <xsd:annotation>
        <xsd:documentation xml:lang="en">The region of space above the atmosphere or surface of the planet and bounded by the magnetopause that is under the direct influence of the magnetic field of a planetary body.</xsd:documentation>
      </xsd:annotation>
    </xsd:enumeration>
    <xsd:enumeration value="Mercury.Magnetosphere.Magnetotail">
      <xsd:annotation>
        <xsd:documentation xml:lang="en">The region of space within the magnetosphere of a magnetized planetary body where the nightside magnetic field is stretched out in the anti-stellar direction by stellar wind interaction into a windsock-like shape. For Earth, solar wind-magnetosphere interaction produces a magnetotail that extends tailward from a distance of about 10 R<sub>E</sub> on the nightside to downstream distances beyond 1000 R<sub>E</sub>.</xsd:documentation>
      </xsd:annotation>
    </xsd:enumeration>
    <xsd:enumeration value="Mercury.Magnetosphere.Main">
      <xsd:annotation>
        <xsd:documentation xml:lang="en">The region of the magnetosphere where the magnetic field lines are closed, but does not include the gaseous region gravitationally bound to the body.</xsd:documentation>
      </xsd:annotation>
    </xsd:enumeration>
    <xsd:enumeration value="Mercury.Magnetosphere.Plasmasphere">
      <xsd:annotation>
        <xsd:documentation xml:lang="en">A region of the magnetosphere consisting of low energy (cool) plasma. It is located above the ionosphere. The outer boundary of the plasmasphere is known as the plasmapause, which is defined by an order of magnitude drop in plasma density.</xsd:documentation>
      </xsd:annotation>
    </xsd:enumeration>
    <xsd:enumeration value="Mercury.Magnetosphere.Polar">
      <xsd:annotation>
        <xsd:documentation xml:lang="en">The region near the pole of a body. For a magnetosphere the polar region is the area where magnetic field lines are open and includes the auroral zone.</xsd:documentation>
      </xsd:annotation>
    </xsd:enumeration>
    <xsd:enumeration value="Mercury.Magnetosphere.RadiationBelt">
      <xsd:annotation>
        <xsd:documentation xml:lang="en">The region within a magnetosphere where high-energy particles could potentially be trapped in a magnetic field.</xsd:documentation>
      </xsd:annotation>
    </xsd:enumeration>
    <xsd:enumeration value="Mercury.Magnetosphere.RingCurrent">
      <xsd:annotation>
        <xsd:documentation xml:lang="en">One of the major current systems confined within planetary magnetospheres. The ring current circles in the magnetic equatorial plane of magnetospheres. It is generated by the longitudinal drift of energetic charged particles trapped on inner, dipole-like magnetospheric field lines. At the Earth, the ring current is carried by 10 keV to 200 keV charged particles typically located at L-shells between 3 and 6. The ring current is also the primary driver of the Sym H and Dst Indices of magnetic storm activity at the Earth.</xsd:documentation>
      </xsd:annotation>
    </xsd:enumeration>
    <xsd:enumeration value="Neptune">
      <xsd:annotation>
        <xsd:documentation xml:lang="en">The seventh planet from the Sun in our solar system.</xsd:documentation>
      </xsd:annotation>
    </xsd:enumeration>
    <xsd:enumeration value="Neptune.Magnetosphere">
      <xsd:annotation>
        <xsd:documentation xml:lang="en">The region of space above the atmosphere or surface of the planet and bounded by the magnetopause that is under the direct influence of the magnetic field of a planetary body.</xsd:documentation>
      </xsd:annotation>
    </xsd:enumeration>
    <xsd:enumeration value="Neptune.Magnetosphere.Magnetotail">
      <xsd:annotation>
        <xsd:documentation xml:lang="en">The region of space within the magnetosphere of a magnetized planetary body where the nightside magnetic field is stretched out in the anti-stellar direction by stellar wind interaction into a windsock-like shape. For Earth, solar wind-magnetosphere interaction produces a magnetotail that extends tailward from a distance of about 10 R<sub>E</sub> on the nightside to downstream distances beyond 1000 R<sub>E</sub>.</xsd:documentation>
      </xsd:annotation>
    </xsd:enumeration>
    <xsd:enumeration value="Neptune.Magnetosphere.Main">
      <xsd:annotation>
        <xsd:documentation xml:lang="en">The region of the magnetosphere where the magnetic field lines are closed, but does not include the gaseous region gravitationally bound to the body.</xsd:documentation>
      </xsd:annotation>
    </xsd:enumeration>
    <xsd:enumeration value="Neptune.Magnetosphere.Plasmasphere">
      <xsd:annotation>
        <xsd:documentation xml:lang="en">A region of the magnetosphere consisting of low energy (cool) plasma. It is located above the ionosphere. The outer boundary of the plasmasphere is known as the plasmapause, which is defined by an order of magnitude drop in plasma density.</xsd:documentation>
      </xsd:annotation>
    </xsd:enumeration>
    <xsd:enumeration value="Neptune.Magnetosphere.Polar">
      <xsd:annotation>
        <xsd:documentation xml:lang="en">The region near the pole of a body. For a magnetosphere the polar region is the area where magnetic field lines are open and includes the auroral zone.</xsd:documentation>
      </xsd:annotation>
    </xsd:enumeration>
    <xsd:enumeration value="Neptune.Magnetosphere.RadiationBelt">
      <xsd:annotation>
        <xsd:documentation xml:lang="en">The region within a magnetosphere where high-energy particles could potentially be trapped in a magnetic field.</xsd:documentation>
      </xsd:annotation>
    </xsd:enumeration>
    <xsd:enumeration value="Neptune.Magnetosphere.RingCurrent">
      <xsd:annotation>
        <xsd:documentation xml:lang="en">One of the major current systems confined within planetary magnetospheres. The ring current circles in the magnetic equatorial plane of magnetospheres. It is generated by the longitudinal drift of energetic charged particles trapped on inner, dipole-like magnetospheric field lines. At the Earth, the ring current is carried by 10 keV to 200 keV charged particles typically located at L-shells between 3 and 6. The ring current is also the primary driver of the Sym H and Dst Indices of magnetic storm activity at the Earth.</xsd:documentation>
      </xsd:annotation>
    </xsd:enumeration>
    <xsd:enumeration value="Neptune.Proteus">
      <xsd:annotation>
        <xsd:documentation xml:lang="en">The second largest moon of Neptune.</xsd:documentation>
      </xsd:annotation>
    </xsd:enumeration>
    <xsd:enumeration value="Neptune.Triton">
      <xsd:annotation>
        <xsd:documentation xml:lang="en">The largest moon of Neptune.</xsd:documentation>
      </xsd:annotation>
    </xsd:enumeration>
    <xsd:enumeration value="Pluto">
      <xsd:annotation>
        <xsd:documentation xml:lang="en">The ninth planet from the Sun in our solar system.</xsd:documentation>
      </xsd:annotation>
    </xsd:enumeration>
    <xsd:enumeration value="Saturn">
      <xsd:annotation>
        <xsd:documentation xml:lang="en">The sixth planet from the Sun in our solar system.</xsd:documentation>
      </xsd:annotation>
    </xsd:enumeration>
    <xsd:enumeration value="Saturn.Dione">
      <xsd:annotation>
        <xsd:documentation xml:lang="en">The fourth largest moon of Saturn.</xsd:documentation>
      </xsd:annotation>
    </xsd:enumeration>
    <xsd:enumeration value="Saturn.Enceladus">
      <xsd:annotation>
        <xsd:documentation xml:lang="en">The sixth largest moon of Saturn. It is currently endogenously active. The smallest known body in the Solar System that is geologically active today.</xsd:documentation>
      </xsd:annotation>
    </xsd:enumeration>
    <xsd:enumeration value="Saturn.Hyperion">
      <xsd:annotation>
        <xsd:documentation xml:lang="en">The eighth-largest moon of Saturn.</xsd:documentation>
      </xsd:annotation>
    </xsd:enumeration>
    <xsd:enumeration value="Saturn.Iapetus">
      <xsd:annotation>
        <xsd:documentation xml:lang="en">The third largest moon of Saturn and the eleventh largest in the Solar System.</xsd:documentation>
      </xsd:annotation>
    </xsd:enumeration>
    <xsd:enumeration value="Saturn.Magnetosphere">
      <xsd:annotation>
        <xsd:documentation xml:lang="en">The region of space above the atmosphere or surface of the planet and bounded by the magnetopause that is under the direct influence of the magnetic field of a planetary body.</xsd:documentation>
      </xsd:annotation>
    </xsd:enumeration>
    <xsd:enumeration value="Saturn.Magnetosphere.Magnetotail">
      <xsd:annotation>
        <xsd:documentation xml:lang="en">The region of space within the magnetosphere of a magnetized planetary body where the nightside magnetic field is stretched out in the anti-stellar direction by stellar wind interaction into a windsock-like shape. For Earth, solar wind-magnetosphere interaction produces a magnetotail that extends tailward from a distance of about 10 R<sub>E</sub> on the nightside to downstream distances beyond 1000 R<sub>E</sub>.</xsd:documentation>
      </xsd:annotation>
    </xsd:enumeration>
    <xsd:enumeration value="Saturn.Magnetosphere.Main">
      <xsd:annotation>
        <xsd:documentation xml:lang="en">The region of the magnetosphere where the magnetic field lines are closed, but does not include the gaseous region gravitationally bound to the body.</xsd:documentation>
      </xsd:annotation>
    </xsd:enumeration>
    <xsd:enumeration value="Saturn.Magnetosphere.Plasmasphere">
      <xsd:annotation>
        <xsd:documentation xml:lang="en">A region of the magnetosphere consisting of low energy (cool) plasma. It is located above the ionosphere. The outer boundary of the plasmasphere is known as the plasmapause, which is defined by an order of magnitude drop in plasma density.</xsd:documentation>
      </xsd:annotation>
    </xsd:enumeration>
    <xsd:enumeration value="Saturn.Magnetosphere.Polar">
      <xsd:annotation>
        <xsd:documentation xml:lang="en">The region near the pole of a body. For a magnetosphere the polar region is the area where magnetic field lines are open and includes the auroral zone.</xsd:documentation>
      </xsd:annotation>
    </xsd:enumeration>
    <xsd:enumeration value="Saturn.Magnetosphere.RadiationBelt">
      <xsd:annotation>
        <xsd:documentation xml:lang="en">The region within a magnetosphere where high-energy particles could potentially be trapped in a magnetic field.</xsd:documentation>
      </xsd:annotation>
    </xsd:enumeration>
    <xsd:enumeration value="Saturn.Magnetosphere.RingCurrent">
      <xsd:annotation>
        <xsd:documentation xml:lang="en">One of the major current systems confined within planetary magnetospheres. The ring current circles in the magnetic equatorial plane of magnetospheres. It is generated by the longitudinal drift of energetic charged particles trapped on inner, dipole-like magnetospheric field lines. At the Earth, the ring current is carried by 10 keV to 200 keV charged particles typically located at L-shells between 3 and 6. The ring current is also the primary driver of the Sym H and Dst Indices of magnetic storm activity at the Earth.</xsd:documentation>
      </xsd:annotation>
    </xsd:enumeration>
    <xsd:enumeration value="Saturn.Mimas">
      <xsd:annotation>
        <xsd:documentation xml:lang="en">The smallest and least massive of the round moons of Saturn.</xsd:documentation>
      </xsd:annotation>
    </xsd:enumeration>
    <xsd:enumeration value="Saturn.Phoebe">
      <xsd:annotation>
        <xsd:documentation xml:lang="en">The ninth-largest moon of Saturn.</xsd:documentation>
      </xsd:annotation>
    </xsd:enumeration>
    <xsd:enumeration value="Saturn.Rhea">
      <xsd:annotation>
        <xsd:documentation xml:lang="en">The second largest moon of Saturn and the ninth largest moon in the Solar System.</xsd:documentation>
      </xsd:annotation>
    </xsd:enumeration>
    <xsd:enumeration value="Saturn.Tethys">
      <xsd:annotation>
        <xsd:documentation xml:lang="en">The fifth largest moon of Saturn and the sixteenth largest moon in the Solar System. The orbit Tethys is the third closest to Saturn of the major Cronian moons.</xsd:documentation>
      </xsd:annotation>
    </xsd:enumeration>
    <xsd:enumeration value="Saturn.Titan">
      <xsd:annotation>
        <xsd:documentation xml:lang="en">The largest moon of Saturn and the second largest moon in the Solar System.</xsd:documentation>
      </xsd:annotation>
    </xsd:enumeration>
    <xsd:enumeration value="Sun">
      <xsd:annotation>
        <xsd:documentation xml:lang="en">The star upon which our solar system is centered.</xsd:documentation>
      </xsd:annotation>
    </xsd:enumeration>
    <xsd:enumeration value="Sun.Chromosphere">
      <xsd:annotation>
        <xsd:documentation xml:lang="en">The region of the solar (or stellar) atmosphere above the temperature minimum and below the Transition Region. The solar chromosphere is approximately 400 km to 2100 km above the photosphere, and characterized by temperatures that range from 4500 K to 28000 K.</xsd:documentation>
      </xsd:annotation>
    </xsd:enumeration>
    <xsd:enumeration value="Sun.Corona">
      <xsd:annotation>
        <xsd:documentation xml:lang="en">The outermost atmospheric region of the Sun or a star, characterized by ionization temperatures above 10^5 K. The solar corona starts at about 2100 km above the photosphere. There is no generally defined upper limit.</xsd:documentation>
      </xsd:annotation>
    </xsd:enumeration>
    <xsd:enumeration value="Sun.Interior">
      <xsd:annotation>
        <xsd:documentation xml:lang="en">The region inside the body which is not visible from outside the body.</xsd:documentation>
      </xsd:annotation>
    </xsd:enumeration>
    <xsd:enumeration value="Sun.Photosphere">
      <xsd:annotation>
        <xsd:documentation xml:lang="en">The atmospheric layer of the Sun or a star from which continuum radiation, especially optical, is emitted to space. For the Sun, the photosphere is about 500 km thick.</xsd:documentation>
      </xsd:annotation>
    </xsd:enumeration>
    <xsd:enumeration value="Sun.TransitionRegion">
      <xsd:annotation>
        <xsd:documentation xml:lang="en">A very narrow (<100 km) layer between the chromosphere and the corona where the temperature rises abruptly from about 8000 to about 500,000 K.</xsd:documentation>
      </xsd:annotation>
    </xsd:enumeration>
    <xsd:enumeration value="Uranus">
      <xsd:annotation>
        <xsd:documentation xml:lang="en">The eighth planet from the Sun in our solar system.</xsd:documentation>
      </xsd:annotation>
    </xsd:enumeration>
    <xsd:enumeration value="Uranus.Ariel">
      <xsd:annotation>
        <xsd:documentation xml:lang="en">The fourth largest moon of Uranus.</xsd:documentation>
      </xsd:annotation>
    </xsd:enumeration>
    <xsd:enumeration value="Uranus.Magnetosphere">
      <xsd:annotation>
        <xsd:documentation xml:lang="en">The region of space above the atmosphere or surface of the planet and bounded by the magnetopause that is under the direct influence of the magnetic field of a planetary body.</xsd:documentation>
      </xsd:annotation>
    </xsd:enumeration>
    <xsd:enumeration value="Uranus.Magnetosphere.Magnetotail">
      <xsd:annotation>
        <xsd:documentation xml:lang="en">The region of space within the magnetosphere of a magnetized planetary body where the nightside magnetic field is stretched out in the anti-stellar direction by stellar wind interaction into a windsock-like shape. For Earth, solar wind-magnetosphere interaction produces a magnetotail that extends tailward from a distance of about 10 R<sub>E</sub> on the nightside to downstream distances beyond 1000 R<sub>E</sub>.</xsd:documentation>
      </xsd:annotation>
    </xsd:enumeration>
    <xsd:enumeration value="Uranus.Magnetosphere.Main">
      <xsd:annotation>
        <xsd:documentation xml:lang="en">The region of the magnetosphere where the magnetic field lines are closed, but does not include the gaseous region gravitationally bound to the body.</xsd:documentation>
      </xsd:annotation>
    </xsd:enumeration>
    <xsd:enumeration value="Uranus.Magnetosphere.Plasmasphere">
      <xsd:annotation>
        <xsd:documentation xml:lang="en">A region of the magnetosphere consisting of low energy (cool) plasma. It is located above the ionosphere. The outer boundary of the plasmasphere is known as the plasmapause, which is defined by an order of magnitude drop in plasma density.</xsd:documentation>
      </xsd:annotation>
    </xsd:enumeration>
    <xsd:enumeration value="Uranus.Magnetosphere.Polar">
      <xsd:annotation>
        <xsd:documentation xml:lang="en">The region near the pole of a body. For a magnetosphere the polar region is the area where magnetic field lines are open and includes the auroral zone.</xsd:documentation>
      </xsd:annotation>
    </xsd:enumeration>
    <xsd:enumeration value="Uranus.Magnetosphere.RadiationBelt">
      <xsd:annotation>
        <xsd:documentation xml:lang="en">The region within a magnetosphere where high-energy particles could potentially be trapped in a magnetic field.</xsd:documentation>
      </xsd:annotation>
    </xsd:enumeration>
    <xsd:enumeration value="Uranus.Magnetosphere.RingCurrent">
      <xsd:annotation>
        <xsd:documentation xml:lang="en">One of the major current systems confined within planetary magnetospheres. The ring current circles in the magnetic equatorial plane of magnetospheres. It is generated by the longitudinal drift of energetic charged particles trapped on inner, dipole-like magnetospheric field lines. At the Earth, the ring current is carried by 10 keV to 200 keV charged particles typically located at L-shells between 3 and 6. The ring current is also the primary driver of the Sym H and Dst Indices of magnetic storm activity at the Earth.</xsd:documentation>
      </xsd:annotation>
    </xsd:enumeration>
    <xsd:enumeration value="Uranus.Miranda">
      <xsd:annotation>
        <xsd:documentation xml:lang="en">The smallest and innermost round moon of Uranus.</xsd:documentation>
      </xsd:annotation>
    </xsd:enumeration>
    <xsd:enumeration value="Uranus.Oberon">
      <xsd:annotation>
        <xsd:documentation xml:lang="en">The second largest and second most massive moon of Uranus, and the ninth most massive moon in the Solar System.</xsd:documentation>
      </xsd:annotation>
    </xsd:enumeration>
    <xsd:enumeration value="Uranus.Puck">
      <xsd:annotation>
        <xsd:documentation xml:lang="en">The largest inner spherical moon of Uranus.</xsd:documentation>
      </xsd:annotation>
    </xsd:enumeration>
    <xsd:enumeration value="Uranus.Titania">
      <xsd:annotation>
        <xsd:documentation xml:lang="en">The largest moon of Uranus and the eighth largest moon in the Solar System.</xsd:documentation>
      </xsd:annotation>
    </xsd:enumeration>
    <xsd:enumeration value="Uranus.Umbriel">
      <xsd:annotation>
        <xsd:documentation xml:lang="en">The third largest and fourth most massive moon of Uranus.</xsd:documentation>
      </xsd:annotation>
    </xsd:enumeration>
    <xsd:enumeration value="Venus">
      <xsd:annotation>
        <xsd:documentation xml:lang="en">The second planet from the Sun in our solar system.</xsd:documentation>
      </xsd:annotation>
    </xsd:enumeration>
    <xsd:enumeration value="Venus.Magnetosphere">
      <xsd:annotation>
        <xsd:documentation xml:lang="en">The region of space above the atmosphere or surface of the planet and bounded by the magnetopause that is under the direct influence of the magnetic field of a planetary body.</xsd:documentation>
      </xsd:annotation>
    </xsd:enumeration>
    <xsd:enumeration value="Venus.Magnetosphere.Magnetotail">
      <xsd:annotation>
        <xsd:documentation xml:lang="en">The region of space within the magnetosphere of a magnetized planetary body where the nightside magnetic field is stretched out in the anti-stellar direction by stellar wind interaction into a windsock-like shape. For Earth, solar wind-magnetosphere interaction produces a magnetotail that extends tailward from a distance of about 10 R<sub>E</sub> on the nightside to downstream distances beyond 1000 R<sub>E</sub>.</xsd:documentation>
      </xsd:annotation>
    </xsd:enumeration>
    <xsd:enumeration value="Venus.Magnetosphere.Main">
      <xsd:annotation>
        <xsd:documentation xml:lang="en">The region of the magnetosphere where the magnetic field lines are closed, but does not include the gaseous region gravitationally bound to the body.</xsd:documentation>
      </xsd:annotation>
    </xsd:enumeration>
    <xsd:enumeration value="Venus.Magnetosphere.Plasmasphere">
      <xsd:annotation>
        <xsd:documentation xml:lang="en">A region of the magnetosphere consisting of low energy (cool) plasma. It is located above the ionosphere. The outer boundary of the plasmasphere is known as the plasmapause, which is defined by an order of magnitude drop in plasma density.</xsd:documentation>
      </xsd:annotation>
    </xsd:enumeration>
    <xsd:enumeration value="Venus.Magnetosphere.Polar">
      <xsd:annotation>
        <xsd:documentation xml:lang="en">The region near the pole of a body. For a magnetosphere the polar region is the area where magnetic field lines are open and includes the auroral zone.</xsd:documentation>
      </xsd:annotation>
    </xsd:enumeration>
    <xsd:enumeration value="Venus.Magnetosphere.RadiationBelt">
      <xsd:annotation>
        <xsd:documentation xml:lang="en">The region within a magnetosphere where high-energy particles could potentially be trapped in a magnetic field.</xsd:documentation>
      </xsd:annotation>
    </xsd:enumeration>
    <xsd:enumeration value="Venus.Magnetosphere.RingCurrent">
      <xsd:annotation>
        <xsd:documentation xml:lang="en">One of the major current systems confined within planetary magnetospheres. The ring current circles in the magnetic equatorial plane of magnetospheres. It is generated by the longitudinal drift of energetic charged particles trapped on inner, dipole-like magnetospheric field lines. At the Earth, the ring current is carried by 10 keV to 200 keV charged particles typically located at L-shells between 3 and 6. The ring current is also the primary driver of the Sym H and Dst Indices of magnetic storm activity at the Earth.</xsd:documentation>
      </xsd:annotation>
    </xsd:enumeration>
  </xsd:restriction>
</xsd:simpleType>
Complex Type spase:NumericalData
Namespace http://www.spase-group.org/data/schema
Annotations
Data stored as numerical values in one or more specified formats. A Numerical Data resource is a type of "data product" which is a set of data that is uniformly processed and formatted, from one or more instruments, typically spanning the full duration of the observations of the relevant instrument(s). A data product may consist of Parameters stored in a collection of granules of successive time spans or a single data granule.
Diagram
Diagramspase-2_7_1_xsd.tmp#NumericalData_ResourceIDspase-2_7_1_xsd.tmp#NumericalData_NamingAuthorityspase-2_7_1_xsd.tmp#NumericalData_ResourceTypespase-2_7_1_xsd.tmp#NumericalData_ResourceHeaderspase-2_7_1_xsd.tmp#NumericalData_AccessInformationspase-2_7_1_xsd.tmp#NumericalData_ProcessingLevelspase-2_7_1_xsd.tmp#NumericalData_ProviderNamespase-2_7_1_xsd.tmp#NumericalData_ProviderResourceNamespase-2_7_1_xsd.tmp#NumericalData_ProviderProcessingLevelspase-2_7_1_xsd.tmp#NumericalData_ProviderVersionspase-2_7_1_xsd.tmp#NumericalData_InstrumentIDspase-2_7_1_xsd.tmp#NumericalData_MeasurementTypespase-2_7_1_xsd.tmp#NumericalData_TemporalDescriptionspase-2_7_1_xsd.tmp#NumericalData_SpectralRangespase-2_7_1_xsd.tmp#NumericalData_ObservedRegionspase-2_7_1_xsd.tmp#NumericalData_SpatialCoveragespase-2_7_1_xsd.tmp#NumericalData_Caveatsspase-2_7_1_xsd.tmp#NumericalData_Keywordspase-2_7_1_xsd.tmp#NumericalData_InputResourceIDspase-2_7_1_xsd.tmp#NumericalData_Parameterspase-2_7_1_xsd.tmp#NumericalData_Extension
Used by
Model
Children spase:AccessInformation, spase:Caveats, spase:Extension, spase:InputResourceID, spase:InstrumentID, spase:Keyword, spase:MeasurementType, spase:NamingAuthority, spase:ObservedRegion, spase:Parameter, spase:ProcessingLevel, spase:ProviderName, spase:ProviderProcessingLevel, spase:ProviderResourceName, spase:ProviderVersion, spase:ResourceHeader, spase:ResourceID, spase:ResourceType, spase:SpatialCoverage, spase:SpectralRange, spase:TemporalDescription
Source
<xsd:complexType name="NumericalData">
  <xsd:annotation>
    <xsd:documentation xml:lang="en">Data stored as numerical values in one or more specified formats. A Numerical Data resource is a type of "data product" which is a set of data that is uniformly processed and formatted, from one or more instruments, typically spanning the full duration of the observations of the relevant instrument(s). A data product may consist of Parameters stored in a collection of granules of successive time spans or a single data granule.</xsd:documentation>
  </xsd:annotation>
  <xsd:sequence>
    <xsd:element name="ResourceID" type="spase:ResourceID" minOccurs="1" maxOccurs="1"/>
    <xsd:element name="NamingAuthority" type="spase:NamingAuthority" minOccurs="0" maxOccurs="1"/>
    <xsd:element name="ResourceType" type="spase:ResourceType" minOccurs="0" maxOccurs="1"/>
    <xsd:element name="ResourceHeader" type="spase:ResourceHeader" minOccurs="1" maxOccurs="1"/>
    <xsd:element name="AccessInformation" type="spase:AccessInformation" minOccurs="1" maxOccurs="unbounded"/>
    <xsd:element name="ProcessingLevel" type="spase:ProcessingLevel" minOccurs="0" maxOccurs="1"/>
    <xsd:element name="ProviderName" type="spase:ProviderName" minOccurs="0" maxOccurs="1"/>
    <xsd:element name="ProviderResourceName" type="spase:ProviderResourceName" minOccurs="0" maxOccurs="1"/>
    <xsd:element name="ProviderProcessingLevel" type="spase:ProviderProcessingLevel" minOccurs="0" maxOccurs="1"/>
    <xsd:element name="ProviderVersion" type="spase:ProviderVersion" minOccurs="0" maxOccurs="1"/>
    <xsd:element name="InstrumentID" type="spase:InstrumentID" minOccurs="0" maxOccurs="unbounded"/>
    <xsd:element name="MeasurementType" type="spase:MeasurementType" minOccurs="1" maxOccurs="unbounded"/>
    <xsd:element name="TemporalDescription" type="spase:TemporalDescription" minOccurs="0" maxOccurs="1"/>
    <xsd:element name="SpectralRange" type="spase:SpectralRange" minOccurs="0" maxOccurs="unbounded"/>
    <xsd:element name="ObservedRegion" type="spase:Region" minOccurs="0" maxOccurs="unbounded"/>
    <xsd:element name="SpatialCoverage" type="spase:SpatialCoverage" minOccurs="0" maxOccurs="unbounded"/>
    <xsd:element name="Caveats" type="spase:Caveats" minOccurs="0" maxOccurs="1"/>
    <xsd:element name="Keyword" type="spase:Keyword" minOccurs="0" maxOccurs="unbounded"/>
    <xsd:element name="InputResourceID" type="spase:InputResourceID" minOccurs="0" maxOccurs="unbounded"/>
    <xsd:element name="Parameter" type="spase:Parameter" minOccurs="0" maxOccurs="unbounded"/>
    <xsd:element name="Extension" type="spase:Extension" minOccurs="0" maxOccurs="unbounded"/>
  </xsd:sequence>
</xsd:complexType>
Complex Type spase:Granule
Namespace http://www.spase-group.org/data/schema
Annotations
An accessible portion of another resource. A Granule may be composed of one or more physical pieces (files) which are considered inseparable. For example, a data storage format that maintains metadata and binary data in separate, but tightly coupled files. Granules should not be used to group files that have simple relationships or which are associated through a parent resource. For example, each file containing a time interval data for a Numerical Data resource would each be considered a Granule. The ParentID of a Granule resource must be a NumericalData resource. The attributes of a Granule supersede the corresponding attributes in the NumericalData resource.
Diagram
Diagramspase-2_7_1_xsd.tmp#Granule_ResourceIDspase-2_7_1_xsd.tmp#Granule_NamingAuthorityspase-2_7_1_xsd.tmp#Granule_ResourceTypespase-2_7_1_xsd.tmp#Granule_ReleaseDatespase-2_7_1_xsd.tmp#Granule_ExpirationDatespase-2_7_1_xsd.tmp#Granule_ParentIDspase-2_7_1_xsd.tmp#Granule_PriorIDspase-2_7_1_xsd.tmp#Granule_StartDatespase-2_7_1_xsd.tmp#Granule_StopDatespase-2_7_1_xsd.tmp#Granule_SpatialCoveragespase-2_7_1_xsd.tmp#Granule_Sourcespase-2_7_1_xsd.tmp#Granule_RegionBeginspase-2_7_1_xsd.tmp#Granule_RegionEnd
Used by
Model
Children spase:ExpirationDate, spase:NamingAuthority, spase:ParentID, spase:PriorID, spase:RegionBegin, spase:RegionEnd, spase:ReleaseDate, spase:ResourceID, spase:ResourceType, spase:Source, spase:SpatialCoverage, spase:StartDate, spase:StopDate
Source
<xsd:complexType name="Granule">
  <xsd:annotation>
    <xsd:documentation xml:lang="en">An accessible portion of another resource. A Granule may be composed of one or more physical pieces (files) which are considered inseparable. For example, a data storage format that maintains metadata and binary data in separate, but tightly coupled files. Granules should not be used to group files that have simple relationships or which are associated through a parent resource. For example, each file containing a time interval data for a Numerical Data resource would each be considered a Granule. The ParentID of a Granule resource must be a NumericalData resource. The attributes of a Granule supersede the corresponding attributes in the NumericalData resource.</xsd:documentation>
  </xsd:annotation>
  <xsd:sequence>
    <xsd:element name="ResourceID" type="spase:ResourceID" minOccurs="1" maxOccurs="1"/>
    <xsd:element name="NamingAuthority" type="spase:NamingAuthority" minOccurs="0" maxOccurs="1"/>
    <xsd:element name="ResourceType" type="spase:ResourceType" minOccurs="0" maxOccurs="1"/>
    <xsd:element name="ReleaseDate" type="spase:ReleaseDate" minOccurs="1" maxOccurs="1"/>
    <xsd:element name="ExpirationDate" type="spase:ExpirationDate" minOccurs="0" maxOccurs="1"/>
    <xsd:element name="ParentID" type="spase:ParentID" minOccurs="1" maxOccurs="1"/>
    <xsd:element name="PriorID" type="spase:PriorID" minOccurs="0" maxOccurs="unbounded"/>
    <xsd:choice minOccurs="1" maxOccurs="1">
      <xsd:element name="StartDate" type="spase:StartDate"/>
    </xsd:choice>
    <xsd:choice minOccurs="1" maxOccurs="1">
      <xsd:element name="StopDate" type="spase:StopDate"/>
    </xsd:choice>
    <xsd:element name="SpatialCoverage" type="spase:SpatialCoverage" minOccurs="0" maxOccurs="unbounded"/>
    <xsd:element name="Source" type="spase:Source" minOccurs="1" maxOccurs="unbounded"/>
    <xsd:choice minOccurs="1" maxOccurs="1">
      <xsd:element name="RegionBegin" type="spase:RegionBegin"/>
    </xsd:choice>
    <xsd:choice minOccurs="1" maxOccurs="1">
      <xsd:element name="RegionEnd" type="spase:RegionEnd"/>
    </xsd:choice>
  </xsd:sequence>
</xsd:complexType>
Simple Type spase:ParentID
Namespace http://www.spase-group.org/data/schema
Annotations
The resource identifier for a resource that a resource is a part of. The resource inherits the attributes of the referenced resource. Attributes defined in the resource override attributes of the parent in the manner prescribed by the containing resource.
Diagram
Diagramspase-2_7_1_xsd.tmp#typeID
Type spase:typeID
Type hierarchy
Facets
pattern [^:]+://[^/]+/.+
Used by
Source
<xsd:simpleType name="ParentID">
  <xsd:annotation>
    <xsd:documentation xml:lang="en">The resource identifier for a resource that a resource is a part of. The resource inherits the attributes of the referenced resource. Attributes defined in the resource override attributes of the parent in the manner prescribed by the containing resource.</xsd:documentation>
  </xsd:annotation>
  <xsd:restriction base="spase:typeID"/>
</xsd:simpleType>
Complex Type spase:Source
Namespace http://www.spase-group.org/data/schema
Annotations
The location and attributes of an object.
Diagram
Diagramspase-2_7_1_xsd.tmp#Source_SourceTypespase-2_7_1_xsd.tmp#Source_URLspase-2_7_1_xsd.tmp#Source_MirrorURLspase-2_7_1_xsd.tmp#Source_Checksumspase-2_7_1_xsd.tmp#Source_DataExtent
Used by
Model
Children spase:Checksum, spase:DataExtent, spase:MirrorURL, spase:SourceType, spase:URL
Source
<xsd:complexType name="Source">
  <xsd:annotation>
    <xsd:documentation xml:lang="en">The location and attributes of an object.</xsd:documentation>
  </xsd:annotation>
  <xsd:sequence>
    <xsd:element name="SourceType" type="spase:SourceType" minOccurs="1" maxOccurs="1"/>
    <xsd:element name="URL" type="spase:URL" minOccurs="1" maxOccurs="1"/>
    <xsd:element name="MirrorURL" type="spase:MirrorURL" minOccurs="0" maxOccurs="unbounded"/>
    <xsd:element name="Checksum" type="spase:Checksum" minOccurs="0" maxOccurs="1"/>
    <xsd:element name="DataExtent" type="spase:DataExtent" minOccurs="0" maxOccurs="1"/>
  </xsd:sequence>
</xsd:complexType>
Simple Type spase:SourceType
Namespace http://www.spase-group.org/data/schema
Annotations
Identifiers for the characterization of the function or purpose of a source.
Diagram
Diagram
Type restriction of xsd:string
Facets
enumeration Ancillary
A complementary item which can be subordinate, subsidiary, auxiliary, supplementary to the primary item.
enumeration Browse
A representation of an image which is suitable to reveal most or all of the details of the image.
enumeration Data
A collection of organized information, usually the results of experience, observation or experiment, or a set of premises. This may consist of numbers, words, or images, particularly as measurements or observations of a set of variables.
enumeration Layout
The structured arrangement of items in a collection.
enumeration Thumbnail
A small representation of an image which is suitable to infer what the full-sized imaged is like.
Used by
Source
<xsd:simpleType name="SourceType">
  <xsd:annotation>
    <xsd:documentation xml:lang="en">Identifiers for the characterization of the function or purpose of a source.</xsd:documentation>
  </xsd:annotation>
  <xsd:restriction base="xsd:string">
    <xsd:enumeration value="Ancillary">
      <xsd:annotation>
        <xsd:documentation xml:lang="en">A complementary item which can be subordinate, subsidiary, auxiliary, supplementary to the primary item.</xsd:documentation>
      </xsd:annotation>
    </xsd:enumeration>
    <xsd:enumeration value="Browse">
      <xsd:annotation>
        <xsd:documentation xml:lang="en">A representation of an image which is suitable to reveal most or all of the details of the image.</xsd:documentation>
      </xsd:annotation>
    </xsd:enumeration>
    <xsd:enumeration value="Data">
      <xsd:annotation>
        <xsd:documentation xml:lang="en">A collection of organized information, usually the results of experience, observation or experiment, or a set of premises. This may consist of numbers, words, or images, particularly as measurements or observations of a set of variables.</xsd:documentation>
      </xsd:annotation>
    </xsd:enumeration>
    <xsd:enumeration value="Layout">
      <xsd:annotation>
        <xsd:documentation xml:lang="en">The structured arrangement of items in a collection.</xsd:documentation>
      </xsd:annotation>
    </xsd:enumeration>
    <xsd:enumeration value="Thumbnail">
      <xsd:annotation>
        <xsd:documentation xml:lang="en">A small representation of an image which is suitable to infer what the full-sized imaged is like.</xsd:documentation>
      </xsd:annotation>
    </xsd:enumeration>
  </xsd:restriction>
</xsd:simpleType>
Simple Type spase:MirrorURL
Namespace http://www.spase-group.org/data/schema
Annotations
A Uniform Resource Locator (URL) to an alternate location of a resource.
Diagram
Diagram
Type xsd:anyURI
Used by
Source
<xsd:simpleType name="MirrorURL">
  <xsd:annotation>
    <xsd:documentation xml:lang="en">A Uniform Resource Locator (URL) to an alternate location of a resource.</xsd:documentation>
  </xsd:annotation>
  <xsd:restriction base="xsd:anyURI"/>
</xsd:simpleType>
Complex Type spase:Checksum
Namespace http://www.spase-group.org/data/schema
Annotations
A computed value that is dependent upon the contents of a digital data object. Primarily used to check whether errors or alterations have occurred during the transmission or storage of a data object.
Diagram
Diagramspase-2_7_1_xsd.tmp#Checksum_HashValuespase-2_7_1_xsd.tmp#Checksum_HashFunction
Used by
Model
Children spase:HashFunction, spase:HashValue
Source
<xsd:complexType name="Checksum">
  <xsd:annotation>
    <xsd:documentation xml:lang="en">A computed value that is dependent upon the contents of a digital data object. Primarily used to check whether errors or alterations have occurred during the transmission or storage of a data object.</xsd:documentation>
  </xsd:annotation>
  <xsd:sequence>
    <xsd:element name="HashValue" type="spase:HashValue" minOccurs="1" maxOccurs="1"/>
    <xsd:element name="HashFunction" type="spase:HashFunction" minOccurs="1" maxOccurs="1"/>
  </xsd:sequence>
</xsd:complexType>
Simple Type spase:HashValue
Namespace http://www.spase-group.org/data/schema
Annotations
The value calculated by a hash function, e.g., the message digest of a digital data object.
Diagram
Diagram
Type xsd:string
Used by
Source
<xsd:simpleType name="HashValue">
  <xsd:annotation>
    <xsd:documentation xml:lang="en">The value calculated by a hash function, e.g., the message digest of a digital data object.</xsd:documentation>
  </xsd:annotation>
  <xsd:restriction base="xsd:string"/>
</xsd:simpleType>
Simple Type spase:HashFunction
Namespace http://www.spase-group.org/data/schema
Annotations
Identifiers for functions or algorithms that convert a digital data object into a hash value.
Diagram
Diagram
Type restriction of xsd:string
Facets
enumeration MD5
Message Digest 5 (MD5) is a 128-bit message digest algorithm created in 1991 by Professor Ronald Rivest.
enumeration SHA1
Secure Hash Algorithm (SHA), a 160-bit message digest algorithm developed by the NSA and described in Federal Information Processing Standard (FIPS) publication 180-1.
enumeration SHA256
Secure Hash Algorithm (SHA), a 256-bit message digest algorithm developed by the NSA and described in Federal Information Processing Standard (FIPS) publication 180-1.
Used by
Source
<xsd:simpleType name="HashFunction">
  <xsd:annotation>
    <xsd:documentation xml:lang="en">Identifiers for functions or algorithms that convert a digital data object into a hash value.</xsd:documentation>
  </xsd:annotation>
  <xsd:restriction base="xsd:string">
    <xsd:enumeration value="MD5">
      <xsd:annotation>
        <xsd:documentation xml:lang="en">Message Digest 5 (MD5) is a 128-bit message digest algorithm created in 1991 by Professor Ronald Rivest.</xsd:documentation>
      </xsd:annotation>
    </xsd:enumeration>
    <xsd:enumeration value="SHA1">
      <xsd:annotation>
        <xsd:documentation xml:lang="en">Secure Hash Algorithm (SHA), a 160-bit message digest algorithm developed by the NSA and described in Federal Information Processing Standard (FIPS) publication 180-1.</xsd:documentation>
      </xsd:annotation>
    </xsd:enumeration>
    <xsd:enumeration value="SHA256">
      <xsd:annotation>
        <xsd:documentation xml:lang="en">Secure Hash Algorithm (SHA), a 256-bit message digest algorithm developed by the NSA and described in Federal Information Processing Standard (FIPS) publication 180-1.</xsd:documentation>
      </xsd:annotation>
    </xsd:enumeration>
  </xsd:restriction>
</xsd:simpleType>
Simple Type spase:RegionBegin
Namespace http://www.spase-group.org/data/schema
Annotations
The values that define the start point of a region.
Diagram
Diagram
Type xsd:string
Used by
Source
<xsd:simpleType name="RegionBegin">
  <xsd:annotation>
    <xsd:documentation xml:lang="en">The values that define the start point of a region.</xsd:documentation>
  </xsd:annotation>
  <xsd:restriction base="xsd:string"/>
</xsd:simpleType>
Simple Type spase:RegionEnd
Namespace http://www.spase-group.org/data/schema
Annotations
The values that define the ending point of a region.
Diagram
Diagram
Type xsd:string
Used by
Source
<xsd:simpleType name="RegionEnd">
  <xsd:annotation>
    <xsd:documentation xml:lang="en">The values that define the ending point of a region.</xsd:documentation>
  </xsd:annotation>
  <xsd:restriction base="xsd:string"/>
</xsd:simpleType>
Complex Type spase:Instrument
Namespace http://www.spase-group.org/data/schema
Annotations
A device that makes measurements used to characterize a physical phenomenon, or a family of like devices.
Diagram
Diagramspase-2_7_1_xsd.tmp#Instrument_ResourceIDspase-2_7_1_xsd.tmp#Instrument_NamingAuthorityspase-2_7_1_xsd.tmp#Instrument_ResourceTypespase-2_7_1_xsd.tmp#Instrument_ResourceHeaderspase-2_7_1_xsd.tmp#Instrument_InstrumentTypespase-2_7_1_xsd.tmp#Instrument_InstrumentGroupIDspase-2_7_1_xsd.tmp#Instrument_InvestigationNamespase-2_7_1_xsd.tmp#Instrument_OperatingSpanspase-2_7_1_xsd.tmp#Instrument_ObservatoryIDspase-2_7_1_xsd.tmp#Instrument_Caveatsspase-2_7_1_xsd.tmp#Instrument_RORIdentifierspase-2_7_1_xsd.tmp#Instrument_Extension
Used by
Model
Children spase:Caveats, spase:Extension, spase:InstrumentGroupID, spase:InstrumentType, spase:InvestigationName, spase:NamingAuthority, spase:ObservatoryID, spase:OperatingSpan, spase:RORIdentifier, spase:ResourceHeader, spase:ResourceID, spase:ResourceType
Source
<xsd:complexType name="Instrument">
  <xsd:annotation>
    <xsd:documentation xml:lang="en">A device that makes measurements used to characterize a physical phenomenon, or a family of like devices.</xsd:documentation>
  </xsd:annotation>
  <xsd:sequence>
    <xsd:element name="ResourceID" type="spase:ResourceID" minOccurs="1" maxOccurs="1"/>
    <xsd:element name="NamingAuthority" type="spase:NamingAuthority" minOccurs="0" maxOccurs="1"/>
    <xsd:element name="ResourceType" type="spase:ResourceType" minOccurs="0" maxOccurs="1"/>
    <xsd:element name="ResourceHeader" type="spase:ResourceHeader" minOccurs="1" maxOccurs="1"/>
    <xsd:element name="InstrumentType" type="spase:InstrumentType" minOccurs="1" maxOccurs="unbounded"/>
    <xsd:element name="InstrumentGroupID" type="spase:InstrumentGroupID" minOccurs="0" maxOccurs="1"/>
    <xsd:element name="InvestigationName" type="spase:InvestigationName" minOccurs="1" maxOccurs="unbounded"/>
    <xsd:element name="OperatingSpan" type="spase:OperatingSpan" minOccurs="0" maxOccurs="unbounded"/>
    <xsd:element name="ObservatoryID" type="spase:ObservatoryID" minOccurs="1" maxOccurs="1"/>
    <xsd:element name="Caveats" type="spase:Caveats" minOccurs="0" maxOccurs="1"/>
    <xsd:element name="RORIdentifier" type="spase:RORIdentifier" minOccurs="0" maxOccurs="unbounded"/>
    <xsd:element name="Extension" type="spase:Extension" minOccurs="0" maxOccurs="unbounded"/>
  </xsd:sequence>
</xsd:complexType>
Simple Type spase:InstrumentType
Namespace http://www.spase-group.org/data/schema
Annotations
Identifiers for the type of experiment the instrument performs. This is the technique of observation.
Diagram
Diagram
Type restriction of xsd:string
Facets
enumeration Antenna
A sensor used to measure electric potential.
enumeration Channeltron
An instrument that detects electrons, ions, and ultraviolet radiation, according to the principle of a secondary emission multiplier. It is typically used in electron spectroscopy and mass spectrometry.
enumeration Coronograph
An instrument which can image things very close to the Sun by using a disk to block the bright surface of the sun or a star that reveals the faint corona of the Sun or other celestial objects.
enumeration DoubleSphere
A dipole antenna of which the active (sensor) elements are small spheres located at the ends of two wires deployed in the equatorial plane, on opposite sides of a spinning spacecraft.
enumeration DustDetector
An instrument which determines the mass and speed of ambient dust particles.
enumeration ElectronDriftInstrument
An active experiment to measure the electron drift velocity based on sensing the displacement of a weak beam of electrons after one gyration in the ambient magnetic field.
enumeration ElectrostaticAnalyser
An instrument which uses charged plates to analyze the mass, charge and kinetic energies of charged particles which enter the instrument.
enumeration EnergeticParticleInstrument
An instrument that measures fluxes of charged particles as a function of time, direction of motion, mass, charge and/or species.
enumeration Experiment
A collection of components which are designed to make coordinated observations of a phenomenon or object. Projects and missions may refer to an "experiment" by other names such as a "suite".
enumeration FaradayCup
An instrument consisting of an electrode from which electrical current is measured while a charged particle beam (electrons or ions) impinges on it. Used to determine energy spectrum and sometimes ion composition of the impinging particles.
enumeration FluxFeedback
A search coil whose bandwidth and signal/noise ratio are increased by the application of negative feedback at the sensor (flux) level by driving a collocated coil with a signal from the preamplifier.
enumeration FourierTransformSpectrograph
An instrument that determines the spectra of a radiative source, using time domain measurements and a Fourier transform.
enumeration GeigerMuellerTube
An instrument which measures density of ionizing radiation based on interactions with a gas.
enumeration Imager
An instrument which samples the radiation from an area at one or more spectral ranges emitted or reflected by an object.
enumeration ImagingSpectrometer
An instrument which is a multispectral scanner with a very large number of channels (typically from 64 channels up to 256 channels) with very narrow bandwidths.
enumeration Interferometer
An instrument to study the properties of two or more waves from the pattern of interference created by their superposition.
enumeration IonChamber
A device in which the collected electrical charge from ionization in a gas-filled cavity is taken to be the proportion to some parameter (e.g., dose or exposure) of radiation field.
enumeration IonDrift
A device which measures the current produced by the displacement of ambient ions on a grid, thereby allowing the determination of the ion trajectory and velocity.
enumeration IonGauge
A device which measures low-pressure or vacuum neutral gas with pressures ranging from 10^-3 Torr to 10^-10 Torr. An ion gauge is an electronic amplifying vacuum tube consisting of three electrodes inside an evacuated glass envelope, with the filament being the cathode.
enumeration LangmuirProbe
A monopole antenna associated with an instrument. The instrument applies a potential to the antenna which is swept to determine the voltage/current characteristic. This provides information about the plasma surrounding the probe and spacecraft.
enumeration Lidar
Lidar (Light Detection and Ranging) is a class of instruments that uses laser light to study atmospheric properties from the ground up to the top of the atmosphere. Such instruments have been used to study atmospheric gases, aerosols, clouds, and temperature.
enumeration LongWire
A dipole antenna constructed by two active sensing elements that are wires deployed in the equatorial plane on opposite sides of a spinning spacecraft. The, wire length is usually several times the spacecraft diameter.
enumeration Magnetograph
A special type of magnetometer that records a time plot of the local magnetic field near the instrument or a telescope capable of determining the magnetic field strength and/or direction on a distant object such as the Sun, using the Zeeman splitting or other spectral signatures of magnetization.
enumeration Magnetometer
An instrument which measures the ambient magnetic field.
enumeration MassSpectrometer
An instrument which distinguishes chemical species in terms of their different isotopic masses.
enumeration MicrochannelPlate
An instrument used for the detection of elementary particles, ions, ultraviolet rays and soft X-rays constructed from very thin conductive glass capillaries.
enumeration MultispectralImager
An instrument which captures images at multiple spectral ranges.
enumeration NeutralAtomImager
An instrument which measures the quantity and properties of neutral particles over a range of angles. Measured properties can include mass and energy.
enumeration NeutralParticleDetector
An instrument which measures the quantity and properties of neutral particles. Measured properties can include mass and plasma bulk densities.
enumeration ParticleCorrelator
An instrument which correlates particle flux to help identify wave/particle interactions.
enumeration ParticleDetector
An instrument which detects particle flux!!!.
enumeration Photometer
An instrument which measures the strength of electromagnetic radiation within a spectral band which can range from ultraviolet to infrared and includes the visible spectrum.
enumeration PhotomultiplierTube
A vacuum phototube that is an extremely sensitive detector of light in the ultraviolet, visible, and near-infrared ranges of the electromagnetic spectrum.
enumeration Photopolarimeter
An instrument which measures the intensity and polarization or radiant energy. A photopolarimeter is a combination of a photometer and a polarimeter.
enumeration Platform
A collection of components which can be positioned and oriented as a single unit. A platform may contain other platforms. For example, a spacecraft is a platform which may have components that can be articulated and are also considered platforms.
enumeration ProportionalCounter
An instrument which measures energy of ionization radiation based on interactions with a gas.
enumeration QuadrisphericalAnalyser
An instrument used for the 3-D detection of plasma, energetic electrons and ions, and for positive ion composition measurements.
enumeration Radar
An instrument that uses directional properties of returned power to infer spatial and/or other characteristics of a remote object.
enumeration Radiometer
An instrument for detecting or measuring radiant energy. Radiometers are commonly limited to infrared radiation.
enumeration ResonanceSounder
A combination of a radio receiver and a pulsed transmitter used to study the plasma surrounding a spacecraft by identifying resonances or cut-offs (of the wave dispersion relation), whose frequencies are related to the ambient plasma density and magnetic field. When the transmitter is off it is essentially a high-frequency resolution spectral power receiver.
enumeration RetardingPotentialAnalyser
An instrument which measures ion temperatures and ion concentrations using a planar ion trap.
enumeration Riometer
An instrument which measures the signal strength in various directions of the galactic radio signals. Variations in these signals are influenced by solar flare activity and geomagnetic storm and substorm processes.
enumeration ScintillationDetector
An instrument which detects fluorescence of a material which is excited by high-energy (ionizing) electromagnetic or charged particle radiation.
enumeration SearchCoil
An instrument which measures the time variation of the magnetic flux threading a loop by measurement of the electric potential difference induced between the ends of the wire.
enumeration SolidStateDetector
A detector of the charge carriers (electrons and holes) generated in semiconductors by energy deposited by gamma ray photons. Also known as a semiconductor detector".
enumeration Sounder
An instrument which measures the radiances from an object. A sounder may measure radiances at multiple spectral ranges.
enumeration SpacecraftPotentialControl
An instrument to control the electric potential of a spacecraft with respect to the ambient plasma by emitting a variable current of positive ions.
enumeration SpectralPowerReceiver
A radio receiver which determines the power spectral density of the electric or magnetic field, or both, at one or more frequencies.
enumeration Spectrometer
An instrument that measures the component wavelengths of light (or other electromagnetic radiation) by splitting the light up into its component wavelengths.
enumeration TimeOfFlight
An instrument which measures the time it takes for a particle to travel between two detectors.
enumeration Unspecified
A value which is not provided.
enumeration WaveformReceiver
A radio receiver which outputs the value of one or more components of the electric and/or magnetic field as a function of time.
Used by
Source
<xsd:simpleType name="InstrumentType">
  <xsd:annotation>
    <xsd:documentation xml:lang="en">Identifiers for the type of experiment the instrument performs. This is the technique of observation.</xsd:documentation>
  </xsd:annotation>
  <xsd:restriction base="xsd:string">
    <xsd:enumeration value="Antenna">
      <xsd:annotation>
        <xsd:documentation xml:lang="en">A sensor used to measure electric potential.</xsd:documentation>
      </xsd:annotation>
    </xsd:enumeration>
    <xsd:enumeration value="Channeltron">
      <xsd:annotation>
        <xsd:documentation xml:lang="en">An instrument that detects electrons, ions, and ultraviolet radiation, according to the principle of a secondary emission multiplier. It is typically used in electron spectroscopy and mass spectrometry.</xsd:documentation>
      </xsd:annotation>
    </xsd:enumeration>
    <xsd:enumeration value="Coronograph">
      <xsd:annotation>
        <xsd:documentation xml:lang="en">An instrument which can image things very close to the Sun by using a disk to block the bright surface of the sun or a star that reveals the faint corona of the Sun or other celestial objects.</xsd:documentation>
      </xsd:annotation>
    </xsd:enumeration>
    <xsd:enumeration value="DoubleSphere">
      <xsd:annotation>
        <xsd:documentation xml:lang="en">A dipole antenna of which the active (sensor) elements are small spheres located at the ends of two wires deployed in the equatorial plane, on opposite sides of a spinning spacecraft.</xsd:documentation>
      </xsd:annotation>
    </xsd:enumeration>
    <xsd:enumeration value="DustDetector">
      <xsd:annotation>
        <xsd:documentation xml:lang="en">An instrument which determines the mass and speed of ambient dust particles.</xsd:documentation>
      </xsd:annotation>
    </xsd:enumeration>
    <xsd:enumeration value="ElectronDriftInstrument">
      <xsd:annotation>
        <xsd:documentation xml:lang="en">An active experiment to measure the electron drift velocity based on sensing the displacement of a weak beam of electrons after one gyration in the ambient magnetic field.</xsd:documentation>
      </xsd:annotation>
    </xsd:enumeration>
    <xsd:enumeration value="ElectrostaticAnalyser">
      <xsd:annotation>
        <xsd:documentation xml:lang="en">An instrument which uses charged plates to analyze the mass, charge and kinetic energies of charged particles which enter the instrument.</xsd:documentation>
      </xsd:annotation>
    </xsd:enumeration>
    <xsd:enumeration value="EnergeticParticleInstrument">
      <xsd:annotation>
        <xsd:documentation xml:lang="en">An instrument that measures fluxes of charged particles as a function of time, direction of motion, mass, charge and/or species.</xsd:documentation>
      </xsd:annotation>
    </xsd:enumeration>
    <xsd:enumeration value="Experiment">
      <xsd:annotation>
        <xsd:documentation xml:lang="en">A collection of components which are designed to make coordinated observations of a phenomenon or object. Projects and missions may refer to an "experiment" by other names such as a "suite".</xsd:documentation>
      </xsd:annotation>
    </xsd:enumeration>
    <xsd:enumeration value="FaradayCup">
      <xsd:annotation>
        <xsd:documentation xml:lang="en">An instrument consisting of an electrode from which electrical current is measured while a charged particle beam (electrons or ions) impinges on it. Used to determine energy spectrum and sometimes ion composition of the impinging particles.</xsd:documentation>
      </xsd:annotation>
    </xsd:enumeration>
    <xsd:enumeration value="FluxFeedback">
      <xsd:annotation>
        <xsd:documentation xml:lang="en">A search coil whose bandwidth and signal/noise ratio are increased by the application of negative feedback at the sensor (flux) level by driving a collocated coil with a signal from the preamplifier.</xsd:documentation>
      </xsd:annotation>
    </xsd:enumeration>
    <xsd:enumeration value="FourierTransformSpectrograph">
      <xsd:annotation>
        <xsd:documentation xml:lang="en">An instrument that determines the spectra of a radiative source, using time domain measurements and a Fourier transform.</xsd:documentation>
      </xsd:annotation>
    </xsd:enumeration>
    <xsd:enumeration value="GeigerMuellerTube">
      <xsd:annotation>
        <xsd:documentation xml:lang="en">An instrument which measures density of ionizing radiation based on interactions with a gas.</xsd:documentation>
      </xsd:annotation>
    </xsd:enumeration>
    <xsd:enumeration value="Imager">
      <xsd:annotation>
        <xsd:documentation xml:lang="en">An instrument which samples the radiation from an area at one or more spectral ranges emitted or reflected by an object.</xsd:documentation>
      </xsd:annotation>
    </xsd:enumeration>
    <xsd:enumeration value="ImagingSpectrometer">
      <xsd:annotation>
        <xsd:documentation xml:lang="en">An instrument which is a multispectral scanner with a very large number of channels (typically from 64 channels up to 256 channels) with very narrow bandwidths.</xsd:documentation>
      </xsd:annotation>
    </xsd:enumeration>
    <xsd:enumeration value="Interferometer">
      <xsd:annotation>
        <xsd:documentation xml:lang="en">An instrument to study the properties of two or more waves from the pattern of interference created by their superposition.</xsd:documentation>
      </xsd:annotation>
    </xsd:enumeration>
    <xsd:enumeration value="IonChamber">
      <xsd:annotation>
        <xsd:documentation xml:lang="en">A device in which the collected electrical charge from ionization in a gas-filled cavity is taken to be the proportion to some parameter (e.g., dose or exposure) of radiation field.</xsd:documentation>
      </xsd:annotation>
    </xsd:enumeration>
    <xsd:enumeration value="IonDrift">
      <xsd:annotation>
        <xsd:documentation xml:lang="en">A device which measures the current produced by the displacement of ambient ions on a grid, thereby allowing the determination of the ion trajectory and velocity.</xsd:documentation>
      </xsd:annotation>
    </xsd:enumeration>
    <xsd:enumeration value="IonGauge">
      <xsd:annotation>
        <xsd:documentation xml:lang="en">A device which measures low-pressure or vacuum neutral gas with pressures ranging from 10^-3 Torr to 10^-10 Torr. An ion gauge is an electronic amplifying vacuum tube consisting of three electrodes inside an evacuated glass envelope, with the filament being the cathode.</xsd:documentation>
      </xsd:annotation>
    </xsd:enumeration>
    <xsd:enumeration value="LangmuirProbe">
      <xsd:annotation>
        <xsd:documentation xml:lang="en">A monopole antenna associated with an instrument. The instrument applies a potential to the antenna which is swept to determine the voltage/current characteristic. This provides information about the plasma surrounding the probe and spacecraft.</xsd:documentation>
      </xsd:annotation>
    </xsd:enumeration>
    <xsd:enumeration value="Lidar">
      <xsd:annotation>
        <xsd:documentation xml:lang="en">Lidar (Light Detection and Ranging) is a class of instruments that uses laser light to study atmospheric properties from the ground up to the top of the atmosphere. Such instruments have been used to study atmospheric gases, aerosols, clouds, and temperature.</xsd:documentation>
      </xsd:annotation>
    </xsd:enumeration>
    <xsd:enumeration value="LongWire">
      <xsd:annotation>
        <xsd:documentation xml:lang="en">A dipole antenna constructed by two active sensing elements that are wires deployed in the equatorial plane on opposite sides of a spinning spacecraft. The, wire length is usually several times the spacecraft diameter.</xsd:documentation>
      </xsd:annotation>
    </xsd:enumeration>
    <xsd:enumeration value="Magnetograph">
      <xsd:annotation>
        <xsd:documentation xml:lang="en">A special type of magnetometer that records a time plot of the local magnetic field near the instrument or a telescope capable of determining the magnetic field strength and/or direction on a distant object such as the Sun, using the Zeeman splitting or other spectral signatures of magnetization.</xsd:documentation>
      </xsd:annotation>
    </xsd:enumeration>
    <xsd:enumeration value="Magnetometer">
      <xsd:annotation>
        <xsd:documentation xml:lang="en">An instrument which measures the ambient magnetic field.</xsd:documentation>
      </xsd:annotation>
    </xsd:enumeration>
    <xsd:enumeration value="MassSpectrometer">
      <xsd:annotation>
        <xsd:documentation xml:lang="en">An instrument which distinguishes chemical species in terms of their different isotopic masses.</xsd:documentation>
      </xsd:annotation>
    </xsd:enumeration>
    <xsd:enumeration value="MicrochannelPlate">
      <xsd:annotation>
        <xsd:documentation xml:lang="en">An instrument used for the detection of elementary particles, ions, ultraviolet rays and soft X-rays constructed from very thin conductive glass capillaries.</xsd:documentation>
      </xsd:annotation>
    </xsd:enumeration>
    <xsd:enumeration value="MultispectralImager">
      <xsd:annotation>
        <xsd:documentation xml:lang="en">An instrument which captures images at multiple spectral ranges.</xsd:documentation>
      </xsd:annotation>
    </xsd:enumeration>
    <xsd:enumeration value="NeutralAtomImager">
      <xsd:annotation>
        <xsd:documentation xml:lang="en">An instrument which measures the quantity and properties of neutral particles over a range of angles. Measured properties can include mass and energy.</xsd:documentation>
      </xsd:annotation>
    </xsd:enumeration>
    <xsd:enumeration value="NeutralParticleDetector">
      <xsd:annotation>
        <xsd:documentation xml:lang="en">An instrument which measures the quantity and properties of neutral particles. Measured properties can include mass and plasma bulk densities.</xsd:documentation>
      </xsd:annotation>
    </xsd:enumeration>
    <xsd:enumeration value="ParticleCorrelator">
      <xsd:annotation>
        <xsd:documentation xml:lang="en">An instrument which correlates particle flux to help identify wave/particle interactions.</xsd:documentation>
      </xsd:annotation>
    </xsd:enumeration>
    <xsd:enumeration value="ParticleDetector">
      <xsd:annotation>
        <xsd:documentation xml:lang="en">An instrument which detects particle flux!!!.</xsd:documentation>
      </xsd:annotation>
    </xsd:enumeration>
    <xsd:enumeration value="Photometer">
      <xsd:annotation>
        <xsd:documentation xml:lang="en">An instrument which measures the strength of electromagnetic radiation within a spectral band which can range from ultraviolet to infrared and includes the visible spectrum.</xsd:documentation>
      </xsd:annotation>
    </xsd:enumeration>
    <xsd:enumeration value="PhotomultiplierTube">
      <xsd:annotation>
        <xsd:documentation xml:lang="en">A vacuum phototube that is an extremely sensitive detector of light in the ultraviolet, visible, and near-infrared ranges of the electromagnetic spectrum.</xsd:documentation>
      </xsd:annotation>
    </xsd:enumeration>
    <xsd:enumeration value="Photopolarimeter">
      <xsd:annotation>
        <xsd:documentation xml:lang="en">An instrument which measures the intensity and polarization or radiant energy. A photopolarimeter is a combination of a photometer and a polarimeter.</xsd:documentation>
      </xsd:annotation>
    </xsd:enumeration>
    <xsd:enumeration value="Platform">
      <xsd:annotation>
        <xsd:documentation xml:lang="en">A collection of components which can be positioned and oriented as a single unit. A platform may contain other platforms. For example, a spacecraft is a platform which may have components that can be articulated and are also considered platforms.</xsd:documentation>
      </xsd:annotation>
    </xsd:enumeration>
    <xsd:enumeration value="ProportionalCounter">
      <xsd:annotation>
        <xsd:documentation xml:lang="en">An instrument which measures energy of ionization radiation based on interactions with a gas.</xsd:documentation>
      </xsd:annotation>
    </xsd:enumeration>
    <xsd:enumeration value="QuadrisphericalAnalyser">
      <xsd:annotation>
        <xsd:documentation xml:lang="en">An instrument used for the 3-D detection of plasma, energetic electrons and ions, and for positive ion composition measurements.</xsd:documentation>
      </xsd:annotation>
    </xsd:enumeration>
    <xsd:enumeration value="Radar">
      <xsd:annotation>
        <xsd:documentation xml:lang="en">An instrument that uses directional properties of returned power to infer spatial and/or other characteristics of a remote object.</xsd:documentation>
      </xsd:annotation>
    </xsd:enumeration>
    <xsd:enumeration value="Radiometer">
      <xsd:annotation>
        <xsd:documentation xml:lang="en">An instrument for detecting or measuring radiant energy. Radiometers are commonly limited to infrared radiation.</xsd:documentation>
      </xsd:annotation>
    </xsd:enumeration>
    <xsd:enumeration value="ResonanceSounder">
      <xsd:annotation>
        <xsd:documentation xml:lang="en">A combination of a radio receiver and a pulsed transmitter used to study the plasma surrounding a spacecraft by identifying resonances or cut-offs (of the wave dispersion relation), whose frequencies are related to the ambient plasma density and magnetic field. When the transmitter is off it is essentially a high-frequency resolution spectral power receiver.</xsd:documentation>
      </xsd:annotation>
    </xsd:enumeration>
    <xsd:enumeration value="RetardingPotentialAnalyser">
      <xsd:annotation>
        <xsd:documentation xml:lang="en">An instrument which measures ion temperatures and ion concentrations using a planar ion trap.</xsd:documentation>
      </xsd:annotation>
    </xsd:enumeration>
    <xsd:enumeration value="Riometer">
      <xsd:annotation>
        <xsd:documentation xml:lang="en">An instrument which measures the signal strength in various directions of the galactic radio signals. Variations in these signals are influenced by solar flare activity and geomagnetic storm and substorm processes.</xsd:documentation>
      </xsd:annotation>
    </xsd:enumeration>
    <xsd:enumeration value="ScintillationDetector">
      <xsd:annotation>
        <xsd:documentation xml:lang="en">An instrument which detects fluorescence of a material which is excited by high-energy (ionizing) electromagnetic or charged particle radiation.</xsd:documentation>
      </xsd:annotation>
    </xsd:enumeration>
    <xsd:enumeration value="SearchCoil">
      <xsd:annotation>
        <xsd:documentation xml:lang="en">An instrument which measures the time variation of the magnetic flux threading a loop by measurement of the electric potential difference induced between the ends of the wire.</xsd:documentation>
      </xsd:annotation>
    </xsd:enumeration>
    <xsd:enumeration value="SolidStateDetector">
      <xsd:annotation>
        <xsd:documentation xml:lang="en">A detector of the charge carriers (electrons and holes) generated in semiconductors by energy deposited by gamma ray photons. Also known as a semiconductor detector".</xsd:documentation>
      </xsd:annotation>
    </xsd:enumeration>
    <xsd:enumeration value="Sounder">
      <xsd:annotation>
        <xsd:documentation xml:lang="en">An instrument which measures the radiances from an object. A sounder may measure radiances at multiple spectral ranges.</xsd:documentation>
      </xsd:annotation>
    </xsd:enumeration>
    <xsd:enumeration value="SpacecraftPotentialControl">
      <xsd:annotation>
        <xsd:documentation xml:lang="en">An instrument to control the electric potential of a spacecraft with respect to the ambient plasma by emitting a variable current of positive ions.</xsd:documentation>
      </xsd:annotation>
    </xsd:enumeration>
    <xsd:enumeration value="SpectralPowerReceiver">
      <xsd:annotation>
        <xsd:documentation xml:lang="en">A radio receiver which determines the power spectral density of the electric or magnetic field, or both, at one or more frequencies.</xsd:documentation>
      </xsd:annotation>
    </xsd:enumeration>
    <xsd:enumeration value="Spectrometer">
      <xsd:annotation>
        <xsd:documentation xml:lang="en">An instrument that measures the component wavelengths of light (or other electromagnetic radiation) by splitting the light up into its component wavelengths.</xsd:documentation>
      </xsd:annotation>
    </xsd:enumeration>
    <xsd:enumeration value="TimeOfFlight">
      <xsd:annotation>
        <xsd:documentation xml:lang="en">An instrument which measures the time it takes for a particle to travel between two detectors.</xsd:documentation>
      </xsd:annotation>
    </xsd:enumeration>
    <xsd:enumeration value="Unspecified">
      <xsd:annotation>
        <xsd:documentation xml:lang="en">A value which is not provided.</xsd:documentation>
      </xsd:annotation>
    </xsd:enumeration>
    <xsd:enumeration value="WaveformReceiver">
      <xsd:annotation>
        <xsd:documentation xml:lang="en">A radio receiver which outputs the value of one or more components of the electric and/or magnetic field as a function of time.</xsd:documentation>
      </xsd:annotation>
    </xsd:enumeration>
  </xsd:restriction>
</xsd:simpleType>
Simple Type spase:InstrumentGroupID
Namespace http://www.spase-group.org/data/schema
Annotations
The identifier of an Instrument resource which the referring resource is a member of.
Diagram
Diagramspase-2_7_1_xsd.tmp#typeID
Type spase:typeID
Type hierarchy
Facets
pattern [^:]+://[^/]+/.+
Used by
Source
<xsd:simpleType name="InstrumentGroupID">
  <xsd:annotation>
    <xsd:documentation xml:lang="en">The identifier of an Instrument resource which the referring resource is a member of.</xsd:documentation>
  </xsd:annotation>
  <xsd:restriction base="spase:typeID"/>
</xsd:simpleType>
Simple Type spase:InvestigationName
Namespace http://www.spase-group.org/data/schema
Annotations
The name given to the contract or engagement which enabled the data to be produced. Each investigation is associated with a Principal Investigator or Guest Investigator who was responsible for the original proposal. For single principal investigator missions each major subsystem having its own identified Team Leader may also be classed as an Investigation for the purposes of data archiving.
Diagram
Diagram
Type xsd:string
Used by
Source
<xsd:simpleType name="InvestigationName">
  <xsd:annotation>
    <xsd:documentation xml:lang="en">The name given to the contract or engagement which enabled the data to be produced. Each investigation is associated with a Principal Investigator or Guest Investigator who was responsible for the original proposal. For single principal investigator missions each major subsystem having its own identified Team Leader may also be classed as an Investigation for the purposes of data archiving.</xsd:documentation>
  </xsd:annotation>
  <xsd:restriction base="xsd:string"/>
</xsd:simpleType>
Complex Type spase:OperatingSpan
Namespace http://www.spase-group.org/data/schema
Annotations
The interval in time from the first point at which an instrument or spacecraft was producing and sending data until the last such time, ignoring possible gaps.
Diagram
Diagramspase-2_7_1_xsd.tmp#OperatingSpan_StartDatespase-2_7_1_xsd.tmp#OperatingSpan_StopDatespase-2_7_1_xsd.tmp#OperatingSpan_Note
Used by
Model
Children spase:Note, spase:StartDate, spase:StopDate
Source
<xsd:complexType name="OperatingSpan">
  <xsd:annotation>
    <xsd:documentation xml:lang="en">The interval in time from the first point at which an instrument or spacecraft was producing and sending data until the last such time, ignoring possible gaps.</xsd:documentation>
  </xsd:annotation>
  <xsd:sequence>
    <xsd:element name="StartDate" type="spase:StartDate" minOccurs="1" maxOccurs="1"/>
    <xsd:element name="StopDate" type="spase:StopDate" minOccurs="0" maxOccurs="1"/>
    <xsd:element name="Note" type="spase:Note" minOccurs="0" maxOccurs="unbounded"/>
  </xsd:sequence>
</xsd:complexType>
Simple Type spase:ObservatoryID
Namespace http://www.spase-group.org/data/schema
Annotations
The identifier of an Observatory resource.
Diagram
Diagramspase-2_7_1_xsd.tmp#typeID
Type spase:typeID
Type hierarchy
Facets
pattern [^:]+://[^/]+/.+
Used by
Source
<xsd:simpleType name="ObservatoryID">
  <xsd:annotation>
    <xsd:documentation xml:lang="en">The identifier of an Observatory resource.</xsd:documentation>
  </xsd:annotation>
  <xsd:restriction base="spase:typeID"/>
</xsd:simpleType>
Simple Type spase:RORIdentifier
Namespace http://www.spase-group.org/data/schema
Annotations
The assigned Research Organization Registry (ROR) identifier, see https://ror.org/.
Diagram
Diagram
Type xsd:string
Used by
Source
<xsd:simpleType name="RORIdentifier">
  <xsd:annotation>
    <xsd:documentation xml:lang="en">The assigned Research Organization Registry (ROR) identifier, see https://ror.org/.</xsd:documentation>
  </xsd:annotation>
  <xsd:restriction base="xsd:string"/>
</xsd:simpleType>
Complex Type spase:Observatory
Namespace http://www.spase-group.org/data/schema
Annotations
The host (spacecraft, network, facility) for instruments making observations, or a family of closely related hosts.
Diagram
Diagramspase-2_7_1_xsd.tmp#Observatory_ResourceIDspase-2_7_1_xsd.tmp#Observatory_NamingAuthorityspase-2_7_1_xsd.tmp#Observatory_ResourceTypespase-2_7_1_xsd.tmp#Observatory_ResourceHeaderspase-2_7_1_xsd.tmp#Observatory_ObservatoryGroupIDspase-2_7_1_xsd.tmp#Observatory_Locationspase-2_7_1_xsd.tmp#Observatory_OperatingSpanspase-2_7_1_xsd.tmp#Observatory_RORIdentifierspase-2_7_1_xsd.tmp#Observatory_Extension
Used by
Model
Children spase:Extension, spase:Location, spase:NamingAuthority, spase:ObservatoryGroupID, spase:OperatingSpan, spase:RORIdentifier, spase:ResourceHeader, spase:ResourceID, spase:ResourceType
Source
<xsd:complexType name="Observatory">
  <xsd:annotation>
    <xsd:documentation xml:lang="en">The host (spacecraft, network, facility) for instruments making observations, or a family of closely related hosts.</xsd:documentation>
  </xsd:annotation>
  <xsd:sequence>
    <xsd:element name="ResourceID" type="spase:ResourceID" minOccurs="1" maxOccurs="1"/>
    <xsd:element name="NamingAuthority" type="spase:NamingAuthority" minOccurs="0" maxOccurs="1"/>
    <xsd:element name="ResourceType" type="spase:ResourceType" minOccurs="0" maxOccurs="1"/>
    <xsd:element name="ResourceHeader" type="spase:ResourceHeader" minOccurs="1" maxOccurs="1"/>
    <xsd:element name="ObservatoryGroupID" type="spase:ObservatoryGroupID" minOccurs="0" maxOccurs="unbounded"/>
    <xsd:element name="Location" type="spase:Location" minOccurs="1" maxOccurs="unbounded"/>
    <xsd:element name="OperatingSpan" type="spase:OperatingSpan" minOccurs="0" maxOccurs="unbounded"/>
    <xsd:element name="RORIdentifier" type="spase:RORIdentifier" minOccurs="0" maxOccurs="unbounded"/>
    <xsd:element name="Extension" type="spase:Extension" minOccurs="0" maxOccurs="unbounded"/>
  </xsd:sequence>
</xsd:complexType>
Simple Type spase:ObservatoryGroupID
Namespace http://www.spase-group.org/data/schema
Annotations
The identifier of an Observatory resource which the referring resource is a member of.
Diagram
Diagramspase-2_7_1_xsd.tmp#typeID
Type spase:typeID
Type hierarchy
Facets
pattern [^:]+://[^/]+/.+
Used by
Source
<xsd:simpleType name="ObservatoryGroupID">
  <xsd:annotation>
    <xsd:documentation xml:lang="en">The identifier of an Observatory resource which the referring resource is a member of.</xsd:documentation>
  </xsd:annotation>
  <xsd:restriction base="spase:typeID"/>
</xsd:simpleType>
Complex Type spase:Location
Namespace http://www.spase-group.org/data/schema
Annotations
A position in space definable by a regional referencing system and geographic coordinates.
Diagram
Diagramspase-2_7_1_xsd.tmp#Location_ObservatoryRegionspase-2_7_1_xsd.tmp#Location_CoordinateSystemNamespase-2_7_1_xsd.tmp#Location_Latitudespase-2_7_1_xsd.tmp#Location_Longitudespase-2_7_1_xsd.tmp#Location_Elevation
Used by
Model
Children spase:CoordinateSystemName, spase:Elevation, spase:Latitude, spase:Longitude, spase:ObservatoryRegion
Source
<xsd:complexType name="Location">
  <xsd:annotation>
    <xsd:documentation xml:lang="en">A position in space definable by a regional referencing system and geographic coordinates.</xsd:documentation>
  </xsd:annotation>
  <xsd:sequence>
    <xsd:element name="ObservatoryRegion" type="spase:Region" minOccurs="1" maxOccurs="unbounded"/>
    <xsd:element name="CoordinateSystemName" type="spase:CoordinateSystemName" minOccurs="0" maxOccurs="1"/>
    <xsd:element name="Latitude" type="spase:Latitude" minOccurs="0" maxOccurs="1"/>
    <xsd:element name="Longitude" type="spase:Longitude" minOccurs="0" maxOccurs="1"/>
    <xsd:element name="Elevation" type="spase:Elevation" minOccurs="0" maxOccurs="1"/>
  </xsd:sequence>
</xsd:complexType>
Simple Type spase:Latitude
Namespace http://www.spase-group.org/data/schema
Annotations
The angular distance north (positive) or south (negative) from the equator, measured along the meridian passing through the point.
Diagram
Diagram
Type xsd:double
Used by
Source
<xsd:simpleType name="Latitude">
  <xsd:annotation>
    <xsd:documentation xml:lang="en">The angular distance north (positive) or south (negative) from the equator, measured along the meridian passing through the point.</xsd:documentation>
  </xsd:annotation>
  <xsd:restriction base="xsd:double"/>
</xsd:simpleType>
Simple Type spase:Longitude
Namespace http://www.spase-group.org/data/schema
Annotations
The angular distance measured west (negative) or east (positive) from a north-south line called the Prime Meridian.
Diagram
Diagram
Type xsd:double
Used by
Source
<xsd:simpleType name="Longitude">
  <xsd:annotation>
    <xsd:documentation xml:lang="en">The angular distance measured west (negative) or east (positive) from a north-south line called the Prime Meridian.</xsd:documentation>
  </xsd:annotation>
  <xsd:restriction base="xsd:double"/>
</xsd:simpleType>
Simple Type spase:Elevation
Namespace http://www.spase-group.org/data/schema
Annotations
The distance in meters above (positive) or below (negative) the zero-elevation defined by the World Geodetic System reference frame (WGS84).
Diagram
Diagram
Type xsd:double
Used by
Source
<xsd:simpleType name="Elevation">
  <xsd:annotation>
    <xsd:documentation xml:lang="en">The distance in meters above (positive) or below (negative) the zero-elevation defined by the World Geodetic System reference frame (WGS84).</xsd:documentation>
  </xsd:annotation>
  <xsd:restriction base="xsd:double"/>
</xsd:simpleType>
Complex Type spase:Person
Namespace http://www.spase-group.org/data/schema
Annotations
An individual human being.
Diagram
Diagramspase-2_7_1_xsd.tmp#Person_ResourceIDspase-2_7_1_xsd.tmp#Person_NamingAuthorityspase-2_7_1_xsd.tmp#Person_ResourceTypespase-2_7_1_xsd.tmp#Person_ReleaseDatespase-2_7_1_xsd.tmp#Person_PersonNamespase-2_7_1_xsd.tmp#Person_OrganizationNamespase-2_7_1_xsd.tmp#Person_Addressspase-2_7_1_xsd.tmp#Person_Emailspase-2_7_1_xsd.tmp#Person_PhoneNumberspase-2_7_1_xsd.tmp#Person_FaxNumberspase-2_7_1_xsd.tmp#Person_ORCIdentifierspase-2_7_1_xsd.tmp#Person_Notespase-2_7_1_xsd.tmp#Person_RORIdentifierspase-2_7_1_xsd.tmp#Person_Extension
Used by
Model
Children spase:Address, spase:Email, spase:Extension, spase:FaxNumber, spase:NamingAuthority, spase:Note, spase:ORCIdentifier, spase:OrganizationName, spase:PersonName, spase:PhoneNumber, spase:RORIdentifier, spase:ReleaseDate, spase:ResourceID, spase:ResourceType
Source
<xsd:complexType name="Person">
  <xsd:annotation>
    <xsd:documentation xml:lang="en">An individual human being.</xsd:documentation>
  </xsd:annotation>
  <xsd:sequence>
    <xsd:element name="ResourceID" type="spase:ResourceID" minOccurs="1" maxOccurs="1"/>
    <xsd:element name="NamingAuthority" type="spase:NamingAuthority" minOccurs="0" maxOccurs="1"/>
    <xsd:element name="ResourceType" type="spase:ResourceType" minOccurs="0" maxOccurs="1"/>
    <xsd:element name="ReleaseDate" type="spase:ReleaseDate" minOccurs="0" maxOccurs="1"/>
    <xsd:element name="PersonName" type="spase:PersonName" minOccurs="0" maxOccurs="1"/>
    <xsd:element name="OrganizationName" type="spase:OrganizationName" minOccurs="1" maxOccurs="1"/>
    <xsd:element name="Address" type="spase:Address" minOccurs="0" maxOccurs="1"/>
    <xsd:element name="Email" type="spase:Email" minOccurs="0" maxOccurs="unbounded"/>
    <xsd:element name="PhoneNumber" type="spase:PhoneNumber" minOccurs="0" maxOccurs="unbounded"/>
    <xsd:element name="FaxNumber" type="spase:FaxNumber" minOccurs="0" maxOccurs="1"/>
    <xsd:element name="ORCIdentifier" type="spase:ORCIdentifier" minOccurs="0" maxOccurs="1"/>
    <xsd:element name="Note" type="spase:Note" minOccurs="0" maxOccurs="1"/>
    <xsd:element name="RORIdentifier" type="spase:RORIdentifier" minOccurs="0" maxOccurs="unbounded"/>
    <xsd:element name="Extension" type="spase:Extension" minOccurs="0" maxOccurs="unbounded"/>
  </xsd:sequence>
</xsd:complexType>
Simple Type spase:PersonName
Namespace http://www.spase-group.org/data/schema
Annotations
The words used to address an individual.
Diagram
Diagram
Type xsd:string
Used by
Source
<xsd:simpleType name="PersonName">
  <xsd:annotation>
    <xsd:documentation xml:lang="en">The words used to address an individual.</xsd:documentation>
  </xsd:annotation>
  <xsd:restriction base="xsd:string"/>
</xsd:simpleType>
Simple Type spase:OrganizationName
Namespace http://www.spase-group.org/data/schema
Annotations
A unit within a company or other entity (e.g., government agency or branch of service) within which many projects are managed as a whole.
Diagram
Diagram
Type xsd:string
Used by
Source
<xsd:simpleType name="OrganizationName">
  <xsd:annotation>
    <xsd:documentation xml:lang="en">A unit within a company or other entity (e.g., government agency or branch of service) within which many projects are managed as a whole.</xsd:documentation>
  </xsd:annotation>
  <xsd:restriction base="xsd:string"/>
</xsd:simpleType>
Simple Type spase:Address
Namespace http://www.spase-group.org/data/schema
Annotations
Directions for finding some location written on letters or packages that are to be delivered to that location.
Diagram
Diagram
Type xsd:string
Used by
Source
<xsd:simpleType name="Address">
  <xsd:annotation>
    <xsd:documentation xml:lang="en">Directions for finding some location written on letters or packages that are to be delivered to that location.</xsd:documentation>
  </xsd:annotation>
  <xsd:restriction base="xsd:string"/>
</xsd:simpleType>
Simple Type spase:Email
Namespace http://www.spase-group.org/data/schema
Annotations
The electronic address at which the individual may be contacted expressed in the form "local-part@domain".
Diagram
Diagram
Type xsd:string
Used by
Source
<xsd:simpleType name="Email">
  <xsd:annotation>
    <xsd:documentation xml:lang="en">The electronic address at which the individual may be contacted expressed in the form "local-part@domain".</xsd:documentation>
  </xsd:annotation>
  <xsd:restriction base="xsd:string"/>
</xsd:simpleType>
Simple Type spase:PhoneNumber
Namespace http://www.spase-group.org/data/schema
Annotations
The symbols and numerals required to contact an individual by telephone. The string may contain punctuation marks such as dash "-" or dot "." to separate fields within the string.
Diagram
Diagram
Type xsd:string
Used by
Source
<xsd:simpleType name="PhoneNumber">
  <xsd:annotation>
    <xsd:documentation xml:lang="en">The symbols and numerals required to contact an individual by telephone. The string may contain punctuation marks such as dash "-" or dot "." to separate fields within the string.</xsd:documentation>
  </xsd:annotation>
  <xsd:restriction base="xsd:string"/>
</xsd:simpleType>
Simple Type spase:FaxNumber
Namespace http://www.spase-group.org/data/schema
Annotations
The symbols and numerals required to send a facsimile (FAX) to an individual by telephone. The string may contain punctuation marks such as dash "-" or dot "." to separate fields within the string.
Diagram
Diagram
Type xsd:string
Used by
Source
<xsd:simpleType name="FaxNumber">
  <xsd:annotation>
    <xsd:documentation xml:lang="en">The symbols and numerals required to send a facsimile (FAX) to an individual by telephone. The string may contain punctuation marks such as dash "-" or dot "." to separate fields within the string.</xsd:documentation>
  </xsd:annotation>
  <xsd:restriction base="xsd:string"/>
</xsd:simpleType>
Simple Type spase:ORCIdentifier
Namespace http://www.spase-group.org/data/schema
Annotations
An Open Researcher Contributor (ORC) identifier which is a unique alphanumeric string assigned by a registration agency (https://orcid.org/) to identify an individual. It has the format XXXX-XXXX-XXXX-XXXX.
Diagram
Diagram
Type xsd:string
Used by
Source
<xsd:simpleType name="ORCIdentifier">
  <xsd:annotation>
    <xsd:documentation xml:lang="en">An Open Researcher Contributor (ORC) identifier which is a unique alphanumeric string assigned by a registration agency (https://orcid.org/) to identify an individual. It has the format XXXX-XXXX-XXXX-XXXX.</xsd:documentation>
  </xsd:annotation>
  <xsd:restriction base="xsd:string"/>
</xsd:simpleType>
Complex Type spase:Registry
Namespace http://www.spase-group.org/data/schema
Annotations
A location or facility where resources are cataloged.
Diagram
Diagramspase-2_7_1_xsd.tmp#Registry_ResourceIDspase-2_7_1_xsd.tmp#Registry_NamingAuthorityspase-2_7_1_xsd.tmp#Registry_ResourceTypespase-2_7_1_xsd.tmp#Registry_ResourceHeaderspase-2_7_1_xsd.tmp#Registry_AccessURLspase-2_7_1_xsd.tmp#Registry_RORIdentifierspase-2_7_1_xsd.tmp#Registry_Extension
Used by
Model
Children spase:AccessURL, spase:Extension, spase:NamingAuthority, spase:RORIdentifier, spase:ResourceHeader, spase:ResourceID, spase:ResourceType
Source
<xsd:complexType name="Registry">
  <xsd:annotation>
    <xsd:documentation xml:lang="en">A location or facility where resources are cataloged.</xsd:documentation>
  </xsd:annotation>
  <xsd:sequence>
    <xsd:element name="ResourceID" type="spase:ResourceID" minOccurs="1" maxOccurs="1"/>
    <xsd:element name="NamingAuthority" type="spase:NamingAuthority" minOccurs="0" maxOccurs="1"/>
    <xsd:element name="ResourceType" type="spase:ResourceType" minOccurs="0" maxOccurs="1"/>
    <xsd:element name="ResourceHeader" type="spase:ResourceHeader" minOccurs="1" maxOccurs="1"/>
    <xsd:element name="AccessURL" type="spase:AccessURL" minOccurs="1" maxOccurs="1"/>
    <xsd:element name="RORIdentifier" type="spase:RORIdentifier" minOccurs="0" maxOccurs="unbounded"/>
    <xsd:element name="Extension" type="spase:Extension" minOccurs="0" maxOccurs="unbounded"/>
  </xsd:sequence>
</xsd:complexType>
Complex Type spase:Repository
Namespace http://www.spase-group.org/data/schema
Annotations
A location or facility where resources are stored.
Diagram
Diagramspase-2_7_1_xsd.tmp#Repository_ResourceIDspase-2_7_1_xsd.tmp#Repository_NamingAuthorityspase-2_7_1_xsd.tmp#Repository_ResourceTypespase-2_7_1_xsd.tmp#Repository_ResourceHeaderspase-2_7_1_xsd.tmp#Repository_AccessURLspase-2_7_1_xsd.tmp#Repository_RORIdentifierspase-2_7_1_xsd.tmp#Repository_re3dataspase-2_7_1_xsd.tmp#Repository_Extension
Used by
Model
Children spase:AccessURL, spase:Extension, spase:NamingAuthority, spase:RORIdentifier, spase:ResourceHeader, spase:ResourceID, spase:ResourceType, spase:re3data
Source
<xsd:complexType name="Repository">
  <xsd:annotation>
    <xsd:documentation xml:lang="en">A location or facility where resources are stored.</xsd:documentation>
  </xsd:annotation>
  <xsd:sequence>
    <xsd:element name="ResourceID" type="spase:ResourceID" minOccurs="1" maxOccurs="1"/>
    <xsd:element name="NamingAuthority" type="spase:NamingAuthority" minOccurs="0" maxOccurs="1"/>
    <xsd:element name="ResourceType" type="spase:ResourceType" minOccurs="0" maxOccurs="1"/>
    <xsd:element name="ResourceHeader" type="spase:ResourceHeader" minOccurs="1" maxOccurs="1"/>
    <xsd:element name="AccessURL" type="spase:AccessURL" minOccurs="1" maxOccurs="1"/>
    <xsd:element name="RORIdentifier" type="spase:RORIdentifier" minOccurs="0" maxOccurs="unbounded"/>
    <xsd:element name="re3data" type="spase:re3data" minOccurs="0" maxOccurs="unbounded"/>
    <xsd:element name="Extension" type="spase:Extension" minOccurs="0" maxOccurs="unbounded"/>
  </xsd:sequence>
</xsd:complexType>
Simple Type spase:re3data
Namespace http://www.spase-group.org/data/schema
Annotations
The DOI registered with re3data for a given data repository. For re3data.org Schema 4.0 see DOI: http://doi.org/10.48440/re3.014
Diagram
Diagram
Type xsd:string
Used by
Source
<xsd:simpleType name="re3data">
  <xsd:annotation>
    <xsd:documentation xml:lang="en">The DOI registered with re3data for a given data repository. For re3data.org Schema 4.0 see DOI: http://doi.org/10.48440/re3.014</xsd:documentation>
  </xsd:annotation>
  <xsd:restriction base="xsd:string"/>
</xsd:simpleType>
Complex Type spase:Service
Namespace http://www.spase-group.org/data/schema
Annotations
A location or facility that can perform a well-defined task.
Diagram
Diagramspase-2_7_1_xsd.tmp#Service_ResourceIDspase-2_7_1_xsd.tmp#Service_NamingAuthorityspase-2_7_1_xsd.tmp#Service_ResourceTypespase-2_7_1_xsd.tmp#Service_ResourceHeaderspase-2_7_1_xsd.tmp#Service_AccessURLspase-2_7_1_xsd.tmp#Service_Extension
Used by
Model
Children spase:AccessURL, spase:Extension, spase:NamingAuthority, spase:ResourceHeader, spase:ResourceID, spase:ResourceType
Source
<xsd:complexType name="Service">
  <xsd:annotation>
    <xsd:documentation xml:lang="en">A location or facility that can perform a well-defined task.</xsd:documentation>
  </xsd:annotation>
  <xsd:sequence>
    <xsd:element name="ResourceID" type="spase:ResourceID" minOccurs="1" maxOccurs="1"/>
    <xsd:element name="NamingAuthority" type="spase:NamingAuthority" minOccurs="0" maxOccurs="1"/>
    <xsd:element name="ResourceType" type="spase:ResourceType" minOccurs="0" maxOccurs="1"/>
    <xsd:element name="ResourceHeader" type="spase:ResourceHeader" minOccurs="1" maxOccurs="1"/>
    <xsd:element name="AccessURL" type="spase:AccessURL" minOccurs="1" maxOccurs="1"/>
    <xsd:element name="Extension" type="spase:Extension" minOccurs="0" maxOccurs="unbounded"/>
  </xsd:sequence>
</xsd:complexType>
Complex Type spase:Annotation
Namespace http://www.spase-group.org/data/schema
Annotations
Information which is explanatory or descriptive which is associated with another resource.
Diagram
Diagramspase-2_7_1_xsd.tmp#Annotation_ResourceIDspase-2_7_1_xsd.tmp#Annotation_NamingAuthorityspase-2_7_1_xsd.tmp#Annotation_ResourceTypespase-2_7_1_xsd.tmp#Annotation_ResourceHeaderspase-2_7_1_xsd.tmp#Annotation_ImageURLspase-2_7_1_xsd.tmp#Annotation_AnnotationTypespase-2_7_1_xsd.tmp#Annotation_PhenomenonTypespase-2_7_1_xsd.tmp#Annotation_ClassificationMethodspase-2_7_1_xsd.tmp#Annotation_ConfidenceRatingspase-2_7_1_xsd.tmp#Annotation_TimeSpanspase-2_7_1_xsd.tmp#Annotation_ObservationExtentspase-2_7_1_xsd.tmp#Annotation_Extension
Used by
Model
Children spase:AnnotationType, spase:ClassificationMethod, spase:ConfidenceRating, spase:Extension, spase:ImageURL, spase:NamingAuthority, spase:ObservationExtent, spase:PhenomenonType, spase:ResourceHeader, spase:ResourceID, spase:ResourceType, spase:TimeSpan
Source
<xsd:complexType name="Annotation">
  <xsd:annotation>
    <xsd:documentation xml:lang="en">Information which is explanatory or descriptive which is associated with another resource.</xsd:documentation>
  </xsd:annotation>
  <xsd:sequence>
    <xsd:element name="ResourceID" type="spase:ResourceID" minOccurs="1" maxOccurs="1"/>
    <xsd:element name="NamingAuthority" type="spase:NamingAuthority" minOccurs="0" maxOccurs="1"/>
    <xsd:element name="ResourceType" type="spase:ResourceType" minOccurs="0" maxOccurs="1"/>
    <xsd:element name="ResourceHeader" type="spase:ResourceHeader" minOccurs="1" maxOccurs="1"/>
    <xsd:element name="ImageURL" type="spase:ImageURL" minOccurs="0" maxOccurs="1"/>
    <xsd:element name="AnnotationType" type="spase:AnnotationType" minOccurs="1" maxOccurs="1"/>
    <xsd:element name="PhenomenonType" type="spase:PhenomenonType" minOccurs="0" maxOccurs="unbounded"/>
    <xsd:element name="ClassificationMethod" type="spase:ClassificationMethod" minOccurs="0" maxOccurs="1"/>
    <xsd:element name="ConfidenceRating" type="spase:ConfidenceRating" minOccurs="0" maxOccurs="1"/>
    <xsd:element name="TimeSpan" type="spase:TimeSpan" minOccurs="0" maxOccurs="unbounded"/>
    <xsd:element name="ObservationExtent" type="spase:ObservationExtent" minOccurs="0" maxOccurs="unbounded"/>
    <xsd:element name="Extension" type="spase:Extension" minOccurs="0" maxOccurs="unbounded"/>
  </xsd:sequence>
</xsd:complexType>
Simple Type spase:ImageURL
Namespace http://www.spase-group.org/data/schema
Annotations
A URL to graphic, image or movie.
Diagram
Diagram
Type xsd:anyURI
Used by
Source
<xsd:simpleType name="ImageURL">
  <xsd:annotation>
    <xsd:documentation xml:lang="en">A URL to graphic, image or movie.</xsd:documentation>
  </xsd:annotation>
  <xsd:restriction base="xsd:anyURI"/>
</xsd:simpleType>
Simple Type spase:AnnotationType
Namespace http://www.spase-group.org/data/schema
Annotations
Identifiers for an classification of an annotation.
Diagram
Diagram
Type restriction of xsd:string
Facets
enumeration Anomaly
An interval where measurements or observations may be adversely affected.
enumeration Event
An action or observation which occurs at a point in time.
enumeration Feature
A prominent or distinctive characteristic that occurs at a location or persists over a period of time.
Used by
Source
<xsd:simpleType name="AnnotationType">
  <xsd:annotation>
    <xsd:documentation xml:lang="en">Identifiers for an classification of an annotation.</xsd:documentation>
  </xsd:annotation>
  <xsd:restriction base="xsd:string">
    <xsd:enumeration value="Anomaly">
      <xsd:annotation>
        <xsd:documentation xml:lang="en">An interval where measurements or observations may be adversely affected.</xsd:documentation>
      </xsd:annotation>
    </xsd:enumeration>
    <xsd:enumeration value="Event">
      <xsd:annotation>
        <xsd:documentation xml:lang="en">An action or observation which occurs at a point in time.</xsd:documentation>
      </xsd:annotation>
    </xsd:enumeration>
    <xsd:enumeration value="Feature">
      <xsd:annotation>
        <xsd:documentation xml:lang="en">A prominent or distinctive characteristic that occurs at a location or persists over a period of time.</xsd:documentation>
      </xsd:annotation>
    </xsd:enumeration>
  </xsd:restriction>
</xsd:simpleType>
Simple Type spase:ClassificationMethod
Namespace http://www.spase-group.org/data/schema
Annotations
Identifiers for the technique used to determine the characteristics of an object.
Diagram
Diagram
Type restriction of xsd:string
Facets
enumeration Automatic
Determined by the analysis or assessment performed by a program or server.
enumeration Inferred
Determined by the analysis of other information or resources.
enumeration Inspection
Determined by the analysis or assessment performed by a person.
Used by
Source
<xsd:simpleType name="ClassificationMethod">
  <xsd:annotation>
    <xsd:documentation xml:lang="en">Identifiers for the technique used to determine the characteristics of an object.</xsd:documentation>
  </xsd:annotation>
  <xsd:restriction base="xsd:string">
    <xsd:enumeration value="Automatic">
      <xsd:annotation>
        <xsd:documentation xml:lang="en">Determined by the analysis or assessment performed by a program or server.</xsd:documentation>
      </xsd:annotation>
    </xsd:enumeration>
    <xsd:enumeration value="Inferred">
      <xsd:annotation>
        <xsd:documentation xml:lang="en">Determined by the analysis of other information or resources.</xsd:documentation>
      </xsd:annotation>
    </xsd:enumeration>
    <xsd:enumeration value="Inspection">
      <xsd:annotation>
        <xsd:documentation xml:lang="en">Determined by the analysis or assessment performed by a person.</xsd:documentation>
      </xsd:annotation>
    </xsd:enumeration>
  </xsd:restriction>
</xsd:simpleType>
Simple Type spase:ConfidenceRating
Namespace http://www.spase-group.org/data/schema
Annotations
Identifiers for the classification of the certainty of an assertion.
Diagram
Diagram
Type restriction of xsd:string
Facets
enumeration Probable
Likely given the available evidence. Considered in the range of 4 to 7 on a scale of 0 to 10.
enumeration Strong
Highly likely given the available evidence. Considered in the range of 7 to 10 on a scale of 0 to 10.
enumeration Unlikely
Not likely given the available evidence. Considered equal to 0 on a scale of 0 to 10.
enumeration Weak
Slightly likely given the available evidence. Considered in the range of 1 to 4 on a scale of 0 to 10.
Used by
Source
<xsd:simpleType name="ConfidenceRating">
  <xsd:annotation>
    <xsd:documentation xml:lang="en">Identifiers for the classification of the certainty of an assertion.</xsd:documentation>
  </xsd:annotation>
  <xsd:restriction base="xsd:string">
    <xsd:enumeration value="Probable">
      <xsd:annotation>
        <xsd:documentation xml:lang="en">Likely given the available evidence. Considered in the range of 4 to 7 on a scale of 0 to 10.</xsd:documentation>
      </xsd:annotation>
    </xsd:enumeration>
    <xsd:enumeration value="Strong">
      <xsd:annotation>
        <xsd:documentation xml:lang="en">Highly likely given the available evidence. Considered in the range of 7 to 10 on a scale of 0 to 10.</xsd:documentation>
      </xsd:annotation>
    </xsd:enumeration>
    <xsd:enumeration value="Unlikely">
      <xsd:annotation>
        <xsd:documentation xml:lang="en">Not likely given the available evidence. Considered equal to 0 on a scale of 0 to 10.</xsd:documentation>
      </xsd:annotation>
    </xsd:enumeration>
    <xsd:enumeration value="Weak">
      <xsd:annotation>
        <xsd:documentation xml:lang="en">Slightly likely given the available evidence. Considered in the range of 1 to 4 on a scale of 0 to 10.</xsd:documentation>
      </xsd:annotation>
    </xsd:enumeration>
  </xsd:restriction>
</xsd:simpleType>
Complex Type spase:ObservationExtent
Namespace http://www.spase-group.org/data/schema
Annotations
The spatial area encompassed by an observation.
Diagram
Diagramspase-2_7_1_xsd.tmp#ObservationExtent_ObservedRegionspase-2_7_1_xsd.tmp#ObservationExtent_StartLocationspase-2_7_1_xsd.tmp#ObservationExtent_StopLocationspase-2_7_1_xsd.tmp#ObservationExtent_Note
Used by
Model
Children spase:Note, spase:ObservedRegion, spase:StartLocation, spase:StopLocation
Source
<xsd:complexType name="ObservationExtent">
  <xsd:annotation>
    <xsd:documentation xml:lang="en">The spatial area encompassed by an observation.</xsd:documentation>
  </xsd:annotation>
  <xsd:sequence>
    <xsd:element name="ObservedRegion" type="spase:Region" minOccurs="0" maxOccurs="1"/>
    <xsd:element name="StartLocation" type="spase:StartLocation" minOccurs="1" maxOccurs="1"/>
    <xsd:element name="StopLocation" type="spase:StopLocation" minOccurs="1" maxOccurs="1"/>
    <xsd:element name="Note" type="spase:Note" minOccurs="0" maxOccurs="unbounded"/>
  </xsd:sequence>
</xsd:complexType>
Simple Type spase:StartLocation
Namespace http://www.spase-group.org/data/schema
Annotations
The initial position in space.
Diagram
Diagram
Type xsd:string
Used by
Source
<xsd:simpleType name="StartLocation">
  <xsd:annotation>
    <xsd:documentation xml:lang="en">The initial position in space.</xsd:documentation>
  </xsd:annotation>
  <xsd:restriction base="xsd:string"/>
</xsd:simpleType>
Simple Type spase:StopLocation
Namespace http://www.spase-group.org/data/schema
Annotations
The final position in space.
Diagram
Diagram
Type xsd:string
Used by
Source
<xsd:simpleType name="StopLocation">
  <xsd:annotation>
    <xsd:documentation xml:lang="en">The final position in space.</xsd:documentation>
  </xsd:annotation>
  <xsd:restriction base="xsd:string"/>
</xsd:simpleType>
Complex Type spase:Document
Namespace http://www.spase-group.org/data/schema
Annotations
A set of information designed and presented as an individual entity. A document may contain plain or formatted text, in-line graphics, sound, other multimedia data, or hypermedia references. A Document resource is intended for use on digital objects that have no other identifier (e.g., DOI or ISBN).
Diagram
Diagramspase-2_7_1_xsd.tmp#Document_ResourceIDspase-2_7_1_xsd.tmp#Document_NamingAuthorityspase-2_7_1_xsd.tmp#Document_ResourceTypespase-2_7_1_xsd.tmp#Document_ResourceHeaderspase-2_7_1_xsd.tmp#Document_AccessInformationspase-2_7_1_xsd.tmp#Document_Keywordspase-2_7_1_xsd.tmp#Document_DocumentTypespase-2_7_1_xsd.tmp#Document_MIMETypespase-2_7_1_xsd.tmp#Document_InputResourceID
Used by
Model
Children spase:AccessInformation, spase:DocumentType, spase:InputResourceID, spase:Keyword, spase:MIMEType, spase:NamingAuthority, spase:ResourceHeader, spase:ResourceID, spase:ResourceType
Source
<xsd:complexType name="Document">
  <xsd:annotation>
    <xsd:documentation xml:lang="en">A set of information designed and presented as an individual entity. A document may contain plain or formatted text, in-line graphics, sound, other multimedia data, or hypermedia references. A Document resource is intended for use on digital objects that have no other identifier (e.g., DOI or ISBN).</xsd:documentation>
  </xsd:annotation>
  <xsd:sequence>
    <xsd:element name="ResourceID" type="spase:ResourceID" minOccurs="1" maxOccurs="1"/>
    <xsd:element name="NamingAuthority" type="spase:NamingAuthority" minOccurs="0" maxOccurs="1"/>
    <xsd:element name="ResourceType" type="spase:ResourceType" minOccurs="0" maxOccurs="1"/>
    <xsd:element name="ResourceHeader" type="spase:ResourceHeader" minOccurs="1" maxOccurs="1"/>
    <xsd:element name="AccessInformation" type="spase:AccessInformation" minOccurs="1" maxOccurs="unbounded"/>
    <xsd:element name="Keyword" type="spase:Keyword" minOccurs="0" maxOccurs="unbounded"/>
    <xsd:element name="DocumentType" type="spase:DocumentType" minOccurs="1" maxOccurs="1"/>
    <xsd:element name="MIMEType" type="spase:MIMEType" minOccurs="1" maxOccurs="1"/>
    <xsd:element name="InputResourceID" type="spase:InputResourceID" minOccurs="0" maxOccurs="unbounded"/>
  </xsd:sequence>
</xsd:complexType>
Simple Type spase:DocumentType
Namespace http://www.spase-group.org/data/schema
Annotations
Identifiers for the characterization of the content or purpose of a document.
Diagram
Diagram
Type restriction of xsd:string
Facets
enumeration Convention
A set of agreed, stipulated, or generally accepted approaches or methods of adopting a standard or implementing an approach.
enumeration Other
Not classified with more specific terms. The context of its usage may be described in related text.
enumeration Policy
A deliberate system of principles to guide decisions and achieve rational outcomes. A policy is a statement of intent, and is implemented as a procedure or protocol.
enumeration Poster
A set of information arranged on a single page or sheet, typically in a large format.
enumeration Presentation
A set of information that is used when communicating to an audience.
enumeration Report
A document which describes the findings of some individual or group.
enumeration Specification
A detailed description of the requirements and other aspects of an object or component that may be used to develop an implementation.
enumeration TechnicalNote
A document summarizing the performance and other technical characteristics of a product, machine, component, subsystem or software in sufficient detail to be used by an engineer or researcher.
enumeration WhitePaper
An authoritative report giving information or proposals on an issue.
Used by
Source
<xsd:simpleType name="DocumentType">
  <xsd:annotation>
    <xsd:documentation xml:lang="en">Identifiers for the characterization of the content or purpose of a document.</xsd:documentation>
  </xsd:annotation>
  <xsd:restriction base="xsd:string">
    <xsd:enumeration value="Convention">
      <xsd:annotation>
        <xsd:documentation xml:lang="en">A set of agreed, stipulated, or generally accepted approaches or methods of adopting a standard or implementing an approach.</xsd:documentation>
      </xsd:annotation>
    </xsd:enumeration>
    <xsd:enumeration value="Other">
      <xsd:annotation>
        <xsd:documentation xml:lang="en">Not classified with more specific terms. The context of its usage may be described in related text.</xsd:documentation>
      </xsd:annotation>
    </xsd:enumeration>
    <xsd:enumeration value="Policy">
      <xsd:annotation>
        <xsd:documentation xml:lang="en">A deliberate system of principles to guide decisions and achieve rational outcomes. A policy is a statement of intent, and is implemented as a procedure or protocol.</xsd:documentation>
      </xsd:annotation>
    </xsd:enumeration>
    <xsd:enumeration value="Poster">
      <xsd:annotation>
        <xsd:documentation xml:lang="en">A set of information arranged on a single page or sheet, typically in a large format.</xsd:documentation>
      </xsd:annotation>
    </xsd:enumeration>
    <xsd:enumeration value="Presentation">
      <xsd:annotation>
        <xsd:documentation xml:lang="en">A set of information that is used when communicating to an audience.</xsd:documentation>
      </xsd:annotation>
    </xsd:enumeration>
    <xsd:enumeration value="Report">
      <xsd:annotation>
        <xsd:documentation xml:lang="en">A document which describes the findings of some individual or group.</xsd:documentation>
      </xsd:annotation>
    </xsd:enumeration>
    <xsd:enumeration value="Specification">
      <xsd:annotation>
        <xsd:documentation xml:lang="en">A detailed description of the requirements and other aspects of an object or component that may be used to develop an implementation.</xsd:documentation>
      </xsd:annotation>
    </xsd:enumeration>
    <xsd:enumeration value="TechnicalNote">
      <xsd:annotation>
        <xsd:documentation xml:lang="en">A document summarizing the performance and other technical characteristics of a product, machine, component, subsystem or software in sufficient detail to be used by an engineer or researcher.</xsd:documentation>
      </xsd:annotation>
    </xsd:enumeration>
    <xsd:enumeration value="WhitePaper">
      <xsd:annotation>
        <xsd:documentation xml:lang="en">An authoritative report giving information or proposals on an issue.</xsd:documentation>
      </xsd:annotation>
    </xsd:enumeration>
  </xsd:restriction>
</xsd:simpleType>
Simple Type spase:MIMEType
Namespace http://www.spase-group.org/data/schema
Annotations
Multipurpose Internet Mail Extensions (MIME) type and sub-type which characterizes the format of a file. MIME media types are defined in RFC memorandum number 2046 (RFC 2046). Current MIME types are maintained by Internet Assigned Numbers Authority (IANA) at http://www.iana.org/assignments/media-types/index.html. Commonly used MIME types are: application/vnd.ms-powerpoint (ppt, pptx), application/vnd.ms-excel (xls, xlsx), text/richtext (rtx), application/postscript (eps, ps), application/pdf (pdf), application/xml-dtd (dtd), text/html (htm, html), text/xml (xsl, xml, xsd), application/x-dvi (dvi). If a document is compressed the specified MIME type should be for the uncompressed document.
Diagram
Diagram
Type xsd:string
Used by
Source
<xsd:simpleType name="MIMEType">
  <xsd:annotation>
    <xsd:documentation xml:lang="en">Multipurpose Internet Mail Extensions (MIME) type and sub-type which characterizes the format of a file. MIME media types are defined in RFC memorandum number 2046 (RFC 2046). Current MIME types are maintained by Internet Assigned Numbers Authority (IANA) at http://www.iana.org/assignments/media-types/index.html. Commonly used MIME types are: application/vnd.ms-powerpoint (ppt, pptx), application/vnd.ms-excel (xls, xlsx), text/richtext (rtx), application/postscript (eps, ps), application/pdf (pdf), application/xml-dtd (dtd), text/html (htm, html), text/xml (xsl, xml, xsd), application/x-dvi (dvi). If a document is compressed the specified MIME type should be for the uncompressed document.</xsd:documentation>
  </xsd:annotation>
  <xsd:restriction base="xsd:string"/>
</xsd:simpleType>
Complex Type spase:Software
Namespace http://www.spase-group.org/data/schema
Annotations
An application which can be installed, built or readily used.
Diagram
Diagramspase-2_7_1_xsd.tmp#Software_ResourceIDspase-2_7_1_xsd.tmp#Software_NamingAuthorityspase-2_7_1_xsd.tmp#Software_ResourceTypespase-2_7_1_xsd.tmp#Software_ResourceHeaderspase-2_7_1_xsd.tmp#Software_AccessInformationspase-2_7_1_xsd.tmp#Software_SoftwareVersionspase-2_7_1_xsd.tmp#Software_ApplicationInterfacespase-2_7_1_xsd.tmp#Software_CodeLanguagespase-2_7_1_xsd.tmp#Software_Prerequisitesspase-2_7_1_xsd.tmp#Software_ExecutionEnvironmentspase-2_7_1_xsd.tmp#Software_InputPropertyspase-2_7_1_xsd.tmp#Software_OutputProperty
Used by
Model
Children spase:AccessInformation, spase:ApplicationInterface, spase:CodeLanguage, spase:ExecutionEnvironment, spase:InputProperty, spase:NamingAuthority, spase:OutputProperty, spase:Prerequisites, spase:ResourceHeader, spase:ResourceID, spase:ResourceType, spase:SoftwareVersion
Source
<xsd:complexType name="Software">
  <xsd:annotation>
    <xsd:documentation xml:lang="en">An application which can be installed, built or readily used.</xsd:documentation>
  </xsd:annotation>
  <xsd:sequence>
    <xsd:element name="ResourceID" type="spase:ResourceID" minOccurs="1" maxOccurs="1"/>
    <xsd:element name="NamingAuthority" type="spase:NamingAuthority" minOccurs="0" maxOccurs="1"/>
    <xsd:element name="ResourceType" type="spase:ResourceType" minOccurs="0" maxOccurs="1"/>
    <xsd:element name="ResourceHeader" type="spase:ResourceHeader" minOccurs="1" maxOccurs="1"/>
    <xsd:element name="AccessInformation" type="spase:AccessInformation" minOccurs="0" maxOccurs="unbounded"/>
    <xsd:element name="SoftwareVersion" type="spase:SoftwareVersion" minOccurs="0" maxOccurs="1"/>
    <xsd:element name="ApplicationInterface" type="spase:ApplicationInterface" minOccurs="0" maxOccurs="unbounded"/>
    <xsd:element name="CodeLanguage" type="spase:CodeLanguage" minOccurs="0" maxOccurs="1"/>
    <xsd:element name="Prerequisites" type="spase:Prerequisites" minOccurs="1" maxOccurs="unbounded"/>
    <xsd:element name="ExecutionEnvironment" type="spase:ExecutionEnvironment" minOccurs="1" maxOccurs="unbounded"/>
    <xsd:choice minOccurs="0" maxOccurs="unbounded">
      <xsd:element name="InputProperty" type="spase:InputProperty"/>
      <xsd:element name="OutputProperty" type="spase:OutputProperty"/>
    </xsd:choice>
  </xsd:sequence>
</xsd:complexType>
Simple Type spase:SoftwareVersion
Namespace http://www.spase-group.org/data/schema
Annotations
Describes the edition of the software release. The formation rule for the version may vary between software packages. It is intended to aid in queries to the software provider regarding the software.
Diagram
Diagram
Type xsd:string
Used by
Source
<xsd:simpleType name="SoftwareVersion">
  <xsd:annotation>
    <xsd:documentation xml:lang="en">Describes the edition of the software release. The formation rule for the version may vary between software packages. It is intended to aid in queries to the software provider regarding the software.</xsd:documentation>
  </xsd:annotation>
  <xsd:restriction base="xsd:string"/>
</xsd:simpleType>
Simple Type spase:ApplicationInterface
Namespace http://www.spase-group.org/data/schema
Annotations
Identifiers for the type of interface for the application.
Diagram
Diagram
Type restriction of xsd:string
Facets
enumeration API
An application programming interface (API) is a form of interface that allows applications to access the features or data of an operating system, application, or other service. An API may have a required protocol or set of principles. Some examples of protocols are SOAP, XML-RPC and JSON-RPC. An example of an API with a set of principles is REST.
enumeration CLI
A command-line interface (CLI) is a form of interface where input to an application is provided as lines of text typically within a shell.
enumeration GUI
A graphical user interface (GUI) is a form of user interface that allows users to interact with an application through graphical icons, forms and other elements with both a keyboard and a pointing device.
Used by
Source
<xsd:simpleType name="ApplicationInterface">
  <xsd:annotation>
    <xsd:documentation xml:lang="en">Identifiers for the type of interface for the application.</xsd:documentation>
  </xsd:annotation>
  <xsd:restriction base="xsd:string">
    <xsd:enumeration value="API">
      <xsd:annotation>
        <xsd:documentation xml:lang="en">An application programming interface (API) is a form of interface that allows applications to access the features or data of an operating system, application, or other service. An API may have a required protocol or set of principles. Some examples of protocols are SOAP, XML-RPC and JSON-RPC. An example of an API with a set of principles is REST.</xsd:documentation>
      </xsd:annotation>
    </xsd:enumeration>
    <xsd:enumeration value="CLI">
      <xsd:annotation>
        <xsd:documentation xml:lang="en">A command-line interface (CLI) is a form of interface where input to an application is provided as lines of text typically within a shell.</xsd:documentation>
      </xsd:annotation>
    </xsd:enumeration>
    <xsd:enumeration value="GUI">
      <xsd:annotation>
        <xsd:documentation xml:lang="en">A graphical user interface (GUI) is a form of user interface that allows users to interact with an application through graphical icons, forms and other elements with both a keyboard and a pointing device.</xsd:documentation>
      </xsd:annotation>
    </xsd:enumeration>
  </xsd:restriction>
</xsd:simpleType>
Simple Type spase:CodeLanguage
Namespace http://www.spase-group.org/data/schema
Annotations
A formal language, which comprises a set of instructions that produce various kinds of output.
Diagram
Diagram
Type xsd:string
Used by
Source
<xsd:simpleType name="CodeLanguage">
  <xsd:annotation>
    <xsd:documentation xml:lang="en">A formal language, which comprises a set of instructions that produce various kinds of output.</xsd:documentation>
  </xsd:annotation>
  <xsd:restriction base="xsd:string"/>
</xsd:simpleType>
Simple Type spase:Prerequisites
Namespace http://www.spase-group.org/data/schema
Annotations
A thing that is required to be installed on your computer in order to run or compile the software.
Diagram
Diagram
Type xsd:string
Used by
Source
<xsd:simpleType name="Prerequisites">
  <xsd:annotation>
    <xsd:documentation xml:lang="en">A thing that is required to be installed on your computer in order to run or compile the software.</xsd:documentation>
  </xsd:annotation>
  <xsd:restriction base="xsd:string"/>
</xsd:simpleType>
Complex Type spase:ExecutionEnvironment
Namespace http://www.spase-group.org/data/schema
Annotations
An execution platform for software which includes an operating system and necessary hardware.
Diagram
Diagramspase-2_7_1_xsd.tmp#ExecutionEnvironment_OperatingSystemspase-2_7_1_xsd.tmp#ExecutionEnvironment_Installerspase-2_7_1_xsd.tmp#ExecutionEnvironment_Coresspase-2_7_1_xsd.tmp#ExecutionEnvironment_Storagespase-2_7_1_xsd.tmp#ExecutionEnvironment_Memory
Used by
Model
Children spase:Cores, spase:Installer, spase:Memory, spase:OperatingSystem, spase:Storage
Source
<xsd:complexType name="ExecutionEnvironment">
  <xsd:annotation>
    <xsd:documentation xml:lang="en">An execution platform for software which includes an operating system and necessary hardware.</xsd:documentation>
  </xsd:annotation>
  <xsd:sequence>
    <xsd:element name="OperatingSystem" type="spase:OperatingSystem" minOccurs="1" maxOccurs="1"/>
    <xsd:element name="Installer" type="spase:Installer" minOccurs="1" maxOccurs="1"/>
    <xsd:element name="Cores" type="spase:Cores" minOccurs="0" maxOccurs="1"/>
    <xsd:element name="Storage" type="spase:Storage" minOccurs="0" maxOccurs="1"/>
    <xsd:element name="Memory" type="spase:Memory" minOccurs="0" maxOccurs="1"/>
  </xsd:sequence>
</xsd:complexType>
Simple Type spase:OperatingSystem
Namespace http://www.spase-group.org/data/schema
Annotations
The software that supports the basic functions of a computer, such as scheduling tasks, executing applications, and controlling peripherals.
Diagram
Diagram
Type xsd:string
Used by
Source
<xsd:simpleType name="OperatingSystem">
  <xsd:annotation>
    <xsd:documentation xml:lang="en">The software that supports the basic functions of a computer, such as scheduling tasks, executing applications, and controlling peripherals.</xsd:documentation>
  </xsd:annotation>
  <xsd:restriction base="xsd:string"/>
</xsd:simpleType>
Complex Type spase:Installer
Namespace http://www.spase-group.org/data/schema
Annotations
A piece of software that installs a program or package on a system.
Diagram
Diagramspase-2_7_1_xsd.tmp#Installer_Availabilityspase-2_7_1_xsd.tmp#Installer_AccessRightsspase-2_7_1_xsd.tmp#Installer_Acknowledgementspase-2_7_1_xsd.tmp#Installer_URL
Used by
Model
Children spase:AccessRights, spase:Acknowledgement, spase:Availability, spase:URL
Source
<xsd:complexType name="Installer">
  <xsd:annotation>
    <xsd:documentation xml:lang="en">A piece of software that installs a program or package on a system.</xsd:documentation>
  </xsd:annotation>
  <xsd:sequence>
    <xsd:element name="Availability" type="spase:Availability" minOccurs="0" maxOccurs="1"/>
    <xsd:element name="AccessRights" type="spase:AccessRights" minOccurs="0" maxOccurs="1"/>
    <xsd:element name="Acknowledgement" type="spase:Acknowledgement" minOccurs="0" maxOccurs="1"/>
    <xsd:element name="URL" type="spase:URL" minOccurs="1" maxOccurs="1"/>
  </xsd:sequence>
</xsd:complexType>
Simple Type spase:Cores
Namespace http://www.spase-group.org/data/schema
Annotations
An application processor that is part of a CPU.
Diagram
Diagram
Type xsd:double
Used by
Source
<xsd:simpleType name="Cores">
  <xsd:annotation>
    <xsd:documentation xml:lang="en">An application processor that is part of a CPU.</xsd:documentation>
  </xsd:annotation>
  <xsd:restriction base="xsd:double"/>
</xsd:simpleType>
Simple Type spase:Storage
Namespace http://www.spase-group.org/data/schema
Annotations
The component of your computer that allows you to store and access data on a long-term basis. Indicate units with standard byte scales such as KB, MB, GB, TB and PB.
Diagram
Diagram
Type xsd:string
Used by
Source
<xsd:simpleType name="Storage">
  <xsd:annotation>
    <xsd:documentation xml:lang="en">The component of your computer that allows you to store and access data on a long-term basis. Indicate units with standard byte scales such as KB, MB, GB, TB and PB.</xsd:documentation>
  </xsd:annotation>
  <xsd:restriction base="xsd:string"/>
</xsd:simpleType>
Simple Type spase:Memory
Namespace http://www.spase-group.org/data/schema
Annotations
The component of your computer that allows you to store and access data on a short-term basis, typically the amount of RAM. Indicate units with standard byte scales such as KB, MB, GB, TB and PB.
Diagram
Diagram
Type xsd:string
Used by
Source
<xsd:simpleType name="Memory">
  <xsd:annotation>
    <xsd:documentation xml:lang="en">The component of your computer that allows you to store and access data on a short-term basis, typically the amount of RAM. Indicate units with standard byte scales such as KB, MB, GB, TB and PB.</xsd:documentation>
  </xsd:annotation>
  <xsd:restriction base="xsd:string"/>
</xsd:simpleType>
Complex Type spase:InputProperty
Namespace http://www.spase-group.org/data/schema
Annotations
A container of attributes regarding an input property of an application.
Diagram
Diagramspase-2_7_1_xsd.tmp#InputProperty_Namespase-2_7_1_xsd.tmp#InputProperty_Descriptionspase-2_7_1_xsd.tmp#InputProperty_Caveatsspase-2_7_1_xsd.tmp#InputProperty_Unitsspase-2_7_1_xsd.tmp#InputProperty_ValidMinspase-2_7_1_xsd.tmp#InputProperty_ValidMax
Used by
Model
Children spase:Caveats, spase:Description, spase:Name, spase:Units, spase:ValidMax, spase:ValidMin
Source
<xsd:complexType name="InputProperty">
  <xsd:annotation>
    <xsd:documentation xml:lang="en">A container of attributes regarding an input property of an application.</xsd:documentation>
  </xsd:annotation>
  <xsd:sequence>
    <xsd:element name="Name" type="spase:Name" minOccurs="1" maxOccurs="1"/>
    <xsd:element name="Description" type="spase:Description" minOccurs="1" maxOccurs="1"/>
    <xsd:element name="Caveats" type="spase:Caveats" minOccurs="0" maxOccurs="1"/>
    <xsd:element name="Units" type="spase:Units" minOccurs="0" maxOccurs="1"/>
    <xsd:element name="ValidMin" type="spase:ValidMin" minOccurs="0" maxOccurs="1"/>
    <xsd:element name="ValidMax" type="spase:ValidMax" minOccurs="0" maxOccurs="1"/>
  </xsd:sequence>
</xsd:complexType>
Complex Type spase:OutputProperty
Namespace http://www.spase-group.org/data/schema
Annotations
A container of attributes regarding an output property of an application.
Diagram
Diagramspase-2_7_1_xsd.tmp#OutputProperty_Namespase-2_7_1_xsd.tmp#OutputProperty_Descriptionspase-2_7_1_xsd.tmp#OutputProperty_Caveatsspase-2_7_1_xsd.tmp#OutputProperty_Unitsspase-2_7_1_xsd.tmp#OutputProperty_ValidMinspase-2_7_1_xsd.tmp#OutputProperty_ValidMax
Used by
Model
Children spase:Caveats, spase:Description, spase:Name, spase:Units, spase:ValidMax, spase:ValidMin
Source
<xsd:complexType name="OutputProperty">
  <xsd:annotation>
    <xsd:documentation xml:lang="en">A container of attributes regarding an output property of an application.</xsd:documentation>
  </xsd:annotation>
  <xsd:sequence>
    <xsd:element name="Name" type="spase:Name" minOccurs="1" maxOccurs="1"/>
    <xsd:element name="Description" type="spase:Description" minOccurs="1" maxOccurs="1"/>
    <xsd:element name="Caveats" type="spase:Caveats" minOccurs="0" maxOccurs="1"/>
    <xsd:element name="Units" type="spase:Units" minOccurs="0" maxOccurs="1"/>
    <xsd:element name="ValidMin" type="spase:ValidMin" minOccurs="0" maxOccurs="1"/>
    <xsd:element name="ValidMax" type="spase:ValidMax" minOccurs="0" maxOccurs="1"/>
  </xsd:sequence>
</xsd:complexType>
Complex Type spase:Collection
Namespace http://www.spase-group.org/data/schema
Annotations
An aggregation of resources, which may encompass collections of one resource type as well as those of mixed types. A collection is described as a group. Its parts may also be separately described. An example is an experiment which uses the data from multiple instruments (or sensors). Another example is a research effort that uses a set of display images of the Sun and Energetic particle data from the corresponding times for the images, and FITS files of AIA images, etc. All the resources that are part of the research effort can be described as a Collection. Yet another example is a coordinated set of time series used for determining an index.
Diagram
Diagramspase-2_7_1_xsd.tmp#Collection_ResourceIDspase-2_7_1_xsd.tmp#Collection_NamingAuthorityspase-2_7_1_xsd.tmp#Collection_ResourceTypespase-2_7_1_xsd.tmp#Collection_ResourceHeaderspase-2_7_1_xsd.tmp#Collection_AccessInformationspase-2_7_1_xsd.tmp#Collection_Memberspase-2_7_1_xsd.tmp#Collection_Extension
Used by
Model
Children spase:AccessInformation, spase:Extension, spase:Member, spase:NamingAuthority, spase:ResourceHeader, spase:ResourceID, spase:ResourceType
Source
<xsd:complexType name="Collection">
  <xsd:annotation>
    <xsd:documentation xml:lang="en">An aggregation of resources, which may encompass collections of one resource type as well as those of mixed types. A collection is described as a group. Its parts may also be separately described. An example is an experiment which uses the data from multiple instruments (or sensors). Another example is a research effort that uses a set of display images of the Sun and Energetic particle data from the corresponding times for the images, and FITS files of AIA images, etc. All the resources that are part of the research effort can be described as a Collection. Yet another example is a coordinated set of time series used for determining an index.</xsd:documentation>
  </xsd:annotation>
  <xsd:sequence>
    <xsd:element name="ResourceID" type="spase:ResourceID" minOccurs="1" maxOccurs="1"/>
    <xsd:element name="NamingAuthority" type="spase:NamingAuthority" minOccurs="0" maxOccurs="1"/>
    <xsd:element name="ResourceType" type="spase:ResourceType" minOccurs="0" maxOccurs="1"/>
    <xsd:element name="ResourceHeader" type="spase:ResourceHeader" minOccurs="1" maxOccurs="1"/>
    <xsd:element name="AccessInformation" type="spase:AccessInformation" minOccurs="1" maxOccurs="unbounded"/>
    <xsd:element name="Member" type="spase:Member" minOccurs="1" maxOccurs="unbounded"/>
    <xsd:element name="Extension" type="spase:Extension" minOccurs="0" maxOccurs="unbounded"/>
  </xsd:sequence>
</xsd:complexType>
Complex Type spase:Member
Namespace http://www.spase-group.org/data/schema
Annotations
A constituent part of a collection. A Member is of a one of the supported resource types and in referenced by an identifier. Details about the member are part of its respective resource description.
Diagram
Diagramspase-2_7_1_xsd.tmp#Member_ResourceNamespase-2_7_1_xsd.tmp#Member_Descriptionspase-2_7_1_xsd.tmp#Member_MemberIDspase-2_7_1_xsd.tmp#Member_StartDatespase-2_7_1_xsd.tmp#Member_StopDatespase-2_7_1_xsd.tmp#Member_SpatialCoverage
Used by
Model
Children spase:Description, spase:MemberID, spase:ResourceName, spase:SpatialCoverage, spase:StartDate, spase:StopDate
Source
<xsd:complexType name="Member">
  <xsd:annotation>
    <xsd:documentation xml:lang="en">A constituent part of a collection. A Member is of a one of the supported resource types and in referenced by an identifier. Details about the member are part of its respective resource description.</xsd:documentation>
  </xsd:annotation>
  <xsd:sequence>
    <xsd:element name="ResourceName" type="spase:ResourceName" minOccurs="1" maxOccurs="unbounded"/>
    <xsd:element name="Description" type="spase:Description" minOccurs="0" maxOccurs="1"/>
    <xsd:element name="MemberID" type="spase:MemberID" minOccurs="0" maxOccurs="1"/>
    <xsd:element name="StartDate" type="spase:StartDate" minOccurs="0" maxOccurs="1"/>
    <xsd:element name="StopDate" type="spase:StopDate" minOccurs="0" maxOccurs="1"/>
    <xsd:element name="SpatialCoverage" type="spase:SpatialCoverage" minOccurs="0" maxOccurs="unbounded"/>
  </xsd:sequence>
</xsd:complexType>
Simple Type spase:MemberID
Namespace http://www.spase-group.org/data/schema
Annotations
The identifier of a resource.
Diagram
Diagramspase-2_7_1_xsd.tmp#typeID
Type spase:typeID
Type hierarchy
Facets
pattern [^:]+://[^/]+/.+
Used by
Source
<xsd:simpleType name="MemberID">
  <xsd:annotation>
    <xsd:documentation xml:lang="en">The identifier of a resource.</xsd:documentation>
  </xsd:annotation>
  <xsd:restriction base="spase:typeID"/>
</xsd:simpleType>
Complex Type spase:Model
Namespace http://www.spase-group.org/data/schema
Annotations
Attributes of a model.
Diagram
Diagramspase-2_7_1_xsd.tmp#Model_ResourceIDspase-2_7_1_xsd.tmp#Model_NamingAuthorityspase-2_7_1_xsd.tmp#Model_ResourceTypespase-2_7_1_xsd.tmp#Model_ResourceHeaderspase-2_7_1_xsd.tmp#Model_AccessInformationOptionalspase-2_7_1_xsd.tmp#Model_Versionsspase-2_7_1_xsd.tmp#Model_ModelTypespase-2_7_1_xsd.tmp#Model_CodeLanguagespase-2_7_1_xsd.tmp#Model_TemporalDependencespase-2_7_1_xsd.tmp#Model_SpatialDescriptionspase-2_7_1_xsd.tmp#Model_ModeledRegionspase-2_7_1_xsd.tmp#Model_InputPropertiesspase-2_7_1_xsd.tmp#Model_OutputParametersspase-2_7_1_xsd.tmp#Model_ModelURL
Used by
Model
Children spase:AccessInformationOptional, spase:CodeLanguage, spase:InputProperties, spase:ModelType, spase:ModelURL, spase:ModeledRegion, spase:NamingAuthority, spase:OutputParameters, spase:ResourceHeader, spase:ResourceID, spase:ResourceType, spase:SpatialDescription, spase:TemporalDependence, spase:Versions
Source
<xsd:complexType name="Model">
  <xsd:annotation>
    <xsd:documentation xml:lang="en">Attributes of a model.</xsd:documentation>
  </xsd:annotation>
  <xsd:sequence>
    <xsd:element name="ResourceID" type="spase:ResourceID" minOccurs="1" maxOccurs="1"/>
    <xsd:element name="NamingAuthority" type="spase:NamingAuthority" minOccurs="0" maxOccurs="1"/>
    <xsd:element name="ResourceType" type="spase:ResourceType" minOccurs="0" maxOccurs="1"/>
    <xsd:element name="ResourceHeader" type="spase:ResourceHeader" minOccurs="1" maxOccurs="1"/>
    <xsd:element name="AccessInformationOptional" type="spase:AccessInformationOptional" minOccurs="0" maxOccurs="unbounded"/>
    <xsd:element name="Versions" type="spase:Versions" minOccurs="0" maxOccurs="1"/>
    <xsd:element name="ModelType" type="spase:ModelType" minOccurs="1" maxOccurs="unbounded"/>
    <xsd:element name="CodeLanguage" type="spase:CodeLanguage" minOccurs="0" maxOccurs="1"/>
    <xsd:element name="TemporalDependence" type="spase:YN" minOccurs="0" maxOccurs="1"/>
    <xsd:element name="SpatialDescription" type="spase:SpatialDescription" minOccurs="0" maxOccurs="1"/>
    <xsd:element name="ModeledRegion" type="spase:ModeledRegion" minOccurs="0" maxOccurs="unbounded"/>
    <xsd:element name="InputProperties" type="spase:InputProperties" minOccurs="0" maxOccurs="1"/>
    <xsd:element name="OutputParameters" type="spase:OutputParameters" minOccurs="0" maxOccurs="1"/>
    <xsd:element name="ModelURL" type="spase:ModelURL" minOccurs="0" maxOccurs="1"/>
  </xsd:sequence>
</xsd:complexType>
Complex Type spase:AccessInformationOptional
Namespace http://www.spase-group.org/data/schema
Annotations
Attributes of the resource which pertain to how to accessing the resource, availability and storage format. This resource class is an exact copy of the AccessInformation container. However, as its name suggests, AccessInformationOptional is not a required element.
Diagram
Diagramspase-2_7_1_xsd.tmp#AccessInformationOptional_RepositoryIDspase-2_7_1_xsd.tmp#AccessInformationOptional_Availabilityspase-2_7_1_xsd.tmp#AccessInformationOptional_AccessRightsspase-2_7_1_xsd.tmp#AccessInformationOptional_AccessURLspase-2_7_1_xsd.tmp#AccessInformationOptional_Formatspase-2_7_1_xsd.tmp#AccessInformationOptional_Encodingspase-2_7_1_xsd.tmp#AccessInformationOptional_AccessDirectoryTemplatespase-2_7_1_xsd.tmp#AccessInformationOptional_AccessFilenameTemplatespase-2_7_1_xsd.tmp#AccessInformationOptional_DataExtentspase-2_7_1_xsd.tmp#AccessInformationOptional_Acknowledgement
Used by
Model
Children spase:AccessDirectoryTemplate, spase:AccessFilenameTemplate, spase:AccessRights, spase:AccessURL, spase:Acknowledgement, spase:Availability, spase:DataExtent, spase:Encoding, spase:Format, spase:RepositoryID
Source
<xsd:complexType name="AccessInformationOptional">
  <xsd:annotation>
    <xsd:documentation xml:lang="en">Attributes of the resource which pertain to how to accessing the resource, availability and storage format. This resource class is an exact copy of the AccessInformation container. However, as its name suggests, AccessInformationOptional is not a required element.</xsd:documentation>
  </xsd:annotation>
  <xsd:sequence>
    <xsd:element name="RepositoryID" type="spase:RepositoryID" minOccurs="1" maxOccurs="1"/>
    <xsd:element name="Availability" type="spase:Availability" minOccurs="0" maxOccurs="1"/>
    <xsd:element name="AccessRights" type="spase:AccessRights" minOccurs="0" maxOccurs="1"/>
    <xsd:element name="AccessURL" type="spase:AccessURL" minOccurs="1" maxOccurs="unbounded"/>
    <xsd:element name="Format" type="spase:Format" minOccurs="1" maxOccurs="unbounded"/>
    <xsd:element name="Encoding" type="spase:Encoding" minOccurs="0" maxOccurs="1"/>
    <xsd:element name="AccessDirectoryTemplate" type="spase:AccessDirectoryTemplate" minOccurs="0" maxOccurs="1"/>
    <xsd:element name="AccessFilenameTemplate" type="spase:AccessFilenameTemplate" minOccurs="0" maxOccurs="1"/>
    <xsd:element name="DataExtent" type="spase:DataExtent" minOccurs="0" maxOccurs="1"/>
    <xsd:element name="Acknowledgement" type="spase:Acknowledgement" minOccurs="0" maxOccurs="1"/>
  </xsd:sequence>
</xsd:complexType>
Complex Type spase:Versions
Namespace http://www.spase-group.org/data/schema
Annotations
A container of one or more sets of version information.
Diagram
Diagramspase-2_7_1_xsd.tmp#Versions_ModelVersion
Used by
Model
Children spase:ModelVersion
Source
<xsd:complexType name="Versions">
  <xsd:annotation>
    <xsd:documentation xml:lang="en">A container of one or more sets of version information.</xsd:documentation>
  </xsd:annotation>
  <xsd:sequence>
    <xsd:element name="ModelVersion" type="spase:ModelVersion" minOccurs="0" maxOccurs="unbounded"/>
  </xsd:sequence>
</xsd:complexType>
Complex Type spase:ModelVersion
Namespace http://www.spase-group.org/data/schema
Annotations
The version number of the model.
Diagram
Diagramspase-2_7_1_xsd.tmp#ModelVersion_VersionTagspase-2_7_1_xsd.tmp#ModelVersion_ReleaseDatespase-2_7_1_xsd.tmp#ModelVersion_Descriptionspase-2_7_1_xsd.tmp#ModelVersion_Caveats
Used by
Model
Children spase:Caveats, spase:Description, spase:ReleaseDate, spase:VersionTag
Source
<xsd:complexType name="ModelVersion">
  <xsd:annotation>
    <xsd:documentation xml:lang="en">The version number of the model.</xsd:documentation>
  </xsd:annotation>
  <xsd:sequence>
    <xsd:element name="VersionTag" type="spase:VersionTag" minOccurs="0" maxOccurs="1"/>
    <xsd:element name="ReleaseDate" type="spase:ReleaseDate" minOccurs="1" maxOccurs="1"/>
    <xsd:element name="Description" type="spase:Description" minOccurs="0" maxOccurs="1"/>
    <xsd:element name="Caveats" type="spase:Caveats" minOccurs="0" maxOccurs="1"/>
  </xsd:sequence>
</xsd:complexType>
Simple Type spase:VersionTag
Namespace http://www.spase-group.org/data/schema
Annotations
The text string for a version indicator.
Diagram
Diagram
Type xsd:string
Used by
Source
<xsd:simpleType name="VersionTag">
  <xsd:annotation>
    <xsd:documentation xml:lang="en">The text string for a version indicator.</xsd:documentation>
  </xsd:annotation>
  <xsd:restriction base="xsd:string"/>
</xsd:simpleType>
Simple Type spase:ModelType
Namespace http://www.spase-group.org/data/schema
Annotations
A characterization of the numerical scheme used in the model.
Diagram
Diagram
Type restriction of xsd:string
Facets
enumeration AOGCM
Coupled atmosphere-ocean-sea ice global climate models solve the full equations for mass and energy transfer and radiant exchange.
enumeration Electrohydrodynamic
The study of the motions of ionized particles or molecules and their interactions with electric fields and the surrounding fluid [https://en.wikipedia.org/wiki/Electrohydrodynamics].
enumeration Empirical
Information obtained through observation, experiment, or experience.
enumeration GCM
A Global Circulation Model (GCM) is a type of climate model, which employs mathematical equations to simulate the motion of a planetary atmosphere or ocean.
enumeration Hybrid
A numerical scheme modeling ions as particles and electrons as a fluid.
enumeration MHD
Hydrodynamic waves in a magnetized plasma in which the background magnetic field plays a key role in controlling the wave propagation characteristics.
enumeration NonHydrostatic
An atmospheric in which the vertical momentum equation must be solved because the hydrostatic approximation is not satisfied.
enumeration Paraboloid
A shape generated by the rotation of a parabola around its axis of symmetry.
enumeration PIC
A numerical scheme modeling ions and electrons as macroparticles.
enumeration TestParticle
A numerical scheme modeling the motion of charged particles in a prescribed field.
Used by
Source
<xsd:simpleType name="ModelType">
  <xsd:annotation>
    <xsd:documentation xml:lang="en">A characterization of the numerical scheme used in the model.</xsd:documentation>
  </xsd:annotation>
  <xsd:restriction base="xsd:string">
    <xsd:enumeration value="AOGCM">
      <xsd:annotation>
        <xsd:documentation xml:lang="en">Coupled atmosphere-ocean-sea ice global climate models solve the full equations for mass and energy transfer and radiant exchange.</xsd:documentation>
      </xsd:annotation>
    </xsd:enumeration>
    <xsd:enumeration value="Electrohydrodynamic">
      <xsd:annotation>
        <xsd:documentation xml:lang="en">The study of the motions of ionized particles or molecules and their interactions with electric fields and the surrounding fluid [https://en.wikipedia.org/wiki/Electrohydrodynamics].</xsd:documentation>
      </xsd:annotation>
    </xsd:enumeration>
    <xsd:enumeration value="Empirical">
      <xsd:annotation>
        <xsd:documentation xml:lang="en">Information obtained through observation, experiment, or experience.</xsd:documentation>
      </xsd:annotation>
    </xsd:enumeration>
    <xsd:enumeration value="GCM">
      <xsd:annotation>
        <xsd:documentation xml:lang="en">A Global Circulation Model (GCM) is a type of climate model, which employs mathematical equations to simulate the motion of a planetary atmosphere or ocean.</xsd:documentation>
      </xsd:annotation>
    </xsd:enumeration>
    <xsd:enumeration value="Hybrid">
      <xsd:annotation>
        <xsd:documentation xml:lang="en">A numerical scheme modeling ions as particles and electrons as a fluid.</xsd:documentation>
      </xsd:annotation>
    </xsd:enumeration>
    <xsd:enumeration value="MHD">
      <xsd:annotation>
        <xsd:documentation xml:lang="en">Hydrodynamic waves in a magnetized plasma in which the background magnetic field plays a key role in controlling the wave propagation characteristics.</xsd:documentation>
      </xsd:annotation>
    </xsd:enumeration>
    <xsd:enumeration value="NonHydrostatic">
      <xsd:annotation>
        <xsd:documentation xml:lang="en">An atmospheric in which the vertical momentum equation must be solved because the hydrostatic approximation is not satisfied.</xsd:documentation>
      </xsd:annotation>
    </xsd:enumeration>
    <xsd:enumeration value="Paraboloid">
      <xsd:annotation>
        <xsd:documentation xml:lang="en">A shape generated by the rotation of a parabola around its axis of symmetry.</xsd:documentation>
      </xsd:annotation>
    </xsd:enumeration>
    <xsd:enumeration value="PIC">
      <xsd:annotation>
        <xsd:documentation xml:lang="en">A numerical scheme modeling ions and electrons as macroparticles.</xsd:documentation>
      </xsd:annotation>
    </xsd:enumeration>
    <xsd:enumeration value="TestParticle">
      <xsd:annotation>
        <xsd:documentation xml:lang="en">A numerical scheme modeling the motion of charged particles in a prescribed field.</xsd:documentation>
      </xsd:annotation>
    </xsd:enumeration>
  </xsd:restriction>
</xsd:simpleType>
Simple Type spase:YN
Namespace http://www.spase-group.org/data/schema
Annotations
Yes or No
Diagram
Diagram
Type restriction of xsd:string
Facets
enumeration No
The negative response to a yes or no question.
enumeration Yes
The affirmative response to a yes or no question.
Used by
Source
<xsd:simpleType name="YN">
  <xsd:annotation>
    <xsd:documentation xml:lang="en">Yes or No</xsd:documentation>
  </xsd:annotation>
  <xsd:restriction base="xsd:string">
    <xsd:enumeration value="No">
      <xsd:annotation>
        <xsd:documentation xml:lang="en">The negative response to a yes or no question.</xsd:documentation>
      </xsd:annotation>
    </xsd:enumeration>
    <xsd:enumeration value="Yes">
      <xsd:annotation>
        <xsd:documentation xml:lang="en">The affirmative response to a yes or no question.</xsd:documentation>
      </xsd:annotation>
    </xsd:enumeration>
  </xsd:restriction>
</xsd:simpleType>
Complex Type spase:SpatialDescription
Namespace http://www.spase-group.org/data/schema
Annotations
A characterization of the spatial extent over which the measurement was taken.
Diagram
Diagramspase-2_7_1_xsd.tmp#SpatialDescription_Dimensionspase-2_7_1_xsd.tmp#SpatialDescription_CoordinateSystemspase-2_7_1_xsd.tmp#SpatialDescription_Unitsspase-2_7_1_xsd.tmp#SpatialDescription_UnitsConversionspase-2_7_1_xsd.tmp#SpatialDescription_CoordinatesLabelspase-2_7_1_xsd.tmp#SpatialDescription_CutsDescriptionspase-2_7_1_xsd.tmp#SpatialDescription_CubesDescriptionspase-2_7_1_xsd.tmp#SpatialDescription_PlaneNormalVectorspase-2_7_1_xsd.tmp#SpatialDescription_PlanePointspase-2_7_1_xsd.tmp#SpatialDescription_RegionBeginspase-2_7_1_xsd.tmp#SpatialDescription_RegionEndspase-2_7_1_xsd.tmp#SpatialDescription_Step
Used by
Model
Children spase:CoordinateSystem, spase:CoordinatesLabel, spase:CubesDescription, spase:CutsDescription, spase:Dimension, spase:PlaneNormalVector, spase:PlanePoint, spase:RegionBegin, spase:RegionEnd, spase:Step, spase:Units, spase:UnitsConversion
Source
<xsd:complexType name="SpatialDescription">
  <xsd:annotation>
    <xsd:documentation xml:lang="en">A characterization of the spatial extent over which the measurement was taken.</xsd:documentation>
  </xsd:annotation>
  <xsd:sequence>
    <xsd:element name="Dimension" type="spase:Dimension" minOccurs="1" maxOccurs="1"/>
    <xsd:element name="CoordinateSystem" type="spase:CoordinateSystem" minOccurs="1" maxOccurs="1"/>
    <xsd:element name="Units" type="spase:Units" minOccurs="1" maxOccurs="1"/>
    <xsd:element name="UnitsConversion" type="spase:UnitsConversion" minOccurs="0" maxOccurs="1"/>
    <xsd:element name="CoordinatesLabel" type="spase:CoordinatesLabel" minOccurs="0" maxOccurs="1"/>
    <xsd:choice minOccurs="1" maxOccurs="1">
      <xsd:element name="CutsDescription" type="spase:CutsDescription"/>
      <xsd:element name="CubesDescription" type="spase:CubesDescription"/>
    </xsd:choice>
    <xsd:choice minOccurs="1" maxOccurs="1">
      <xsd:element name="PlaneNormalVector" type="spase:PlaneNormalVector"/>
      <xsd:element name="PlanePoint" type="spase:PlanePoint"/>
    </xsd:choice>
    <xsd:choice minOccurs="1" maxOccurs="1">
      <xsd:element name="RegionBegin" type="spase:RegionBegin"/>
      <xsd:element name="RegionEnd" type="spase:RegionEnd"/>
    </xsd:choice>
    <xsd:element name="Step" type="spase:Step" minOccurs="0" maxOccurs="1"/>
  </xsd:sequence>
</xsd:complexType>
Simple Type spase:Dimension
Namespace http://www.spase-group.org/data/schema
Annotations
The number of items along one axis.
Diagram
Diagram
Type xsd:integer
Used by
Source
<xsd:simpleType name="Dimension">
  <xsd:annotation>
    <xsd:documentation xml:lang="en">The number of items along one axis.</xsd:documentation>
  </xsd:annotation>
  <xsd:restriction base="xsd:integer"/>
</xsd:simpleType>
Simple Type spase:CoordinatesLabel
Namespace http://www.spase-group.org/data/schema
Annotations
A string list of the labels of each dimension of the spatial domain.
Diagram
Diagram
Type xsd:string
Used by
Source
<xsd:simpleType name="CoordinatesLabel">
  <xsd:annotation>
    <xsd:documentation xml:lang="en">A string list of the labels of each dimension of the spatial domain.</xsd:documentation>
  </xsd:annotation>
  <xsd:restriction base="xsd:string"/>
</xsd:simpleType>
Simple Type spase:CutsDescription
Namespace http://www.spase-group.org/data/schema
Annotations
A description of the configuration of the set of 2-D array points that contain the values of physical parameters, i.e., magnetic field vectors, particle densities, temperatures, etc., at the grid points located in a planar slice of a model volume.
Diagram
Diagram
Type xsd:string
Used by
Source
<xsd:simpleType name="CutsDescription">
  <xsd:annotation>
    <xsd:documentation xml:lang="en">A description of the configuration of the set of 2-D array points that contain the values of physical parameters, i.e., magnetic field vectors, particle densities, temperatures, etc., at the grid points located in a planar slice of a model volume.</xsd:documentation>
  </xsd:annotation>
  <xsd:restriction base="xsd:string"/>
</xsd:simpleType>
Simple Type spase:CubesDescription
Namespace http://www.spase-group.org/data/schema
Annotations
A description of the configuration of the set of 3-D arrays that contain the values of physical parameters, i.e., magnetic field vectors, particle densities, temperatures, etc., at grid points in a model volume.
Diagram
Diagram
Type xsd:string
Used by
Source
<xsd:simpleType name="CubesDescription">
  <xsd:annotation>
    <xsd:documentation xml:lang="en">A description of the configuration of the set of 3-D arrays that contain the values of physical parameters, i.e., magnetic field vectors, particle densities, temperatures, etc., at grid points in a model volume.</xsd:documentation>
  </xsd:annotation>
  <xsd:restriction base="xsd:string"/>
</xsd:simpleType>
Simple Type spase:PlaneNormalVector
Namespace http://www.spase-group.org/data/schema
Annotations
A list of the component in each dimension of the vector normal to a plane.
Diagram
Diagram
Type xsd:string
Used by
Source
<xsd:simpleType name="PlaneNormalVector">
  <xsd:annotation>
    <xsd:documentation xml:lang="en">A list of the component in each dimension of the vector normal to a plane.</xsd:documentation>
  </xsd:annotation>
  <xsd:restriction base="xsd:string"/>
</xsd:simpleType>
Simple Type spase:PlanePoint
Namespace http://www.spase-group.org/data/schema
Annotations
A list of the component in each dimension of a point in plane.
Diagram
Diagram
Type xsd:string
Used by
Source
<xsd:simpleType name="PlanePoint">
  <xsd:annotation>
    <xsd:documentation xml:lang="en">A list of the component in each dimension of a point in plane.</xsd:documentation>
  </xsd:annotation>
  <xsd:restriction base="xsd:string"/>
</xsd:simpleType>
Simple Type spase:Step
Namespace http://www.spase-group.org/data/schema
Annotations
Spatial step between two elements of the diagnosis.
Diagram
Diagram
Type xsd:string
Used by
Source
<xsd:simpleType name="Step">
  <xsd:annotation>
    <xsd:documentation xml:lang="en">Spatial step between two elements of the diagnosis.</xsd:documentation>
  </xsd:annotation>
  <xsd:restriction base="xsd:string"/>
</xsd:simpleType>
Simple Type spase:ModeledRegion
Namespace http://www.spase-group.org/data/schema
Annotations
Identifiers for areas of the physical world which may be occupied or observed.
Diagram
Diagram
Type restriction of xsd:string
Facets
enumeration Asteroid
A small extraterrestrial body consisting mostly of rock and metal that is in orbit around the Sun.
enumeration Callisto
A second largest moon of Jupiter and the third largest moon in the solar system.
enumeration Comet
A relatively small extraterrestrial body consisting of a frozen mass that travels around the Sun in a highly elliptical orbit.
enumeration Comet.1PHalley
1P/Halley, is a short-period comet visible from Earth every 75 to 79 years. The comet was visited by the Halley Armada comprised of the ESA Giotto, Japanese Suisei and Sekigake, and Soviet Union Vega 1 and Vega 2 spacecraft in 1986.
enumeration Comet.26PGriggSkjellerup
26P/Grigg-Skjellerup is a periodic comet. It was visited by the ESA Giotto spacecraft in July 1992.
enumeration Comet.67PChuryumovGerasimenko
67P/Churyumov-Gerasimenko is a Jupiter-family comet originally from the Kuiper belt. The ESA Rosetta spacecraft rendezvoused with Comet 67P on August 6, 2014 and then orbited the comet from September 10, 2014 to September 30, 2016. Philae, a lander carried by Rosetta, touched down on the comet surface on November 12, 2014.
enumeration Earth
The third planet from the Sun in our solar system.
enumeration Earth.Magnetosheath
The region between the bow shock and the magnetopause, characterized by very turbulent plasma.
enumeration Earth.Magnetosphere
The region of space above the atmosphere or surface of the planet and bounded by the magnetopause that is under the direct influence of the magnetic field of a planetary body.
enumeration Earth.Magnetosphere.Magnetotail
The region of space within the magnetosphere of a magnetized planetary body where the nightside magnetic field is stretched out in the anti-stellar direction by stellar wind interaction into a windsock-like shape. For Earth, solar wind-magnetosphere interaction produces a magnetotail that extends tailward from a distance of about 10 R<sub>E</sub> on the nightside to downstream distances beyond 1000 R<sub>E</sub>.
enumeration Earth.Magnetosphere.Main
The region of the magnetosphere where the magnetic field lines are closed, but does not include the gaseous region gravitationally bound to the body.
enumeration Earth.Magnetosphere.Plasmasphere
A region of the magnetosphere consisting of low energy (cool) plasma. It is located above the ionosphere. The outer boundary of the plasmasphere is known as the plasmapause, which is defined by an order of magnitude drop in plasma density.
enumeration Earth.Magnetosphere.Polar
The region near the pole of a body. For a magnetosphere the polar region is the area where magnetic field lines are open and includes the auroral zone.
enumeration Earth.Magnetosphere.RadiationBelt
The region within a magnetosphere where high-energy particles could potentially be trapped in a magnetic field.
enumeration Earth.Magnetosphere.RingCurrent
One of the major current systems confined within planetary magnetospheres. The ring current circles in the magnetic equatorial plane of magnetospheres. It is generated by the longitudinal drift of energetic charged particles trapped on inner, dipole-like magnetospheric field lines. At the Earth, the ring current is carried by 10 keV to 200 keV charged particles typically located at L-shells between 3 and 6. The ring current is also the primary driver of the Sym H and Dst Indices of magnetic storm activity at the Earth.
enumeration Earth.Moon
The only natural satellite of the Earth.
enumeration Earth.NearSurface
The gaseous and possibly ionized environment of a body extending from the surface to some specified altitude. For the Earth, this altitude is 2000 km.
enumeration Earth.NearSurface.Atmosphere
The neutral gases surrounding a body that extends from the surface and is bound to the body by virtue of the gravitational attraction.
enumeration Earth.NearSurface.AuroralRegion
The region in the atmospheric where electrically-charged particles bombarding the upper atmosphere of a planet in the presence of a magnetic field produce an optical phenomenon.
enumeration Earth.NearSurface.EquatorialRegion
A region centered on the equator and limited in latitude by approximately 23 deg north and south of the equator.
enumeration Earth.NearSurface.Ionosphere
The charged or ionized gases surrounding a body that are nominally bound to the body by virtue of the gravitational attraction.
enumeration Earth.NearSurface.Ionosphere.DRegion
The layer of the ionosphere that exists approximately 50 km to 95 km above the surface of the Earth. One of several layers in the ionosphere.
enumeration Earth.NearSurface.Ionosphere.ERegion
A layer of ionized gas occurring at 90 km to 150 km above the ground. One of several layers in the ionosphere. Also called the Kennelly-Heaviside layer.
enumeration Earth.NearSurface.Ionosphere.FRegion
A layer that contains ionized gases at a height of around 150-800 km above sea level, placing it in the thermosphere. the F region has the highest concentration of free electrons and ions anywhere in the atmosphere. It may be thought of as comprising two layers, the F1 layer and F2 layer. One of several layers in the ionosphere. Also known as the Appleton layer.
enumeration Earth.NearSurface.Ionosphere.Topside
The region at the upper most areas of the ionosphere.
enumeration Earth.NearSurface.Mesosphere
The layer of the atmosphere that extends from the Stratosphere to a range of 80 km to 85 km, temperature decreasing with height.
enumeration Earth.NearSurface.MidLatitudeRegion
When considering the case of the Earth, the mid-latitude region typically refers to two latitudinal bands, one in the northern hemisphere and the other in the southern hemisphere extending from about 23 deg to 50 deg. The concept of mid-latitude regions does not apply to all bodies in the solar system and different latitudinal ranges would apply for each body case by case. The mid-latitude regions may be defined by using either planetographic or magnetic coordinates if the magnetic dipole is closely aligned with the spin axis of a magnetized body. Ground magnetometers located at mid-latitude on the Earth are well positioned to measure magnetic storm-time ring current variations.
enumeration Earth.NearSurface.Plasmasphere
A region of the magnetosphere consisting of low energy (cool) plasma. It is located above the ionosphere. The outer boundary of the plasmasphere is known as the plasmapause, which is defined by an order of magnitude drop in plasma density.
enumeration Earth.NearSurface.PolarCap
The areas of the globe surrounding the poles and consisting of the region north of 60 deg north latitude and the region south of 60 deg south latitude.
enumeration Earth.NearSurface.SouthAtlanticAnomalyRegion
The region where the inner Van Allen radiation belt makes its closest approach to the surface of the Earth. The result is that, for a given altitude, the radiation intensity is higher over this region than elsewhere.
enumeration Earth.NearSurface.Stratosphere
The layer of the atmosphere that extends from the troposphere to about 30 km, temperature increases with height. The stratosphere contains the ozone layer.
enumeration Earth.NearSurface.SubAuroralRegion
When considering the case of the Earth, the sub-auroral region typically refers to two latitudinal bands, one in the northern hemisphere and the other in the southern hemisphere extending from about 50 deg to low 60 deg latitude. The concept sub-auroral regions does not apply to all bodies in the solar system and different latitudinal ranges would apply for each body case by case. The sub-auroral regions may be defined by using either planetographic or magnetic coordinates if the magnetic dipole is closely aligned with the spin axis of a magnetized body. Ground magnetometers located at sub-auroral latitudes on the Earth measure a mixture of activity driven by auroral zone currents and the ring current.
enumeration Earth.NearSurface.Thermosphere
The layer of the atmosphere that extends from the Mesosphere to 640+ km, temperature increasing with height.
enumeration Earth.NearSurface.Troposphere
The lowest layer of the atmosphere which begins at the surface and extends to between 7 km (4.4 mi) at the poles and 17 km (10.6 mi) at the equator, with some variation due to weather factors.
enumeration Earth.Surface
The outermost area of a solid object.
enumeration Enceladus
The sixth largest moon of Saturn. It is currently endogenously active. The smallest known body in the Solar System that is geologically active today.
enumeration Europa
The sixth closest round moon of Jupiter.
enumeration Ganymede
The biggest moon of Jupiter and in the solar system.
enumeration Heliosphere
The solar atmosphere extending roughly from the outer corona to the edge of the solar plasma at the heliopause separating primarily solar plasma from interstellar plasma.
enumeration Heliosphere.Heliosheath
The region extending radially outward from the heliospheric termination shock and in which the decelerated solar wind plasma is still significant.
enumeration Heliosphere.Inner
The region of the heliosphere extending radially outward from the solar coronal base to just inside 1 AU.
enumeration Heliosphere.NearEarth
The heliospheric region near the Earth which extends to and includes the area near the L1 and L2 Lagrange point.
enumeration Heliosphere.Outer
The region of the heliosphere extending radially outward from just outside 1 AU to the heliospheric termination shock.
enumeration Heliosphere.Remote1AU
A roughly toroidal region that includes the orbit of the Earth, but exclusive of the region near the Earth.
enumeration Incident
Direction-dependent property.
enumeration Interstellar
The region between stars outside of any stellar heliopause.
enumeration Io
The innermost of the four round moons of the planet Jupiter.
enumeration Jupiter
The fifth planet from the Sun in our solar system.
enumeration Jupiter.Amalthea
The fifth largest moon of Jupiter.
enumeration Jupiter.Callisto
A second largest moon of Jupiter and the third largest moon in the solar system.
enumeration Jupiter.Europa
The sixth closest round moon of Jupiter.
enumeration Jupiter.Ganymede
The biggest moon of Jupiter and in the solar system.
enumeration Jupiter.Io
The innermost of the four round moons of the planet Jupiter.
enumeration Jupiter.Magnetosphere
The region of space above the atmosphere or surface of the planet and bounded by the magnetopause that is under the direct influence of the magnetic field of a planetary body.
enumeration Jupiter.Magnetosphere.Magnetotail
The region of space within the magnetosphere of a magnetized planetary body where the nightside magnetic field is stretched out in the anti-stellar direction by stellar wind interaction into a windsock-like shape. For Earth, solar wind-magnetosphere interaction produces a magnetotail that extends tailward from a distance of about 10 R<sub>E</sub> on the nightside to downstream distances beyond 1000 R<sub>E</sub>.
enumeration Jupiter.Magnetosphere.Main
The region of the magnetosphere where the magnetic field lines are closed, but does not include the gaseous region gravitationally bound to the body.
enumeration Jupiter.Magnetosphere.Plasmasphere
A region of the magnetosphere consisting of low energy (cool) plasma. It is located above the ionosphere. The outer boundary of the plasmasphere is known as the plasmapause, which is defined by an order of magnitude drop in plasma density.
enumeration Jupiter.Magnetosphere.Polar
The region near the pole of a body. For a magnetosphere the polar region is the area where magnetic field lines are open and includes the auroral zone.
enumeration Jupiter.Magnetosphere.RadiationBelt
The region within a magnetosphere where high-energy particles could potentially be trapped in a magnetic field.
enumeration Jupiter.Magnetosphere.RingCurrent
One of the major current systems confined within planetary magnetospheres. The ring current circles in the magnetic equatorial plane of magnetospheres. It is generated by the longitudinal drift of energetic charged particles trapped on inner, dipole-like magnetospheric field lines. At the Earth, the ring current is carried by 10 keV to 200 keV charged particles typically located at L-shells between 3 and 6. The ring current is also the primary driver of the Sym H and Dst Indices of magnetic storm activity at the Earth.
enumeration Mars
The fourth planet from the Sun in our solar system.
enumeration Mars.Deimos
The smaller and outermost of the two natural satellites of Mars.
enumeration Mars.Magnetosphere
The region of space above the atmosphere or surface of the planet and bounded by the magnetopause that is under the direct influence of the magnetic field of a planetary body.
enumeration Mars.Magnetosphere.Magnetotail
The region of space within the magnetosphere of a magnetized planetary body where the nightside magnetic field is stretched out in the anti-stellar direction by stellar wind interaction into a windsock-like shape. For Earth, solar wind-magnetosphere interaction produces a magnetotail that extends tailward from a distance of about 10 R<sub>E</sub> on the nightside to downstream distances beyond 1000 R<sub>E</sub>.
enumeration Mars.Magnetosphere.Main
The region of the magnetosphere where the magnetic field lines are closed, but does not include the gaseous region gravitationally bound to the body.
enumeration Mars.Magnetosphere.Plasmasphere
A region of the magnetosphere consisting of low energy (cool) plasma. It is located above the ionosphere. The outer boundary of the plasmasphere is known as the plasmapause, which is defined by an order of magnitude drop in plasma density.
enumeration Mars.Magnetosphere.Polar
The region near the pole of a body. For a magnetosphere the polar region is the area where magnetic field lines are open and includes the auroral zone.
enumeration Mars.Magnetosphere.RadiationBelt
The region within a magnetosphere where high-energy particles could potentially be trapped in a magnetic field.
enumeration Mars.Magnetosphere.RingCurrent
One of the major current systems confined within planetary magnetospheres. The ring current circles in the magnetic equatorial plane of magnetospheres. It is generated by the longitudinal drift of energetic charged particles trapped on inner, dipole-like magnetospheric field lines. At the Earth, the ring current is carried by 10 keV to 200 keV charged particles typically located at L-shells between 3 and 6. The ring current is also the primary driver of the Sym H and Dst Indices of magnetic storm activity at the Earth.
enumeration Mars.Phobos
The larger and inner most moon of Mars.
enumeration Mercury
The first planet from the Sun in our solar system.
enumeration Mercury.Magnetosphere
The region of space above the atmosphere or surface of the planet and bounded by the magnetopause that is under the direct influence of the magnetic field of a planetary body.
enumeration Mercury.Magnetosphere.Magnetotail
The region of space within the magnetosphere of a magnetized planetary body where the nightside magnetic field is stretched out in the anti-stellar direction by stellar wind interaction into a windsock-like shape. For Earth, solar wind-magnetosphere interaction produces a magnetotail that extends tailward from a distance of about 10 R<sub>E</sub> on the nightside to downstream distances beyond 1000 R<sub>E</sub>.
enumeration Mercury.Magnetosphere.Main
The region of the magnetosphere where the magnetic field lines are closed, but does not include the gaseous region gravitationally bound to the body.
enumeration Mercury.Magnetosphere.Plasmasphere
A region of the magnetosphere consisting of low energy (cool) plasma. It is located above the ionosphere. The outer boundary of the plasmasphere is known as the plasmapause, which is defined by an order of magnitude drop in plasma density.
enumeration Mercury.Magnetosphere.Polar
The region near the pole of a body. For a magnetosphere the polar region is the area where magnetic field lines are open and includes the auroral zone.
enumeration Mercury.Magnetosphere.RadiationBelt
The region within a magnetosphere where high-energy particles could potentially be trapped in a magnetic field.
enumeration Mercury.Magnetosphere.RingCurrent
One of the major current systems confined within planetary magnetospheres. The ring current circles in the magnetic equatorial plane of magnetospheres. It is generated by the longitudinal drift of energetic charged particles trapped on inner, dipole-like magnetospheric field lines. At the Earth, the ring current is carried by 10 keV to 200 keV charged particles typically located at L-shells between 3 and 6. The ring current is also the primary driver of the Sym H and Dst Indices of magnetic storm activity at the Earth.
enumeration Neptune
The seventh planet from the Sun in our solar system.
enumeration Neptune.Magnetosphere
The region of space above the atmosphere or surface of the planet and bounded by the magnetopause that is under the direct influence of the magnetic field of a planetary body.
enumeration Neptune.Magnetosphere.Magnetotail
The region of space within the magnetosphere of a magnetized planetary body where the nightside magnetic field is stretched out in the anti-stellar direction by stellar wind interaction into a windsock-like shape. For Earth, solar wind-magnetosphere interaction produces a magnetotail that extends tailward from a distance of about 10 R<sub>E</sub> on the nightside to downstream distances beyond 1000 R<sub>E</sub>.
enumeration Neptune.Magnetosphere.Main
The region of the magnetosphere where the magnetic field lines are closed, but does not include the gaseous region gravitationally bound to the body.
enumeration Neptune.Magnetosphere.Plasmasphere
A region of the magnetosphere consisting of low energy (cool) plasma. It is located above the ionosphere. The outer boundary of the plasmasphere is known as the plasmapause, which is defined by an order of magnitude drop in plasma density.
enumeration Neptune.Magnetosphere.Polar
The region near the pole of a body. For a magnetosphere the polar region is the area where magnetic field lines are open and includes the auroral zone.
enumeration Neptune.Magnetosphere.RadiationBelt
The region within a magnetosphere where high-energy particles could potentially be trapped in a magnetic field.
enumeration Neptune.Magnetosphere.RingCurrent
One of the major current systems confined within planetary magnetospheres. The ring current circles in the magnetic equatorial plane of magnetospheres. It is generated by the longitudinal drift of energetic charged particles trapped on inner, dipole-like magnetospheric field lines. At the Earth, the ring current is carried by 10 keV to 200 keV charged particles typically located at L-shells between 3 and 6. The ring current is also the primary driver of the Sym H and Dst Indices of magnetic storm activity at the Earth.
enumeration Neptune.Proteus
The second largest moon of Neptune.
enumeration Neptune.Triton
The largest moon of Neptune.
enumeration Planet
A planet is a large, rounded astronomical body that is neither a star nor a stellar remnant. In August 2006 the International Astronomical Union (IAU) defined that in the Solar System a planet is a celestial body that satisfies the following criteria (1) is in orbit around the Sun, (2) has sufficient mass to assume hydrostatic equilibrium (a nearly round shape), and (3) has "cleared the neighborhood" around its orbit. This definition is still controversial to this day. Many members of the community believe that Pluto, which was demoted to the status dwarf planet, should maintain its planet status.
enumeration Pluto
The ninth planet from the Sun in our solar system.
enumeration Rhea
The second largest moon of Saturn and the ninth largest moon in the Solar System.
enumeration Saturn
The sixth planet from the Sun in our solar system.
enumeration Saturn.Dione
The fourth largest moon of Saturn.
enumeration Saturn.Enceladus
The sixth largest moon of Saturn. It is currently endogenously active. The smallest known body in the Solar System that is geologically active today.
enumeration Saturn.Hyperion
The eighth-largest moon of Saturn.
enumeration Saturn.Iapetus
The third largest moon of Saturn and the eleventh largest in the Solar System.
enumeration Saturn.Magnetosphere
The region of space above the atmosphere or surface of the planet and bounded by the magnetopause that is under the direct influence of the magnetic field of a planetary body.
enumeration Saturn.Magnetosphere.Magnetotail
The region of space within the magnetosphere of a magnetized planetary body where the nightside magnetic field is stretched out in the anti-stellar direction by stellar wind interaction into a windsock-like shape. For Earth, solar wind-magnetosphere interaction produces a magnetotail that extends tailward from a distance of about 10 R<sub>E</sub> on the nightside to downstream distances beyond 1000 R<sub>E</sub>.
enumeration Saturn.Magnetosphere.Main
The region of the magnetosphere where the magnetic field lines are closed, but does not include the gaseous region gravitationally bound to the body.
enumeration Saturn.Magnetosphere.Plasmasphere
A region of the magnetosphere consisting of low energy (cool) plasma. It is located above the ionosphere. The outer boundary of the plasmasphere is known as the plasmapause, which is defined by an order of magnitude drop in plasma density.
enumeration Saturn.Magnetosphere.Polar
The region near the pole of a body. For a magnetosphere the polar region is the area where magnetic field lines are open and includes the auroral zone.
enumeration Saturn.Magnetosphere.RadiationBelt
The region within a magnetosphere where high-energy particles could potentially be trapped in a magnetic field.
enumeration Saturn.Magnetosphere.RingCurrent
One of the major current systems confined within planetary magnetospheres. The ring current circles in the magnetic equatorial plane of magnetospheres. It is generated by the longitudinal drift of energetic charged particles trapped on inner, dipole-like magnetospheric field lines. At the Earth, the ring current is carried by 10 keV to 200 keV charged particles typically located at L-shells between 3 and 6. The ring current is also the primary driver of the Sym H and Dst Indices of magnetic storm activity at the Earth.
enumeration Saturn.Mimas
The smallest and least massive of the round moons of Saturn.
enumeration Saturn.Phoebe
The ninth-largest moon of Saturn.
enumeration Saturn.Rhea
The second largest moon of Saturn and the ninth largest moon in the Solar System.
enumeration Saturn.Tethys
The fifth largest moon of Saturn and the sixteenth largest moon in the Solar System. The orbit Tethys is the third closest to Saturn of the major Cronian moons.
enumeration Saturn.Titan
The largest moon of Saturn and the second largest moon in the Solar System.
enumeration Sun
The star upon which our solar system is centered.
enumeration Sun.Chromosphere
The region of the solar (or stellar) atmosphere above the temperature minimum and below the Transition Region. The solar chromosphere is approximately 400 km to 2100 km above the photosphere, and characterized by temperatures that range from 4500 K to 28000 K.
enumeration Sun.Corona
The outermost atmospheric region of the Sun or a star, characterized by ionization temperatures above 10^5 K. The solar corona starts at about 2100 km above the photosphere. There is no generally defined upper limit.
enumeration Sun.Interior
The region inside the body which is not visible from outside the body.
enumeration Sun.Photosphere
The atmospheric layer of the Sun or a star from which continuum radiation, especially optical, is emitted to space. For the Sun, the photosphere is about 500 km thick.
enumeration Sun.TransitionRegion
A very narrow (<100 km) layer between the chromosphere and the corona where the temperature rises abruptly from about 8000 to about 500,000 K.
enumeration Titan
The largest moon of Saturn and the second largest moon in the Solar System.
enumeration Title
The name of a published composition, set or data, images or other work.
enumeration Uranus
The eighth planet from the Sun in our solar system.
enumeration Uranus.Ariel
The fourth largest moon of Uranus.
enumeration Uranus.Magnetosphere
The region of space above the atmosphere or surface of the planet and bounded by the magnetopause that is under the direct influence of the magnetic field of a planetary body.
enumeration Uranus.Magnetosphere.Magnetotail
The region of space within the magnetosphere of a magnetized planetary body where the nightside magnetic field is stretched out in the anti-stellar direction by stellar wind interaction into a windsock-like shape. For Earth, solar wind-magnetosphere interaction produces a magnetotail that extends tailward from a distance of about 10 R<sub>E</sub> on the nightside to downstream distances beyond 1000 R<sub>E</sub>.
enumeration Uranus.Magnetosphere.Main
The region of the magnetosphere where the magnetic field lines are closed, but does not include the gaseous region gravitationally bound to the body.
enumeration Uranus.Magnetosphere.Plasmasphere
A region of the magnetosphere consisting of low energy (cool) plasma. It is located above the ionosphere. The outer boundary of the plasmasphere is known as the plasmapause, which is defined by an order of magnitude drop in plasma density.
enumeration Uranus.Magnetosphere.Polar
The region near the pole of a body. For a magnetosphere the polar region is the area where magnetic field lines are open and includes the auroral zone.
enumeration Uranus.Magnetosphere.RadiationBelt
The region within a magnetosphere where high-energy particles could potentially be trapped in a magnetic field.
enumeration Uranus.Magnetosphere.RingCurrent
One of the major current systems confined within planetary magnetospheres. The ring current circles in the magnetic equatorial plane of magnetospheres. It is generated by the longitudinal drift of energetic charged particles trapped on inner, dipole-like magnetospheric field lines. At the Earth, the ring current is carried by 10 keV to 200 keV charged particles typically located at L-shells between 3 and 6. The ring current is also the primary driver of the Sym H and Dst Indices of magnetic storm activity at the Earth.
enumeration Uranus.Miranda
The smallest and innermost round moon of Uranus.
enumeration Uranus.Oberon
The second largest and second most massive moon of Uranus, and the ninth most massive moon in the Solar System.
enumeration Uranus.Puck
The largest inner spherical moon of Uranus.
enumeration Uranus.Titania
The largest moon of Uranus and the eighth largest moon in the Solar System.
enumeration Uranus.Umbriel
The third largest and fourth most massive moon of Uranus.
enumeration Venus
The second planet from the Sun in our solar system.
enumeration Venus.Magnetosphere
The region of space above the atmosphere or surface of the planet and bounded by the magnetopause that is under the direct influence of the magnetic field of a planetary body.
enumeration Venus.Magnetosphere.Magnetotail
The region of space within the magnetosphere of a magnetized planetary body where the nightside magnetic field is stretched out in the anti-stellar direction by stellar wind interaction into a windsock-like shape. For Earth, solar wind-magnetosphere interaction produces a magnetotail that extends tailward from a distance of about 10 R<sub>E</sub> on the nightside to downstream distances beyond 1000 R<sub>E</sub>.
enumeration Venus.Magnetosphere.Main
The region of the magnetosphere where the magnetic field lines are closed, but does not include the gaseous region gravitationally bound to the body.
enumeration Venus.Magnetosphere.Plasmasphere
A region of the magnetosphere consisting of low energy (cool) plasma. It is located above the ionosphere. The outer boundary of the plasmasphere is known as the plasmapause, which is defined by an order of magnitude drop in plasma density.
enumeration Venus.Magnetosphere.Polar
The region near the pole of a body. For a magnetosphere the polar region is the area where magnetic field lines are open and includes the auroral zone.
enumeration Venus.Magnetosphere.RadiationBelt
The region within a magnetosphere where high-energy particles could potentially be trapped in a magnetic field.
enumeration Venus.Magnetosphere.RingCurrent
One of the major current systems confined within planetary magnetospheres. The ring current circles in the magnetic equatorial plane of magnetospheres. It is generated by the longitudinal drift of energetic charged particles trapped on inner, dipole-like magnetospheric field lines. At the Earth, the ring current is carried by 10 keV to 200 keV charged particles typically located at L-shells between 3 and 6. The ring current is also the primary driver of the Sym H and Dst Indices of magnetic storm activity at the Earth.
Used by
Source
<xsd:simpleType name="ModeledRegion">
  <xsd:annotation>
    <xsd:documentation xml:lang="en">Identifiers for areas of the physical world which may be occupied or observed.</xsd:documentation>
  </xsd:annotation>
  <xsd:restriction base="xsd:string">
    <xsd:enumeration value="Asteroid">
      <xsd:annotation>
        <xsd:documentation xml:lang="en">A small extraterrestrial body consisting mostly of rock and metal that is in orbit around the Sun.</xsd:documentation>
      </xsd:annotation>
    </xsd:enumeration>
    <xsd:enumeration value="Callisto">
      <xsd:annotation>
        <xsd:documentation xml:lang="en">A second largest moon of Jupiter and the third largest moon in the solar system.</xsd:documentation>
      </xsd:annotation>
    </xsd:enumeration>
    <xsd:enumeration value="Comet">
      <xsd:annotation>
        <xsd:documentation xml:lang="en">A relatively small extraterrestrial body consisting of a frozen mass that travels around the Sun in a highly elliptical orbit.</xsd:documentation>
      </xsd:annotation>
    </xsd:enumeration>
    <xsd:enumeration value="Comet.1PHalley">
      <xsd:annotation>
        <xsd:documentation xml:lang="en">1P/Halley, is a short-period comet visible from Earth every 75 to 79 years. The comet was visited by the Halley Armada comprised of the ESA Giotto, Japanese Suisei and Sekigake, and Soviet Union Vega 1 and Vega 2 spacecraft in 1986.</xsd:documentation>
      </xsd:annotation>
    </xsd:enumeration>
    <xsd:enumeration value="Comet.26PGriggSkjellerup">
      <xsd:annotation>
        <xsd:documentation xml:lang="en">26P/Grigg-Skjellerup is a periodic comet. It was visited by the ESA Giotto spacecraft in July 1992.</xsd:documentation>
      </xsd:annotation>
    </xsd:enumeration>
    <xsd:enumeration value="Comet.67PChuryumovGerasimenko">
      <xsd:annotation>
        <xsd:documentation xml:lang="en">67P/Churyumov-Gerasimenko is a Jupiter-family comet originally from the Kuiper belt. The ESA Rosetta spacecraft rendezvoused with Comet 67P on August 6, 2014 and then orbited the comet from September 10, 2014 to September 30, 2016. Philae, a lander carried by Rosetta, touched down on the comet surface on November 12, 2014.</xsd:documentation>
      </xsd:annotation>
    </xsd:enumeration>
    <xsd:enumeration value="Earth">
      <xsd:annotation>
        <xsd:documentation xml:lang="en">The third planet from the Sun in our solar system.</xsd:documentation>
      </xsd:annotation>
    </xsd:enumeration>
    <xsd:enumeration value="Earth.Magnetosheath">
      <xsd:annotation>
        <xsd:documentation xml:lang="en">The region between the bow shock and the magnetopause, characterized by very turbulent plasma.</xsd:documentation>
      </xsd:annotation>
    </xsd:enumeration>
    <xsd:enumeration value="Earth.Magnetosphere">
      <xsd:annotation>
        <xsd:documentation xml:lang="en">The region of space above the atmosphere or surface of the planet and bounded by the magnetopause that is under the direct influence of the magnetic field of a planetary body.</xsd:documentation>
      </xsd:annotation>
    </xsd:enumeration>
    <xsd:enumeration value="Earth.Magnetosphere.Magnetotail">
      <xsd:annotation>
        <xsd:documentation xml:lang="en">The region of space within the magnetosphere of a magnetized planetary body where the nightside magnetic field is stretched out in the anti-stellar direction by stellar wind interaction into a windsock-like shape. For Earth, solar wind-magnetosphere interaction produces a magnetotail that extends tailward from a distance of about 10 R<sub>E</sub> on the nightside to downstream distances beyond 1000 R<sub>E</sub>.</xsd:documentation>
      </xsd:annotation>
    </xsd:enumeration>
    <xsd:enumeration value="Earth.Magnetosphere.Main">
      <xsd:annotation>
        <xsd:documentation xml:lang="en">The region of the magnetosphere where the magnetic field lines are closed, but does not include the gaseous region gravitationally bound to the body.</xsd:documentation>
      </xsd:annotation>
    </xsd:enumeration>
    <xsd:enumeration value="Earth.Magnetosphere.Plasmasphere">
      <xsd:annotation>
        <xsd:documentation xml:lang="en">A region of the magnetosphere consisting of low energy (cool) plasma. It is located above the ionosphere. The outer boundary of the plasmasphere is known as the plasmapause, which is defined by an order of magnitude drop in plasma density.</xsd:documentation>
      </xsd:annotation>
    </xsd:enumeration>
    <xsd:enumeration value="Earth.Magnetosphere.Polar">
      <xsd:annotation>
        <xsd:documentation xml:lang="en">The region near the pole of a body. For a magnetosphere the polar region is the area where magnetic field lines are open and includes the auroral zone.</xsd:documentation>
      </xsd:annotation>
    </xsd:enumeration>
    <xsd:enumeration value="Earth.Magnetosphere.RadiationBelt">
      <xsd:annotation>
        <xsd:documentation xml:lang="en">The region within a magnetosphere where high-energy particles could potentially be trapped in a magnetic field.</xsd:documentation>
      </xsd:annotation>
    </xsd:enumeration>
    <xsd:enumeration value="Earth.Magnetosphere.RingCurrent">
      <xsd:annotation>
        <xsd:documentation xml:lang="en">One of the major current systems confined within planetary magnetospheres. The ring current circles in the magnetic equatorial plane of magnetospheres. It is generated by the longitudinal drift of energetic charged particles trapped on inner, dipole-like magnetospheric field lines. At the Earth, the ring current is carried by 10 keV to 200 keV charged particles typically located at L-shells between 3 and 6. The ring current is also the primary driver of the Sym H and Dst Indices of magnetic storm activity at the Earth.</xsd:documentation>
      </xsd:annotation>
    </xsd:enumeration>
    <xsd:enumeration value="Earth.Moon">
      <xsd:annotation>
        <xsd:documentation xml:lang="en">The only natural satellite of the Earth.</xsd:documentation>
      </xsd:annotation>
    </xsd:enumeration>
    <xsd:enumeration value="Earth.NearSurface">
      <xsd:annotation>
        <xsd:documentation xml:lang="en">The gaseous and possibly ionized environment of a body extending from the surface to some specified altitude. For the Earth, this altitude is 2000 km.</xsd:documentation>
      </xsd:annotation>
    </xsd:enumeration>
    <xsd:enumeration value="Earth.NearSurface.Atmosphere">
      <xsd:annotation>
        <xsd:documentation xml:lang="en">The neutral gases surrounding a body that extends from the surface and is bound to the body by virtue of the gravitational attraction.</xsd:documentation>
      </xsd:annotation>
    </xsd:enumeration>
    <xsd:enumeration value="Earth.NearSurface.AuroralRegion">
      <xsd:annotation>
        <xsd:documentation xml:lang="en">The region in the atmospheric where electrically-charged particles bombarding the upper atmosphere of a planet in the presence of a magnetic field produce an optical phenomenon.</xsd:documentation>
      </xsd:annotation>
    </xsd:enumeration>
    <xsd:enumeration value="Earth.NearSurface.EquatorialRegion">
      <xsd:annotation>
        <xsd:documentation xml:lang="en">A region centered on the equator and limited in latitude by approximately 23 deg north and south of the equator.</xsd:documentation>
      </xsd:annotation>
    </xsd:enumeration>
    <xsd:enumeration value="Earth.NearSurface.Ionosphere">
      <xsd:annotation>
        <xsd:documentation xml:lang="en">The charged or ionized gases surrounding a body that are nominally bound to the body by virtue of the gravitational attraction.</xsd:documentation>
      </xsd:annotation>
    </xsd:enumeration>
    <xsd:enumeration value="Earth.NearSurface.Ionosphere.DRegion">
      <xsd:annotation>
        <xsd:documentation xml:lang="en">The layer of the ionosphere that exists approximately 50 km to 95 km above the surface of the Earth. One of several layers in the ionosphere.</xsd:documentation>
      </xsd:annotation>
    </xsd:enumeration>
    <xsd:enumeration value="Earth.NearSurface.Ionosphere.ERegion">
      <xsd:annotation>
        <xsd:documentation xml:lang="en">A layer of ionized gas occurring at 90 km to 150 km above the ground. One of several layers in the ionosphere. Also called the Kennelly-Heaviside layer.</xsd:documentation>
      </xsd:annotation>
    </xsd:enumeration>
    <xsd:enumeration value="Earth.NearSurface.Ionosphere.FRegion">
      <xsd:annotation>
        <xsd:documentation xml:lang="en">A layer that contains ionized gases at a height of around 150-800 km above sea level, placing it in the thermosphere. the F region has the highest concentration of free electrons and ions anywhere in the atmosphere. It may be thought of as comprising two layers, the F1 layer and F2 layer. One of several layers in the ionosphere. Also known as the Appleton layer.</xsd:documentation>
      </xsd:annotation>
    </xsd:enumeration>
    <xsd:enumeration value="Earth.NearSurface.Ionosphere.Topside">
      <xsd:annotation>
        <xsd:documentation xml:lang="en">The region at the upper most areas of the ionosphere.</xsd:documentation>
      </xsd:annotation>
    </xsd:enumeration>
    <xsd:enumeration value="Earth.NearSurface.Mesosphere">
      <xsd:annotation>
        <xsd:documentation xml:lang="en">The layer of the atmosphere that extends from the Stratosphere to a range of 80 km to 85 km, temperature decreasing with height.</xsd:documentation>
      </xsd:annotation>
    </xsd:enumeration>
    <xsd:enumeration value="Earth.NearSurface.MidLatitudeRegion">
      <xsd:annotation>
        <xsd:documentation xml:lang="en">When considering the case of the Earth, the mid-latitude region typically refers to two latitudinal bands, one in the northern hemisphere and the other in the southern hemisphere extending from about 23 deg to 50 deg. The concept of mid-latitude regions does not apply to all bodies in the solar system and different latitudinal ranges would apply for each body case by case. The mid-latitude regions may be defined by using either planetographic or magnetic coordinates if the magnetic dipole is closely aligned with the spin axis of a magnetized body. Ground magnetometers located at mid-latitude on the Earth are well positioned to measure magnetic storm-time ring current variations.</xsd:documentation>
      </xsd:annotation>
    </xsd:enumeration>
    <xsd:enumeration value="Earth.NearSurface.Plasmasphere">
      <xsd:annotation>
        <xsd:documentation xml:lang="en">A region of the magnetosphere consisting of low energy (cool) plasma. It is located above the ionosphere. The outer boundary of the plasmasphere is known as the plasmapause, which is defined by an order of magnitude drop in plasma density.</xsd:documentation>
      </xsd:annotation>
    </xsd:enumeration>
    <xsd:enumeration value="Earth.NearSurface.PolarCap">
      <xsd:annotation>
        <xsd:documentation xml:lang="en">The areas of the globe surrounding the poles and consisting of the region north of 60 deg north latitude and the region south of 60 deg south latitude.</xsd:documentation>
      </xsd:annotation>
    </xsd:enumeration>
    <xsd:enumeration value="Earth.NearSurface.SouthAtlanticAnomalyRegion">
      <xsd:annotation>
        <xsd:documentation xml:lang="en">The region where the inner Van Allen radiation belt makes its closest approach to the surface of the Earth. The result is that, for a given altitude, the radiation intensity is higher over this region than elsewhere.</xsd:documentation>
      </xsd:annotation>
    </xsd:enumeration>
    <xsd:enumeration value="Earth.NearSurface.Stratosphere">
      <xsd:annotation>
        <xsd:documentation xml:lang="en">The layer of the atmosphere that extends from the troposphere to about 30 km, temperature increases with height. The stratosphere contains the ozone layer.</xsd:documentation>
      </xsd:annotation>
    </xsd:enumeration>
    <xsd:enumeration value="Earth.NearSurface.SubAuroralRegion">
      <xsd:annotation>
        <xsd:documentation xml:lang="en">When considering the case of the Earth, the sub-auroral region typically refers to two latitudinal bands, one in the northern hemisphere and the other in the southern hemisphere extending from about 50 deg to low 60 deg latitude. The concept sub-auroral regions does not apply to all bodies in the solar system and different latitudinal ranges would apply for each body case by case. The sub-auroral regions may be defined by using either planetographic or magnetic coordinates if the magnetic dipole is closely aligned with the spin axis of a magnetized body. Ground magnetometers located at sub-auroral latitudes on the Earth measure a mixture of activity driven by auroral zone currents and the ring current.</xsd:documentation>
      </xsd:annotation>
    </xsd:enumeration>
    <xsd:enumeration value="Earth.NearSurface.Thermosphere">
      <xsd:annotation>
        <xsd:documentation xml:lang="en">The layer of the atmosphere that extends from the Mesosphere to 640+ km, temperature increasing with height.</xsd:documentation>
      </xsd:annotation>
    </xsd:enumeration>
    <xsd:enumeration value="Earth.NearSurface.Troposphere">
      <xsd:annotation>
        <xsd:documentation xml:lang="en">The lowest layer of the atmosphere which begins at the surface and extends to between 7 km (4.4 mi) at the poles and 17 km (10.6 mi) at the equator, with some variation due to weather factors.</xsd:documentation>
      </xsd:annotation>
    </xsd:enumeration>
    <xsd:enumeration value="Earth.Surface">
      <xsd:annotation>
        <xsd:documentation xml:lang="en">The outermost area of a solid object.</xsd:documentation>
      </xsd:annotation>
    </xsd:enumeration>
    <xsd:enumeration value="Enceladus">
      <xsd:annotation>
        <xsd:documentation xml:lang="en">The sixth largest moon of Saturn. It is currently endogenously active. The smallest known body in the Solar System that is geologically active today.</xsd:documentation>
      </xsd:annotation>
    </xsd:enumeration>
    <xsd:enumeration value="Europa">
      <xsd:annotation>
        <xsd:documentation xml:lang="en">The sixth closest round moon of Jupiter.</xsd:documentation>
      </xsd:annotation>
    </xsd:enumeration>
    <xsd:enumeration value="Ganymede">
      <xsd:annotation>
        <xsd:documentation xml:lang="en">The biggest moon of Jupiter and in the solar system.</xsd:documentation>
      </xsd:annotation>
    </xsd:enumeration>
    <xsd:enumeration value="Heliosphere">
      <xsd:annotation>
        <xsd:documentation xml:lang="en">The solar atmosphere extending roughly from the outer corona to the edge of the solar plasma at the heliopause separating primarily solar plasma from interstellar plasma.</xsd:documentation>
      </xsd:annotation>
    </xsd:enumeration>
    <xsd:enumeration value="Heliosphere.Heliosheath">
      <xsd:annotation>
        <xsd:documentation xml:lang="en">The region extending radially outward from the heliospheric termination shock and in which the decelerated solar wind plasma is still significant.</xsd:documentation>
      </xsd:annotation>
    </xsd:enumeration>
    <xsd:enumeration value="Heliosphere.Inner">
      <xsd:annotation>
        <xsd:documentation xml:lang="en">The region of the heliosphere extending radially outward from the solar coronal base to just inside 1 AU.</xsd:documentation>
      </xsd:annotation>
    </xsd:enumeration>
    <xsd:enumeration value="Heliosphere.NearEarth">
      <xsd:annotation>
        <xsd:documentation xml:lang="en">The heliospheric region near the Earth which extends to and includes the area near the L1 and L2 Lagrange point.</xsd:documentation>
      </xsd:annotation>
    </xsd:enumeration>
    <xsd:enumeration value="Heliosphere.Outer">
      <xsd:annotation>
        <xsd:documentation xml:lang="en">The region of the heliosphere extending radially outward from just outside 1 AU to the heliospheric termination shock.</xsd:documentation>
      </xsd:annotation>
    </xsd:enumeration>
    <xsd:enumeration value="Heliosphere.Remote1AU">
      <xsd:annotation>
        <xsd:documentation xml:lang="en">A roughly toroidal region that includes the orbit of the Earth, but exclusive of the region near the Earth.</xsd:documentation>
      </xsd:annotation>
    </xsd:enumeration>
    <xsd:enumeration value="Incident">
      <xsd:annotation>
        <xsd:documentation xml:lang="en">Direction-dependent property.</xsd:documentation>
      </xsd:annotation>
    </xsd:enumeration>
    <xsd:enumeration value="Interstellar">
      <xsd:annotation>
        <xsd:documentation xml:lang="en">The region between stars outside of any stellar heliopause.</xsd:documentation>
      </xsd:annotation>
    </xsd:enumeration>
    <xsd:enumeration value="Io">
      <xsd:annotation>
        <xsd:documentation xml:lang="en">The innermost of the four round moons of the planet Jupiter.</xsd:documentation>
      </xsd:annotation>
    </xsd:enumeration>
    <xsd:enumeration value="Jupiter">
      <xsd:annotation>
        <xsd:documentation xml:lang="en">The fifth planet from the Sun in our solar system.</xsd:documentation>
      </xsd:annotation>
    </xsd:enumeration>
    <xsd:enumeration value="Jupiter.Amalthea">
      <xsd:annotation>
        <xsd:documentation xml:lang="en">The fifth largest moon of Jupiter.</xsd:documentation>
      </xsd:annotation>
    </xsd:enumeration>
    <xsd:enumeration value="Jupiter.Callisto">
      <xsd:annotation>
        <xsd:documentation xml:lang="en">A second largest moon of Jupiter and the third largest moon in the solar system.</xsd:documentation>
      </xsd:annotation>
    </xsd:enumeration>
    <xsd:enumeration value="Jupiter.Europa">
      <xsd:annotation>
        <xsd:documentation xml:lang="en">The sixth closest round moon of Jupiter.</xsd:documentation>
      </xsd:annotation>
    </xsd:enumeration>
    <xsd:enumeration value="Jupiter.Ganymede">
      <xsd:annotation>
        <xsd:documentation xml:lang="en">The biggest moon of Jupiter and in the solar system.</xsd:documentation>
      </xsd:annotation>
    </xsd:enumeration>
    <xsd:enumeration value="Jupiter.Io">
      <xsd:annotation>
        <xsd:documentation xml:lang="en">The innermost of the four round moons of the planet Jupiter.</xsd:documentation>
      </xsd:annotation>
    </xsd:enumeration>
    <xsd:enumeration value="Jupiter.Magnetosphere">
      <xsd:annotation>
        <xsd:documentation xml:lang="en">The region of space above the atmosphere or surface of the planet and bounded by the magnetopause that is under the direct influence of the magnetic field of a planetary body.</xsd:documentation>
      </xsd:annotation>
    </xsd:enumeration>
    <xsd:enumeration value="Jupiter.Magnetosphere.Magnetotail">
      <xsd:annotation>
        <xsd:documentation xml:lang="en">The region of space within the magnetosphere of a magnetized planetary body where the nightside magnetic field is stretched out in the anti-stellar direction by stellar wind interaction into a windsock-like shape. For Earth, solar wind-magnetosphere interaction produces a magnetotail that extends tailward from a distance of about 10 R<sub>E</sub> on the nightside to downstream distances beyond 1000 R<sub>E</sub>.</xsd:documentation>
      </xsd:annotation>
    </xsd:enumeration>
    <xsd:enumeration value="Jupiter.Magnetosphere.Main">
      <xsd:annotation>
        <xsd:documentation xml:lang="en">The region of the magnetosphere where the magnetic field lines are closed, but does not include the gaseous region gravitationally bound to the body.</xsd:documentation>
      </xsd:annotation>
    </xsd:enumeration>
    <xsd:enumeration value="Jupiter.Magnetosphere.Plasmasphere">
      <xsd:annotation>
        <xsd:documentation xml:lang="en">A region of the magnetosphere consisting of low energy (cool) plasma. It is located above the ionosphere. The outer boundary of the plasmasphere is known as the plasmapause, which is defined by an order of magnitude drop in plasma density.</xsd:documentation>
      </xsd:annotation>
    </xsd:enumeration>
    <xsd:enumeration value="Jupiter.Magnetosphere.Polar">
      <xsd:annotation>
        <xsd:documentation xml:lang="en">The region near the pole of a body. For a magnetosphere the polar region is the area where magnetic field lines are open and includes the auroral zone.</xsd:documentation>
      </xsd:annotation>
    </xsd:enumeration>
    <xsd:enumeration value="Jupiter.Magnetosphere.RadiationBelt">
      <xsd:annotation>
        <xsd:documentation xml:lang="en">The region within a magnetosphere where high-energy particles could potentially be trapped in a magnetic field.</xsd:documentation>
      </xsd:annotation>
    </xsd:enumeration>
    <xsd:enumeration value="Jupiter.Magnetosphere.RingCurrent">
      <xsd:annotation>
        <xsd:documentation xml:lang="en">One of the major current systems confined within planetary magnetospheres. The ring current circles in the magnetic equatorial plane of magnetospheres. It is generated by the longitudinal drift of energetic charged particles trapped on inner, dipole-like magnetospheric field lines. At the Earth, the ring current is carried by 10 keV to 200 keV charged particles typically located at L-shells between 3 and 6. The ring current is also the primary driver of the Sym H and Dst Indices of magnetic storm activity at the Earth.</xsd:documentation>
      </xsd:annotation>
    </xsd:enumeration>
    <xsd:enumeration value="Mars">
      <xsd:annotation>
        <xsd:documentation xml:lang="en">The fourth planet from the Sun in our solar system.</xsd:documentation>
      </xsd:annotation>
    </xsd:enumeration>
    <xsd:enumeration value="Mars.Deimos">
      <xsd:annotation>
        <xsd:documentation xml:lang="en">The smaller and outermost of the two natural satellites of Mars.</xsd:documentation>
      </xsd:annotation>
    </xsd:enumeration>
    <xsd:enumeration value="Mars.Magnetosphere">
      <xsd:annotation>
        <xsd:documentation xml:lang="en">The region of space above the atmosphere or surface of the planet and bounded by the magnetopause that is under the direct influence of the magnetic field of a planetary body.</xsd:documentation>
      </xsd:annotation>
    </xsd:enumeration>
    <xsd:enumeration value="Mars.Magnetosphere.Magnetotail">
      <xsd:annotation>
        <xsd:documentation xml:lang="en">The region of space within the magnetosphere of a magnetized planetary body where the nightside magnetic field is stretched out in the anti-stellar direction by stellar wind interaction into a windsock-like shape. For Earth, solar wind-magnetosphere interaction produces a magnetotail that extends tailward from a distance of about 10 R<sub>E</sub> on the nightside to downstream distances beyond 1000 R<sub>E</sub>.</xsd:documentation>
      </xsd:annotation>
    </xsd:enumeration>
    <xsd:enumeration value="Mars.Magnetosphere.Main">
      <xsd:annotation>
        <xsd:documentation xml:lang="en">The region of the magnetosphere where the magnetic field lines are closed, but does not include the gaseous region gravitationally bound to the body.</xsd:documentation>
      </xsd:annotation>
    </xsd:enumeration>
    <xsd:enumeration value="Mars.Magnetosphere.Plasmasphere">
      <xsd:annotation>
        <xsd:documentation xml:lang="en">A region of the magnetosphere consisting of low energy (cool) plasma. It is located above the ionosphere. The outer boundary of the plasmasphere is known as the plasmapause, which is defined by an order of magnitude drop in plasma density.</xsd:documentation>
      </xsd:annotation>
    </xsd:enumeration>
    <xsd:enumeration value="Mars.Magnetosphere.Polar">
      <xsd:annotation>
        <xsd:documentation xml:lang="en">The region near the pole of a body. For a magnetosphere the polar region is the area where magnetic field lines are open and includes the auroral zone.</xsd:documentation>
      </xsd:annotation>
    </xsd:enumeration>
    <xsd:enumeration value="Mars.Magnetosphere.RadiationBelt">
      <xsd:annotation>
        <xsd:documentation xml:lang="en">The region within a magnetosphere where high-energy particles could potentially be trapped in a magnetic field.</xsd:documentation>
      </xsd:annotation>
    </xsd:enumeration>
    <xsd:enumeration value="Mars.Magnetosphere.RingCurrent">
      <xsd:annotation>
        <xsd:documentation xml:lang="en">One of the major current systems confined within planetary magnetospheres. The ring current circles in the magnetic equatorial plane of magnetospheres. It is generated by the longitudinal drift of energetic charged particles trapped on inner, dipole-like magnetospheric field lines. At the Earth, the ring current is carried by 10 keV to 200 keV charged particles typically located at L-shells between 3 and 6. The ring current is also the primary driver of the Sym H and Dst Indices of magnetic storm activity at the Earth.</xsd:documentation>
      </xsd:annotation>
    </xsd:enumeration>
    <xsd:enumeration value="Mars.Phobos">
      <xsd:annotation>
        <xsd:documentation xml:lang="en">The larger and inner most moon of Mars.</xsd:documentation>
      </xsd:annotation>
    </xsd:enumeration>
    <xsd:enumeration value="Mercury">
      <xsd:annotation>
        <xsd:documentation xml:lang="en">The first planet from the Sun in our solar system.</xsd:documentation>
      </xsd:annotation>
    </xsd:enumeration>
    <xsd:enumeration value="Mercury.Magnetosphere">
      <xsd:annotation>
        <xsd:documentation xml:lang="en">The region of space above the atmosphere or surface of the planet and bounded by the magnetopause that is under the direct influence of the magnetic field of a planetary body.</xsd:documentation>
      </xsd:annotation>
    </xsd:enumeration>
    <xsd:enumeration value="Mercury.Magnetosphere.Magnetotail">
      <xsd:annotation>
        <xsd:documentation xml:lang="en">The region of space within the magnetosphere of a magnetized planetary body where the nightside magnetic field is stretched out in the anti-stellar direction by stellar wind interaction into a windsock-like shape. For Earth, solar wind-magnetosphere interaction produces a magnetotail that extends tailward from a distance of about 10 R<sub>E</sub> on the nightside to downstream distances beyond 1000 R<sub>E</sub>.</xsd:documentation>
      </xsd:annotation>
    </xsd:enumeration>
    <xsd:enumeration value="Mercury.Magnetosphere.Main">
      <xsd:annotation>
        <xsd:documentation xml:lang="en">The region of the magnetosphere where the magnetic field lines are closed, but does not include the gaseous region gravitationally bound to the body.</xsd:documentation>
      </xsd:annotation>
    </xsd:enumeration>
    <xsd:enumeration value="Mercury.Magnetosphere.Plasmasphere">
      <xsd:annotation>
        <xsd:documentation xml:lang="en">A region of the magnetosphere consisting of low energy (cool) plasma. It is located above the ionosphere. The outer boundary of the plasmasphere is known as the plasmapause, which is defined by an order of magnitude drop in plasma density.</xsd:documentation>
      </xsd:annotation>
    </xsd:enumeration>
    <xsd:enumeration value="Mercury.Magnetosphere.Polar">
      <xsd:annotation>
        <xsd:documentation xml:lang="en">The region near the pole of a body. For a magnetosphere the polar region is the area where magnetic field lines are open and includes the auroral zone.</xsd:documentation>
      </xsd:annotation>
    </xsd:enumeration>
    <xsd:enumeration value="Mercury.Magnetosphere.RadiationBelt">
      <xsd:annotation>
        <xsd:documentation xml:lang="en">The region within a magnetosphere where high-energy particles could potentially be trapped in a magnetic field.</xsd:documentation>
      </xsd:annotation>
    </xsd:enumeration>
    <xsd:enumeration value="Mercury.Magnetosphere.RingCurrent">
      <xsd:annotation>
        <xsd:documentation xml:lang="en">One of the major current systems confined within planetary magnetospheres. The ring current circles in the magnetic equatorial plane of magnetospheres. It is generated by the longitudinal drift of energetic charged particles trapped on inner, dipole-like magnetospheric field lines. At the Earth, the ring current is carried by 10 keV to 200 keV charged particles typically located at L-shells between 3 and 6. The ring current is also the primary driver of the Sym H and Dst Indices of magnetic storm activity at the Earth.</xsd:documentation>
      </xsd:annotation>
    </xsd:enumeration>
    <xsd:enumeration value="Neptune">
      <xsd:annotation>
        <xsd:documentation xml:lang="en">The seventh planet from the Sun in our solar system.</xsd:documentation>
      </xsd:annotation>
    </xsd:enumeration>
    <xsd:enumeration value="Neptune.Magnetosphere">
      <xsd:annotation>
        <xsd:documentation xml:lang="en">The region of space above the atmosphere or surface of the planet and bounded by the magnetopause that is under the direct influence of the magnetic field of a planetary body.</xsd:documentation>
      </xsd:annotation>
    </xsd:enumeration>
    <xsd:enumeration value="Neptune.Magnetosphere.Magnetotail">
      <xsd:annotation>
        <xsd:documentation xml:lang="en">The region of space within the magnetosphere of a magnetized planetary body where the nightside magnetic field is stretched out in the anti-stellar direction by stellar wind interaction into a windsock-like shape. For Earth, solar wind-magnetosphere interaction produces a magnetotail that extends tailward from a distance of about 10 R<sub>E</sub> on the nightside to downstream distances beyond 1000 R<sub>E</sub>.</xsd:documentation>
      </xsd:annotation>
    </xsd:enumeration>
    <xsd:enumeration value="Neptune.Magnetosphere.Main">
      <xsd:annotation>
        <xsd:documentation xml:lang="en">The region of the magnetosphere where the magnetic field lines are closed, but does not include the gaseous region gravitationally bound to the body.</xsd:documentation>
      </xsd:annotation>
    </xsd:enumeration>
    <xsd:enumeration value="Neptune.Magnetosphere.Plasmasphere">
      <xsd:annotation>
        <xsd:documentation xml:lang="en">A region of the magnetosphere consisting of low energy (cool) plasma. It is located above the ionosphere. The outer boundary of the plasmasphere is known as the plasmapause, which is defined by an order of magnitude drop in plasma density.</xsd:documentation>
      </xsd:annotation>
    </xsd:enumeration>
    <xsd:enumeration value="Neptune.Magnetosphere.Polar">
      <xsd:annotation>
        <xsd:documentation xml:lang="en">The region near the pole of a body. For a magnetosphere the polar region is the area where magnetic field lines are open and includes the auroral zone.</xsd:documentation>
      </xsd:annotation>
    </xsd:enumeration>
    <xsd:enumeration value="Neptune.Magnetosphere.RadiationBelt">
      <xsd:annotation>
        <xsd:documentation xml:lang="en">The region within a magnetosphere where high-energy particles could potentially be trapped in a magnetic field.</xsd:documentation>
      </xsd:annotation>
    </xsd:enumeration>
    <xsd:enumeration value="Neptune.Magnetosphere.RingCurrent">
      <xsd:annotation>
        <xsd:documentation xml:lang="en">One of the major current systems confined within planetary magnetospheres. The ring current circles in the magnetic equatorial plane of magnetospheres. It is generated by the longitudinal drift of energetic charged particles trapped on inner, dipole-like magnetospheric field lines. At the Earth, the ring current is carried by 10 keV to 200 keV charged particles typically located at L-shells between 3 and 6. The ring current is also the primary driver of the Sym H and Dst Indices of magnetic storm activity at the Earth.</xsd:documentation>
      </xsd:annotation>
    </xsd:enumeration>
    <xsd:enumeration value="Neptune.Proteus">
      <xsd:annotation>
        <xsd:documentation xml:lang="en">The second largest moon of Neptune.</xsd:documentation>
      </xsd:annotation>
    </xsd:enumeration>
    <xsd:enumeration value="Neptune.Triton">
      <xsd:annotation>
        <xsd:documentation xml:lang="en">The largest moon of Neptune.</xsd:documentation>
      </xsd:annotation>
    </xsd:enumeration>
    <xsd:enumeration value="Planet">
      <xsd:annotation>
        <xsd:documentation xml:lang="en">A planet is a large, rounded astronomical body that is neither a star nor a stellar remnant. In August 2006 the International Astronomical Union (IAU) defined that in the Solar System a planet is a celestial body that satisfies the following criteria (1) is in orbit around the Sun, (2) has sufficient mass to assume hydrostatic equilibrium (a nearly round shape), and (3) has "cleared the neighborhood" around its orbit. This definition is still controversial to this day. Many members of the community believe that Pluto, which was demoted to the status dwarf planet, should maintain its planet status.</xsd:documentation>
      </xsd:annotation>
    </xsd:enumeration>
    <xsd:enumeration value="Pluto">
      <xsd:annotation>
        <xsd:documentation xml:lang="en">The ninth planet from the Sun in our solar system.</xsd:documentation>
      </xsd:annotation>
    </xsd:enumeration>
    <xsd:enumeration value="Rhea">
      <xsd:annotation>
        <xsd:documentation xml:lang="en">The second largest moon of Saturn and the ninth largest moon in the Solar System.</xsd:documentation>
      </xsd:annotation>
    </xsd:enumeration>
    <xsd:enumeration value="Saturn">
      <xsd:annotation>
        <xsd:documentation xml:lang="en">The sixth planet from the Sun in our solar system.</xsd:documentation>
      </xsd:annotation>
    </xsd:enumeration>
    <xsd:enumeration value="Saturn.Dione">
      <xsd:annotation>
        <xsd:documentation xml:lang="en">The fourth largest moon of Saturn.</xsd:documentation>
      </xsd:annotation>
    </xsd:enumeration>
    <xsd:enumeration value="Saturn.Enceladus">
      <xsd:annotation>
        <xsd:documentation xml:lang="en">The sixth largest moon of Saturn. It is currently endogenously active. The smallest known body in the Solar System that is geologically active today.</xsd:documentation>
      </xsd:annotation>
    </xsd:enumeration>
    <xsd:enumeration value="Saturn.Hyperion">
      <xsd:annotation>
        <xsd:documentation xml:lang="en">The eighth-largest moon of Saturn.</xsd:documentation>
      </xsd:annotation>
    </xsd:enumeration>
    <xsd:enumeration value="Saturn.Iapetus">
      <xsd:annotation>
        <xsd:documentation xml:lang="en">The third largest moon of Saturn and the eleventh largest in the Solar System.</xsd:documentation>
      </xsd:annotation>
    </xsd:enumeration>
    <xsd:enumeration value="Saturn.Magnetosphere">
      <xsd:annotation>
        <xsd:documentation xml:lang="en">The region of space above the atmosphere or surface of the planet and bounded by the magnetopause that is under the direct influence of the magnetic field of a planetary body.</xsd:documentation>
      </xsd:annotation>
    </xsd:enumeration>
    <xsd:enumeration value="Saturn.Magnetosphere.Magnetotail">
      <xsd:annotation>
        <xsd:documentation xml:lang="en">The region of space within the magnetosphere of a magnetized planetary body where the nightside magnetic field is stretched out in the anti-stellar direction by stellar wind interaction into a windsock-like shape. For Earth, solar wind-magnetosphere interaction produces a magnetotail that extends tailward from a distance of about 10 R<sub>E</sub> on the nightside to downstream distances beyond 1000 R<sub>E</sub>.</xsd:documentation>
      </xsd:annotation>
    </xsd:enumeration>
    <xsd:enumeration value="Saturn.Magnetosphere.Main">
      <xsd:annotation>
        <xsd:documentation xml:lang="en">The region of the magnetosphere where the magnetic field lines are closed, but does not include the gaseous region gravitationally bound to the body.</xsd:documentation>
      </xsd:annotation>
    </xsd:enumeration>
    <xsd:enumeration value="Saturn.Magnetosphere.Plasmasphere">
      <xsd:annotation>
        <xsd:documentation xml:lang="en">A region of the magnetosphere consisting of low energy (cool) plasma. It is located above the ionosphere. The outer boundary of the plasmasphere is known as the plasmapause, which is defined by an order of magnitude drop in plasma density.</xsd:documentation>
      </xsd:annotation>
    </xsd:enumeration>
    <xsd:enumeration value="Saturn.Magnetosphere.Polar">
      <xsd:annotation>
        <xsd:documentation xml:lang="en">The region near the pole of a body. For a magnetosphere the polar region is the area where magnetic field lines are open and includes the auroral zone.</xsd:documentation>
      </xsd:annotation>
    </xsd:enumeration>
    <xsd:enumeration value="Saturn.Magnetosphere.RadiationBelt">
      <xsd:annotation>
        <xsd:documentation xml:lang="en">The region within a magnetosphere where high-energy particles could potentially be trapped in a magnetic field.</xsd:documentation>
      </xsd:annotation>
    </xsd:enumeration>
    <xsd:enumeration value="Saturn.Magnetosphere.RingCurrent">
      <xsd:annotation>
        <xsd:documentation xml:lang="en">One of the major current systems confined within planetary magnetospheres. The ring current circles in the magnetic equatorial plane of magnetospheres. It is generated by the longitudinal drift of energetic charged particles trapped on inner, dipole-like magnetospheric field lines. At the Earth, the ring current is carried by 10 keV to 200 keV charged particles typically located at L-shells between 3 and 6. The ring current is also the primary driver of the Sym H and Dst Indices of magnetic storm activity at the Earth.</xsd:documentation>
      </xsd:annotation>
    </xsd:enumeration>
    <xsd:enumeration value="Saturn.Mimas">
      <xsd:annotation>
        <xsd:documentation xml:lang="en">The smallest and least massive of the round moons of Saturn.</xsd:documentation>
      </xsd:annotation>
    </xsd:enumeration>
    <xsd:enumeration value="Saturn.Phoebe">
      <xsd:annotation>
        <xsd:documentation xml:lang="en">The ninth-largest moon of Saturn.</xsd:documentation>
      </xsd:annotation>
    </xsd:enumeration>
    <xsd:enumeration value="Saturn.Rhea">
      <xsd:annotation>
        <xsd:documentation xml:lang="en">The second largest moon of Saturn and the ninth largest moon in the Solar System.</xsd:documentation>
      </xsd:annotation>
    </xsd:enumeration>
    <xsd:enumeration value="Saturn.Tethys">
      <xsd:annotation>
        <xsd:documentation xml:lang="en">The fifth largest moon of Saturn and the sixteenth largest moon in the Solar System. The orbit Tethys is the third closest to Saturn of the major Cronian moons.</xsd:documentation>
      </xsd:annotation>
    </xsd:enumeration>
    <xsd:enumeration value="Saturn.Titan">
      <xsd:annotation>
        <xsd:documentation xml:lang="en">The largest moon of Saturn and the second largest moon in the Solar System.</xsd:documentation>
      </xsd:annotation>
    </xsd:enumeration>
    <xsd:enumeration value="Sun">
      <xsd:annotation>
        <xsd:documentation xml:lang="en">The star upon which our solar system is centered.</xsd:documentation>
      </xsd:annotation>
    </xsd:enumeration>
    <xsd:enumeration value="Sun.Chromosphere">
      <xsd:annotation>
        <xsd:documentation xml:lang="en">The region of the solar (or stellar) atmosphere above the temperature minimum and below the Transition Region. The solar chromosphere is approximately 400 km to 2100 km above the photosphere, and characterized by temperatures that range from 4500 K to 28000 K.</xsd:documentation>
      </xsd:annotation>
    </xsd:enumeration>
    <xsd:enumeration value="Sun.Corona">
      <xsd:annotation>
        <xsd:documentation xml:lang="en">The outermost atmospheric region of the Sun or a star, characterized by ionization temperatures above 10^5 K. The solar corona starts at about 2100 km above the photosphere. There is no generally defined upper limit.</xsd:documentation>
      </xsd:annotation>
    </xsd:enumeration>
    <xsd:enumeration value="Sun.Interior">
      <xsd:annotation>
        <xsd:documentation xml:lang="en">The region inside the body which is not visible from outside the body.</xsd:documentation>
      </xsd:annotation>
    </xsd:enumeration>
    <xsd:enumeration value="Sun.Photosphere">
      <xsd:annotation>
        <xsd:documentation xml:lang="en">The atmospheric layer of the Sun or a star from which continuum radiation, especially optical, is emitted to space. For the Sun, the photosphere is about 500 km thick.</xsd:documentation>
      </xsd:annotation>
    </xsd:enumeration>
    <xsd:enumeration value="Sun.TransitionRegion">
      <xsd:annotation>
        <xsd:documentation xml:lang="en">A very narrow (<100 km) layer between the chromosphere and the corona where the temperature rises abruptly from about 8000 to about 500,000 K.</xsd:documentation>
      </xsd:annotation>
    </xsd:enumeration>
    <xsd:enumeration value="Titan">
      <xsd:annotation>
        <xsd:documentation xml:lang="en">The largest moon of Saturn and the second largest moon in the Solar System.</xsd:documentation>
      </xsd:annotation>
    </xsd:enumeration>
    <xsd:enumeration value="Title">
      <xsd:annotation>
        <xsd:documentation xml:lang="en">The name of a published composition, set or data, images or other work.</xsd:documentation>
      </xsd:annotation>
    </xsd:enumeration>
    <xsd:enumeration value="Uranus">
      <xsd:annotation>
        <xsd:documentation xml:lang="en">The eighth planet from the Sun in our solar system.</xsd:documentation>
      </xsd:annotation>
    </xsd:enumeration>
    <xsd:enumeration value="Uranus.Ariel">
      <xsd:annotation>
        <xsd:documentation xml:lang="en">The fourth largest moon of Uranus.</xsd:documentation>
      </xsd:annotation>
    </xsd:enumeration>
    <xsd:enumeration value="Uranus.Magnetosphere">
      <xsd:annotation>
        <xsd:documentation xml:lang="en">The region of space above the atmosphere or surface of the planet and bounded by the magnetopause that is under the direct influence of the magnetic field of a planetary body.</xsd:documentation>
      </xsd:annotation>
    </xsd:enumeration>
    <xsd:enumeration value="Uranus.Magnetosphere.Magnetotail">
      <xsd:annotation>
        <xsd:documentation xml:lang="en">The region of space within the magnetosphere of a magnetized planetary body where the nightside magnetic field is stretched out in the anti-stellar direction by stellar wind interaction into a windsock-like shape. For Earth, solar wind-magnetosphere interaction produces a magnetotail that extends tailward from a distance of about 10 R<sub>E</sub> on the nightside to downstream distances beyond 1000 R<sub>E</sub>.</xsd:documentation>
      </xsd:annotation>
    </xsd:enumeration>
    <xsd:enumeration value="Uranus.Magnetosphere.Main">
      <xsd:annotation>
        <xsd:documentation xml:lang="en">The region of the magnetosphere where the magnetic field lines are closed, but does not include the gaseous region gravitationally bound to the body.</xsd:documentation>
      </xsd:annotation>
    </xsd:enumeration>
    <xsd:enumeration value="Uranus.Magnetosphere.Plasmasphere">
      <xsd:annotation>
        <xsd:documentation xml:lang="en">A region of the magnetosphere consisting of low energy (cool) plasma. It is located above the ionosphere. The outer boundary of the plasmasphere is known as the plasmapause, which is defined by an order of magnitude drop in plasma density.</xsd:documentation>
      </xsd:annotation>
    </xsd:enumeration>
    <xsd:enumeration value="Uranus.Magnetosphere.Polar">
      <xsd:annotation>
        <xsd:documentation xml:lang="en">The region near the pole of a body. For a magnetosphere the polar region is the area where magnetic field lines are open and includes the auroral zone.</xsd:documentation>
      </xsd:annotation>
    </xsd:enumeration>
    <xsd:enumeration value="Uranus.Magnetosphere.RadiationBelt">
      <xsd:annotation>
        <xsd:documentation xml:lang="en">The region within a magnetosphere where high-energy particles could potentially be trapped in a magnetic field.</xsd:documentation>
      </xsd:annotation>
    </xsd:enumeration>
    <xsd:enumeration value="Uranus.Magnetosphere.RingCurrent">
      <xsd:annotation>
        <xsd:documentation xml:lang="en">One of the major current systems confined within planetary magnetospheres. The ring current circles in the magnetic equatorial plane of magnetospheres. It is generated by the longitudinal drift of energetic charged particles trapped on inner, dipole-like magnetospheric field lines. At the Earth, the ring current is carried by 10 keV to 200 keV charged particles typically located at L-shells between 3 and 6. The ring current is also the primary driver of the Sym H and Dst Indices of magnetic storm activity at the Earth.</xsd:documentation>
      </xsd:annotation>
    </xsd:enumeration>
    <xsd:enumeration value="Uranus.Miranda">
      <xsd:annotation>
        <xsd:documentation xml:lang="en">The smallest and innermost round moon of Uranus.</xsd:documentation>
      </xsd:annotation>
    </xsd:enumeration>
    <xsd:enumeration value="Uranus.Oberon">
      <xsd:annotation>
        <xsd:documentation xml:lang="en">The second largest and second most massive moon of Uranus, and the ninth most massive moon in the Solar System.</xsd:documentation>
      </xsd:annotation>
    </xsd:enumeration>
    <xsd:enumeration value="Uranus.Puck">
      <xsd:annotation>
        <xsd:documentation xml:lang="en">The largest inner spherical moon of Uranus.</xsd:documentation>
      </xsd:annotation>
    </xsd:enumeration>
    <xsd:enumeration value="Uranus.Titania">
      <xsd:annotation>
        <xsd:documentation xml:lang="en">The largest moon of Uranus and the eighth largest moon in the Solar System.</xsd:documentation>
      </xsd:annotation>
    </xsd:enumeration>
    <xsd:enumeration value="Uranus.Umbriel">
      <xsd:annotation>
        <xsd:documentation xml:lang="en">The third largest and fourth most massive moon of Uranus.</xsd:documentation>
      </xsd:annotation>
    </xsd:enumeration>
    <xsd:enumeration value="Venus">
      <xsd:annotation>
        <xsd:documentation xml:lang="en">The second planet from the Sun in our solar system.</xsd:documentation>
      </xsd:annotation>
    </xsd:enumeration>
    <xsd:enumeration value="Venus.Magnetosphere">
      <xsd:annotation>
        <xsd:documentation xml:lang="en">The region of space above the atmosphere or surface of the planet and bounded by the magnetopause that is under the direct influence of the magnetic field of a planetary body.</xsd:documentation>
      </xsd:annotation>
    </xsd:enumeration>
    <xsd:enumeration value="Venus.Magnetosphere.Magnetotail">
      <xsd:annotation>
        <xsd:documentation xml:lang="en">The region of space within the magnetosphere of a magnetized planetary body where the nightside magnetic field is stretched out in the anti-stellar direction by stellar wind interaction into a windsock-like shape. For Earth, solar wind-magnetosphere interaction produces a magnetotail that extends tailward from a distance of about 10 R<sub>E</sub> on the nightside to downstream distances beyond 1000 R<sub>E</sub>.</xsd:documentation>
      </xsd:annotation>
    </xsd:enumeration>
    <xsd:enumeration value="Venus.Magnetosphere.Main">
      <xsd:annotation>
        <xsd:documentation xml:lang="en">The region of the magnetosphere where the magnetic field lines are closed, but does not include the gaseous region gravitationally bound to the body.</xsd:documentation>
      </xsd:annotation>
    </xsd:enumeration>
    <xsd:enumeration value="Venus.Magnetosphere.Plasmasphere">
      <xsd:annotation>
        <xsd:documentation xml:lang="en">A region of the magnetosphere consisting of low energy (cool) plasma. It is located above the ionosphere. The outer boundary of the plasmasphere is known as the plasmapause, which is defined by an order of magnitude drop in plasma density.</xsd:documentation>
      </xsd:annotation>
    </xsd:enumeration>
    <xsd:enumeration value="Venus.Magnetosphere.Polar">
      <xsd:annotation>
        <xsd:documentation xml:lang="en">The region near the pole of a body. For a magnetosphere the polar region is the area where magnetic field lines are open and includes the auroral zone.</xsd:documentation>
      </xsd:annotation>
    </xsd:enumeration>
    <xsd:enumeration value="Venus.Magnetosphere.RadiationBelt">
      <xsd:annotation>
        <xsd:documentation xml:lang="en">The region within a magnetosphere where high-energy particles could potentially be trapped in a magnetic field.</xsd:documentation>
      </xsd:annotation>
    </xsd:enumeration>
    <xsd:enumeration value="Venus.Magnetosphere.RingCurrent">
      <xsd:annotation>
        <xsd:documentation xml:lang="en">One of the major current systems confined within planetary magnetospheres. The ring current circles in the magnetic equatorial plane of magnetospheres. It is generated by the longitudinal drift of energetic charged particles trapped on inner, dipole-like magnetospheric field lines. At the Earth, the ring current is carried by 10 keV to 200 keV charged particles typically located at L-shells between 3 and 6. The ring current is also the primary driver of the Sym H and Dst Indices of magnetic storm activity at the Earth.</xsd:documentation>
      </xsd:annotation>
    </xsd:enumeration>
  </xsd:restriction>
</xsd:simpleType>
Complex Type spase:InputProperties
Namespace http://www.spase-group.org/data/schema
Annotations
Properties.
Diagram
Diagramspase-2_7_1_xsd.tmp#InputProperties_Property
Used by
Model
Children spase:Property
Source
<xsd:complexType name="InputProperties">
  <xsd:annotation>
    <xsd:documentation xml:lang="en">Properties.</xsd:documentation>
  </xsd:annotation>
  <xsd:sequence>
    <xsd:element name="Property" type="spase:Property" minOccurs="0" maxOccurs="unbounded"/>
  </xsd:sequence>
</xsd:complexType>
Complex Type spase:Property
Namespace http://www.spase-group.org/data/schema
Annotations
A container of attributes regarding the property of an application.
Diagram
Diagramspase-2_7_1_xsd.tmp#Property_Namespase-2_7_1_xsd.tmp#Property_Descriptionspase-2_7_1_xsd.tmp#Property_Caveatsspase-2_7_1_xsd.tmp#Property_PropertyQuantityspase-2_7_1_xsd.tmp#Property_Qualifierspase-2_7_1_xsd.tmp#Property_Unitsspase-2_7_1_xsd.tmp#Property_UnitsConversionspase-2_7_1_xsd.tmp#Property_PropertyLabelspase-2_7_1_xsd.tmp#Property_PropertyValuespase-2_7_1_xsd.tmp#Property_PropertyTableURLspase-2_7_1_xsd.tmp#Property_ValidMinspase-2_7_1_xsd.tmp#Property_ValidMaxspase-2_7_1_xsd.tmp#Property_PropertyModelspase-2_7_1_xsd.tmp#Property_ModelURL
Used by
Model
Children spase:Caveats, spase:Description, spase:ModelURL, spase:Name, spase:PropertyLabel, spase:PropertyModel, spase:PropertyQuantity, spase:PropertyTableURL, spase:PropertyValue, spase:Qualifier, spase:Units, spase:UnitsConversion, spase:ValidMax, spase:ValidMin
Source
<xsd:complexType name="Property">
  <xsd:annotation>
    <xsd:documentation xml:lang="en">A container of attributes regarding the property of an application.</xsd:documentation>
  </xsd:annotation>
  <xsd:sequence>
    <xsd:element name="Name" type="spase:Name" minOccurs="0" maxOccurs="1"/>
    <xsd:element name="Description" type="spase:Description" minOccurs="0" maxOccurs="1"/>
    <xsd:element name="Caveats" type="spase:Caveats" minOccurs="0" maxOccurs="1"/>
    <xsd:element name="PropertyQuantity" type="spase:ParameterQuantity" minOccurs="1" maxOccurs="1"/>
    <xsd:element name="Qualifier" type="spase:Qualifier" minOccurs="0" maxOccurs="unbounded"/>
    <xsd:element name="Units" type="spase:Units" minOccurs="0" maxOccurs="1"/>
    <xsd:element name="UnitsConversion" type="spase:UnitsConversion" minOccurs="0" maxOccurs="1"/>
    <xsd:element name="PropertyLabel" type="spase:PropertyLabel" minOccurs="0" maxOccurs="1"/>
    <xsd:element name="PropertyValue" type="spase:PropertyValue" minOccurs="0" maxOccurs="1"/>
    <xsd:element name="PropertyTableURL" type="spase:PropertyTableURL" minOccurs="0" maxOccurs="1"/>
    <xsd:element name="ValidMin" type="spase:ValidMin" minOccurs="0" maxOccurs="1"/>
    <xsd:element name="ValidMax" type="spase:ValidMax" minOccurs="0" maxOccurs="1"/>
    <xsd:element name="PropertyModel" type="spase:PropertyModel" minOccurs="0" maxOccurs="1"/>
    <xsd:element name="ModelURL" type="spase:ModelURL" minOccurs="0" maxOccurs="1"/>
  </xsd:sequence>
</xsd:complexType>
Simple Type spase:ParameterQuantity
Namespace http://www.spase-group.org/data/schema
Annotations
Identifiers for all types of parameter quantities
Diagram
Diagram
Type restriction of xsd:string
Facets
enumeration 2DCuts
A set of 2-D arrays that contain the values of physical parameters, i.e., magnetic field vectors, particle densities, temperatures, etc., at the grid points located in a planar slice of a model volume.
enumeration 3DCubes
A set of 3-D arrays that contain the values of physical parameters, i.e., magnetic field vectors, particle densities, temperatures, etc., at grid points in a model volume.
enumeration ACElectricField
Alternating electric field component of a wave.
enumeration ACMagneticField
Alternating magnetic field component of a wave.
enumeration Absorption
Decrease of radiant energy (relative to the background continuum spectrum).
enumeration ActivityIndex
An indication, derived from one or more measurements, of the level of activity of an object or region, such as sunspot number, F10.7 flux, Dst, or the Polar Cap Indices.
enumeration AdiabaticInvariant
A property of a physical system usually related to periodic phenomena that remains constant under slowly varying conditions.
enumeration AdiabaticInvariant.BounceMotion
The second adiabatic invariant is associated with periodic bounce motion of charged particles trapped between two magnetic mirrors on a magnetic field line. The second invariant, termed J, is defined by using the integral J=m &int; v||*ds where m is the mass of the charged particle, v|| is the particle velocity along the field line, and ds represents elemental arc lengths along the field line. The second adiabatic invariant is conserved as long as changes in the background magnetic field occur at time scales much longer than the bounce time of the charged particles.
enumeration AdiabaticInvariant.DriftMotion
The third invariant for charged particle motion in a dipolar magnetic field is associated with drift of its guiding center in the equatorial plane. The conserved quantity, J<sub>2</sub>, is equal to q&phi; where q is the particle charge and &phi; is the magnetic flux enclosed within the particle drift path.
enumeration AdiabaticInvariant.MagneticMoment
A constant of motion related to the gyromotion of a particle in a magnetic field that is either static or slowly varying with respect to the gyroperiod. The magnetic moment is usually denoted by using the lower-case Greek letter for mu and can be calculated by using mu equal to m(u^2/2B) where m is the particle mass, u is the velocity of the particle perpendicular to the constant or average magnetic field direction, and B is the magnitude of the magnetic field strength.
enumeration Aerosol
A suspension of fine solid or liquid particles in a gas.
enumeration AkasofuEpsilon
A measure of the magnetopause energy flux and an indicator of the solar wind power available for subsequent magnetospheric energization. Defined as: V*B^2*l^2sin(theta/2)^4 where B is the IMF, l is an empirical scaling parameter equal to 7 R<sub>E</sub>, and theta=tan(By/Bz)^-1 the IMF clock angle.
enumeration Albedo
The ratio of reflected radiation from the surface to incident radiation upon it.
enumeration AlfvenMachNumber
The ratio of the bulk flow speed to the Alfven speed.
enumeration AlfvenVelocity
Phase velocity of the Alfven wave. In SI units it is the velocity of the magnetic field divided by the square root of the mass density times the permeability of free space (&mu;<sub>0</sub>).
enumeration AlphaParticle
A positively charged nuclear particle that consists of two protons and two neutrons.
enumeration Antenna
A sensor used to measure electric potential.
enumeration ArrivalDirection
An angular measure of the direction from which an energetic particle or photon was incident on a detector. The angles may be measured in any coordinate system.
enumeration Atom
Matter consisting of a nucleus surrounded by electrons which has no net charge.
enumeration AtomicNumberDetected
The number of protons in the nucleus of an atom as determined by a detector.
enumeration AverageChargeState
A measure of the composite deficit (positive) or excess (negative) of electrons with respect to protons.
enumeration AzimuthAngle
The angle between the projection into the I-J plane of a position or measured vector and the I-axis of the coordinate system. Mathematically defined as arctan(J/I). This term could be also applied to angles measured in different planes, i.e., the IMF clock angle defined as arctan(|By|/Bz).
enumeration CaK
A spectrum with a wavelength of range centered near 393.5 nm. VSO nickname: Ca-K image with range of 391.9 nm to 395.2 nm.
enumeration Channeltron
An instrument that detects electrons, ions, and ultraviolet radiation, according to the principle of a secondary emission multiplier. It is typically used in electron spectroscopy and mass spectrometry.
enumeration ChargeExchange
Chemical process involving a charge transfer from an ion (which becomes neutral) to a neutral (which becomes ionized).
enumeration ChargeFlux
The number of ionized particles passing through a unit area per unit time, for instance as measured by a Faraday cup.
enumeration ChargeState
Charge of a fully or partially stripped ion, in units of the charge of a proton. Charge state of a bare proton is equal to one.
enumeration Coronograph
An instrument which can image things very close to the Sun by using a disk to block the bright surface of the sun or a star that reveals the faint corona of the Sun or other celestial objects.
enumeration CountRate
The number of events per unit time.
enumeration Counts
The number of detection events occurring in a detector over the detector accumulation time.
enumeration CrossSection
Cross section of the reaction, when the reaction implies the collision of two particles.
enumeration Current
It is the scalar quantity giving the net charge (summed over charged particle species) per unit time flowing across a given surface.
enumeration CurrentDensity
It is the vector quantity giving the net charge (summed over charged particle species) per unit cross-sectional area per unit time flowing through a given point. Measurements of current density are often provided in terms of the magnetic perturbations (superposed upon a background magnetic field, if present) associated with the current density.
enumeration DataQuality
An ancillary parameter that denotes the standard or degree of accuracy, trustworthiness, or usefulness of another parameter.
enumeration DissociativeRecombination
Chemical process by which an ion is neutralized by capturing an electron, and splits in two new neutral species.
enumeration DopplerFrequency
Change in the frequency of a propagating wave due to motion of the source, the observer, the reflector, or the propagation medium.
enumeration Dopplergram
A map or image depicting the spatial distribution of line-of-sight velocities of the observed object.
enumeration DoubleSphere
A dipole antenna of which the active (sensor) elements are small spheres located at the ends of two wires deployed in the equatorial plane, on opposite sides of a spinning spacecraft.
enumeration Dust
Free microscopic particles of solid material.
enumeration DustDetector
An instrument which determines the mass and speed of ambient dust particles.
enumeration DynamicPressure
Dynamic pressure is a measure of the kinetic energy per unit volume of a fluid. For instance, the solar wind dynamic pressure or ram pressure for a purely proton plasma is equal to m<sub>p</sub> n V<sup>2</sup> where m<sub>p</sub> is the proton mass, n is the proton number density, and V is the solar wind speed.
enumeration Electric
The physical attribute that exerts an electrical force.
enumeration ElectricField
A region of space around a charged particle, or between two voltages within which a force is exerted on charged objects in its vicinity. An electric field is the electric force per unit charge.
enumeration Electromagnetic
Electric and magnetic field variations in time and space that propagate through a medium or a vacuum. The wave propagation direction, electric field vector, and magnetic field vector form an orthogonal triad. Waves in this category are detected by having their field quantities measured.
enumeration Electron
An elementary particle that has a negative charge equal to about 1.60218*10^-19 C and a rest mass equal to about 9.10938*10^-31 kg.
enumeration ElectronDriftInstrument
An active experiment to measure the electron drift velocity based on sensing the displacement of a weak beam of electrons after one gyration in the ambient magnetic field.
enumeration ElectronImpact
Chemical process by which a neutral is ionized thanks to the energy from the impact of an electron.
enumeration Electrostatic
Collective longitudinal electric-field and plasma oscillations trapped within a body of plasma.
enumeration ElectrostaticAnalyser
An instrument which uses charged plates to analyze the mass, charge and kinetic energies of charged particles which enter the instrument.
enumeration ElevationAngle
The angle between the position or measured vector and the I-J plane of the coordinate system. Mathematically defined as arctan(K/sqrt(I^2+J^2)).
enumeration Emissivity
The energy emitted spontaneously per unit bandwidth (typically frequency) per unit time per unit mass of source. Emissivity is usually integrated over all directions/solid angles.
enumeration EnergeticParticleInstrument
An instrument that measures fluxes of charged particles as a function of time, direction of motion, mass, charge and/or species.
enumeration EnergeticParticles
Pieces of matter that are moving very fast. Energetic particles include protons, electrons, neutrons, neutrinos, the nuclei of atoms, and other sub-atomic particles.
enumeration Energy
The capacity for doing work as measured by the capability of doing work (potential energy) or the conversion of this capability to motion (kinetic energy).
enumeration EnergyDensity
The amount of energy per unit volume.
enumeration EnergyFlux
The amount of energy passing through a unit area in a unit time.
enumeration EnergyPerCharge
The kinetic energy, E, per unit net charge, q, that is E/q, for an electron or an ionized atom, molecule, or dust particle.
enumeration Entropy
A function of thermodynamic quantity, such as temperature, pressure, or composition, that is a measure of the energy that is not available for work during a thermodynamic process. It is often interpreted as the degree of disorder or randomness in the system.
enumeration Ephemeris
The spatial coordinates of a body as a function of time. When used as an Instrument Type it represents the process or methods used to generate spatial coordinates.
enumeration EquivalentWidth
The spectral width of a total absorption line having the amount of absorbed radiant energy being equivalent to that in an observed absorption line.
enumeration Experiment
A collection of components which are designed to make coordinated observations of a phenomenon or object. Projects and missions may refer to an "experiment" by other names such as a "suite".
enumeration ExtremeUltraviolet
A spectrum with a wavelength range of 10 nm to 125 nm. VSO nickname: EUV image with a range of 10 nm to 125 nm.
enumeration FarUltraviolet
A spectrum with a wavelength range of 122 nm to 200 nm. VSO nickname: FUV image with a range of 122 nm to 200 nm.
enumeration FaradayCup
An instrument consisting of an electrode from which electrical current is measured while a charged particle beam (electrons or ions) impinges on it. Used to determine energy spectrum and sometimes ion composition of the impinging particles.
enumeration FlowSpeed
The magnitude of the flow velocity.
enumeration FlowVelocity
The mean velocity of all particles in the flow, also referred to as bulk velocity or average flow velocity.
enumeration Fluence
The time integral of a flux. A fluence is a not a measurement of flux per unit time.
enumeration FluxFeedback
A search coil whose bandwidth and signal/noise ratio are increased by the application of negative feedback at the sensor (flux) level by driving a collocated coil with a signal from the preamplifier.
enumeration FourierTransformSpectrograph
An instrument that determines the spectra of a radiative source, using time domain measurements and a Fourier transform.
enumeration Frequency
The number of occurrences of a repeating event per unit time.
enumeration FrequencyToGyrofrequencyRatio
The ratio of the characteristic frequency of a medium to gyrofrequency of a particle.
enumeration GammaRays
Photons with a wavelength range: 0.00001 nm to 0.001 nm.
enumeration GeigerMuellerTube
An instrument which measures density of ionizing radiation based on interactions with a gas.
enumeration GeometricFactor
A measure of the gathering power of a particle detector. The geometric factor can be used to correct particle measurements by accounting for the fact that only a fraction of the source particles is able to gain entry through the aperture of a detector. For an isotopic source distribution, the geometric factor corresponds to the solid angle subtended by the aperture. In practice, determination of the geometric factor requires numerical modeling and depends on detector design and the characteristics of the source.
enumeration Gyrofrequency
The number of gyrations around a magnetic guiding center (field line) a charged particle makes per unit time due to the Lorentz force.
enumeration Halpha
A spectrum with a wavelength range centered at 656.3 nm. VSO nickname: H-alpha image with a spectrum range of 655.8 nm to 656.8 nm.
enumeration HardXRays
Photons with a wavelength range: 0.001 nm to 0.1 nm and an energy range of 12 keV to 120 keV.
enumeration He10830
A spectrum with a wavelength range centered at 1082.9 nm. VSO nickname: an He 10830 image with a range of 1082.5 nm to 1083.3 nm.
enumeration He304
A spectrum centered around the resonance line of ionized helium at 304 Angstrom (30.4 nm).
enumeration HeatFlux
Flow of thermal energy through a gas or plasma typically computed as third moment of a distribution function.
enumeration Housekeeping
Parameters that indicate the status or health state of instruments or monitoring devices as measured in physical units such as that for current, voltage, or temperature. Housekeeping data can be analyzed to determine whether instruments are working correctly and the knowledge of their values may be used to avoid errors or even device failures.
enumeration Hydrodynamic
Periodic or quasi-periodic oscillations of fluid quantities.
enumeration IMFClockAngle
The clockwise angle of the direction of interplanetary magnetic field (IMF) measured in the plane of the body pole perpendicular to the line between the body and the Sun.
enumeration ImageIntensity
Measurements of the 2-D distribution of the intensity of photons from some region or object such as the Sun or the polar auroral regions, can be in any wavelength band, and polarized, etc.
enumeration Imager
An instrument which samples the radiation from an area at one or more spectral ranges emitted or reflected by an object.
enumeration ImagingSpectrometer
An instrument which is a multispectral scanner with a very large number of channels (typically from 64 channels up to 256 channels) with very narrow bandwidths.
enumeration Infrared
Photons with a wavelength range: 760 nm to 10^6 nm.
enumeration InstrumentMode
An indication of a state (mode) in which the instrument is operating. How a mode influences the interpretation and representation of data is described in instrument related documentation.
enumeration InstrumentStatus
A quantity directly related to the operation or function of an instrument.
enumeration Intensity
The measurement of radiant or wave energy per unit detector area per unit bandwidth per unit solid angle per unit time.
enumeration Interferometer
An instrument to study the properties of two or more waves from the pattern of interference created by their superposition.
enumeration Ion
An atom that has acquired a net electric charge by gaining or losing one or more electrons (Note: Z>2).
enumeration IonChamber
A device in which the collected electrical charge from ionization in a gas-filled cavity is taken to be the proportion to some parameter (e.g., dose or exposure) of radiation field.
enumeration IonComposition
In situ measurements of the relative flux or density of electrically charged particles in the space environment. May give simple fluxes, but full distribution functions are sometimes measured.
enumeration IonDrift
A device which measures the current produced by the displacement of ambient ions on a grid, thereby allowing the determination of the ion trajectory and velocity.
enumeration IonGauge
A device which measures low-pressure or vacuum neutral gas with pressures ranging from 10^-3 Torr to 10^-10 Torr. An ion gauge is an electronic amplifying vacuum tube consisting of three electrodes inside an evacuated glass envelope, with the filament being the cathode.
enumeration Irradiance
A radiometric term for the power of electromagnetic radiation at a surface, per unit area. Irradiance is used when the electromagnetic radiation is incident on the surface. Irradiance data may be reported in any units (i.e., counts/s) due to, for example, being at a particular wavelength, or to being a not fully calibrated relative measurement.
enumeration K7699
A spectrum with a wavelength range centered at 769.9 nm. VSO nickname: K-7699 dopplergram with a range of 769.8 nm to 770.0 nm.
enumeration LBHBand
Lyman-Birge-Hopfield band in the far ultraviolet range with wavelength range of 140 nm to 170 nm.
enumeration LShell
The L-shell is the magnetic equatorial radius (in units of planetary radii) of a dipole magnetic field line. For instance, if the L-shell value equals 6 say at Earth, the magnetic field lines cross the magnetic equator at six Earth radii. The L-shell concept can be applied generally to any magnetized planet or satellite with a dominant dipolar magnetic field moment.
enumeration LangmuirProbe
A monopole antenna associated with an instrument. The instrument applies a potential to the antenna which is swept to determine the voltage/current characteristic. This provides information about the plasma surrounding the probe and spacecraft.
enumeration Lidar
Lidar (Light Detection and Ranging) is a class of instruments that uses laser light to study atmospheric properties from the ground up to the top of the atmosphere. Such instruments have been used to study atmospheric gases, aerosols, clouds, and temperature.
enumeration LineDepth
The measure of the amount of absorption below the continuum (depth) in a particular wavelength or frequency in an absorption spectrum.
enumeration Lines
A set of 1-D arrays that contain the values of physical parameters, i.e., magnetic field vectors, particle densities, temperatures, etc., at the grid points along a line though a model volume. For instance, the points of the line may correspond to the trajectory of a spacecraft through model space.
enumeration LongWire
A dipole antenna constructed by two active sensing elements that are wires deployed in the equatorial plane on opposite sides of a spinning spacecraft. The, wire length is usually several times the spacecraft diameter.
enumeration LowerHybridFrequency
Lower hybrid oscillations involve longitudinal motions of electrons and ions in a magnetized plasma. The propagation of lower hybrid waves must be close to perpendicular to the background magnetic field in so that electrons cannot move along field lines thus preventing wave growth. The lower hybrid frequency, &phi;<sub>LH</sub>, can be calculated by using &phi;<sub>LH</sub>=[(&omega;<sub>ce</sub>&omega;<sub>ci</sub>)<sup>-1</sup>+&phi;<sub>pi</sub><sup>-2</sup>]<sup>-1/2</sup> where &omega;<sub>ce</sub> and &omega;<sub>ci</sub> are the electron and ion cyclotron frequencies, respectively, and $phi;<sub>LH</sub> is the ion plasma frequency.
enumeration MHD
Hydrodynamic waves in a magnetized plasma in which the background magnetic field plays a key role in controlling the wave propagation characteristics.
enumeration Magnetic
The physical attribute attributed to a magnet or its equivalent.
enumeration MagneticField
A region of space near a magnetized body where magnetic forces can be detected (as measured by methods such as Zeeman splitting, etc.).
enumeration Magnetogram
Measurements of the vector or line-of-sight magnetic field determined from remote sensing measurements of the detailed structure of spectral lines, including their splitting and polarization.
enumeration Magnetograph
A special type of magnetometer that records a time plot of the local magnetic field near the instrument or a telescope capable of determining the magnetic field strength and/or direction on a distant object such as the Sun, using the Zeeman splitting or other spectral signatures of magnetization.
enumeration Magnetometer
An instrument which measures the ambient magnetic field.
enumeration MagnetosonicMachNumber
The ratio of the velocity of fast mode waves to the Alfven velocity.
enumeration Mass
The measure of inertia (mass) of individual objects (e.g., aerosols).
enumeration MassDensity
The mass of particles per unit volume.
enumeration MassNumber
The total number of protons and neutrons (together known as nucleons) in an atomic nucleus.
enumeration MassPerCharge
The mass, m, per unit net charge, q, that is m/q, for an electron or an ionized atom, molecule, or dust particle.
enumeration MassSpectrometer
An instrument which distinguishes chemical species in terms of their different isotopic masses.
enumeration MicrochannelPlate
An instrument used for the detection of elementary particles, ions, ultraviolet rays and soft X-rays constructed from very thin conductive glass capillaries.
enumeration Microwave
Photons with a wavelength range: 10^6 nm to 1.5*10^7 nm.
enumeration ModeAmplitude
In helioseismology the magnitude of oscillation of waves of a particular geometry.
enumeration Molecule
A group of atoms so united and combined by chemical affinity that they form a complete, integrated whole, being the smallest portion of any particular compound that can exist in a free state.
enumeration MultispectralImager
An instrument which captures images at multiple spectral ranges.
enumeration Muon
An elementary particle similar to the electron, with an electric charge equal to -1 elementary charge, -e, and spin -1/2 h-bar with a much mass -206.7682827(46) times that of the electron rest mass, m sub e.
enumeration NaD
A spectrum with a wavelength range of centered at 589.3 nm. VSO nickname: Na-D image with a range of 588.8 nm to 589.8 nm.
enumeration NeutralAtomImager
An instrument which measures the quantity and properties of neutral particles over a range of angles. Measured properties can include mass and energy.
enumeration NeutralAtomImages
Measurements of neutral atom fluxes as a function of look direction often related to remote energetic charged particles that lose their charge through charge-exchange and then reach the detector on a line-of-sight trajectory.
enumeration NeutralGas
Measurements of neutral atomic and molecular components of a gas.
enumeration NeutralParticleDetector
An instrument which measures the quantity and properties of neutral particles. Measured properties can include mass and plasma bulk densities.
enumeration Neutron
An elementary particle with neutral charge that is a constituent of atomic nuclei. Neutrons have a rest mass slightly large than that of a proton equal to about 1.67493*10^-24 kg.
enumeration Ni6768
A spectrum with a wavelength range centered at 676.8 nm. VSO nickname: Ni-6768 dopplergram with a range of 676.7 nm to 676.9 nm.
enumeration NumberDensity
The number of particles per unit volume.
enumeration NumberFlux
The number of particles passing a unit area in unit time, possibly also per unit energy (or equivalent) and/or per unit look direction.
enumeration Optical
Photons with a wavelength range: 380 nm to 760 nm.
enumeration Orientation
The specification of the directional alignment of an object or measurement in a reference coordinate system. The orientation such as a spacecraft spin axis attitude is usually expressed as one or more angles relative to the basis axes of some specified physical space usually together with the date/time of the observation.
enumeration Other
Not classified with more specific terms. The context of its usage may be described in related text.
enumeration ParticleCorrelator
An instrument which correlates particle flux to help identify wave/particle interactions.
enumeration ParticleDetector
An instrument which detects particle flux!!!.
enumeration ParticleRadius
The mean radius for a Gaussian distribution of particles with an axial ratio of 2 and a distribution width that varies as 0.5 radius. A value of zero means no cloud was detected.
enumeration ParticleRigidity
The particle momentum per unit charge. The particle Rigidity, R, is equal to pc/Ze.
enumeration PhaseSpaceDensity
The number of particles per unit volume in the six-dimensional space of position and velocity.
enumeration PhotoIonization
Chemical process by which a neutral is ionized thanks to the energy from a photon.
enumeration Photometer
An instrument which measures the strength of electromagnetic radiation within a spectral band which can range from ultraviolet to infrared and includes the visible spectrum.
enumeration PhotomultiplierTube
A vacuum phototube that is an extremely sensitive detector of light in the ultraviolet, visible, and near-infrared ranges of the electromagnetic spectrum.
enumeration Photon
Electromagnetic waves detected by techniques that utilize their corpuscular character (e.g., CCD, CMOS, or Photomultiplier).
enumeration Photopolarimeter
An instrument which measures the intensity and polarization or radiant energy. A photopolarimeter is a combination of a photometer and a polarimeter.
enumeration PlasmaBeta
The ratio of the plasma pressure (nkT) to the magnetic pressure (B^2/2&mu;<sub>0</sub>) in a single component plasma or the ratio of the plasma pressure sum over i of (n<sub>i</sub>kT<sub>i</sub>) for all species i to the magnetic pressure (B^2/2&mu;<sub>0</sub>) in a multi components plasma.
enumeration PlasmaFrequency
A number density dependent characteristic frequency of a plasma.
enumeration PlasmaWaves
Self-consistent collective oscillations of particles and fields (electric and magnetic) in a plasma.
enumeration Platform
A collection of components which can be positioned and oriented as a single unit. A platform may contain other platforms. For example, a spacecraft is a platform which may have components that can be articulated and are also considered platforms.
enumeration PolarAngle
The angle between the position or measured vector and the k-axis of the coordinate system. Mathematically defined as arctan([sqrt(i^2+j^2)]/k). This term could be also applied to angles between the vector and other components, for example the IMF cone angle defined as arccos(B<sub>x</sub>/B<sub>t</sub>).
enumeration Polarization
Direction of the electric vector of an electromagnetic wave. The wave can be linearly polarized in any direction perpendicular to the direction of travel, circularly polarized (clockwise or counterclockwise), unpolarized, or mixtures of the above.
enumeration Positional
The specification of the location of an object or measurement within a reference coordinate system. The position is usually expressed as a set of values corresponding to the location along a set of orthogonal axes together with the date/time of the observation.
enumeration Positron
An elementary particle that has a positive charge equal to about 1.60218*10^-19 C and a rest mass equal to about 9.10938*10^-31 kg.
enumeration Potential
The work required per unit charge to move a charge from a reference point to a point at infinity (electric potential is defined to be zero). The electric potential of a spacecraft is often referred to as the spacecraft potential. The spacecraft potential is the electric potential of the spacecraft relative to the potential of the nearby plasma. The spacecraft potential is non-zero because the spacecraft charges to the level that the emitted photoelectron flux going to infinity is balanced by the plasma electron flux to the spacecraft.
enumeration PoyntingFlux
Electromagnetic energy flux transported by a wave characterized as the rate of energy transport per unit area per steradian.
enumeration Pressure
The force per unit area exerted by a particle distribution or field.
enumeration Profile
Measurements of a quantity as a function of height above an object such as the limb of a body.
enumeration PropagationTime
Time difference between transmission and reception of a wave in an active wave experiment.
enumeration ProportionalCounter
An instrument which measures energy of ionization radiation based on interactions with a gas.
enumeration Proton
An elementary particle that is a constituent of all atomic nuclei. Protons have a positive charge equal to about 1.60218*10^-19 C and a rest mass equal to about 1.67262*10^-27 kg.
enumeration QuadrisphericalAnalyser
An instrument used for the 3-D detection of plasma, energetic electrons and ions, and for positive ion composition measurements.
enumeration Radar
An instrument that uses directional properties of returned power to infer spatial and/or other characteristics of a remote object.
enumeration Radiance
A radiometric measurement that describes the amount of electromagnetic radiation that passes through or is emitted from a particular area, and falls within a given solid angle in a specified direction. They are used to characterize both emission from diffuse sources and reflection from diffuse surfaces.
enumeration RadioFrequency
Photons with a wavelength range: 10^5 nm to 10^11 nm.
enumeration Radiometer
An instrument for detecting or measuring radiant energy. Radiometers are commonly limited to infrared radiation.
enumeration Rate
Reaction rate: reaction production per unit of time.
enumeration Remark
A notice, comment, or observation.
enumeration ResonanceSounder
A combination of a radio receiver and a pulsed transmitter used to study the plasma surrounding a spacecraft by identifying resonances or cut-offs (of the wave dispersion relation), whose frequencies are related to the ambient plasma density and magnetic field. When the transmitter is off it is essentially a high-frequency resolution spectral power receiver.
enumeration RetardingPotentialAnalyser
An instrument which measures ion temperatures and ion concentrations using a planar ion trap.
enumeration Riometer
An instrument which measures the signal strength in various directions of the galactic radio signals. Variations in these signals are influenced by solar flare activity and geomagnetic storm and substorm processes.
enumeration RotationMatrix
A tensor that is used to perform vector data transformation from one coordinate system to another.
enumeration SPICE
SPICE is an ancillary information system that provides scientists and engineers the capability to include space geometry and event data into mission design, science observation planning, and science data analysis software. The staff of the NASA Navigation and Ancillary Information Facility, NAIF, which is located at JPL provides SPICE support for planetary, heliophysics, and Earth science missions, see https://naif.jpl.nasa.gov/naif/index.html. This SPICE has been adapted from text on NAF hosted web pages.
enumeration ScintillationDetector
An instrument which detects fluorescence of a material which is excited by high-energy (ionizing) electromagnetic or charged particle radiation.
enumeration SearchCoil
An instrument which measures the time variation of the magnetic flux threading a loop by measurement of the electric potential difference induced between the ends of the wire.
enumeration SoftXRays
X-Rays with an energy range of 0.12 keV to 12 keV.
enumeration SolarUVFlux
The amount of ultraviolet energy originating from the Sun passing through a unit area in a unit time.
enumeration SolidStateDetector
A detector of the charge carriers (electrons and holes) generated in semiconductors by energy deposited by gamma ray photons. Also known as a semiconductor detector".
enumeration SonicMachNumber
The ratio of the bulk flow speed to the speed of sound in the medium.
enumeration SoundSpeed
The speed at which sound travels through a medium.
enumeration Sounder
An instrument which measures the radiances from an object. A sounder may measure radiances at multiple spectral ranges.
enumeration SpacecraftPotentialControl
An instrument to control the electric potential of a spacecraft with respect to the ambient plasma by emitting a variable current of positive ions.
enumeration SpatialSeries
A set of 3-D arrays that contain the values of physical parameters, i.e., magnetic field vectors, particle densities, temperatures, etc., at grid points in a spacial volume.
enumeration Spectra
A term that applies to any signal that can be measured or decomposed along a continuous variable such as the electromagnetic radiation which can be decomposed as a function of wavelength or frequency.
enumeration SpectralPowerReceiver
A radio receiver which determines the power spectral density of the electric or magnetic field, or both, at one or more frequencies.
enumeration Spectrometer
An instrument that measures the component wavelengths of light (or other electromagnetic radiation) by splitting the light up into its component wavelengths.
enumeration Spectrum
The distribution of a characteristic of a physical system or phenomenon, such as the energy emitted by a radiant source, arranged in the order of wavelengths.
enumeration SpinPeriod
The time required for an object such as a spacecraft or planet to perform one full rotation in a given frame of reference.
enumeration SpinPhase
An angular based or normalized parameter that specifies the spin state of an object such as a spacecraft or planet in a specific coordinate system usually together with the date/time of the observation.
enumeration SpinRate
The angular rate of change of the spin angle of an object such as a spacecraft or planet.
enumeration StokesParameters
A set of four parameters (usually called I,Q, U and V) which describe the polarization state of an electromagnetic wave propagating through space.
enumeration Telemetry
Parameters that include full packets of data from monitoring devices or the memory addresses of datum within telemetry packets. The data comprising telemetry packets are typically expressed by using non-physical engineering units and may be used to express a variety of device operating conditions such as command acceptance/execution, housekeeping, event characterization, memory dumps, and science data. Telemetry packets may be raw or unpacked.
enumeration Temperature
A measure of the kinetic energy of random motion with respect to the average. Temperature is properly defined only for an equilibrium particle distribution (Maxwellian distribution).
enumeration Temporal
Pertaining to time.
enumeration ThermalPlasma
Measurements of the plasma in the energy regime where the most of the plasma occurs. May be the basic fluxes in the form of distribution functions or the derived bulk parameters (density, flow velocity, etc.).
enumeration ThermalSpeed
A characteristic fluctuation speed of a distribution of particles about the bulk flow speed of the distribution. The value of the thermal speed depends on the dimensions and temperature of the distribution. Specific quantitative definition of thermal speed must be provided by the provider of a resource to be described in SPASE. [Note: Its quantitative definition depends on the nature of the particle distribution and how the random speed is characterized or calculated and must be specified in the description of the quantity used in the product described by the SPASE document].
enumeration TimeOfFlight
An instrument which measures the time it takes for a particle to travel between two detectors.
enumeration TotalPressure
In an MHD fluid it is the number density (N) times Boltzmann constant times the temperature in Kelvin.
enumeration Ultraviolet
Photons with a wavelength range: 10 nm to 400 nm.
enumeration Unspecified
A value which is not provided.
enumeration UpperHybridFrequency
Upper hybrid oscillations involve longitudinal motions of electrons perpendicular to the magnetic field. The upper hybrid frequency, &phi;<sub>UH</sub>, is governed by the relationship &phi;<sub>UH</sub>^2=&phi;<sub>pe</sub>^2+&theta;<sub>ce</sub>^2 where &phi;<sub>pe</sub> is electron plasma frequency and &theta;<sub>ce</sub> is the electron cyclotron frequency.
enumeration VCrossB
The cross product of the charge velocity (V) and the magnetic field (B). It is the electric field exerted on a point charge by a magnetic field.
enumeration Velocity
Rate of change of position. Also used for the average velocity of a collection of particles, also referred to as bulk velocity.
enumeration VolumeEmissionRate
The volume emission rate, e(r,t,l), is the number of photons emitted per unit source volume per second (photons/m^3/s), as measured along the line of sight between the source point and the observer. The Volume Emission Rate is in general a function of the line-of-sight distance, r, time, t, and wavelength, l. The Volume Emission Rate is actually not a directly measurable quantity. However, the term has been commonly used in both data product descriptions and research publications.
enumeration WavePhase
Position of a wave within its cycle at a given point in time.
enumeration WaveformReceiver
A radio receiver which outputs the value of one or more components of the electric and/or magnetic field as a function of time.
enumeration Wavelength
The peak-to-peak distance over one wave period.
enumeration Waves
Data resulting from observations of wave experiments and natural wave phenomena. Wave experiments are typically active and natural wave phenomena are passive. Examples of wave experiments include coherent/incoherent scatter radars, radio soundings, VLF propagation studies, ionospheric scintillation of beacon satellite signals, etc. Examples of natural wave phenomena include micropulsations, mesospheric gravity waves, auroral/plasmaspheric hiss, Langmuir waves, AKR, Jovian decametric radiation, solar radio bursts, etc.
enumeration Waves.Active
Exerting an influence or producing a change or effect. An active measurement is one which produces a transmission or excitation as a part of the measurement cycle.
enumeration Waves.Passive
Movement or effect produced by outside influence. A passive measurement is one which does not produce a transmission or excitation as a part of the measurement cycle.
enumeration WebResource
A Web page or file-based resource accessible by a URL.
enumeration WebService
A Web-based service that uses SOAP, WSDL or UDDI open standards.
enumeration WhiteLight
Photons with a wavelength in the visible range for humans.
enumeration XRays
Photons with a wavelength range: 0.001 nm to 10 nm.
Used by
Source
<xsd:simpleType name="ParameterQuantity">
  <xsd:annotation>
    <xsd:documentation xml:lang="en">Identifiers for all types of parameter quantities</xsd:documentation>
  </xsd:annotation>
  <xsd:restriction base="xsd:string">
    <xsd:enumeration value="2DCuts">
      <xsd:annotation>
        <xsd:documentation xml:lang="en">A set of 2-D arrays that contain the values of physical parameters, i.e., magnetic field vectors, particle densities, temperatures, etc., at the grid points located in a planar slice of a model volume.</xsd:documentation>
      </xsd:annotation>
    </xsd:enumeration>
    <xsd:enumeration value="3DCubes">
      <xsd:annotation>
        <xsd:documentation xml:lang="en">A set of 3-D arrays that contain the values of physical parameters, i.e., magnetic field vectors, particle densities, temperatures, etc., at grid points in a model volume.</xsd:documentation>
      </xsd:annotation>
    </xsd:enumeration>
    <xsd:enumeration value="ACElectricField">
      <xsd:annotation>
        <xsd:documentation xml:lang="en">Alternating electric field component of a wave.</xsd:documentation>
      </xsd:annotation>
    </xsd:enumeration>
    <xsd:enumeration value="ACMagneticField">
      <xsd:annotation>
        <xsd:documentation xml:lang="en">Alternating magnetic field component of a wave.</xsd:documentation>
      </xsd:annotation>
    </xsd:enumeration>
    <xsd:enumeration value="Absorption">
      <xsd:annotation>
        <xsd:documentation xml:lang="en">Decrease of radiant energy (relative to the background continuum spectrum).</xsd:documentation>
      </xsd:annotation>
    </xsd:enumeration>
    <xsd:enumeration value="ActivityIndex">
      <xsd:annotation>
        <xsd:documentation xml:lang="en">An indication, derived from one or more measurements, of the level of activity of an object or region, such as sunspot number, F10.7 flux, Dst, or the Polar Cap Indices.</xsd:documentation>
      </xsd:annotation>
    </xsd:enumeration>
    <xsd:enumeration value="AdiabaticInvariant">
      <xsd:annotation>
        <xsd:documentation xml:lang="en">A property of a physical system usually related to periodic phenomena that remains constant under slowly varying conditions.</xsd:documentation>
      </xsd:annotation>
    </xsd:enumeration>
    <xsd:enumeration value="AdiabaticInvariant.BounceMotion">
      <xsd:annotation>
        <xsd:documentation xml:lang="en">The second adiabatic invariant is associated with periodic bounce motion of charged particles trapped between two magnetic mirrors on a magnetic field line. The second invariant, termed J, is defined by using the integral J=m &int; v||*ds where m is the mass of the charged particle, v|| is the particle velocity along the field line, and ds represents elemental arc lengths along the field line. The second adiabatic invariant is conserved as long as changes in the background magnetic field occur at time scales much longer than the bounce time of the charged particles.</xsd:documentation>
      </xsd:annotation>
    </xsd:enumeration>
    <xsd:enumeration value="AdiabaticInvariant.DriftMotion">
      <xsd:annotation>
        <xsd:documentation xml:lang="en">The third invariant for charged particle motion in a dipolar magnetic field is associated with drift of its guiding center in the equatorial plane. The conserved quantity, J<sub>2</sub>, is equal to q&phi; where q is the particle charge and &phi; is the magnetic flux enclosed within the particle drift path.</xsd:documentation>
      </xsd:annotation>
    </xsd:enumeration>
    <xsd:enumeration value="AdiabaticInvariant.MagneticMoment">
      <xsd:annotation>
        <xsd:documentation xml:lang="en">A constant of motion related to the gyromotion of a particle in a magnetic field that is either static or slowly varying with respect to the gyroperiod. The magnetic moment is usually denoted by using the lower-case Greek letter for mu and can be calculated by using mu equal to m(u^2/2B) where m is the particle mass, u is the velocity of the particle perpendicular to the constant or average magnetic field direction, and B is the magnitude of the magnetic field strength.</xsd:documentation>
      </xsd:annotation>
    </xsd:enumeration>
    <xsd:enumeration value="Aerosol">
      <xsd:annotation>
        <xsd:documentation xml:lang="en">A suspension of fine solid or liquid particles in a gas.</xsd:documentation>
      </xsd:annotation>
    </xsd:enumeration>
    <xsd:enumeration value="AkasofuEpsilon">
      <xsd:annotation>
        <xsd:documentation xml:lang="en">A measure of the magnetopause energy flux and an indicator of the solar wind power available for subsequent magnetospheric energization. Defined as: V*B^2*l^2sin(theta/2)^4 where B is the IMF, l is an empirical scaling parameter equal to 7 R<sub>E</sub>, and theta=tan(By/Bz)^-1 the IMF clock angle.</xsd:documentation>
      </xsd:annotation>
    </xsd:enumeration>
    <xsd:enumeration value="Albedo">
      <xsd:annotation>
        <xsd:documentation xml:lang="en">The ratio of reflected radiation from the surface to incident radiation upon it.</xsd:documentation>
      </xsd:annotation>
    </xsd:enumeration>
    <xsd:enumeration value="AlfvenMachNumber">
      <xsd:annotation>
        <xsd:documentation xml:lang="en">The ratio of the bulk flow speed to the Alfven speed.</xsd:documentation>
      </xsd:annotation>
    </xsd:enumeration>
    <xsd:enumeration value="AlfvenVelocity">
      <xsd:annotation>
        <xsd:documentation xml:lang="en">Phase velocity of the Alfven wave. In SI units it is the velocity of the magnetic field divided by the square root of the mass density times the permeability of free space (&mu;<sub>0</sub>).</xsd:documentation>
      </xsd:annotation>
    </xsd:enumeration>
    <xsd:enumeration value="AlphaParticle">
      <xsd:annotation>
        <xsd:documentation xml:lang="en">A positively charged nuclear particle that consists of two protons and two neutrons.</xsd:documentation>
      </xsd:annotation>
    </xsd:enumeration>
    <xsd:enumeration value="Antenna">
      <xsd:annotation>
        <xsd:documentation xml:lang="en">A sensor used to measure electric potential.</xsd:documentation>
      </xsd:annotation>
    </xsd:enumeration>
    <xsd:enumeration value="ArrivalDirection">
      <xsd:annotation>
        <xsd:documentation xml:lang="en">An angular measure of the direction from which an energetic particle or photon was incident on a detector. The angles may be measured in any coordinate system.</xsd:documentation>
      </xsd:annotation>
    </xsd:enumeration>
    <xsd:enumeration value="Atom">
      <xsd:annotation>
        <xsd:documentation xml:lang="en">Matter consisting of a nucleus surrounded by electrons which has no net charge.</xsd:documentation>
      </xsd:annotation>
    </xsd:enumeration>
    <xsd:enumeration value="AtomicNumberDetected">
      <xsd:annotation>
        <xsd:documentation xml:lang="en">The number of protons in the nucleus of an atom as determined by a detector.</xsd:documentation>
      </xsd:annotation>
    </xsd:enumeration>
    <xsd:enumeration value="AverageChargeState">
      <xsd:annotation>
        <xsd:documentation xml:lang="en">A measure of the composite deficit (positive) or excess (negative) of electrons with respect to protons.</xsd:documentation>
      </xsd:annotation>
    </xsd:enumeration>
    <xsd:enumeration value="AzimuthAngle">
      <xsd:annotation>
        <xsd:documentation xml:lang="en">The angle between the projection into the I-J plane of a position or measured vector and the I-axis of the coordinate system. Mathematically defined as arctan(J/I). This term could be also applied to angles measured in different planes, i.e., the IMF clock angle defined as arctan(|By|/Bz).</xsd:documentation>
      </xsd:annotation>
    </xsd:enumeration>
    <xsd:enumeration value="CaK">
      <xsd:annotation>
        <xsd:documentation xml:lang="en">A spectrum with a wavelength of range centered near 393.5 nm. VSO nickname: Ca-K image with range of 391.9 nm to 395.2 nm.</xsd:documentation>
      </xsd:annotation>
    </xsd:enumeration>
    <xsd:enumeration value="Channeltron">
      <xsd:annotation>
        <xsd:documentation xml:lang="en">An instrument that detects electrons, ions, and ultraviolet radiation, according to the principle of a secondary emission multiplier. It is typically used in electron spectroscopy and mass spectrometry.</xsd:documentation>
      </xsd:annotation>
    </xsd:enumeration>
    <xsd:enumeration value="ChargeExchange">
      <xsd:annotation>
        <xsd:documentation xml:lang="en">Chemical process involving a charge transfer from an ion (which becomes neutral) to a neutral (which becomes ionized).</xsd:documentation>
      </xsd:annotation>
    </xsd:enumeration>
    <xsd:enumeration value="ChargeFlux">
      <xsd:annotation>
        <xsd:documentation xml:lang="en">The number of ionized particles passing through a unit area per unit time, for instance as measured by a Faraday cup.</xsd:documentation>
      </xsd:annotation>
    </xsd:enumeration>
    <xsd:enumeration value="ChargeState">
      <xsd:annotation>
        <xsd:documentation xml:lang="en">Charge of a fully or partially stripped ion, in units of the charge of a proton. Charge state of a bare proton is equal to one.</xsd:documentation>
      </xsd:annotation>
    </xsd:enumeration>
    <xsd:enumeration value="Coronograph">
      <xsd:annotation>
        <xsd:documentation xml:lang="en">An instrument which can image things very close to the Sun by using a disk to block the bright surface of the sun or a star that reveals the faint corona of the Sun or other celestial objects.</xsd:documentation>
      </xsd:annotation>
    </xsd:enumeration>
    <xsd:enumeration value="CountRate">
      <xsd:annotation>
        <xsd:documentation xml:lang="en">The number of events per unit time.</xsd:documentation>
      </xsd:annotation>
    </xsd:enumeration>
    <xsd:enumeration value="Counts">
      <xsd:annotation>
        <xsd:documentation xml:lang="en">The number of detection events occurring in a detector over the detector accumulation time.</xsd:documentation>
      </xsd:annotation>
    </xsd:enumeration>
    <xsd:enumeration value="CrossSection">
      <xsd:annotation>
        <xsd:documentation xml:lang="en">Cross section of the reaction, when the reaction implies the collision of two particles.</xsd:documentation>
      </xsd:annotation>
    </xsd:enumeration>
    <xsd:enumeration value="Current">
      <xsd:annotation>
        <xsd:documentation xml:lang="en">It is the scalar quantity giving the net charge (summed over charged particle species) per unit time flowing across a given surface.</xsd:documentation>
      </xsd:annotation>
    </xsd:enumeration>
    <xsd:enumeration value="CurrentDensity">
      <xsd:annotation>
        <xsd:documentation xml:lang="en">It is the vector quantity giving the net charge (summed over charged particle species) per unit cross-sectional area per unit time flowing through a given point. Measurements of current density are often provided in terms of the magnetic perturbations (superposed upon a background magnetic field, if present) associated with the current density.</xsd:documentation>
      </xsd:annotation>
    </xsd:enumeration>
    <xsd:enumeration value="DataQuality">
      <xsd:annotation>
        <xsd:documentation xml:lang="en">An ancillary parameter that denotes the standard or degree of accuracy, trustworthiness, or usefulness of another parameter.</xsd:documentation>
      </xsd:annotation>
    </xsd:enumeration>
    <xsd:enumeration value="DissociativeRecombination">
      <xsd:annotation>
        <xsd:documentation xml:lang="en">Chemical process by which an ion is neutralized by capturing an electron, and splits in two new neutral species.</xsd:documentation>
      </xsd:annotation>
    </xsd:enumeration>
    <xsd:enumeration value="DopplerFrequency">
      <xsd:annotation>
        <xsd:documentation xml:lang="en">Change in the frequency of a propagating wave due to motion of the source, the observer, the reflector, or the propagation medium.</xsd:documentation>
      </xsd:annotation>
    </xsd:enumeration>
    <xsd:enumeration value="Dopplergram">
      <xsd:annotation>
        <xsd:documentation xml:lang="en">A map or image depicting the spatial distribution of line-of-sight velocities of the observed object.</xsd:documentation>
      </xsd:annotation>
    </xsd:enumeration>
    <xsd:enumeration value="DoubleSphere">
      <xsd:annotation>
        <xsd:documentation xml:lang="en">A dipole antenna of which the active (sensor) elements are small spheres located at the ends of two wires deployed in the equatorial plane, on opposite sides of a spinning spacecraft.</xsd:documentation>
      </xsd:annotation>
    </xsd:enumeration>
    <xsd:enumeration value="Dust">
      <xsd:annotation>
        <xsd:documentation xml:lang="en">Free microscopic particles of solid material.</xsd:documentation>
      </xsd:annotation>
    </xsd:enumeration>
    <xsd:enumeration value="DustDetector">
      <xsd:annotation>
        <xsd:documentation xml:lang="en">An instrument which determines the mass and speed of ambient dust particles.</xsd:documentation>
      </xsd:annotation>
    </xsd:enumeration>
    <xsd:enumeration value="DynamicPressure">
      <xsd:annotation>
        <xsd:documentation xml:lang="en">Dynamic pressure is a measure of the kinetic energy per unit volume of a fluid. For instance, the solar wind dynamic pressure or ram pressure for a purely proton plasma is equal to m<sub>p</sub> n V<sup>2</sup> where m<sub>p</sub> is the proton mass, n is the proton number density, and V is the solar wind speed.</xsd:documentation>
      </xsd:annotation>
    </xsd:enumeration>
    <xsd:enumeration value="Electric">
      <xsd:annotation>
        <xsd:documentation xml:lang="en">The physical attribute that exerts an electrical force.</xsd:documentation>
      </xsd:annotation>
    </xsd:enumeration>
    <xsd:enumeration value="ElectricField">
      <xsd:annotation>
        <xsd:documentation xml:lang="en">A region of space around a charged particle, or between two voltages within which a force is exerted on charged objects in its vicinity. An electric field is the electric force per unit charge.</xsd:documentation>
      </xsd:annotation>
    </xsd:enumeration>
    <xsd:enumeration value="Electromagnetic">
      <xsd:annotation>
        <xsd:documentation xml:lang="en">Electric and magnetic field variations in time and space that propagate through a medium or a vacuum. The wave propagation direction, electric field vector, and magnetic field vector form an orthogonal triad. Waves in this category are detected by having their field quantities measured.</xsd:documentation>
      </xsd:annotation>
    </xsd:enumeration>
    <xsd:enumeration value="Electron">
      <xsd:annotation>
        <xsd:documentation xml:lang="en">An elementary particle that has a negative charge equal to about 1.60218*10^-19 C and a rest mass equal to about 9.10938*10^-31 kg.</xsd:documentation>
      </xsd:annotation>
    </xsd:enumeration>
    <xsd:enumeration value="ElectronDriftInstrument">
      <xsd:annotation>
        <xsd:documentation xml:lang="en">An active experiment to measure the electron drift velocity based on sensing the displacement of a weak beam of electrons after one gyration in the ambient magnetic field.</xsd:documentation>
      </xsd:annotation>
    </xsd:enumeration>
    <xsd:enumeration value="ElectronImpact">
      <xsd:annotation>
        <xsd:documentation xml:lang="en">Chemical process by which a neutral is ionized thanks to the energy from the impact of an electron.</xsd:documentation>
      </xsd:annotation>
    </xsd:enumeration>
    <xsd:enumeration value="Electrostatic">
      <xsd:annotation>
        <xsd:documentation xml:lang="en">Collective longitudinal electric-field and plasma oscillations trapped within a body of plasma.</xsd:documentation>
      </xsd:annotation>
    </xsd:enumeration>
    <xsd:enumeration value="ElectrostaticAnalyser">
      <xsd:annotation>
        <xsd:documentation xml:lang="en">An instrument which uses charged plates to analyze the mass, charge and kinetic energies of charged particles which enter the instrument.</xsd:documentation>
      </xsd:annotation>
    </xsd:enumeration>
    <xsd:enumeration value="ElevationAngle">
      <xsd:annotation>
        <xsd:documentation xml:lang="en">The angle between the position or measured vector and the I-J plane of the coordinate system. Mathematically defined as arctan(K/sqrt(I^2+J^2)).</xsd:documentation>
      </xsd:annotation>
    </xsd:enumeration>
    <xsd:enumeration value="Emissivity">
      <xsd:annotation>
        <xsd:documentation xml:lang="en">The energy emitted spontaneously per unit bandwidth (typically frequency) per unit time per unit mass of source. Emissivity is usually integrated over all directions/solid angles.</xsd:documentation>
      </xsd:annotation>
    </xsd:enumeration>
    <xsd:enumeration value="EnergeticParticleInstrument">
      <xsd:annotation>
        <xsd:documentation xml:lang="en">An instrument that measures fluxes of charged particles as a function of time, direction of motion, mass, charge and/or species.</xsd:documentation>
      </xsd:annotation>
    </xsd:enumeration>
    <xsd:enumeration value="EnergeticParticles">
      <xsd:annotation>
        <xsd:documentation xml:lang="en">Pieces of matter that are moving very fast. Energetic particles include protons, electrons, neutrons, neutrinos, the nuclei of atoms, and other sub-atomic particles.</xsd:documentation>
      </xsd:annotation>
    </xsd:enumeration>
    <xsd:enumeration value="Energy">
      <xsd:annotation>
        <xsd:documentation xml:lang="en">The capacity for doing work as measured by the capability of doing work (potential energy) or the conversion of this capability to motion (kinetic energy).</xsd:documentation>
      </xsd:annotation>
    </xsd:enumeration>
    <xsd:enumeration value="EnergyDensity">
      <xsd:annotation>
        <xsd:documentation xml:lang="en">The amount of energy per unit volume.</xsd:documentation>
      </xsd:annotation>
    </xsd:enumeration>
    <xsd:enumeration value="EnergyFlux">
      <xsd:annotation>
        <xsd:documentation xml:lang="en">The amount of energy passing through a unit area in a unit time.</xsd:documentation>
      </xsd:annotation>
    </xsd:enumeration>
    <xsd:enumeration value="EnergyPerCharge">
      <xsd:annotation>
        <xsd:documentation xml:lang="en">The kinetic energy, E, per unit net charge, q, that is E/q, for an electron or an ionized atom, molecule, or dust particle.</xsd:documentation>
      </xsd:annotation>
    </xsd:enumeration>
    <xsd:enumeration value="Entropy">
      <xsd:annotation>
        <xsd:documentation xml:lang="en">A function of thermodynamic quantity, such as temperature, pressure, or composition, that is a measure of the energy that is not available for work during a thermodynamic process. It is often interpreted as the degree of disorder or randomness in the system.</xsd:documentation>
      </xsd:annotation>
    </xsd:enumeration>
    <xsd:enumeration value="Ephemeris">
      <xsd:annotation>
        <xsd:documentation xml:lang="en">The spatial coordinates of a body as a function of time. When used as an Instrument Type it represents the process or methods used to generate spatial coordinates.</xsd:documentation>
      </xsd:annotation>
    </xsd:enumeration>
    <xsd:enumeration value="EquivalentWidth">
      <xsd:annotation>
        <xsd:documentation xml:lang="en">The spectral width of a total absorption line having the amount of absorbed radiant energy being equivalent to that in an observed absorption line.</xsd:documentation>
      </xsd:annotation>
    </xsd:enumeration>
    <xsd:enumeration value="Experiment">
      <xsd:annotation>
        <xsd:documentation xml:lang="en">A collection of components which are designed to make coordinated observations of a phenomenon or object. Projects and missions may refer to an "experiment" by other names such as a "suite".</xsd:documentation>
      </xsd:annotation>
    </xsd:enumeration>
    <xsd:enumeration value="ExtremeUltraviolet">
      <xsd:annotation>
        <xsd:documentation xml:lang="en">A spectrum with a wavelength range of 10 nm to 125 nm. VSO nickname: EUV image with a range of 10 nm to 125 nm.</xsd:documentation>
      </xsd:annotation>
    </xsd:enumeration>
    <xsd:enumeration value="FarUltraviolet">
      <xsd:annotation>
        <xsd:documentation xml:lang="en">A spectrum with a wavelength range of 122 nm to 200 nm. VSO nickname: FUV image with a range of 122 nm to 200 nm.</xsd:documentation>
      </xsd:annotation>
    </xsd:enumeration>
    <xsd:enumeration value="FaradayCup">
      <xsd:annotation>
        <xsd:documentation xml:lang="en">An instrument consisting of an electrode from which electrical current is measured while a charged particle beam (electrons or ions) impinges on it. Used to determine energy spectrum and sometimes ion composition of the impinging particles.</xsd:documentation>
      </xsd:annotation>
    </xsd:enumeration>
    <xsd:enumeration value="FlowSpeed">
      <xsd:annotation>
        <xsd:documentation xml:lang="en">The magnitude of the flow velocity.</xsd:documentation>
      </xsd:annotation>
    </xsd:enumeration>
    <xsd:enumeration value="FlowVelocity">
      <xsd:annotation>
        <xsd:documentation xml:lang="en">The mean velocity of all particles in the flow, also referred to as bulk velocity or average flow velocity.</xsd:documentation>
      </xsd:annotation>
    </xsd:enumeration>
    <xsd:enumeration value="Fluence">
      <xsd:annotation>
        <xsd:documentation xml:lang="en">The time integral of a flux. A fluence is a not a measurement of flux per unit time.</xsd:documentation>
      </xsd:annotation>
    </xsd:enumeration>
    <xsd:enumeration value="FluxFeedback">
      <xsd:annotation>
        <xsd:documentation xml:lang="en">A search coil whose bandwidth and signal/noise ratio are increased by the application of negative feedback at the sensor (flux) level by driving a collocated coil with a signal from the preamplifier.</xsd:documentation>
      </xsd:annotation>
    </xsd:enumeration>
    <xsd:enumeration value="FourierTransformSpectrograph">
      <xsd:annotation>
        <xsd:documentation xml:lang="en">An instrument that determines the spectra of a radiative source, using time domain measurements and a Fourier transform.</xsd:documentation>
      </xsd:annotation>
    </xsd:enumeration>
    <xsd:enumeration value="Frequency">
      <xsd:annotation>
        <xsd:documentation xml:lang="en">The number of occurrences of a repeating event per unit time.</xsd:documentation>
      </xsd:annotation>
    </xsd:enumeration>
    <xsd:enumeration value="FrequencyToGyrofrequencyRatio">
      <xsd:annotation>
        <xsd:documentation xml:lang="en">The ratio of the characteristic frequency of a medium to gyrofrequency of a particle.</xsd:documentation>
      </xsd:annotation>
    </xsd:enumeration>
    <xsd:enumeration value="GammaRays">
      <xsd:annotation>
        <xsd:documentation xml:lang="en">Photons with a wavelength range: 0.00001 nm to 0.001 nm.</xsd:documentation>
      </xsd:annotation>
    </xsd:enumeration>
    <xsd:enumeration value="GeigerMuellerTube">
      <xsd:annotation>
        <xsd:documentation xml:lang="en">An instrument which measures density of ionizing radiation based on interactions with a gas.</xsd:documentation>
      </xsd:annotation>
    </xsd:enumeration>
    <xsd:enumeration value="GeometricFactor">
      <xsd:annotation>
        <xsd:documentation xml:lang="en">A measure of the gathering power of a particle detector. The geometric factor can be used to correct particle measurements by accounting for the fact that only a fraction of the source particles is able to gain entry through the aperture of a detector. For an isotopic source distribution, the geometric factor corresponds to the solid angle subtended by the aperture. In practice, determination of the geometric factor requires numerical modeling and depends on detector design and the characteristics of the source.</xsd:documentation>
      </xsd:annotation>
    </xsd:enumeration>
    <xsd:enumeration value="Gyrofrequency">
      <xsd:annotation>
        <xsd:documentation xml:lang="en">The number of gyrations around a magnetic guiding center (field line) a charged particle makes per unit time due to the Lorentz force.</xsd:documentation>
      </xsd:annotation>
    </xsd:enumeration>
    <xsd:enumeration value="Halpha">
      <xsd:annotation>
        <xsd:documentation xml:lang="en">A spectrum with a wavelength range centered at 656.3 nm. VSO nickname: H-alpha image with a spectrum range of 655.8 nm to 656.8 nm.</xsd:documentation>
      </xsd:annotation>
    </xsd:enumeration>
    <xsd:enumeration value="HardXRays">
      <xsd:annotation>
        <xsd:documentation xml:lang="en">Photons with a wavelength range: 0.001 nm to 0.1 nm and an energy range of 12 keV to 120 keV.</xsd:documentation>
      </xsd:annotation>
    </xsd:enumeration>
    <xsd:enumeration value="He10830">
      <xsd:annotation>
        <xsd:documentation xml:lang="en">A spectrum with a wavelength range centered at 1082.9 nm. VSO nickname: an He 10830 image with a range of 1082.5 nm to 1083.3 nm.</xsd:documentation>
      </xsd:annotation>
    </xsd:enumeration>
    <xsd:enumeration value="He304">
      <xsd:annotation>
        <xsd:documentation xml:lang="en">A spectrum centered around the resonance line of ionized helium at 304 Angstrom (30.4 nm).</xsd:documentation>
      </xsd:annotation>
    </xsd:enumeration>
    <xsd:enumeration value="HeatFlux">
      <xsd:annotation>
        <xsd:documentation xml:lang="en">Flow of thermal energy through a gas or plasma typically computed as third moment of a distribution function.</xsd:documentation>
      </xsd:annotation>
    </xsd:enumeration>
    <xsd:enumeration value="Housekeeping">
      <xsd:annotation>
        <xsd:documentation xml:lang="en">Parameters that indicate the status or health state of instruments or monitoring devices as measured in physical units such as that for current, voltage, or temperature. Housekeeping data can be analyzed to determine whether instruments are working correctly and the knowledge of their values may be used to avoid errors or even device failures.</xsd:documentation>
      </xsd:annotation>
    </xsd:enumeration>
    <xsd:enumeration value="Hydrodynamic">
      <xsd:annotation>
        <xsd:documentation xml:lang="en">Periodic or quasi-periodic oscillations of fluid quantities.</xsd:documentation>
      </xsd:annotation>
    </xsd:enumeration>
    <xsd:enumeration value="IMFClockAngle">
      <xsd:annotation>
        <xsd:documentation xml:lang="en">The clockwise angle of the direction of interplanetary magnetic field (IMF) measured in the plane of the body pole perpendicular to the line between the body and the Sun.</xsd:documentation>
      </xsd:annotation>
    </xsd:enumeration>
    <xsd:enumeration value="ImageIntensity">
      <xsd:annotation>
        <xsd:documentation xml:lang="en">Measurements of the 2-D distribution of the intensity of photons from some region or object such as the Sun or the polar auroral regions, can be in any wavelength band, and polarized, etc.</xsd:documentation>
      </xsd:annotation>
    </xsd:enumeration>
    <xsd:enumeration value="Imager">
      <xsd:annotation>
        <xsd:documentation xml:lang="en">An instrument which samples the radiation from an area at one or more spectral ranges emitted or reflected by an object.</xsd:documentation>
      </xsd:annotation>
    </xsd:enumeration>
    <xsd:enumeration value="ImagingSpectrometer">
      <xsd:annotation>
        <xsd:documentation xml:lang="en">An instrument which is a multispectral scanner with a very large number of channels (typically from 64 channels up to 256 channels) with very narrow bandwidths.</xsd:documentation>
      </xsd:annotation>
    </xsd:enumeration>
    <xsd:enumeration value="Infrared">
      <xsd:annotation>
        <xsd:documentation xml:lang="en">Photons with a wavelength range: 760 nm to 10^6 nm.</xsd:documentation>
      </xsd:annotation>
    </xsd:enumeration>
    <xsd:enumeration value="InstrumentMode">
      <xsd:annotation>
        <xsd:documentation xml:lang="en">An indication of a state (mode) in which the instrument is operating. How a mode influences the interpretation and representation of data is described in instrument related documentation.</xsd:documentation>
      </xsd:annotation>
    </xsd:enumeration>
    <xsd:enumeration value="InstrumentStatus">
      <xsd:annotation>
        <xsd:documentation xml:lang="en">A quantity directly related to the operation or function of an instrument.</xsd:documentation>
      </xsd:annotation>
    </xsd:enumeration>
    <xsd:enumeration value="Intensity">
      <xsd:annotation>
        <xsd:documentation xml:lang="en">The measurement of radiant or wave energy per unit detector area per unit bandwidth per unit solid angle per unit time.</xsd:documentation>
      </xsd:annotation>
    </xsd:enumeration>
    <xsd:enumeration value="Interferometer">
      <xsd:annotation>
        <xsd:documentation xml:lang="en">An instrument to study the properties of two or more waves from the pattern of interference created by their superposition.</xsd:documentation>
      </xsd:annotation>
    </xsd:enumeration>
    <xsd:enumeration value="Ion">
      <xsd:annotation>
        <xsd:documentation xml:lang="en">An atom that has acquired a net electric charge by gaining or losing one or more electrons (Note: Z>2).</xsd:documentation>
      </xsd:annotation>
    </xsd:enumeration>
    <xsd:enumeration value="IonChamber">
      <xsd:annotation>
        <xsd:documentation xml:lang="en">A device in which the collected electrical charge from ionization in a gas-filled cavity is taken to be the proportion to some parameter (e.g., dose or exposure) of radiation field.</xsd:documentation>
      </xsd:annotation>
    </xsd:enumeration>
    <xsd:enumeration value="IonComposition">
      <xsd:annotation>
        <xsd:documentation xml:lang="en">In situ measurements of the relative flux or density of electrically charged particles in the space environment. May give simple fluxes, but full distribution functions are sometimes measured.</xsd:documentation>
      </xsd:annotation>
    </xsd:enumeration>
    <xsd:enumeration value="IonDrift">
      <xsd:annotation>
        <xsd:documentation xml:lang="en">A device which measures the current produced by the displacement of ambient ions on a grid, thereby allowing the determination of the ion trajectory and velocity.</xsd:documentation>
      </xsd:annotation>
    </xsd:enumeration>
    <xsd:enumeration value="IonGauge">
      <xsd:annotation>
        <xsd:documentation xml:lang="en">A device which measures low-pressure or vacuum neutral gas with pressures ranging from 10^-3 Torr to 10^-10 Torr. An ion gauge is an electronic amplifying vacuum tube consisting of three electrodes inside an evacuated glass envelope, with the filament being the cathode.</xsd:documentation>
      </xsd:annotation>
    </xsd:enumeration>
    <xsd:enumeration value="Irradiance">
      <xsd:annotation>
        <xsd:documentation xml:lang="en">A radiometric term for the power of electromagnetic radiation at a surface, per unit area. Irradiance is used when the electromagnetic radiation is incident on the surface. Irradiance data may be reported in any units (i.e., counts/s) due to, for example, being at a particular wavelength, or to being a not fully calibrated relative measurement.</xsd:documentation>
      </xsd:annotation>
    </xsd:enumeration>
    <xsd:enumeration value="K7699">
      <xsd:annotation>
        <xsd:documentation xml:lang="en">A spectrum with a wavelength range centered at 769.9 nm. VSO nickname: K-7699 dopplergram with a range of 769.8 nm to 770.0 nm.</xsd:documentation>
      </xsd:annotation>
    </xsd:enumeration>
    <xsd:enumeration value="LBHBand">
      <xsd:annotation>
        <xsd:documentation xml:lang="en">Lyman-Birge-Hopfield band in the far ultraviolet range with wavelength range of 140 nm to 170 nm.</xsd:documentation>
      </xsd:annotation>
    </xsd:enumeration>
    <xsd:enumeration value="LShell">
      <xsd:annotation>
        <xsd:documentation xml:lang="en">The L-shell is the magnetic equatorial radius (in units of planetary radii) of a dipole magnetic field line. For instance, if the L-shell value equals 6 say at Earth, the magnetic field lines cross the magnetic equator at six Earth radii. The L-shell concept can be applied generally to any magnetized planet or satellite with a dominant dipolar magnetic field moment.</xsd:documentation>
      </xsd:annotation>
    </xsd:enumeration>
    <xsd:enumeration value="LangmuirProbe">
      <xsd:annotation>
        <xsd:documentation xml:lang="en">A monopole antenna associated with an instrument. The instrument applies a potential to the antenna which is swept to determine the voltage/current characteristic. This provides information about the plasma surrounding the probe and spacecraft.</xsd:documentation>
      </xsd:annotation>
    </xsd:enumeration>
    <xsd:enumeration value="Lidar">
      <xsd:annotation>
        <xsd:documentation xml:lang="en">Lidar (Light Detection and Ranging) is a class of instruments that uses laser light to study atmospheric properties from the ground up to the top of the atmosphere. Such instruments have been used to study atmospheric gases, aerosols, clouds, and temperature.</xsd:documentation>
      </xsd:annotation>
    </xsd:enumeration>
    <xsd:enumeration value="LineDepth">
      <xsd:annotation>
        <xsd:documentation xml:lang="en">The measure of the amount of absorption below the continuum (depth) in a particular wavelength or frequency in an absorption spectrum.</xsd:documentation>
      </xsd:annotation>
    </xsd:enumeration>
    <xsd:enumeration value="Lines">
      <xsd:annotation>
        <xsd:documentation xml:lang="en">A set of 1-D arrays that contain the values of physical parameters, i.e., magnetic field vectors, particle densities, temperatures, etc., at the grid points along a line though a model volume. For instance, the points of the line may correspond to the trajectory of a spacecraft through model space.</xsd:documentation>
      </xsd:annotation>
    </xsd:enumeration>
    <xsd:enumeration value="LongWire">
      <xsd:annotation>
        <xsd:documentation xml:lang="en">A dipole antenna constructed by two active sensing elements that are wires deployed in the equatorial plane on opposite sides of a spinning spacecraft. The, wire length is usually several times the spacecraft diameter.</xsd:documentation>
      </xsd:annotation>
    </xsd:enumeration>
    <xsd:enumeration value="LowerHybridFrequency">
      <xsd:annotation>
        <xsd:documentation xml:lang="en">Lower hybrid oscillations involve longitudinal motions of electrons and ions in a magnetized plasma. The propagation of lower hybrid waves must be close to perpendicular to the background magnetic field in so that electrons cannot move along field lines thus preventing wave growth. The lower hybrid frequency, &phi;<sub>LH</sub>, can be calculated by using &phi;<sub>LH</sub>=[(&omega;<sub>ce</sub>&omega;<sub>ci</sub>)<sup>-1</sup>+&phi;<sub>pi</sub><sup>-2</sup>]<sup>-1/2</sup> where &omega;<sub>ce</sub> and &omega;<sub>ci</sub> are the electron and ion cyclotron frequencies, respectively, and $phi;<sub>LH</sub> is the ion plasma frequency.</xsd:documentation>
      </xsd:annotation>
    </xsd:enumeration>
    <xsd:enumeration value="MHD">
      <xsd:annotation>
        <xsd:documentation xml:lang="en">Hydrodynamic waves in a magnetized plasma in which the background magnetic field plays a key role in controlling the wave propagation characteristics.</xsd:documentation>
      </xsd:annotation>
    </xsd:enumeration>
    <xsd:enumeration value="Magnetic">
      <xsd:annotation>
        <xsd:documentation xml:lang="en">The physical attribute attributed to a magnet or its equivalent.</xsd:documentation>
      </xsd:annotation>
    </xsd:enumeration>
    <xsd:enumeration value="MagneticField">
      <xsd:annotation>
        <xsd:documentation xml:lang="en">A region of space near a magnetized body where magnetic forces can be detected (as measured by methods such as Zeeman splitting, etc.).</xsd:documentation>
      </xsd:annotation>
    </xsd:enumeration>
    <xsd:enumeration value="Magnetogram">
      <xsd:annotation>
        <xsd:documentation xml:lang="en">Measurements of the vector or line-of-sight magnetic field determined from remote sensing measurements of the detailed structure of spectral lines, including their splitting and polarization.</xsd:documentation>
      </xsd:annotation>
    </xsd:enumeration>
    <xsd:enumeration value="Magnetograph">
      <xsd:annotation>
        <xsd:documentation xml:lang="en">A special type of magnetometer that records a time plot of the local magnetic field near the instrument or a telescope capable of determining the magnetic field strength and/or direction on a distant object such as the Sun, using the Zeeman splitting or other spectral signatures of magnetization.</xsd:documentation>
      </xsd:annotation>
    </xsd:enumeration>
    <xsd:enumeration value="Magnetometer">
      <xsd:annotation>
        <xsd:documentation xml:lang="en">An instrument which measures the ambient magnetic field.</xsd:documentation>
      </xsd:annotation>
    </xsd:enumeration>
    <xsd:enumeration value="MagnetosonicMachNumber">
      <xsd:annotation>
        <xsd:documentation xml:lang="en">The ratio of the velocity of fast mode waves to the Alfven velocity.</xsd:documentation>
      </xsd:annotation>
    </xsd:enumeration>
    <xsd:enumeration value="Mass">
      <xsd:annotation>
        <xsd:documentation xml:lang="en">The measure of inertia (mass) of individual objects (e.g., aerosols).</xsd:documentation>
      </xsd:annotation>
    </xsd:enumeration>
    <xsd:enumeration value="MassDensity">
      <xsd:annotation>
        <xsd:documentation xml:lang="en">The mass of particles per unit volume.</xsd:documentation>
      </xsd:annotation>
    </xsd:enumeration>
    <xsd:enumeration value="MassNumber">
      <xsd:annotation>
        <xsd:documentation xml:lang="en">The total number of protons and neutrons (together known as nucleons) in an atomic nucleus.</xsd:documentation>
      </xsd:annotation>
    </xsd:enumeration>
    <xsd:enumeration value="MassPerCharge">
      <xsd:annotation>
        <xsd:documentation xml:lang="en">The mass, m, per unit net charge, q, that is m/q, for an electron or an ionized atom, molecule, or dust particle.</xsd:documentation>
      </xsd:annotation>
    </xsd:enumeration>
    <xsd:enumeration value="MassSpectrometer">
      <xsd:annotation>
        <xsd:documentation xml:lang="en">An instrument which distinguishes chemical species in terms of their different isotopic masses.</xsd:documentation>
      </xsd:annotation>
    </xsd:enumeration>
    <xsd:enumeration value="MicrochannelPlate">
      <xsd:annotation>
        <xsd:documentation xml:lang="en">An instrument used for the detection of elementary particles, ions, ultraviolet rays and soft X-rays constructed from very thin conductive glass capillaries.</xsd:documentation>
      </xsd:annotation>
    </xsd:enumeration>
    <xsd:enumeration value="Microwave">
      <xsd:annotation>
        <xsd:documentation xml:lang="en">Photons with a wavelength range: 10^6 nm to 1.5*10^7 nm.</xsd:documentation>
      </xsd:annotation>
    </xsd:enumeration>
    <xsd:enumeration value="ModeAmplitude">
      <xsd:annotation>
        <xsd:documentation xml:lang="en">In helioseismology the magnitude of oscillation of waves of a particular geometry.</xsd:documentation>
      </xsd:annotation>
    </xsd:enumeration>
    <xsd:enumeration value="Molecule">
      <xsd:annotation>
        <xsd:documentation xml:lang="en">A group of atoms so united and combined by chemical affinity that they form a complete, integrated whole, being the smallest portion of any particular compound that can exist in a free state.</xsd:documentation>
      </xsd:annotation>
    </xsd:enumeration>
    <xsd:enumeration value="MultispectralImager">
      <xsd:annotation>
        <xsd:documentation xml:lang="en">An instrument which captures images at multiple spectral ranges.</xsd:documentation>
      </xsd:annotation>
    </xsd:enumeration>
    <xsd:enumeration value="Muon">
      <xsd:annotation>
        <xsd:documentation xml:lang="en">An elementary particle similar to the electron, with an electric charge equal to -1 elementary charge, -e, and spin -1/2 h-bar with a much mass -206.7682827(46) times that of the electron rest mass, m sub e.</xsd:documentation>
      </xsd:annotation>
    </xsd:enumeration>
    <xsd:enumeration value="NaD">
      <xsd:annotation>
        <xsd:documentation xml:lang="en">A spectrum with a wavelength range of centered at 589.3 nm. VSO nickname: Na-D image with a range of 588.8 nm to 589.8 nm.</xsd:documentation>
      </xsd:annotation>
    </xsd:enumeration>
    <xsd:enumeration value="NeutralAtomImager">
      <xsd:annotation>
        <xsd:documentation xml:lang="en">An instrument which measures the quantity and properties of neutral particles over a range of angles. Measured properties can include mass and energy.</xsd:documentation>
      </xsd:annotation>
    </xsd:enumeration>
    <xsd:enumeration value="NeutralAtomImages">
      <xsd:annotation>
        <xsd:documentation xml:lang="en">Measurements of neutral atom fluxes as a function of look direction often related to remote energetic charged particles that lose their charge through charge-exchange and then reach the detector on a line-of-sight trajectory.</xsd:documentation>
      </xsd:annotation>
    </xsd:enumeration>
    <xsd:enumeration value="NeutralGas">
      <xsd:annotation>
        <xsd:documentation xml:lang="en">Measurements of neutral atomic and molecular components of a gas.</xsd:documentation>
      </xsd:annotation>
    </xsd:enumeration>
    <xsd:enumeration value="NeutralParticleDetector">
      <xsd:annotation>
        <xsd:documentation xml:lang="en">An instrument which measures the quantity and properties of neutral particles. Measured properties can include mass and plasma bulk densities.</xsd:documentation>
      </xsd:annotation>
    </xsd:enumeration>
    <xsd:enumeration value="Neutron">
      <xsd:annotation>
        <xsd:documentation xml:lang="en">An elementary particle with neutral charge that is a constituent of atomic nuclei. Neutrons have a rest mass slightly large than that of a proton equal to about 1.67493*10^-24 kg.</xsd:documentation>
      </xsd:annotation>
    </xsd:enumeration>
    <xsd:enumeration value="Ni6768">
      <xsd:annotation>
        <xsd:documentation xml:lang="en">A spectrum with a wavelength range centered at 676.8 nm. VSO nickname: Ni-6768 dopplergram with a range of 676.7 nm to 676.9 nm.</xsd:documentation>
      </xsd:annotation>
    </xsd:enumeration>
    <xsd:enumeration value="NumberDensity">
      <xsd:annotation>
        <xsd:documentation xml:lang="en">The number of particles per unit volume.</xsd:documentation>
      </xsd:annotation>
    </xsd:enumeration>
    <xsd:enumeration value="NumberFlux">
      <xsd:annotation>
        <xsd:documentation xml:lang="en">The number of particles passing a unit area in unit time, possibly also per unit energy (or equivalent) and/or per unit look direction.</xsd:documentation>
      </xsd:annotation>
    </xsd:enumeration>
    <xsd:enumeration value="Optical">
      <xsd:annotation>
        <xsd:documentation xml:lang="en">Photons with a wavelength range: 380 nm to 760 nm.</xsd:documentation>
      </xsd:annotation>
    </xsd:enumeration>
    <xsd:enumeration value="Orientation">
      <xsd:annotation>
        <xsd:documentation xml:lang="en">The specification of the directional alignment of an object or measurement in a reference coordinate system. The orientation such as a spacecraft spin axis attitude is usually expressed as one or more angles relative to the basis axes of some specified physical space usually together with the date/time of the observation.</xsd:documentation>
      </xsd:annotation>
    </xsd:enumeration>
    <xsd:enumeration value="Other">
      <xsd:annotation>
        <xsd:documentation xml:lang="en">Not classified with more specific terms. The context of its usage may be described in related text.</xsd:documentation>
      </xsd:annotation>
    </xsd:enumeration>
    <xsd:enumeration value="ParticleCorrelator">
      <xsd:annotation>
        <xsd:documentation xml:lang="en">An instrument which correlates particle flux to help identify wave/particle interactions.</xsd:documentation>
      </xsd:annotation>
    </xsd:enumeration>
    <xsd:enumeration value="ParticleDetector">
      <xsd:annotation>
        <xsd:documentation xml:lang="en">An instrument which detects particle flux!!!.</xsd:documentation>
      </xsd:annotation>
    </xsd:enumeration>
    <xsd:enumeration value="ParticleRadius">
      <xsd:annotation>
        <xsd:documentation xml:lang="en">The mean radius for a Gaussian distribution of particles with an axial ratio of 2 and a distribution width that varies as 0.5 radius. A value of zero means no cloud was detected.</xsd:documentation>
      </xsd:annotation>
    </xsd:enumeration>
    <xsd:enumeration value="ParticleRigidity">
      <xsd:annotation>
        <xsd:documentation xml:lang="en">The particle momentum per unit charge. The particle Rigidity, R, is equal to pc/Ze.</xsd:documentation>
      </xsd:annotation>
    </xsd:enumeration>
    <xsd:enumeration value="PhaseSpaceDensity">
      <xsd:annotation>
        <xsd:documentation xml:lang="en">The number of particles per unit volume in the six-dimensional space of position and velocity.</xsd:documentation>
      </xsd:annotation>
    </xsd:enumeration>
    <xsd:enumeration value="PhotoIonization">
      <xsd:annotation>
        <xsd:documentation xml:lang="en">Chemical process by which a neutral is ionized thanks to the energy from a photon.</xsd:documentation>
      </xsd:annotation>
    </xsd:enumeration>
    <xsd:enumeration value="Photometer">
      <xsd:annotation>
        <xsd:documentation xml:lang="en">An instrument which measures the strength of electromagnetic radiation within a spectral band which can range from ultraviolet to infrared and includes the visible spectrum.</xsd:documentation>
      </xsd:annotation>
    </xsd:enumeration>
    <xsd:enumeration value="PhotomultiplierTube">
      <xsd:annotation>
        <xsd:documentation xml:lang="en">A vacuum phototube that is an extremely sensitive detector of light in the ultraviolet, visible, and near-infrared ranges of the electromagnetic spectrum.</xsd:documentation>
      </xsd:annotation>
    </xsd:enumeration>
    <xsd:enumeration value="Photon">
      <xsd:annotation>
        <xsd:documentation xml:lang="en">Electromagnetic waves detected by techniques that utilize their corpuscular character (e.g., CCD, CMOS, or Photomultiplier).</xsd:documentation>
      </xsd:annotation>
    </xsd:enumeration>
    <xsd:enumeration value="Photopolarimeter">
      <xsd:annotation>
        <xsd:documentation xml:lang="en">An instrument which measures the intensity and polarization or radiant energy. A photopolarimeter is a combination of a photometer and a polarimeter.</xsd:documentation>
      </xsd:annotation>
    </xsd:enumeration>
    <xsd:enumeration value="PlasmaBeta">
      <xsd:annotation>
        <xsd:documentation xml:lang="en">The ratio of the plasma pressure (nkT) to the magnetic pressure (B^2/2&mu;<sub>0</sub>) in a single component plasma or the ratio of the plasma pressure sum over i of (n<sub>i</sub>kT<sub>i</sub>) for all species i to the magnetic pressure (B^2/2&mu;<sub>0</sub>) in a multi components plasma.</xsd:documentation>
      </xsd:annotation>
    </xsd:enumeration>
    <xsd:enumeration value="PlasmaFrequency">
      <xsd:annotation>
        <xsd:documentation xml:lang="en">A number density dependent characteristic frequency of a plasma.</xsd:documentation>
      </xsd:annotation>
    </xsd:enumeration>
    <xsd:enumeration value="PlasmaWaves">
      <xsd:annotation>
        <xsd:documentation xml:lang="en">Self-consistent collective oscillations of particles and fields (electric and magnetic) in a plasma.</xsd:documentation>
      </xsd:annotation>
    </xsd:enumeration>
    <xsd:enumeration value="Platform">
      <xsd:annotation>
        <xsd:documentation xml:lang="en">A collection of components which can be positioned and oriented as a single unit. A platform may contain other platforms. For example, a spacecraft is a platform which may have components that can be articulated and are also considered platforms.</xsd:documentation>
      </xsd:annotation>
    </xsd:enumeration>
    <xsd:enumeration value="PolarAngle">
      <xsd:annotation>
        <xsd:documentation xml:lang="en">The angle between the position or measured vector and the k-axis of the coordinate system. Mathematically defined as arctan([sqrt(i^2+j^2)]/k). This term could be also applied to angles between the vector and other components, for example the IMF cone angle defined as arccos(B<sub>x</sub>/B<sub>t</sub>).</xsd:documentation>
      </xsd:annotation>
    </xsd:enumeration>
    <xsd:enumeration value="Polarization">
      <xsd:annotation>
        <xsd:documentation xml:lang="en">Direction of the electric vector of an electromagnetic wave. The wave can be linearly polarized in any direction perpendicular to the direction of travel, circularly polarized (clockwise or counterclockwise), unpolarized, or mixtures of the above.</xsd:documentation>
      </xsd:annotation>
    </xsd:enumeration>
    <xsd:enumeration value="Positional">
      <xsd:annotation>
        <xsd:documentation xml:lang="en">The specification of the location of an object or measurement within a reference coordinate system. The position is usually expressed as a set of values corresponding to the location along a set of orthogonal axes together with the date/time of the observation.</xsd:documentation>
      </xsd:annotation>
    </xsd:enumeration>
    <xsd:enumeration value="Positron">
      <xsd:annotation>
        <xsd:documentation xml:lang="en">An elementary particle that has a positive charge equal to about 1.60218*10^-19 C and a rest mass equal to about 9.10938*10^-31 kg.</xsd:documentation>
      </xsd:annotation>
    </xsd:enumeration>
    <xsd:enumeration value="Potential">
      <xsd:annotation>
        <xsd:documentation xml:lang="en">The work required per unit charge to move a charge from a reference point to a point at infinity (electric potential is defined to be zero). The electric potential of a spacecraft is often referred to as the spacecraft potential. The spacecraft potential is the electric potential of the spacecraft relative to the potential of the nearby plasma. The spacecraft potential is non-zero because the spacecraft charges to the level that the emitted photoelectron flux going to infinity is balanced by the plasma electron flux to the spacecraft.</xsd:documentation>
      </xsd:annotation>
    </xsd:enumeration>
    <xsd:enumeration value="PoyntingFlux">
      <xsd:annotation>
        <xsd:documentation xml:lang="en">Electromagnetic energy flux transported by a wave characterized as the rate of energy transport per unit area per steradian.</xsd:documentation>
      </xsd:annotation>
    </xsd:enumeration>
    <xsd:enumeration value="Pressure">
      <xsd:annotation>
        <xsd:documentation xml:lang="en">The force per unit area exerted by a particle distribution or field.</xsd:documentation>
      </xsd:annotation>
    </xsd:enumeration>
    <xsd:enumeration value="Profile">
      <xsd:annotation>
        <xsd:documentation xml:lang="en">Measurements of a quantity as a function of height above an object such as the limb of a body.</xsd:documentation>
      </xsd:annotation>
    </xsd:enumeration>
    <xsd:enumeration value="PropagationTime">
      <xsd:annotation>
        <xsd:documentation xml:lang="en">Time difference between transmission and reception of a wave in an active wave experiment.</xsd:documentation>
      </xsd:annotation>
    </xsd:enumeration>
    <xsd:enumeration value="ProportionalCounter">
      <xsd:annotation>
        <xsd:documentation xml:lang="en">An instrument which measures energy of ionization radiation based on interactions with a gas.</xsd:documentation>
      </xsd:annotation>
    </xsd:enumeration>
    <xsd:enumeration value="Proton">
      <xsd:annotation>
        <xsd:documentation xml:lang="en">An elementary particle that is a constituent of all atomic nuclei. Protons have a positive charge equal to about 1.60218*10^-19 C and a rest mass equal to about 1.67262*10^-27 kg.</xsd:documentation>
      </xsd:annotation>
    </xsd:enumeration>
    <xsd:enumeration value="QuadrisphericalAnalyser">
      <xsd:annotation>
        <xsd:documentation xml:lang="en">An instrument used for the 3-D detection of plasma, energetic electrons and ions, and for positive ion composition measurements.</xsd:documentation>
      </xsd:annotation>
    </xsd:enumeration>
    <xsd:enumeration value="Radar">
      <xsd:annotation>
        <xsd:documentation xml:lang="en">An instrument that uses directional properties of returned power to infer spatial and/or other characteristics of a remote object.</xsd:documentation>
      </xsd:annotation>
    </xsd:enumeration>
    <xsd:enumeration value="Radiance">
      <xsd:annotation>
        <xsd:documentation xml:lang="en">A radiometric measurement that describes the amount of electromagnetic radiation that passes through or is emitted from a particular area, and falls within a given solid angle in a specified direction. They are used to characterize both emission from diffuse sources and reflection from diffuse surfaces.</xsd:documentation>
      </xsd:annotation>
    </xsd:enumeration>
    <xsd:enumeration value="RadioFrequency">
      <xsd:annotation>
        <xsd:documentation xml:lang="en">Photons with a wavelength range: 10^5 nm to 10^11 nm.</xsd:documentation>
      </xsd:annotation>
    </xsd:enumeration>
    <xsd:enumeration value="Radiometer">
      <xsd:annotation>
        <xsd:documentation xml:lang="en">An instrument for detecting or measuring radiant energy. Radiometers are commonly limited to infrared radiation.</xsd:documentation>
      </xsd:annotation>
    </xsd:enumeration>
    <xsd:enumeration value="Rate">
      <xsd:annotation>
        <xsd:documentation xml:lang="en">Reaction rate: reaction production per unit of time.</xsd:documentation>
      </xsd:annotation>
    </xsd:enumeration>
    <xsd:enumeration value="Remark">
      <xsd:annotation>
        <xsd:documentation xml:lang="en">A notice, comment, or observation.</xsd:documentation>
      </xsd:annotation>
    </xsd:enumeration>
    <xsd:enumeration value="ResonanceSounder">
      <xsd:annotation>
        <xsd:documentation xml:lang="en">A combination of a radio receiver and a pulsed transmitter used to study the plasma surrounding a spacecraft by identifying resonances or cut-offs (of the wave dispersion relation), whose frequencies are related to the ambient plasma density and magnetic field. When the transmitter is off it is essentially a high-frequency resolution spectral power receiver.</xsd:documentation>
      </xsd:annotation>
    </xsd:enumeration>
    <xsd:enumeration value="RetardingPotentialAnalyser">
      <xsd:annotation>
        <xsd:documentation xml:lang="en">An instrument which measures ion temperatures and ion concentrations using a planar ion trap.</xsd:documentation>
      </xsd:annotation>
    </xsd:enumeration>
    <xsd:enumeration value="Riometer">
      <xsd:annotation>
        <xsd:documentation xml:lang="en">An instrument which measures the signal strength in various directions of the galactic radio signals. Variations in these signals are influenced by solar flare activity and geomagnetic storm and substorm processes.</xsd:documentation>
      </xsd:annotation>
    </xsd:enumeration>
    <xsd:enumeration value="RotationMatrix">
      <xsd:annotation>
        <xsd:documentation xml:lang="en">A tensor that is used to perform vector data transformation from one coordinate system to another.</xsd:documentation>
      </xsd:annotation>
    </xsd:enumeration>
    <xsd:enumeration value="SPICE">
      <xsd:annotation>
        <xsd:documentation xml:lang="en">SPICE is an ancillary information system that provides scientists and engineers the capability to include space geometry and event data into mission design, science observation planning, and science data analysis software. The staff of the NASA Navigation and Ancillary Information Facility, NAIF, which is located at JPL provides SPICE support for planetary, heliophysics, and Earth science missions, see https://naif.jpl.nasa.gov/naif/index.html. This SPICE has been adapted from text on NAF hosted web pages.</xsd:documentation>
      </xsd:annotation>
    </xsd:enumeration>
    <xsd:enumeration value="ScintillationDetector">
      <xsd:annotation>
        <xsd:documentation xml:lang="en">An instrument which detects fluorescence of a material which is excited by high-energy (ionizing) electromagnetic or charged particle radiation.</xsd:documentation>
      </xsd:annotation>
    </xsd:enumeration>
    <xsd:enumeration value="SearchCoil">
      <xsd:annotation>
        <xsd:documentation xml:lang="en">An instrument which measures the time variation of the magnetic flux threading a loop by measurement of the electric potential difference induced between the ends of the wire.</xsd:documentation>
      </xsd:annotation>
    </xsd:enumeration>
    <xsd:enumeration value="SoftXRays">
      <xsd:annotation>
        <xsd:documentation xml:lang="en">X-Rays with an energy range of 0.12 keV to 12 keV.</xsd:documentation>
      </xsd:annotation>
    </xsd:enumeration>
    <xsd:enumeration value="SolarUVFlux">
      <xsd:annotation>
        <xsd:documentation xml:lang="en">The amount of ultraviolet energy originating from the Sun passing through a unit area in a unit time.</xsd:documentation>
      </xsd:annotation>
    </xsd:enumeration>
    <xsd:enumeration value="SolidStateDetector">
      <xsd:annotation>
        <xsd:documentation xml:lang="en">A detector of the charge carriers (electrons and holes) generated in semiconductors by energy deposited by gamma ray photons. Also known as a semiconductor detector".</xsd:documentation>
      </xsd:annotation>
    </xsd:enumeration>
    <xsd:enumeration value="SonicMachNumber">
      <xsd:annotation>
        <xsd:documentation xml:lang="en">The ratio of the bulk flow speed to the speed of sound in the medium.</xsd:documentation>
      </xsd:annotation>
    </xsd:enumeration>
    <xsd:enumeration value="SoundSpeed">
      <xsd:annotation>
        <xsd:documentation xml:lang="en">The speed at which sound travels through a medium.</xsd:documentation>
      </xsd:annotation>
    </xsd:enumeration>
    <xsd:enumeration value="Sounder">
      <xsd:annotation>
        <xsd:documentation xml:lang="en">An instrument which measures the radiances from an object. A sounder may measure radiances at multiple spectral ranges.</xsd:documentation>
      </xsd:annotation>
    </xsd:enumeration>
    <xsd:enumeration value="SpacecraftPotentialControl">
      <xsd:annotation>
        <xsd:documentation xml:lang="en">An instrument to control the electric potential of a spacecraft with respect to the ambient plasma by emitting a variable current of positive ions.</xsd:documentation>
      </xsd:annotation>
    </xsd:enumeration>
    <xsd:enumeration value="SpatialSeries">
      <xsd:annotation>
        <xsd:documentation xml:lang="en">A set of 3-D arrays that contain the values of physical parameters, i.e., magnetic field vectors, particle densities, temperatures, etc., at grid points in a spacial volume.</xsd:documentation>
      </xsd:annotation>
    </xsd:enumeration>
    <xsd:enumeration value="Spectra">
      <xsd:annotation>
        <xsd:documentation xml:lang="en">A term that applies to any signal that can be measured or decomposed along a continuous variable such as the electromagnetic radiation which can be decomposed as a function of wavelength or frequency.</xsd:documentation>
      </xsd:annotation>
    </xsd:enumeration>
    <xsd:enumeration value="SpectralPowerReceiver">
      <xsd:annotation>
        <xsd:documentation xml:lang="en">A radio receiver which determines the power spectral density of the electric or magnetic field, or both, at one or more frequencies.</xsd:documentation>
      </xsd:annotation>
    </xsd:enumeration>
    <xsd:enumeration value="Spectrometer">
      <xsd:annotation>
        <xsd:documentation xml:lang="en">An instrument that measures the component wavelengths of light (or other electromagnetic radiation) by splitting the light up into its component wavelengths.</xsd:documentation>
      </xsd:annotation>
    </xsd:enumeration>
    <xsd:enumeration value="Spectrum">
      <xsd:annotation>
        <xsd:documentation xml:lang="en">The distribution of a characteristic of a physical system or phenomenon, such as the energy emitted by a radiant source, arranged in the order of wavelengths.</xsd:documentation>
      </xsd:annotation>
    </xsd:enumeration>
    <xsd:enumeration value="SpinPeriod">
      <xsd:annotation>
        <xsd:documentation xml:lang="en">The time required for an object such as a spacecraft or planet to perform one full rotation in a given frame of reference.</xsd:documentation>
      </xsd:annotation>
    </xsd:enumeration>
    <xsd:enumeration value="SpinPhase">
      <xsd:annotation>
        <xsd:documentation xml:lang="en">An angular based or normalized parameter that specifies the spin state of an object such as a spacecraft or planet in a specific coordinate system usually together with the date/time of the observation.</xsd:documentation>
      </xsd:annotation>
    </xsd:enumeration>
    <xsd:enumeration value="SpinRate">
      <xsd:annotation>
        <xsd:documentation xml:lang="en">The angular rate of change of the spin angle of an object such as a spacecraft or planet.</xsd:documentation>
      </xsd:annotation>
    </xsd:enumeration>
    <xsd:enumeration value="StokesParameters">
      <xsd:annotation>
        <xsd:documentation xml:lang="en">A set of four parameters (usually called I,Q, U and V) which describe the polarization state of an electromagnetic wave propagating through space.</xsd:documentation>
      </xsd:annotation>
    </xsd:enumeration>
    <xsd:enumeration value="Telemetry">
      <xsd:annotation>
        <xsd:documentation xml:lang="en">Parameters that include full packets of data from monitoring devices or the memory addresses of datum within telemetry packets. The data comprising telemetry packets are typically expressed by using non-physical engineering units and may be used to express a variety of device operating conditions such as command acceptance/execution, housekeeping, event characterization, memory dumps, and science data. Telemetry packets may be raw or unpacked.</xsd:documentation>
      </xsd:annotation>
    </xsd:enumeration>
    <xsd:enumeration value="Temperature">
      <xsd:annotation>
        <xsd:documentation xml:lang="en">A measure of the kinetic energy of random motion with respect to the average. Temperature is properly defined only for an equilibrium particle distribution (Maxwellian distribution).</xsd:documentation>
      </xsd:annotation>
    </xsd:enumeration>
    <xsd:enumeration value="Temporal">
      <xsd:annotation>
        <xsd:documentation xml:lang="en">Pertaining to time.</xsd:documentation>
      </xsd:annotation>
    </xsd:enumeration>
    <xsd:enumeration value="ThermalPlasma">
      <xsd:annotation>
        <xsd:documentation xml:lang="en">Measurements of the plasma in the energy regime where the most of the plasma occurs. May be the basic fluxes in the form of distribution functions or the derived bulk parameters (density, flow velocity, etc.).</xsd:documentation>
      </xsd:annotation>
    </xsd:enumeration>
    <xsd:enumeration value="ThermalSpeed">
      <xsd:annotation>
        <xsd:documentation xml:lang="en">A characteristic fluctuation speed of a distribution of particles about the bulk flow speed of the distribution. The value of the thermal speed depends on the dimensions and temperature of the distribution. Specific quantitative definition of thermal speed must be provided by the provider of a resource to be described in SPASE. [Note: Its quantitative definition depends on the nature of the particle distribution and how the random speed is characterized or calculated and must be specified in the description of the quantity used in the product described by the SPASE document].</xsd:documentation>
      </xsd:annotation>
    </xsd:enumeration>
    <xsd:enumeration value="TimeOfFlight">
      <xsd:annotation>
        <xsd:documentation xml:lang="en">An instrument which measures the time it takes for a particle to travel between two detectors.</xsd:documentation>
      </xsd:annotation>
    </xsd:enumeration>
    <xsd:enumeration value="TotalPressure">
      <xsd:annotation>
        <xsd:documentation xml:lang="en">In an MHD fluid it is the number density (N) times Boltzmann constant times the temperature in Kelvin.</xsd:documentation>
      </xsd:annotation>
    </xsd:enumeration>
    <xsd:enumeration value="Ultraviolet">
      <xsd:annotation>
        <xsd:documentation xml:lang="en">Photons with a wavelength range: 10 nm to 400 nm.</xsd:documentation>
      </xsd:annotation>
    </xsd:enumeration>
    <xsd:enumeration value="Unspecified">
      <xsd:annotation>
        <xsd:documentation xml:lang="en">A value which is not provided.</xsd:documentation>
      </xsd:annotation>
    </xsd:enumeration>
    <xsd:enumeration value="UpperHybridFrequency">
      <xsd:annotation>
        <xsd:documentation xml:lang="en">Upper hybrid oscillations involve longitudinal motions of electrons perpendicular to the magnetic field. The upper hybrid frequency, &phi;<sub>UH</sub>, is governed by the relationship &phi;<sub>UH</sub>^2=&phi;<sub>pe</sub>^2+&theta;<sub>ce</sub>^2 where &phi;<sub>pe</sub> is electron plasma frequency and &theta;<sub>ce</sub> is the electron cyclotron frequency.</xsd:documentation>
      </xsd:annotation>
    </xsd:enumeration>
    <xsd:enumeration value="VCrossB">
      <xsd:annotation>
        <xsd:documentation xml:lang="en">The cross product of the charge velocity (V) and the magnetic field (B). It is the electric field exerted on a point charge by a magnetic field.</xsd:documentation>
      </xsd:annotation>
    </xsd:enumeration>
    <xsd:enumeration value="Velocity">
      <xsd:annotation>
        <xsd:documentation xml:lang="en">Rate of change of position. Also used for the average velocity of a collection of particles, also referred to as bulk velocity.</xsd:documentation>
      </xsd:annotation>
    </xsd:enumeration>
    <xsd:enumeration value="VolumeEmissionRate">
      <xsd:annotation>
        <xsd:documentation xml:lang="en">The volume emission rate, e(r,t,l), is the number of photons emitted per unit source volume per second (photons/m^3/s), as measured along the line of sight between the source point and the observer. The Volume Emission Rate is in general a function of the line-of-sight distance, r, time, t, and wavelength, l. The Volume Emission Rate is actually not a directly measurable quantity. However, the term has been commonly used in both data product descriptions and research publications.</xsd:documentation>
      </xsd:annotation>
    </xsd:enumeration>
    <xsd:enumeration value="WavePhase">
      <xsd:annotation>
        <xsd:documentation xml:lang="en">Position of a wave within its cycle at a given point in time.</xsd:documentation>
      </xsd:annotation>
    </xsd:enumeration>
    <xsd:enumeration value="WaveformReceiver">
      <xsd:annotation>
        <xsd:documentation xml:lang="en">A radio receiver which outputs the value of one or more components of the electric and/or magnetic field as a function of time.</xsd:documentation>
      </xsd:annotation>
    </xsd:enumeration>
    <xsd:enumeration value="Wavelength">
      <xsd:annotation>
        <xsd:documentation xml:lang="en">The peak-to-peak distance over one wave period.</xsd:documentation>
      </xsd:annotation>
    </xsd:enumeration>
    <xsd:enumeration value="Waves">
      <xsd:annotation>
        <xsd:documentation xml:lang="en">Data resulting from observations of wave experiments and natural wave phenomena. Wave experiments are typically active and natural wave phenomena are passive. Examples of wave experiments include coherent/incoherent scatter radars, radio soundings, VLF propagation studies, ionospheric scintillation of beacon satellite signals, etc. Examples of natural wave phenomena include micropulsations, mesospheric gravity waves, auroral/plasmaspheric hiss, Langmuir waves, AKR, Jovian decametric radiation, solar radio bursts, etc.</xsd:documentation>
      </xsd:annotation>
    </xsd:enumeration>
    <xsd:enumeration value="Waves.Active">
      <xsd:annotation>
        <xsd:documentation xml:lang="en">Exerting an influence or producing a change or effect. An active measurement is one which produces a transmission or excitation as a part of the measurement cycle.</xsd:documentation>
      </xsd:annotation>
    </xsd:enumeration>
    <xsd:enumeration value="Waves.Passive">
      <xsd:annotation>
        <xsd:documentation xml:lang="en">Movement or effect produced by outside influence. A passive measurement is one which does not produce a transmission or excitation as a part of the measurement cycle.</xsd:documentation>
      </xsd:annotation>
    </xsd:enumeration>
    <xsd:enumeration value="WebResource">
      <xsd:annotation>
        <xsd:documentation xml:lang="en">A Web page or file-based resource accessible by a URL.</xsd:documentation>
      </xsd:annotation>
    </xsd:enumeration>
    <xsd:enumeration value="WebService">
      <xsd:annotation>
        <xsd:documentation xml:lang="en">A Web-based service that uses SOAP, WSDL or UDDI open standards.</xsd:documentation>
      </xsd:annotation>
    </xsd:enumeration>
    <xsd:enumeration value="WhiteLight">
      <xsd:annotation>
        <xsd:documentation xml:lang="en">Photons with a wavelength in the visible range for humans.</xsd:documentation>
      </xsd:annotation>
    </xsd:enumeration>
    <xsd:enumeration value="XRays">
      <xsd:annotation>
        <xsd:documentation xml:lang="en">Photons with a wavelength range: 0.001 nm to 10 nm.</xsd:documentation>
      </xsd:annotation>
    </xsd:enumeration>
  </xsd:restriction>
</xsd:simpleType>
Simple Type spase:PropertyLabel
Namespace http://www.spase-group.org/data/schema
Annotations
A string list of the labels of each dimension of the property.
Diagram
Diagram
Type xsd:string
Used by
Source
<xsd:simpleType name="PropertyLabel">
  <xsd:annotation>
    <xsd:documentation xml:lang="en">A string list of the labels of each dimension of the property.</xsd:documentation>
  </xsd:annotation>
  <xsd:restriction base="xsd:string"/>
</xsd:simpleType>
Simple Type spase:PropertyValue
Namespace http://www.spase-group.org/data/schema
Annotations
A string list of the values of the property.
Diagram
Diagram
Type xsd:string
Used by
Source
<xsd:simpleType name="PropertyValue">
  <xsd:annotation>
    <xsd:documentation xml:lang="en">A string list of the values of the property.</xsd:documentation>
  </xsd:annotation>
  <xsd:restriction base="xsd:string"/>
</xsd:simpleType>
Simple Type spase:PropertyTableURL
Namespace http://www.spase-group.org/data/schema
Annotations
A URL to a table containing property values.
Diagram
Diagram
Type xsd:anyURI
Used by
Source
<xsd:simpleType name="PropertyTableURL">
  <xsd:annotation>
    <xsd:documentation xml:lang="en">A URL to a table containing property values.</xsd:documentation>
  </xsd:annotation>
  <xsd:restriction base="xsd:anyURI"/>
</xsd:simpleType>
Simple Type spase:PropertyModel
Namespace http://www.spase-group.org/data/schema
Annotations
Model used to define a property.
Diagram
Diagram
Type xsd:string
Used by
Source
<xsd:simpleType name="PropertyModel">
  <xsd:annotation>
    <xsd:documentation xml:lang="en">Model used to define a property.</xsd:documentation>
  </xsd:annotation>
  <xsd:restriction base="xsd:string"/>
</xsd:simpleType>
Simple Type spase:ModelURL
Namespace http://www.spase-group.org/data/schema
Annotations
URL pointing toward the description of a model used in the definition of a property or an input.
Diagram
Diagram
Type xsd:anyURI
Used by
Source
<xsd:simpleType name="ModelURL">
  <xsd:annotation>
    <xsd:documentation xml:lang="en">URL pointing toward the description of a model used in the definition of a property or an input.</xsd:documentation>
  </xsd:annotation>
  <xsd:restriction base="xsd:anyURI"/>
</xsd:simpleType>
Complex Type spase:OutputParameters
Namespace http://www.spase-group.org/data/schema
Annotations
A container of information regarding the output parameters of the model run.
Diagram
Diagramspase-2_7_1_xsd.tmp#OutputParameters_Parameter
Used by
Model
Children spase:Parameter
Source
<xsd:complexType name="OutputParameters">
  <xsd:annotation>
    <xsd:documentation xml:lang="en">A container of information regarding the output parameters of the model run.</xsd:documentation>
  </xsd:annotation>
  <xsd:sequence>
    <xsd:element name="Parameter" type="spase:Parameter" minOccurs="0" maxOccurs="unbounded"/>
  </xsd:sequence>
</xsd:complexType>
Complex Type spase:ModelRun
Namespace http://www.spase-group.org/data/schema
Annotations
Description of a model run, including the code ID, the run spatial and temporal description, and all the relevant inputs.
Diagram
Diagramspase-2_7_1_xsd.tmp#ModelRun_ResourceIDspase-2_7_1_xsd.tmp#ModelRun_NamingAuthorityspase-2_7_1_xsd.tmp#ModelRun_ResourceTypespase-2_7_1_xsd.tmp#ModelRun_ResourceHeaderspase-2_7_1_xsd.tmp#ModelRun_AccessInformationspase-2_7_1_xsd.tmp#ModelRun_ProviderResourceNamespase-2_7_1_xsd.tmp#ModelRun_ProviderProcessingLevelspase-2_7_1_xsd.tmp#ModelRun_ProviderVersionspase-2_7_1_xsd.tmp#ModelRun_ModelSpecificationspase-2_7_1_xsd.tmp#ModelRun_TemporalDependencespase-2_7_1_xsd.tmp#ModelRun_ModeledRegionspase-2_7_1_xsd.tmp#ModelRun_LikelihoodRatingspase-2_7_1_xsd.tmp#ModelRun_Caveatsspase-2_7_1_xsd.tmp#ModelRun_Keywordspase-2_7_1_xsd.tmp#ModelRun_InputResourceIDspase-2_7_1_xsd.tmp#ModelRun_ModelTimespase-2_7_1_xsd.tmp#ModelRun_ModelDomainspase-2_7_1_xsd.tmp#ModelRun_RegionParameterspase-2_7_1_xsd.tmp#ModelRun_InputParameterspase-2_7_1_xsd.tmp#ModelRun_InputPopulationspase-2_7_1_xsd.tmp#ModelRun_InputFieldspase-2_7_1_xsd.tmp#ModelRun_InputProcessspase-2_7_1_xsd.tmp#ModelRun_Extension
Used by
Model
Children spase:AccessInformation, spase:Caveats, spase:Extension, spase:InputField, spase:InputParameter, spase:InputPopulation, spase:InputProcess, spase:InputResourceID, spase:Keyword, spase:LikelihoodRating, spase:ModelDomain, spase:ModelSpecification, spase:ModelTime, spase:ModeledRegion, spase:NamingAuthority, spase:ProviderProcessingLevel, spase:ProviderResourceName, spase:ProviderVersion, spase:RegionParameter, spase:ResourceHeader, spase:ResourceID, spase:ResourceType, spase:TemporalDependence
Source
<xsd:complexType name="ModelRun">
  <xsd:annotation>
    <xsd:documentation xml:lang="en">Description of a model run, including the code ID, the run spatial and temporal description, and all the relevant inputs.</xsd:documentation>
  </xsd:annotation>
  <xsd:sequence>
    <xsd:element name="ResourceID" type="spase:ResourceID" minOccurs="1" maxOccurs="1"/>
    <xsd:element name="NamingAuthority" type="spase:NamingAuthority" minOccurs="0" maxOccurs="1"/>
    <xsd:element name="ResourceType" type="spase:ResourceType" minOccurs="0" maxOccurs="1"/>
    <xsd:element name="ResourceHeader" type="spase:ResourceHeader" minOccurs="1" maxOccurs="1"/>
    <xsd:element name="AccessInformation" type="spase:AccessInformation" minOccurs="0" maxOccurs="unbounded"/>
    <xsd:element name="ProviderResourceName" type="spase:ProviderResourceName" minOccurs="0" maxOccurs="1"/>
    <xsd:element name="ProviderProcessingLevel" type="spase:ProviderProcessingLevel" minOccurs="0" maxOccurs="1"/>
    <xsd:element name="ProviderVersion" type="spase:ProviderVersion" minOccurs="0" maxOccurs="1"/>
    <xsd:element name="ModelSpecification" type="spase:ModelSpecification" minOccurs="0" maxOccurs="1"/>
    <xsd:element name="TemporalDependence" type="spase:YN" minOccurs="0" maxOccurs="1"/>
    <xsd:element name="ModeledRegion" type="spase:ModeledRegion" minOccurs="1" maxOccurs="unbounded"/>
    <xsd:element name="LikelihoodRating" type="spase:ConfidenceRating" minOccurs="0" maxOccurs="1"/>
    <xsd:element name="Caveats" type="spase:Caveats" minOccurs="0" maxOccurs="1"/>
    <xsd:element name="Keyword" type="spase:Keyword" minOccurs="0" maxOccurs="unbounded"/>
    <xsd:element name="InputResourceID" type="spase:InputResourceID" minOccurs="0" maxOccurs="unbounded"/>
    <xsd:element name="ModelTime" type="spase:ModelTime" minOccurs="0" maxOccurs="1"/>
    <xsd:element name="ModelDomain" type="spase:ModelDomain" minOccurs="0" maxOccurs="1"/>
    <xsd:choice minOccurs="1" maxOccurs="unbounded">
      <xsd:element name="RegionParameter" type="spase:RegionParameter"/>
      <xsd:element name="InputParameter" type="spase:InputParameter"/>
      <xsd:element name="InputPopulation" type="spase:InputPopulation"/>
      <xsd:element name="InputField" type="spase:InputField"/>
      <xsd:element name="InputProcess" type="spase:InputProcess"/>
    </xsd:choice>
    <xsd:element name="Extension" type="spase:Extension" minOccurs="0" maxOccurs="unbounded"/>
  </xsd:sequence>
</xsd:complexType>
Complex Type spase:ModelSpecification
Namespace http://www.spase-group.org/data/schema
Annotations
Descriptor of model specifications: type of numerical scheme, versions, etc.
Diagram
Diagramspase-2_7_1_xsd.tmp#ModelSpecification_ModelIDspase-2_7_1_xsd.tmp#ModelSpecification_VersionTag
Used by
Model
Children spase:ModelID, spase:VersionTag
Source
<xsd:complexType name="ModelSpecification">
  <xsd:annotation>
    <xsd:documentation xml:lang="en">Descriptor of model specifications: type of numerical scheme, versions, etc.</xsd:documentation>
  </xsd:annotation>
  <xsd:sequence>
    <xsd:element name="ModelID" type="spase:ModelID" minOccurs="0" maxOccurs="1"/>
    <xsd:element name="VersionTag" type="spase:VersionTag" minOccurs="0" maxOccurs="1"/>
  </xsd:sequence>
</xsd:complexType>
Simple Type spase:ModelID
Namespace http://www.spase-group.org/data/schema
Annotations
A string defining the ID of the model.
Diagram
Diagramspase-2_7_1_xsd.tmp#typeID
Type spase:typeID
Type hierarchy
Facets
pattern [^:]+://[^/]+/.+
Used by
Source
<xsd:simpleType name="ModelID">
  <xsd:annotation>
    <xsd:documentation xml:lang="en">A string defining the ID of the model.</xsd:documentation>
  </xsd:annotation>
  <xsd:restriction base="spase:typeID"/>
</xsd:simpleType>
Complex Type spase:ModelTime
Namespace http://www.spase-group.org/data/schema
Annotations
Parameters associated to the model time.
Diagram
Diagramspase-2_7_1_xsd.tmp#ModelTime_Descriptionspase-2_7_1_xsd.tmp#ModelTime_Caveatsspase-2_7_1_xsd.tmp#ModelTime_Durationspase-2_7_1_xsd.tmp#ModelTime_TimeStartspase-2_7_1_xsd.tmp#ModelTime_TimeStopspase-2_7_1_xsd.tmp#ModelTime_TimeStepspase-2_7_1_xsd.tmp#ModelTime_DiagnosisTimeStep
Used by
Model
Children spase:Caveats, spase:Description, spase:DiagnosisTimeStep, spase:Duration, spase:TimeStart, spase:TimeStep, spase:TimeStop
Source
<xsd:complexType name="ModelTime">
  <xsd:annotation>
    <xsd:documentation xml:lang="en">Parameters associated to the model time.</xsd:documentation>
  </xsd:annotation>
  <xsd:sequence>
    <xsd:element name="Description" type="spase:Description" minOccurs="0" maxOccurs="1"/>
    <xsd:element name="Caveats" type="spase:Caveats" minOccurs="0" maxOccurs="1"/>
    <xsd:element name="Duration" type="spase:Duration" minOccurs="0" maxOccurs="1"/>
    <xsd:element name="TimeStart" type="spase:TimeStart" minOccurs="0" maxOccurs="1"/>
    <xsd:element name="TimeStop" type="spase:TimeStop" minOccurs="0" maxOccurs="1"/>
    <xsd:element name="TimeStep" type="spase:TimeStep" minOccurs="0" maxOccurs="1"/>
    <xsd:element name="DiagnosisTimeStep" type="spase:DiagnosisTimeStep" minOccurs="0" maxOccurs="1"/>
  </xsd:sequence>
</xsd:complexType>
Simple Type spase:Duration
Namespace http://www.spase-group.org/data/schema
Annotations
Duration of the model run.
Diagram
Diagram
Type xsd:duration
Used by
Source
<xsd:simpleType name="Duration">
  <xsd:annotation>
    <xsd:documentation xml:lang="en">Duration of the model run.</xsd:documentation>
  </xsd:annotation>
  <xsd:restriction base="xsd:duration"/>
</xsd:simpleType>
Simple Type spase:TimeStart
Namespace http://www.spase-group.org/data/schema
Annotations
Time at which the coverage by the element begins.
Diagram
Diagram
Type xsd:dateTime
Used by
Source
<xsd:simpleType name="TimeStart">
  <xsd:annotation>
    <xsd:documentation xml:lang="en">Time at which the coverage by the element begins.</xsd:documentation>
  </xsd:annotation>
  <xsd:restriction base="xsd:dateTime"/>
</xsd:simpleType>
Simple Type spase:TimeStop
Namespace http://www.spase-group.org/data/schema
Annotations
Time at which the coverage by the element ends.
Diagram
Diagram
Type xsd:dateTime
Used by
Source
<xsd:simpleType name="TimeStop">
  <xsd:annotation>
    <xsd:documentation xml:lang="en">Time at which the coverage by the element ends.</xsd:documentation>
  </xsd:annotation>
  <xsd:restriction base="xsd:dateTime"/>
</xsd:simpleType>
Simple Type spase:TimeStep
Namespace http://www.spase-group.org/data/schema
Annotations
Time Step.
Diagram
Diagram
Type xsd:duration
Used by
Source
<xsd:simpleType name="TimeStep">
  <xsd:annotation>
    <xsd:documentation xml:lang="en">Time Step.</xsd:documentation>
  </xsd:annotation>
  <xsd:restriction base="xsd:duration"/>
</xsd:simpleType>
Complex Type spase:DiagnosisTimeStep
Namespace http://www.spase-group.org/data/schema
Annotations
Time at which a diagnosis is performed and quantity saved.
Diagram
Diagramspase-2_7_1_xsd.tmp#DiagnosisTimeStep_TimeStartspase-2_7_1_xsd.tmp#DiagnosisTimeStep_Durationspase-2_7_1_xsd.tmp#DiagnosisTimeStep_SavedQuantity
Used by
Model
Children spase:Duration, spase:SavedQuantity, spase:TimeStart
Source
<xsd:complexType name="DiagnosisTimeStep">
  <xsd:annotation>
    <xsd:documentation xml:lang="en">Time at which a diagnosis is performed and quantity saved.</xsd:documentation>
  </xsd:annotation>
  <xsd:sequence>
    <xsd:element name="TimeStart" type="spase:TimeStart" minOccurs="1" maxOccurs="1"/>
    <xsd:element name="Duration" type="spase:Duration" minOccurs="1" maxOccurs="1"/>
    <xsd:element name="SavedQuantity" type="spase:SavedQuantity" minOccurs="0" maxOccurs="unbounded"/>
  </xsd:sequence>
</xsd:complexType>
Simple Type spase:SavedQuantity
Namespace http://www.spase-group.org/data/schema
Annotations
Quantities that are saved during a given diagnosis.
Diagram
Diagram
Type restriction of xsd:string
Facets
enumeration 2DCuts
A set of 2-D arrays that contain the values of physical parameters, i.e., magnetic field vectors, particle densities, temperatures, etc., at the grid points located in a planar slice of a model volume.
enumeration 3DCubes
A set of 3-D arrays that contain the values of physical parameters, i.e., magnetic field vectors, particle densities, temperatures, etc., at grid points in a model volume.
enumeration ACElectricField
Alternating electric field component of a wave.
enumeration ACMagneticField
Alternating magnetic field component of a wave.
enumeration Absorption
Decrease of radiant energy (relative to the background continuum spectrum).
enumeration AdiabaticInvariant
A property of a physical system usually related to periodic phenomena that remains constant under slowly varying conditions.
enumeration AdiabaticInvariant.BounceMotion
The second adiabatic invariant is associated with periodic bounce motion of charged particles trapped between two magnetic mirrors on a magnetic field line. The second invariant, termed J, is defined by using the integral J=m &int; v||*ds where m is the mass of the charged particle, v|| is the particle velocity along the field line, and ds represents elemental arc lengths along the field line. The second adiabatic invariant is conserved as long as changes in the background magnetic field occur at time scales much longer than the bounce time of the charged particles.
enumeration AdiabaticInvariant.DriftMotion
The third invariant for charged particle motion in a dipolar magnetic field is associated with drift of its guiding center in the equatorial plane. The conserved quantity, J<sub>2</sub>, is equal to q&phi; where q is the particle charge and &phi; is the magnetic flux enclosed within the particle drift path.
enumeration AdiabaticInvariant.MagneticMoment
A constant of motion related to the gyromotion of a particle in a magnetic field that is either static or slowly varying with respect to the gyroperiod. The magnetic moment is usually denoted by using the lower-case Greek letter for mu and can be calculated by using mu equal to m(u^2/2B) where m is the particle mass, u is the velocity of the particle perpendicular to the constant or average magnetic field direction, and B is the magnitude of the magnetic field strength.
enumeration AkasofuEpsilon
A measure of the magnetopause energy flux and an indicator of the solar wind power available for subsequent magnetospheric energization. Defined as: V*B^2*l^2sin(theta/2)^4 where B is the IMF, l is an empirical scaling parameter equal to 7 R<sub>E</sub>, and theta=tan(By/Bz)^-1 the IMF clock angle.
enumeration Albedo
The ratio of reflected radiation from the surface to incident radiation upon it.
enumeration AlfvenMachNumber
The ratio of the bulk flow speed to the Alfven speed.
enumeration AlfvenVelocity
Phase velocity of the Alfven wave. In SI units it is the velocity of the magnetic field divided by the square root of the mass density times the permeability of free space (&mu;<sub>0</sub>).
enumeration ArrivalDirection
An angular measure of the direction from which an energetic particle or photon was incident on a detector. The angles may be measured in any coordinate system.
enumeration AtomicNumberDetected
The number of protons in the nucleus of an atom as determined by a detector.
enumeration AverageChargeState
A measure of the composite deficit (positive) or excess (negative) of electrons with respect to protons.
enumeration ChargeFlux
The number of ionized particles passing through a unit area per unit time, for instance as measured by a Faraday cup.
enumeration ChargeState
Charge of a fully or partially stripped ion, in units of the charge of a proton. Charge state of a bare proton is equal to one.
enumeration CountRate
The number of events per unit time.
enumeration Counts
The number of detection events occurring in a detector over the detector accumulation time.
enumeration Current
It is the scalar quantity giving the net charge (summed over charged particle species) per unit time flowing across a given surface.
enumeration CurrentDensity
It is the vector quantity giving the net charge (summed over charged particle species) per unit cross-sectional area per unit time flowing through a given point. Measurements of current density are often provided in terms of the magnetic perturbations (superposed upon a background magnetic field, if present) associated with the current density.
enumeration DopplerFrequency
Change in the frequency of a propagating wave due to motion of the source, the observer, the reflector, or the propagation medium.
enumeration DynamicPressure
Dynamic pressure is a measure of the kinetic energy per unit volume of a fluid. For instance, the solar wind dynamic pressure or ram pressure for a purely proton plasma is equal to m<sub>p</sub> n V<sup>2</sup> where m<sub>p</sub> is the proton mass, n is the proton number density, and V is the solar wind speed.
enumeration Electric
The physical attribute that exerts an electrical force.
enumeration Electromagnetic
Electric and magnetic field variations in time and space that propagate through a medium or a vacuum. The wave propagation direction, electric field vector, and magnetic field vector form an orthogonal triad. Waves in this category are detected by having their field quantities measured.
enumeration Emissivity
The energy emitted spontaneously per unit bandwidth (typically frequency) per unit time per unit mass of source. Emissivity is usually integrated over all directions/solid angles.
enumeration Energy
The capacity for doing work as measured by the capability of doing work (potential energy) or the conversion of this capability to motion (kinetic energy).
enumeration EnergyDensity
The amount of energy per unit volume.
enumeration EnergyFlux
The amount of energy passing through a unit area in a unit time.
enumeration EnergyPerCharge
The kinetic energy, E, per unit net charge, q, that is E/q, for an electron or an ionized atom, molecule, or dust particle.
enumeration Entropy
A function of thermodynamic quantity, such as temperature, pressure, or composition, that is a measure of the energy that is not available for work during a thermodynamic process. It is often interpreted as the degree of disorder or randomness in the system.
enumeration EquivalentWidth
The spectral width of a total absorption line having the amount of absorbed radiant energy being equivalent to that in an observed absorption line.
enumeration FlowSpeed
The magnitude of the flow velocity.
enumeration FlowVelocity
The mean velocity of all particles in the flow, also referred to as bulk velocity or average flow velocity.
enumeration Fluence
The time integral of a flux. A fluence is a not a measurement of flux per unit time.
enumeration Frequency
The number of occurrences of a repeating event per unit time.
enumeration FrequencyToGyrofrequencyRatio
The ratio of the characteristic frequency of a medium to gyrofrequency of a particle.
enumeration GeometricFactor
A measure of the gathering power of a particle detector. The geometric factor can be used to correct particle measurements by accounting for the fact that only a fraction of the source particles is able to gain entry through the aperture of a detector. For an isotopic source distribution, the geometric factor corresponds to the solid angle subtended by the aperture. In practice, determination of the geometric factor requires numerical modeling and depends on detector design and the characteristics of the source.
enumeration Gyrofrequency
The number of gyrations around a magnetic guiding center (field line) a charged particle makes per unit time due to the Lorentz force.
enumeration HeatFlux
Flow of thermal energy through a gas or plasma typically computed as third moment of a distribution function.
enumeration IMFClockAngle
The clockwise angle of the direction of interplanetary magnetic field (IMF) measured in the plane of the body pole perpendicular to the line between the body and the Sun.
enumeration Intensity
The measurement of radiant or wave energy per unit detector area per unit bandwidth per unit solid angle per unit time.
enumeration LShell
The L-shell is the magnetic equatorial radius (in units of planetary radii) of a dipole magnetic field line. For instance, if the L-shell value equals 6 say at Earth, the magnetic field lines cross the magnetic equator at six Earth radii. The L-shell concept can be applied generally to any magnetized planet or satellite with a dominant dipolar magnetic field moment.
enumeration LineDepth
The measure of the amount of absorption below the continuum (depth) in a particular wavelength or frequency in an absorption spectrum.
enumeration Lines
A set of 1-D arrays that contain the values of physical parameters, i.e., magnetic field vectors, particle densities, temperatures, etc., at the grid points along a line though a model volume. For instance, the points of the line may correspond to the trajectory of a spacecraft through model space.
enumeration LowerHybridFrequency
Lower hybrid oscillations involve longitudinal motions of electrons and ions in a magnetized plasma. The propagation of lower hybrid waves must be close to perpendicular to the background magnetic field in so that electrons cannot move along field lines thus preventing wave growth. The lower hybrid frequency, &phi;<sub>LH</sub>, can be calculated by using &phi;<sub>LH</sub>=[(&omega;<sub>ce</sub>&omega;<sub>ci</sub>)<sup>-1</sup>+&phi;<sub>pi</sub><sup>-2</sup>]<sup>-1/2</sup> where &omega;<sub>ce</sub> and &omega;<sub>ci</sub> are the electron and ion cyclotron frequencies, respectively, and $phi;<sub>LH</sub> is the ion plasma frequency.
enumeration Magnetic
The physical attribute attributed to a magnet or its equivalent.
enumeration MagneticField
A region of space near a magnetized body where magnetic forces can be detected (as measured by methods such as Zeeman splitting, etc.).
enumeration MagnetosonicMachNumber
The ratio of the velocity of fast mode waves to the Alfven velocity.
enumeration Mass
The measure of inertia (mass) of individual objects (e.g., aerosols).
enumeration MassDensity
The mass of particles per unit volume.
enumeration MassNumber
The total number of protons and neutrons (together known as nucleons) in an atomic nucleus.
enumeration MassPerCharge
The mass, m, per unit net charge, q, that is m/q, for an electron or an ionized atom, molecule, or dust particle.
enumeration ModeAmplitude
In helioseismology the magnitude of oscillation of waves of a particular geometry.
enumeration NumberDensity
The number of particles per unit volume.
enumeration NumberFlux
The number of particles passing a unit area in unit time, possibly also per unit energy (or equivalent) and/or per unit look direction.
enumeration Other
Not classified with more specific terms. The context of its usage may be described in related text.
enumeration ParticleRadius
The mean radius for a Gaussian distribution of particles with an axial ratio of 2 and a distribution width that varies as 0.5 radius. A value of zero means no cloud was detected.
enumeration ParticleRigidity
The particle momentum per unit charge. The particle Rigidity, R, is equal to pc/Ze.
enumeration PhaseSpaceDensity
The number of particles per unit volume in the six-dimensional space of position and velocity.
enumeration PlasmaBeta
The ratio of the plasma pressure (nkT) to the magnetic pressure (B^2/2&mu;<sub>0</sub>) in a single component plasma or the ratio of the plasma pressure sum over i of (n<sub>i</sub>kT<sub>i</sub>) for all species i to the magnetic pressure (B^2/2&mu;<sub>0</sub>) in a multi components plasma.
enumeration PlasmaFrequency
A number density dependent characteristic frequency of a plasma.
enumeration Polarization
Direction of the electric vector of an electromagnetic wave. The wave can be linearly polarized in any direction perpendicular to the direction of travel, circularly polarized (clockwise or counterclockwise), unpolarized, or mixtures of the above.
enumeration Potential
The work required per unit charge to move a charge from a reference point to a point at infinity (electric potential is defined to be zero). The electric potential of a spacecraft is often referred to as the spacecraft potential. The spacecraft potential is the electric potential of the spacecraft relative to the potential of the nearby plasma. The spacecraft potential is non-zero because the spacecraft charges to the level that the emitted photoelectron flux going to infinity is balanced by the plasma electron flux to the spacecraft.
enumeration PoyntingFlux
Electromagnetic energy flux transported by a wave characterized as the rate of energy transport per unit area per steradian.
enumeration Pressure
The force per unit area exerted by a particle distribution or field.
enumeration PropagationTime
Time difference between transmission and reception of a wave in an active wave experiment.
enumeration SolarUVFlux
The amount of ultraviolet energy originating from the Sun passing through a unit area in a unit time.
enumeration SonicMachNumber
The ratio of the bulk flow speed to the speed of sound in the medium.
enumeration SoundSpeed
The speed at which sound travels through a medium.
enumeration SpatialSeries
A set of 3-D arrays that contain the values of physical parameters, i.e., magnetic field vectors, particle densities, temperatures, etc., at grid points in a spacial volume.
enumeration Spectra
A term that applies to any signal that can be measured or decomposed along a continuous variable such as the electromagnetic radiation which can be decomposed as a function of wavelength or frequency.
enumeration StokesParameters
A set of four parameters (usually called I,Q, U and V) which describe the polarization state of an electromagnetic wave propagating through space.
enumeration Temperature
A measure of the kinetic energy of random motion with respect to the average. Temperature is properly defined only for an equilibrium particle distribution (Maxwellian distribution).
enumeration ThermalSpeed
A characteristic fluctuation speed of a distribution of particles about the bulk flow speed of the distribution. The value of the thermal speed depends on the dimensions and temperature of the distribution. Specific quantitative definition of thermal speed must be provided by the provider of a resource to be described in SPASE. [Note: Its quantitative definition depends on the nature of the particle distribution and how the random speed is characterized or calculated and must be specified in the description of the quantity used in the product described by the SPASE document].
enumeration TotalPressure
In an MHD fluid it is the number density (N) times Boltzmann constant times the temperature in Kelvin.
enumeration UpperHybridFrequency
Upper hybrid oscillations involve longitudinal motions of electrons perpendicular to the magnetic field. The upper hybrid frequency, &phi;<sub>UH</sub>, is governed by the relationship &phi;<sub>UH</sub>^2=&phi;<sub>pe</sub>^2+&theta;<sub>ce</sub>^2 where &phi;<sub>pe</sub> is electron plasma frequency and &theta;<sub>ce</sub> is the electron cyclotron frequency.
enumeration VCrossB
The cross product of the charge velocity (V) and the magnetic field (B). It is the electric field exerted on a point charge by a magnetic field.
enumeration Velocity
Rate of change of position. Also used for the average velocity of a collection of particles, also referred to as bulk velocity.
enumeration VolumeEmissionRate
The volume emission rate, e(r,t,l), is the number of photons emitted per unit source volume per second (photons/m^3/s), as measured along the line of sight between the source point and the observer. The Volume Emission Rate is in general a function of the line-of-sight distance, r, time, t, and wavelength, l. The Volume Emission Rate is actually not a directly measurable quantity. However, the term has been commonly used in both data product descriptions and research publications.
enumeration WavePhase
Position of a wave within its cycle at a given point in time.
enumeration Wavelength
The peak-to-peak distance over one wave period.
Used by
Source
<xsd:simpleType name="SavedQuantity">
  <xsd:annotation>
    <xsd:documentation xml:lang="en">Quantities that are saved during a given diagnosis.</xsd:documentation>
  </xsd:annotation>
  <xsd:restriction base="xsd:string">
    <xsd:enumeration value="2DCuts">
      <xsd:annotation>
        <xsd:documentation xml:lang="en">A set of 2-D arrays that contain the values of physical parameters, i.e., magnetic field vectors, particle densities, temperatures, etc., at the grid points located in a planar slice of a model volume.</xsd:documentation>
      </xsd:annotation>
    </xsd:enumeration>
    <xsd:enumeration value="3DCubes">
      <xsd:annotation>
        <xsd:documentation xml:lang="en">A set of 3-D arrays that contain the values of physical parameters, i.e., magnetic field vectors, particle densities, temperatures, etc., at grid points in a model volume.</xsd:documentation>
      </xsd:annotation>
    </xsd:enumeration>
    <xsd:enumeration value="ACElectricField">
      <xsd:annotation>
        <xsd:documentation xml:lang="en">Alternating electric field component of a wave.</xsd:documentation>
      </xsd:annotation>
    </xsd:enumeration>
    <xsd:enumeration value="ACMagneticField">
      <xsd:annotation>
        <xsd:documentation xml:lang="en">Alternating magnetic field component of a wave.</xsd:documentation>
      </xsd:annotation>
    </xsd:enumeration>
    <xsd:enumeration value="Absorption">
      <xsd:annotation>
        <xsd:documentation xml:lang="en">Decrease of radiant energy (relative to the background continuum spectrum).</xsd:documentation>
      </xsd:annotation>
    </xsd:enumeration>
    <xsd:enumeration value="AdiabaticInvariant">
      <xsd:annotation>
        <xsd:documentation xml:lang="en">A property of a physical system usually related to periodic phenomena that remains constant under slowly varying conditions.</xsd:documentation>
      </xsd:annotation>
    </xsd:enumeration>
    <xsd:enumeration value="AdiabaticInvariant.BounceMotion">
      <xsd:annotation>
        <xsd:documentation xml:lang="en">The second adiabatic invariant is associated with periodic bounce motion of charged particles trapped between two magnetic mirrors on a magnetic field line. The second invariant, termed J, is defined by using the integral J=m &int; v||*ds where m is the mass of the charged particle, v|| is the particle velocity along the field line, and ds represents elemental arc lengths along the field line. The second adiabatic invariant is conserved as long as changes in the background magnetic field occur at time scales much longer than the bounce time of the charged particles.</xsd:documentation>
      </xsd:annotation>
    </xsd:enumeration>
    <xsd:enumeration value="AdiabaticInvariant.DriftMotion">
      <xsd:annotation>
        <xsd:documentation xml:lang="en">The third invariant for charged particle motion in a dipolar magnetic field is associated with drift of its guiding center in the equatorial plane. The conserved quantity, J<sub>2</sub>, is equal to q&phi; where q is the particle charge and &phi; is the magnetic flux enclosed within the particle drift path.</xsd:documentation>
      </xsd:annotation>
    </xsd:enumeration>
    <xsd:enumeration value="AdiabaticInvariant.MagneticMoment">
      <xsd:annotation>
        <xsd:documentation xml:lang="en">A constant of motion related to the gyromotion of a particle in a magnetic field that is either static or slowly varying with respect to the gyroperiod. The magnetic moment is usually denoted by using the lower-case Greek letter for mu and can be calculated by using mu equal to m(u^2/2B) where m is the particle mass, u is the velocity of the particle perpendicular to the constant or average magnetic field direction, and B is the magnitude of the magnetic field strength.</xsd:documentation>
      </xsd:annotation>
    </xsd:enumeration>
    <xsd:enumeration value="AkasofuEpsilon">
      <xsd:annotation>
        <xsd:documentation xml:lang="en">A measure of the magnetopause energy flux and an indicator of the solar wind power available for subsequent magnetospheric energization. Defined as: V*B^2*l^2sin(theta/2)^4 where B is the IMF, l is an empirical scaling parameter equal to 7 R<sub>E</sub>, and theta=tan(By/Bz)^-1 the IMF clock angle.</xsd:documentation>
      </xsd:annotation>
    </xsd:enumeration>
    <xsd:enumeration value="Albedo">
      <xsd:annotation>
        <xsd:documentation xml:lang="en">The ratio of reflected radiation from the surface to incident radiation upon it.</xsd:documentation>
      </xsd:annotation>
    </xsd:enumeration>
    <xsd:enumeration value="AlfvenMachNumber">
      <xsd:annotation>
        <xsd:documentation xml:lang="en">The ratio of the bulk flow speed to the Alfven speed.</xsd:documentation>
      </xsd:annotation>
    </xsd:enumeration>
    <xsd:enumeration value="AlfvenVelocity">
      <xsd:annotation>
        <xsd:documentation xml:lang="en">Phase velocity of the Alfven wave. In SI units it is the velocity of the magnetic field divided by the square root of the mass density times the permeability of free space (&mu;<sub>0</sub>).</xsd:documentation>
      </xsd:annotation>
    </xsd:enumeration>
    <xsd:enumeration value="ArrivalDirection">
      <xsd:annotation>
        <xsd:documentation xml:lang="en">An angular measure of the direction from which an energetic particle or photon was incident on a detector. The angles may be measured in any coordinate system.</xsd:documentation>
      </xsd:annotation>
    </xsd:enumeration>
    <xsd:enumeration value="AtomicNumberDetected">
      <xsd:annotation>
        <xsd:documentation xml:lang="en">The number of protons in the nucleus of an atom as determined by a detector.</xsd:documentation>
      </xsd:annotation>
    </xsd:enumeration>
    <xsd:enumeration value="AverageChargeState">
      <xsd:annotation>
        <xsd:documentation xml:lang="en">A measure of the composite deficit (positive) or excess (negative) of electrons with respect to protons.</xsd:documentation>
      </xsd:annotation>
    </xsd:enumeration>
    <xsd:enumeration value="ChargeFlux">
      <xsd:annotation>
        <xsd:documentation xml:lang="en">The number of ionized particles passing through a unit area per unit time, for instance as measured by a Faraday cup.</xsd:documentation>
      </xsd:annotation>
    </xsd:enumeration>
    <xsd:enumeration value="ChargeState">
      <xsd:annotation>
        <xsd:documentation xml:lang="en">Charge of a fully or partially stripped ion, in units of the charge of a proton. Charge state of a bare proton is equal to one.</xsd:documentation>
      </xsd:annotation>
    </xsd:enumeration>
    <xsd:enumeration value="CountRate">
      <xsd:annotation>
        <xsd:documentation xml:lang="en">The number of events per unit time.</xsd:documentation>
      </xsd:annotation>
    </xsd:enumeration>
    <xsd:enumeration value="Counts">
      <xsd:annotation>
        <xsd:documentation xml:lang="en">The number of detection events occurring in a detector over the detector accumulation time.</xsd:documentation>
      </xsd:annotation>
    </xsd:enumeration>
    <xsd:enumeration value="Current">
      <xsd:annotation>
        <xsd:documentation xml:lang="en">It is the scalar quantity giving the net charge (summed over charged particle species) per unit time flowing across a given surface.</xsd:documentation>
      </xsd:annotation>
    </xsd:enumeration>
    <xsd:enumeration value="CurrentDensity">
      <xsd:annotation>
        <xsd:documentation xml:lang="en">It is the vector quantity giving the net charge (summed over charged particle species) per unit cross-sectional area per unit time flowing through a given point. Measurements of current density are often provided in terms of the magnetic perturbations (superposed upon a background magnetic field, if present) associated with the current density.</xsd:documentation>
      </xsd:annotation>
    </xsd:enumeration>
    <xsd:enumeration value="DopplerFrequency">
      <xsd:annotation>
        <xsd:documentation xml:lang="en">Change in the frequency of a propagating wave due to motion of the source, the observer, the reflector, or the propagation medium.</xsd:documentation>
      </xsd:annotation>
    </xsd:enumeration>
    <xsd:enumeration value="DynamicPressure">
      <xsd:annotation>
        <xsd:documentation xml:lang="en">Dynamic pressure is a measure of the kinetic energy per unit volume of a fluid. For instance, the solar wind dynamic pressure or ram pressure for a purely proton plasma is equal to m<sub>p</sub> n V<sup>2</sup> where m<sub>p</sub> is the proton mass, n is the proton number density, and V is the solar wind speed.</xsd:documentation>
      </xsd:annotation>
    </xsd:enumeration>
    <xsd:enumeration value="Electric">
      <xsd:annotation>
        <xsd:documentation xml:lang="en">The physical attribute that exerts an electrical force.</xsd:documentation>
      </xsd:annotation>
    </xsd:enumeration>
    <xsd:enumeration value="Electromagnetic">
      <xsd:annotation>
        <xsd:documentation xml:lang="en">Electric and magnetic field variations in time and space that propagate through a medium or a vacuum. The wave propagation direction, electric field vector, and magnetic field vector form an orthogonal triad. Waves in this category are detected by having their field quantities measured.</xsd:documentation>
      </xsd:annotation>
    </xsd:enumeration>
    <xsd:enumeration value="Emissivity">
      <xsd:annotation>
        <xsd:documentation xml:lang="en">The energy emitted spontaneously per unit bandwidth (typically frequency) per unit time per unit mass of source. Emissivity is usually integrated over all directions/solid angles.</xsd:documentation>
      </xsd:annotation>
    </xsd:enumeration>
    <xsd:enumeration value="Energy">
      <xsd:annotation>
        <xsd:documentation xml:lang="en">The capacity for doing work as measured by the capability of doing work (potential energy) or the conversion of this capability to motion (kinetic energy).</xsd:documentation>
      </xsd:annotation>
    </xsd:enumeration>
    <xsd:enumeration value="EnergyDensity">
      <xsd:annotation>
        <xsd:documentation xml:lang="en">The amount of energy per unit volume.</xsd:documentation>
      </xsd:annotation>
    </xsd:enumeration>
    <xsd:enumeration value="EnergyFlux">
      <xsd:annotation>
        <xsd:documentation xml:lang="en">The amount of energy passing through a unit area in a unit time.</xsd:documentation>
      </xsd:annotation>
    </xsd:enumeration>
    <xsd:enumeration value="EnergyPerCharge">
      <xsd:annotation>
        <xsd:documentation xml:lang="en">The kinetic energy, E, per unit net charge, q, that is E/q, for an electron or an ionized atom, molecule, or dust particle.</xsd:documentation>
      </xsd:annotation>
    </xsd:enumeration>
    <xsd:enumeration value="Entropy">
      <xsd:annotation>
        <xsd:documentation xml:lang="en">A function of thermodynamic quantity, such as temperature, pressure, or composition, that is a measure of the energy that is not available for work during a thermodynamic process. It is often interpreted as the degree of disorder or randomness in the system.</xsd:documentation>
      </xsd:annotation>
    </xsd:enumeration>
    <xsd:enumeration value="EquivalentWidth">
      <xsd:annotation>
        <xsd:documentation xml:lang="en">The spectral width of a total absorption line having the amount of absorbed radiant energy being equivalent to that in an observed absorption line.</xsd:documentation>
      </xsd:annotation>
    </xsd:enumeration>
    <xsd:enumeration value="FlowSpeed">
      <xsd:annotation>
        <xsd:documentation xml:lang="en">The magnitude of the flow velocity.</xsd:documentation>
      </xsd:annotation>
    </xsd:enumeration>
    <xsd:enumeration value="FlowVelocity">
      <xsd:annotation>
        <xsd:documentation xml:lang="en">The mean velocity of all particles in the flow, also referred to as bulk velocity or average flow velocity.</xsd:documentation>
      </xsd:annotation>
    </xsd:enumeration>
    <xsd:enumeration value="Fluence">
      <xsd:annotation>
        <xsd:documentation xml:lang="en">The time integral of a flux. A fluence is a not a measurement of flux per unit time.</xsd:documentation>
      </xsd:annotation>
    </xsd:enumeration>
    <xsd:enumeration value="Frequency">
      <xsd:annotation>
        <xsd:documentation xml:lang="en">The number of occurrences of a repeating event per unit time.</xsd:documentation>
      </xsd:annotation>
    </xsd:enumeration>
    <xsd:enumeration value="FrequencyToGyrofrequencyRatio">
      <xsd:annotation>
        <xsd:documentation xml:lang="en">The ratio of the characteristic frequency of a medium to gyrofrequency of a particle.</xsd:documentation>
      </xsd:annotation>
    </xsd:enumeration>
    <xsd:enumeration value="GeometricFactor">
      <xsd:annotation>
        <xsd:documentation xml:lang="en">A measure of the gathering power of a particle detector. The geometric factor can be used to correct particle measurements by accounting for the fact that only a fraction of the source particles is able to gain entry through the aperture of a detector. For an isotopic source distribution, the geometric factor corresponds to the solid angle subtended by the aperture. In practice, determination of the geometric factor requires numerical modeling and depends on detector design and the characteristics of the source.</xsd:documentation>
      </xsd:annotation>
    </xsd:enumeration>
    <xsd:enumeration value="Gyrofrequency">
      <xsd:annotation>
        <xsd:documentation xml:lang="en">The number of gyrations around a magnetic guiding center (field line) a charged particle makes per unit time due to the Lorentz force.</xsd:documentation>
      </xsd:annotation>
    </xsd:enumeration>
    <xsd:enumeration value="HeatFlux">
      <xsd:annotation>
        <xsd:documentation xml:lang="en">Flow of thermal energy through a gas or plasma typically computed as third moment of a distribution function.</xsd:documentation>
      </xsd:annotation>
    </xsd:enumeration>
    <xsd:enumeration value="IMFClockAngle">
      <xsd:annotation>
        <xsd:documentation xml:lang="en">The clockwise angle of the direction of interplanetary magnetic field (IMF) measured in the plane of the body pole perpendicular to the line between the body and the Sun.</xsd:documentation>
      </xsd:annotation>
    </xsd:enumeration>
    <xsd:enumeration value="Intensity">
      <xsd:annotation>
        <xsd:documentation xml:lang="en">The measurement of radiant or wave energy per unit detector area per unit bandwidth per unit solid angle per unit time.</xsd:documentation>
      </xsd:annotation>
    </xsd:enumeration>
    <xsd:enumeration value="LShell">
      <xsd:annotation>
        <xsd:documentation xml:lang="en">The L-shell is the magnetic equatorial radius (in units of planetary radii) of a dipole magnetic field line. For instance, if the L-shell value equals 6 say at Earth, the magnetic field lines cross the magnetic equator at six Earth radii. The L-shell concept can be applied generally to any magnetized planet or satellite with a dominant dipolar magnetic field moment.</xsd:documentation>
      </xsd:annotation>
    </xsd:enumeration>
    <xsd:enumeration value="LineDepth">
      <xsd:annotation>
        <xsd:documentation xml:lang="en">The measure of the amount of absorption below the continuum (depth) in a particular wavelength or frequency in an absorption spectrum.</xsd:documentation>
      </xsd:annotation>
    </xsd:enumeration>
    <xsd:enumeration value="Lines">
      <xsd:annotation>
        <xsd:documentation xml:lang="en">A set of 1-D arrays that contain the values of physical parameters, i.e., magnetic field vectors, particle densities, temperatures, etc., at the grid points along a line though a model volume. For instance, the points of the line may correspond to the trajectory of a spacecraft through model space.</xsd:documentation>
      </xsd:annotation>
    </xsd:enumeration>
    <xsd:enumeration value="LowerHybridFrequency">
      <xsd:annotation>
        <xsd:documentation xml:lang="en">Lower hybrid oscillations involve longitudinal motions of electrons and ions in a magnetized plasma. The propagation of lower hybrid waves must be close to perpendicular to the background magnetic field in so that electrons cannot move along field lines thus preventing wave growth. The lower hybrid frequency, &phi;<sub>LH</sub>, can be calculated by using &phi;<sub>LH</sub>=[(&omega;<sub>ce</sub>&omega;<sub>ci</sub>)<sup>-1</sup>+&phi;<sub>pi</sub><sup>-2</sup>]<sup>-1/2</sup> where &omega;<sub>ce</sub> and &omega;<sub>ci</sub> are the electron and ion cyclotron frequencies, respectively, and $phi;<sub>LH</sub> is the ion plasma frequency.</xsd:documentation>
      </xsd:annotation>
    </xsd:enumeration>
    <xsd:enumeration value="Magnetic">
      <xsd:annotation>
        <xsd:documentation xml:lang="en">The physical attribute attributed to a magnet or its equivalent.</xsd:documentation>
      </xsd:annotation>
    </xsd:enumeration>
    <xsd:enumeration value="MagneticField">
      <xsd:annotation>
        <xsd:documentation xml:lang="en">A region of space near a magnetized body where magnetic forces can be detected (as measured by methods such as Zeeman splitting, etc.).</xsd:documentation>
      </xsd:annotation>
    </xsd:enumeration>
    <xsd:enumeration value="MagnetosonicMachNumber">
      <xsd:annotation>
        <xsd:documentation xml:lang="en">The ratio of the velocity of fast mode waves to the Alfven velocity.</xsd:documentation>
      </xsd:annotation>
    </xsd:enumeration>
    <xsd:enumeration value="Mass">
      <xsd:annotation>
        <xsd:documentation xml:lang="en">The measure of inertia (mass) of individual objects (e.g., aerosols).</xsd:documentation>
      </xsd:annotation>
    </xsd:enumeration>
    <xsd:enumeration value="MassDensity">
      <xsd:annotation>
        <xsd:documentation xml:lang="en">The mass of particles per unit volume.</xsd:documentation>
      </xsd:annotation>
    </xsd:enumeration>
    <xsd:enumeration value="MassNumber">
      <xsd:annotation>
        <xsd:documentation xml:lang="en">The total number of protons and neutrons (together known as nucleons) in an atomic nucleus.</xsd:documentation>
      </xsd:annotation>
    </xsd:enumeration>
    <xsd:enumeration value="MassPerCharge">
      <xsd:annotation>
        <xsd:documentation xml:lang="en">The mass, m, per unit net charge, q, that is m/q, for an electron or an ionized atom, molecule, or dust particle.</xsd:documentation>
      </xsd:annotation>
    </xsd:enumeration>
    <xsd:enumeration value="ModeAmplitude">
      <xsd:annotation>
        <xsd:documentation xml:lang="en">In helioseismology the magnitude of oscillation of waves of a particular geometry.</xsd:documentation>
      </xsd:annotation>
    </xsd:enumeration>
    <xsd:enumeration value="NumberDensity">
      <xsd:annotation>
        <xsd:documentation xml:lang="en">The number of particles per unit volume.</xsd:documentation>
      </xsd:annotation>
    </xsd:enumeration>
    <xsd:enumeration value="NumberFlux">
      <xsd:annotation>
        <xsd:documentation xml:lang="en">The number of particles passing a unit area in unit time, possibly also per unit energy (or equivalent) and/or per unit look direction.</xsd:documentation>
      </xsd:annotation>
    </xsd:enumeration>
    <xsd:enumeration value="Other">
      <xsd:annotation>
        <xsd:documentation xml:lang="en">Not classified with more specific terms. The context of its usage may be described in related text.</xsd:documentation>
      </xsd:annotation>
    </xsd:enumeration>
    <xsd:enumeration value="ParticleRadius">
      <xsd:annotation>
        <xsd:documentation xml:lang="en">The mean radius for a Gaussian distribution of particles with an axial ratio of 2 and a distribution width that varies as 0.5 radius. A value of zero means no cloud was detected.</xsd:documentation>
      </xsd:annotation>
    </xsd:enumeration>
    <xsd:enumeration value="ParticleRigidity">
      <xsd:annotation>
        <xsd:documentation xml:lang="en">The particle momentum per unit charge. The particle Rigidity, R, is equal to pc/Ze.</xsd:documentation>
      </xsd:annotation>
    </xsd:enumeration>
    <xsd:enumeration value="PhaseSpaceDensity">
      <xsd:annotation>
        <xsd:documentation xml:lang="en">The number of particles per unit volume in the six-dimensional space of position and velocity.</xsd:documentation>
      </xsd:annotation>
    </xsd:enumeration>
    <xsd:enumeration value="PlasmaBeta">
      <xsd:annotation>
        <xsd:documentation xml:lang="en">The ratio of the plasma pressure (nkT) to the magnetic pressure (B^2/2&mu;<sub>0</sub>) in a single component plasma or the ratio of the plasma pressure sum over i of (n<sub>i</sub>kT<sub>i</sub>) for all species i to the magnetic pressure (B^2/2&mu;<sub>0</sub>) in a multi components plasma.</xsd:documentation>
      </xsd:annotation>
    </xsd:enumeration>
    <xsd:enumeration value="PlasmaFrequency">
      <xsd:annotation>
        <xsd:documentation xml:lang="en">A number density dependent characteristic frequency of a plasma.</xsd:documentation>
      </xsd:annotation>
    </xsd:enumeration>
    <xsd:enumeration value="Polarization">
      <xsd:annotation>
        <xsd:documentation xml:lang="en">Direction of the electric vector of an electromagnetic wave. The wave can be linearly polarized in any direction perpendicular to the direction of travel, circularly polarized (clockwise or counterclockwise), unpolarized, or mixtures of the above.</xsd:documentation>
      </xsd:annotation>
    </xsd:enumeration>
    <xsd:enumeration value="Potential">
      <xsd:annotation>
        <xsd:documentation xml:lang="en">The work required per unit charge to move a charge from a reference point to a point at infinity (electric potential is defined to be zero). The electric potential of a spacecraft is often referred to as the spacecraft potential. The spacecraft potential is the electric potential of the spacecraft relative to the potential of the nearby plasma. The spacecraft potential is non-zero because the spacecraft charges to the level that the emitted photoelectron flux going to infinity is balanced by the plasma electron flux to the spacecraft.</xsd:documentation>
      </xsd:annotation>
    </xsd:enumeration>
    <xsd:enumeration value="PoyntingFlux">
      <xsd:annotation>
        <xsd:documentation xml:lang="en">Electromagnetic energy flux transported by a wave characterized as the rate of energy transport per unit area per steradian.</xsd:documentation>
      </xsd:annotation>
    </xsd:enumeration>
    <xsd:enumeration value="Pressure">
      <xsd:annotation>
        <xsd:documentation xml:lang="en">The force per unit area exerted by a particle distribution or field.</xsd:documentation>
      </xsd:annotation>
    </xsd:enumeration>
    <xsd:enumeration value="PropagationTime">
      <xsd:annotation>
        <xsd:documentation xml:lang="en">Time difference between transmission and reception of a wave in an active wave experiment.</xsd:documentation>
      </xsd:annotation>
    </xsd:enumeration>
    <xsd:enumeration value="SolarUVFlux">
      <xsd:annotation>
        <xsd:documentation xml:lang="en">The amount of ultraviolet energy originating from the Sun passing through a unit area in a unit time.</xsd:documentation>
      </xsd:annotation>
    </xsd:enumeration>
    <xsd:enumeration value="SonicMachNumber">
      <xsd:annotation>
        <xsd:documentation xml:lang="en">The ratio of the bulk flow speed to the speed of sound in the medium.</xsd:documentation>
      </xsd:annotation>
    </xsd:enumeration>
    <xsd:enumeration value="SoundSpeed">
      <xsd:annotation>
        <xsd:documentation xml:lang="en">The speed at which sound travels through a medium.</xsd:documentation>
      </xsd:annotation>
    </xsd:enumeration>
    <xsd:enumeration value="SpatialSeries">
      <xsd:annotation>
        <xsd:documentation xml:lang="en">A set of 3-D arrays that contain the values of physical parameters, i.e., magnetic field vectors, particle densities, temperatures, etc., at grid points in a spacial volume.</xsd:documentation>
      </xsd:annotation>
    </xsd:enumeration>
    <xsd:enumeration value="Spectra">
      <xsd:annotation>
        <xsd:documentation xml:lang="en">A term that applies to any signal that can be measured or decomposed along a continuous variable such as the electromagnetic radiation which can be decomposed as a function of wavelength or frequency.</xsd:documentation>
      </xsd:annotation>
    </xsd:enumeration>
    <xsd:enumeration value="StokesParameters">
      <xsd:annotation>
        <xsd:documentation xml:lang="en">A set of four parameters (usually called I,Q, U and V) which describe the polarization state of an electromagnetic wave propagating through space.</xsd:documentation>
      </xsd:annotation>
    </xsd:enumeration>
    <xsd:enumeration value="Temperature">
      <xsd:annotation>
        <xsd:documentation xml:lang="en">A measure of the kinetic energy of random motion with respect to the average. Temperature is properly defined only for an equilibrium particle distribution (Maxwellian distribution).</xsd:documentation>
      </xsd:annotation>
    </xsd:enumeration>
    <xsd:enumeration value="ThermalSpeed">
      <xsd:annotation>
        <xsd:documentation xml:lang="en">A characteristic fluctuation speed of a distribution of particles about the bulk flow speed of the distribution. The value of the thermal speed depends on the dimensions and temperature of the distribution. Specific quantitative definition of thermal speed must be provided by the provider of a resource to be described in SPASE. [Note: Its quantitative definition depends on the nature of the particle distribution and how the random speed is characterized or calculated and must be specified in the description of the quantity used in the product described by the SPASE document].</xsd:documentation>
      </xsd:annotation>
    </xsd:enumeration>
    <xsd:enumeration value="TotalPressure">
      <xsd:annotation>
        <xsd:documentation xml:lang="en">In an MHD fluid it is the number density (N) times Boltzmann constant times the temperature in Kelvin.</xsd:documentation>
      </xsd:annotation>
    </xsd:enumeration>
    <xsd:enumeration value="UpperHybridFrequency">
      <xsd:annotation>
        <xsd:documentation xml:lang="en">Upper hybrid oscillations involve longitudinal motions of electrons perpendicular to the magnetic field. The upper hybrid frequency, &phi;<sub>UH</sub>, is governed by the relationship &phi;<sub>UH</sub>^2=&phi;<sub>pe</sub>^2+&theta;<sub>ce</sub>^2 where &phi;<sub>pe</sub> is electron plasma frequency and &theta;<sub>ce</sub> is the electron cyclotron frequency.</xsd:documentation>
      </xsd:annotation>
    </xsd:enumeration>
    <xsd:enumeration value="VCrossB">
      <xsd:annotation>
        <xsd:documentation xml:lang="en">The cross product of the charge velocity (V) and the magnetic field (B). It is the electric field exerted on a point charge by a magnetic field.</xsd:documentation>
      </xsd:annotation>
    </xsd:enumeration>
    <xsd:enumeration value="Velocity">
      <xsd:annotation>
        <xsd:documentation xml:lang="en">Rate of change of position. Also used for the average velocity of a collection of particles, also referred to as bulk velocity.</xsd:documentation>
      </xsd:annotation>
    </xsd:enumeration>
    <xsd:enumeration value="VolumeEmissionRate">
      <xsd:annotation>
        <xsd:documentation xml:lang="en">The volume emission rate, e(r,t,l), is the number of photons emitted per unit source volume per second (photons/m^3/s), as measured along the line of sight between the source point and the observer. The Volume Emission Rate is in general a function of the line-of-sight distance, r, time, t, and wavelength, l. The Volume Emission Rate is actually not a directly measurable quantity. However, the term has been commonly used in both data product descriptions and research publications.</xsd:documentation>
      </xsd:annotation>
    </xsd:enumeration>
    <xsd:enumeration value="WavePhase">
      <xsd:annotation>
        <xsd:documentation xml:lang="en">Position of a wave within its cycle at a given point in time.</xsd:documentation>
      </xsd:annotation>
    </xsd:enumeration>
    <xsd:enumeration value="Wavelength">
      <xsd:annotation>
        <xsd:documentation xml:lang="en">The peak-to-peak distance over one wave period.</xsd:documentation>
      </xsd:annotation>
    </xsd:enumeration>
  </xsd:restriction>
</xsd:simpleType>
Complex Type spase:ModelDomain
Namespace http://www.spase-group.org/data/schema
Annotations
Parameters associated to the model spatial domain.
Diagram
Diagramspase-2_7_1_xsd.tmp#ModelDomain_CoordinateSystemspase-2_7_1_xsd.tmp#ModelDomain_Descriptionspase-2_7_1_xsd.tmp#ModelDomain_Caveatsspase-2_7_1_xsd.tmp#ModelDomain_SpatialDimensionspase-2_7_1_xsd.tmp#ModelDomain_VelocityDimensionspase-2_7_1_xsd.tmp#ModelDomain_FieldDimensionspase-2_7_1_xsd.tmp#ModelDomain_Unitsspase-2_7_1_xsd.tmp#ModelDomain_UnitsConversionspase-2_7_1_xsd.tmp#ModelDomain_CoordinatesLabelspase-2_7_1_xsd.tmp#ModelDomain_ValidMinspase-2_7_1_xsd.tmp#ModelDomain_ValidMaxspase-2_7_1_xsd.tmp#ModelDomain_GridStructurespase-2_7_1_xsd.tmp#ModelDomain_GridCellSizespase-2_7_1_xsd.tmp#ModelDomain_Symmetryspase-2_7_1_xsd.tmp#ModelDomain_BoundaryConditions
Used by
Model
Children spase:BoundaryConditions, spase:Caveats, spase:CoordinateSystem, spase:CoordinatesLabel, spase:Description, spase:FieldDimension, spase:GridCellSize, spase:GridStructure, spase:SpatialDimension, spase:Symmetry, spase:Units, spase:UnitsConversion, spase:ValidMax, spase:ValidMin, spase:VelocityDimension
Source
<xsd:complexType name="ModelDomain">
  <xsd:annotation>
    <xsd:documentation xml:lang="en">Parameters associated to the model spatial domain.</xsd:documentation>
  </xsd:annotation>
  <xsd:sequence>
    <xsd:element name="CoordinateSystem" type="spase:CoordinateSystem" minOccurs="1" maxOccurs="1"/>
    <xsd:element name="Description" type="spase:Description" minOccurs="0" maxOccurs="1"/>
    <xsd:element name="Caveats" type="spase:Caveats" minOccurs="0" maxOccurs="1"/>
    <xsd:element name="SpatialDimension" type="spase:SpatialDimension" minOccurs="1" maxOccurs="1"/>
    <xsd:element name="VelocityDimension" type="spase:VelocityDimension" minOccurs="0" maxOccurs="1"/>
    <xsd:element name="FieldDimension" type="spase:FieldDimension" minOccurs="0" maxOccurs="1"/>
    <xsd:element name="Units" type="spase:Units" minOccurs="1" maxOccurs="1"/>
    <xsd:element name="UnitsConversion" type="spase:UnitsConversion" minOccurs="0" maxOccurs="1"/>
    <xsd:element name="CoordinatesLabel" type="spase:CoordinatesLabel" minOccurs="0" maxOccurs="1"/>
    <xsd:element name="ValidMin" type="spase:ValidMin" minOccurs="0" maxOccurs="1"/>
    <xsd:element name="ValidMax" type="spase:ValidMax" minOccurs="0" maxOccurs="1"/>
    <xsd:element name="GridStructure" type="spase:GridStructure" minOccurs="0" maxOccurs="1"/>
    <xsd:element name="GridCellSize" type="spase:GridCellSize" minOccurs="0" maxOccurs="1"/>
    <xsd:element name="Symmetry" type="spase:Symmetry" minOccurs="0" maxOccurs="1"/>
    <xsd:element name="BoundaryConditions" type="spase:BoundaryConditions" minOccurs="0" maxOccurs="1"/>
  </xsd:sequence>
</xsd:complexType>
Simple Type spase:SpatialDimension
Namespace http://www.spase-group.org/data/schema
Annotations
Number of spatial dimensions in the model domain.
Diagram
Diagram
Type xsd:integer
Used by
Source
<xsd:simpleType name="SpatialDimension">
  <xsd:annotation>
    <xsd:documentation xml:lang="en">Number of spatial dimensions in the model domain.</xsd:documentation>
  </xsd:annotation>
  <xsd:restriction base="xsd:integer"/>
</xsd:simpleType>
Simple Type spase:VelocityDimension
Namespace http://www.spase-group.org/data/schema
Annotations
Number of velocity dimensions in the model domain.
Diagram
Diagram
Type xsd:integer
Used by
Source
<xsd:simpleType name="VelocityDimension">
  <xsd:annotation>
    <xsd:documentation xml:lang="en">Number of velocity dimensions in the model domain.</xsd:documentation>
  </xsd:annotation>
  <xsd:restriction base="xsd:integer"/>
</xsd:simpleType>
Simple Type spase:FieldDimension
Namespace http://www.spase-group.org/data/schema
Annotations
Number of field dimensions in the model domain.
Diagram
Diagram
Type xsd:integer
Used by
Source
<xsd:simpleType name="FieldDimension">
  <xsd:annotation>
    <xsd:documentation xml:lang="en">Number of field dimensions in the model domain.</xsd:documentation>
  </xsd:annotation>
  <xsd:restriction base="xsd:integer"/>
</xsd:simpleType>
Simple Type spase:GridStructure
Namespace http://www.spase-group.org/data/schema
Annotations
Structure of the model grid.
Diagram
Diagram
Type xsd:string
Used by
Source
<xsd:simpleType name="GridStructure">
  <xsd:annotation>
    <xsd:documentation xml:lang="en">Structure of the model grid.</xsd:documentation>
  </xsd:annotation>
  <xsd:restriction base="xsd:string"/>
</xsd:simpleType>
Simple Type spase:GridCellSize
Namespace http://www.spase-group.org/data/schema
Annotations
A string list of the cell sizes in each dimension.
Diagram
Diagram
Type xsd:string
Used by
Source
<xsd:simpleType name="GridCellSize">
  <xsd:annotation>
    <xsd:documentation xml:lang="en">A string list of the cell sizes in each dimension.</xsd:documentation>
  </xsd:annotation>
  <xsd:restriction base="xsd:string"/>
</xsd:simpleType>
Simple Type spase:Symmetry
Namespace http://www.spase-group.org/data/schema
Annotations
Symmetry of the model domain.
Diagram
Diagram
Type restriction of xsd:string
Facets
enumeration Axial
Axial symmetry.
enumeration Central
Central Symmetry.
enumeration None
A lack or absence of anything.
enumeration Plane
Symmetry across a plane.
Used by
Source
<xsd:simpleType name="Symmetry">
  <xsd:annotation>
    <xsd:documentation xml:lang="en">Symmetry of the model domain.</xsd:documentation>
  </xsd:annotation>
  <xsd:restriction base="xsd:string">
    <xsd:enumeration value="Axial">
      <xsd:annotation>
        <xsd:documentation xml:lang="en">Axial symmetry.</xsd:documentation>
      </xsd:annotation>
    </xsd:enumeration>
    <xsd:enumeration value="Central">
      <xsd:annotation>
        <xsd:documentation xml:lang="en">Central Symmetry.</xsd:documentation>
      </xsd:annotation>
    </xsd:enumeration>
    <xsd:enumeration value="None">
      <xsd:annotation>
        <xsd:documentation xml:lang="en">A lack or absence of anything.</xsd:documentation>
      </xsd:annotation>
    </xsd:enumeration>
    <xsd:enumeration value="Plane">
      <xsd:annotation>
        <xsd:documentation xml:lang="en">Symmetry across a plane.</xsd:documentation>
      </xsd:annotation>
    </xsd:enumeration>
  </xsd:restriction>
</xsd:simpleType>
Complex Type spase:BoundaryConditions
Namespace http://www.spase-group.org/data/schema
Annotations
Parameters associated to the model boundaries.
Diagram
Diagramspase-2_7_1_xsd.tmp#BoundaryConditions_ParticleBoundaryspase-2_7_1_xsd.tmp#BoundaryConditions_FieldBoundary
Used by
Model
Children spase:FieldBoundary, spase:ParticleBoundary
Source
<xsd:complexType name="BoundaryConditions">
  <xsd:annotation>
    <xsd:documentation xml:lang="en">Parameters associated to the model boundaries.</xsd:documentation>
  </xsd:annotation>
  <xsd:sequence>
    <xsd:element name="ParticleBoundary" type="spase:ParticleBoundary" minOccurs="0" maxOccurs="1"/>
    <xsd:element name="FieldBoundary" type="spase:FieldBoundary" minOccurs="0" maxOccurs="1"/>
  </xsd:sequence>
</xsd:complexType>
Simple Type spase:ParticleBoundary
Namespace http://www.spase-group.org/data/schema
Annotations
Parameters associated with the particles at the boundaries of the model.
Diagram
Diagram
Type xsd:string
Used by
Source
<xsd:simpleType name="ParticleBoundary">
  <xsd:annotation>
    <xsd:documentation xml:lang="en">Parameters associated with the particles at the boundaries of the model.</xsd:documentation>
  </xsd:annotation>
  <xsd:restriction base="xsd:string"/>
</xsd:simpleType>
Simple Type spase:FieldBoundary
Namespace http://www.spase-group.org/data/schema
Annotations
Parameters associated with the field boundaries of the model.
Diagram
Diagram
Type xsd:string
Used by
Source
<xsd:simpleType name="FieldBoundary">
  <xsd:annotation>
    <xsd:documentation xml:lang="en">Parameters associated with the field boundaries of the model.</xsd:documentation>
  </xsd:annotation>
  <xsd:restriction base="xsd:string"/>
</xsd:simpleType>
Complex Type spase:RegionParameter
Namespace http://www.spase-group.org/data/schema
Annotations
Radius of the Region in the model.
Diagram
Diagramspase-2_7_1_xsd.tmp#RegionParameter_ModeledRegionspase-2_7_1_xsd.tmp#RegionParameter_Descriptionspase-2_7_1_xsd.tmp#RegionParameter_Caveatsspase-2_7_1_xsd.tmp#RegionParameter_Radiusspase-2_7_1_xsd.tmp#RegionParameter_SubLongitudespase-2_7_1_xsd.tmp#RegionParameter_Periodspase-2_7_1_xsd.tmp#RegionParameter_ObjectMassspase-2_7_1_xsd.tmp#RegionParameter_InputTableURLspase-2_7_1_xsd.tmp#RegionParameter_Property
Used by
Model
Children spase:Caveats, spase:Description, spase:InputTableURL, spase:ModeledRegion, spase:ObjectMass, spase:Period, spase:Property, spase:Radius, spase:SubLongitude
Source
<xsd:complexType name="RegionParameter">
  <xsd:annotation>
    <xsd:documentation xml:lang="en">Radius of the Region in the model.</xsd:documentation>
  </xsd:annotation>
  <xsd:sequence>
    <xsd:element name="ModeledRegion" type="spase:ModeledRegion" minOccurs="0" maxOccurs="1"/>
    <xsd:element name="Description" type="spase:Description" minOccurs="0" maxOccurs="1"/>
    <xsd:element name="Caveats" type="spase:Caveats" minOccurs="0" maxOccurs="1"/>
    <xsd:element name="Radius" type="spase:Radius" minOccurs="0" maxOccurs="1"/>
    <xsd:element name="SubLongitude" type="spase:SubLongitude" minOccurs="0" maxOccurs="1"/>
    <xsd:element name="Period" type="spase:Period" minOccurs="0" maxOccurs="1"/>
    <xsd:element name="ObjectMass" type="spase:ObjectMass" minOccurs="0" maxOccurs="1"/>
    <xsd:element name="InputTableURL" type="spase:InputTableURL" minOccurs="0" maxOccurs="1"/>
    <xsd:element name="Property" type="spase:Property" minOccurs="0" maxOccurs="unbounded"/>
  </xsd:sequence>
</xsd:complexType>
Simple Type spase:Radius
Namespace http://www.spase-group.org/data/schema
Annotations
The length of a line segment from a center point to the perimeter.
Diagram
Diagram
Type xsd:string
Used by
Source
<xsd:simpleType name="Radius">
  <xsd:annotation>
    <xsd:documentation xml:lang="en">The length of a line segment from a center point to the perimeter.</xsd:documentation>
  </xsd:annotation>
  <xsd:restriction base="xsd:string"/>
</xsd:simpleType>
Simple Type spase:SubLongitude
Namespace http://www.spase-group.org/data/schema
Annotations
The longitude on the surface of an object which is directly below another object.
Diagram
Diagram
Type xsd:string
Used by
Source
<xsd:simpleType name="SubLongitude">
  <xsd:annotation>
    <xsd:documentation xml:lang="en">The longitude on the surface of an object which is directly below another object.</xsd:documentation>
  </xsd:annotation>
  <xsd:restriction base="xsd:string"/>
</xsd:simpleType>
Simple Type spase:Period
Namespace http://www.spase-group.org/data/schema
Annotations
A length or era of time.
Diagram
Diagram
Type xsd:string
Used by
Source
<xsd:simpleType name="Period">
  <xsd:annotation>
    <xsd:documentation xml:lang="en">A length or era of time.</xsd:documentation>
  </xsd:annotation>
  <xsd:restriction base="xsd:string"/>
</xsd:simpleType>
Simple Type spase:ObjectMass
Namespace http://www.spase-group.org/data/schema
Annotations
Mass of an object referenced as a modeled region.
Diagram
Diagram
Type xsd:string
Used by
Source
<xsd:simpleType name="ObjectMass">
  <xsd:annotation>
    <xsd:documentation xml:lang="en">Mass of an object referenced as a modeled region.</xsd:documentation>
  </xsd:annotation>
  <xsd:restriction base="xsd:string"/>
</xsd:simpleType>
Simple Type spase:InputTableURL
Namespace http://www.spase-group.org/data/schema
Annotations
A URL to a table containing input parameters.
Diagram
Diagram
Type xsd:anyURI
Used by
Source
<xsd:simpleType name="InputTableURL">
  <xsd:annotation>
    <xsd:documentation xml:lang="en">A URL to a table containing input parameters.</xsd:documentation>
  </xsd:annotation>
  <xsd:restriction base="xsd:anyURI"/>
</xsd:simpleType>
Complex Type spase:InputParameter
Namespace http://www.spase-group.org/data/schema
Annotations
A container of information regarding an input parameter of the model run.
Diagram
Diagramspase-2_7_1_xsd.tmp#InputParameter_Namespase-2_7_1_xsd.tmp#InputParameter_Descriptionspase-2_7_1_xsd.tmp#InputParameter_Caveatsspase-2_7_1_xsd.tmp#InputParameter_ModeledRegionspase-2_7_1_xsd.tmp#InputParameter_Qualifierspase-2_7_1_xsd.tmp#InputParameter_InputTableURLspase-2_7_1_xsd.tmp#InputParameter_ParameterQuantityspase-2_7_1_xsd.tmp#InputParameter_Property
Used by
Model
Children spase:Caveats, spase:Description, spase:InputTableURL, spase:ModeledRegion, spase:Name, spase:ParameterQuantity, spase:Property, spase:Qualifier
Source
<xsd:complexType name="InputParameter">
  <xsd:annotation>
    <xsd:documentation xml:lang="en">A container of information regarding an input parameter of the model run.</xsd:documentation>
  </xsd:annotation>
  <xsd:sequence>
    <xsd:element name="Name" type="spase:Name" minOccurs="1" maxOccurs="1"/>
    <xsd:element name="Description" type="spase:Description" minOccurs="0" maxOccurs="1"/>
    <xsd:element name="Caveats" type="spase:Caveats" minOccurs="0" maxOccurs="1"/>
    <xsd:element name="ModeledRegion" type="spase:ModeledRegion" minOccurs="0" maxOccurs="unbounded"/>
    <xsd:element name="Qualifier" type="spase:Qualifier" minOccurs="0" maxOccurs="unbounded"/>
    <xsd:element name="InputTableURL" type="spase:InputTableURL" minOccurs="0" maxOccurs="unbounded"/>
    <xsd:element name="ParameterQuantity" type="spase:ParameterQuantity" minOccurs="0" maxOccurs="1"/>
    <xsd:element name="Property" type="spase:Property" minOccurs="1" maxOccurs="unbounded"/>
  </xsd:sequence>
</xsd:complexType>
Complex Type spase:InputPopulation
Namespace http://www.spase-group.org/data/schema
Annotations
A container element that specifies the characteristics of a particle population used as input to a model.
Diagram
Diagramspase-2_7_1_xsd.tmp#InputPopulation_Namespase-2_7_1_xsd.tmp#InputPopulation_Setspase-2_7_1_xsd.tmp#InputPopulation_ParameterKeyspase-2_7_1_xsd.tmp#InputPopulation_Descriptionspase-2_7_1_xsd.tmp#InputPopulation_Caveatsspase-2_7_1_xsd.tmp#InputPopulation_ModeledRegionspase-2_7_1_xsd.tmp#InputPopulation_Qualifierspase-2_7_1_xsd.tmp#InputPopulation_ParticleTypespase-2_7_1_xsd.tmp#InputPopulation_ChemicalFormulaspase-2_7_1_xsd.tmp#InputPopulation_AtomicNumberspase-2_7_1_xsd.tmp#InputPopulation_PopulationMassNumberspase-2_7_1_xsd.tmp#InputPopulation_PopulationChargeStatespase-2_7_1_xsd.tmp#InputPopulation_PopulationDensityspase-2_7_1_xsd.tmp#InputPopulation_PopulationTemperaturespase-2_7_1_xsd.tmp#InputPopulation_PopulationFlowSpeedspase-2_7_1_xsd.tmp#InputPopulation_Distributionspase-2_7_1_xsd.tmp#InputPopulation_ProductionRatespase-2_7_1_xsd.tmp#InputPopulation_TotalProductionRatespase-2_7_1_xsd.tmp#InputPopulation_InputTableURLspase-2_7_1_xsd.tmp#InputPopulation_DensityProfilespase-2_7_1_xsd.tmp#InputPopulation_ModelURL
Used by
Model
Children spase:AtomicNumber, spase:Caveats, spase:ChemicalFormula, spase:DensityProfile, spase:Description, spase:Distribution, spase:InputTableURL, spase:ModelURL, spase:ModeledRegion, spase:Name, spase:ParameterKey, spase:ParticleType, spase:PopulationChargeState, spase:PopulationDensity, spase:PopulationFlowSpeed, spase:PopulationMassNumber, spase:PopulationTemperature, spase:ProductionRate, spase:Qualifier, spase:Set, spase:TotalProductionRate
Source
<xsd:complexType name="InputPopulation">
  <xsd:annotation>
    <xsd:documentation xml:lang="en">A container element that specifies the characteristics of a particle population used as input to a model.</xsd:documentation>
  </xsd:annotation>
  <xsd:sequence>
    <xsd:element name="Name" type="spase:Name" minOccurs="1" maxOccurs="1"/>
    <xsd:element name="Set" type="spase:Set" minOccurs="0" maxOccurs="unbounded"/>
    <xsd:element name="ParameterKey" type="spase:ParameterKey" minOccurs="0" maxOccurs="1"/>
    <xsd:element name="Description" type="spase:Description" minOccurs="0" maxOccurs="1"/>
    <xsd:element name="Caveats" type="spase:Caveats" minOccurs="0" maxOccurs="1"/>
    <xsd:element name="ModeledRegion" type="spase:ModeledRegion" minOccurs="0" maxOccurs="unbounded"/>
    <xsd:element name="Qualifier" type="spase:Qualifier" minOccurs="0" maxOccurs="unbounded"/>
    <xsd:element name="ParticleType" type="spase:ParticleType" minOccurs="0" maxOccurs="1"/>
    <xsd:element name="ChemicalFormula" type="spase:ChemicalFormula" minOccurs="0" maxOccurs="1"/>
    <xsd:element name="AtomicNumber" type="spase:AtomicNumber" minOccurs="0" maxOccurs="1"/>
    <xsd:element name="PopulationMassNumber" type="spase:PopulationMassNumber" minOccurs="0" maxOccurs="1"/>
    <xsd:element name="PopulationChargeState" type="spase:PopulationChargeState" minOccurs="0" maxOccurs="1"/>
    <xsd:element name="PopulationDensity" type="spase:PopulationDensity" minOccurs="0" maxOccurs="1"/>
    <xsd:element name="PopulationTemperature" type="spase:PopulationTemperature" minOccurs="0" maxOccurs="1"/>
    <xsd:element name="PopulationFlowSpeed" type="spase:PopulationFlowSpeed" minOccurs="0" maxOccurs="1"/>
    <xsd:element name="Distribution" type="spase:Distribution" minOccurs="0" maxOccurs="1"/>
    <xsd:element name="ProductionRate" type="spase:ProductionRate" minOccurs="0" maxOccurs="1"/>
    <xsd:element name="TotalProductionRate" type="spase:TotalProductionRate" minOccurs="0" maxOccurs="1"/>
    <xsd:element name="InputTableURL" type="spase:InputTableURL" minOccurs="0" maxOccurs="1"/>
    <xsd:element name="DensityProfile" type="spase:DensityProfile" minOccurs="0" maxOccurs="1"/>
    <xsd:element name="ModelURL" type="spase:ModelURL" minOccurs="0" maxOccurs="1"/>
  </xsd:sequence>
</xsd:complexType>
Simple Type spase:PopulationDensity
Namespace http://www.spase-group.org/data/schema
Annotations
The number of particles per unit volume.
Diagram
Diagram
Type xsd:string
Used by
Source
<xsd:simpleType name="PopulationDensity">
  <xsd:annotation>
    <xsd:documentation xml:lang="en">The number of particles per unit volume.</xsd:documentation>
  </xsd:annotation>
  <xsd:restriction base="xsd:string"/>
</xsd:simpleType>
Simple Type spase:PopulationTemperature
Namespace http://www.spase-group.org/data/schema
Annotations
A measure of the kinetic energy of random motion with respect to the average. Temperature is properly defined only for an equilibrium particle distribution (Maxwellian distribution).
Diagram
Diagram
Type xsd:string
Used by
Source
<xsd:simpleType name="PopulationTemperature">
  <xsd:annotation>
    <xsd:documentation xml:lang="en">A measure of the kinetic energy of random motion with respect to the average. Temperature is properly defined only for an equilibrium particle distribution (Maxwellian distribution).</xsd:documentation>
  </xsd:annotation>
  <xsd:restriction base="xsd:string"/>
</xsd:simpleType>
Simple Type spase:PopulationFlowSpeed
Namespace http://www.spase-group.org/data/schema
Annotations
The rate at which particles or energy is passing through a unit area in a unit time.
Diagram
Diagram
Type xsd:string
Used by
Source
<xsd:simpleType name="PopulationFlowSpeed">
  <xsd:annotation>
    <xsd:documentation xml:lang="en">The rate at which particles or energy is passing through a unit area in a unit time.</xsd:documentation>
  </xsd:annotation>
  <xsd:restriction base="xsd:string"/>
</xsd:simpleType>
Simple Type spase:Distribution
Namespace http://www.spase-group.org/data/schema
Annotations
Velocity distribution of the particles in a population.
Diagram
Diagram
Type xsd:string
Used by
Source
<xsd:simpleType name="Distribution">
  <xsd:annotation>
    <xsd:documentation xml:lang="en">Velocity distribution of the particles in a population.</xsd:documentation>
  </xsd:annotation>
  <xsd:restriction base="xsd:string"/>
</xsd:simpleType>
Simple Type spase:ProductionRate
Namespace http://www.spase-group.org/data/schema
Annotations
The number of items that can be produced during a given period of time.
Diagram
Diagram
Type xsd:string
Used by
Source
<xsd:simpleType name="ProductionRate">
  <xsd:annotation>
    <xsd:documentation xml:lang="en">The number of items that can be produced during a given period of time.</xsd:documentation>
  </xsd:annotation>
  <xsd:restriction base="xsd:string"/>
</xsd:simpleType>
Simple Type spase:TotalProductionRate
Namespace http://www.spase-group.org/data/schema
Annotations
The total number of items that can be produced during a given period of time.
Diagram
Diagram
Type xsd:string
Used by
Source
<xsd:simpleType name="TotalProductionRate">
  <xsd:annotation>
    <xsd:documentation xml:lang="en">The total number of items that can be produced during a given period of time.</xsd:documentation>
  </xsd:annotation>
  <xsd:restriction base="xsd:string"/>
</xsd:simpleType>
Simple Type spase:DensityProfile
Namespace http://www.spase-group.org/data/schema
Annotations
Density profile of the particles in a population.
Diagram
Diagram
Type xsd:string
Used by
Source
<xsd:simpleType name="DensityProfile">
  <xsd:annotation>
    <xsd:documentation xml:lang="en">Density profile of the particles in a population.</xsd:documentation>
  </xsd:annotation>
  <xsd:restriction base="xsd:string"/>
</xsd:simpleType>
Complex Type spase:InputField
Namespace http://www.spase-group.org/data/schema
Annotations
Parameters associated to a field imposed in the model.
Diagram
Diagramspase-2_7_1_xsd.tmp#InputField_Namespase-2_7_1_xsd.tmp#InputField_Setspase-2_7_1_xsd.tmp#InputField_ParameterKeyspase-2_7_1_xsd.tmp#InputField_Descriptionspase-2_7_1_xsd.tmp#InputField_Caveatsspase-2_7_1_xsd.tmp#InputField_ModeledRegionspase-2_7_1_xsd.tmp#InputField_CoordinateSystemspase-2_7_1_xsd.tmp#InputField_Qualifierspase-2_7_1_xsd.tmp#InputField_FieldQuantityspase-2_7_1_xsd.tmp#InputField_Unitsspase-2_7_1_xsd.tmp#InputField_UnitsConversionspase-2_7_1_xsd.tmp#InputField_InputLabelspase-2_7_1_xsd.tmp#InputField_FieldValuespase-2_7_1_xsd.tmp#InputField_InputTableURLspase-2_7_1_xsd.tmp#InputField_ValidMinspase-2_7_1_xsd.tmp#InputField_ValidMaxspase-2_7_1_xsd.tmp#InputField_FieldModelspase-2_7_1_xsd.tmp#InputField_ModelURL
Used by
Model
Children spase:Caveats, spase:CoordinateSystem, spase:Description, spase:FieldModel, spase:FieldQuantity, spase:FieldValue, spase:InputLabel, spase:InputTableURL, spase:ModelURL, spase:ModeledRegion, spase:Name, spase:ParameterKey, spase:Qualifier, spase:Set, spase:Units, spase:UnitsConversion, spase:ValidMax, spase:ValidMin
Source
<xsd:complexType name="InputField">
  <xsd:annotation>
    <xsd:documentation xml:lang="en">Parameters associated to a field imposed in the model.</xsd:documentation>
  </xsd:annotation>
  <xsd:sequence>
    <xsd:element name="Name" type="spase:Name" minOccurs="1" maxOccurs="1"/>
    <xsd:element name="Set" type="spase:Set" minOccurs="0" maxOccurs="unbounded"/>
    <xsd:element name="ParameterKey" type="spase:ParameterKey" minOccurs="0" maxOccurs="1"/>
    <xsd:element name="Description" type="spase:Description" minOccurs="0" maxOccurs="1"/>
    <xsd:element name="Caveats" type="spase:Caveats" minOccurs="0" maxOccurs="1"/>
    <xsd:element name="ModeledRegion" type="spase:ModeledRegion" minOccurs="0" maxOccurs="unbounded"/>
    <xsd:element name="CoordinateSystem" type="spase:CoordinateSystem" minOccurs="0" maxOccurs="1"/>
    <xsd:element name="Qualifier" type="spase:Qualifier" minOccurs="0" maxOccurs="unbounded"/>
    <xsd:element name="FieldQuantity" type="spase:FieldQuantity" minOccurs="1" maxOccurs="1"/>
    <xsd:element name="Units" type="spase:Units" minOccurs="0" maxOccurs="1"/>
    <xsd:element name="UnitsConversion" type="spase:UnitsConversion" minOccurs="0" maxOccurs="1"/>
    <xsd:element name="InputLabel" type="spase:InputLabel" minOccurs="0" maxOccurs="1"/>
    <xsd:element name="FieldValue" type="spase:FieldValue" minOccurs="0" maxOccurs="1"/>
    <xsd:element name="InputTableURL" type="spase:InputTableURL" minOccurs="0" maxOccurs="1"/>
    <xsd:element name="ValidMin" type="spase:ValidMin" minOccurs="0" maxOccurs="1"/>
    <xsd:element name="ValidMax" type="spase:ValidMax" minOccurs="0" maxOccurs="1"/>
    <xsd:element name="FieldModel" type="spase:FieldModel" minOccurs="0" maxOccurs="1"/>
    <xsd:element name="ModelURL" type="spase:ModelURL" minOccurs="0" maxOccurs="1"/>
  </xsd:sequence>
</xsd:complexType>
Simple Type spase:InputLabel
Namespace http://www.spase-group.org/data/schema
Annotations
A string list of the labels of each dimension of the input parameter.
Diagram
Diagram
Type xsd:string
Used by
Source
<xsd:simpleType name="InputLabel">
  <xsd:annotation>
    <xsd:documentation xml:lang="en">A string list of the labels of each dimension of the input parameter.</xsd:documentation>
  </xsd:annotation>
  <xsd:restriction base="xsd:string"/>
</xsd:simpleType>
Simple Type spase:FieldValue
Namespace http://www.spase-group.org/data/schema
Annotations
A string list of the values of the input parameter.
Diagram
Diagram
Type xsd:string
Used by
Source
<xsd:simpleType name="FieldValue">
  <xsd:annotation>
    <xsd:documentation xml:lang="en">A string list of the values of the input parameter.</xsd:documentation>
  </xsd:annotation>
  <xsd:restriction base="xsd:string"/>
</xsd:simpleType>
Simple Type spase:FieldModel
Namespace http://www.spase-group.org/data/schema
Annotations
Field model imposed in the model run.
Diagram
Diagram
Type xsd:string
Used by
Source
<xsd:simpleType name="FieldModel">
  <xsd:annotation>
    <xsd:documentation xml:lang="en">Field model imposed in the model run.</xsd:documentation>
  </xsd:annotation>
  <xsd:restriction base="xsd:string"/>
</xsd:simpleType>
Complex Type spase:InputProcess
Namespace http://www.spase-group.org/data/schema
Annotations
Parameters associated to a chemical process happening in the model.
Diagram
Diagramspase-2_7_1_xsd.tmp#InputProcess_Namespase-2_7_1_xsd.tmp#InputProcess_Setspase-2_7_1_xsd.tmp#InputProcess_ParameterKeyspase-2_7_1_xsd.tmp#InputProcess_Descriptionspase-2_7_1_xsd.tmp#InputProcess_Caveatsspase-2_7_1_xsd.tmp#InputProcess_ModeledRegionspase-2_7_1_xsd.tmp#InputProcess_ProcessTypespase-2_7_1_xsd.tmp#InputProcess_Unitsspase-2_7_1_xsd.tmp#InputProcess_UnitsConversionspase-2_7_1_xsd.tmp#InputProcess_ProcessCoefficientspase-2_7_1_xsd.tmp#InputProcess_ProcessCoeffTypespase-2_7_1_xsd.tmp#InputProcess_ProcessModelspase-2_7_1_xsd.tmp#InputProcess_ModelURL
Used by
Model
Children spase:Caveats, spase:Description, spase:ModelURL, spase:ModeledRegion, spase:Name, spase:ParameterKey, spase:ProcessCoeffType, spase:ProcessCoefficient, spase:ProcessModel, spase:ProcessType, spase:Set, spase:Units, spase:UnitsConversion
Source
<xsd:complexType name="InputProcess">
  <xsd:annotation>
    <xsd:documentation xml:lang="en">Parameters associated to a chemical process happening in the model.</xsd:documentation>
  </xsd:annotation>
  <xsd:sequence>
    <xsd:element name="Name" type="spase:Name" minOccurs="1" maxOccurs="1"/>
    <xsd:element name="Set" type="spase:Set" minOccurs="0" maxOccurs="unbounded"/>
    <xsd:element name="ParameterKey" type="spase:ParameterKey" minOccurs="0" maxOccurs="1"/>
    <xsd:element name="Description" type="spase:Description" minOccurs="0" maxOccurs="1"/>
    <xsd:element name="Caveats" type="spase:Caveats" minOccurs="0" maxOccurs="1"/>
    <xsd:element name="ModeledRegion" type="spase:ModeledRegion" minOccurs="0" maxOccurs="unbounded"/>
    <xsd:element name="ProcessType" type="spase:ProcessType" minOccurs="1" maxOccurs="1"/>
    <xsd:element name="Units" type="spase:Units" minOccurs="0" maxOccurs="1"/>
    <xsd:element name="UnitsConversion" type="spase:UnitsConversion" minOccurs="0" maxOccurs="1"/>
    <xsd:element name="ProcessCoefficient" type="spase:ProcessCoefficient" minOccurs="0" maxOccurs="1"/>
    <xsd:element name="ProcessCoeffType" type="spase:ProcessCoeffType" minOccurs="0" maxOccurs="1"/>
    <xsd:element name="ProcessModel" type="spase:ProcessModel" minOccurs="0" maxOccurs="1"/>
    <xsd:element name="ModelURL" type="spase:ModelURL" minOccurs="0" maxOccurs="1"/>
  </xsd:sequence>
</xsd:complexType>
Simple Type spase:ProcessType
Namespace http://www.spase-group.org/data/schema
Annotations
Type of chemical process.
Diagram
Diagram
Type restriction of xsd:string
Facets
enumeration ChargeExchange
Chemical process involving a charge transfer from an ion (which becomes neutral) to a neutral (which becomes ionized).
enumeration DissociativeRecombination
Chemical process by which an ion is neutralized by capturing an electron, and splits in two new neutral species.
enumeration ElectronImpact
Chemical process by which a neutral is ionized thanks to the energy from the impact of an electron.
enumeration PhotoIonization
Chemical process by which a neutral is ionized thanks to the energy from a photon.
Used by
Source
<xsd:simpleType name="ProcessType">
  <xsd:annotation>
    <xsd:documentation xml:lang="en">Type of chemical process.</xsd:documentation>
  </xsd:annotation>
  <xsd:restriction base="xsd:string">
    <xsd:enumeration value="ChargeExchange">
      <xsd:annotation>
        <xsd:documentation xml:lang="en">Chemical process involving a charge transfer from an ion (which becomes neutral) to a neutral (which becomes ionized).</xsd:documentation>
      </xsd:annotation>
    </xsd:enumeration>
    <xsd:enumeration value="DissociativeRecombination">
      <xsd:annotation>
        <xsd:documentation xml:lang="en">Chemical process by which an ion is neutralized by capturing an electron, and splits in two new neutral species.</xsd:documentation>
      </xsd:annotation>
    </xsd:enumeration>
    <xsd:enumeration value="ElectronImpact">
      <xsd:annotation>
        <xsd:documentation xml:lang="en">Chemical process by which a neutral is ionized thanks to the energy from the impact of an electron.</xsd:documentation>
      </xsd:annotation>
    </xsd:enumeration>
    <xsd:enumeration value="PhotoIonization">
      <xsd:annotation>
        <xsd:documentation xml:lang="en">Chemical process by which a neutral is ionized thanks to the energy from a photon.</xsd:documentation>
      </xsd:annotation>
    </xsd:enumeration>
  </xsd:restriction>
</xsd:simpleType>
Simple Type spase:ProcessCoefficient
Namespace http://www.spase-group.org/data/schema
Annotations
Coefficient associated to a chemical process.
Diagram
Diagram
Type xsd:string
Used by
Source
<xsd:simpleType name="ProcessCoefficient">
  <xsd:annotation>
    <xsd:documentation xml:lang="en">Coefficient associated to a chemical process.</xsd:documentation>
  </xsd:annotation>
  <xsd:restriction base="xsd:string"/>
</xsd:simpleType>
Simple Type spase:ProcessCoeffType
Namespace http://www.spase-group.org/data/schema
Annotations
Whether the model results are obtained from a stationary solution or are dynamically computed.
Diagram
Diagram
Type restriction of xsd:string
Facets
enumeration CrossSection
Cross section of the reaction, when the reaction implies the collision of two particles.
enumeration Frequency
The number of occurrences of a repeating event per unit time.
enumeration Other
Not classified with more specific terms. The context of its usage may be described in related text.
enumeration Rate
Reaction rate: reaction production per unit of time.
Used by
Source
<xsd:simpleType name="ProcessCoeffType">
  <xsd:annotation>
    <xsd:documentation xml:lang="en">Whether the model results are obtained from a stationary solution or are dynamically computed.</xsd:documentation>
  </xsd:annotation>
  <xsd:restriction base="xsd:string">
    <xsd:enumeration value="CrossSection">
      <xsd:annotation>
        <xsd:documentation xml:lang="en">Cross section of the reaction, when the reaction implies the collision of two particles.</xsd:documentation>
      </xsd:annotation>
    </xsd:enumeration>
    <xsd:enumeration value="Frequency">
      <xsd:annotation>
        <xsd:documentation xml:lang="en">The number of occurrences of a repeating event per unit time.</xsd:documentation>
      </xsd:annotation>
    </xsd:enumeration>
    <xsd:enumeration value="Other">
      <xsd:annotation>
        <xsd:documentation xml:lang="en">Not classified with more specific terms. The context of its usage may be described in related text.</xsd:documentation>
      </xsd:annotation>
    </xsd:enumeration>
    <xsd:enumeration value="Rate">
      <xsd:annotation>
        <xsd:documentation xml:lang="en">Reaction rate: reaction production per unit of time.</xsd:documentation>
      </xsd:annotation>
    </xsd:enumeration>
  </xsd:restriction>
</xsd:simpleType>
Simple Type spase:ProcessModel
Namespace http://www.spase-group.org/data/schema
Annotations
Model used to describe a chemical process.
Diagram
Diagram
Type xsd:string
Used by
Source
<xsd:simpleType name="ProcessModel">
  <xsd:annotation>
    <xsd:documentation xml:lang="en">Model used to describe a chemical process.</xsd:documentation>
  </xsd:annotation>
  <xsd:restriction base="xsd:string"/>
</xsd:simpleType>
Complex Type spase:DisplayOutput
Namespace http://www.spase-group.org/data/schema
Annotations
A graphical representation of data wherein the underlying numeric values are not (readily) accessible for analysis. Examples are line plots and spectrograms. A Display Data resource is a type of "data product" which is a set of data that is uniformly processed and formatted, from one or more instruments, typically spanning the full duration of the observations of the relevant instrument(s). A data product may consist of a collection of granules of successive time spans, but may be a single high-level entity.
Diagram
Diagramspase-2_7_1_xsd.tmp#DisplayOutput_ResourceIDspase-2_7_1_xsd.tmp#DisplayOutput_NamingAuthorityspase-2_7_1_xsd.tmp#DisplayOutput_ResourceTypespase-2_7_1_xsd.tmp#DisplayOutput_ResourceHeaderspase-2_7_1_xsd.tmp#DisplayOutput_AccessInformationspase-2_7_1_xsd.tmp#DisplayOutput_ProcessingLevelspase-2_7_1_xsd.tmp#DisplayOutput_ProviderResourceNamespase-2_7_1_xsd.tmp#DisplayOutput_ProviderProcessingLevelspase-2_7_1_xsd.tmp#DisplayOutput_ProviderVersionspase-2_7_1_xsd.tmp#DisplayOutput_ModeledInstrumentIDspase-2_7_1_xsd.tmp#DisplayOutput_MeasurementTypespase-2_7_1_xsd.tmp#DisplayOutput_TemporalDescriptionspase-2_7_1_xsd.tmp#DisplayOutput_SpatialDescriptionspase-2_7_1_xsd.tmp#DisplayOutput_SpectralRangespase-2_7_1_xsd.tmp#DisplayOutput_DisplayCadencespase-2_7_1_xsd.tmp#DisplayOutput_ModeledRegionspase-2_7_1_xsd.tmp#DisplayOutput_Caveatsspase-2_7_1_xsd.tmp#DisplayOutput_Keywordspase-2_7_1_xsd.tmp#DisplayOutput_InputResourceIDspase-2_7_1_xsd.tmp#DisplayOutput_Parameterspase-2_7_1_xsd.tmp#DisplayOutput_ModelProductspase-2_7_1_xsd.tmp#DisplayOutput_Propertyspase-2_7_1_xsd.tmp#DisplayOutput_Extension
Used by
Model
Children spase:AccessInformation, spase:Caveats, spase:DisplayCadence, spase:Extension, spase:InputResourceID, spase:Keyword, spase:MeasurementType, spase:ModelProduct, spase:ModeledInstrumentID, spase:ModeledRegion, spase:NamingAuthority, spase:Parameter, spase:ProcessingLevel, spase:Property, spase:ProviderProcessingLevel, spase:ProviderResourceName, spase:ProviderVersion, spase:ResourceHeader, spase:ResourceID, spase:ResourceType, spase:SpatialDescription, spase:SpectralRange, spase:TemporalDescription
Source
<xsd:complexType name="DisplayOutput">
  <xsd:annotation>
    <xsd:documentation xml:lang="en">A graphical representation of data wherein the underlying numeric values are not (readily) accessible for analysis. Examples are line plots and spectrograms. A Display Data resource is a type of "data product" which is a set of data that is uniformly processed and formatted, from one or more instruments, typically spanning the full duration of the observations of the relevant instrument(s). A data product may consist of a collection of granules of successive time spans, but may be a single high-level entity.</xsd:documentation>
  </xsd:annotation>
  <xsd:sequence>
    <xsd:element name="ResourceID" type="spase:ResourceID" minOccurs="1" maxOccurs="1"/>
    <xsd:element name="NamingAuthority" type="spase:NamingAuthority" minOccurs="0" maxOccurs="1"/>
    <xsd:element name="ResourceType" type="spase:ResourceType" minOccurs="0" maxOccurs="1"/>
    <xsd:element name="ResourceHeader" type="spase:ResourceHeader" minOccurs="1" maxOccurs="1"/>
    <xsd:element name="AccessInformation" type="spase:AccessInformation" minOccurs="1" maxOccurs="unbounded"/>
    <xsd:element name="ProcessingLevel" type="spase:ProcessingLevel" minOccurs="0" maxOccurs="1"/>
    <xsd:element name="ProviderResourceName" type="spase:ProviderResourceName" minOccurs="0" maxOccurs="1"/>
    <xsd:element name="ProviderProcessingLevel" type="spase:ProviderProcessingLevel" minOccurs="0" maxOccurs="1"/>
    <xsd:element name="ProviderVersion" type="spase:ProviderVersion" minOccurs="0" maxOccurs="1"/>
    <xsd:element name="ModeledInstrumentID" type="spase:ModeledInstrumentID" minOccurs="0" maxOccurs="unbounded"/>
    <xsd:element name="MeasurementType" type="spase:MeasurementType" minOccurs="1" maxOccurs="unbounded"/>
    <xsd:choice minOccurs="0" maxOccurs="1">
      <xsd:element name="TemporalDescription" type="spase:TemporalDescription"/>
      <xsd:element name="SpatialDescription" type="spase:SpatialDescription"/>
    </xsd:choice>
    <xsd:element name="SpectralRange" type="spase:SpectralRange" minOccurs="0" maxOccurs="unbounded"/>
    <xsd:element name="DisplayCadence" type="spase:DisplayCadence" minOccurs="0" maxOccurs="1"/>
    <xsd:element name="ModeledRegion" type="spase:ModeledRegion" minOccurs="0" maxOccurs="unbounded"/>
    <xsd:element name="Caveats" type="spase:Caveats" minOccurs="0" maxOccurs="1"/>
    <xsd:element name="Keyword" type="spase:Keyword" minOccurs="0" maxOccurs="unbounded"/>
    <xsd:element name="InputResourceID" type="spase:InputResourceID" minOccurs="0" maxOccurs="unbounded"/>
    <xsd:element name="Parameter" type="spase:Parameter" minOccurs="0" maxOccurs="unbounded"/>
    <xsd:element name="ModelProduct" type="spase:ModelProduct" minOccurs="0" maxOccurs="1"/>
    <xsd:element name="Property" type="spase:Property" minOccurs="0" maxOccurs="unbounded"/>
    <xsd:element name="Extension" type="spase:Extension" minOccurs="0" maxOccurs="1"/>
  </xsd:sequence>
</xsd:complexType>
Simple Type spase:ModeledInstrumentID
Namespace http://www.spase-group.org/data/schema
Annotations
The identifier of a modeled instrument description.
Diagram
Diagramspase-2_7_1_xsd.tmp#typeID
Type spase:typeID
Type hierarchy
Facets
pattern [^:]+://[^/]+/.+
Used by
Source
<xsd:simpleType name="ModeledInstrumentID">
  <xsd:annotation>
    <xsd:documentation xml:lang="en">The identifier of a modeled instrument description.</xsd:documentation>
  </xsd:annotation>
  <xsd:restriction base="spase:typeID"/>
</xsd:simpleType>
Simple Type spase:ModelProduct
Namespace http://www.spase-group.org/data/schema
Annotations
Identifiers for the type of products generated by a model.
Diagram
Diagram
Type restriction of xsd:string
Facets
enumeration 2DCuts
A set of 2-D arrays that contain the values of physical parameters, i.e., magnetic field vectors, particle densities, temperatures, etc., at the grid points located in a planar slice of a model volume.
enumeration 3DCubes
A set of 3-D arrays that contain the values of physical parameters, i.e., magnetic field vectors, particle densities, temperatures, etc., at grid points in a model volume.
enumeration Lines
A set of 1-D arrays that contain the values of physical parameters, i.e., magnetic field vectors, particle densities, temperatures, etc., at the grid points along a line though a model volume. For instance, the points of the line may correspond to the trajectory of a spacecraft through model space.
enumeration SpatialSeries
A set of 3-D arrays that contain the values of physical parameters, i.e., magnetic field vectors, particle densities, temperatures, etc., at grid points in a spacial volume.
enumeration Spectra
A term that applies to any signal that can be measured or decomposed along a continuous variable such as the electromagnetic radiation which can be decomposed as a function of wavelength or frequency.
Used by
Source
<xsd:simpleType name="ModelProduct">
  <xsd:annotation>
    <xsd:documentation xml:lang="en">Identifiers for the type of products generated by a model.</xsd:documentation>
  </xsd:annotation>
  <xsd:restriction base="xsd:string">
    <xsd:enumeration value="2DCuts">
      <xsd:annotation>
        <xsd:documentation xml:lang="en">A set of 2-D arrays that contain the values of physical parameters, i.e., magnetic field vectors, particle densities, temperatures, etc., at the grid points located in a planar slice of a model volume.</xsd:documentation>
      </xsd:annotation>
    </xsd:enumeration>
    <xsd:enumeration value="3DCubes">
      <xsd:annotation>
        <xsd:documentation xml:lang="en">A set of 3-D arrays that contain the values of physical parameters, i.e., magnetic field vectors, particle densities, temperatures, etc., at grid points in a model volume.</xsd:documentation>
      </xsd:annotation>
    </xsd:enumeration>
    <xsd:enumeration value="Lines">
      <xsd:annotation>
        <xsd:documentation xml:lang="en">A set of 1-D arrays that contain the values of physical parameters, i.e., magnetic field vectors, particle densities, temperatures, etc., at the grid points along a line though a model volume. For instance, the points of the line may correspond to the trajectory of a spacecraft through model space.</xsd:documentation>
      </xsd:annotation>
    </xsd:enumeration>
    <xsd:enumeration value="SpatialSeries">
      <xsd:annotation>
        <xsd:documentation xml:lang="en">A set of 3-D arrays that contain the values of physical parameters, i.e., magnetic field vectors, particle densities, temperatures, etc., at grid points in a spacial volume.</xsd:documentation>
      </xsd:annotation>
    </xsd:enumeration>
    <xsd:enumeration value="Spectra">
      <xsd:annotation>
        <xsd:documentation xml:lang="en">A term that applies to any signal that can be measured or decomposed along a continuous variable such as the electromagnetic radiation which can be decomposed as a function of wavelength or frequency.</xsd:documentation>
      </xsd:annotation>
    </xsd:enumeration>
  </xsd:restriction>
</xsd:simpleType>
Complex Type spase:NumericalOutput
Namespace http://www.spase-group.org/data/schema
Annotations
Data stored as numerical values in a specified format. A Numerical Data resource is a type of "data product" which is a set of data that is uniformly processed and formatted, from one or more instruments, typically spanning the full duration of the observations of the relevant instrument(s). A data product may consist of a collection of granules of successive time spans, but may be a single high-level entity.
Diagram
Diagramspase-2_7_1_xsd.tmp#NumericalOutput_ResourceIDspase-2_7_1_xsd.tmp#NumericalOutput_NamingAuthorityspase-2_7_1_xsd.tmp#NumericalOutput_ResourceTypespase-2_7_1_xsd.tmp#NumericalOutput_ResourceHeaderspase-2_7_1_xsd.tmp#NumericalOutput_AccessInformationspase-2_7_1_xsd.tmp#NumericalOutput_ProcessingLevelspase-2_7_1_xsd.tmp#NumericalOutput_ProviderResourceNamespase-2_7_1_xsd.tmp#NumericalOutput_ProviderProcessingLevelspase-2_7_1_xsd.tmp#NumericalOutput_ProviderVersionspase-2_7_1_xsd.tmp#NumericalOutput_ModeledInstrumentIDspase-2_7_1_xsd.tmp#NumericalOutput_MeasurementTypespase-2_7_1_xsd.tmp#NumericalOutput_TemporalDescriptionspase-2_7_1_xsd.tmp#NumericalOutput_SpatialDescriptionspase-2_7_1_xsd.tmp#NumericalOutput_SpectralRangespase-2_7_1_xsd.tmp#NumericalOutput_ModeledRegionspase-2_7_1_xsd.tmp#NumericalOutput_Caveatsspase-2_7_1_xsd.tmp#NumericalOutput_Keywordspase-2_7_1_xsd.tmp#NumericalOutput_InputResourceIDspase-2_7_1_xsd.tmp#NumericalOutput_Parameterspase-2_7_1_xsd.tmp#NumericalOutput_ModelProductspase-2_7_1_xsd.tmp#NumericalOutput_Propertyspase-2_7_1_xsd.tmp#NumericalOutput_Extension
Used by
Model
Children spase:AccessInformation, spase:Caveats, spase:Extension, spase:InputResourceID, spase:Keyword, spase:MeasurementType, spase:ModelProduct, spase:ModeledInstrumentID, spase:ModeledRegion, spase:NamingAuthority, spase:Parameter, spase:ProcessingLevel, spase:Property, spase:ProviderProcessingLevel, spase:ProviderResourceName, spase:ProviderVersion, spase:ResourceHeader, spase:ResourceID, spase:ResourceType, spase:SpatialDescription, spase:SpectralRange, spase:TemporalDescription
Source
<xsd:complexType name="NumericalOutput">
  <xsd:annotation>
    <xsd:documentation xml:lang="en">Data stored as numerical values in a specified format. A Numerical Data resource is a type of "data product" which is a set of data that is uniformly processed and formatted, from one or more instruments, typically spanning the full duration of the observations of the relevant instrument(s). A data product may consist of a collection of granules of successive time spans, but may be a single high-level entity.</xsd:documentation>
  </xsd:annotation>
  <xsd:sequence>
    <xsd:element name="ResourceID" type="spase:ResourceID" minOccurs="1" maxOccurs="1"/>
    <xsd:element name="NamingAuthority" type="spase:NamingAuthority" minOccurs="0" maxOccurs="1"/>
    <xsd:element name="ResourceType" type="spase:ResourceType" minOccurs="0" maxOccurs="1"/>
    <xsd:element name="ResourceHeader" type="spase:ResourceHeader" minOccurs="1" maxOccurs="1"/>
    <xsd:element name="AccessInformation" type="spase:AccessInformation" minOccurs="1" maxOccurs="unbounded"/>
    <xsd:element name="ProcessingLevel" type="spase:ProcessingLevel" minOccurs="0" maxOccurs="1"/>
    <xsd:element name="ProviderResourceName" type="spase:ProviderResourceName" minOccurs="0" maxOccurs="1"/>
    <xsd:element name="ProviderProcessingLevel" type="spase:ProviderProcessingLevel" minOccurs="0" maxOccurs="1"/>
    <xsd:element name="ProviderVersion" type="spase:ProviderVersion" minOccurs="0" maxOccurs="1"/>
    <xsd:element name="ModeledInstrumentID" type="spase:ModeledInstrumentID" minOccurs="0" maxOccurs="unbounded"/>
    <xsd:element name="MeasurementType" type="spase:MeasurementType" minOccurs="1" maxOccurs="unbounded"/>
    <xsd:choice minOccurs="0" maxOccurs="1">
      <xsd:element name="TemporalDescription" type="spase:TemporalDescription"/>
      <xsd:element name="SpatialDescription" type="spase:SpatialDescription"/>
    </xsd:choice>
    <xsd:element name="SpectralRange" type="spase:SpectralRange" minOccurs="0" maxOccurs="unbounded"/>
    <xsd:element name="ModeledRegion" type="spase:ModeledRegion" minOccurs="0" maxOccurs="unbounded"/>
    <xsd:element name="Caveats" type="spase:Caveats" minOccurs="0" maxOccurs="1"/>
    <xsd:element name="Keyword" type="spase:Keyword" minOccurs="0" maxOccurs="unbounded"/>
    <xsd:element name="InputResourceID" type="spase:InputResourceID" minOccurs="0" maxOccurs="unbounded"/>
    <xsd:element name="Parameter" type="spase:Parameter" minOccurs="0" maxOccurs="unbounded"/>
    <xsd:element name="ModelProduct" type="spase:ModelProduct" minOccurs="0" maxOccurs="1"/>
    <xsd:element name="Property" type="spase:Property" minOccurs="0" maxOccurs="unbounded"/>
    <xsd:element name="Extension" type="spase:Extension" minOccurs="0" maxOccurs="1"/>
  </xsd:sequence>
</xsd:complexType>
Simple Type spase:BackWall
Namespace http://www.spase-group.org/data/schema
Annotations
Back wall of the model domain by which the plasma flow may exit the model.
Diagram
Diagram
Type xsd:string
Source
<xsd:simpleType name="BackWall">
  <xsd:annotation>
    <xsd:documentation xml:lang="en">Back wall of the model domain by which the plasma flow may exit the model.</xsd:documentation>
  </xsd:annotation>
  <xsd:restriction base="xsd:string"/>
</xsd:simpleType>
Simple Type spase:FrontWall
Namespace http://www.spase-group.org/data/schema
Annotations
Front wall of the model domain by which the plasma flow may be injected.
Diagram
Diagram
Type xsd:string
Source
<xsd:simpleType name="FrontWall">
  <xsd:annotation>
    <xsd:documentation xml:lang="en">Front wall of the model domain by which the plasma flow may be injected.</xsd:documentation>
  </xsd:annotation>
  <xsd:restriction base="xsd:string"/>
</xsd:simpleType>
Simple Type spase:Obstacle
Namespace http://www.spase-group.org/data/schema
Annotations
Obstacle in the model domain.
Diagram
Diagram
Type xsd:string
Source
<xsd:simpleType name="Obstacle">
  <xsd:annotation>
    <xsd:documentation xml:lang="en">Obstacle in the model domain.</xsd:documentation>
  </xsd:annotation>
  <xsd:restriction base="xsd:string"/>
</xsd:simpleType>
Simple Type spase:SideWall
Namespace http://www.spase-group.org/data/schema
Annotations
Side walls of the model domain.
Diagram
Diagram
Type xsd:string
Source
<xsd:simpleType name="SideWall">
  <xsd:annotation>
    <xsd:documentation xml:lang="en">Side walls of the model domain.</xsd:documentation>
  </xsd:annotation>
  <xsd:restriction base="xsd:string"/>
</xsd:simpleType>
Simple Type spase:AdiabaticInvariant
Namespace http://www.spase-group.org/data/schema
Annotations
Identifiers for properties of a physical system related to periodic phenomena that remains constant under slowly varying conditions.
Diagram
Diagram
Type restriction of xsd:string
Facets
enumeration BounceMotion
The second adiabatic invariant is associated with periodic bounce motion of charged particles trapped between two magnetic mirrors on a magnetic field line. The second invariant, termed J, is defined by using the integral J=m &int; v||*ds where m is the mass of the charged particle, v|| is the particle velocity along the field line, and ds represents elemental arc lengths along the field line. The second adiabatic invariant is conserved as long as changes in the background magnetic field occur at time scales much longer than the bounce time of the charged particles.
enumeration DriftMotion
The third invariant for charged particle motion in a dipolar magnetic field is associated with drift of its guiding center in the equatorial plane. The conserved quantity, J<sub>2</sub>, is equal to q&phi; where q is the particle charge and &phi; is the magnetic flux enclosed within the particle drift path.
enumeration MagneticMoment
A constant of motion related to the gyromotion of a particle in a magnetic field that is either static or slowly varying with respect to the gyroperiod. The magnetic moment is usually denoted by using the lower-case Greek letter for mu and can be calculated by using mu equal to m(u^2/2B) where m is the particle mass, u is the velocity of the particle perpendicular to the constant or average magnetic field direction, and B is the magnitude of the magnetic field strength.
Source
<xsd:simpleType name="AdiabaticInvariant">
  <xsd:annotation>
    <xsd:documentation xml:lang="en">Identifiers for properties of a physical system related to periodic phenomena that remains constant under slowly varying conditions.</xsd:documentation>
  </xsd:annotation>
  <xsd:restriction base="xsd:string">
    <xsd:enumeration value="BounceMotion">
      <xsd:annotation>
        <xsd:documentation xml:lang="en">The second adiabatic invariant is associated with periodic bounce motion of charged particles trapped between two magnetic mirrors on a magnetic field line. The second invariant, termed J, is defined by using the integral J=m &int; v||*ds where m is the mass of the charged particle, v|| is the particle velocity along the field line, and ds represents elemental arc lengths along the field line. The second adiabatic invariant is conserved as long as changes in the background magnetic field occur at time scales much longer than the bounce time of the charged particles.</xsd:documentation>
      </xsd:annotation>
    </xsd:enumeration>
    <xsd:enumeration value="DriftMotion">
      <xsd:annotation>
        <xsd:documentation xml:lang="en">The third invariant for charged particle motion in a dipolar magnetic field is associated with drift of its guiding center in the equatorial plane. The conserved quantity, J<sub>2</sub>, is equal to q&phi; where q is the particle charge and &phi; is the magnetic flux enclosed within the particle drift path.</xsd:documentation>
      </xsd:annotation>
    </xsd:enumeration>
    <xsd:enumeration value="MagneticMoment">
      <xsd:annotation>
        <xsd:documentation xml:lang="en">A constant of motion related to the gyromotion of a particle in a magnetic field that is either static or slowly varying with respect to the gyroperiod. The magnetic moment is usually denoted by using the lower-case Greek letter for mu and can be calculated by using mu equal to m(u^2/2B) where m is the particle mass, u is the velocity of the particle perpendicular to the constant or average magnetic field direction, and B is the magnitude of the magnetic field strength.</xsd:documentation>
      </xsd:annotation>
    </xsd:enumeration>
  </xsd:restriction>
</xsd:simpleType>
Simple Type spase:Comet
Namespace http://www.spase-group.org/data/schema
Annotations
Identifiers for cometary objects.
Diagram
Diagram
Type restriction of xsd:string
Facets
enumeration 1PHalley
1P/Halley, is a short-period comet visible from Earth every 75 to 79 years. The comet was visited by the Halley Armada comprised of the ESA Giotto, Japanese Suisei and Sekigake, and Soviet Union Vega 1 and Vega 2 spacecraft in 1986.
enumeration 26PGriggSkjellerup
26P/Grigg-Skjellerup is a periodic comet. It was visited by the ESA Giotto spacecraft in July 1992.
enumeration 67PChuryumovGerasimenko
67P/Churyumov-Gerasimenko is a Jupiter-family comet originally from the Kuiper belt. The ESA Rosetta spacecraft rendezvoused with Comet 67P on August 6, 2014 and then orbited the comet from September 10, 2014 to September 30, 2016. Philae, a lander carried by Rosetta, touched down on the comet surface on November 12, 2014.
Source
<xsd:simpleType name="Comet">
  <xsd:annotation>
    <xsd:documentation xml:lang="en">Identifiers for cometary objects.</xsd:documentation>
  </xsd:annotation>
  <xsd:restriction base="xsd:string">
    <xsd:enumeration value="1PHalley">
      <xsd:annotation>
        <xsd:documentation xml:lang="en">1P/Halley, is a short-period comet visible from Earth every 75 to 79 years. The comet was visited by the Halley Armada comprised of the ESA Giotto, Japanese Suisei and Sekigake, and Soviet Union Vega 1 and Vega 2 spacecraft in 1986.</xsd:documentation>
      </xsd:annotation>
    </xsd:enumeration>
    <xsd:enumeration value="26PGriggSkjellerup">
      <xsd:annotation>
        <xsd:documentation xml:lang="en">26P/Grigg-Skjellerup is a periodic comet. It was visited by the ESA Giotto spacecraft in July 1992.</xsd:documentation>
      </xsd:annotation>
    </xsd:enumeration>
    <xsd:enumeration value="67PChuryumovGerasimenko">
      <xsd:annotation>
        <xsd:documentation xml:lang="en">67P/Churyumov-Gerasimenko is a Jupiter-family comet originally from the Kuiper belt. The ESA Rosetta spacecraft rendezvoused with Comet 67P on August 6, 2014 and then orbited the comet from September 10, 2014 to September 30, 2016. Philae, a lander carried by Rosetta, touched down on the comet surface on November 12, 2014.</xsd:documentation>
      </xsd:annotation>
    </xsd:enumeration>
  </xsd:restriction>
</xsd:simpleType>
Simple Type spase:Component
Namespace http://www.spase-group.org/data/schema
Annotations
Identifiers for the axis of coordinate systems.
Diagram
Diagram
Type restriction of xsd:string
Facets
enumeration I
Projection of a vector along the first named axis of a coordinate system. Typically, the x-axis, but could be the R-axis for an RTN coordinate system.
enumeration J
Projection of a vector along the second named axis of a coordinate system. Typically, the y-axis, but could be the T-axis for an RTN coordinate system.
enumeration K
Projection of a vector along the third named axis of a coordinate system. Typically, the z-axis, but could be the N-axis for an RTN coordinate system.
Source
<xsd:simpleType name="Component">
  <xsd:annotation>
    <xsd:documentation xml:lang="en">Identifiers for the axis of coordinate systems.</xsd:documentation>
  </xsd:annotation>
  <xsd:restriction base="xsd:string">
    <xsd:enumeration value="I">
      <xsd:annotation>
        <xsd:documentation xml:lang="en">Projection of a vector along the first named axis of a coordinate system. Typically, the x-axis, but could be the R-axis for an RTN coordinate system.</xsd:documentation>
      </xsd:annotation>
    </xsd:enumeration>
    <xsd:enumeration value="J">
      <xsd:annotation>
        <xsd:documentation xml:lang="en">Projection of a vector along the second named axis of a coordinate system. Typically, the y-axis, but could be the T-axis for an RTN coordinate system.</xsd:documentation>
      </xsd:annotation>
    </xsd:enumeration>
    <xsd:enumeration value="K">
      <xsd:annotation>
        <xsd:documentation xml:lang="en">Projection of a vector along the third named axis of a coordinate system. Typically, the z-axis, but could be the N-axis for an RTN coordinate system.</xsd:documentation>
      </xsd:annotation>
    </xsd:enumeration>
  </xsd:restriction>
</xsd:simpleType>
Simple Type spase:DirectionAngle
Namespace http://www.spase-group.org/data/schema
Annotations
Identifiers for the angle between a vector and a base axis.
Diagram
Diagram
Type restriction of xsd:string
Facets
enumeration AzimuthAngle
The angle between the projection into the I-J plane of a position or measured vector and the I-axis of the coordinate system. Mathematically defined as arctan(J/I). This term could be also applied to angles measured in different planes, i.e., the IMF clock angle defined as arctan(|By|/Bz).
enumeration ElevationAngle
The angle between the position or measured vector and the I-J plane of the coordinate system. Mathematically defined as arctan(K/sqrt(I^2+J^2)).
enumeration PolarAngle
The angle between the position or measured vector and the k-axis of the coordinate system. Mathematically defined as arctan([sqrt(i^2+j^2)]/k). This term could be also applied to angles between the vector and other components, for example the IMF cone angle defined as arccos(B<sub>x</sub>/B<sub>t</sub>).
Source
<xsd:simpleType name="DirectionAngle">
  <xsd:annotation>
    <xsd:documentation xml:lang="en">Identifiers for the angle between a vector and a base axis.</xsd:documentation>
  </xsd:annotation>
  <xsd:restriction base="xsd:string">
    <xsd:enumeration value="AzimuthAngle">
      <xsd:annotation>
        <xsd:documentation xml:lang="en">The angle between the projection into the I-J plane of a position or measured vector and the I-axis of the coordinate system. Mathematically defined as arctan(J/I). This term could be also applied to angles measured in different planes, i.e., the IMF clock angle defined as arctan(|By|/Bz).</xsd:documentation>
      </xsd:annotation>
    </xsd:enumeration>
    <xsd:enumeration value="ElevationAngle">
      <xsd:annotation>
        <xsd:documentation xml:lang="en">The angle between the position or measured vector and the I-J plane of the coordinate system. Mathematically defined as arctan(K/sqrt(I^2+J^2)).</xsd:documentation>
      </xsd:annotation>
    </xsd:enumeration>
    <xsd:enumeration value="PolarAngle">
      <xsd:annotation>
        <xsd:documentation xml:lang="en">The angle between the position or measured vector and the k-axis of the coordinate system. Mathematically defined as arctan([sqrt(i^2+j^2)]/k). This term could be also applied to angles between the vector and other components, for example the IMF cone angle defined as arccos(B<sub>x</sub>/B<sub>t</sub>).</xsd:documentation>
      </xsd:annotation>
    </xsd:enumeration>
  </xsd:restriction>
</xsd:simpleType>
Simple Type spase:DirectionCosine
Namespace http://www.spase-group.org/data/schema
Annotations
Identifiers for the cosine of the angle between two vectors in a three dimensional Euclidean space.
Diagram
Diagram
Type restriction of xsd:string
Facets
enumeration I
Projection of a vector along the first named axis of a coordinate system. Typically, the x-axis, but could be the R-axis for an RTN coordinate system.
enumeration J
Projection of a vector along the second named axis of a coordinate system. Typically, the y-axis, but could be the T-axis for an RTN coordinate system.
enumeration K
Projection of a vector along the third named axis of a coordinate system. Typically, the z-axis, but could be the N-axis for an RTN coordinate system.
Source
<xsd:simpleType name="DirectionCosine">
  <xsd:annotation>
    <xsd:documentation xml:lang="en">Identifiers for the cosine of the angle between two vectors in a three dimensional Euclidean space.</xsd:documentation>
  </xsd:annotation>
  <xsd:restriction base="xsd:string">
    <xsd:enumeration value="I">
      <xsd:annotation>
        <xsd:documentation xml:lang="en">Projection of a vector along the first named axis of a coordinate system. Typically, the x-axis, but could be the R-axis for an RTN coordinate system.</xsd:documentation>
      </xsd:annotation>
    </xsd:enumeration>
    <xsd:enumeration value="J">
      <xsd:annotation>
        <xsd:documentation xml:lang="en">Projection of a vector along the second named axis of a coordinate system. Typically, the y-axis, but could be the T-axis for an RTN coordinate system.</xsd:documentation>
      </xsd:annotation>
    </xsd:enumeration>
    <xsd:enumeration value="K">
      <xsd:annotation>
        <xsd:documentation xml:lang="en">Projection of a vector along the third named axis of a coordinate system. Typically, the z-axis, but could be the N-axis for an RTN coordinate system.</xsd:documentation>
      </xsd:annotation>
    </xsd:enumeration>
  </xsd:restriction>
</xsd:simpleType>
Simple Type spase:Earth
Namespace http://www.spase-group.org/data/schema
Annotations
Identifiers for the regions surrounding the Earth.
Diagram
Diagram
Type restriction of xsd:string
Facets
enumeration Magnetosheath
The region between the bow shock and the magnetopause, characterized by very turbulent plasma.
enumeration Magnetosphere
The region of space above the atmosphere or surface of the planet and bounded by the magnetopause that is under the direct influence of the magnetic field of a planetary body.
enumeration Magnetosphere.Magnetotail
The region of space within the magnetosphere of a magnetized planetary body where the nightside magnetic field is stretched out in the anti-stellar direction by stellar wind interaction into a windsock-like shape. For Earth, solar wind-magnetosphere interaction produces a magnetotail that extends tailward from a distance of about 10 R<sub>E</sub> on the nightside to downstream distances beyond 1000 R<sub>E</sub>.
enumeration Magnetosphere.Main
The region of the magnetosphere where the magnetic field lines are closed, but does not include the gaseous region gravitationally bound to the body.
enumeration Magnetosphere.Plasmasphere
A region of the magnetosphere consisting of low energy (cool) plasma. It is located above the ionosphere. The outer boundary of the plasmasphere is known as the plasmapause, which is defined by an order of magnitude drop in plasma density.
enumeration Magnetosphere.Polar
The region near the pole of a body. For a magnetosphere the polar region is the area where magnetic field lines are open and includes the auroral zone.
enumeration Magnetosphere.RadiationBelt
The region within a magnetosphere where high-energy particles could potentially be trapped in a magnetic field.
enumeration Magnetosphere.RingCurrent
One of the major current systems confined within planetary magnetospheres. The ring current circles in the magnetic equatorial plane of magnetospheres. It is generated by the longitudinal drift of energetic charged particles trapped on inner, dipole-like magnetospheric field lines. At the Earth, the ring current is carried by 10 keV to 200 keV charged particles typically located at L-shells between 3 and 6. The ring current is also the primary driver of the Sym H and Dst Indices of magnetic storm activity at the Earth.
enumeration Moon
The only natural satellite of the Earth.
enumeration NearSurface
The gaseous and possibly ionized environment of a body extending from the surface to some specified altitude. For the Earth, this altitude is 2000 km.
enumeration NearSurface.Atmosphere
The neutral gases surrounding a body that extends from the surface and is bound to the body by virtue of the gravitational attraction.
enumeration NearSurface.AuroralRegion
The region in the atmospheric where electrically-charged particles bombarding the upper atmosphere of a planet in the presence of a magnetic field produce an optical phenomenon.
enumeration NearSurface.EquatorialRegion
A region centered on the equator and limited in latitude by approximately 23 deg north and south of the equator.
enumeration NearSurface.Ionosphere
The charged or ionized gases surrounding a body that are nominally bound to the body by virtue of the gravitational attraction.
enumeration NearSurface.Ionosphere.DRegion
The layer of the ionosphere that exists approximately 50 km to 95 km above the surface of the Earth. One of several layers in the ionosphere.
enumeration NearSurface.Ionosphere.ERegion
A layer of ionized gas occurring at 90 km to 150 km above the ground. One of several layers in the ionosphere. Also called the Kennelly-Heaviside layer.
enumeration NearSurface.Ionosphere.FRegion
A layer that contains ionized gases at a height of around 150-800 km above sea level, placing it in the thermosphere. the F region has the highest concentration of free electrons and ions anywhere in the atmosphere. It may be thought of as comprising two layers, the F1 layer and F2 layer. One of several layers in the ionosphere. Also known as the Appleton layer.
enumeration NearSurface.Ionosphere.Topside
The region at the upper most areas of the ionosphere.
enumeration NearSurface.Mesosphere
The layer of the atmosphere that extends from the Stratosphere to a range of 80 km to 85 km, temperature decreasing with height.
enumeration NearSurface.MidLatitudeRegion
When considering the case of the Earth, the mid-latitude region typically refers to two latitudinal bands, one in the northern hemisphere and the other in the southern hemisphere extending from about 23 deg to 50 deg. The concept of mid-latitude regions does not apply to all bodies in the solar system and different latitudinal ranges would apply for each body case by case. The mid-latitude regions may be defined by using either planetographic or magnetic coordinates if the magnetic dipole is closely aligned with the spin axis of a magnetized body. Ground magnetometers located at mid-latitude on the Earth are well positioned to measure magnetic storm-time ring current variations.
enumeration NearSurface.Plasmasphere
A region of the magnetosphere consisting of low energy (cool) plasma. It is located above the ionosphere. The outer boundary of the plasmasphere is known as the plasmapause, which is defined by an order of magnitude drop in plasma density.
enumeration NearSurface.PolarCap
The areas of the globe surrounding the poles and consisting of the region north of 60 deg north latitude and the region south of 60 deg south latitude.
enumeration NearSurface.SouthAtlanticAnomalyRegion
The region where the inner Van Allen radiation belt makes its closest approach to the surface of the Earth. The result is that, for a given altitude, the radiation intensity is higher over this region than elsewhere.
enumeration NearSurface.Stratosphere
The layer of the atmosphere that extends from the troposphere to about 30 km, temperature increases with height. The stratosphere contains the ozone layer.
enumeration NearSurface.SubAuroralRegion
When considering the case of the Earth, the sub-auroral region typically refers to two latitudinal bands, one in the northern hemisphere and the other in the southern hemisphere extending from about 50 deg to low 60 deg latitude. The concept sub-auroral regions does not apply to all bodies in the solar system and different latitudinal ranges would apply for each body case by case. The sub-auroral regions may be defined by using either planetographic or magnetic coordinates if the magnetic dipole is closely aligned with the spin axis of a magnetized body. Ground magnetometers located at sub-auroral latitudes on the Earth measure a mixture of activity driven by auroral zone currents and the ring current.
enumeration NearSurface.Thermosphere
The layer of the atmosphere that extends from the Mesosphere to 640+ km, temperature increasing with height.
enumeration NearSurface.Troposphere
The lowest layer of the atmosphere which begins at the surface and extends to between 7 km (4.4 mi) at the poles and 17 km (10.6 mi) at the equator, with some variation due to weather factors.
enumeration Surface
The outermost area of a solid object.
Source
<xsd:simpleType name="Earth">
  <xsd:annotation>
    <xsd:documentation xml:lang="en">Identifiers for the regions surrounding the Earth.</xsd:documentation>
  </xsd:annotation>
  <xsd:restriction base="xsd:string">
    <xsd:enumeration value="Magnetosheath">
      <xsd:annotation>
        <xsd:documentation xml:lang="en">The region between the bow shock and the magnetopause, characterized by very turbulent plasma.</xsd:documentation>
      </xsd:annotation>
    </xsd:enumeration>
    <xsd:enumeration value="Magnetosphere">
      <xsd:annotation>
        <xsd:documentation xml:lang="en">The region of space above the atmosphere or surface of the planet and bounded by the magnetopause that is under the direct influence of the magnetic field of a planetary body.</xsd:documentation>
      </xsd:annotation>
    </xsd:enumeration>
    <xsd:enumeration value="Magnetosphere.Magnetotail">
      <xsd:annotation>
        <xsd:documentation xml:lang="en">The region of space within the magnetosphere of a magnetized planetary body where the nightside magnetic field is stretched out in the anti-stellar direction by stellar wind interaction into a windsock-like shape. For Earth, solar wind-magnetosphere interaction produces a magnetotail that extends tailward from a distance of about 10 R<sub>E</sub> on the nightside to downstream distances beyond 1000 R<sub>E</sub>.</xsd:documentation>
      </xsd:annotation>
    </xsd:enumeration>
    <xsd:enumeration value="Magnetosphere.Main">
      <xsd:annotation>
        <xsd:documentation xml:lang="en">The region of the magnetosphere where the magnetic field lines are closed, but does not include the gaseous region gravitationally bound to the body.</xsd:documentation>
      </xsd:annotation>
    </xsd:enumeration>
    <xsd:enumeration value="Magnetosphere.Plasmasphere">
      <xsd:annotation>
        <xsd:documentation xml:lang="en">A region of the magnetosphere consisting of low energy (cool) plasma. It is located above the ionosphere. The outer boundary of the plasmasphere is known as the plasmapause, which is defined by an order of magnitude drop in plasma density.</xsd:documentation>
      </xsd:annotation>
    </xsd:enumeration>
    <xsd:enumeration value="Magnetosphere.Polar">
      <xsd:annotation>
        <xsd:documentation xml:lang="en">The region near the pole of a body. For a magnetosphere the polar region is the area where magnetic field lines are open and includes the auroral zone.</xsd:documentation>
      </xsd:annotation>
    </xsd:enumeration>
    <xsd:enumeration value="Magnetosphere.RadiationBelt">
      <xsd:annotation>
        <xsd:documentation xml:lang="en">The region within a magnetosphere where high-energy particles could potentially be trapped in a magnetic field.</xsd:documentation>
      </xsd:annotation>
    </xsd:enumeration>
    <xsd:enumeration value="Magnetosphere.RingCurrent">
      <xsd:annotation>
        <xsd:documentation xml:lang="en">One of the major current systems confined within planetary magnetospheres. The ring current circles in the magnetic equatorial plane of magnetospheres. It is generated by the longitudinal drift of energetic charged particles trapped on inner, dipole-like magnetospheric field lines. At the Earth, the ring current is carried by 10 keV to 200 keV charged particles typically located at L-shells between 3 and 6. The ring current is also the primary driver of the Sym H and Dst Indices of magnetic storm activity at the Earth.</xsd:documentation>
      </xsd:annotation>
    </xsd:enumeration>
    <xsd:enumeration value="Moon">
      <xsd:annotation>
        <xsd:documentation xml:lang="en">The only natural satellite of the Earth.</xsd:documentation>
      </xsd:annotation>
    </xsd:enumeration>
    <xsd:enumeration value="NearSurface">
      <xsd:annotation>
        <xsd:documentation xml:lang="en">The gaseous and possibly ionized environment of a body extending from the surface to some specified altitude. For the Earth, this altitude is 2000 km.</xsd:documentation>
      </xsd:annotation>
    </xsd:enumeration>
    <xsd:enumeration value="NearSurface.Atmosphere">
      <xsd:annotation>
        <xsd:documentation xml:lang="en">The neutral gases surrounding a body that extends from the surface and is bound to the body by virtue of the gravitational attraction.</xsd:documentation>
      </xsd:annotation>
    </xsd:enumeration>
    <xsd:enumeration value="NearSurface.AuroralRegion">
      <xsd:annotation>
        <xsd:documentation xml:lang="en">The region in the atmospheric where electrically-charged particles bombarding the upper atmosphere of a planet in the presence of a magnetic field produce an optical phenomenon.</xsd:documentation>
      </xsd:annotation>
    </xsd:enumeration>
    <xsd:enumeration value="NearSurface.EquatorialRegion">
      <xsd:annotation>
        <xsd:documentation xml:lang="en">A region centered on the equator and limited in latitude by approximately 23 deg north and south of the equator.</xsd:documentation>
      </xsd:annotation>
    </xsd:enumeration>
    <xsd:enumeration value="NearSurface.Ionosphere">
      <xsd:annotation>
        <xsd:documentation xml:lang="en">The charged or ionized gases surrounding a body that are nominally bound to the body by virtue of the gravitational attraction.</xsd:documentation>
      </xsd:annotation>
    </xsd:enumeration>
    <xsd:enumeration value="NearSurface.Ionosphere.DRegion">
      <xsd:annotation>
        <xsd:documentation xml:lang="en">The layer of the ionosphere that exists approximately 50 km to 95 km above the surface of the Earth. One of several layers in the ionosphere.</xsd:documentation>
      </xsd:annotation>
    </xsd:enumeration>
    <xsd:enumeration value="NearSurface.Ionosphere.ERegion">
      <xsd:annotation>
        <xsd:documentation xml:lang="en">A layer of ionized gas occurring at 90 km to 150 km above the ground. One of several layers in the ionosphere. Also called the Kennelly-Heaviside layer.</xsd:documentation>
      </xsd:annotation>
    </xsd:enumeration>
    <xsd:enumeration value="NearSurface.Ionosphere.FRegion">
      <xsd:annotation>
        <xsd:documentation xml:lang="en">A layer that contains ionized gases at a height of around 150-800 km above sea level, placing it in the thermosphere. the F region has the highest concentration of free electrons and ions anywhere in the atmosphere. It may be thought of as comprising two layers, the F1 layer and F2 layer. One of several layers in the ionosphere. Also known as the Appleton layer.</xsd:documentation>
      </xsd:annotation>
    </xsd:enumeration>
    <xsd:enumeration value="NearSurface.Ionosphere.Topside">
      <xsd:annotation>
        <xsd:documentation xml:lang="en">The region at the upper most areas of the ionosphere.</xsd:documentation>
      </xsd:annotation>
    </xsd:enumeration>
    <xsd:enumeration value="NearSurface.Mesosphere">
      <xsd:annotation>
        <xsd:documentation xml:lang="en">The layer of the atmosphere that extends from the Stratosphere to a range of 80 km to 85 km, temperature decreasing with height.</xsd:documentation>
      </xsd:annotation>
    </xsd:enumeration>
    <xsd:enumeration value="NearSurface.MidLatitudeRegion">
      <xsd:annotation>
        <xsd:documentation xml:lang="en">When considering the case of the Earth, the mid-latitude region typically refers to two latitudinal bands, one in the northern hemisphere and the other in the southern hemisphere extending from about 23 deg to 50 deg. The concept of mid-latitude regions does not apply to all bodies in the solar system and different latitudinal ranges would apply for each body case by case. The mid-latitude regions may be defined by using either planetographic or magnetic coordinates if the magnetic dipole is closely aligned with the spin axis of a magnetized body. Ground magnetometers located at mid-latitude on the Earth are well positioned to measure magnetic storm-time ring current variations.</xsd:documentation>
      </xsd:annotation>
    </xsd:enumeration>
    <xsd:enumeration value="NearSurface.Plasmasphere">
      <xsd:annotation>
        <xsd:documentation xml:lang="en">A region of the magnetosphere consisting of low energy (cool) plasma. It is located above the ionosphere. The outer boundary of the plasmasphere is known as the plasmapause, which is defined by an order of magnitude drop in plasma density.</xsd:documentation>
      </xsd:annotation>
    </xsd:enumeration>
    <xsd:enumeration value="NearSurface.PolarCap">
      <xsd:annotation>
        <xsd:documentation xml:lang="en">The areas of the globe surrounding the poles and consisting of the region north of 60 deg north latitude and the region south of 60 deg south latitude.</xsd:documentation>
      </xsd:annotation>
    </xsd:enumeration>
    <xsd:enumeration value="NearSurface.SouthAtlanticAnomalyRegion">
      <xsd:annotation>
        <xsd:documentation xml:lang="en">The region where the inner Van Allen radiation belt makes its closest approach to the surface of the Earth. The result is that, for a given altitude, the radiation intensity is higher over this region than elsewhere.</xsd:documentation>
      </xsd:annotation>
    </xsd:enumeration>
    <xsd:enumeration value="NearSurface.Stratosphere">
      <xsd:annotation>
        <xsd:documentation xml:lang="en">The layer of the atmosphere that extends from the troposphere to about 30 km, temperature increases with height. The stratosphere contains the ozone layer.</xsd:documentation>
      </xsd:annotation>
    </xsd:enumeration>
    <xsd:enumeration value="NearSurface.SubAuroralRegion">
      <xsd:annotation>
        <xsd:documentation xml:lang="en">When considering the case of the Earth, the sub-auroral region typically refers to two latitudinal bands, one in the northern hemisphere and the other in the southern hemisphere extending from about 50 deg to low 60 deg latitude. The concept sub-auroral regions does not apply to all bodies in the solar system and different latitudinal ranges would apply for each body case by case. The sub-auroral regions may be defined by using either planetographic or magnetic coordinates if the magnetic dipole is closely aligned with the spin axis of a magnetized body. Ground magnetometers located at sub-auroral latitudes on the Earth measure a mixture of activity driven by auroral zone currents and the ring current.</xsd:documentation>
      </xsd:annotation>
    </xsd:enumeration>
    <xsd:enumeration value="NearSurface.Thermosphere">
      <xsd:annotation>
        <xsd:documentation xml:lang="en">The layer of the atmosphere that extends from the Mesosphere to 640+ km, temperature increasing with height.</xsd:documentation>
      </xsd:annotation>
    </xsd:enumeration>
    <xsd:enumeration value="NearSurface.Troposphere">
      <xsd:annotation>
        <xsd:documentation xml:lang="en">The lowest layer of the atmosphere which begins at the surface and extends to between 7 km (4.4 mi) at the poles and 17 km (10.6 mi) at the equator, with some variation due to weather factors.</xsd:documentation>
      </xsd:annotation>
    </xsd:enumeration>
    <xsd:enumeration value="Surface">
      <xsd:annotation>
        <xsd:documentation xml:lang="en">The outermost area of a solid object.</xsd:documentation>
      </xsd:annotation>
    </xsd:enumeration>
  </xsd:restriction>
</xsd:simpleType>
Simple Type spase:Hardcopy
Namespace http://www.spase-group.org/data/schema
Annotations
Identifiers for permanent reproductions, or copy in the form of a physical object, of any media suitable for direct use by a person.
Diagram
Diagram
Type restriction of xsd:string
Facets
enumeration Film
An image recording medium on which usually a negative analog image is registered. A positive analog image can be recovered or reproduced from film, which is usually made of flexible materials for ease of storage and transportation.
enumeration Microfiche
A sheet of microfilm on which many pages of material have been photographed. A magnification system is used to read the material.
enumeration Microfilm
Film rolls on which materials are photographed at greatly reduced size. A magnification system is used to read the material.
enumeration Photograph
An image (positive or negative) registered on a piece of photo-sensitive paper.
enumeration PhotographicPlate
A rigid (typically glass) medium that functions like film. Its rigidity is for guarding against image distortion due to medium deformation (caused by heat and humidity). Photographic plates are often used for astronomical photography.
enumeration Print
A sheet of any written or printed material which may include notes or graphics. Multiple printed pages may be bound into a manuscript or book.
Source
<xsd:simpleType name="Hardcopy">
  <xsd:annotation>
    <xsd:documentation xml:lang="en">Identifiers for permanent reproductions, or copy in the form of a physical object, of any media suitable for direct use by a person.</xsd:documentation>
  </xsd:annotation>
  <xsd:restriction base="xsd:string">
    <xsd:enumeration value="Film">
      <xsd:annotation>
        <xsd:documentation xml:lang="en">An image recording medium on which usually a negative analog image is registered. A positive analog image can be recovered or reproduced from film, which is usually made of flexible materials for ease of storage and transportation.</xsd:documentation>
      </xsd:annotation>
    </xsd:enumeration>
    <xsd:enumeration value="Microfiche">
      <xsd:annotation>
        <xsd:documentation xml:lang="en">A sheet of microfilm on which many pages of material have been photographed. A magnification system is used to read the material.</xsd:documentation>
      </xsd:annotation>
    </xsd:enumeration>
    <xsd:enumeration value="Microfilm">
      <xsd:annotation>
        <xsd:documentation xml:lang="en">Film rolls on which materials are photographed at greatly reduced size. A magnification system is used to read the material.</xsd:documentation>
      </xsd:annotation>
    </xsd:enumeration>
    <xsd:enumeration value="Photograph">
      <xsd:annotation>
        <xsd:documentation xml:lang="en">An image (positive or negative) registered on a piece of photo-sensitive paper.</xsd:documentation>
      </xsd:annotation>
    </xsd:enumeration>
    <xsd:enumeration value="PhotographicPlate">
      <xsd:annotation>
        <xsd:documentation xml:lang="en">A rigid (typically glass) medium that functions like film. Its rigidity is for guarding against image distortion due to medium deformation (caused by heat and humidity). Photographic plates are often used for astronomical photography.</xsd:documentation>
      </xsd:annotation>
    </xsd:enumeration>
    <xsd:enumeration value="Print">
      <xsd:annotation>
        <xsd:documentation xml:lang="en">A sheet of any written or printed material which may include notes or graphics. Multiple printed pages may be bound into a manuscript or book.</xsd:documentation>
      </xsd:annotation>
    </xsd:enumeration>
  </xsd:restriction>
</xsd:simpleType>
Simple Type spase:Heliosphere
Namespace http://www.spase-group.org/data/schema
Annotations
Identifiers for regions of the solar atmosphere which extends roughly from the inner corona to the edge of the solar plasma at the heliopause separating primarily solar plasma from interstellar plasma.
Diagram
Diagram
Type restriction of xsd:string
Facets
enumeration Heliosheath
The region extending radially outward from the heliospheric termination shock and in which the decelerated solar wind plasma is still significant.
enumeration Inner
The region of the heliosphere extending radially outward from the solar coronal base to just inside 1 AU.
enumeration NearEarth
The heliospheric region near the Earth which extends to and includes the area near the L1 and L2 Lagrange point.
enumeration Outer
The region of the heliosphere extending radially outward from just outside 1 AU to the heliospheric termination shock.
enumeration Remote1AU
A roughly toroidal region that includes the orbit of the Earth, but exclusive of the region near the Earth.
Source
<xsd:simpleType name="Heliosphere">
  <xsd:annotation>
    <xsd:documentation xml:lang="en">Identifiers for regions of the solar atmosphere which extends roughly from the inner corona to the edge of the solar plasma at the heliopause separating primarily solar plasma from interstellar plasma.</xsd:documentation>
  </xsd:annotation>
  <xsd:restriction base="xsd:string">
    <xsd:enumeration value="Heliosheath">
      <xsd:annotation>
        <xsd:documentation xml:lang="en">The region extending radially outward from the heliospheric termination shock and in which the decelerated solar wind plasma is still significant.</xsd:documentation>
      </xsd:annotation>
    </xsd:enumeration>
    <xsd:enumeration value="Inner">
      <xsd:annotation>
        <xsd:documentation xml:lang="en">The region of the heliosphere extending radially outward from the solar coronal base to just inside 1 AU.</xsd:documentation>
      </xsd:annotation>
    </xsd:enumeration>
    <xsd:enumeration value="NearEarth">
      <xsd:annotation>
        <xsd:documentation xml:lang="en">The heliospheric region near the Earth which extends to and includes the area near the L1 and L2 Lagrange point.</xsd:documentation>
      </xsd:annotation>
    </xsd:enumeration>
    <xsd:enumeration value="Outer">
      <xsd:annotation>
        <xsd:documentation xml:lang="en">The region of the heliosphere extending radially outward from just outside 1 AU to the heliospheric termination shock.</xsd:documentation>
      </xsd:annotation>
    </xsd:enumeration>
    <xsd:enumeration value="Remote1AU">
      <xsd:annotation>
        <xsd:documentation xml:lang="en">A roughly toroidal region that includes the orbit of the Earth, but exclusive of the region near the Earth.</xsd:documentation>
      </xsd:annotation>
    </xsd:enumeration>
  </xsd:restriction>
</xsd:simpleType>
Simple Type spase:Integral
Namespace http://www.spase-group.org/data/schema
Annotations
Identifiers for values above a given threshold and over area or solid-angle range.
Diagram
Diagram
Type restriction of xsd:string
Facets
enumeration Area
Integration over the extent of a planar region, or of the surface of a solid.
enumeration Bandwidth
Integration over the width a frequency band.
enumeration SolidAngle
Integration over the angle in 3-D space that an object subtends at a point.
Source
<xsd:simpleType name="Integral">
  <xsd:annotation>
    <xsd:documentation xml:lang="en">Identifiers for values above a given threshold and over area or solid-angle range.</xsd:documentation>
  </xsd:annotation>
  <xsd:restriction base="xsd:string">
    <xsd:enumeration value="Area">
      <xsd:annotation>
        <xsd:documentation xml:lang="en">Integration over the extent of a planar region, or of the surface of a solid.</xsd:documentation>
      </xsd:annotation>
    </xsd:enumeration>
    <xsd:enumeration value="Bandwidth">
      <xsd:annotation>
        <xsd:documentation xml:lang="en">Integration over the width a frequency band.</xsd:documentation>
      </xsd:annotation>
    </xsd:enumeration>
    <xsd:enumeration value="SolidAngle">
      <xsd:annotation>
        <xsd:documentation xml:lang="en">Integration over the angle in 3-D space that an object subtends at a point.</xsd:documentation>
      </xsd:annotation>
    </xsd:enumeration>
  </xsd:restriction>
</xsd:simpleType>
Simple Type spase:Ionosphere
Namespace http://www.spase-group.org/data/schema
Annotations
Identifiers for ionospheric regions.
Diagram
Diagram
Type restriction of xsd:string
Facets
enumeration DRegion
The layer of the ionosphere that exists approximately 50 km to 95 km above the surface of the Earth. One of several layers in the ionosphere.
enumeration ERegion
A layer of ionized gas occurring at 90 km to 150 km above the ground. One of several layers in the ionosphere. Also called the Kennelly-Heaviside layer.
enumeration FRegion
A layer that contains ionized gases at a height of around 150-800 km above sea level, placing it in the thermosphere. the F region has the highest concentration of free electrons and ions anywhere in the atmosphere. It may be thought of as comprising two layers, the F1 layer and F2 layer. One of several layers in the ionosphere. Also known as the Appleton layer.
enumeration Topside
The region at the upper most areas of the ionosphere.
Source
<xsd:simpleType name="Ionosphere">
  <xsd:annotation>
    <xsd:documentation xml:lang="en">Identifiers for ionospheric regions.</xsd:documentation>
  </xsd:annotation>
  <xsd:restriction base="xsd:string">
    <xsd:enumeration value="DRegion">
      <xsd:annotation>
        <xsd:documentation xml:lang="en">The layer of the ionosphere that exists approximately 50 km to 95 km above the surface of the Earth. One of several layers in the ionosphere.</xsd:documentation>
      </xsd:annotation>
    </xsd:enumeration>
    <xsd:enumeration value="ERegion">
      <xsd:annotation>
        <xsd:documentation xml:lang="en">A layer of ionized gas occurring at 90 km to 150 km above the ground. One of several layers in the ionosphere. Also called the Kennelly-Heaviside layer.</xsd:documentation>
      </xsd:annotation>
    </xsd:enumeration>
    <xsd:enumeration value="FRegion">
      <xsd:annotation>
        <xsd:documentation xml:lang="en">A layer that contains ionized gases at a height of around 150-800 km above sea level, placing it in the thermosphere. the F region has the highest concentration of free electrons and ions anywhere in the atmosphere. It may be thought of as comprising two layers, the F1 layer and F2 layer. One of several layers in the ionosphere. Also known as the Appleton layer.</xsd:documentation>
      </xsd:annotation>
    </xsd:enumeration>
    <xsd:enumeration value="Topside">
      <xsd:annotation>
        <xsd:documentation xml:lang="en">The region at the upper most areas of the ionosphere.</xsd:documentation>
      </xsd:annotation>
    </xsd:enumeration>
  </xsd:restriction>
</xsd:simpleType>
Simple Type spase:Jupiter
Namespace http://www.spase-group.org/data/schema
Annotations
Identifiers for the regions surrounding the planet Jupiter.
Diagram
Diagram
Type restriction of xsd:string
Facets
enumeration Amalthea
The fifth largest moon of Jupiter.
enumeration Callisto
A second largest moon of Jupiter and the third largest moon in the solar system.
enumeration Europa
The sixth closest round moon of Jupiter.
enumeration Ganymede
The biggest moon of Jupiter and in the solar system.
enumeration Io
The innermost of the four round moons of the planet Jupiter.
enumeration Magnetosphere
The region of space above the atmosphere or surface of the planet and bounded by the magnetopause that is under the direct influence of the magnetic field of a planetary body.
enumeration Magnetosphere.Magnetotail
The region of space within the magnetosphere of a magnetized planetary body where the nightside magnetic field is stretched out in the anti-stellar direction by stellar wind interaction into a windsock-like shape. For Earth, solar wind-magnetosphere interaction produces a magnetotail that extends tailward from a distance of about 10 R<sub>E</sub> on the nightside to downstream distances beyond 1000 R<sub>E</sub>.
enumeration Magnetosphere.Main
The region of the magnetosphere where the magnetic field lines are closed, but does not include the gaseous region gravitationally bound to the body.
enumeration Magnetosphere.Plasmasphere
A region of the magnetosphere consisting of low energy (cool) plasma. It is located above the ionosphere. The outer boundary of the plasmasphere is known as the plasmapause, which is defined by an order of magnitude drop in plasma density.
enumeration Magnetosphere.Polar
The region near the pole of a body. For a magnetosphere the polar region is the area where magnetic field lines are open and includes the auroral zone.
enumeration Magnetosphere.RadiationBelt
The region within a magnetosphere where high-energy particles could potentially be trapped in a magnetic field.
enumeration Magnetosphere.RingCurrent
One of the major current systems confined within planetary magnetospheres. The ring current circles in the magnetic equatorial plane of magnetospheres. It is generated by the longitudinal drift of energetic charged particles trapped on inner, dipole-like magnetospheric field lines. At the Earth, the ring current is carried by 10 keV to 200 keV charged particles typically located at L-shells between 3 and 6. The ring current is also the primary driver of the Sym H and Dst Indices of magnetic storm activity at the Earth.
Source
<xsd:simpleType name="Jupiter">
  <xsd:annotation>
    <xsd:documentation xml:lang="en">Identifiers for the regions surrounding the planet Jupiter.</xsd:documentation>
  </xsd:annotation>
  <xsd:restriction base="xsd:string">
    <xsd:enumeration value="Amalthea">
      <xsd:annotation>
        <xsd:documentation xml:lang="en">The fifth largest moon of Jupiter.</xsd:documentation>
      </xsd:annotation>
    </xsd:enumeration>
    <xsd:enumeration value="Callisto">
      <xsd:annotation>
        <xsd:documentation xml:lang="en">A second largest moon of Jupiter and the third largest moon in the solar system.</xsd:documentation>
      </xsd:annotation>
    </xsd:enumeration>
    <xsd:enumeration value="Europa">
      <xsd:annotation>
        <xsd:documentation xml:lang="en">The sixth closest round moon of Jupiter.</xsd:documentation>
      </xsd:annotation>
    </xsd:enumeration>
    <xsd:enumeration value="Ganymede">
      <xsd:annotation>
        <xsd:documentation xml:lang="en">The biggest moon of Jupiter and in the solar system.</xsd:documentation>
      </xsd:annotation>
    </xsd:enumeration>
    <xsd:enumeration value="Io">
      <xsd:annotation>
        <xsd:documentation xml:lang="en">The innermost of the four round moons of the planet Jupiter.</xsd:documentation>
      </xsd:annotation>
    </xsd:enumeration>
    <xsd:enumeration value="Magnetosphere">
      <xsd:annotation>
        <xsd:documentation xml:lang="en">The region of space above the atmosphere or surface of the planet and bounded by the magnetopause that is under the direct influence of the magnetic field of a planetary body.</xsd:documentation>
      </xsd:annotation>
    </xsd:enumeration>
    <xsd:enumeration value="Magnetosphere.Magnetotail">
      <xsd:annotation>
        <xsd:documentation xml:lang="en">The region of space within the magnetosphere of a magnetized planetary body where the nightside magnetic field is stretched out in the anti-stellar direction by stellar wind interaction into a windsock-like shape. For Earth, solar wind-magnetosphere interaction produces a magnetotail that extends tailward from a distance of about 10 R<sub>E</sub> on the nightside to downstream distances beyond 1000 R<sub>E</sub>.</xsd:documentation>
      </xsd:annotation>
    </xsd:enumeration>
    <xsd:enumeration value="Magnetosphere.Main">
      <xsd:annotation>
        <xsd:documentation xml:lang="en">The region of the magnetosphere where the magnetic field lines are closed, but does not include the gaseous region gravitationally bound to the body.</xsd:documentation>
      </xsd:annotation>
    </xsd:enumeration>
    <xsd:enumeration value="Magnetosphere.Plasmasphere">
      <xsd:annotation>
        <xsd:documentation xml:lang="en">A region of the magnetosphere consisting of low energy (cool) plasma. It is located above the ionosphere. The outer boundary of the plasmasphere is known as the plasmapause, which is defined by an order of magnitude drop in plasma density.</xsd:documentation>
      </xsd:annotation>
    </xsd:enumeration>
    <xsd:enumeration value="Magnetosphere.Polar">
      <xsd:annotation>
        <xsd:documentation xml:lang="en">The region near the pole of a body. For a magnetosphere the polar region is the area where magnetic field lines are open and includes the auroral zone.</xsd:documentation>
      </xsd:annotation>
    </xsd:enumeration>
    <xsd:enumeration value="Magnetosphere.RadiationBelt">
      <xsd:annotation>
        <xsd:documentation xml:lang="en">The region within a magnetosphere where high-energy particles could potentially be trapped in a magnetic field.</xsd:documentation>
      </xsd:annotation>
    </xsd:enumeration>
    <xsd:enumeration value="Magnetosphere.RingCurrent">
      <xsd:annotation>
        <xsd:documentation xml:lang="en">One of the major current systems confined within planetary magnetospheres. The ring current circles in the magnetic equatorial plane of magnetospheres. It is generated by the longitudinal drift of energetic charged particles trapped on inner, dipole-like magnetospheric field lines. At the Earth, the ring current is carried by 10 keV to 200 keV charged particles typically located at L-shells between 3 and 6. The ring current is also the primary driver of the Sym H and Dst Indices of magnetic storm activity at the Earth.</xsd:documentation>
      </xsd:annotation>
    </xsd:enumeration>
  </xsd:restriction>
</xsd:simpleType>
Simple Type spase:Magnetosphere
Namespace http://www.spase-group.org/data/schema
Annotations
Identifiers for the region of space above the atmosphere or surface of the planet, and bounded by the magnetopause, that is under the direct influence of the magnetic field of a planet, moon, or asteroid.
Diagram
Diagram
Type restriction of xsd:string
Facets
enumeration Magnetotail
The region of space within the magnetosphere of a magnetized planetary body where the nightside magnetic field is stretched out in the anti-stellar direction by stellar wind interaction into a windsock-like shape. For Earth, solar wind-magnetosphere interaction produces a magnetotail that extends tailward from a distance of about 10 R<sub>E</sub> on the nightside to downstream distances beyond 1000 R<sub>E</sub>.
enumeration Main
The region of the magnetosphere where the magnetic field lines are closed, but does not include the gaseous region gravitationally bound to the body.
enumeration Plasmasphere
A region of the magnetosphere consisting of low energy (cool) plasma. It is located above the ionosphere. The outer boundary of the plasmasphere is known as the plasmapause, which is defined by an order of magnitude drop in plasma density.
enumeration Polar
The region near the pole of a body. For a magnetosphere the polar region is the area where magnetic field lines are open and includes the auroral zone.
enumeration RadiationBelt
The region within a magnetosphere where high-energy particles could potentially be trapped in a magnetic field.
enumeration RingCurrent
One of the major current systems confined within planetary magnetospheres. The ring current circles in the magnetic equatorial plane of magnetospheres. It is generated by the longitudinal drift of energetic charged particles trapped on inner, dipole-like magnetospheric field lines. At the Earth, the ring current is carried by 10 keV to 200 keV charged particles typically located at L-shells between 3 and 6. The ring current is also the primary driver of the Sym H and Dst Indices of magnetic storm activity at the Earth.
Source
<xsd:simpleType name="Magnetosphere">
  <xsd:annotation>
    <xsd:documentation xml:lang="en">Identifiers for the region of space above the atmosphere or surface of the planet, and bounded by the magnetopause, that is under the direct influence of the magnetic field of a planet, moon, or asteroid.</xsd:documentation>
  </xsd:annotation>
  <xsd:restriction base="xsd:string">
    <xsd:enumeration value="Magnetotail">
      <xsd:annotation>
        <xsd:documentation xml:lang="en">The region of space within the magnetosphere of a magnetized planetary body where the nightside magnetic field is stretched out in the anti-stellar direction by stellar wind interaction into a windsock-like shape. For Earth, solar wind-magnetosphere interaction produces a magnetotail that extends tailward from a distance of about 10 R<sub>E</sub> on the nightside to downstream distances beyond 1000 R<sub>E</sub>.</xsd:documentation>
      </xsd:annotation>
    </xsd:enumeration>
    <xsd:enumeration value="Main">
      <xsd:annotation>
        <xsd:documentation xml:lang="en">The region of the magnetosphere where the magnetic field lines are closed, but does not include the gaseous region gravitationally bound to the body.</xsd:documentation>
      </xsd:annotation>
    </xsd:enumeration>
    <xsd:enumeration value="Plasmasphere">
      <xsd:annotation>
        <xsd:documentation xml:lang="en">A region of the magnetosphere consisting of low energy (cool) plasma. It is located above the ionosphere. The outer boundary of the plasmasphere is known as the plasmapause, which is defined by an order of magnitude drop in plasma density.</xsd:documentation>
      </xsd:annotation>
    </xsd:enumeration>
    <xsd:enumeration value="Polar">
      <xsd:annotation>
        <xsd:documentation xml:lang="en">The region near the pole of a body. For a magnetosphere the polar region is the area where magnetic field lines are open and includes the auroral zone.</xsd:documentation>
      </xsd:annotation>
    </xsd:enumeration>
    <xsd:enumeration value="RadiationBelt">
      <xsd:annotation>
        <xsd:documentation xml:lang="en">The region within a magnetosphere where high-energy particles could potentially be trapped in a magnetic field.</xsd:documentation>
      </xsd:annotation>
    </xsd:enumeration>
    <xsd:enumeration value="RingCurrent">
      <xsd:annotation>
        <xsd:documentation xml:lang="en">One of the major current systems confined within planetary magnetospheres. The ring current circles in the magnetic equatorial plane of magnetospheres. It is generated by the longitudinal drift of energetic charged particles trapped on inner, dipole-like magnetospheric field lines. At the Earth, the ring current is carried by 10 keV to 200 keV charged particles typically located at L-shells between 3 and 6. The ring current is also the primary driver of the Sym H and Dst Indices of magnetic storm activity at the Earth.</xsd:documentation>
      </xsd:annotation>
    </xsd:enumeration>
  </xsd:restriction>
</xsd:simpleType>
Simple Type spase:Mars
Namespace http://www.spase-group.org/data/schema
Annotations
Identifiers for the regions surrounding the planet Mars.
Diagram
Diagram
Type restriction of xsd:string
Facets
enumeration Deimos
The smaller and outermost of the two natural satellites of Mars.
enumeration Magnetosphere
The region of space above the atmosphere or surface of the planet and bounded by the magnetopause that is under the direct influence of the magnetic field of a planetary body.
enumeration Magnetosphere.Magnetotail
The region of space within the magnetosphere of a magnetized planetary body where the nightside magnetic field is stretched out in the anti-stellar direction by stellar wind interaction into a windsock-like shape. For Earth, solar wind-magnetosphere interaction produces a magnetotail that extends tailward from a distance of about 10 R<sub>E</sub> on the nightside to downstream distances beyond 1000 R<sub>E</sub>.
enumeration Magnetosphere.Main
The region of the magnetosphere where the magnetic field lines are closed, but does not include the gaseous region gravitationally bound to the body.
enumeration Magnetosphere.Plasmasphere
A region of the magnetosphere consisting of low energy (cool) plasma. It is located above the ionosphere. The outer boundary of the plasmasphere is known as the plasmapause, which is defined by an order of magnitude drop in plasma density.
enumeration Magnetosphere.Polar
The region near the pole of a body. For a magnetosphere the polar region is the area where magnetic field lines are open and includes the auroral zone.
enumeration Magnetosphere.RadiationBelt
The region within a magnetosphere where high-energy particles could potentially be trapped in a magnetic field.
enumeration Magnetosphere.RingCurrent
One of the major current systems confined within planetary magnetospheres. The ring current circles in the magnetic equatorial plane of magnetospheres. It is generated by the longitudinal drift of energetic charged particles trapped on inner, dipole-like magnetospheric field lines. At the Earth, the ring current is carried by 10 keV to 200 keV charged particles typically located at L-shells between 3 and 6. The ring current is also the primary driver of the Sym H and Dst Indices of magnetic storm activity at the Earth.
enumeration Phobos
The larger and inner most moon of Mars.
Source
<xsd:simpleType name="Mars">
  <xsd:annotation>
    <xsd:documentation xml:lang="en">Identifiers for the regions surrounding the planet Mars.</xsd:documentation>
  </xsd:annotation>
  <xsd:restriction base="xsd:string">
    <xsd:enumeration value="Deimos">
      <xsd:annotation>
        <xsd:documentation xml:lang="en">The smaller and outermost of the two natural satellites of Mars.</xsd:documentation>
      </xsd:annotation>
    </xsd:enumeration>
    <xsd:enumeration value="Magnetosphere">
      <xsd:annotation>
        <xsd:documentation xml:lang="en">The region of space above the atmosphere or surface of the planet and bounded by the magnetopause that is under the direct influence of the magnetic field of a planetary body.</xsd:documentation>
      </xsd:annotation>
    </xsd:enumeration>
    <xsd:enumeration value="Magnetosphere.Magnetotail">
      <xsd:annotation>
        <xsd:documentation xml:lang="en">The region of space within the magnetosphere of a magnetized planetary body where the nightside magnetic field is stretched out in the anti-stellar direction by stellar wind interaction into a windsock-like shape. For Earth, solar wind-magnetosphere interaction produces a magnetotail that extends tailward from a distance of about 10 R<sub>E</sub> on the nightside to downstream distances beyond 1000 R<sub>E</sub>.</xsd:documentation>
      </xsd:annotation>
    </xsd:enumeration>
    <xsd:enumeration value="Magnetosphere.Main">
      <xsd:annotation>
        <xsd:documentation xml:lang="en">The region of the magnetosphere where the magnetic field lines are closed, but does not include the gaseous region gravitationally bound to the body.</xsd:documentation>
      </xsd:annotation>
    </xsd:enumeration>
    <xsd:enumeration value="Magnetosphere.Plasmasphere">
      <xsd:annotation>
        <xsd:documentation xml:lang="en">A region of the magnetosphere consisting of low energy (cool) plasma. It is located above the ionosphere. The outer boundary of the plasmasphere is known as the plasmapause, which is defined by an order of magnitude drop in plasma density.</xsd:documentation>
      </xsd:annotation>
    </xsd:enumeration>
    <xsd:enumeration value="Magnetosphere.Polar">
      <xsd:annotation>
        <xsd:documentation xml:lang="en">The region near the pole of a body. For a magnetosphere the polar region is the area where magnetic field lines are open and includes the auroral zone.</xsd:documentation>
      </xsd:annotation>
    </xsd:enumeration>
    <xsd:enumeration value="Magnetosphere.RadiationBelt">
      <xsd:annotation>
        <xsd:documentation xml:lang="en">The region within a magnetosphere where high-energy particles could potentially be trapped in a magnetic field.</xsd:documentation>
      </xsd:annotation>
    </xsd:enumeration>
    <xsd:enumeration value="Magnetosphere.RingCurrent">
      <xsd:annotation>
        <xsd:documentation xml:lang="en">One of the major current systems confined within planetary magnetospheres. The ring current circles in the magnetic equatorial plane of magnetospheres. It is generated by the longitudinal drift of energetic charged particles trapped on inner, dipole-like magnetospheric field lines. At the Earth, the ring current is carried by 10 keV to 200 keV charged particles typically located at L-shells between 3 and 6. The ring current is also the primary driver of the Sym H and Dst Indices of magnetic storm activity at the Earth.</xsd:documentation>
      </xsd:annotation>
    </xsd:enumeration>
    <xsd:enumeration value="Phobos">
      <xsd:annotation>
        <xsd:documentation xml:lang="en">The larger and inner most moon of Mars.</xsd:documentation>
      </xsd:annotation>
    </xsd:enumeration>
  </xsd:restriction>
</xsd:simpleType>
Simple Type spase:Mercury
Namespace http://www.spase-group.org/data/schema
Annotations
Identifiers for the regions surrounding the planet Mercury.
Diagram
Diagram
Type restriction of xsd:string
Facets
enumeration Magnetosphere
The region of space above the atmosphere or surface of the planet and bounded by the magnetopause that is under the direct influence of the magnetic field of a planetary body.
enumeration Magnetosphere.Magnetotail
The region of space within the magnetosphere of a magnetized planetary body where the nightside magnetic field is stretched out in the anti-stellar direction by stellar wind interaction into a windsock-like shape. For Earth, solar wind-magnetosphere interaction produces a magnetotail that extends tailward from a distance of about 10 R<sub>E</sub> on the nightside to downstream distances beyond 1000 R<sub>E</sub>.
enumeration Magnetosphere.Main
The region of the magnetosphere where the magnetic field lines are closed, but does not include the gaseous region gravitationally bound to the body.
enumeration Magnetosphere.Plasmasphere
A region of the magnetosphere consisting of low energy (cool) plasma. It is located above the ionosphere. The outer boundary of the plasmasphere is known as the plasmapause, which is defined by an order of magnitude drop in plasma density.
enumeration Magnetosphere.Polar
The region near the pole of a body. For a magnetosphere the polar region is the area where magnetic field lines are open and includes the auroral zone.
enumeration Magnetosphere.RadiationBelt
The region within a magnetosphere where high-energy particles could potentially be trapped in a magnetic field.
enumeration Magnetosphere.RingCurrent
One of the major current systems confined within planetary magnetospheres. The ring current circles in the magnetic equatorial plane of magnetospheres. It is generated by the longitudinal drift of energetic charged particles trapped on inner, dipole-like magnetospheric field lines. At the Earth, the ring current is carried by 10 keV to 200 keV charged particles typically located at L-shells between 3 and 6. The ring current is also the primary driver of the Sym H and Dst Indices of magnetic storm activity at the Earth.
Source
<xsd:simpleType name="Mercury">
  <xsd:annotation>
    <xsd:documentation xml:lang="en">Identifiers for the regions surrounding the planet Mercury.</xsd:documentation>
  </xsd:annotation>
  <xsd:restriction base="xsd:string">
    <xsd:enumeration value="Magnetosphere">
      <xsd:annotation>
        <xsd:documentation xml:lang="en">The region of space above the atmosphere or surface of the planet and bounded by the magnetopause that is under the direct influence of the magnetic field of a planetary body.</xsd:documentation>
      </xsd:annotation>
    </xsd:enumeration>
    <xsd:enumeration value="Magnetosphere.Magnetotail">
      <xsd:annotation>
        <xsd:documentation xml:lang="en">The region of space within the magnetosphere of a magnetized planetary body where the nightside magnetic field is stretched out in the anti-stellar direction by stellar wind interaction into a windsock-like shape. For Earth, solar wind-magnetosphere interaction produces a magnetotail that extends tailward from a distance of about 10 R<sub>E</sub> on the nightside to downstream distances beyond 1000 R<sub>E</sub>.</xsd:documentation>
      </xsd:annotation>
    </xsd:enumeration>
    <xsd:enumeration value="Magnetosphere.Main">
      <xsd:annotation>
        <xsd:documentation xml:lang="en">The region of the magnetosphere where the magnetic field lines are closed, but does not include the gaseous region gravitationally bound to the body.</xsd:documentation>
      </xsd:annotation>
    </xsd:enumeration>
    <xsd:enumeration value="Magnetosphere.Plasmasphere">
      <xsd:annotation>
        <xsd:documentation xml:lang="en">A region of the magnetosphere consisting of low energy (cool) plasma. It is located above the ionosphere. The outer boundary of the plasmasphere is known as the plasmapause, which is defined by an order of magnitude drop in plasma density.</xsd:documentation>
      </xsd:annotation>
    </xsd:enumeration>
    <xsd:enumeration value="Magnetosphere.Polar">
      <xsd:annotation>
        <xsd:documentation xml:lang="en">The region near the pole of a body. For a magnetosphere the polar region is the area where magnetic field lines are open and includes the auroral zone.</xsd:documentation>
      </xsd:annotation>
    </xsd:enumeration>
    <xsd:enumeration value="Magnetosphere.RadiationBelt">
      <xsd:annotation>
        <xsd:documentation xml:lang="en">The region within a magnetosphere where high-energy particles could potentially be trapped in a magnetic field.</xsd:documentation>
      </xsd:annotation>
    </xsd:enumeration>
    <xsd:enumeration value="Magnetosphere.RingCurrent">
      <xsd:annotation>
        <xsd:documentation xml:lang="en">One of the major current systems confined within planetary magnetospheres. The ring current circles in the magnetic equatorial plane of magnetospheres. It is generated by the longitudinal drift of energetic charged particles trapped on inner, dipole-like magnetospheric field lines. At the Earth, the ring current is carried by 10 keV to 200 keV charged particles typically located at L-shells between 3 and 6. The ring current is also the primary driver of the Sym H and Dst Indices of magnetic storm activity at the Earth.</xsd:documentation>
      </xsd:annotation>
    </xsd:enumeration>
  </xsd:restriction>
</xsd:simpleType>
Simple Type spase:NearSurface
Namespace http://www.spase-group.org/data/schema
Annotations
Identifiers for regions of the gaseous and possibly ionized environment of a body extending from the surface to some specified altitude.
Diagram
Diagram
Type restriction of xsd:string
Facets
enumeration Atmosphere
The neutral gases surrounding a body that extends from the surface and is bound to the body by virtue of the gravitational attraction.
enumeration AuroralRegion
The region in the atmospheric where electrically-charged particles bombarding the upper atmosphere of a planet in the presence of a magnetic field produce an optical phenomenon.
enumeration EquatorialRegion
A region centered on the equator and limited in latitude by approximately 23 deg north and south of the equator.
enumeration Ionosphere
The charged or ionized gases surrounding a body that are nominally bound to the body by virtue of the gravitational attraction.
enumeration Ionosphere.DRegion
The layer of the ionosphere that exists approximately 50 km to 95 km above the surface of the Earth. One of several layers in the ionosphere.
enumeration Ionosphere.ERegion
A layer of ionized gas occurring at 90 km to 150 km above the ground. One of several layers in the ionosphere. Also called the Kennelly-Heaviside layer.
enumeration Ionosphere.FRegion
A layer that contains ionized gases at a height of around 150-800 km above sea level, placing it in the thermosphere. the F region has the highest concentration of free electrons and ions anywhere in the atmosphere. It may be thought of as comprising two layers, the F1 layer and F2 layer. One of several layers in the ionosphere. Also known as the Appleton layer.
enumeration Ionosphere.Topside
The region at the upper most areas of the ionosphere.
enumeration Mesosphere
The layer of the atmosphere that extends from the Stratosphere to a range of 80 km to 85 km, temperature decreasing with height.
enumeration MidLatitudeRegion
When considering the case of the Earth, the mid-latitude region typically refers to two latitudinal bands, one in the northern hemisphere and the other in the southern hemisphere extending from about 23 deg to 50 deg. The concept of mid-latitude regions does not apply to all bodies in the solar system and different latitudinal ranges would apply for each body case by case. The mid-latitude regions may be defined by using either planetographic or magnetic coordinates if the magnetic dipole is closely aligned with the spin axis of a magnetized body. Ground magnetometers located at mid-latitude on the Earth are well positioned to measure magnetic storm-time ring current variations.
enumeration Plasmasphere
A region of the magnetosphere consisting of low energy (cool) plasma. It is located above the ionosphere. The outer boundary of the plasmasphere is known as the plasmapause, which is defined by an order of magnitude drop in plasma density.
enumeration PolarCap
The areas of the globe surrounding the poles and consisting of the region north of 60 deg north latitude and the region south of 60 deg south latitude.
enumeration SouthAtlanticAnomalyRegion
The region where the inner Van Allen radiation belt makes its closest approach to the surface of the Earth. The result is that, for a given altitude, the radiation intensity is higher over this region than elsewhere.
enumeration Stratosphere
The layer of the atmosphere that extends from the troposphere to about 30 km, temperature increases with height. The stratosphere contains the ozone layer.
enumeration SubAuroralRegion
When considering the case of the Earth, the sub-auroral region typically refers to two latitudinal bands, one in the northern hemisphere and the other in the southern hemisphere extending from about 50 deg to low 60 deg latitude. The concept sub-auroral regions does not apply to all bodies in the solar system and different latitudinal ranges would apply for each body case by case. The sub-auroral regions may be defined by using either planetographic or magnetic coordinates if the magnetic dipole is closely aligned with the spin axis of a magnetized body. Ground magnetometers located at sub-auroral latitudes on the Earth measure a mixture of activity driven by auroral zone currents and the ring current.
enumeration Thermosphere
The layer of the atmosphere that extends from the Mesosphere to 640+ km, temperature increasing with height.
enumeration Troposphere
The lowest layer of the atmosphere which begins at the surface and extends to between 7 km (4.4 mi) at the poles and 17 km (10.6 mi) at the equator, with some variation due to weather factors.
Source
<xsd:simpleType name="NearSurface">
  <xsd:annotation>
    <xsd:documentation xml:lang="en">Identifiers for regions of the gaseous and possibly ionized environment of a body extending from the surface to some specified altitude.</xsd:documentation>
  </xsd:annotation>
  <xsd:restriction base="xsd:string">
    <xsd:enumeration value="Atmosphere">
      <xsd:annotation>
        <xsd:documentation xml:lang="en">The neutral gases surrounding a body that extends from the surface and is bound to the body by virtue of the gravitational attraction.</xsd:documentation>
      </xsd:annotation>
    </xsd:enumeration>
    <xsd:enumeration value="AuroralRegion">
      <xsd:annotation>
        <xsd:documentation xml:lang="en">The region in the atmospheric where electrically-charged particles bombarding the upper atmosphere of a planet in the presence of a magnetic field produce an optical phenomenon.</xsd:documentation>
      </xsd:annotation>
    </xsd:enumeration>
    <xsd:enumeration value="EquatorialRegion">
      <xsd:annotation>
        <xsd:documentation xml:lang="en">A region centered on the equator and limited in latitude by approximately 23 deg north and south of the equator.</xsd:documentation>
      </xsd:annotation>
    </xsd:enumeration>
    <xsd:enumeration value="Ionosphere">
      <xsd:annotation>
        <xsd:documentation xml:lang="en">The charged or ionized gases surrounding a body that are nominally bound to the body by virtue of the gravitational attraction.</xsd:documentation>
      </xsd:annotation>
    </xsd:enumeration>
    <xsd:enumeration value="Ionosphere.DRegion">
      <xsd:annotation>
        <xsd:documentation xml:lang="en">The layer of the ionosphere that exists approximately 50 km to 95 km above the surface of the Earth. One of several layers in the ionosphere.</xsd:documentation>
      </xsd:annotation>
    </xsd:enumeration>
    <xsd:enumeration value="Ionosphere.ERegion">
      <xsd:annotation>
        <xsd:documentation xml:lang="en">A layer of ionized gas occurring at 90 km to 150 km above the ground. One of several layers in the ionosphere. Also called the Kennelly-Heaviside layer.</xsd:documentation>
      </xsd:annotation>
    </xsd:enumeration>
    <xsd:enumeration value="Ionosphere.FRegion">
      <xsd:annotation>
        <xsd:documentation xml:lang="en">A layer that contains ionized gases at a height of around 150-800 km above sea level, placing it in the thermosphere. the F region has the highest concentration of free electrons and ions anywhere in the atmosphere. It may be thought of as comprising two layers, the F1 layer and F2 layer. One of several layers in the ionosphere. Also known as the Appleton layer.</xsd:documentation>
      </xsd:annotation>
    </xsd:enumeration>
    <xsd:enumeration value="Ionosphere.Topside">
      <xsd:annotation>
        <xsd:documentation xml:lang="en">The region at the upper most areas of the ionosphere.</xsd:documentation>
      </xsd:annotation>
    </xsd:enumeration>
    <xsd:enumeration value="Mesosphere">
      <xsd:annotation>
        <xsd:documentation xml:lang="en">The layer of the atmosphere that extends from the Stratosphere to a range of 80 km to 85 km, temperature decreasing with height.</xsd:documentation>
      </xsd:annotation>
    </xsd:enumeration>
    <xsd:enumeration value="MidLatitudeRegion">
      <xsd:annotation>
        <xsd:documentation xml:lang="en">When considering the case of the Earth, the mid-latitude region typically refers to two latitudinal bands, one in the northern hemisphere and the other in the southern hemisphere extending from about 23 deg to 50 deg. The concept of mid-latitude regions does not apply to all bodies in the solar system and different latitudinal ranges would apply for each body case by case. The mid-latitude regions may be defined by using either planetographic or magnetic coordinates if the magnetic dipole is closely aligned with the spin axis of a magnetized body. Ground magnetometers located at mid-latitude on the Earth are well positioned to measure magnetic storm-time ring current variations.</xsd:documentation>
      </xsd:annotation>
    </xsd:enumeration>
    <xsd:enumeration value="Plasmasphere">
      <xsd:annotation>
        <xsd:documentation xml:lang="en">A region of the magnetosphere consisting of low energy (cool) plasma. It is located above the ionosphere. The outer boundary of the plasmasphere is known as the plasmapause, which is defined by an order of magnitude drop in plasma density.</xsd:documentation>
      </xsd:annotation>
    </xsd:enumeration>
    <xsd:enumeration value="PolarCap">
      <xsd:annotation>
        <xsd:documentation xml:lang="en">The areas of the globe surrounding the poles and consisting of the region north of 60 deg north latitude and the region south of 60 deg south latitude.</xsd:documentation>
      </xsd:annotation>
    </xsd:enumeration>
    <xsd:enumeration value="SouthAtlanticAnomalyRegion">
      <xsd:annotation>
        <xsd:documentation xml:lang="en">The region where the inner Van Allen radiation belt makes its closest approach to the surface of the Earth. The result is that, for a given altitude, the radiation intensity is higher over this region than elsewhere.</xsd:documentation>
      </xsd:annotation>
    </xsd:enumeration>
    <xsd:enumeration value="Stratosphere">
      <xsd:annotation>
        <xsd:documentation xml:lang="en">The layer of the atmosphere that extends from the troposphere to about 30 km, temperature increases with height. The stratosphere contains the ozone layer.</xsd:documentation>
      </xsd:annotation>
    </xsd:enumeration>
    <xsd:enumeration value="SubAuroralRegion">
      <xsd:annotation>
        <xsd:documentation xml:lang="en">When considering the case of the Earth, the sub-auroral region typically refers to two latitudinal bands, one in the northern hemisphere and the other in the southern hemisphere extending from about 50 deg to low 60 deg latitude. The concept sub-auroral regions does not apply to all bodies in the solar system and different latitudinal ranges would apply for each body case by case. The sub-auroral regions may be defined by using either planetographic or magnetic coordinates if the magnetic dipole is closely aligned with the spin axis of a magnetized body. Ground magnetometers located at sub-auroral latitudes on the Earth measure a mixture of activity driven by auroral zone currents and the ring current.</xsd:documentation>
      </xsd:annotation>
    </xsd:enumeration>
    <xsd:enumeration value="Thermosphere">
      <xsd:annotation>
        <xsd:documentation xml:lang="en">The layer of the atmosphere that extends from the Mesosphere to 640+ km, temperature increasing with height.</xsd:documentation>
      </xsd:annotation>
    </xsd:enumeration>
    <xsd:enumeration value="Troposphere">
      <xsd:annotation>
        <xsd:documentation xml:lang="en">The lowest layer of the atmosphere which begins at the surface and extends to between 7 km (4.4 mi) at the poles and 17 km (10.6 mi) at the equator, with some variation due to weather factors.</xsd:documentation>
      </xsd:annotation>
    </xsd:enumeration>
  </xsd:restriction>
</xsd:simpleType>
Simple Type spase:Neptune
Namespace http://www.spase-group.org/data/schema
Annotations
Identifiers for the regions surrounding the planet Neptune.
Diagram
Diagram
Type restriction of xsd:string
Facets
enumeration Magnetosphere
The region of space above the atmosphere or surface of the planet and bounded by the magnetopause that is under the direct influence of the magnetic field of a planetary body.
enumeration Magnetosphere.Magnetotail
The region of space within the magnetosphere of a magnetized planetary body where the nightside magnetic field is stretched out in the anti-stellar direction by stellar wind interaction into a windsock-like shape. For Earth, solar wind-magnetosphere interaction produces a magnetotail that extends tailward from a distance of about 10 R<sub>E</sub> on the nightside to downstream distances beyond 1000 R<sub>E</sub>.
enumeration Magnetosphere.Main
The region of the magnetosphere where the magnetic field lines are closed, but does not include the gaseous region gravitationally bound to the body.
enumeration Magnetosphere.Plasmasphere
A region of the magnetosphere consisting of low energy (cool) plasma. It is located above the ionosphere. The outer boundary of the plasmasphere is known as the plasmapause, which is defined by an order of magnitude drop in plasma density.
enumeration Magnetosphere.Polar
The region near the pole of a body. For a magnetosphere the polar region is the area where magnetic field lines are open and includes the auroral zone.
enumeration Magnetosphere.RadiationBelt
The region within a magnetosphere where high-energy particles could potentially be trapped in a magnetic field.
enumeration Magnetosphere.RingCurrent
One of the major current systems confined within planetary magnetospheres. The ring current circles in the magnetic equatorial plane of magnetospheres. It is generated by the longitudinal drift of energetic charged particles trapped on inner, dipole-like magnetospheric field lines. At the Earth, the ring current is carried by 10 keV to 200 keV charged particles typically located at L-shells between 3 and 6. The ring current is also the primary driver of the Sym H and Dst Indices of magnetic storm activity at the Earth.
enumeration Proteus
The second largest moon of Neptune.
enumeration Triton
The largest moon of Neptune.
Source
<xsd:simpleType name="Neptune">
  <xsd:annotation>
    <xsd:documentation xml:lang="en">Identifiers for the regions surrounding the planet Neptune.</xsd:documentation>
  </xsd:annotation>
  <xsd:restriction base="xsd:string">
    <xsd:enumeration value="Magnetosphere">
      <xsd:annotation>
        <xsd:documentation xml:lang="en">The region of space above the atmosphere or surface of the planet and bounded by the magnetopause that is under the direct influence of the magnetic field of a planetary body.</xsd:documentation>
      </xsd:annotation>
    </xsd:enumeration>
    <xsd:enumeration value="Magnetosphere.Magnetotail">
      <xsd:annotation>
        <xsd:documentation xml:lang="en">The region of space within the magnetosphere of a magnetized planetary body where the nightside magnetic field is stretched out in the anti-stellar direction by stellar wind interaction into a windsock-like shape. For Earth, solar wind-magnetosphere interaction produces a magnetotail that extends tailward from a distance of about 10 R<sub>E</sub> on the nightside to downstream distances beyond 1000 R<sub>E</sub>.</xsd:documentation>
      </xsd:annotation>
    </xsd:enumeration>
    <xsd:enumeration value="Magnetosphere.Main">
      <xsd:annotation>
        <xsd:documentation xml:lang="en">The region of the magnetosphere where the magnetic field lines are closed, but does not include the gaseous region gravitationally bound to the body.</xsd:documentation>
      </xsd:annotation>
    </xsd:enumeration>
    <xsd:enumeration value="Magnetosphere.Plasmasphere">
      <xsd:annotation>
        <xsd:documentation xml:lang="en">A region of the magnetosphere consisting of low energy (cool) plasma. It is located above the ionosphere. The outer boundary of the plasmasphere is known as the plasmapause, which is defined by an order of magnitude drop in plasma density.</xsd:documentation>
      </xsd:annotation>
    </xsd:enumeration>
    <xsd:enumeration value="Magnetosphere.Polar">
      <xsd:annotation>
        <xsd:documentation xml:lang="en">The region near the pole of a body. For a magnetosphere the polar region is the area where magnetic field lines are open and includes the auroral zone.</xsd:documentation>
      </xsd:annotation>
    </xsd:enumeration>
    <xsd:enumeration value="Magnetosphere.RadiationBelt">
      <xsd:annotation>
        <xsd:documentation xml:lang="en">The region within a magnetosphere where high-energy particles could potentially be trapped in a magnetic field.</xsd:documentation>
      </xsd:annotation>
    </xsd:enumeration>
    <xsd:enumeration value="Magnetosphere.RingCurrent">
      <xsd:annotation>
        <xsd:documentation xml:lang="en">One of the major current systems confined within planetary magnetospheres. The ring current circles in the magnetic equatorial plane of magnetospheres. It is generated by the longitudinal drift of energetic charged particles trapped on inner, dipole-like magnetospheric field lines. At the Earth, the ring current is carried by 10 keV to 200 keV charged particles typically located at L-shells between 3 and 6. The ring current is also the primary driver of the Sym H and Dst Indices of magnetic storm activity at the Earth.</xsd:documentation>
      </xsd:annotation>
    </xsd:enumeration>
    <xsd:enumeration value="Proteus">
      <xsd:annotation>
        <xsd:documentation xml:lang="en">The second largest moon of Neptune.</xsd:documentation>
      </xsd:annotation>
    </xsd:enumeration>
    <xsd:enumeration value="Triton">
      <xsd:annotation>
        <xsd:documentation xml:lang="en">The largest moon of Neptune.</xsd:documentation>
      </xsd:annotation>
    </xsd:enumeration>
  </xsd:restriction>
</xsd:simpleType>
Simple Type spase:Projection
Namespace http://www.spase-group.org/data/schema
Annotations
Identifiers to projections into a coordinate system.
Diagram
Diagram
Type restriction of xsd:string
Facets
enumeration IJ
A measure of the length of a position or measured vector projected into the I-J (typically X-Y) plane of the coordinate system.
enumeration IK
A measure of the length of a position or measured vector projected into the I-K (typically X-Z) plane of the coordinate system.
enumeration JK
A measure of the length of a position or measured vector projected into the J-K (typically Y-Z) plane of the coordinate system.
Source
<xsd:simpleType name="Projection">
  <xsd:annotation>
    <xsd:documentation xml:lang="en">Identifiers to projections into a coordinate system.</xsd:documentation>
  </xsd:annotation>
  <xsd:restriction base="xsd:string">
    <xsd:enumeration value="IJ">
      <xsd:annotation>
        <xsd:documentation xml:lang="en">A measure of the length of a position or measured vector projected into the I-J (typically X-Y) plane of the coordinate system.</xsd:documentation>
      </xsd:annotation>
    </xsd:enumeration>
    <xsd:enumeration value="IK">
      <xsd:annotation>
        <xsd:documentation xml:lang="en">A measure of the length of a position or measured vector projected into the I-K (typically X-Z) plane of the coordinate system.</xsd:documentation>
      </xsd:annotation>
    </xsd:enumeration>
    <xsd:enumeration value="JK">
      <xsd:annotation>
        <xsd:documentation xml:lang="en">A measure of the length of a position or measured vector projected into the J-K (typically Y-Z) plane of the coordinate system.</xsd:documentation>
      </xsd:annotation>
    </xsd:enumeration>
  </xsd:restriction>
</xsd:simpleType>
Simple Type spase:Saturn
Namespace http://www.spase-group.org/data/schema
Annotations
Identifiers for the regions surrounding the planet Saturn.
Diagram
Diagram
Type restriction of xsd:string
Facets
enumeration Dione
The fourth largest moon of Saturn.
enumeration Enceladus
The sixth largest moon of Saturn. It is currently endogenously active. The smallest known body in the Solar System that is geologically active today.
enumeration Hyperion
The eighth-largest moon of Saturn.
enumeration Iapetus
The third largest moon of Saturn and the eleventh largest in the Solar System.
enumeration Magnetosphere
The region of space above the atmosphere or surface of the planet and bounded by the magnetopause that is under the direct influence of the magnetic field of a planetary body.
enumeration Magnetosphere.Magnetotail
The region of space within the magnetosphere of a magnetized planetary body where the nightside magnetic field is stretched out in the anti-stellar direction by stellar wind interaction into a windsock-like shape. For Earth, solar wind-magnetosphere interaction produces a magnetotail that extends tailward from a distance of about 10 R<sub>E</sub> on the nightside to downstream distances beyond 1000 R<sub>E</sub>.
enumeration Magnetosphere.Main
The region of the magnetosphere where the magnetic field lines are closed, but does not include the gaseous region gravitationally bound to the body.
enumeration Magnetosphere.Plasmasphere
A region of the magnetosphere consisting of low energy (cool) plasma. It is located above the ionosphere. The outer boundary of the plasmasphere is known as the plasmapause, which is defined by an order of magnitude drop in plasma density.
enumeration Magnetosphere.Polar
The region near the pole of a body. For a magnetosphere the polar region is the area where magnetic field lines are open and includes the auroral zone.
enumeration Magnetosphere.RadiationBelt
The region within a magnetosphere where high-energy particles could potentially be trapped in a magnetic field.
enumeration Magnetosphere.RingCurrent
One of the major current systems confined within planetary magnetospheres. The ring current circles in the magnetic equatorial plane of magnetospheres. It is generated by the longitudinal drift of energetic charged particles trapped on inner, dipole-like magnetospheric field lines. At the Earth, the ring current is carried by 10 keV to 200 keV charged particles typically located at L-shells between 3 and 6. The ring current is also the primary driver of the Sym H and Dst Indices of magnetic storm activity at the Earth.
enumeration Mimas
The smallest and least massive of the round moons of Saturn.
enumeration Phoebe
The ninth-largest moon of Saturn.
enumeration Rhea
The second largest moon of Saturn and the ninth largest moon in the Solar System.
enumeration Tethys
The fifth largest moon of Saturn and the sixteenth largest moon in the Solar System. The orbit Tethys is the third closest to Saturn of the major Cronian moons.
enumeration Titan
The largest moon of Saturn and the second largest moon in the Solar System.
Source
<xsd:simpleType name="Saturn">
  <xsd:annotation>
    <xsd:documentation xml:lang="en">Identifiers for the regions surrounding the planet Saturn.</xsd:documentation>
  </xsd:annotation>
  <xsd:restriction base="xsd:string">
    <xsd:enumeration value="Dione">
      <xsd:annotation>
        <xsd:documentation xml:lang="en">The fourth largest moon of Saturn.</xsd:documentation>
      </xsd:annotation>
    </xsd:enumeration>
    <xsd:enumeration value="Enceladus">
      <xsd:annotation>
        <xsd:documentation xml:lang="en">The sixth largest moon of Saturn. It is currently endogenously active. The smallest known body in the Solar System that is geologically active today.</xsd:documentation>
      </xsd:annotation>
    </xsd:enumeration>
    <xsd:enumeration value="Hyperion">
      <xsd:annotation>
        <xsd:documentation xml:lang="en">The eighth-largest moon of Saturn.</xsd:documentation>
      </xsd:annotation>
    </xsd:enumeration>
    <xsd:enumeration value="Iapetus">
      <xsd:annotation>
        <xsd:documentation xml:lang="en">The third largest moon of Saturn and the eleventh largest in the Solar System.</xsd:documentation>
      </xsd:annotation>
    </xsd:enumeration>
    <xsd:enumeration value="Magnetosphere">
      <xsd:annotation>
        <xsd:documentation xml:lang="en">The region of space above the atmosphere or surface of the planet and bounded by the magnetopause that is under the direct influence of the magnetic field of a planetary body.</xsd:documentation>
      </xsd:annotation>
    </xsd:enumeration>
    <xsd:enumeration value="Magnetosphere.Magnetotail">
      <xsd:annotation>
        <xsd:documentation xml:lang="en">The region of space within the magnetosphere of a magnetized planetary body where the nightside magnetic field is stretched out in the anti-stellar direction by stellar wind interaction into a windsock-like shape. For Earth, solar wind-magnetosphere interaction produces a magnetotail that extends tailward from a distance of about 10 R<sub>E</sub> on the nightside to downstream distances beyond 1000 R<sub>E</sub>.</xsd:documentation>
      </xsd:annotation>
    </xsd:enumeration>
    <xsd:enumeration value="Magnetosphere.Main">
      <xsd:annotation>
        <xsd:documentation xml:lang="en">The region of the magnetosphere where the magnetic field lines are closed, but does not include the gaseous region gravitationally bound to the body.</xsd:documentation>
      </xsd:annotation>
    </xsd:enumeration>
    <xsd:enumeration value="Magnetosphere.Plasmasphere">
      <xsd:annotation>
        <xsd:documentation xml:lang="en">A region of the magnetosphere consisting of low energy (cool) plasma. It is located above the ionosphere. The outer boundary of the plasmasphere is known as the plasmapause, which is defined by an order of magnitude drop in plasma density.</xsd:documentation>
      </xsd:annotation>
    </xsd:enumeration>
    <xsd:enumeration value="Magnetosphere.Polar">
      <xsd:annotation>
        <xsd:documentation xml:lang="en">The region near the pole of a body. For a magnetosphere the polar region is the area where magnetic field lines are open and includes the auroral zone.</xsd:documentation>
      </xsd:annotation>
    </xsd:enumeration>
    <xsd:enumeration value="Magnetosphere.RadiationBelt">
      <xsd:annotation>
        <xsd:documentation xml:lang="en">The region within a magnetosphere where high-energy particles could potentially be trapped in a magnetic field.</xsd:documentation>
      </xsd:annotation>
    </xsd:enumeration>
    <xsd:enumeration value="Magnetosphere.RingCurrent">
      <xsd:annotation>
        <xsd:documentation xml:lang="en">One of the major current systems confined within planetary magnetospheres. The ring current circles in the magnetic equatorial plane of magnetospheres. It is generated by the longitudinal drift of energetic charged particles trapped on inner, dipole-like magnetospheric field lines. At the Earth, the ring current is carried by 10 keV to 200 keV charged particles typically located at L-shells between 3 and 6. The ring current is also the primary driver of the Sym H and Dst Indices of magnetic storm activity at the Earth.</xsd:documentation>
      </xsd:annotation>
    </xsd:enumeration>
    <xsd:enumeration value="Mimas">
      <xsd:annotation>
        <xsd:documentation xml:lang="en">The smallest and least massive of the round moons of Saturn.</xsd:documentation>
      </xsd:annotation>
    </xsd:enumeration>
    <xsd:enumeration value="Phoebe">
      <xsd:annotation>
        <xsd:documentation xml:lang="en">The ninth-largest moon of Saturn.</xsd:documentation>
      </xsd:annotation>
    </xsd:enumeration>
    <xsd:enumeration value="Rhea">
      <xsd:annotation>
        <xsd:documentation xml:lang="en">The second largest moon of Saturn and the ninth largest moon in the Solar System.</xsd:documentation>
      </xsd:annotation>
    </xsd:enumeration>
    <xsd:enumeration value="Tethys">
      <xsd:annotation>
        <xsd:documentation xml:lang="en">The fifth largest moon of Saturn and the sixteenth largest moon in the Solar System. The orbit Tethys is the third closest to Saturn of the major Cronian moons.</xsd:documentation>
      </xsd:annotation>
    </xsd:enumeration>
    <xsd:enumeration value="Titan">
      <xsd:annotation>
        <xsd:documentation xml:lang="en">The largest moon of Saturn and the second largest moon in the Solar System.</xsd:documentation>
      </xsd:annotation>
    </xsd:enumeration>
  </xsd:restriction>
</xsd:simpleType>
Simple Type spase:SpecificModeledRegion
Namespace http://www.spase-group.org/data/schema
Annotations
Identifiers for areas of the physical world which may be occupied or observed.
Diagram
Diagram
Type restriction of xsd:string
Facets
enumeration Callisto
A second largest moon of Jupiter and the third largest moon in the solar system.
enumeration Enceladus
The sixth largest moon of Saturn. It is currently endogenously active. The smallest known body in the Solar System that is geologically active today.
enumeration Europa
The sixth closest round moon of Jupiter.
enumeration Ganymede
The biggest moon of Jupiter and in the solar system.
enumeration Incident
Direction-dependent property.
enumeration Io
The innermost of the four round moons of the planet Jupiter.
enumeration Planet
A planet is a large, rounded astronomical body that is neither a star nor a stellar remnant. In August 2006 the International Astronomical Union (IAU) defined that in the Solar System a planet is a celestial body that satisfies the following criteria (1) is in orbit around the Sun, (2) has sufficient mass to assume hydrostatic equilibrium (a nearly round shape), and (3) has "cleared the neighborhood" around its orbit. This definition is still controversial to this day. Many members of the community believe that Pluto, which was demoted to the status dwarf planet, should maintain its planet status.
enumeration Rhea
The second largest moon of Saturn and the ninth largest moon in the Solar System.
enumeration Titan
The largest moon of Saturn and the second largest moon in the Solar System.
enumeration Title
The name of a published composition, set or data, images or other work.
Source
<xsd:simpleType name="SpecificModeledRegion">
  <xsd:annotation>
    <xsd:documentation xml:lang="en">Identifiers for areas of the physical world which may be occupied or observed.</xsd:documentation>
  </xsd:annotation>
  <xsd:restriction base="xsd:string">
    <xsd:enumeration value="Callisto">
      <xsd:annotation>
        <xsd:documentation xml:lang="en">A second largest moon of Jupiter and the third largest moon in the solar system.</xsd:documentation>
      </xsd:annotation>
    </xsd:enumeration>
    <xsd:enumeration value="Enceladus">
      <xsd:annotation>
        <xsd:documentation xml:lang="en">The sixth largest moon of Saturn. It is currently endogenously active. The smallest known body in the Solar System that is geologically active today.</xsd:documentation>
      </xsd:annotation>
    </xsd:enumeration>
    <xsd:enumeration value="Europa">
      <xsd:annotation>
        <xsd:documentation xml:lang="en">The sixth closest round moon of Jupiter.</xsd:documentation>
      </xsd:annotation>
    </xsd:enumeration>
    <xsd:enumeration value="Ganymede">
      <xsd:annotation>
        <xsd:documentation xml:lang="en">The biggest moon of Jupiter and in the solar system.</xsd:documentation>
      </xsd:annotation>
    </xsd:enumeration>
    <xsd:enumeration value="Incident">
      <xsd:annotation>
        <xsd:documentation xml:lang="en">Direction-dependent property.</xsd:documentation>
      </xsd:annotation>
    </xsd:enumeration>
    <xsd:enumeration value="Io">
      <xsd:annotation>
        <xsd:documentation xml:lang="en">The innermost of the four round moons of the planet Jupiter.</xsd:documentation>
      </xsd:annotation>
    </xsd:enumeration>
    <xsd:enumeration value="Planet">
      <xsd:annotation>
        <xsd:documentation xml:lang="en">A planet is a large, rounded astronomical body that is neither a star nor a stellar remnant. In August 2006 the International Astronomical Union (IAU) defined that in the Solar System a planet is a celestial body that satisfies the following criteria (1) is in orbit around the Sun, (2) has sufficient mass to assume hydrostatic equilibrium (a nearly round shape), and (3) has "cleared the neighborhood" around its orbit. This definition is still controversial to this day. Many members of the community believe that Pluto, which was demoted to the status dwarf planet, should maintain its planet status.</xsd:documentation>
      </xsd:annotation>
    </xsd:enumeration>
    <xsd:enumeration value="Rhea">
      <xsd:annotation>
        <xsd:documentation xml:lang="en">The second largest moon of Saturn and the ninth largest moon in the Solar System.</xsd:documentation>
      </xsd:annotation>
    </xsd:enumeration>
    <xsd:enumeration value="Titan">
      <xsd:annotation>
        <xsd:documentation xml:lang="en">The largest moon of Saturn and the second largest moon in the Solar System.</xsd:documentation>
      </xsd:annotation>
    </xsd:enumeration>
    <xsd:enumeration value="Title">
      <xsd:annotation>
        <xsd:documentation xml:lang="en">The name of a published composition, set or data, images or other work.</xsd:documentation>
      </xsd:annotation>
    </xsd:enumeration>
  </xsd:restriction>
</xsd:simpleType>
Simple Type spase:Sun
Namespace http://www.spase-group.org/data/schema
Annotations
Identifiers for regions of the star upon which our solar system is centered.
Diagram
Diagram
Type restriction of xsd:string
Facets
enumeration Chromosphere
The region of the solar (or stellar) atmosphere above the temperature minimum and below the Transition Region. The solar chromosphere is approximately 400 km to 2100 km above the photosphere, and characterized by temperatures that range from 4500 K to 28000 K.
enumeration Corona
The outermost atmospheric region of the Sun or a star, characterized by ionization temperatures above 10^5 K. The solar corona starts at about 2100 km above the photosphere. There is no generally defined upper limit.
enumeration Interior
The region inside the body which is not visible from outside the body.
enumeration Photosphere
The atmospheric layer of the Sun or a star from which continuum radiation, especially optical, is emitted to space. For the Sun, the photosphere is about 500 km thick.
enumeration TransitionRegion
A very narrow (<100 km) layer between the chromosphere and the corona where the temperature rises abruptly from about 8000 to about 500,000 K.
Source
<xsd:simpleType name="Sun">
  <xsd:annotation>
    <xsd:documentation xml:lang="en">Identifiers for regions of the star upon which our solar system is centered.</xsd:documentation>
  </xsd:annotation>
  <xsd:restriction base="xsd:string">
    <xsd:enumeration value="Chromosphere">
      <xsd:annotation>
        <xsd:documentation xml:lang="en">The region of the solar (or stellar) atmosphere above the temperature minimum and below the Transition Region. The solar chromosphere is approximately 400 km to 2100 km above the photosphere, and characterized by temperatures that range from 4500 K to 28000 K.</xsd:documentation>
      </xsd:annotation>
    </xsd:enumeration>
    <xsd:enumeration value="Corona">
      <xsd:annotation>
        <xsd:documentation xml:lang="en">The outermost atmospheric region of the Sun or a star, characterized by ionization temperatures above 10^5 K. The solar corona starts at about 2100 km above the photosphere. There is no generally defined upper limit.</xsd:documentation>
      </xsd:annotation>
    </xsd:enumeration>
    <xsd:enumeration value="Interior">
      <xsd:annotation>
        <xsd:documentation xml:lang="en">The region inside the body which is not visible from outside the body.</xsd:documentation>
      </xsd:annotation>
    </xsd:enumeration>
    <xsd:enumeration value="Photosphere">
      <xsd:annotation>
        <xsd:documentation xml:lang="en">The atmospheric layer of the Sun or a star from which continuum radiation, especially optical, is emitted to space. For the Sun, the photosphere is about 500 km thick.</xsd:documentation>
      </xsd:annotation>
    </xsd:enumeration>
    <xsd:enumeration value="TransitionRegion">
      <xsd:annotation>
        <xsd:documentation xml:lang="en">A very narrow (<100 km) layer between the chromosphere and the corona where the temperature rises abruptly from about 8000 to about 500,000 K.</xsd:documentation>
      </xsd:annotation>
    </xsd:enumeration>
  </xsd:restriction>
</xsd:simpleType>
Simple Type spase:Text
Namespace http://www.spase-group.org/data/schema
Annotations
Identifiers for the encoding of sequences of characters.
Diagram
Diagram
Type restriction of xsd:string
Facets
enumeration ASCII
A sequence of characters that adheres to American Standard Code for Information Interchange (ASCII) which is a 7-bit character-coding scheme.
enumeration Unicode
Text in multi-byte Unicode format.
Source
<xsd:simpleType name="Text">
  <xsd:annotation>
    <xsd:documentation xml:lang="en">Identifiers for the encoding of sequences of characters.</xsd:documentation>
  </xsd:annotation>
  <xsd:restriction base="xsd:string">
    <xsd:enumeration value="ASCII">
      <xsd:annotation>
        <xsd:documentation xml:lang="en">A sequence of characters that adheres to American Standard Code for Information Interchange (ASCII) which is a 7-bit character-coding scheme.</xsd:documentation>
      </xsd:annotation>
    </xsd:enumeration>
    <xsd:enumeration value="Unicode">
      <xsd:annotation>
        <xsd:documentation xml:lang="en">Text in multi-byte Unicode format.</xsd:documentation>
      </xsd:annotation>
    </xsd:enumeration>
  </xsd:restriction>
</xsd:simpleType>
Simple Type spase:Uranus
Namespace http://www.spase-group.org/data/schema
Annotations
Identifiers for the regions surrounding the planet Uranus.
Diagram
Diagram
Type restriction of xsd:string
Facets
enumeration Ariel
The fourth largest moon of Uranus.
enumeration Magnetosphere
The region of space above the atmosphere or surface of the planet and bounded by the magnetopause that is under the direct influence of the magnetic field of a planetary body.
enumeration Magnetosphere.Magnetotail
The region of space within the magnetosphere of a magnetized planetary body where the nightside magnetic field is stretched out in the anti-stellar direction by stellar wind interaction into a windsock-like shape. For Earth, solar wind-magnetosphere interaction produces a magnetotail that extends tailward from a distance of about 10 R<sub>E</sub> on the nightside to downstream distances beyond 1000 R<sub>E</sub>.
enumeration Magnetosphere.Main
The region of the magnetosphere where the magnetic field lines are closed, but does not include the gaseous region gravitationally bound to the body.
enumeration Magnetosphere.Plasmasphere
A region of the magnetosphere consisting of low energy (cool) plasma. It is located above the ionosphere. The outer boundary of the plasmasphere is known as the plasmapause, which is defined by an order of magnitude drop in plasma density.
enumeration Magnetosphere.Polar
The region near the pole of a body. For a magnetosphere the polar region is the area where magnetic field lines are open and includes the auroral zone.
enumeration Magnetosphere.RadiationBelt
The region within a magnetosphere where high-energy particles could potentially be trapped in a magnetic field.
enumeration Magnetosphere.RingCurrent
One of the major current systems confined within planetary magnetospheres. The ring current circles in the magnetic equatorial plane of magnetospheres. It is generated by the longitudinal drift of energetic charged particles trapped on inner, dipole-like magnetospheric field lines. At the Earth, the ring current is carried by 10 keV to 200 keV charged particles typically located at L-shells between 3 and 6. The ring current is also the primary driver of the Sym H and Dst Indices of magnetic storm activity at the Earth.
enumeration Miranda
The smallest and innermost round moon of Uranus.
enumeration Oberon
The second largest and second most massive moon of Uranus, and the ninth most massive moon in the Solar System.
enumeration Puck
The largest inner spherical moon of Uranus.
enumeration Titania
The largest moon of Uranus and the eighth largest moon in the Solar System.
enumeration Umbriel
The third largest and fourth most massive moon of Uranus.
Source
<xsd:simpleType name="Uranus">
  <xsd:annotation>
    <xsd:documentation xml:lang="en">Identifiers for the regions surrounding the planet Uranus.</xsd:documentation>
  </xsd:annotation>
  <xsd:restriction base="xsd:string">
    <xsd:enumeration value="Ariel">
      <xsd:annotation>
        <xsd:documentation xml:lang="en">The fourth largest moon of Uranus.</xsd:documentation>
      </xsd:annotation>
    </xsd:enumeration>
    <xsd:enumeration value="Magnetosphere">
      <xsd:annotation>
        <xsd:documentation xml:lang="en">The region of space above the atmosphere or surface of the planet and bounded by the magnetopause that is under the direct influence of the magnetic field of a planetary body.</xsd:documentation>
      </xsd:annotation>
    </xsd:enumeration>
    <xsd:enumeration value="Magnetosphere.Magnetotail">
      <xsd:annotation>
        <xsd:documentation xml:lang="en">The region of space within the magnetosphere of a magnetized planetary body where the nightside magnetic field is stretched out in the anti-stellar direction by stellar wind interaction into a windsock-like shape. For Earth, solar wind-magnetosphere interaction produces a magnetotail that extends tailward from a distance of about 10 R<sub>E</sub> on the nightside to downstream distances beyond 1000 R<sub>E</sub>.</xsd:documentation>
      </xsd:annotation>
    </xsd:enumeration>
    <xsd:enumeration value="Magnetosphere.Main">
      <xsd:annotation>
        <xsd:documentation xml:lang="en">The region of the magnetosphere where the magnetic field lines are closed, but does not include the gaseous region gravitationally bound to the body.</xsd:documentation>
      </xsd:annotation>
    </xsd:enumeration>
    <xsd:enumeration value="Magnetosphere.Plasmasphere">
      <xsd:annotation>
        <xsd:documentation xml:lang="en">A region of the magnetosphere consisting of low energy (cool) plasma. It is located above the ionosphere. The outer boundary of the plasmasphere is known as the plasmapause, which is defined by an order of magnitude drop in plasma density.</xsd:documentation>
      </xsd:annotation>
    </xsd:enumeration>
    <xsd:enumeration value="Magnetosphere.Polar">
      <xsd:annotation>
        <xsd:documentation xml:lang="en">The region near the pole of a body. For a magnetosphere the polar region is the area where magnetic field lines are open and includes the auroral zone.</xsd:documentation>
      </xsd:annotation>
    </xsd:enumeration>
    <xsd:enumeration value="Magnetosphere.RadiationBelt">
      <xsd:annotation>
        <xsd:documentation xml:lang="en">The region within a magnetosphere where high-energy particles could potentially be trapped in a magnetic field.</xsd:documentation>
      </xsd:annotation>
    </xsd:enumeration>
    <xsd:enumeration value="Magnetosphere.RingCurrent">
      <xsd:annotation>
        <xsd:documentation xml:lang="en">One of the major current systems confined within planetary magnetospheres. The ring current circles in the magnetic equatorial plane of magnetospheres. It is generated by the longitudinal drift of energetic charged particles trapped on inner, dipole-like magnetospheric field lines. At the Earth, the ring current is carried by 10 keV to 200 keV charged particles typically located at L-shells between 3 and 6. The ring current is also the primary driver of the Sym H and Dst Indices of magnetic storm activity at the Earth.</xsd:documentation>
      </xsd:annotation>
    </xsd:enumeration>
    <xsd:enumeration value="Miranda">
      <xsd:annotation>
        <xsd:documentation xml:lang="en">The smallest and innermost round moon of Uranus.</xsd:documentation>
      </xsd:annotation>
    </xsd:enumeration>
    <xsd:enumeration value="Oberon">
      <xsd:annotation>
        <xsd:documentation xml:lang="en">The second largest and second most massive moon of Uranus, and the ninth most massive moon in the Solar System.</xsd:documentation>
      </xsd:annotation>
    </xsd:enumeration>
    <xsd:enumeration value="Puck">
      <xsd:annotation>
        <xsd:documentation xml:lang="en">The largest inner spherical moon of Uranus.</xsd:documentation>
      </xsd:annotation>
    </xsd:enumeration>
    <xsd:enumeration value="Titania">
      <xsd:annotation>
        <xsd:documentation xml:lang="en">The largest moon of Uranus and the eighth largest moon in the Solar System.</xsd:documentation>
      </xsd:annotation>
    </xsd:enumeration>
    <xsd:enumeration value="Umbriel">
      <xsd:annotation>
        <xsd:documentation xml:lang="en">The third largest and fourth most massive moon of Uranus.</xsd:documentation>
      </xsd:annotation>
    </xsd:enumeration>
  </xsd:restriction>
</xsd:simpleType>
Simple Type spase:Venus
Namespace http://www.spase-group.org/data/schema
Annotations
Identifiers for the regions surrounding the planet Venus.
Diagram
Diagram
Type restriction of xsd:string
Facets
enumeration Magnetosphere
The region of space above the atmosphere or surface of the planet and bounded by the magnetopause that is under the direct influence of the magnetic field of a planetary body.
enumeration Magnetosphere.Magnetotail
The region of space within the magnetosphere of a magnetized planetary body where the nightside magnetic field is stretched out in the anti-stellar direction by stellar wind interaction into a windsock-like shape. For Earth, solar wind-magnetosphere interaction produces a magnetotail that extends tailward from a distance of about 10 R<sub>E</sub> on the nightside to downstream distances beyond 1000 R<sub>E</sub>.
enumeration Magnetosphere.Main
The region of the magnetosphere where the magnetic field lines are closed, but does not include the gaseous region gravitationally bound to the body.
enumeration Magnetosphere.Plasmasphere
A region of the magnetosphere consisting of low energy (cool) plasma. It is located above the ionosphere. The outer boundary of the plasmasphere is known as the plasmapause, which is defined by an order of magnitude drop in plasma density.
enumeration Magnetosphere.Polar
The region near the pole of a body. For a magnetosphere the polar region is the area where magnetic field lines are open and includes the auroral zone.
enumeration Magnetosphere.RadiationBelt
The region within a magnetosphere where high-energy particles could potentially be trapped in a magnetic field.
enumeration Magnetosphere.RingCurrent
One of the major current systems confined within planetary magnetospheres. The ring current circles in the magnetic equatorial plane of magnetospheres. It is generated by the longitudinal drift of energetic charged particles trapped on inner, dipole-like magnetospheric field lines. At the Earth, the ring current is carried by 10 keV to 200 keV charged particles typically located at L-shells between 3 and 6. The ring current is also the primary driver of the Sym H and Dst Indices of magnetic storm activity at the Earth.
Source
<xsd:simpleType name="Venus">
  <xsd:annotation>
    <xsd:documentation xml:lang="en">Identifiers for the regions surrounding the planet Venus.</xsd:documentation>
  </xsd:annotation>
  <xsd:restriction base="xsd:string">
    <xsd:enumeration value="Magnetosphere">
      <xsd:annotation>
        <xsd:documentation xml:lang="en">The region of space above the atmosphere or surface of the planet and bounded by the magnetopause that is under the direct influence of the magnetic field of a planetary body.</xsd:documentation>
      </xsd:annotation>
    </xsd:enumeration>
    <xsd:enumeration value="Magnetosphere.Magnetotail">
      <xsd:annotation>
        <xsd:documentation xml:lang="en">The region of space within the magnetosphere of a magnetized planetary body where the nightside magnetic field is stretched out in the anti-stellar direction by stellar wind interaction into a windsock-like shape. For Earth, solar wind-magnetosphere interaction produces a magnetotail that extends tailward from a distance of about 10 R<sub>E</sub> on the nightside to downstream distances beyond 1000 R<sub>E</sub>.</xsd:documentation>
      </xsd:annotation>
    </xsd:enumeration>
    <xsd:enumeration value="Magnetosphere.Main">
      <xsd:annotation>
        <xsd:documentation xml:lang="en">The region of the magnetosphere where the magnetic field lines are closed, but does not include the gaseous region gravitationally bound to the body.</xsd:documentation>
      </xsd:annotation>
    </xsd:enumeration>
    <xsd:enumeration value="Magnetosphere.Plasmasphere">
      <xsd:annotation>
        <xsd:documentation xml:lang="en">A region of the magnetosphere consisting of low energy (cool) plasma. It is located above the ionosphere. The outer boundary of the plasmasphere is known as the plasmapause, which is defined by an order of magnitude drop in plasma density.</xsd:documentation>
      </xsd:annotation>
    </xsd:enumeration>
    <xsd:enumeration value="Magnetosphere.Polar">
      <xsd:annotation>
        <xsd:documentation xml:lang="en">The region near the pole of a body. For a magnetosphere the polar region is the area where magnetic field lines are open and includes the auroral zone.</xsd:documentation>
      </xsd:annotation>
    </xsd:enumeration>
    <xsd:enumeration value="Magnetosphere.RadiationBelt">
      <xsd:annotation>
        <xsd:documentation xml:lang="en">The region within a magnetosphere where high-energy particles could potentially be trapped in a magnetic field.</xsd:documentation>
      </xsd:annotation>
    </xsd:enumeration>
    <xsd:enumeration value="Magnetosphere.RingCurrent">
      <xsd:annotation>
        <xsd:documentation xml:lang="en">One of the major current systems confined within planetary magnetospheres. The ring current circles in the magnetic equatorial plane of magnetospheres. It is generated by the longitudinal drift of energetic charged particles trapped on inner, dipole-like magnetospheric field lines. At the Earth, the ring current is carried by 10 keV to 200 keV charged particles typically located at L-shells between 3 and 6. The ring current is also the primary driver of the Sym H and Dst Indices of magnetic storm activity at the Earth.</xsd:documentation>
      </xsd:annotation>
    </xsd:enumeration>
  </xsd:restriction>
</xsd:simpleType>
Simple Type spase:Waves
Namespace http://www.spase-group.org/data/schema
Annotations
Identifiers for experimental and natural wave phenomena.
Diagram
Diagram
Type restriction of xsd:string
Facets
enumeration Active
Exerting an influence or producing a change or effect. An active measurement is one which produces a transmission or excitation as a part of the measurement cycle.
enumeration Passive
Movement or effect produced by outside influence. A passive measurement is one which does not produce a transmission or excitation as a part of the measurement cycle.
Source
<xsd:simpleType name="Waves">
  <xsd:annotation>
    <xsd:documentation xml:lang="en">Identifiers for experimental and natural wave phenomena.</xsd:documentation>
  </xsd:annotation>
  <xsd:restriction base="xsd:string">
    <xsd:enumeration value="Active">
      <xsd:annotation>
        <xsd:documentation xml:lang="en">Exerting an influence or producing a change or effect. An active measurement is one which produces a transmission or excitation as a part of the measurement cycle.</xsd:documentation>
      </xsd:annotation>
    </xsd:enumeration>
    <xsd:enumeration value="Passive">
      <xsd:annotation>
        <xsd:documentation xml:lang="en">Movement or effect produced by outside influence. A passive measurement is one which does not produce a transmission or excitation as a part of the measurement cycle.</xsd:documentation>
      </xsd:annotation>
    </xsd:enumeration>
  </xsd:restriction>
</xsd:simpleType>
Attribute spase:Extension / @lang
Namespace No namespace
Type xsd:string
Properties
default en
Used by
Complex Type spase:Extension
Source
<xsd:attribute name="lang" type="xsd:string" default="en"/>
Attribute spase:Spase / @lang
Namespace No namespace
Type xsd:string
Properties
default en
Used by
Complex Type spase:Spase
Source
<xsd:attribute name="lang" type="xsd:string" default="en"/>
Element Group spase:SpacialTemporalEntity
Namespace http://www.spase-group.org/data/schema
Diagram
Diagramspase-2_7_1_xsd.tmp#SpacialTemporalEntity_TemporalDescriptionspase-2_7_1_xsd.tmp#SpacialTemporalEntity_SpatialDescription
Model
Children spase:SpatialDescription, spase:TemporalDescription
Source
<xsd:group name="SpacialTemporalEntity">
  <xsd:sequence>
    <xsd:element name="TemporalDescription" type="spase:TemporalDescription" minOccurs="0" maxOccurs="1"/>
    <xsd:element name="SpatialDescription" type="spase:SpatialDescription" minOccurs="0" maxOccurs="1"/>
  </xsd:sequence>
</xsd:group>
Element Group spase:StartEntity
Namespace http://www.spase-group.org/data/schema
Diagram
Diagramspase-2_7_1_xsd.tmp#StartEntity_StartDate
Model
Children spase:StartDate
Source
<xsd:group name="StartEntity">
  <xsd:sequence>
    <xsd:element name="StartDate" type="spase:StartDate" minOccurs="1" maxOccurs="1"/>
  </xsd:sequence>
</xsd:group>
Element Group spase:StopEntity
Namespace http://www.spase-group.org/data/schema
Diagram
Diagramspase-2_7_1_xsd.tmp#StopEntity_StopDate
Model
Children spase:StopDate
Source
<xsd:group name="StopEntity">
  <xsd:sequence>
    <xsd:element name="StopDate" type="spase:StopDate" minOccurs="1" maxOccurs="1"/>
  </xsd:sequence>
</xsd:group>
Element Group spase:RegionStartEntity
Namespace http://www.spase-group.org/data/schema
Diagram
Diagramspase-2_7_1_xsd.tmp#RegionStartEntity_RegionBegin
Model
Children spase:RegionBegin
Source
<xsd:group name="RegionStartEntity">
  <xsd:sequence>
    <xsd:element name="RegionBegin" type="spase:RegionBegin" minOccurs="1" maxOccurs="1"/>
  </xsd:sequence>
</xsd:group>
Element Group spase:RegionStopEntity
Namespace http://www.spase-group.org/data/schema
Diagram
Diagramspase-2_7_1_xsd.tmp#RegionStopEntity_RegionEnd
Model
Children spase:RegionEnd
Source
<xsd:group name="RegionStopEntity">
  <xsd:sequence>
    <xsd:element name="RegionEnd" type="spase:RegionEnd" minOccurs="1" maxOccurs="1"/>
  </xsd:sequence>
</xsd:group>
Element Group spase:InputEntity
Namespace http://www.spase-group.org/data/schema
Diagram
Diagramspase-2_7_1_xsd.tmp#InputEntity_RegionParameterspase-2_7_1_xsd.tmp#InputEntity_InputParameterspase-2_7_1_xsd.tmp#InputEntity_InputPopulationspase-2_7_1_xsd.tmp#InputEntity_InputFieldspase-2_7_1_xsd.tmp#InputEntity_InputProcess
Model
Children spase:InputField, spase:InputParameter, spase:InputPopulation, spase:InputProcess, spase:RegionParameter
Source
<xsd:group name="InputEntity">
  <xsd:sequence>
    <xsd:element name="RegionParameter" type="spase:RegionParameter" minOccurs="1" maxOccurs="unbounded"/>
    <xsd:element name="InputParameter" type="spase:InputParameter" minOccurs="1" maxOccurs="unbounded"/>
    <xsd:element name="InputPopulation" type="spase:InputPopulation" minOccurs="1" maxOccurs="unbounded"/>
    <xsd:element name="InputField" type="spase:InputField" minOccurs="1" maxOccurs="unbounded"/>
    <xsd:element name="InputProcess" type="spase:InputProcess" minOccurs="1" maxOccurs="unbounded"/>
  </xsd:sequence>
</xsd:group>
Element Group spase:SpatialTemporalEntity
Namespace http://www.spase-group.org/data/schema
Diagram
Diagramspase-2_7_1_xsd.tmp#SpatialTemporalEntity_TemporalDescriptionspase-2_7_1_xsd.tmp#SpatialTemporalEntity_SpatialDescription
Model
Children spase:SpatialDescription, spase:TemporalDescription
Source
<xsd:group name="SpatialTemporalEntity">
  <xsd:sequence>
    <xsd:element name="TemporalDescription" type="spase:TemporalDescription" minOccurs="0" maxOccurs="1"/>
    <xsd:element name="SpatialDescription" type="spase:SpatialDescription" minOccurs="0" maxOccurs="1"/>
  </xsd:sequence>
</xsd:group>
Element Group spase:ParameterEntity
Namespace http://www.spase-group.org/data/schema
Diagram
Diagramspase-2_7_1_xsd.tmp#ParameterEntity_Fieldspase-2_7_1_xsd.tmp#ParameterEntity_Particlespase-2_7_1_xsd.tmp#ParameterEntity_Wavespase-2_7_1_xsd.tmp#ParameterEntity_Mixedspase-2_7_1_xsd.tmp#ParameterEntity_Support
Model
Children spase:Field, spase:Mixed, spase:Particle, spase:Support, spase:Wave
Source
<xsd:group name="ParameterEntity">
  <xsd:sequence>
    <xsd:element name="Field" type="spase:Field" minOccurs="1" maxOccurs="1"/>
    <xsd:element name="Particle" type="spase:Particle" minOccurs="1" maxOccurs="1"/>
    <xsd:element name="Wave" type="spase:Wave" minOccurs="1" maxOccurs="1"/>
    <xsd:element name="Mixed" type="spase:Mixed" minOccurs="1" maxOccurs="1"/>
    <xsd:element name="Support" type="spase:Support" minOccurs="1" maxOccurs="1"/>
  </xsd:sequence>
</xsd:group>
Element Group spase:PropertyEntity
Namespace http://www.spase-group.org/data/schema
Diagram
Diagramspase-2_7_1_xsd.tmp#PropertyEntity_InputPropertyspase-2_7_1_xsd.tmp#PropertyEntity_OutputProperty
Model
Children spase:InputProperty, spase:OutputProperty
Source
<xsd:group name="PropertyEntity">
  <xsd:sequence>
    <xsd:element name="InputProperty" type="spase:InputProperty" minOccurs="0" maxOccurs="unbounded"/>
    <xsd:element name="OutputProperty" type="spase:OutputProperty" minOccurs="0" maxOccurs="unbounded"/>
  </xsd:sequence>
</xsd:group>
Element Group spase:ResourceEntity
Namespace http://www.spase-group.org/data/schema
Diagram
Diagramspase-2_7_1_xsd.tmp#ResourceEntity_Catalogspase-2_7_1_xsd.tmp#ResourceEntity_DisplayDataspase-2_7_1_xsd.tmp#ResourceEntity_NumericalDataspase-2_7_1_xsd.tmp#ResourceEntity_Granulespase-2_7_1_xsd.tmp#ResourceEntity_Instrumentspase-2_7_1_xsd.tmp#ResourceEntity_Observatoryspase-2_7_1_xsd.tmp#ResourceEntity_Personspase-2_7_1_xsd.tmp#ResourceEntity_Registryspase-2_7_1_xsd.tmp#ResourceEntity_Repositoryspase-2_7_1_xsd.tmp#ResourceEntity_Servicespase-2_7_1_xsd.tmp#ResourceEntity_Annotationspase-2_7_1_xsd.tmp#ResourceEntity_Documentspase-2_7_1_xsd.tmp#ResourceEntity_Softwarespase-2_7_1_xsd.tmp#ResourceEntity_Collectionspase-2_7_1_xsd.tmp#ResourceEntity_Modelspase-2_7_1_xsd.tmp#ResourceEntity_ModelRunspase-2_7_1_xsd.tmp#ResourceEntity_DisplayOutputspase-2_7_1_xsd.tmp#ResourceEntity_NumericalOutput
Model
Children spase:Annotation, spase:Catalog, spase:Collection, spase:DisplayData, spase:DisplayOutput, spase:Document, spase:Granule, spase:Instrument, spase:Model, spase:ModelRun, spase:NumericalData, spase:NumericalOutput, spase:Observatory, spase:Person, spase:Registry, spase:Repository, spase:Service, spase:Software
Source
<xsd:group name="ResourceEntity">
  <xsd:sequence>
    <xsd:element name="Catalog" type="spase:Catalog" minOccurs="1" maxOccurs="unbounded"/>
    <xsd:element name="DisplayData" type="spase:DisplayData" minOccurs="1" maxOccurs="unbounded"/>
    <xsd:element name="NumericalData" type="spase:NumericalData" minOccurs="1" maxOccurs="unbounded"/>
    <xsd:element name="Granule" type="spase:Granule" minOccurs="1" maxOccurs="unbounded"/>
    <xsd:element name="Instrument" type="spase:Instrument" minOccurs="1" maxOccurs="unbounded"/>
    <xsd:element name="Observatory" type="spase:Observatory" minOccurs="1" maxOccurs="unbounded"/>
    <xsd:element name="Person" type="spase:Person" minOccurs="1" maxOccurs="unbounded"/>
    <xsd:element name="Registry" type="spase:Registry" minOccurs="1" maxOccurs="unbounded"/>
    <xsd:element name="Repository" type="spase:Repository" minOccurs="1" maxOccurs="unbounded"/>
    <xsd:element name="Service" type="spase:Service" minOccurs="1" maxOccurs="unbounded"/>
    <xsd:element name="Annotation" type="spase:Annotation" minOccurs="1" maxOccurs="unbounded"/>
    <xsd:element name="Document" type="spase:Document" minOccurs="1" maxOccurs="unbounded"/>
    <xsd:element name="Software" type="spase:Software" minOccurs="1" maxOccurs="unbounded"/>
    <xsd:element name="Collection" type="spase:Collection" minOccurs="1" maxOccurs="unbounded"/>
    <xsd:element name="Model" type="spase:Model" minOccurs="1" maxOccurs="unbounded"/>
    <xsd:element name="ModelRun" type="spase:ModelRun" minOccurs="1" maxOccurs="unbounded"/>
    <xsd:element name="DisplayOutput" type="spase:DisplayOutput" minOccurs="1" maxOccurs="unbounded"/>
    <xsd:element name="NumericalOutput" type="spase:NumericalOutput" minOccurs="1" maxOccurs="unbounded"/>
  </xsd:sequence>
</xsd:group>
Element Group spase:CubesCutsEntity
Namespace http://www.spase-group.org/data/schema
Diagram
Diagramspase-2_7_1_xsd.tmp#CubesCutsEntity_CutsDescriptionspase-2_7_1_xsd.tmp#CubesCutsEntity_CubesDescription
Model
Children spase:CubesDescription, spase:CutsDescription
Source
<xsd:group name="CubesCutsEntity">
  <xsd:sequence>
    <xsd:element name="CutsDescription" type="spase:CutsDescription" minOccurs="1" maxOccurs="1"/>
    <xsd:element name="CubesDescription" type="spase:CubesDescription" minOccurs="1" maxOccurs="1"/>
  </xsd:sequence>
</xsd:group>
Element Group spase:PlaneNormalVectorPointEntity
Namespace http://www.spase-group.org/data/schema
Diagram
Diagramspase-2_7_1_xsd.tmp#PlaneNormalVectorPointEntity_PlaneNormalVectorspase-2_7_1_xsd.tmp#PlaneNormalVectorPointEntity_PlanePoint
Model
Children spase:PlaneNormalVector, spase:PlanePoint
Source
<xsd:group name="PlaneNormalVectorPointEntity">
  <xsd:sequence>
    <xsd:element name="PlaneNormalVector" type="spase:PlaneNormalVector" minOccurs="1" maxOccurs="1"/>
    <xsd:element name="PlanePoint" type="spase:PlanePoint" minOccurs="1" maxOccurs="1"/>
  </xsd:sequence>
</xsd:group>
Element Group spase:RegionBeginEndEntity
Namespace http://www.spase-group.org/data/schema
Diagram
Diagramspase-2_7_1_xsd.tmp#RegionBeginEndEntity_RegionBeginspase-2_7_1_xsd.tmp#RegionBeginEndEntity_RegionEnd
Model
Children spase:RegionBegin, spase:RegionEnd
Source
<xsd:group name="RegionBeginEndEntity">
  <xsd:sequence>
    <xsd:element name="RegionBegin" type="spase:RegionBegin" minOccurs="1" maxOccurs="1"/>
    <xsd:element name="RegionEnd" type="spase:RegionEnd" minOccurs="1" maxOccurs="1"/>
  </xsd:sequence>
</xsd:group>
Element Group spase:StopDateEntity
Namespace http://www.spase-group.org/data/schema
Diagram
Diagramspase-2_7_1_xsd.tmp#StopDateEntity_StopDatespase-2_7_1_xsd.tmp#StopDateEntity_RelativeStopDate
Model
Children spase:RelativeStopDate, spase:StopDate
Source
<xsd:group name="StopDateEntity">
  <xsd:sequence>
    <xsd:element name="StopDate" type="spase:StopDate" minOccurs="1" maxOccurs="1"/>
    <xsd:element name="RelativeStopDate" type="spase:RelativeStopDate" minOccurs="1" maxOccurs="1"/>
  </xsd:sequence>
</xsd:group>